Rapport 10 — Les prestations spécifiques liées à la COVID-19
Rapport 10 — Les prestations spécifiques liées à la COVID-19

Survol
Dans le cadre de sa réponse à la pandémie de COVID‑19, le gouvernement s’est fixé l’objectif d’aider les Canadiennes et les Canadiens le plus rapidement possible. Les programmes d’urgence liés à la COVID‑19 que nous avons audités ont permis de réaliser cet objectif. Ils ont permis d’offrir rapidement une aide financière aux particuliers et aux employeurs, et ils ont ainsi empêché une augmentation de la pauvreté et atténué les inégalités de revenu, tout en aidant l’économie à se remettre des effets de la pandémie.
Afin d’accélérer le versement des paiements, l’Agence du revenu du Canada et Emploi et Développement social Canada se sont appuyés sur les attestations personnelles. Ils ont décidé dès le début de mettre l’accent sur la vérification de l’admissibilité des demandeurs après paiement, plutôt que sur la confirmation de leur admissibilité au préalable, et de procéder ensuite au recouvrement des paiements versés en trop ou à des bénéficiaires inadmissibles. La vérification de l’admissibilité après paiement était d’autant plus importante qu’il existait un risque que certains bénéficiaires ne soient pas admissibles aux prestations qu’ils avaient reçues.
Nous avons constaté que l’approche adoptée par le Ministère et par l’Agence consistant à limiter les contrôles préalables au paiement ainsi que le manque de données fournies en temps opportun au moment de la présentation d’une demande avaient entraîné le versement d’un grand nombre de paiements à des bénéficiaires qui étaient inadmissibles ou dont l’admissibilité devait être vérifiée. Nous avons constaté que des paiements totalisant 4,6 milliards de dollars avaient été versés en trop à des bénéficiaires inadmissibles aux prestations destinées aux particuliers. En outre, nous avons estimé que des paiements versés à des particuliers et à des employeurs totalisant au moins 27,4 milliards de dollars devraient faire l’objet d’une enquête approfondie. Il sera possible d’obtenir une estimation plus précise des paiements versés à des bénéficiaires inadmissibles et des montants que le gouvernement devra recouvrer uniquement après que l’Agence et le Ministère auront achevé leurs vérifications après paiement.
Le Ministère et l’Agence n’ont pas établi de plans rigoureux et complets pour vérifier l’admissibilité des bénéficiaires. Nous avons constaté que leurs plans de vérification après paiement ne comprenaient pas la vérification de tous les paiements versés aux bénéficiaires identifiés à risque d’être inadmissibles au titre de tous les programmes de prestations liées à la COVID‑19. Compte tenu des contrôles limités préalables au paiement et de la décision initiale de mettre l’accent sur la vérification de l’admissibilité après le versement des paiements, nous nous attendions à ce que le Ministère et l’Agence effectuent des vérifications après paiement exhaustives pour déceler les paiements versés à des bénéficiaires inadmissibles.
Il y a également eu des retards dans la réalisation des vérifications après paiement, et le recouvrement des montants exigibles venait à peine de commencer. Le Ministère et l’Agence risquent de ne pas terminer toutes les vérifications après paiement prévues dans les délais établis. Ils pourraient donc être incapables de relever et de recouvrer une partie des montants dus. Selon des renseignements soumis par le Ministère et l’Agence, ils sont parvenus à recouvrer environ 2,3 milliards de dollars.
Pourquoi avons-nous effectué cet audit?
- C’est important parce qu’il est primordial que le gouvernement démontre que les programmes de prestations liées à la COVID‑19 ont permis d’offrir un soutien à la population et aux employeurs canadiens dans le besoin.
- C’est important parce que les programmes de prestations offerts aux particuliers et aux employeurs étaient d’importantes mesures d’urgence qui reposaient sur la bonne foi des personnes et des employeurs canadiens pour assurer le versement des paiements quelques jours suivant la réception d’une demande.
Nos constatations
- Les programmes liés à la COVID‑19 ont soutenu la relance économique du Canada.
- Emploi et Développement social Canada a modifié les programmes de prestations pour tenter de régler les facteurs de dissuasion à travailler.
- Le compromis entre la rapidité des paiements et la confirmation de l’admissibilité a entraîné le versement de sommes à des bénéficiaires inadmissibles.
- Emploi et Développement social Canada et l’Agence du revenu du Canada prévoyaient de réaliser peu de vérifications après paiement.
- L’Agence du revenu du Canada a réalisé peu d’activités de recouvrement à l’égard des programmes liés à la COVID‑19.
Les données clés
- Nous avons constaté que le gouvernement avait versé 4,6 milliards de dollars en paiements en trop à des bénéficiaires inadmissibles. Nous avons également estimé qu’il faudrait examiner de plus près, dans le cadre d’une vérification après paiement, des paiements totalisant au moins 27,4 milliards de dollars versés à des bénéficiaires pour confirmer l’admissibilité de ces derniers.
- Pour ce qui est de la plupart des programmes de prestations liées à la COVID‑19, le délai de recouvrement d’un montant exigible a été établi dans la loi à six ans à compter de la date d’envoi de l’avis au bénéficiaire pour l’informer du montant exigible ou de la date à laquelle la dette devient exigible.
- En ce qui a trait aux prestations destinées aux particuliers, environ 2,3 milliards de dollars avaient été remboursés au total par des bénéficiaires ayant reçu des paiements de prestations en trop liées à la COVID‑19.
Aperçu de nos recommandations
- Afin d’améliorer l’efficience dans l’exécution des programmes de prestations, l’Agence du revenu du Canada, en collaboration avec Emploi et Développement social Canada, devrait procéder à l’élaboration et à la mise en œuvre d’un système de données en temps réel sur la paye, avec un échéancier et des produits livrables précis.
- Afin d’accroître le recouvrement des montants exigibles relativement à la COVID‑19 et de réduire le fardeau administratif, l’Agence du revenu du Canada devrait intégrer à son système, et ce, avant la fin décembre 2022, des fonctionnalités qui permettent d’appliquer des remboursements à des montants exigibles liés à la COVID‑19.
Consultez le rapport intégral pour lire toutes nos observations, analyses, recommandations et les réponses des entités auditées.



Selon Statistique Canada, de 2019 à 2020, le revenu médian pour les revenus combinés d’emploi, de pensions et de placements des Canadiennes et des Canadiens a diminué de 1 600 $. Cependant, les transferts gouvernementaux médians ont doublé, passant de 8 200 $ à 16 400 $, principalement en raison des programmes de soutien du revenu liés à la COVID‑19. Dans l’ensemble, ces augmentations des transferts gouvernementaux aux ménages surpassaient les pertes de salaires et de revenus de travail autonome. Cette compensation de revenu dans le cadre des programmes liés à la COVID‑19 a aidé à soutenir financièrement la population.
Ces constatations sont conformes aux cibles du gouvernement concernant deux objectifs de développement durable des Nations Unies : l’objectif 1, Pas de pauvreté, et l’objectif 10, Réduction des inégalités. Par conséquent, nous avons constaté que les prestations liées à la COVID‑19 destinées aux particuliers qui étaient visées par l’audit avaient contribué à réduire la pauvreté et les inégalités au Canada en 2020.
Visuels choisis
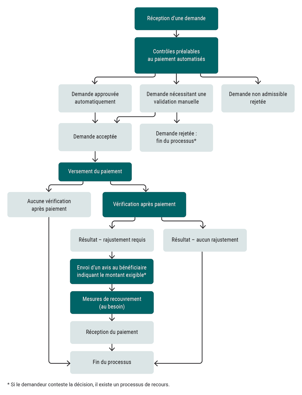
Processus simplifié de demande de prestations liées à la COVID‑19 pour les particuliers et les employeurs

Version textuelle
Ce diagramme illustre une version simplifiée du processus de demande de prestations liées à la COVID‑19 pour les particuliers et les employeurs.
La demande est reçue.
Un système automatisé effectue les contrôles préalables au paiement.
La demande peut :
- être approuvée automatiquement;
- nécessiter une validation manuelle;
- être rejetée parce qu’elle est non admissible.
Si la demande est approuvée automatiquement, elle est acceptée, après quoi un paiement est versé.
Si, après la validation manuelle, la demande est acceptée, un paiement est versé.
Si, après la validation manuelle, la demande est rejetée, le processus de demande prend fin. Si le demandeur conteste la décision, il existe un processus de recours.
Si la demande est rejetée parce qu’elle est non admissible, le processus de demande prend fin.
Sur le nombre des demandes acceptées qui donnent lieu au versement de paiements, certaines demandes font l’objet d’une vérification après paiement, et d’autres, non.
Si une demande ne fait l’objet d’aucune vérification après paiement, le processus prend fin.
Si une demande fait l’objet d’une vérification après paiement et qu’aucun rajustement ne s’ensuit, le processus prend fin.
Toutefois, pour certaines demandes, un rajustement est requis. Dans ce cas, un avis est envoyé au bénéficiaire indiquant le montant exigible. Si le bénéficiaire conteste la décision, il existe un processus de recours.
Des mesures de recouvrement sont prises au besoin.
Le processus prend fin après le recouvrement du paiement.
Après une baisse importante entre les mois de février et d’avril 2020, le nombre d’heures travaillées est revenu au niveau d’avant la pandémie de COVID‑19 en mai 2021, mais certains secteurs étaient encore touchés
Remarque : Nous avons utilisé les données de Statistique Canada et déterminé un indice (janvier 2020 = 100, qui est un moyen statistique de mesurer la variation de la taille d’un groupe de variables liées) pour mesurer la variation dans le temps. Les « autres services » comprennent les activités qui ne figurent dans aucun autre secteur, comme les services de soins personnels, les services funéraires et les services de réparation et d’entretien de voitures. Pour une définition complète, voir Statistique Canada.
Source : Statistique Canada
Version textuelle
Ce graphique montre l’évolution du nombre d’heures travaillées de janvier 2020 à juillet 2022 dans trois catégories de secteurs. Après avoir diminué en mars et en avril 2020, le nombre d’heures travaillées est revenu au niveau d’avant la pandémie, sauf dans certains secteurs de services.
Le graphique montre les trois catégories de secteurs suivantes :
- nombre total de travailleuses et travailleurs, de tous les secteurs;
- secteur de l’hébergement et de la restauration;
- autres services (à l’exception de l’administration publique) — Les « autres services » comprennent les activités qui ne figurent dans aucun autre secteur, comme les services de soins personnels, les services funéraires et les services de réparation et d’entretien de voitures. Pour une définition complète, voir Statistique Canada.
Pour déterminer l’évolution du nombre d’heures travaillées, nous avons déterminé un indice, soit : janvier 2020 équivaut à 100. L’indice était le point de départ utilisé pour mesurer la variation dans le temps à partir de cette date. L’utilisation d’un indice est un moyen statistique de mesurer la variation de la taille d’un groupe de variables liées. Nous avons utilisé les données de Statistique Canada.
Voici le nombre d’heures travaillées dans tous les secteurs de janvier 2020 à juillet 2022 :
- En janvier 2020, le nombre d’heures travaillées était de 100,0.
- En mars 2020, le nombre d’heures travaillées était de 83,4.
- En mai 2020, le nombre d’heures travaillées était de 82,8.
- En juillet 2020, le nombre d’heures travaillées était de 89,9.
- En septembre 2020, le nombre d’heures travaillées était de 99,8.
- En novembre 2020, le nombre d’heures travaillées était de 96,3.
- En janvier 2021, le nombre d’heures travaillées était de 96,1.
- En mars 2021, le nombre d’heures travaillées était de 100,3.
- En mai 2021, le nombre d’heures travaillées était de 103,1.
- En juillet 2021, le nombre d’heures travaillées était de 98,2.
- En septembre 2021, le nombre d’heures travaillées était de 105,4.
- En novembre 2021, le nombre d’heures travaillées était de 101,4.
- En janvier 2022, le nombre d’heures travaillées était de 98,3.
- En mars 2022, le nombre d’heures travaillées était de 101,4.
- En mai 2022, le nombre d’heures travaillées était de 107,6.
- En juillet 2022, le nombre d’heures travaillées était de 102,4.
Voici le nombre d’heures travaillées dans le secteur de l’hébergement et de la restauration de janvier 2020 à juillet 2022 :
- En janvier 2020, le nombre d’heures travaillées était de 100,0.
- En mars 2020, le nombre d’heures travaillées était de 57,3.
- En mai 2020, le nombre d’heures travaillées était de 44,0.
- En juillet 2020, le nombre d’heures travaillées était de 79,1.
- En septembre 2020, le nombre d’heures travaillées était de 89,1.
- En novembre 2020, le nombre d’heures travaillées était de 77,6.
- En janvier 2021, le nombre d’heures travaillées était de 64,5.
- En mars 2021, le nombre d’heures travaillées était de 73,5.
- En mai 2021, le nombre d’heures travaillées était de 70,0.
- En juillet 2021, le nombre d’heures travaillées était de 96,7.
- En septembre 2021, le nombre d’heures travaillées était de 94,9.
- En novembre 2021, le nombre d’heures travaillées était de 85,7.
- En janvier 2022, le nombre d’heures travaillées était de 68,8.
- En mars 2022, le nombre d’heures travaillées était de 87,5.
- En mai 2022, le nombre d’heures travaillées était de 95,9.
- En juillet 2022, le nombre d’heures travaillées était de 104,7.
Voici le nombre d’heures travaillées dans les autres services (à l’exception de l’administration publique) de janvier 2020 à juillet 2022 :
- En janvier 2020, le nombre d’heures travaillées était de 100,0.
- En mars 2020, le nombre d’heures travaillées était de 77,8.
- En mai 2020, le nombre d’heures travaillées était de 64,6.
- En juillet 2020, le nombre d’heures travaillées était de 85,2.
- En septembre 2020, le nombre d’heures travaillées était de 93,7.
- En novembre 2020, le nombre d’heures travaillées était de 90,8.
- En janvier 2021, le nombre d’heures travaillées était de 79,0.
- En mars 2021, le nombre d’heures travaillées était de 90,4.
- En mai 2021, le nombre d’heures travaillées était de 84,6.
- En juillet 2021, le nombre d’heures travaillées était de 92,6.
- En septembre 2021, le nombre d’heures travaillées était de 90,1.
- En novembre 2021, le nombre d’heures travaillées était de 85,5.
- En janvier 2022, le nombre d’heures travaillées était de 82,7
- En mars 2022, le nombre d’heures travaillées était de 90,4.
- En mai 2022, le nombre d’heures travaillées était de 91,7.
- En juillet 2022, le nombre d’heures travaillées était de 91,0.
Le revenu annuel après impôt a augmenté chez les personnes à faible revenu en 2019 et en 2020 en raison des sommes versées par le gouvernement au titre des prestations liées à la COVID‑19
Remarque : Un quintile de revenu est une mesure qui divise la population en cinq groupes de revenu (du revenu le plus faible au plus élevé), de telle sorte que chaque groupe englobe environ 20 % de la population. Le revenu du marché est composé du revenu d’emploi, des revenus de régimes de retraite privés ainsi que des revenus de placements et d’autres revenus issus du marché. Le revenu après impôt correspond au total du revenu du marché et des transferts gouvernementaux, moins l’impôt sur le revenu. Pour 2020, les transferts gouvernementaux comprenaient les prestations d’urgence et de relance économique.
La pièce ci‑dessus montre que les personnes se situant dans le quintile inférieur étaient celles dont le revenu du marché avait le plus diminué. Elle illustre également que les prestations liées à la COVID‑19 représentaient une proportion plus élevée du revenu total après impôt pour ces personnes situées dans le quintile inférieur.
Source : Statistique Canada
Version textuelle
Ce graphique à barres montre la variation en pourcentage du revenu annuel moyen de divers groupes de revenu en 2019 et 2020. Le pourcentage de variation était le plus élevé dans le groupe ayant le revenu annuel moyen le plus faible; plus les revenus annuels étaient élevés, moins la variation en pourcentage était importante.
Le graphique montre la variation en pourcentage pour le revenu du marché et le revenu après impôt. Le revenu du marché est composé du revenu d’emploi, des revenus de régimes de retraite privés ainsi que des revenus de placements et d’autres revenus issus du marché. Le revenu après impôt correspond au total du revenu du marché et des transferts gouvernementaux, moins l’impôt sur le revenu. Pour 2020, les transferts gouvernementaux comprenaient les prestations d’urgence et de relance économique. Même si le revenu après impôt avait augmenté dans tous les groupes de revenu, les gains les plus importants avaient été observés dans le groupe ayant le revenu le plus faible. De plus, le groupe ayant le revenu le plus faible avait connu la plus forte baisse de revenu du marché.
Les six groupes de revenu sont composés de cinq quintiles de revenu et d’un sixième groupe qui rassemble tous les groupes. Un quintile de revenu est une mesure qui divise la population en cinq groupes de revenu (du revenu le plus faible au plus élevé), de telle sorte que chaque groupe englobe environ 20 % de la population.
Voici les variations en pourcentage du revenu annuel moyen de chaque quintile de revenu en 2019 et 2020 :
- Dans le quintile inférieur, le revenu annuel moyen après impôt a augmenté de 16 % et le revenu annuel moyen du marché a diminué de 18 %.
- Dans le deuxième quintile, le revenu annuel moyen après impôt a augmenté de 8 % et le revenu annuel moyen du marché a diminué de 10 %.
- Dans le troisième quintile, le revenu annuel moyen après impôt a augmenté de 7 % et le revenu annuel moyen du marché a diminué de 3 %.
- Dans le quatrième quintile, le revenu annuel moyen après impôt a augmenté de 5 % et le revenu annuel moyen du marché a diminué de 2 %.
- Dans le cinquième quintile, le revenu annuel moyen après impôt a augmenté de 2 % et le revenu annuel moyen du marché a diminué de 0 %.
- Dans tous les groupes de revenu, le revenu annuel moyen après impôt a augmenté de 5 % et le revenu annuel moyen du marché a diminué de 2 %.
La pièce montre que les personnes se situant dans le quintile inférieur étaient celles dont le revenu du marché avait le plus diminué. Elle illustre également que la hausse du revenu après impôt était importante pour les familles à faible revenu et avait compensé leur perte de revenu.
Les personnes issues de groupes de minorités visibles ou de groupes autochtones recevaient en plus forte proportion des prestations que les personnes qui n’étaient pas membres de ces groupes
Remarque : Les prestations liées à la COVID‑19 du gouvernement fédéral comprennent la Prestation canadienne d’urgence, la Prestation canadienne d’urgence pour les étudiants, la Prestation canadienne de la relance économique, la Prestation canadienne de la relance économique pour proches aidants, la Prestation canadienne de maladie pour la relance économique et un paiement unique versé aux Canadiennes et aux Canadiens en situation de handicap.
Source : Statistique Canada
Version textuelle
Ce graphique à barres indique le pourcentage des personnes ayant reçu des prestations, séparées en trois groupes.
Le pourcentage de personnes issues de groupes de minorités visibles ou de groupes autochtones qui ont reçu des prestations est plus élevé que le pourcentage de bénéficiaires non issus de groupes désignés comme minorités visibles ou de bénéficiaires non autochtones.
Voici les pourcentages de personnes dans chaque groupe qui ont reçu des prestations :
- les personnes issues de groupes désignés comme minorités visibles : 40,9 % des personnes issues de ce groupe ont reçu des prestations;
- les peuples autochtones : 40,5 % des membres de ce groupe ont reçu des prestations;
- les personnes non issues de groupes désignés comme minorités visibles et personnes non autochtones : 29,9 % des personnes faisant partie de ce groupe ont reçu des prestations.
Les prestations fédérales liées à la COVID-19 comprises dans ce tableau se composaient de la Prestation canadienne d’urgence, de la Prestation canadienne d’urgence pour les étudiants, de la Prestation canadienne de la relance économique, de la Prestation canadienne de la relance économique pour proches aidants, de la Prestation canadienne de maladie pour la relance économique et d’un paiement unique versé aux Canadiennes et Canadiens en situation de handicap.
L’évolution du nombre de personnes touchant des prestations suivait le degré de rigueur des restrictions liées à la COVID‑19
Remarque : L’indice de rigueur mesure la rigueur des politiques mises en place par le gouvernement pour protéger la population contre la propagation de la COVID‑19. Plus l’indice est élevé, plus les restrictions liées à la COVID‑19 imposées aux particuliers et aux employeurs sont rigoureuses.
Sources : Indice de rigueur — Banque du Canada; nombre de bénéficiaires — données fournies par l’Agence du revenu du Canada et Emploi et Développement social Canada
Version textuelle
Ces deux graphiques montrent le nombre de bénéficiaires de certains programmes de prestations liées à la COVID‑19 par rapport à l’indice de rigueur pour un certain nombre de périodes. L’indice mesure la rigueur des politiques mises en place par le gouvernement pour protéger la population contre la propagation de la COVID‑19.
Les deux graphiques, qui servent à comparer le nombre de bénéficiaires de programmes de prestations par rapport à l’indice de rigueur, font ressortir des tendances :
- Dans le premier graphique, il est question de la Prestation canadienne d’urgence et de la Prestation d’assurance-emploi d’urgence. Au cours de la période du 15 mars 2020 au 15 septembre 2020, le nombre de bénéficiaires de ces programmes s’est aligné sur l’indice de rigueur : lorsque le gouvernement a accru la rigueur de ses politiques en vue de protéger la population contre la COVID‑19, le nombre de bénéficiaires des prestations a également augmenté, et lorsque la rigueur des politiques gouvernementales a diminué, le nombre de bénéficiaires s’est également abaissé.
- Le deuxième graphique concerne la Prestation canadienne de la relance économique. Au cours de la période du 27 septembre 2020 au 27 septembre 2021, le nombre de bénéficiaires de ce programme s’est aligné approximativement sur l’indice de rigueur jusqu’aux environs de juin 2021, période à laquelle la rigueur des politiques gouvernementales et le nombre de bénéficiaires de prestations ont diminué, mais à un rythme différent.
Voici les données détaillées du premier tableau, qui concerne la Prestation canadienne d’urgence et la Prestation d’assurance-emploi d’urgence, par périodes de deux semaines à compter du 15 mars 2020 :
- Le 15 mars 2020, le nombre de bénéficiaires s’élevait à 11 174 180 et l’indice de rigueur était de 52.
- Le 29 mars 2020, le nombre de bénéficiaires s’élevait à 13 176 380 et l’indice de rigueur était de 71.
- Le 12 avril 2020, le nombre de bénéficiaires s’élevait à 14 097 180 et l’indice de rigueur était de 72.
- Le 26 avril 2020, le nombre de bénéficiaires s’élevait à 13 769 250 et l’indice de rigueur était de 71.
- Le 10 mai 2020, le nombre de bénéficiaires s’élevait à 12 392 800 et l’indice de rigueur était de 69.
- Le 24 mai 2020, le nombre de bénéficiaires s’élevait à 12 106 650 et l’indice de rigueur était de 64.
- Le 7 juin 2020, le nombre de bénéficiaires s’élevait à 10 665 710 et l’indice de rigueur était de 59.
- Le 21 juin 2020, le nombre de bénéficiaires s’élevait à 10 453 500 et l’indice de rigueur était de 55.
- Le 5 juillet 2020, le nombre de bénéficiaires s’élevait à 9 312 350 et l’indice de rigueur était de 54.
- Le 19 juillet 2020, le nombre de bénéficiaires s’élevait à 9 000 420 et l’indice de rigueur était de 54.
- Le 2 août 2020, le nombre de bénéficiaires s’élevait à 8 411 660 et l’indice de rigueur était de 52.
- Le 16 août 2020, le nombre de bénéficiaires s’élevait à 8 175 200 et l’indice de rigueur était de 50.
- Le 30 août 2020, le nombre de bénéficiaires s’élevait à 7 250 970 et l’indice de rigueur était de 49.
- Le 13 septembre 2020, le nombre de bénéficiaires s’élevait à 7 014 700 et l’indice de rigueur était de 48.
Voici les données détaillées du deuxième tableau, qui concerne la Prestation canadienne de la relance économique, par périodes de deux semaines à compter du 27 septembre 2020 :
- Le 27 septembre 2020, le nombre de bénéficiaires s’élevait à 1 007 770 et l’indice de rigueur était de 50.
- Le 11 octobre 2020, le nombre de bénéficiaires s’élevait à 1 062 280 et l’indice de rigueur était de 53.
- Le 25 octobre 2020, le nombre de bénéficiaires s’élevait à 1 098 890 et l’indice de rigueur était de 55.
- Le 8 novembre 2020, le nombre de bénéficiaires s’élevait à 1 125 700 et l’indice de rigueur était de 56.
- Le 22 novembre 2020, le nombre de bénéficiaires s’élevait à 1 084 940 et l’indice de rigueur était de 61.
- Le 6 décembre 2020, le nombre de bénéficiaires s’élevait à 1 109 840 et l’indice de rigueur était de 63.
- Le 20 décembre 2020, le nombre de bénéficiaires s’élevait à 1 199 230 et l’indice de rigueur était de 65.
- Le 3 janvier 2021, le nombre de bénéficiaires s’élevait à 1 220 570 et l’indice de rigueur était de 68.
- Le 17 janvier 2021, le nombre de bénéficiaires s’élevait à 1 228 120 et l’indice de rigueur était de 69.
- Le 31 janvier 2021, le nombre de bénéficiaires s’élevait à 1 212 810 et l’indice de rigueur était de 67.
- Le 14 février 2021, le nombre de bénéficiaires s’élevait à 1 184 810 et l’indice de rigueur était de 64.
- Le 28 février 2021, le nombre de bénéficiaires s’élevait à 1 158 480 et l’indice de rigueur était de 62.
- Le 14 mars 2021, le nombre de bénéficiaires s’élevait à 1 145 110 et l’indice de rigueur était de 60.
- Le 28 mars 2021, le nombre de bénéficiaires s’élevait à 1 173 070 et l’indice de rigueur était de 63.
- Le 11 avril 2021, le nombre de bénéficiaires s’élevait à 1 184 410 et l’indice de rigueur était de 69.
- Le 25 avril 2021, le nombre de bénéficiaires s’élevait à 1 173 170 et l’indice de rigueur était de 72.
- Le 9 mai 2021, le nombre de bénéficiaires s’élevait à 1 132 910 et l’indice de rigueur était de 72.
- Le 23 mai 2021, le nombre de bénéficiaires s’élevait à 1 103 160 et l’indice de rigueur était de 67.
- Le 6 juin 2021, le nombre de bénéficiaires s’élevait à 1 061 170 et l’indice de rigueur était de 59.
- Le 20 juin 2021, le nombre de bénéficiaires s’élevait à 1 015 480 et l’indice de rigueur était de 51.
- Le 4 juillet 2021, le nombre de bénéficiaires s’élevait à 976 220 et l’indice de rigueur était de 43.
- Le 18 juillet 2021, le nombre de bénéficiaires s’élevait à 936 080 et l’indice de rigueur était de 40.
- Le 1er août 2021, le nombre de bénéficiaires s’élevait à 911 550 et l’indice de rigueur était de 39.
- Le 15 août 2021, le nombre de bénéficiaires s’élevait à 897 480 et l’indice de rigueur était de 40.
- Le 29 août 2021, le nombre de bénéficiaires s’élevait à 869 990 et l’indice de rigueur était de 39.
- Le 12 septembre 2021, le nombre de bénéficiaires s’élevait à 966 220 et l’indice de rigueur était de 41.
- Le 26 septembre 2021, le nombre de bénéficiaires s’élevait à 981 840 et l’indice de rigueur était de 43.
À propos de l’indice de rigueur : un indice plus élevé indique un nombre plus élevé de restrictions liées à la COVID‑19 imposées aux particuliers et aux employeurs. Les valeurs indiquées pour l’indice de rigueur sont des moyennes de l’indice quotidien par période de deux semaines pour chacun des programmes en question.
Infographie

Version textuelle
Prestations spécifiques liées à la COVID‑19
Afin de fournir rapidement un soutien financier aux personnes et aux employeurs touchés par la pandémie, les organisations fédérales ont mis l’accent sur la vérification de l’admissibilité des demandeurs après paiement, plutôt que sur la confirmation de leur admissibilité au préalable.
Nous avons constaté que des paiements totalisant 4,6 milliards de dollars avaient été versés en trop à des bénéficiaires inadmissibles et nous avons estimé que des paiements totalisant au moins 27,4 milliards de dollars doivent faire l’objet d’une enquête approfondie.
Prestations liées à la COVID‑19 visées par l’audit
Le gouvernement fédéral a dépensé un total de 210,7 milliards de dollars pour les prestations liées à la COVID‑19 visées par l’audit. Les montants suivants indiquent combien le gouvernement a versé au titre de chaque prestation :
- Prestation canadienne pour les travailleurs en cas de confinement : 0,9 milliard de dollars
- Prestation canadienne de la relance économique : 28,4 milliards de dollars
- Prestation canadienne de la relance économique pour proches aidants : 4,4 milliards de dollars
- Prestation d’assurance-emploi d’urgence et Prestation canadienne d’urgence : 74,8 milliards de dollars
- Prestation canadienne de maladie pour la relance économique : 1,5 milliard de dollars
- Subvention salariale d’urgence du Canada : 100,7 milliards de dollars
Les particuliers et les employeurs ont reçu rapidement une aide financière
La pandémie de coronavirus a frappé le Canada et de nombreux particuliers et employeurs ont subi une perte de revenu.
Le gouvernement fédéral a créé divers programmes de prestations pour offrir une aide financière aux particuliers et aux employeurs afin d’atténuer les effets économiques de la pandémie.
Pour verser rapidement les fonds aux Canadiennes et aux Canadiens, le gouvernement se fiait à la parole des demandeurs et vérifiait leur admissibilité après paiement.
Ainsi, les personnes qui en avaient besoin ont pu obtenir de l’argent en un temps record, mais certains particuliers et employeurs ont reçu des fonds qu’ils n’étaient pas admissibles à recevoir.
Le gouvernement travaille maintenant à la vérification après paiement afin de relever et de recouvrer les montants exigibles en raison de paiements versés en trop ou à des bénéficiaires inadmissibles.
Exemple de vérification après paiement
- En 2020, Robin avait des difficultés financières. Robin a fait une demande de Prestation canadienne d’urgence et a fourni une attestation quant à sa conformité à tous les critères. Robin a reçu un paiement quatre jours plus tard.
- En 2022, les organisations fédérales ont commencé leurs vérifications après paiement en examinant les critères des programmes et en signalant les dossiers devant faire l’objet d’une enquête approfondie.
- Un fonctionnaire a examiné le dossier de Robin et a communiqué avec elle pour obtenir plus de renseignements. Robin lui a fourni les renseignements demandés, et le fonctionnaire a conclu que Robin n’était pas admissible à un versement de prestation parce qu’elle avait occupé un emploi sans interruption et avait gagné un revenu de plus de 1 000 $ pendant une période de quatre semaines.
- Robin a reçu une lettre du gouvernement fédéral faisant état d’un montant de prestation liée à la COVID‑19 qui était dû.
- Robin pouvait :
- rembourser l’intégralité du montant dû;
- convenir d’un plan de remboursement avec l’Agence du revenu du Canada;
- contester le montant dû.
- Si Robin ne remboursait pas le montant dû ou ne communiquait pas avec l’Agence dans un délai de 90 jours, l’Agence pouvait prendre des mesures judiciaires.
Recouvrement
À l’été 2022, Emploi et Développement social Canada et l’Agence du revenu du Canada avaient recouvré environ 2,3 milliards de dollars. Toutefois, les efforts de recouvrement du gouvernement ont été limités, et il est probable qu’une somme d’argent considérable ne sera pas recouvrée.
Information connexe
Entités
- Agence du revenu du Canada
- Emploi et Développement social Canada
Date de dépôt
- 6 décembre 2022
Audits connexes
- 2021 — Rapports de la vérificatrice générale du Canada au Parlement du Canada
Rapport 6 — La Prestation canadienne d’urgence - 2021 — Rapports de la vérificatrice générale du Canada au Parlement du Canada
Rapport 7 — La Subvention salariale d’urgence du Canada
Les rapports du BVG parus dans le passé sont conservés dans Publications.gc.ca.