Modalités canadiennes d’intervention lors de toxi-infection d’origine alimentaire (MITIOA): Guide d’intervention en cas d’éclosion multijuridictionnelle de maladie entérique
Table des matières
- 1. Définitions
- 2. Introduction
- 3. Objectifs
- 4. Étendue
- 5. Principes directeurs
- 6. Rôles et responsabilités
-
7. Procédures de fonctionnement
- 7.1 Identification d’une éclosion multijuridictionnelle possible de toxi-infections d’origine alimentaire
- 7.1.1 Maladie entérique humaine potentiellement liée à une source commune
- 7.1.2 Identification d’un risque pouvant causer une maladie entérique chez l’humain
- 7.2 Notification de l’éclosion aux partenaires
- 7.3 Téléconférence d’évaluation du CCEE et mise sur pied du CCEE
- 7.3.1 Analyse de l’information disponible
- 7.3.2 Téléconférence d’évaluation du CCEE
- 7.3.3 Mise sur pied du CCEE
- 7.4 Comité de coordination de l’enquête sur l’éclosion
- 7.5 Enquêtes coordonnées
- 7.6 Analyse centralisée intégrée
- 7.7 Évaluation des risques pour la santé
- 7.8 Mesures de santé publique et de salubrité des aliments
- 7.9 Communication avec le public
- 7.10 Dissolution du CCEE et conclusion de l’éclosion
- 7.11 Bilan post-éclosion
- 7.1 Identification d’une éclosion multijuridictionnelle possible de toxi-infections d’origine alimentaire
- 8. Examen administratif
- 9. Activation du centre des opérations d’urgence et du système de gestion des incidents
- 10. Liste des sigles et acronymes
-
Annexes
- Annexe 1 – Modèle d’ordre du jour des téléconférences du Comité de coordination de l’enquête sur l’éclosion
- Annexe 2 – Réseau canadien de renseignements sur la santé publique (RCRSP)
- Annexe 3 – Évaluation de l’importance des preuves épidémiologiques
- Annexe 4 – Service de référence pour le botulisme au Canada
- Annexe 5 – Service de référence sur la listériose au Canada
- Annexe 6 – Centre de référence sur la virologie alimentaire du Canada
- Annexe 7 – Agence canadienne d’inspection des aliments – Tests de laboratoire
- Annexe 8 – Surveillance des intoxications alimentaires
- Annexe 9 – Capacités des laboratoires en microbiologie alimentaire et clinique
- Annexe 10 – Communication avec le public et les personnes les plus à risque : tactiques et évaluation
- Annexe 11 – Modèle de bilan de l’éclosion
- Annexe 12 – Description détaillée des rôles et des responsabilités FPT
- Annexe 13 – Procédure opératoire normalisée (PON) relative à l’envoi, au réseau de laboratoires fédéraux d’échantillons, d’aliments prélevés par les inspecteurs provinciaux/territoriaux/municipaux lors d’enquêtes épidémiologiques/sur la santé publique/sur la salubrité des aliments
- Annexe 14 - Enquêtes sur les éclosions de maladies entériques liées au contact avec des animaux ou des aliments d’origine animale dans plusieurs provinces/territoires
Télécharger le format de rechange
(Format PDF, 2,707 KB, 132 pages)
Préambule
Lors d’une éclosion de toxi-infection d’origine alimentaire touchant plusieurs provinces ou territoires au Canada, l’enquête et l’intervention incombent à plusieurs organismes à différents échelons gouvernementaux dont les responsabilités sont complémentaires. Les Modalités canadiennes d’intervention lors de toxi-infection d’origine alimentaire (MITIOA) ont été élaborées conjointement par l’Agence de la santé publique du Canada (ASPC), par Santé Canada et par l’Agence canadienne d’inspection des aliments (ACIA), en consultation avec des intervenants provinciaux et territoriaux (PT), en vue de renforcer la collaboration ainsi que l’efficacité générale des interventions en cas d’éclosion multijuridictionnelle de toxi-infection d’origine alimentaire.
Santé Canada et l’ACIA ont élaboré la première version des MITIOA en 1999, en consultation avec les provinces et les territoires. En 2004, les MITIOA ont été approuvées par l’ancien Comité fédéral-provincial-territorial (FPT) des politiques liées à la salubrité des aliments, le Conseil des médecins hygiénistes en chef (CMHC) et les sous-ministres de la Santé fédéral-provinciaux-territoriaux. À la suite de l’éclosion de listériose de 2008, les MITIOA ont été mises à jour en 2010 avec le concours des partenaires FPT; les intervenants ont convenu de renouveler le processus d’examen officiel tous les cinq ans. La présente version, élaborée après consultation des intervenants FPT pendant les années 2014 et 2015, a reçu l’approbation des sous-ministres FPT de la Santé et de l’Agriculture et de l’Agroalimentaire, du CMHC et du Conseil du Réseau pancanadien de santé publique.
La contribution de toutes les personnes ayant participé au processus de révision et de consultation est digne de mention.
Pour obtenir plus de renseignements au sujet des MITIOA ou encore un exemplaire de celui-ci, veuillez communiquer avec le Centre des maladies infectieuses d’origine alimentaire, environnementale et zoonotique (CMIOAEZ) de l’ASPC par courriel à l’adresse suivante : fiorp.mitioa@phac-aspc.gc.ca.
1. Définitions
Les définitions qui suivent visent à établir une compréhension commune des termes du présent document.
Agent responsable des MITIOA : Principal représentant d’un organisme chargé d’informer les cadres supérieurs et de veiller à ce que son organisme dirige le comité de coordination de l’enquête sur l’éclosion (CCEE) ou y participe, selon les besoins.
Agrégat de cas : Concentration inhabituelle d’événements de santé similaires, généralement regroupés au cours d’une période donnée ou dans une région géographique en particulier. Il y a agrégat de cas lorsque le nombre de cas de maladie (chez l’humain) dépasse le nombre généralement prévu pendant une période donnée. Un agrégat de cas peut atteindre ou non l’ampleur d’une éclosion.
Aliment : Tout produit destiné à la consommation humaine et fabriqué, vendu ou présenté comme aliment ou boisson, y compris la gomme à mâcher, et tout ingrédient qui pourrait être mélangé à un aliment pour quelque raison que ce soit.
Analyse centralisée intégrée : Lorsque plusieurs organismes sont concernés, l’organisme responsable du CCEE doit effectuer la collecte et l’analyse centralisées des données afin de guider le processus décisionnel et de tirer des conclusions d’après toutes les données disponibles.
Blessure d’origine alimentaire : Dommage au tractus gastro-intestinal résultant de la consommation d’un aliment contaminé par une substance constituant un danger physique. Les blessures d’origine alimentaires les plus courantes comprennent les coupures, les saignements, la suffocation et les dents brisées.
Centre des opérations d’urgence (COU) : Lieu physique où se réunissent les membres d’un organisme pendant une urgence pour y coordonner les interventions et les mesures de reprise des activités, ainsi que les ressources. Ces centres peuvent être désignés par les termes centre de commandement, salle de gestion de crise, centre de planification ou d’autres équivalents. Dans tous les cas, il s’agit de l’endroit où a lieu la coordination des renseignements et des ressources. Le COU n’est pas un poste de commande des interventions; il s’agit plutôt d’un centre des opérations où sont prises les décisions en matière de coordination et de gestion.
Données épidémiologiques : Démonstration de l’existence d’un lien entre une source d’exposition et la maladie chez les humains.
Données probantes : Données démontrant l’existence d’un lien entre une source d’exposition et la maladie chez les humains. La preuve d’un lien entre un aliment consommé et une maladie humaine peut être épidémiologique ou fondée sur les résultats d’enquêtes sur la salubrité de l’aliment ou des analyses de laboratoire.
Éclosion : Incident au cours duquel deux personnes ou plus souffrent d’une maladie similaire et pour lequel des preuves épidémiologiques permettent d’établir une association entre ces personnes.
Éclosion multijuridictionnelle d’une toxi-infection d’origine alimentaire : Éclosion touchant plus d’une province ou un territoire, ou encore le Canada et au moins un autre pays, exigeant les ressources de plus d’un organisme FPT de santé publique ou de réglementation des aliments pour l’enquête ou l’intervention.
Enquête épidémiologique : Enquête menée en vue de déterminer l’existence d’une éclosion, d’en définir les caractéristiques particulières au cours d’une période donnée ou dans une région géographique en particulier, de définir les caractéristiques des cas individuels, ainsi que d’élaborer et de tester une hypothèse quant à l’exposition spécifique à l’origine d’une maladie. Cette enquête peut donner lieu à des recommandations sur la mise en œuvre de mesures appropriées de prévention et d’atténuation.
Enquête sur la salubrité des aliments : Inspection et activités connexes entreprises par les agents chargés de la réglementation pour vérifier la présence d’un danger alimentaire qui pourrait causer une maladie humaine, et préciser la nature et l’ampleur du problème.
Évaluation des risques pour la santé (ERS) : Processus scientifique permettant de déterminer la probabilité qu’une personne ou qu’une population subisse un effet néfaste particulier sur sa santé à la suite d’une exposition à un agent dangereux. L’évaluation des risques pour la santé comprend les étapes suivantes : 1) détermination du danger; 2) caractérisation du danger; 3) évaluation de l’exposition; 4) caractérisation du risque.
Intervenant : Toute organisation, toute personne ou tout groupe, qui peut être touché par une enquête sur l’éclosion d’une d’intoxication d’origine alimentaire au Canada. Il peut s’agir d’organismes gouvernementaux, d’organismes du secteur industriel, du système de soins de santé, des médias et du public.
Intervention : Dans le contexte des éclosions d’origine alimentaire, l’intervention comprend les activités associées à la détermination, à l’enquête, à l’atténuation ou à la limitation de telles éclosions, ainsi qu’aux activités de communication connexes.
Maladie entérique : Maladie gastro-intestinale causée par une infection ou une intoxication résultant de l’ingestion de bactéries, de virus, de parasites ou de toxines transmis par l’alimentation, l’eau, les animaux ou par contact entre deux personnes.
Partenaire : Tout organisme ayant la responsabilité d’enquêter et d’intervenir en cas d’éclosion de toxi-infections d’origine alimentaire au Canada, y compris les organismes FPT des secteurs de la santé, de l’agriculture et de l’agroalimentaire qui se partagent les responsabilités en matière de salubrité des aliments et de santé publique.
Résultats de laboratoire : Démonstration de l’existence d’un lien entre les cas de maladie humaine ou entre les cas de maladie humaine et la source soupçonnée, par l’isolement ou l’identification du même agent pathogène, de la même toxine ou du même contaminant dans les deux sources.
Preuve épidémiologique : Démonstration du lien entre un facteur de risque et une maladie humaine par l’augmentation des cas dans une population, dans un endroit ou au cours d’une période avec la présence du même facteur de risque, ou association statistiquement significative entre une maladie et le facteur de risque.
Rappel : Signifie pour une entreprise, d’enlever un produit afin de prévenir toute vente ou utilisation ultérieure, ou encore corriger un produit commercialisé qui présente un risque et/ou contrevient à la législation administrée ou appliquée par une autorité réglementaire.
Risque d’origine alimentaire : Agent biologique, chimique ou physique présent dans un aliment, ou état d’un aliment risquant de provoquer des effets néfastes sur la santé.
Système de gestion des incidents (SGI) : Concept normalisé de la gestion des urgences sur le terrain spécialement conçu pour permettre à l’utilisateur d’adopter une approche de structure organisationnelle intégrée appropriée à la complexité et aux exigences d’un ou de plusieurs incidents, sans être entravé par les frontières provinciales ou territoriales.
Toxi-infection d’origine alimentaire : Maladie humaine pour laquelle des preuves indiquent qu’un aliment est la source d’exposition au contaminant à l’origine de la maladie. Une toxi-infection d’origine alimentaire survient chez une personne qui a consommé un aliment contaminé par une substance constituant un danger biologique ou chimique.
2. Introduction
Les toxi-infections ou blessures d’origine alimentaire sont la conséquence de la contamination naturelle, accidentelle ou délibérée d’aliments par des substances biologiques, chimiques ou physiques. Les effets de ces toxi-infections peuvent notamment comprendre des morbidités et des décès, l’accroissement des coûts de santé, la perte de la confiance des consommateurs, des pertes économiques et la baisse de la productivité industrielle.
La mondialisation de notre approvisionnement alimentaire fait en sorte que de vastes quantités de denrées alimentaires brutes et transformées traversent tous les jours les frontières nationales et internationales. Par conséquent, les éclosions d’intoxications d’origine alimentaire associées à des aliments contaminés entraînent des maladies humaines largement réparties qui traversent les frontières à l’échelle locale, provinciale et nationale. Les organismes de réglementation chargés de protéger la santé humaine et de veiller à la salubrité des aliments interviennent en mettant sur pied des réseaux améliorés de surveillance des maladies entériques, notamment par l’utilisation du sous-typage moléculaire et d’autres technologies de laboratoire qui permettent la détection d’agrégats de cas de maladie et l’établissement de liens entre des cas sans rapport apparent, afin d’entamer des enquêtes sur les éclosions. La sensibilisation constante du public à l’égard de la salubrité des aliments exige que les problèmes de salubrité des aliments soient réglés rapidement. Parallèlement, ces problèmes sont de plus en plus complexes, ce qui renforce la nécessité d’une collaboration pendant les enquêtes sur les éclosions multijuridictionnelles et d’une participation active de la part de tous les partenaires à des interventions centralisées, en vue d’atténuer les risques et de prévenir d’autres éclosions.
La gestion structurée des éclosions multijuridictionnelles de toxi-infections d’origine alimentaire permet de rationaliser les rôles et les mesures d’intervention, de manière à protéger la santé des Canadiens. Les MITIOA constituent le principal document qui encadre la collaboration multijuridictionnelle en réponse aux éclosions de maladies d’origine alimentaire au Canada.
3. Objectifs
Les MITIOA doivent servir à coordonner les interventions de plusieurs organismes en réponse aux éclosions de toxi-infections d’origine alimentaire qui s’étendent sur plus d’une province ou d’un territoire, ou qui touchent à la fois le Canada et un autre pays.
Les MITIOA ont pour objectif d’établir les principes directeurs et les procédures de fonctionnement s’appliquant à la détection des éclosions multijuridictionnelles d’origine alimentaire et aux interventions subséquentes, afin d’accroître la collaboration et la coordination entre les partenaires, de définir clairement les voies de communication et d’améliorer l’efficience et l’efficacité de l’intervention. Elles ne visent pas à fournir des directives détaillées sur la façon de mener une enquête ou une intervention.
4. Étendue
Les MITIOA décrivent toutes les activités entreprises, de la notification et de l’évaluation d’une éclosion multijuridictionnelle potentielle jusqu’à l’élimination ou contrôle du risque ayant déclenché l’éclosion ou la résolution de l’éclosion.
Les MITIOA s’appliquent aux éclosions de toxi-infections d’origine alimentaire qui touchent ou sont susceptibles de toucher plusieurs provinces ou territoires, ou encore le Canada et au moins un autre pays. Les MITIOA viennent compléter les ententes et les protocoles établis par les divers organismes qui interviennent en cas d’éclosion de toxi-infections d’origine alimentaire, y compris les protocoles d’intervention en cas d’éclosion de toxi-infection d’origine alimentaire élaborés par les provinces et les territoires. Dans le cas où plus d’un pays est touché, elles s’appliquent uniquement à l’intervention déployée au Canada.
Les MITIOA visent les éclosions possibles de toxi-infections d’origine alimentaire résultant de la contamination naturelle, accidentelle ou intentionnelle des aliments par des agents biologiques, chimiques ou physiques.
Les principes décrits dans les MITIOA servent également en cas d’éclosions de maladies entériques humaines résultant de contacts avec des animaux ou des aliments pour animaux domestiques (p. ex. aliments et gâteries pour animaux de compagnie contaminés, contacts avec des animaux dans un zoo pour enfants, contact avec des animaux domestiques comme des reptiles, des rongeurs, de la volaille fermière, etc.) ou lorsque d’autres risques alimentaires causent des blessures humaines de grande ampleur et exigent une collaboration et une coordination rapides (p. ex. dangers physiques posés par des matériaux inertes). L’annexe 14 présente d’autres lignes directrices relatives aux interventions en cas d’éclosions multijuridictionnelles de maladies entériques liées à des contacts avec des animaux ou des aliments pour animaux domestiques.
Les MITIOA ne décrivent pas précisément le processus d’évaluation des risques qui fait partie de l’élaboration des politiques et de l’établissement des normes visant à réduire le risque d’une éclosion future. Il est toutefois possible d’aborder la nécessité d’élaborer des politiques durant le bilan ou l’examen post-éclosion.
5. Principes directeurs
- Protection de la santé des Canadiens L’objectif principal des activités décrites dans les MITIOA est d’atténuer ou de limiter les conséquences d’une éclosion d’origine alimentaire de façon efficace et en temps opportun, afin de protéger la santé de la population canadienne.
- Échange rapide d’informationSous réserve des lois applicables régissant l’échange de renseignements (ce qui comprend la protection de la vie privée, l’accès à l’information et le droit commun concernant les renseignements commerciaux confidentiels), les partenaires reconnaissent qu’ils mettent en commun rapidement et en toute confiance les renseignements requis pour mener une enquête sur une éclosion d’origine alimentaire, intervenir et la résoudre.
- Divulgation de l’information au public Les partenaires reconnaissent que la divulgation publique de renseignements commerciaux confidentiels peut être requise en cas d’éclosion d’origine alimentaire ou de risque d’origine alimentaire qui présente un risque possible pour la santé publique, et que la divulgation des renseignements présente un intérêt public évident. La réponse aux demandes d’information provenant de l’extérieur doit faire l’objet d’une coordination entre les partenaires du CCEE concernés, et être conforme aux lois sur l’accès à l’information et la protection de la vie privée applicables.
- Intervention du Comité de coordination de l’enquête sur l’éclosion (CCEE) à titre de structure centrale de coordination et d’échange d’information Le CCEE, créé aux termes des MITIOA, doit être le centre principal pour l’échange et l’interprétation des renseignements, l’éclaircissement des rôles et des responsabilités, l’établissement des priorités d’intervention et l’élaboration de stratégies de communication liés à une éclosion d’origine alimentaire réelle ou soupçonnée. Même s’il est possible que certaines discussions doivent se tenir hors du cadre du CCEE, toutes les activités, recommandations et décisions doivent être retransmises au CCEE dans la transparence et en temps opportun.
- Assistance offerte aux partenaires Dans la mesure du possible, les partenaires qui mettent en œuvre les procédures des MITIOA doivent se prêter assistance, notamment au chapitre des capacités de laboratoires, tel que requis au cours d’une enquête épidémiologique ou d’une enquête sur la salubrité des aliments.
- Respect d’autres ententes et des relations déjà établies Les MITIOA sont un complément aux ententes et aux procédures instaurées entre les partenaires. Lorsque des protocoles d’entente (PE) ou des ententes entre partenaires relatives à la surveillance ou au contrôle de la salubrité des aliments, ou à des enquêtes en la matière, existent ou font l’objet de négociations, ils seront communiqués et respectés. Les MITIOA ne sont pas conçues pour se substituer aux liens existants entre les partenaires pour s’acquitter d’autres responsabilités et gérer les situations au fur et à mesure.
- Poids de la preuve Les preuves épidémiologiques, de laboratoire ou issues d’une enquête sur la salubrité alimentaire sont toutes acceptées aux fins de l’établissement d’un lien entre un aliment ou plusieurs aliments donnés et une maladie humaine.
- Engagement actif conformément aux MITIOA Les partenaires sont invités à faire connaître les MITIOA dans leur province ou territoire, en distribuant le document à la haute direction et à leurs partenaires en intervention en cas d’éclosion de toxi-infections d’origine alimentaire, et en participant à des exercices de simulation ou à des séances de formation.
- Règlement sanitaire international Le gouvernement du Canada et les gouvernements provinciaux et territoriaux sont tenus de respecter leurs obligations en vertu du Règlement sanitaire international (RSI 2005).
- Publication La publication de l’information concernant les éclosions multi juridictionnelles d’origine alimentaire qui font l’objet d’une enquête dirigée par un CCEE ne s’effectuera pas sans l’accord de tous les partenaires prenant part à l’enquête et à l’intervention, et dont les données seront incluses à la publication.
6. Rôles et responsabilités
La responsabilité d’intervention en cas d’éclosion de toxi-infections d’origine alimentaire est partagée entre les administrations FPT, régionales et locales. Dans ce cas, l’intervention nécessite la collaboration et la coopération de toutes les parties concernées. L’annexe 12 recense les autorités législatives faisant partie de chacune des administrations FPT et explique en détail les rôles et responsabilités de tous les partenaires.
6.1 Autorités fédérales
En vertu de l’autorité qui leur est conférée par le ministre fédéral de la Santé, l’ASPC, Santé Canada et l’ACIA se partagent la responsabilité juridique d’intervenir dans une situation liée à une toxi-infection d’origine alimentaire.
6.1.1 Agence de la santé publique du Canada
L’ASPC coordonne l’intervention en cas d’éclosion multijuridictionnelle en collaboration avec les partenaires touchés, effectue la surveillance en laboratoire à l’échelle nationale, fournit l’expertise aux autorités de santé publique, fournit des conseils aux Canadiens durant une éclosion, et renforce les capacités d’intervention en cas d’éclosions de maladie entérique. L’ASPC sert aussi de centre de liaison national en ce qui a trait au Règlement sanitaire international (RSI), le centre national désigné pour communiquer avec les points de contact du RSI à l’Organisation mondiale de la Santé (OMS) conformément aux dispositions du RSI.
Au sein du gouvernement du Canada, la Division de la gestion des éclosions (DGE) du Centre des maladies infectieuses d’origine alimentaire, environnementale et zoonotique (CMIOAEZ) de l’ASPC est habituellement le premier point de contact pour la déclaration par les partenaires des problèmes liés aux éclosions réelles ou potentielles de maladies d’origine alimentaire et des demandes d’expertise et de soutien en matière d’enquête sur une éclosion d’origine alimentaire. Dans le cas d’une éclosion d’origine alimentaire d’ampleur internationale, le CMIOAEZ sera l’agent de liaison principal avec les homologues étrangers responsables de la santé publique. Le Centre effectue les activités suivantes :
- La Division de la surveillance des maladies entériques et des études de population (DSMEEP) est chargée de la surveillance nationale des maladies entériques et participe aux activités de surveillance à l’échelle internationale.
- La DGE coordonne les mesures prises pendant les éclosions de toxi-infections d’origine alimentaire touchant plusieurs provinces ou territoires, ou encore le Canada et au moins un autre pays, s’il y a lieu.
- La DGE offre des services de consultation et d’expertise dans le cadre d’autres enquêtes sur des éclosions d’origine alimentaire selon les besoins.
- La DGE interprète et émet des commentaires sur le poids des preuves épidémiologiques recueillies durant l’enquête sur les éclosions de maladies entériques d’origine alimentaire.
- La DGE et la DSMEEP offrent de la formation sur les méthodes d’enquête sur les éclosions entériques.
Le Laboratoire national de microbiologie (LNM) fournit des services de référence pour la détection et la caractérisation des souches, la surveillance nationale en laboratoire, et la diffusion de l’information par l’entremise de PulseNet Canada et du Programme national de surveillance des maladies entériques (décrits à l’annexe 8). Le LNM, par l’entremise de PulseNet Canada, est habituellement le centre principal de mise en commun des données sur l’identification des souches et de détection d’agrégats de souches touchant plusieurs provinces ou territoires, qui indiquent une possible éclosion multijuridictionnelle d’origine alimentaire.
Le Programme canadien d’épidémiologie de terrain et le Service de la santé publique du Canada peuvent également fournir des ressources additionnelles comme capacité d’appoint en épidémiologie pouvant être mobilisées pour assister l’enquête sur les éclosions de maladies entériques.
Le Programme du public voyageur (PPV), dans le cadre de ses inspections de santé publique en fonction des risques à bord des moyens de transport de passagers (p. ex. avions, trains, traversiers et bateaux de croisière) et leurs services auxiliaires (p. ex. cuisines de l’air), administre et met en application les dispositions sur la salubrité des aliments (articles 4 et 7) de la Loi sur les aliments et drogues au nom de l’ACIA. Le PPV offre également des services de quarantaine environnementale et mène des inspections sanitaires sur les bateaux en vertu du RSI.
6.1.2 Santé Canada
Santé Canada est le ministère fédéral chargé d’établir des règlements et des normes en matière de salubrité et de qualité nutritionnelle des aliments commercialisés au Canada. Ses responsabilités en matière de salubrité des aliments englobent notamment :
- L’établissement de politiques, de règlements et de normes relatifs à la salubrité et à la qualité nutritionnelle des aliments vendus au Canada, par l’intermédiaire de la Direction des aliments.
- La réglementation des pesticides – Agence de réglementation de la lutte antiparasitaire;
- La gestion de la santé humaine et la sécurité des risques associés aux produits de consommation – Direction de la sécurité des produits de consommation;
- L’évaluation de l’innocuité des médicaments vétérinaires utilisés chez les animaux destinés à l’alimentation – Direction des médicaments vétérinaires;
- La salubrité alimentaire dans les collectivités des Premières Nations au sud du 60e parallèle, par l’intermédiaire de la Direction générale de la santé des Premières Nations et des Inuits (DGSPNI).
Santé Canada peut participer aux enquêtes sur les éclosions d’origine alimentaire de la façon suivante :
La Direction des aliments est responsable des questions liées aux pathogènes microbiens, aux contaminants chimiques, aux biotoxines marines, aux allergènes alimentaires non déclarés ou aux autres risques possibles pour la santé humaine associés aux aliments. Plus précisément, la Direction des aliments offre :
- Des évaluations des risques pour la santé (ERS) associés aux aliments à l’ACIA et à d’autres intervenants (p. ex. les gouvernements provinciaux et territoriaux);
- Des conseils scientifiques et une capacité d’analyse d’appoint des contaminants microbiologiques, des contaminants chimiques, des additifs alimentaires interdits, des produits chimiques associés à l’emploi de matières d’emballage alimentaire, des adjuvants de fabrication, des additifs indirects et des allergènes alimentaires non déclarés dans les échantillons alimentaires et cliniques.
- Des services nationaux de référence en matière de botulisme, de listériose, ainsi que de Vibrio, de virus et de parasites d’origine alimentaire.
- Des conseils sur la gestion des risques, notamment sur les communications avec le public.
Sur demande, l’Agence de réglementation de la lutte antiparasitaire fournit à l’ACIA ou à d’autres intervenants des ERS concernant les résidus de pesticides dont les concentrations dépassent les limites imposées par la loi. Elle participe aussi aux enquêtes concernant les résidus de pesticides dépassant ces limites.
Conformément à la Loi canadienne sur la sécurité des produits de consommation, la Direction de la sécurité des produits de consommation contribue à combattre et à prévenir les dangers pour la santé et la sécurité humaines posés par les produits de consommation au Canada.
La Direction des médicaments vétérinaires est chargée d’établir les limites résiduelles maximales relatives aux médicaments vétérinaires présents dans les aliments.
La DGSPNI offre des services de soutien et des conseils techniques pendant les enquêtes sur les maladies d’origine alimentaire dans les collectivités des Premières Nations au sud du 60e parallèle. La Division de la santé environnementale et publique de la DGSPNI est le point de contact entre les bureaux régionaux de la DGSPNI et d’autres intervenants (p. ex. l’ACIA) en cas d’éclosion d’origine alimentaire confirmée ou soupçonnée dans une collectivité des Premières Nations. Le personnel régional de la DGSPNI diffuse les avis de rappel d’aliments de l’ACIA, mène des enquêtes sur la salubrité des aliments dans les établissements d’alimentation des populations vulnérables (p. ex. services de garde, centres de traitement, hôpitaux), informe la population et offre de la formation sur la manipulation des aliments, selon les besoins, dans les collectivités des Premières Nations touchées.
6.1.3 Agence canadienne d’inspection des aliments
L’ACIA assume tous les services d’inspection et d’exécution du gouvernement fédéral liés à la salubrité des aliments en vertu de l’autorité conférée par 13 lois fédérales qui régissent toutes les étapes du circuit alimentaire. L’ACIA inspecte non seulement les aliments, mais aussi les semences, l’alimentation du bétail, les fertilisants, les plantes et les animaux desquels dépend la salubrité de l’approvisionnement alimentaire. L’ACIA contribue aux enquêtes et à la lutte contre les éclosions de toxi-infections d’origine alimentaire par ses activités de rappel, de tests et d’enquête sur la salubrité des aliments, de même que par ses activités d’application de la loi et de surveillance de la conformité aux règlements. L’ACIA agit comme point de contact principal avec les autorités internationales de salubrité alimentaire lorsqu’une éclosion d’origine alimentaire touche le Canada et un autre pays.
Lors des enquêtes sur les aliments, le rôle de l’ACIA comprend le suivi des aliments, de la vente au détail à la distribution et à la production ou aux établissements de transformation des aliments, pour trouver la source soupçonnée du problème. Les renseignements recueillis au cours de l’enquête sur la salubrité des aliments sont à la base de l’évaluation des risques et de l’élaboration de stratégies de gestion des risques efficaces pour contrôler les produits touchés. La plupart du temps, les entreprises du secteur de l’alimentation retirent volontairement ces produits du marché. Cependant, si une entreprise ne peut ou ne veut pas retirer le produit du marché, le ministre de la Santé, en vertu de la Loi sur l’Agence canadienne d’inspection des aliments, peut ordonner à cette entreprise de retirer un produit du marché lorsqu’il considère que le produit représente un risque pour la santé des personnes, des animaux ou des végétaux. Dans le cas d’un rappel volontaire, les représentants de l’ACIA doivent vérifier que les entreprises qui ont fait le rappel ont en effet retiré le produit du marché.
Lorsqu’un aliment potentiellement contaminé pouvant présenter un risque pour la population est détecté sur le marché canadien, l’ACIA entame une enquête afin de :
- Déterminer la nature, l’ampleur et la cause du problème
- Confirmer s’il existe un risque pour la santé
- Déterminer les options de gestion des risques
Cette enquête sur la salubrité des aliments s’effectue en collaboration avec les partenaires provinciaux et territoriaux, conformément aux protocoles existants.
À l’ACIA, trois groupes jouent un rôle important au chapitre de l’intervention en matière de salubrité des aliments dans les cas d’éclosion d’origine alimentaire :
- Le personnel régional d’inspection, y compris les coordonnateurs des rappels des centres opérationnels (CRCO) et les coordonnateurs régionaux des rappels (CRR), prend part aux activités d’inspection des aliments. Les CRCO et CRR sont aussi le premier point de contact habituel, au sein de l’ACIA, pour les unités sanitaires locales, régionales et les provinces et territoires.
- Le Bureau de la salubrité et du rappel d’aliments (BSRA) est responsable de la coordination et de l’uniformité des prises de décisions sur les problèmes de salubrité alimentaire et des rappels, et sert de liaison avec Santé Canada quand il s’agit d’obtenir des ERS, s’il y a lieu. Le BSRA est le premier point de contact habituel pour ce qui est des questions de salubrité des aliments de portée nationale et internationale.
- La Division de coordination des laboratoires de la Direction des sciences de la salubrité des aliments est responsable de fournir une orientation scientifique au personnel de l’ACIA et aux partenaires provinciaux et territoriaux en coordonnant l’expédition des échantillons alimentaires au sein du réseau de laboratoires de l’ACIA et en interprétant les analyses et les résultats de laboratoire.
6.2 Autorités provinciales ou territoriales et régionales
Les autorités sanitaires régionales et locales ont le mandat de lutter contre les éclosions et de mener des enquêtes sur les éclosions dans les limites de leurs juridictions, ces enquêtes étant dirigées par les médecins hygiénistes locaux et régionaux (le cas échéant). Dans certaines provinces et certains territoires, d’autres ministères (p. ex. l’Agriculture) peuvent également jouer un rôle dans les enquêtes sur les maladies d’origine alimentaire. En outre, les autorités régionales ou locales de santé publique ont la responsabilité de signaler les maladies entériques aux responsables de la santé des provinces et territoires dans le cadre de la législation relative au contrôle des maladies.
Les autorités sanitaires provinciales et territoriales effectuent la surveillance des maladies entériques, soutiennent les autorités sanitaires régionales et locales dans la lutte contre les éclosions et les enquêtes sur les éclosions, et peuvent également effectuer des activités d’inspection et d’information visant à réduire le risque de maladies entériques. Certaines provinces et certains territoires ont leurs propres protocoles d’intervention en cas d’éclosion d’origine alimentaire pour orienter l’intervention concertée dans la province ou le territoire touché et déterminer l’autorité si une éclosion devait survenir à l’échelle locale ou régionale. Dans certains territoires et certaines provinces, les responsables de la réglementation des aliments participent également à l’enquête ou la dirigent. En outre, les territoires ont la responsabilité de l’enquête sur les éclosions de maladies entériques qui se produisent chez les Premières Nations au nord du 60e parallèle.
Les responsables locaux, régionaux ou des provinces et des territoires peuvent également, dans certains cas, demander l’aide de Santé Canada, de l’ASPC ou de l’ACIA dans le cadre de la réponse à une possible éclosion de maladie entérique.
Les provinces et territoires fournissent les renseignements détaillés sur les cas requis pour la collecte et l’analyse centralisée des données par l’organisation responsable du CCEE afin d’éclairer la prise de décision et tirer des conclusions tenant compte de toutes les preuves disponibles au cours d’une éclosion multijuridictionnelle de maladie d’origine alimentaire.
6.2.1 Éclosions dans une seule région
Les MITIOA ont été conçues pour être appliquées lors d’éclosions d’origine alimentaire s’étendant sur plusieurs provinces ou territoires, ou impliquant le Canada et un autre pays. Les éclosions se produisant dans une seule région sont gérées par les représentants locaux et régionaux ou provinciaux et territoriaux conformément aux protocoles établis ou aux ententes touchant la région en question. Les communications avec le public concernant les maladies humaines et les mesures de santé publique recommandées seront dirigées par la région touchée; l’autorité gouvernementale gérant le rappel ou les autres mesures de contrôle (la province ou le territoire touché ou l’ACIA) sera responsable des communications concernant le rappel d’aliments.
Les autorités fédérales peuvent s’impliquer de différentes façons dans les cas d’éclosion d’origine alimentaire dans une seule région. Voici des exemples parmi les plus communs :
- Demandes d’aide (p. ex. soutien en matière de ressources, expertise technique)
- Activités d’inspection des aliments par le personnel régional d’inspection de l’ACIA
- Demandes d’évaluation des risques pour la santé à Santé Canada (section 7.7)
Bien que de nombreuses éclosions dans une seule région n’évolueront pas en cas d’éclosions multijuridictionnelles, les responsables doivent prendre en compte les facteurs énumérés à la section 7.2 au moment de décider s’il faut aviser les partenaires fédéraux de l’éclosion dans une seule région. Cette notification initiale donnera lieu à un examen de l’information disponible afin de déterminer si une éclosion multijuridictionnelle d’origine alimentaire a cours (section 7.3.1).
6.3 Autres organismes
L’expertise d’autres organismes FPT ou internationaux peut être mise à contribution pour le contrôle des éclosions causées par des pathogènes ou des substances toxiques inhabituelles présentes dans les aliments. Certains organismes (p. ex., le Service correctionnel du Canada, le ministère de la Défense nationale et les Forces armées canadiennes) peuvent être activement impliquées si les maladies touchent des populations relevant de la compétence fédérale. Les principaux partenaires internationaux peuvent inclure l’OMS, l’Organisation panaméricaine de la santé, les Centers for Disease Control and Prevention des États-Unis et d’autres organismes de santé publique et de réglementation, selon le cas.
Si une éclosion peut être attribuable à une activité criminelle (p. ex. altération, terrorisme), les forces de l’ordre (service de police locale ou Gendarmerie royale du Canada [GRC]) assument la responsabilité de l’intervention par l’application de la loi et la tenue d’une enquête criminelle (section 7.8.1).
7. Procédures de fonctionnement
Les sections suivantes décrivent les procédures de fonctionnement générales pour la coordination de l’intervention en cas d’éclosion multijuridictionnelle d’origine alimentaire. La figure 1 présente l’organigramme du fonctionnement des MITIOA.
Figure 1 – Fonctionnement des MITIOA

Figure 1 : Fonctionnement des Modalités canadiennes d’intervention lors de toxi-infection d’origine alimentaire (MITIOA)
La Figure 1 illustre les procédures de fonctionnement générales pour la coordination de l’intervention en cas d’une éventuelle éclosion multijuridictionnelle d’origine alimentaire.
La procédure commence habituellement par l’envoi d’un avis aux partenaires pour signaler une situation pouvant évoluer en une éclosion multijuridictionnelle d’origine alimentaire.
Les autorités de santé publique et les organismes de réglementation des aliments peuvent prendre connaissance de l’existence possible d’une éclosion multijuridictionnelle d’origine alimentaire au moyen de notifications transmises par les partenaires, de déclarations de maladie humaine (surveillance), d’une inspection de routine révélant un risque de maladie humaine ou d’une enquête sur la salubrité des aliments.
Une fois que la possibilité d’une éclosion multijuridictionnelle d’origine alimentaire a été établie, il faut examiner les renseignements connus à ce moment et déterminer s’ils sont suffisants pour indiquer la présence d’une éventuelle éclosion multijuridictionnelle d’origine alimentaire nécessitant une enquête collaborative et l’activation d’un comité de coordination de l’enquête sur l’éclosion (CCEE).
Une téléconférence d’évaluation du CCEE aura lieu entre les partenaires touchés (ceux touchés par des cas de maladie humaine ou ceux qui ont des renseignements pertinents sur les risques d’origine alimentaire) pour examiner les renseignements connus et déterminer si un CCEE est requis ou non.
Si les partenaires conviennent qu’un CCEE n’est pas requis à ce moment-là, ils continueront à surveiller l’agrégat de cas de maladie. Une téléconférence d’évaluation du CCEE peut avoir lieu si de nouveaux renseignements justifiant une évaluation collaborative deviennent disponibles.
Si l’évaluation initiale et l’examen des renseignements disponibles permettent de justifier l’activation d’un CCEE, le responsable du CCEE organisera une téléconférence avec les représentants désignés des partenaires touchés pour activer le CCEE et entreprendre la coordination de l’enquête. Les agents responsables des MITIOA seront avertis par le responsable du CCEE et devront aviser leurs cadres supérieurs. De plus, l’ASPC ajoutera l’enquête, de façon proactive, à la page Web sur les éclosions d’origine alimentaire dans le site Canada.ca.
La plupart des enquêtes menées sur des éclosions multijuridictionnelles d’origine alimentaire ne nécessitent pas le recours à un système de gestion des incidents (SGI) ni l’activation d’un centre des opérations d’urgence (COU). Toutefois, les organismes peuvent envisager d’adopter cette approche afin de mieux coordonner l’intervention dans le cas où une éclosion d’origine alimentaire devient une situation d’urgence de santé publique.
La composition d’un CCEE et la collaboration avec un tel comité mettent en jeu des intervenants comme les autorités provinciales et territoriales, les autorités locales et régionales, SC, l’ACIA, l’ASPC, les forces de l’ordre (le cas échéant) et d’autres organismes et organisations (au besoin). La composition du CCEE dépend de la nature de l’éclosion et peut évoluer à mesure que des connaissances liées à la source de l’éclosion sont acquises au cours de l’éclosion. Le CCEE devrait disposer en tout temps de représentants, provenant des différents paliers de gouvernement, qui fournissent une expertise en matière d’épidémiologie, de salubrité des aliments, de laboratoires et de communication.
Les activités de collaboration du CCEE comprennent :
- les enquêtes coordonnées, y compris les enquêtes épidémiologiques, les enquêtes sur la salubrité des aliments et les enquêtes en laboratoire;
- l’analyse centralisée intégrée;
- l’évaluation des risques pour la santé;
- les mesures de santé publique et de salubrité des aliments;
- la communication avec le public;
- la dissolution du CCEE et la conclusion de l’éclosion;
- le bilan post-éclosion.
7.1 Identification d’une possible éclosion multijuridictionnelle de toxi-infections d’origine alimentaire
Une possible éclosion multijuridictionnelle de maladie d’origine alimentaire peut être détectée à partir de rapports de maladie chez l’humain (surveillance) ou par l’identification d’un risque qui peut causer une maladie entérique chez l’humain. L’examen des données de surveillance et la détermination de cas dans plus d’une région peuvent entraîner une enquête plus approfondie et la notification aux partenaires touchés.
7.1.1 Maladie entérique humaine potentiellement liée à une source commune
Les activités de surveillance de la santé humaine sont exécutées à l’échelle locale, régionale, FPT et internationale. L’occurrence d’un nombre accru ou inhabituel de cas de maladie humaine peut motiver des enquêtes visant à déterminer l’existence d’une cause commune. Les sources d’information suivantes peuvent permettre l’identification d’une maladie entérique humaine pouvant être associée à une source alimentaire commune :
- Éclosion identifiée par les autorités locales ou régionales en raison d’un nombre accru de déclarations de la présence d’un pathogène entérique donné ou de cas de maladie entérique associée à une exposition commune
- Activités régulières de surveillance nationales ou PT permettant de détecter la propagation d’une éclosion entérique PT ou nationale
- Les éclosions internationales de maladie entérique cernées par les activités de collaboration de l’ASPC avec des organismes internationaux (p. ex. les Centers for Disease Control and Prevention des États-Unis, PulseNet International, l’OMS, les médias, un signalement par des autorités étrangères de santé publique ou de salubrité alimentaire).
7.1.2 Identification d’un risque pouvant causer une maladie entérique chez l’humain
Les enquêtes sur la salubrité des aliments peuvent être lancées pour les raisons suivantes :
- Activités régulières d’échantillonnage et de tests permettant de détecter la présence d’un contaminant dangereux (biologique ou chimique) dans un aliment distribué
- Plaintes des consommateurs au sujet d’un aliment pouvant être liées à des déclarations de maladies
- Des écarts dans la préparation, le traitement, l’entreposage et le transport des aliments ont été recensés durant des activités d’inspection;
- Déclaration par l’industrie (fabricant, transformateur, distributeur, importateur, transporteur public, etc.) d’un problème potentiel relatif à la salubrité des aliments
- Information sur un risque alimentaire provenant d’autres sources externes (p. ex. autorités sanitaires de pays étrangers, associations de l’industrie ou de la santé publique, universités)
7.2 Notification de l’éclosion aux partenaires
Le terme « notification » renvoie à la première communication entre les partenaires pour signaler une situation pouvant évoluer vers une éclosion multijuridictionnelle d’origine alimentaire. La notification peut se faire par différents moyens et consiste à échanger de l’information sur la santé publique et la salubrité alimentaire. Les alertes de santé publique constituent un mécanisme de notification et un outil de communication efficace du Réseau canadien de renseignements sur la santé publique (RCRSP), le portail utilisé pour la communication précoce des éclosions potentielles (annexe 2). L’ASPC tient à jour une liste de contacts relatifs aux MITIOA constituée de partenaires fédéraux, provinciaux et territoriaux; cette liste est révisée chaque trimestre. Pour demander un exemplaire de la liste, veuillez communiquer avec le CMIOAEZ de l’ASPC par courriel : fiorp.mitioa@phac-aspc.gc.ca.
Les autorités à tout échelon du gouvernement (local, PT ou fédéral) doivent prendre en considération les facteurs suivants avant de décider s’il faut signaler l’existence d’un problème aux partenaires affectés :
- Les maladies se propagent ou peuvent se propager dans plus d’une entité géographique (dans plusieurs provinces ou territoires, ou encore au Canada et dans au moins un autre pays).
- On soupçonne ou l’on met en cause un micro-organisme inhabituel ou particulièrement pathogène.
- L’éclosion est ou pourrait être associée à un produit alimentaire distribué à grande échelle.
- On a recensé un nombre considérable de cas de maladies inexpliquées.
- On soupçonne une contamination délibérée.
- L’éclosion peut constituer une urgence de santé publique de portée internationale aux termes du RSI (2005).
S’il faut aviser des partenaires internationaux, le partenaire fédéral responsable agira comme agent de liaison avec les pays étrangers. Dans le cas d’une éclosion d’origine alimentaire d’ampleur internationale, l’ASPC (CMIOAEZ) sera l’agent de liaison principal avec les homologues étrangers responsables de la santé publique. L’ACIA sera l’agent de liaison principal auprès des organismes internationaux responsables en matière de problème d’ampleur internationale de salubrité alimentaire.
7.3 Téléconférence d’évaluation du CCEE et mise sur pied du CCEE
7.3.1 Analyse de l’information disponible
Une fois qu’une éclosion multijuridictionnelle de maladie d’origine alimentaire est portée à l’attention des responsables de la santé publique ou des organismes de réglementation des aliments, il est nécessaire d’examiner les renseignements disponibles et de déterminer si une enquête multijuridictionnelle sur une éclosion d’origine alimentaire est en cours. Chaque partenaire concerné doit s’efforcer de réunir, de résumer et d’échanger l’information disponible avant la téléconférence d’évaluation du CCEE. L’annexe 1 propose un modèle de présentation de l’information à échanger dans le cadre d’une téléconférence du CCEE.
7.3.2 Téléconférence d’évaluation du CCEE
Les partenaires touchés (qui ont recensé des cas de maladie humaine ou qui possèdent de l’information pertinente sur les dangers d’origine alimentaire) doivent tenir une téléconférence afin d’examiner l’information disponible et de décider s’il y a lieu de mettre sur pied un CCEE. Une fois que les partenaires conviennent qu’un CCEE n’est pas requis à ce stade, d’autres téléconférences d’évaluation du CCEE peuvent avoir lieu si de nouveaux renseignements justifient une évaluation conjointe.
Un appel d’évaluation initiale comprend généralement des représentants des partenaires suivants : La Division de la gestion des éclosions (DGE) du CMIOAEZ de l’ASPC (directeur de la téléconférence); le LNM de l’ASPC; le Bureau des dangers microbiens (BDM) de Santé Canada; le BSRA de l’ACIA; et des représentants en épidémiologie et en analyses de laboratoire des provinces et des territoires où se trouvent les cas. D’autres partenaires peuvent comprendre au besoin des personnes-ressources fédérales de certains secteurs de programme, des organismes provinciaux et territoriaux de l’agriculture et des autorités locales de santé publique.
7.3.3 Mise sur pied du CCEE
Les points suivants sont pris en considération au moment de décider si un CCEE doit être mis sur pied :
- Les cas se sont produits dans plusieurs PT, ou au Canada et dans au moins un autre pays.
- L’éclosion est ou pourrait être liée à une source commune.
- L’éclosion nécessite ou bénéficierait de l’emploi des MITIOA pour favoriser la collaboration, l’échange d’information ainsi que la coordination des mesures prises et des communications.
On pourrait également tenir compte de la gravité et de l’ampleur de l’éclosion possible d’une maladie multijuridictionnelle d’origine alimentaire, par exemple :
- Nombre plus élevé que prévu de cas liés d’après les données de laboratoire
- Identification en continu de nouveaux cas
- Symptômes graves ou décès chez les cas identifiés
- Micro-organisme inhabituel ou particulièrement pathogène soupçonné ou mis en cause
- Surreprésentation de cas dans un groupe vulnérable (p. ex. tous des enfants)
Tout partenaire qui participe à une enquête sur la salubrité des aliments ou sur des cas de toxi-infection d’origine alimentaire liée à une éventuelle éclosion multijuridictionnelle peut demander la mise sur pied d’un CCEE, dont le dirigeant devra assumer les responsabilités décrites à la section 7.4.4. Dans la mesure du possible, la décision de créer un CCEE doit faire l’objet d’un consensus. Dans le cas où il est impossible d’obtenir un consensus, le CCEE doit être mis sur pied si la majorité des partenaires sont en faveur de sa création et que les partenaires dissidents ne s’y opposent pas fortement. Dans le cas où certains partenaires soulèvent de fortes objections auxquelles on ne peut répondre de façon satisfaisante, on doit obtenir l’avis des cadres supérieurs.
Un risque alimentaire identifié en l’absence de maladie humaine ou de blessure à grande échelle n’entraîne pas la mise sur pied d’un CCEE. Lorsqu’un des aliments potentiellement contaminés a été détecté au Canada et pourrait représenter un risque pour le public, l’ACIA lance une enquête sur la salubrité des aliments (section 7.5.2).
Lorsqu’ un CCEE est activé, une notification est envoyée aux agents responsables des MITIOA, au Conseil des médecins hygiénistes en chef provinciaux et territoriaux et aux représentants des services d’épidémiologie et de laboratoire. L’ASPC ajoute de façon proactive l’événement d’enquête à la page Web sur les éclosions de maladie d’origine alimentaire sur le site Canada.ca. La section suivante décrit plus en détail le fonctionnement du CCEE.
7.4 Comité de coordination de l’enquête sur l’éclosion (CCEE)
L’un des éléments centraux des MITIOA est la création d’un comité de coordination de l’enquête sur l’éclosion (CCEE), formé des représentants des organismes concernés par une éclosion en particulier, qui coordonne l’intervention de plusieurs organismes en cas d’éclosion d’origine alimentaire.
7.4.1 Fonction du CCEE
Les principaux objectifs du CCEE sont les suivants :
- Faciliter les communications entre les organismes participants
- Préciser les rôles et les responsabilités des partenaires concernés par l’incident en question
- Servir de point central pour la mise en commun des renseignements de toutes les sources et l’interprétation des observations, y compris les résultats de l’analyse centralisée des données
- Prendre des décisions en matière d’approches d’enquête
- Communiquer entre les partenaires les stratégies d’intervention et d’enquête en cas d’éclosion, telles que les mesures de suivi et de correction
- Déterminer les besoins en ressources et les possibilités de partager les ressources
- Établir les priorités de l’intervention lorsque des ressources essentielles sont limitées ou restreintes
- Obtenir un consensus pour régler les nouveaux problèmes
- Élaborer des stratégies de communication globales, et veiller à diffuser des messages complémentaires et uniformes à l’intention du public et d’autres intervenants (annexe 10)
7.4.2 Composition du CCEE
Un CCEE doit être composé de représentants désignés pour agir pour le compte des partenaires qui participent à l’enquête sur l’éclosion d’origine alimentaire. Les représentants doivent avoir l’autorité de prendre des décisions liées aux questions techniques et opérationnelles, et avoir accès aux cadres dirigeants décideurs pour les questions ayant des répercussions en matière de politiques. Il incombe à chaque partenaire de désigner son représentant compétent au CCEE. Les partenaires doivent se limiter à nommer au CCEE uniquement les membres des organismes qui doivent participer à l’enquête et à l’intervention en matière d’éclosion.
La composition du CCEE dépend de la nature de l’éclosion et peut être modifiée en fonction des nouvelles connaissances acquises pendant l’éclosion. Le CCEE doit compter des représentants qui ont des compétences dans les domaines de l’épidémiologie, de la salubrité des aliments, des laboratoires et des communications, et qui proviennent des différents paliers de gouvernement.
Les partenaires peuvent comprendre les organismes suivants :
- ASPC
- ACIA
- Santé Canada
- Partenaires PT
- Unités locales de santé publique
- Autres organismes, selon le cas
7.4.3 Processus décisionnel et résolution des divergences d’opinions
Le CCEE s’efforcera de prendre des décisions consensuelles concernant les stratégies d’intervention, en gardant à l’esprit que chaque partenaire doit obéir à des obligations légales, à des politiques et à des mandats particuliers. Toute décision prise par un seul partenaire dans le cadre de ses obligations, mais liée à la fonction du CCEE, doit être communiquée à tous les partenaires du CCEE. Tous les commentaires émis par les partenaires membres du CCEE seront examinés lors de la prise d’une décision définitive.
Le CCEE tentera de résoudre toutes les divergences d’opinions lors d’une éclosion. Cependant, lorsqu’il est impossible d’obtenir un consensus ou lorsque des lignes directrices supplémentaires en matière de gestion des risques sont nécessaires, les partenaires doivent demander conseil auprès des hauts fonctionnaires de leur organisme respectif par l’intermédiaire de leur agent responsable des MITIOA. Les hauts fonctionnaires doivent se concerter si possible. Le CCEE détermine si l’engagement des organismes officiels de prise de décisions de haut niveau (p. ex. CMHC et autres) est justifié; les hauts fonctionnaires responsables de la santé publique peuvent aussi choisir de se réunir s’ils jugent que c’est nécessaire (section 7.4.6). Toute décision prise par de hauts fonctionnaires afin de résoudre un problème doit être communiquée à tous les partenaires du CCEE.
7.4.4 Responsable du CCEE
Une fois le CCEE mis sur pied, l’organisme responsable de la coordination du comité (responsable du CCEE) doit être désigné en appliquant les lignes directrices suivantes :
- Si une éclosion touche plusieurs provinces ou territoires ou présente une ampleur internationale (Canada et au moins un autre pays), l’ASPC (CMIOAEZ) doit être choisie comme organisme responsable du CCEE.
- Si une éclosion se propage surtout dans une province ou un territoire en particulier et qu’une équipe d’enquête officielle a déjà été mise sur pied, l’ASPC (CMIOAEZ) peut demander à cette province ou à ce territoire, avec l’approbation de l’ensemble des représentants du CCEE, de diriger le CCEE. En pareil cas, les responsabilités de direction du CCEE conservées par l’ASPC doivent être négociées avec l’organisme provincial ou territorial responsable du CCEE.
- Les représentants provinciaux ou territoriaux membres du CCEE peuvent continuer de diriger les interventions internes dans les provinces ou territoires qui font partie de leurs secteurs de compétence respectifs.
- S’il y a lieu, le transfert de responsabilités de l’organisme provincial ou territorial à l’ASPC doit être effectué après la formation du CCEE.
Tout partenaire peut demander qu’un CCEE soit coordonné suivant l’une des précisions énumérées précédemment.
Le responsable du CCEE doit notamment :
- Aviser les agents responsables des MITIOA (section 7.4.5) de la mise sur pied et de la dissolution d’un CCEE, et fournir des mises à jour après les téléconférences du CCEE
- Regrouper et effectuer une analyse centrale des données (section 7.6)
- Gérer les réunions (annexe 1), y compris la nomination d’un président pour les téléconférences du CCEE
- Consigner et distribuer les résumés des discussions et les mesures de suivi aux partenaires du CCEE et aux agents responsables des MITIOA
- Veiller à la documentation des mesures d’intervention
- Dissoudre le CCEE et déclarer la fin de l’éclosion (s’il y a lieu)
- Organiser le bilan post-éclosion, si nécessaire
7.4.5 Agents responsables des MITIOA
Chaque partenaire doit désigner un poste dont le titulaire servira d’agent responsable des MITIOA. Tous les agents responsables des MITIOA seront avisés de la mise sur pied et de la dissolution des CCEE par les responsables de ceux-ci et recevront des mises à jour après la tenue des téléconférences des CCEE. L’agent responsable des MITIOA est chargé d’informer les cadres supérieurs de son organisme selon les besoins et de veiller à ce que son organisme dirige un CCEE ou participe à un CCEE, s’il y a lieu. Si l’agent responsable des MITIOA n’est pas membre du CCEE, il devra clarifier avec le représentant de l’organisme au sein du CCEE leurs responsabilités respectives en matière de communication d’information. Les coordonnées des agents responsables des MITIOA doivent faire partie de la liste des personnes-ressources pour les MITIOA dressée par l’ASPC.
7.4.6 Participation des hauts fonctionnaires responsables de la santé publique
Dans certaines situations (p. ex. éclosions exceptionnelles impliquant de graves conséquences pour la santé humaine ou suscitant un grand intérêt public, politique ou médiatique), l’administrateur en chef de la santé publique du Canada et un ou plusieurs médecins hygiénistes en chef peuvent choisir de se réunir à l’extérieur du cadre du CCEE pour discuter de certains aspects de la gestion de l’éclosion. Ces aspects peuvent comprendre, sans s’y limiter, les enjeux précis liés aux mesures de santé publique et aux communications publiques. Lorsqu’une importante éclosion multijuridictionnelle d’origine alimentaire est déterminée, le CMHC peut également décider de se rencontrer.
- Un membre du CMHC peut demander, à la suite d’une décision prise par le président du CMHC, que les médecins hygiénistes en chef se réunissent à tout moment lors d’une importante éclosion multijuridictionnelle d’origine alimentaire.
- Un représentant technique de l’organisme responsable du CCEE participera aux réunions du CMHC pour assurer la coordination et la communication continues avec le CCEE. Ce représentant du CCEE fera part des principales interventions et décisions du CMHC au CCEE.
- Le Secrétariat du CMHC soutient les réunions multijuridictionnelles des médecins hygiénistes en chef et documente notamment les principales mesures de suivi et décisions aux fins de communication aux membres du Conseil et au responsable du CCEE.
7.5 Enquêtes coordonnées
7.5.1 Enquêtes épidémiologiques
Pour faciliter les enquêtes épidémiologiques sur les éclosions multijuridictionnelles d’origine alimentaire, le CCEE doit déterminer quels renseignements sur les cas sont requis et quel partenaire est le plus en mesure de recueillir ces renseignements. Il est nécessaire de prendre tous les moyens possibles pour uniformiser les renseignements recueillis. L’analyse des données sera effectuée dans chaque administration et organisme, conformément aux protocoles habituels. Cependant, si plusieurs partenaires participent, le regroupement et l’analyse des données épidémiologiques devront avoir lieu au sein de la direction du CCEE. Le CCEE doit discuter du type d’analyses qui permettra d’étayer le plus efficacement l’examen des conclusions sur tous les aspects de l’enquête sur l’éclosion.
7.5.2 Enquêtes sur la salubrité des aliments
Lorsqu’un aliment est la source soupçonnée de l’éclosion, il faut procéder à une enquête sur sa salubrité afin de déterminer si l’aliment est responsable de l’éclosion et de déterminer la source de la contamination de l’aliment touché.
Si l’aliment est importé ou exporté entre les provinces, ou fabriqué dans un établissement enregistré ou autorisé par l’ACIA, celle-ci coordonnera l’enquête.
Si l’aliment est fabriqué dans un établissement possédant un permis ou une licence d’une autorité PT, régionale ou locale, ou si l’ACIA a signé un protocole d’entente avec une province ou un territoire relativement au partage des responsabilités en matière d’inspection, le partenaire compétent peut mener l’enquête de salubrité alimentaire ou demander qu’elle soit menée conjointement avec l’ACIA. Elle peut demander l’assistance d’autres organismes de réglementation.
Si l’enquête sur la salubrité des aliments s’étend à l’état de santé des employés et nécessite les dossiers médicaux ou les résultats d’examen des employés, les autorités de réglementation responsables doivent demander l’assistance de l’autorité de santé publique concernée de l’endroit où se trouve l’établissement.
7.5.3 Enquêtes en laboratoire
Les enquêtes sur la salubrité des aliments et les enquêtes épidémiologiques nécessitent habituellement des analyses de laboratoire. Chacun des partenaires est responsable de mener les analyses en laboratoire appropriées dans le cadre de son enquête et de son mandat. Le CCEE coordonne les analyses de laboratoire afin de déterminer les analyses les plus appropriées, d’éviter le chevauchement et le redoublement des activités, de permettre la discussion des enjeux et de favoriser le partage des résultats.
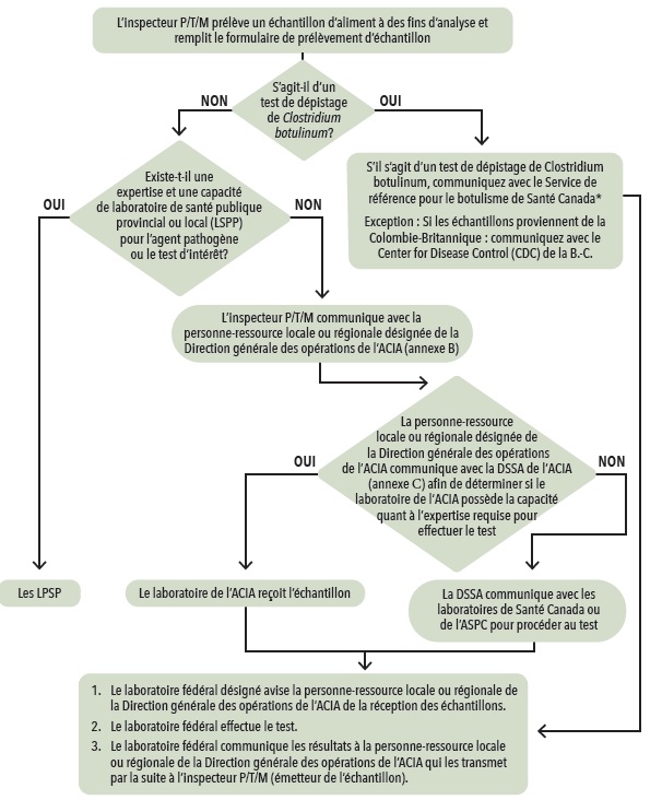
Dans certains cas, si l’organisme responsable de l’enquête ne possède pas la capacité analytique ou l’expertise nécessaire pour effectuer les analyses requises, celui-ci doit communiquer avec les laboratoires partenaires (voir l’annexe 9 pour connaître les capacités des laboratoires et les directives liées à l’accès) pour que les échantillons soient envoyés à un laboratoire possédant l’expertise et la capacité nécessaires. L’annexe 13 décrit la procédure d’envoi des échantillons alimentaires au réseau de laboratoires fédéral.
L’utilisation de PulseNet ou d’autres réseaux de laboratoires devrait faciliter les communications entre les laboratoires FPT.
| Autres agents suspects | Où envoyer les échantillons si les PT n’ont pas les capacités d’analyse requises? |
|---|---|
| Clostridium botulinum | Service de référence pour le botulisme (annexe 4) |
| Listeria monocytogenes | Service de référence pour Listeria (annexe 5) |
| Virus d’origine alimentaire | Centre de référence sur la virologie alimentaire (annexe 6) |
7.6 Analyse centralisée intégrée
Lorsque plusieurs partenaires sont concernés, le responsable du CCEE doit effectuer la collecte et l’analyse centralisées des données afin d’orienter le processus décisionnel et de tirer des conclusions à partir de toutes les données disponibles. Les conclusions des enquêtes épidémiologiques, de laboratoire et sur la salubrité des aliments sont alors partagées par et avec les partenaires du CCEE et intégrées par le responsable du CCEE en vue de déterminer la cause et la source potentielles de l’éclosion et les secteurs nécessitant une enquête plus approfondie.
7.7 Évaluation des risques pour la santé
Santé Canada est chargé de fournir des évaluations des risques pour la santé (ERS) concernant les risques microbiologiques associés aux enquêtes et incidents de salubrité alimentaire. L’ACIA ou les provinces et les territoires et d’autres professionnels de la santé publique ou des autorités de salubrité des aliments peuvent demander des ERS au cours d’une enquête coordonnée sur l’éclosion afin d’orienter les activités de gestion des risques.
Lors des éclosions de maladie d’origine alimentaire, Santé Canada utilise l’approche décrite dans le document « Poids de la preuve : Facteurs à considérer pour la prise de mesures appropriées et en temps opportun dans une situation d’enquête sur une éclosion de maladie d’origine alimentaire ». L’information découlant des diverses enquêtes coordonnées, qui sont décrites à la section 7.5, est utilisée en vue d’éclairer davantage les sources de données probantes évaluées par la démarche du poids de la preuve. Les données recueillies sont analysées en tenant compte des divers facteurs contribuant à chacun des trois types de preuves, c.-à-d. les preuves épidémiologiques (annexe 3), l’enquête sur la salubrité alimentaire et les preuves microbiologiques. L’approche axée sur le poids de la preuve est ensuite utilisée par Santé Canada afin de déterminer si un niveau de risque pour la santé peut être attribué à un aliment et d’amorcer le processus d’évaluation du risque, s’il y a lieu. Le CCEE détermine les rôles et responsabilités pour la collecte de données probantes et la préparation des documents d’ERS dans le cadre des enquêtes coordonnées par le Comité.
Le processus d’ERS par SC respecte les lignes directrices élaborées par la Commission du Codex Alimentarius, 14e édition (FAO/OMS), qui est l’organisme responsable de l’élaboration des normes et des lignes directrices internationales en matière d’aliments. Les décisions et les justifications sont transmises aux autorités qui en font la demande et les résultats sont également transmis au CCEE pour faciliter son rôle de coordination. La participation de SC facilite l’échange d’information et fournit des conseils scientifiques pour étayer le processus d’ERS.
7.8 Mesures de santé publique et de salubrité des aliments
Les mesures prises lors d’une éclosion d’origine alimentaire pour éliminer la source de l’éclosion et éviter d’autres cas de maladie englobent un grand nombre d’activités, exécutées par un organisme ou plus, comme :
- Rappeler, détenir ou jeter un produit alimentaire contaminé
- Communiquer avec le public au sujet des recommandations pour la prévention et le contrôle de l’éclosion
- Inspecter, fermer, examiner l’hygiène et passer en revue les pratiques des établissements concernés
- Gérer les cas et leurs contacts
- L’administration de prophylaxie (p. ex. la vaccination des contacts contre l’hépatite A).
Chaque organisme prend les mesures d’atténuation nécessaires dans le cadre de son mandat. Le CCEE coordonne le partage de l’information lié à ces mesures et favorise les discussions concernant la mise en place de ces mesures.
7.8.1 Altération
Si une enquête sur une éclosion multijuridictionnelle d’origine alimentaire laisse présumer ou met en évidence la contamination délibérée d’un aliment, l’organisme local ou régional chargé de l’application de la loi doit immédiatement en être informé. Quelle que soit la compétence policière, il est également impératif de communiquer avec le Centre national des opérations de la GRC, au 613-993-4460.
Une fois les autorités compétentes informées, le CCEE continue de coordonner l’enquête sur la salubrité des aliments en collaboration avec les autorités chargées de l’application de la loi qui, elles, pourraient mener des enquêtes criminelles.
7.8.2 Mise en commun d’information sur l’industrie
a) Échange d’information au sein du secteur industriel
Au cours d’une enquête, toutes les entreprises concernées seront informées des progrès réalisés par l’autorité responsable de l’inspection.
L’ACIA est l’autorité responsable de l’inspection et le contact principal avec les transformateurs et les importateurs assujettis à la loi fédérale, à moins que ce rôle ait été assigné à une province ou à un territoire en vertu d’un protocole d’entente signé. Dans le cas d’un fabricant assujetti aux lois PT ou d’un protocole d’entente entre l’ACIA et une province ou un territoire quant au partage des responsabilités en matière d’inspection, les autorités PT appropriées seront les premiers points de contact, sauf stipulation contraire.
Dans certains cas, il est nécessaire de communiquer avec les représentants de l’industrie en plus de ceux de l’établissement concerné. Le CCEE doit alors désigner l’organisme membre approprié pour le rôle de communicateur principal pour ces représentants de l’industrie, selon le mandat et la compétence de l’organisme membre. Le communicateur principal doit consulter le CCEE à propos de la transmission de tout renseignement provenant d’une enquête sur une éclosion à des représentants de l’industrie à l’extérieur des installations touchées, ainsi que les raisons justifiant la divulgation de l’information.
b) Mise en commun d’information sur l’industrie entre les partenaires du CCEE
L’autorité responsable de l’inspection communique l’information qu’elle a obtenue à la suite de son enquête avec les autres partenaires de l’enquête par l’intermédiaire du CCEE, selon les besoins. La mise en commun des renseignements entre les organismes gouvernementaux doit s’effectuer conformément aux dispositions du principe directeur II des MITIOA.
7.9 Communication avec le public
7.9.1 Principes clés de communication avec le public
En cas d’éclosion de toxi-infection d’origine alimentaire, les communications et les activités avec le public doivent être orientées par les principes de communication des risques. Les principes clés comprennent les éléments suivants :
- Les communications sont prioritaires dans les cas où il est possible de protéger la santé en fournissant aux membres du grand public des renseignements qui leur permettront de se protéger ou de protéger d’autres personnes.
- Le processus de prise de décisions doit prendre en considération les besoins, préférences et exigences en matière d’information des citoyens et des intervenants.
- Les communications doivent reposer sur l’ouverture, la transparence et l’empathie, et être diffusées au moment opportun, à moins qu’il n’existe un motif valable de retenir de l’information (p. ex. changement radical attendu au cours des 24 prochaines heures, violation de dispositions de lois relatives à la protection des renseignements personnels ou d’ententes de confidentialité, risques juridiques, etc.).
- Dans la mesure du possible, les stratégies et les tactiques de communication doivent être fondées sur les sciences naturelles et sociales.
- La diffusion de l’information et des messages destinés à clarifier la situation, reconnaître les incertitudes, fournir des conseils et expliquer les événements qui pourraient survenir aide à gagner la confiance du public dans les capacités de l’organisme.
7.9.2 Responsabilités et direction
Il incombe à chaque organisme et palier de gouvernement de communiquer avec le public dans les limites de sa compétence et de désigner un porte-parole lorsqu’une enquête sur une éclosion est ouverte. L’objectif consiste à coordonner, lorsque les circonstances le justifient, les communications publiques afin d’assurer la cohérence du message (pour gagner la confiance du public) et d’en élargir la portée.
L’organisme responsable des communications avec le public doit être attribué selon la situation entourant l’éclosion d’une de toxi-infection d’origine alimentaire. Si l’éclosion se limite à une province ou un territoire, l’administration concernée assumera la responsabilité des communications avec le public relatives aux cas de maladies associées à l’éclosion et aux mesures de santé publique recommandées. En pareil cas (événement affectant une administration particulière), les autorités gouvernementales traitant le rappel ou d’autres mesures de lutte (province ou territoire affecté ou ACIA) doivent diriger les communications concernant le rappel d’aliments.
Dans une éclosion multijuridictionnelle, un événement international, ou dans le cas d’un véhicule inspecté par le Programme du public voyageur, les communications publiques concernant les maladies humaines et les mesures de santé publique seront gérées par l’ASPC; les communications concernant un rappel d’aliments seront gérées par l’ACIA; et la sensibilisation du public sur la manipulation sécuritaire des aliments sera dirigée par Santé Canada.
Toutefois, étant donné la nature des éclosions de toxi-infection d’origine alimentaire, tous les partenaires concernés doivent coordonner les activités de communication de façon uniforme et en temps opportun. Lorsqu’il est nécessaire d’assurer une coordination des communications, on doit mettre sur pied une équipe des communications sur l’éclosion (ECE) pour guider ce processus, s’assurer de l’engagement de tous les partenaires et veiller à les informer de toutes les activités publiques de communication entreprises par les partenaires du CCEE (voir la section 7.9.4 – Équipe des communications sur l’éclosion).
Il peut aussi être nécessaire de communiquer avec les professionnels de la santé pendant une intervention lors d’une éclosion multijuridictionnelle de toxi-infection d’origine alimentaire. Ces communications doivent être coordonnées dans le cadre des activités d’enquête et d’intervention du CCEE. La diffusion des produits de communication aux professionnels de la santé relève de la compétence des provinces et des territoires.
7.9.3 Coordination entre les partenaires FPT participants
Lorsqu’un CCEE multijuridictionnel a été mis sur pied, un affichage émanant des responsables de l’enquête sur l’éclosion d’origine alimentaire est alors activé sur le site Canada.ca. Les représentants des communications de tous les partenaires du CCEE impliqués dans l’éclosion seront intégrés au CCEE afin de fournir des conseils et de partager des renseignements sur les activités de communication supplémentaires liées à l’éclosion. Lors de la première téléconférence du CCEE, chaque partenaire FPT participant à l’enquête sur l’éclosion de toxi-infection d’origine alimentaire doit désigner une personne au sein de son organisation qui sera membre de l’équipe des communications sur l’éclosion (ECE) pour la durée de l’éclosion. L’ECE est dirigée par le représentant des communications de l’organisme responsable de l’enquête sur l’éclosion de toxi-infection d’origine alimentaire (voir la section 7.9.2 – Responsabilités et direction).
Dans le cas où des centres des opérations d’urgence FPT sont mis sur pied, les représentants des communications appropriés de l’ECE doivent être intégrés à ces structures afin d’assurer l’échange d’information en temps opportun.
Chaque organisation responsable qui participe à la mise sur pied du CCEE doit désigner un porte-parole. Les organismes partenaires du CCEE peuvent communiquer avec le grand public de leurs secteurs de compétence respectifs.
7.9.4 Équipe des communications sur l’éclosion
L’objectif de l’ECE consiste à coordonner une démarche de communication publique entre tous les partenaires du CCEE impliqués dans l’éclosion de maladie d’origine alimentaire. Lorsque la nécessité de procéder à des communications publiques est abordée et qu’une approche de communication est établie au sein du CCEE, le responsable de l’ECE informe par courriel les membres de l’ECE de l’approche proposée et les invite à discuter avec le représentant de leur organisme au sein du CCEE de l’information à fournir et des commentaires à formuler concernant les produits de communication proposés.
Si une éclosion exige des discussions plus approfondies concernant l’approche de communication que celles tenues dans le cadre des conférences téléphoniques du CCEE, le responsable de l’ECE doit organiser une téléconférence distincte à laquelle doivent participer tous les membres de l’ECE ainsi que le responsable du CCEE. Ce groupe doit discuter des tactiques de communication, des messages clés et de la coordination des activités afin de s’assurer que tous les membres du groupe appliquent une approche concertée. Le responsable de l’ECE (comme indiqué à la section 7.9.3 – Coordination entre les partenaires FPT participants) est responsable de l’élaboration de plans coordonnés, de la rédaction des produits de communication et de la préparation des messages destinés aux portions du public exposées aux risques les plus importants. Tous les membres de l’ECE doivent assumer les responsabilités suivantes :
- L’échange d’information avec leurs représentants respectifs du CCEE et le responsable de l’ECE – notamment les détails qui pourraient avoir une incidence sur les approches et les produits de communication, les relations avec les médias ou avec d’autres autorités gouvernementales – en continu pendant une éclosion.
- La formulation de conseils relatifs aux communications et soutien des représentants de leur organisme au sein du CCEE concernant l’approche de communication à adopter lors d’une éclosion.
- La communication aux représentants au sein du CCEE et aux hauts fonctionnaires de leur organisme des plans relatifs aux communications publiques liées à l’éclosion.
- La vérification auprès de leurs spécialistes en contenu et de leurs représentants au sein du CCEE des données et de l’information relatives à leur secteur de compétence destinées aux produits de communication.
- La coordination, en temps opportun, de la transmission d’information, de la rétroaction et des préoccupations de leurs représentants au sein du CCEE pour tous les produits de communication avec le public.
Lors d’une téléconférence de l’ECE ou par courriel, une fois qu’un plan de communication a été établi par l’ECE en collaboration avec les partenaires du CCEE (par l’intermédiaire du représentant aux téléconférences du CCEE), le responsable de l’ECE doit informer par courriel les partenaires du CCEE de toute décision relative aux communications prise hors des téléconférences du CCEE. Le responsable de l’ECE doit diffuser les versions préliminaires des produits de communication et solliciter des commentaires à leur sujet de la part de tous les membres de l’ECE. Les membres de l’ECE sont responsables de solliciter des commentaires sur ces produits auprès de leurs représentants du CCEE. Le responsable de l’ECE fera tous les efforts nécessaires pour récupérer les commentaires de tous les membres de l’ECE avant de faire passer ces produits à l’étape de l’approbation finale par les hauts fonctionnaires de l’organisme responsable du CCEE. Une fois que les produits de communication ont été approuvés, le responsable de l’ECE doit transmettre aux membres de l’ECE et au responsable du CCEE (aux fins de distribution à tous les membres du CCEE) les versions définitives des produits de communication destinés au public, avant leur publication officielle, et résumer l’approche finale ainsi que le calendrier de diffusion de ces produits.
Certains événements et certaines situations imprévues peuvent empêcher la coordination de toutes les activités de communication publique, et un organisme partenaire peut décider de prendre des mesures liées aux communications publiques sans en avoir discuté au préalable avec les membres de l’ECE et du CCEE ou avoir obtenu leur accord. En pareille situation, l’organisme doit informer tous les partenaires du CCEE, par l’intermédiaire des membres de l’ECE, et échanger des versions préliminaires des messages, avant la publication de produits de communication à l’intention du public. Tel que stipulé dans les MITIOA, on doit s’assurer de respecter les règles de protection des renseignements confidentiels partagés dans le cadre du CCEE lors de l’échange de versions préliminaires de messages à l’intention du public. On doit déployer tous les efforts possibles afin d’informer les partenaires du CCEE de toutes les mesures appliquées entre les téléconférences du CCEE.
7.10 Dissolution du CCEE et conclusion de l’éclosion
Le CCEE doit examiner toutes les données disponibles sur l’évolution de l’éclosion pour déterminer à quel moment mettre fin à l’intervention. Voici les éléments à prendre en considération pour déterminer s’il y a lieu de dissoudre un CCEE :
- Les partenaires du CCEE conviennent que toutes les pistes possibles d’enquête ont été complètement explorées.
- Les partenaires du CCEE ont échangé les renseignements importants sur l’enquête et en ont discuté.
- Toutes les enquêtes épidémiologiques menées sur les différents cas sont terminées et l’on ne prévoit pas recevoir d’autres renseignements à ce sujet.
- L’enquête sur la salubrité des aliments liée à l’enquête sur l’éclosion est terminée et aucun autre renseignement n’est attendu.
- L’enquête en laboratoire est terminée pour tous les cas, et l’on ne prévoit pas recevoir d’autres renseignements à ce sujet.
Le CCEE doit examiner l’état de l’éclosion et parvenir à un consensus quant à sa dissolution (c’est-à-dire que tous les partenaires concernés doivent être en faveur de celle-ci). Le responsable du CCEE déclare alors que le CCEE sera dissous dans des délais qui auront été établis d’un commun accord. Les agents responsables de MITIOA et les responsables des enquêtes épidémiologiques et des enquêtes de laboratoire des provinces et des territoires concernés sont avisés de la dissolution du CCEE.
Le responsable du CCEE devrait continuer à assurer le suivi des cas qui pourraient faire l’objet d’une enquête pendant un certain temps après la dissolution du CCEE, pour déterminer s’ils peuvent être attribués à une source particulière. Si les partenaires du CCEE prennent connaissance de nouveaux éléments d’information indiquant qu’il subsiste un risque, ils pourront réévaluer au besoin le calendrier de dissolution du comité. Le CCEE pourra être remis sur pied, au besoin, si ses partenaires parviennent à un consensus à ce sujet.
Par ailleurs, les membres du CCEE doivent établir d’un commun accord les critères qui doivent être satisfaits pour que l’on déclare la fin de l’éclosion. Trois critères peuvent être utilisés pour orienter la décision visant à déclarer la fin d’une éclosion de maladie entérique :
- le nombre de cas d’éclosion signalé aux autorités de santé publique est revenu aux niveaux de référence;
- la dernière fois où des personnes ont pu être exposées à la source concernée a été déterminée ou estimée;
- suffisamment de temps s’est écoulé pour que ces personnes potentiellement exposées puissent tomber malades et être signalées aux autorités de santé publique qui enquêtent.
Chaque éclosion de maladie entérique est unique et, par conséquent, il est essentiel d’évaluer et d’adapter de façon critique les critères dans le contexte de chaque éclosion. Il se peut que la date à laquelle la fin de l’éclosion est déclarée ne coïncide pas avec la date de dissolution du CCEE; tout dépendra de la date à laquelle ces critères auront été satisfaits. Une fois qu’une enquête sur l’éclosion a été désactivée ou close, la page sur les éclosions d’origine alimentaire du site Canada.ca est alors mise à jour de manière à refléter la situation finale de l’événement.
Le responsable du CCEE pourra, avec l’aide des organismes représentés au sein du CCEE, préparer et diffuser un rapport final et afficher un sommaire final sur l’éclosion dans le système Sommaires des éclosions du RCRSP (annexe 2), afin de faire état des principaux éléments et des principaux résultats de l’enquête sur l’éclosion. La publication de l’information concernant l’éclosion doit être faite conformément au principe directeur X des MITIOA.
7.11 Bilan post-éclosion
Des évaluations postérieures à l’éclosion peuvent être réalisées à la demande du responsable du CCEE ou de tout partenaire ayant participé à l’intervention. S’il s’agit d’une éclosion importante, concernant plusieurs partenaires, il est recommandé de tenir une réunion de compte rendu officielle. Le bilan de l’éclosion doit avoir lieu en temps opportun après la résolution de l’éclosion afin qu’on puisse tirer profit des leçons tirées. Un représentant de l’organisme responsable du CCEE présidera la séance d’information sur l’éclosion à moins que les partenaires en aient convenu autrement. L’annexe 11 fournit une liste de questions à aborder.
Le bilan post-éclosion englobe notamment les objectifs qui suivent :
- Confirmation de la cause de l’éclosion
- Évaluation de l’efficacité des mesures de lutte contre l’éclosion et de toute difficulté survenue durant leur mise en œuvre
- Détermination des mesures à court et à long terme pour éviter une récurrence, telles l’élaboration ou la révision de politiques ou de normes
- Évaluation des mesures concertées prises dans le cadre de l’intervention, y compris la communication et la coordination entre les administrations
- Définition des besoins en matière de ressources, de changements structurels et de formation afin d’améliorer les interventions futures
- Établissement des améliorations ou des ajustements à apporter aux MITIOA
- Analyse de toute question d’ordre juridique soulevée dans le cadre de l’intervention
- Évaluation de la nécessité d’autres études scientifiques
- Analyse de toute activité de mobilisation des connaissances
Le président de la séance de récapitulation est tenu de fournir aux partenaires un rapport sommaire de la séance. Ceux-ci pourront distribuer le rapport aux autres représentants de leur organisme qui pourraient tirer profit de l’information.
8. Examen administratif
L’ASPC sera responsable des MITIOA et de la mise à jour de la liste des personnes-ressources sur une base trimestrielle. Sous la direction de l’ASPC, les MITIOA feront l’objet d’un processus d’examen officiel tous les cinq ans, avec la contribution des membres FPT, aux fins de mise à jour. Des révisions mineures seront effectuées au besoin pour corriger les problèmes signalés par les bilans post-éclosion, tenir compte des changements de nom ou de responsabilités des organismes, et mettre à jour l’information concernant les protocoles d’entente et les accords d’échange des renseignements à mesure qu’ils sont créés.
9. Activation du centre des opérations d’urgence et système de gestion des incidents
La plupart des enquêtes sur une éclosion multijuridictionnelle d’origine alimentaire n’exigent pas l’utilisation d’un système de gestion des incidents (SGI) et la mise sur pied des Centre des opérations d’urgence COU.
Toutefois, les organismes peuvent envisager de recourir à ces systèmes dans certaines situations d’urgence de santé publique, dont les éclosions d’origine alimentaire, afin de mieux coordonner l’intervention. Les organismes qui mettent en œuvre un SGI déterminent les types d’événements ou d’éclosions qui peuvent déclencher l’utilisation d’un tel système et doivent tenir compte de tous ces facteurs dans leurs protocoles d’intervention. Il incombe aux organismes de notifier les autres partenaires de leur intention d’utiliser un SGI et d’activer leur Centre des opérations d’urgence respectif. Les activités des CCEE doivent se poursuivre conformément aux directives exposées dans les MITIOA.
10. Liste des sigles et acronymes
- ACIA: Agence canadienne d’inspection des aliments
- ASPC: Agence de la santé publique du Canada
- BSRA: Bureau de la salubrité et des rappels des aliments (ACIA)
- CCEE: Comité de coordination de l’enquête sur l’éclosion
- CMHC : Conseil des médecins hygiénistes en chef (CMHC),
- CMIOAEZ: Centre des maladies infectieuses d’origine alimentaire, environnementale et zoonotique (ASPC)
- COU : Centre des opérations d’urgence
- CRCO: Coordonnateurs des rappels des centres opérationnels (ACIA)
- CRR : Coordonnateur régional des rappels (ACIA)
- DGE : Division de la gestion des éclosions (ASPC)
- DGSPNI : Direction générale de la santé des Premières nations et des Inuits (SC)
- ECE : Équipe des communications sur l’éclosion
- ERS : Évaluation des risques pour la santé
- FPT: Fédéral, province ou territoire; fédéral, provincial ou territorial
- GRC : Gendarmerie royale du Canada
- LNM : Laboratoire national de microbiologie (ASPC)
- MITIOA : Modalités d’intervention lors de toxi-infection d’origine alimentaire
- OMS : Organisation mondiale de la santé
- PT : Province ou territoire, provincial ou territorial
- PE: Protocole d’entente
- PPV : Programme du public voyageur (ASPC)
- RCRSP : Réseau canadien de renseignements sur la santé publique
- RSI : Règlement sanitaire international
- SC : Santé Canada
- SEEP : Division de la surveillance des maladies entériques et des études de population (ASPC)
- SGI : Système de gestion des incidents
Annexe 1
Modèle d’ordre du jour des téléconférences du Comité de coordination de l’enquête sur l’éclosion
| Point à l’ordre du jour | Personne responsable | Mesures de suivi | |
|---|---|---|---|
| 1 | Présentations et appel nominal des participants | ||
| 2 | Modifications ou ajouts à l’ordre du jour | ||
| 3 | Comptes rendus épidémiologiques nationaux (et comptes rendus internationaux, s’il y a lieu)
|
||
| 4 | Comptes rendus des laboratoires nationaux
|
||
| 5 | Comptes rendus épidémiologiques provinciaux/territoriaux
|
||
| 6 | Mise à jour concernant l’enquête sur la salubrité des aliments
|
||
| 7 | Examen des hypothèses
|
||
| 8 | Mises à jour concernant les communications
|
||
| 9 | Sommaire des mesures de suivi/étapes suivantes |
||
| 10 | Prochaine téléconférence |
Annexe 2
Réseau canadien de renseignements sur la santé publique (RCRSP)
Le Réseau canadien de renseignements sur la santé publique (RCRSP) est une plate-forme en ligne d’applications et de ressources visant à faciliter la communication et la coordination par la surveillance des maladies, l’échange de renseignements, la recherche et les interventions. Les données peuvent uniquement être transmises aux intervenants en santé publique aux échelles locales/régionales, provinciales/territoriales et nationales, qui ont accès au RCRSP et à des applications spécifiques au sein du RCRSP. Le RCRSP et ses applications ne sont pas destinés à un usage public. Seuls les utilisateurs autorisés peuvent accéder aux applications. Les applications du RCRSP utilisées dans le cadre des enquêtes sur les éclosions entériques incluent Alertes de santé publique, Lieu de travail central pendant l’éclosion et Sommaires des éclosions.
Alertes de santé publique
Alertes de santé publique (ASP) est une application du RCRSP qui permet la notification rapide et/ou la diffusion de renseignements entre les intervenants locaux/régionaux, provinciaux/territoriaux et nationaux en santé publique. Les utilisateurs peuvent sélectionner les destinataires ciblés (p. ex. une seule/un seul PT, plusieurs PT, échelle nationale) d’un courriel visant à notifier la publication d’une nouvelle ASP. Les ASP servent à repérer les cas et à mieux faire connaître les enquêtes en cours à l’échelle nationale, provinciale/territoriale ou locale.
Lieu de travail central pendant l’éclosion
Lieu de travail central pendant l’éclosion est une plate-forme d’échange d’information sur le RCRSP utilisée par les participants à une enquête pour visionner et gérer les documents concernant une enquête sur une éclosion. Ces documents peuvent comprendre des résumés épidémiologiques, des graphiques épidémiologiques, des sommaires d’incidents, des tableaux de fréquences alimentaires, des cartes et des procès-verbaux de réunion.
Sommaires des éclosions
Sommaires des éclosions est une application sécurisée en ligne du RCRSP offrant aux professionnels locaux/régionaux, provinciaux et fédéraux en santé publique une plate-forme permettant de rapporter les données normalisées tirées des enquêtes sur les éclosions de maladies entériques menées dans leurs zones d’administration respectives. L’application permet aux utilisateurs de surveiller les tendances liées aux d’éclosions dans tout le Canada, et fournit des renseignements utiles pour la création d’hypothèses, la création et l’évaluation de politiques, et la planification en santé publique.
Annexe 3
Évaluation de l’importance des preuves épidémiologiques
Ce guide présente et décrit les renseignements et critères qu’il est recommandé de prendre en compte pour évaluer l’importance des données épidémiologiques relatives à un aliment précis susceptible d’être la source d’une éclosion. Un modèle d’évaluation épidémiologique a été créé à cette fin pour aider les enquêteurs (section 2 de la présente annexe). Une approche normalisée de l’évaluation épidémiologique reposant sur le modèle fourni facilitera l’analyse des données épidémiologiques menée par Santé Canada dans le cadre de l’ERS.
Les évaluations épidémiologiques doivent uniquement présenter les données de manière assez détaillée pour étayer leur conclusion. Les facteurs à prendre en considération sont présentés dans le guide de manière à faciliter l’examen exhaustif des données; il est inutile de fournir des réponses à toutes ces questions. Si l’information est déjà fournie dans un autre document (p. ex. un sommaire épidémiologique complet), il est inutile de reproduire les données; le lecteur peut être invité à consulter le document où figurent ces renseignements. Plusieurs questions sont également intégrées dans le guide afin de faciliter ce type d’évaluation.
Le guide contient aussi des exemples facilitant l’évaluation épidémiologique (section 4 de la présente annexe). Dans certains cas, il peut être évident qu’un aliment est la source d’une maladie liée à une éclosion sans beaucoup d’énoncés justificatifs (exemple 1). Dans d’autres cas, un examen détaillé des données peut être requis pour tirer une conclusion (exemple 2).
Détails sur les critères de l’évaluation épidémiologique
A. Sommaire épidémiologique bref
- Si une liste sommaire des cas n’a pas été fournie durant l’enquête, fournir une liste sommaire des cas pour aider Santé Canada à corréler les preuves se rapportant spécifiquement aux cas, et provenant des trois volets de l’enquête (épidémiologique, laboratoire et salubrité alimentaire). Il faut envisager d’inclure dans la liste sommaire des cas les variables suivantes, si possible :
- L’I.D. du cas, le statut de confirmation du cas, l’âge, le sexe, la date d’apparition de la maladie et tout renseignement de laboratoire pertinent, l’exposition alimentaire et les renseignements concernant les achats. Inclure des détails suffisants pour permettre un examen approfondi des preuves (p. ex. s’il s’agit d’un aliment frais ou congelé, le lieu et la date de l’achat, etc.).
- Fournir un sommaire épidémiologique décrivant le statut, l’étendue et la gravité de l’éclosion, ainsi que les caractéristiques de la population concernée afin d’éclairer l’évaluation des risques/la caractérisation des risques par Santé Canada. Fournir l’information suivante, si possible :
- Définitions d’un cas
- Nombre de cas
- Indicateurs de gravité de la maladie : hospitalisations, complications (p. ex. SHU), décès
- Répartition selon l’âge et le genre
- Répartition géographique (par province/territoire), autorité de santé régionale/de district/locale;
- Répartition dans le temps : inclure une courbe épidémique reposant sur la date d’apparition de la maladie, une courbe d’exposition facultative ou des diagrammes de Gantt pour les agrégats de restaurants.
- Autres caractéristiques significatives de la population à risque (p. ex. sujets immunodéprimés, résidents de foyers de soins de longue durée, population des garderies, etc.)
- Détails sur l’exposition pertinents pour l’aliment suspect et autres expositions plausibles (inclure l’interprétation des cas qui ne déclarent pas avoir consommé l’aliment suspect, ou les cas considérés comme particuliers par rapport au reste des cas).
- Fournir des preuves que l’éclosion décrite dans l’évaluation épidémiologique représente une éclosion à source commune et non une maladie sporadique qui n’est pas liée à une éclosion. Prendre en considération les points suivants :
- Indicateurs épidémiologiques : les cas sont-ils regroupés dans un temps, un lieu et/ou une population spécifique ou inhabituel(le)?
- Indicateurs de laboratoire : le pathogène lié à l’éclosion est-il spécifique et inhabituel? Consulter la section B et le(s) microbiologiste(s) de l’équipe responsable de l’éclosion.
- D’après un examen des données épidémiologiques et de laboratoire, y a-t-il des preuves qui indiquent que cette éclosion pourrait mettre en jeu plusieurs sous-types de pathogènes distincts?
- Certains cas rencontrant les définitions de cas de maladie liée à l’éclosion pourraient-il en fait être des cas de maladie sporadique ?
B. Aliment sous évaluation
Définir l’aliment suspect évalué comme source de l’éclosion. Envisager différents niveaux de spécificité allant d’un type général d’aliment à des numéros de lot spécifique, si ces renseignements peuvent être tirés des entrevues des cas ou d’autres sources (p. ex. cartes de fidélité, résultats d’inspection).
- Aliment suspect : L’évaluation doit être axée principalement sur l’aliment suspect défini à un niveau de spécificité pour lequel il y a le plus probablement suffisamment de preuves pour le considérer comme la source de l’éclosion. Par exemple, si une majorité de cas rapportent la même marque de l’aliment, axer l’évaluation sur cette combinaison précise marque-aliment. Autrement, si une majorité de cas rapportent un type d’aliment avec peu de renseignements précis, axer l’évaluation sur le type d’aliment, mais inclure aussi les détails disponibles sur le produit.
- Autres niveaux de spécificité le cas échéant/si l’information est disponible : Pour de nombreuses éclosions, il sera aussi utile de prendre en considération les preuves tirées de différents niveaux de spécificité de l’aliment.Les détails plus précis sur le produit, même s’ils sont limités au moment de l’évaluation épidémiologique, peuvent être combinés aux preuves de laboratoire et à celles de la salubrité alimentaire au sein de l’ERS afin d’élaborer des preuves plus solides. Dans toutes les sections pertinentes de l’évaluation (c.-à-d. cohérence, force de l’association, prise en considération d’autres hypothèses), tenir compte aussi des preuves relatives à l’aliment défini plus spécifiquement comme la source de l’éclosion.
- [p. ex. produit alimentaire]
- [p. ex. marque, type d’emballage]
- [p. ex. emballeur/distributeur/fabricant]
- [p. ex. numéro de lot/date de péremption]
- [p. ex. emballeur/distributeur/fabricant]
- [p. ex. marque, type d’emballage]
C. Critères d’évaluation
Évaluer les preuves relatives à l’aliment suspect en tant que source de l’éclosion, à la lumière de chacun des critères ci-dessous. Peser les preuves à l’appui de l’énoncé par rapport à chaque critère afin de déterminer si elles sont solides, modérées ou faibles.
- Preuves solides – Preuves claires et convaincantes à l’appui de ce critère.
- Preuves modérées – Preuves substantielles à l’appui de ce critère, mais des preuves additionnelles sont requises pour qu’elles soient solides.
- Preuves faibles – Certaines preuves appuient ce critère, mais d’importantes lacunes sont présentes.
Veuillez fournir autant de preuves pouvant, selon vous, appuyer l’évaluation de chaque critère (p. ex. réponses brèves, références aux sections du sommaire épidémiologique, description détaillée – voir exemples à la section 4 de l’annexe II).
1. Plausibilité : Il est plausible que l’aliment soit un véhicule de l’infection.
La plausibilité est habituellement évaluée aux premiers stades de l’enquête sur une éclosion pour élaborer des hypothèses. Pour cette évaluation, les enquêteurs se reportent en général à l’historique du pathogène et aux éclosions antérieures (p. ex. rapports sur les éclosions, études microbiologiques ou surveillance des aliments, de l’environnement, des animaux destinés à l’alimentation).
Prendre en considération les points suivants :
- L’aliment est-il un véhicule connu de l’infection en ce qui a trait au pathogène lié à l’éclosion?
- Le pathogène a-t-il été déjà identifié dans ce type d’aliment?
Dans l’affirmative à l’une des deux questions ci-dessus, il est inutile de fournir plus de détails. Il est inutile de consigner les preuves en détail ou de fournir des références tirées de publications lorsque l’aliment en question est un facteur de risque bien connu d’infection par le pathogène de l’éclosion. Toutefois, si la réponse à ces deux questions est négative, toute preuve disponible à l’appui de l’aliment en tant que véhicule plausible de l’infection liée à cette éclosion doit être fournie. Par exemple, l’aliment est-il produit dans une ferme/préparé/fabriqué d’une manière similaire à celle des aliments qui ont été impliqués dans des éclosions antérieures, ou la croissance du pathogène dans l’aliment est-elle plausible (p. ex. pH, humidité, etc.)? Dans le cadre du processus d’ERS, Santé Canada mènera un examen détaillé des données scientifiques disponibles sur la croissance et la survie du pathogène lié à l’éclosion dans les aliments suspects ou similaires, selon le cas.
2. Facteurs liés au temps : Les cas ont rapporté avoir consommé l’aliment à l’intérieur de leur période d’exposition.
Pour établir un lien de causalité, l’exposition doit précéder la maladie et doit se situer dans une période d’exposition correspondant à la période d’incubation du pathogène. On obtient généralement ces renseignements durant les entrevues avec les cas, en s’attardant sur les expositions qui ont eu lieu pendant cette période.
Prendre en considération les points suivants :
- Aux fins des entrevues, quelle période a servi à évaluer les expositions des cas (p. ex. 7 jours, 10 jours, etc.)?
- Un cas a-t-il rapporté seulement avoir consommé l’aliment suspect à l’extérieur de cette période?
Si les expositions ont lieu à l’extérieur de la période prévue chez plus d’un cas ou deux, il faut en explorer les raisons (p. ex. l’aliment n’est pas la cause de la maladie, estimation peu claire de la date d’apparition de la maladie, difficulté à se souvenir du moment de l’exposition, modifications de la pathogenèse, etc.).
3. Cohérence : La répartition des cas dans le temps et le lieu concorde-t-elle avec la durée de conservation et la distribution de l’aliment?
Si le regroupement temporel et/ou géographique des cas concorde avec la disponibilité et/ou la distribution d’un produit en particulier, les preuves sont plus solides. Décrire la répartition des cas relativement à ce qui est connu au sujet de la distribution et de la durée de conservation de l’aliment.
Prendre en considération les points suivants :
- Quelle est la durée de conservation de l’aliment suspect?
- Quand l’aliment suspect était-il offert aux consommateurs ou l’est-il encore (p. ex. constamment ou de manière variable au fil du temps/des saisons)?
- La courbe épidémiologique concorde-t-elle avec la durée de conservation et la mise en vente de l’aliment suspect?
- Où l’aliment a-t-il été/est-il distribué?
- A-t-on identifié les achats d’aliment du/des cas où l’aliment suspect a été/est distribué?
- Des cas ont-ils rapporté une exposition/des achats à l’extérieur de la période ou de la zone de distribution de l’aliment suspect?
Les raisons à l’origine de toute incohérence doivent être explorées (p. ex. origine, profil ou fréquence de contamination des aliments, mise en cause d’autres produits contenant l’aliment suspect dans leur liste d’ingrédients, etc.).
4. Persistance : L’exposition à l’aliment est-elle constamment rapportée parmi les cas?
Plus le nombre et la proportion de cas ayant rapporté avoir consommé l’aliment suspect sont élevés, plus les preuves sont solides. Les preuves sont également renforcées lorsqu’on démontre que les cas et/ou les agrégats de cas rapportant l’exposition sont autrement non liés (p. ex. même aliment soupçonné d’après deux agrégats de restaurants indépendants). Résumer le nombre et la proportion de cas exposés à l’aliment suspect.
Prendre en considération les points suivants :
- Combien de cas ont rapporté avoir mangé l’aliment?
- Quelle proportion de cas ont rapporté avoir mangé l’aliment?
- Est-ce que l’exposition à l’aliment est rapportée par une majorité de cas dans plusieurs agrégats indépendants?
- Quel nombre et quelle proportion de cas ont fourni des détails identiques ou similaires plus spécifiques sur l’origine de l’aliment (p. ex. analogies quant aux détails sur le produit, au lieu d’achat, aux dates d’achat, au type d’emballage, à la marque, à l’emballeur/au distributeur/fabricant, au numéro de lot/à la date de péremption, etc.)?
- Qu’est-ce qui peut expliquer que les cas ont rapporté ne pas avoir mangé l’aliment suspect (p. ex. ingrédient caché, difficultés à se souvenir de l’historique alimentaire, le sujet consomme l’aliment suspect, mais ne peut se souvenir de l’avoir mangé pendant la période d’exposition, transmission secondaire, contamination croisée, etc.)?
Il n’est pas nécessaire de reproduire les preuves qui seront soumises à Santé Canada par l’ACIA.
Toutefois, les unités de santé publique ou les autorités en salubrité alimentaire provinciales ou territoriales peuvent parfois avoir des détails plus spécifiques sur l’origine de l’aliment permettant d’identifier l’aliment avec plus de spécificité (p. ex. analogies quant aux détails sur le produit, au lieu d’achat, aux dates d’achat, au type d’emballage, à la marque, à l’emballeur/au distributeur/fabricant, au numéro de lot/à la date de péremption, etc.)? Il est possible que trop peu de cas rapportent des détails spécifiques permettant de mettre en cause un produit en particulier, mais ces renseignements sont importants, car ils seront combinés aux preuves de retraçage disponibles dans le cadre de l’ERS.
5. Force de l’association : Une proportion plus élevée que prévu de cas signale l’exposition à l’aliment.
La norme de référence en matière de preuves épidémiologiques est l’étude analytique bien conçue (p. ex. cas-témoin, de cohortes, cas-cas) démontrant une association forte et statistiquement significative entre l’aliment suspect et les cas de maladies liées à l’éclosion. Dans beaucoup de cas, une étude analytique n’est pas faisable (p. ex. à cause de contraintes de temps ou de ressources, difficulté à identifier les témoins appropriés, difficulté à établir l’exposition, car l’aliment suspect est un ingrédient) et/ou n’est pas justifiée en raison du poids des autres preuves disponibles. Bien que cette méthode soit moins rigoureuse, les enquêteurs peuvent aussi comparer leurs données avec la proportion de la population générale qui consomme l’aliment en question, si ces données existent [p. ex. Foodbook, FoodNet Canada (anciennement connu sous le nom de C-EnterNet), FoodNet USA, autre].
Prendre en considération les points suivants :
- Une étude analytique a-t-elle été menée? Dans l’affirmative, résumer son plan, les résultats, les limites et les conclusions, ou joindre les documents sur l’étude contenant ces renseignements.
- Existe-t-il des données permettant d’estimer la proportion de la population générale qui consomme l’aliment ou des aliments similaires [p. ex. Foodbook, FoodNet Canada (anciennement connu sous le nom de C-EnterNet), FoodNet USA, autre]? Dans l’affirmative, indiquer la source de données sur la population de référence et résumer la comparaison, les limites et les conclusions, ou joindre les documents contenant ces renseignements. Envisager de calculer la probabilité binomiale d’observer autant ou plus de cas consommant l’aliment suspect par hasard seulement compte tenu de la fréquence d’exposition de la population à l’aliment (p. ex. utiliser EpiInfo ou la feuille de travail MS Excel sur la probabilité binomiale de l’Oregon Public Health), ou effectuer un test statistique sur la différence des proportions (p. ex. test du chi carré, test z) si possible.
- Si l’on ne dispose pas de données sur la population générale, y a-t-il une estimation raisonnable de la proportion de la population générale qui consomme l’aliment? Dans l’affirmative, indiquer la source de données sur la population de référence et résumer la comparaison, les limites et les conclusions, ou joindre les documents contenant ces renseignements.
6. Prise en considération d’autres explications : D’autres hypothèses plausibles ont été adéquatement écartées.
Lorsqu’on établit l’aliment suspect comme source de l’éclosion, il est crucial de démontrer que les autres hypothèses plausibles ont été explorées et écartées. À cette fin, les entrevues détaillées des cas, en particulier au début d’une enquête sur une éclosion, de même qu’un examen approfondi de l’information sur les cas qui ont rapporté ne pas avoir consommé l’aliment suspect peuvent être utiles.
Prendre en considération les points suivants :
- Combien de cas ont été interviewés concernant d’autres sources d’exposition?
- Quel type d’outil d’entrevue a été utilisé (p. ex. historique alimentaire à questions ouvertes, suivi entérique de routine, questionnaire détaillé visant la formulation d’une hypothèse, etc.)?
- Environ combien d’autres expositions ont été explorées pendant les entrevues des cas?
- Des aliments différents de l’aliment suspect, rapportés par une grande proportion de cas (> 50 %), ont-ils été écartés? Dans l’affirmative, décrire brièvement sur quelle base, en particulier pour les aliments qui sont aussi des véhicules plausibles d’infection.
- Parmi les cas qui rapportent ne pas avoir consommé l’aliment suspect, d’autres aliments en commun ont-ils été identifiés? Dans l’affirmative, ceux-ci ont-ils été écartés en tant que sources possibles?
- Y a-t-il des cas qui suivent un régime alimentaire spécial, ou qui n’ont jamais rapporté avoir consommé certains aliments?
- Quels aliments peuvent être souvent consommés au même moment ou au même endroit que l’aliment suspect ou par les mêmes personnes qui consomment l’aliment suspect? Ceux-ci ont-ils été écartés en tant que sources possibles?
- S’il y a lieu, envisager le rôle possible des manipulateurs d’aliments en cas de transmission par contamination croisée dans le ou les établissements concernés (p. ex. restaurant, magasin de détail), ainsi que la transmission secondaire entre deux personnes. Interpréter ces renseignements relativement à la source de l’éclosion, s’il y a lieu. Cela pourrait expliquer la transmission dans certains cas, et aussi les incohérences observées entre les preuves relativement à un aliment en tant que source de l’éclosion.
D. Conclusion de l’évaluation épidémiologique
À la suite d’une évaluation des preuves épidémiologiques, on peut conclure que les preuves sont suffisamment solides pour démontrer que l’aliment suspect est le véhicule de l’infection de cette éclosion, ou conclure que des preuves additionnelles sont requises.
Dans la mesure du possible, interpréter les preuves de manière à obtenir d’autres niveaux de spécificité de l’aliment suspect. Parmi les cas rapportant des détails plus spécifiques (p. ex. analogies quant aux détails sur le produit, au lieu d’achat, aux dates d’achat, au type d’emballage, à la marque, à l’emballeur/au distributeur/fabricant, au numéro de lot/à la date de péremption, etc.), quelles conclusions additionnelles peuvent être tirées? Par exemple, il se peut que quelques cas aient fourni des détails précis sur le produit, mais la majorité ou une proportion significative d’entre eux ont-ils indiqué une marque/un fournisseur/etc. en commun? En outre, les lieux et les périodes d’achat sont des renseignements cruciaux pour l’enquête de retraçage et pour déterminer la portée des incidences en ce qui a trait au produit concerné.
Brièvement, mettre en évidence les lacunes les plus importantes au sein des preuves afin de mieux diriger les enquêtes subséquentes et la collecte de preuves, selon les besoins.
Ces renseignements, combinés aux résultats de laboratoire et à l’enquête de retraçage et de salubrité alimentaire, éclaireront les mesures adéquates à prendre en temps opportun pour lutter contre l’éclosion.
E. Autres points à prendre en considération
Faire des commentaires sur tous les échantillons alimentaires pertinents, comme les échantillons prélevés au domicile des cas, dont les résultats de laboratoire sont en attente ou pour lesquels le pathogène de l’éclosion a été détecté. Évaluer l’information en utilisant les critères présentés à la section Liste de preuves microbiologiques et après consultation avec des experts de laboratoire membres de l’équipe responsable de l’éclosion, selon le cas.
Souligner toute preuve additionnelle (y compris les données circonstancielles, l’information sur les cas particuliers, etc.), les questions en suspens ou l’information en attente pouvant influer sur l’évaluation des preuves épidémiologiques.
Modèle d’évaluation épidémiologique
Important : Veuillez consulter le guide inclus dans la section précédant la présente annexe afin d’obtenir les lignes directrices pour remplir ce modèle.
Principale autorité de santé publique :
Date de la version :
Heure de la version :
Numéro et titre de l’éclosion :
Remarque : Interpréter et peser les preuves pour chaque critère et résumer les preuves à l’appui ci-dessous. Lorsque les preuves sont décrites et interprétées dans le sommaire épidémiologique, il est inutile de les reproduire ici. Renvoyer le lecteur à la section du sommaire épidémiologique renfermant ces renseignements.
| Sommaire épidémiologique bref (se reporter à la section du guide mentionnée à la colonne de gauche) : | ||
|---|---|---|
| A.1 | Une liste sommaire des cas a-t-elle été remise aux membres de l’équipe chargée de l’enquête incluant Santé Canada (p. ex. I.D. du cas, statut de confirmation du cas, âge, sexe, date d’apparition de la maladie, exposition alimentaire et détails sur l’achat)? | Oui Non |
| A.2 | Un sommaire épidémiologique a-t-il été fourni aux membres de l’équipe chargée de l’enquête, incluant Santé Canada? | Oui Non |
| A.3 | Des preuves substantielles montrent que les cas reflètent une éclosion à source commune. Décrire brièvement les preuves indiquant que les cas reflètent une éclosion à source commune : |
|
| Aliment sous évaluation | ||
| B.1 | Aliment suspect : | |
| B.2 | Autres niveaux de spécificité s’il y a lieu/l’information est disponible (p. ex. analogies quant aux détails sur le produit, au lieu d’achat, aux dates d’achat, au type d’emballage, à la marque, à l’emballeur/au distributeur/fabricant, au numéro deu lot/à la date de péremption, etc.) :.25 |
|
| Critères et points à prendre en considération dans l’évaluation épidémiologique | ||
|---|---|---|
| C.1 | Plausibilité : Il est plausible que l’aliment soit un véhicule de l’infection. Fournir des preuves à l’appui : |
Solides |
|
Oui Non |
|
|
Oui Non |
|
Si la réponse à l’une des deux questions ci-dessus est positive, aucune autre explication n’est requise. Si la réponse aux deux questions ci-dessus est négative, fournir toute preuve disponible montrant que l’aliment est un véhicule plausible d’infection : |
||
| C.2 | Facteurs liés au temps : Les cas ont rapporté avoir consommé l’aliment à l’intérieur de leur période d’exposition. Fournir des preuves à l’appui : |
Solides Modérées Faibles |
|
||
|
Oui Non |
|
| Dans l’affirmative, veuillez expliquer. | ||
| C.3 | Cohérence : La répartition des cas dans le temps et le lieu concorde-t-elle avec la durée de conservation et la distribution de l’aliment? | Solides Modérées Faibles |
Fournir des preuves à l’appui : |
||
| C.4 | Persistance : L’exposition à l’aliment est-elle constamment rapportée parmi les cas? | Solides Modérées Faibles |
Fournir des preuves à l’appui : |
||
| C.5 | Force de l’association : Une proportion plus élevée que prévu de cas rapporte l’exposition à l’aliment.
Fournir des preuves à l’appui : |
Solides Modérées Faibles |
|
Oui Non |
|
|
Oui Non |
|
Dans l’affirmative, veuillez fournir plus de détails. Si la réponse est négative, fournir toute preuve disponible indiquant qu’une proportion plus élevée que prévu de cas rapportent l’exposition alimentaire : |
||
| C.6 | Prise en considération d’autres explications : D’autres hypothèses plausibles ont été adéquatement écartées. | Solides Modérées Faibles |
Fournir des preuves à l’appui : |
||
| Conclusion | ||
| D | Y a-t-il des preuves épidémiologiques solides montrant que [l’aliment suspect] est le véhicule de l’infection à l’origine de cette éclosion? | Oui Preuves additionnelles requises |
Énoncer toute conclusion additionnelle pouvant être tirée concernant les détails spécifiques de l’aliment suspect (p. ex. produit, lieux d’achat, période de l’achat, origine de l’aliment) : |
||
| Décrire brièvement toute lacune importante dans les preuves : | ||
| E | Autres points à prendre en considération : | |
Annexe 4
Service de référence pour le botulisme au Canada
La gestion d’un cas soupçonné de botulisme concerne les professionnels de la santé, ainsi que les autorités de santé publique provinciales et fédérales. La gestion à l’échelle fédérale concerne le Service de référence pour le botulisme (SRB) au Canada et le Programme d’accès spécial (PAS) de Santé Canada. Pour en savoir plus sur le traitement du botulisme et la soumission des échantillons au SRB, consulter le Guide pour les professionnels de la santé – botulisme, de Santé Canada.
Le SRB au Canada, établi en 1974, a pour objectif :
- d’aider les médecins et les représentants provinciaux et territoriaux lorsque des cas de botulisme sont soupçonnés;
- d’examiner les aliments et les échantillons cliniques suspects qui ont été soumis aux fins d’analyse;
- d’alerter rapidement les organismes responsables lorsque des aliments du commerce sont mis en cause;
- de conserver des cultures de référence de Clostridium botulinum;
- d’assurer la liaison avec les centres du Canada et de l’étranger dont les intérêts et les responsabilités sont similaires.
L’antitoxine du botulisme et l’immunoglobuline ne sont pas homologuées au Canada; des quantités précises sont actuellement offertes uniquement par l’entremise du Programme d’accès spécial (PAS) de Santé Canada. Toutefois, pour les professionnels de la santé et les établissements/organismes de soins de santé, la procédure varie selon les provinces. Veuillez vérifier auprès du bureau du médecin hygiéniste en chef pour connaître les exigences provinciales en matière de déclaration. Au nombre des symptômes de botulisme alimentaire figurent le ptosis, des troubles visuels, des vomissements et des diarrhées, la sécheresse de la bouche et des maux de gorge, suivis par une paralysie flasque symétrique descendante chez une personne alerte et fébrile. Des symptômes similaires sont associés au botulisme par blessure souillée, mais dans ce cas, il n’y a pas de vomissements. Les symptômes initiaux du botulisme infantile sont une paralysie de la musculature bulbaire, une difficulté à s’alimenter, une succion et une déglutition faibles, des troubles de sécrétion, une neutralité de l’expression faciale et des pleurs anormaux. Ces symptômes sont suivis d’une faiblesse ou une hypotonie progressive et descendante (« poupée molle »). Lorsqu’un professionnel de la santé réalise une anamnèse détaillée, les parents signalent généralement un changement dans l’évacuation des selles ou des périodes de constipation. Bien que la constipation soit un des symptômes les plus communs, elle pourrait ne pas être considérée comme un symptôme initial du botulisme infantile.
Dans les cas de botulisme alimentaire ou par blessure, il convient d’administrer le plus tôt possible l’antitoxine spécifique. Dans les cas de botulisme infantile, il existe une immunoglobuline du botulisme humain (marque de commerce BabyBIGMD) qui est un traitement sûr et très efficace lorsqu’il est administré tôt durant le séjour de l’enfant à l’hôpital. Il est essentiel que le patient ait accès à des services d’assistance respiratoire, peu importe le type de botulisme.
Lorsqu’on soupçonne un cas de botulisme, il faut communiquer immédiatement, quelle que soit l’heure, avec un membre du SRB. Tout diagnostic éventuel de botulisme sera confirmé après discussion du tableau clinique du cas de botulisme soupçonné; il faut planifier le transport des échantillons cliniques et des échantillons d’aliments suspects jusqu’à Ottawa pour qu’ils y soient analysés. Les échantillons cliniques doivent être prélevés avant l’administration de l’antitoxine du botulisme. Les échantillons d’aliments peuvent être des restes de table ou des contenants non ouverts. Lorsque des aliments du commerce sont en cause, il importe de récupérer l’étiquette, le numéro de lot du fabricant, les codes inscrits en relief sur la boîte ou l’emballage, etc.
Les échantillons cliniques convenables à l’analyse incluent :
- les échantillons de selles (environ 10 g);
- le liquide de lavement;
- le contenu gastrique (ajusté à un pH d’environ 6,0 avec du NaOH à 1 N, si possible);
- le sérum (à partir de 20 ml de sang prélevé AVANT l’administration de l’antitoxine);
- pour tout cas soupçonné de botulisme infantile, il est essentiel de pouvoir analyser les selles du nourrisson. Si nécessaire, les parties salies des couches, un écouvillonnage rectal, 2 ml de sérum ou une association de ces échantillons peuvent être soumis.
Après le prélèvement de l’échantillon, mais avant l’expédition, vérifier que l’échantillon est maintenu au réfrigérateur à 4 C. Placer les échantillons dans un récipient primaire étanche, puis dans un récipient secondaire étanche, en veillant à ce qu’il y ait suffisamment de matières absorbantes entre les deux contenants pour absorber tout le contenu du récipient primaire en cas de fuite. Pour conserver l’échantillon, il est préférable de le réfrigérer plutôt que de le congeler (en plaçant des sacs réfrigérants dans le colis). Après l’expédition de l’échantillon, informer le SRB de l’heure de livraison prévue. Lorsqu’il s’agit de cas urgents, les colis sont ramassés dès leur arrivée, habituellement à l’aéroport.
Service de référence pour le botulisme:
Président (613-957-0902)
Après les heures d’ouverture (613-296-1139)
Analyste (613-957-0885)
Direction générale des produits de santé et des aliments
Santé Canada
Centre de recherche Banting
251, promenade Sir Frederick Banting
Ottawa (Ontario) K1A 0K9
indice de l’adresse 2204E
Si les échantillons de la C.-B. ou le SRB ne sont pas disponibles, les laboratoires du BCCDC fourniront la capacité d’appoint au chapitre du dépistage du botulisme, comme le prévoit le plan de continuité des opérations du SRB.
Les coordonnées des personnes-ressources du BCCDC sont les suivantes :
Communiquez avec le microbiologiste médical de garde du Laboratoire de microbiologie et de référence en santé publique de la Colombie-Britannique (BCPHMRL) au 604-661-7033 pendant et après les heures normales d’ouverture.
Une consultation technique est offerte pendant les heures normales d’ouverture par :
Brian Auk (604-707-2608)
Chef de section
Laboratoire de microbiologie environnementale.
Antitoxine du botulisme
Les demandes d’accès à l’un de ces produits se font par le biais d’un formulaire de demande du PAS rempli par un praticien. En plus de la présentation d’une demande du PAS pour l’accès à BabyBIGMD, l’IBTPP demande aux praticiens de remplir d’autres formulaires dans le cadre de son processus interne d’examen des demandes et d’accès à BabyBIGMD pour les praticiens canadiens. Le PAS étudie les demandes d’accès des praticiens à des médicaments non commercialisés pour le traitement, le diagnostic ou la prévention des maladies graves ou mortelles lorsque les traitements classiques ont été étudiés puis exclus, se sont révélés inefficaces, ne conviennent pas ou ne sont pas disponibles. L’autorité de l’organisme de réglementation qui chapeaute le programme est discrétionnaire, et la décision d’autoriser ou de refuser une demande est prise au cas par cas d’après la nature de l’urgence médicale, la disponibilité des solutions possibles commercialisées et l’information fournie à l’appui de la demande sur le plan de l’utilisation, de l’innocuité et de l’efficacité du médicament.
Pour en savoir plus sur le PAS et obtenir une copie des formulaires de demande, veuillez consulter le site Web du PAS à l’adresse : Le numéro à composer pour le PAS est le 613-941-2108. Si un cas se présente un soir de semaine, la fin de semaine ou un jour de congé, il est possible de joindre un agent du PAS, sur appel, au 613-941-2108 (option 0). Pour obtenir de plus amples renseignements sur les produits, veuillez communiquer avec les fabricants dont voici les numéros de téléphone et les adresses Web : L’Institut Butantan au 011-55-11-37263816, Novartis Canada, l’Infant Botulism Treatment and Prevention Program, CDPH, au 1510-231-7600 (en tout temps) et Cangene Corporation au 416-948-8285.
Annexe 5
Centre de référence sur la listériose au Canada
Le Centre de référence sur la listériose (CRL) au Canada relève de la responsabilité conjointe du Bureau des dangers microbiens (BDM) de la Direction des aliments à Ottawa et du Laboratoire national de microbiologie (LNM) à Winnipeg. Créé en 2001, le CRL poursuit les objectifs suivants :
- aider les médecins et les autorités provinciales de santé publique lorsque des cas de listériose d’origine alimentaire sont soupçonnés;
- examiner les aliments et les échantillons cliniques suspects qui ont été soumis aux fins d’analyse;
- effectuer une identification et un typage à l’aide de l’électrophorèse sur gel en champ pulsé (EGCP), du ribotypage, du sérotypage des antigènes O et des antigènes H, ainsi que des protocoles de typage de nouvelle génération (p. ex. le séquençage du génome entier et la bio-informatique);
- alerter rapidement les organismes responsables lorsque des aliments du commerce sont mis en cause;
- conserver des cultures de référence de Listeria monocytogenes;
- assurer la liaison avec les centres du Canada et de l’étranger dont les intérêts et les responsabilités sont similaires;
- réduire le nombre de cas de listériose d’origine alimentaire et, du même coup, la prévalence de la maladie causée par cet agent pathogène au Canada.
La bactérie Listeria monocytogenes est un organisme psychotrope, capable de se développer à des températures de réfrigération et qui représente une source d’inquiétude pour les aliments réfrigérés et prêts-à-manger ayant une longue durée de conservation. La capacité du micro-organisme de croître dans un large intervalle de températures avec ou sans oxygène lui permet de se multiplier dans un grand nombre de milieux. On estime que de 80 à 90 % des cas de listériose humaine sont liés à l’ingestion d’aliments contaminés. La plupart des cas de listériose humaine sont observés chez les personnes très vulnérables, dont les receveurs de greffe, les porteurs du VIH, les femmes enceintes, les patients atteints du cancer et les personnes âgées. Chez les femmes enceintes, l’infection n’occasionne généralement que de légers troubles pseudo-grippaux. Bien qu’elle puisse survenir à tout moment, l’infection du fœtus survient généralement au troisième trimestre et peut entraîner l’avortement, la mortinaissance ou l’accouchement d’un nouveau-né très malade, mais, dans la plupart des cas, l’infection donne lieu à un accouchement prématuré. Les principales manifestations de la maladie dans les cas non périnataux sont la septicémie et/ou la méningite. Aux États-Unis, la bactérie L. monocytogenes vient au cinquième rang des causes les plus communes de méningite bactérienne; de plus, elle est le micro-organisme le plus susceptible d’entraîner une méningite chez les patients ayant des malignités sous-jacentes. Elle vient au troisième rang des causes de méningite bactérienne néonatale au Royaume-Uni. Les cas d’infection du système nerveux central L. monocytogenes sont associés à un taux de mortalité élevé, et les survivants peuvent présenter des séquelles neurologiques.
Lorsqu’il y a présomption de cas de listériose d’origine alimentaire, il faut en informer un membre du CRL. Le transport des aliments suspects au CRL aux fins d’analyse en laboratoire doit être planifié. Les échantillons d’aliments du réfrigérateur peuvent être des restes de table ou des contenants non ouverts. Lorsque des aliments du commerce sont en cause, il importe de récupérer l’étiquette, le numéro de lot du fabricant, les codes inscrits en relief sur la boîte ou l’emballage, etc. En plus des échantillons cliniques, alimentaires et environnementaux, le CRL peut recevoir des isolats aux fins d’identification et de caractérisation moléculaire. L’expédition des échantillons doit être assurée par une personne accréditée aux termes du Règlement sur le transport des marchandises dangereuses. Le CRL sert à coordonner les activités et à fournir des renseignements d’accompagnement sur les isolats reçus. Les données recueillies dans la base de données seront étayées après l’examen des isolats recueillis dans le cadre des rappels d’aliments contaminés par L. monocytogenes.
Le CRL met également à la disposition des épidémiologistes provinciaux et des laboratoires de santé publique un laboratoire de référence central capable d’isoler les éléments suivants : Listeria monocytogenes dans les échantillons alimentaires, cliniques et environnementaux associés aux cas sporadiques et aux éclosions de listériose d’origine alimentaire. Le CRL participe également aux projets de recherche sur la Listeria faisant la promotion de la santé publique et offre des consultations sur les activités liées à la Listeria. Le CRL est membre du centre de collaboration sur la listériose (Collaboration Centre for Listeria) de l’Organisation mondiale de la Santé (OMS), contribuant ainsi aux efforts de l’OMS en matière de surveillance de la listériose à l’échelle internationale, d’amélioration des connaissances sur l’épidémiologie de la listériose et sur ses caractéristiques microbiologiques et cliniques, d’analyse des risques, de résistance aux antimicrobiens et de renforcement des capacités de l’OMS et de l’Organisation des Nations Unies pour l’alimentation et l’agriculture (FAO). L.monocytogenes est incluse en tant que l’un des organismes dans PulseNet Canada.
Coordonnées des présidents du CRL :
Dr Franco Pagotto
(bureau : 613-957-0895)
Direction générale des produits de santé et des aliments
Santé Canada
251, promenade Sir Frederick Banting
Ottawa (Ontario) K1A 0K9
Indice de l’adresse 2204E
franco.pagotto@hc-sc.gc.ca
Dr. Celine Nadon
(bureau : 204-789-5037),
Programme des maladies
entériques
Laboratoire national de
microbiologie
Agence de la santé publique du
Canada
1015, rue Arlington
Winnipeg (Manitoba) R3E 3R2
NML.Enterics@phac-aspc.gc.ca
Annexe 6
Centre de référence sur la virologie alimentaire du Canada
Le Centre de référence sur la virologie alimentaire (CRVA) du Canada, établi en 2007, est situé au Bureau des dangers microbiens (BDM) de la Direction des aliments, à Ottawa, et est chargé des agents viraux d’origine alimentaire. Le Centre de référence sur la virologie du Laboratoire national de microbiologie (LNM), à Winnipeg, est chargé des agents viraux se trouvant dans les échantillons cliniques. Le BDM et le LNM ont conclu une entente selon laquelle les deux centres travaillent conjointement à l’examen des agents viraux cliniques et alimentaires.
Le CRVA a les objectifs suivants :
- élaborer et maintenir des méthodes normalisées pour extraire les virus des aliments;
- examiner les aliments et les échantillons cliniques suspects qui ont été soumis aux fins d’analyse;
- alerter rapidement les organismes responsables lorsque des aliments du commerce sont mis en cause;
- conserver des cultures de référence de virus entériques (échantillons, cultures);
- assurer la liaison avec les centres du Canada et de l’étranger dont les intérêts et les responsabilités sont similaires.
Les symptômes des maladies causées par les norovirus sont les nausées, les crampes abdominales, les vomissements, la diarrhée et la fièvre. Les éclosions de norovirus peuvent être identifiées avec une spécificité diagnostique de 99 % à l’aide des quatre critères de Kaplan, soit :
- des vomissements chez plus de la moitié des personnes atteintes;
- une période d’incubation moyenne ou médiane de 24 à 48 heures;
- une durée moyenne ou médiane de la maladie de 12 à 60 heures;
- l’absence d’agent pathogène bactérien dans la coproculture.
Les principaux symptômes de l’infection au virus de l’hépatite A sont les nausées, l’anorexie, la fièvre, des malaises ou des douleurs abdominales et un ictère. Le diagnostic de l’hépatite A est confirmé par un test sérologique positif pour l’immunoglobuline M contre le virus de l’hépatite A ou survient chez une personne qui a un lien épidémiologique avec un cas d’hépatite A confirmée en laboratoire.
Lorsqu’on soupçonne que des aliments sont la cause d’éclosions de norovirus ou d’hépatite A, un membre du CRVA est disponible en tout temps pour offrir du soutien dans le cadre de l’enquête. Des méthodes d’analyse alimentaire validées peuvent être fournies aux laboratoires externes, ou des plans peuvent être mis au point pour le transport des échantillons cliniques ou alimentaires suspects vers Ottawa aux fins d’analyse en laboratoire. Le CRVA dispose de l’équipement approprié pour l’analyse des échantillons alimentaires suspects, et il est également en mesure de déterminer le génotype des échantillons cliniques afin d’appuyer le lien épidémiologique entre un aliment et les cas d’une éclosion. Lorsque des aliments du commerce sont en cause, il importe de récupérer l’étiquette, le numéro de lot du fabricant et les codes inscrits en relief sur la boîte ou l’emballage. Différents échantillons cliniques se prêtent aux analyses, notamment les échantillons de selles (environ 5 g) ou les liquides de lavement et le contenu gastrique. Au besoin, les parties souillées des couches peuvent être examinées.
Par mesure de sécurité, les échantillons doivent être placés dans un récipient primaire étanche, puis dans un récipient secondaire étanche, et il doit y avoir suffisamment de matériel absorbant entre les deux contenants pour absorber tout le contenu du récipient primaire en cas de fuite. Pour conserver l’échantillon durant l’expédition, il est préférable de le réfrigérer plutôt que de le congeler, c’est-à-dire de placer des sacs réfrigérants dans le colis.
Centre de référence sur la virologie alimentaire :
N. Corneau
(bureau 613-954-7728)
O. Mykytczuk, Analyste
(bureau : 613-957-0909, cellulaire : 613-265-9654),
Direction générale des produits de santé et des aliments
Santé Canada
251, promenade Sir-Frederick-Banting
Ottawa (Ontario) K1A 0K9
indice de l’adresse 2204E
Le centre de référence sur la virologie
alimentaire est coprésidé par :
Dr Tim Booth, Directeur
(bureau : 204789-2022)
Maladies virales
Laboratoire national de microbiologie
Agence de la santé publique du Canada
1015, rue Arlington, Winnipeg (Manitoba)
R3E 3R2
Annexe 7
Agence canadienne d’inspection des aliments – Tests de laboratoire
Rôles et responsabilités
La Direction générale des sciences de l’Agence canadienne d’inspection des aliments (ACIA) a le mandat d’assurer des services de direction scientifique, de consultation et de laboratoire pour contribuer à la création d’une organisation efficace fondée sur la science.
Les laboratoires de science des aliments de l’ACIA offrent des services de tests microbiologiques et chimiques. Les services d’analyse sont principalement axés sur l’analyse des aliments et des échantillons environnementaux des établissements de restauration fournis habituellement par la Direction générale des opérations de l’ACIA. Ces échantillons sont obtenus soit dans le cadre d’une surveillance de routine ou à la suite de plaintes et d’enquêtes. L’ACIA offre aussi des services de tests aux autres organismes et ministères au cas par cas au cours des enquêtes.
Ressources disponibles
Les laboratoires de l’ACIA travaillent dans le cadre de systèmes d’assurance de la qualité ISO certifiés conformes à la norme ISO/IEC 17025:2005 et disposent d’une vaste gamme de technologies analytiques qui assurent la validité des résultats des tests.
Services de laboratoire de microbiologie des aliments
La méthodologie utilisée dans les laboratoires de microbiologie des aliments de l’ACIA doit être conforme aux exigences de l’ACIA en ce qui concerne les tests réglementaires et équivaloir aux méthodes utilisées pour établir les normes (établies par Santé Canada) pour divers produits alimentaires.
L’ACIA est dotée d’un réseau de huit laboratoires, répartis un peu partout au pays, qui ont la capacité nécessaire pour déceler la présence de la plupart des bactéries pathogènes, des micro-organismes indicateurs, des virus et des parasites dans les aliments. Outre ces huit laboratoires, l’ACIA vient d’acquérir un laboratoire d’électrophorèse en champ pulsé (ECP) PulseNet.
L’ACIA est dotée de capacités de recherche sur les virus, les parasites et les bactéries pathogènes.
Services de laboratoire de chimie des aliments
Les méthodes d’analyse utilisées dans les laboratoires de chimie des aliments de l’ACIA peuvent être des méthodes officielles prescrites par les règlements, des méthodes officielles validées et publiées par des organismes externes comme AOAC International, l’ISO (Organisation internationale de normalisation) et l’IUPAC, ou des méthodes validées par les laboratoires de l’ACIA.
Les tests chimiques sont également effectués dans un réseau de huit laboratoires répartis un peu partout au Canada. De plus, pour le Programme national de surveillance des résidus chimiques, l’ACIA ajoute à la capacité des essais de laboratoire en utilisant les services de cinq laboratoires canadiens privés certifiés ISO. Les laboratoires d’essais chimiques sont généralement spécialisés dans des catégories particulières, notamment les résidus de pesticides, les métaux lourds et le mercure, les résidus de médicaments vétérinaires, les toxines marines, les mycotoxines, les allergènes alimentaires, les contaminants de l’environnement (dioxines, furanes, BPC et HAP), les additifs alimentaires (approuvés ou non), la nutrition et les composés organiques volatils.
Contribution aux enquêtes sur les éclosions et aux interventions
Les laboratoires de l’ACIA fournissent des services de conseil et d’analyse scientifiques pour les contaminants microbiologiques et chimiques contenus dans les aliments et les échantillons alimentaires environnementaux.
Les laboratoires de l’ACIA fournissent également un service de typage par ECP pour les isolats industriels de Salmonella, Listeria, E. coli O157 et Shigella lorsque demandé par le Bureau de la salubrité et des rappels d'aliments ou par un secteur de production.
Annexe 8
Surveillance des intoxications alimentaires
Programme national de surveillance des maladies entériques
Le Programme national de surveillance des maladies entériques (PNSME) est conçu pour permettre une analyse et une déclaration en temps opportun des cas de maladie entérique confirmés en laboratoire au Canada. Le programme est en vigueur depuis avril 1997 et permet la rédaction de rapports hebdomadaires destinés aux intervenants dans tout le pays. Le PNSME tente de donner un aperçu de la situation actuelle, dans la population humaine, des principales maladies entériques infectieuses causées par des bactéries comme E. coli vérotoxigène, Listeria monocytogenes, Salmonella, Shigella, Campylobacter, Vibrio, Yersinia et plus récemment par des parasites de l’intestin comme Giardia, Cryptosporidium, Entamoeba et Cyclospora, ainsi que des virus entériques comme l’hépatite A, le norovirus et le rotavirus.
Le PNSME recueille et déclare activement les données sur l’existence, à l’échelle nationale, de pathogènes alimentaires. Les laboratoires de santé publique provinciaux fournissent au LNM, chaque semaine, des données globales sur les pathogènes alimentaires dont l’isolement a été confirmé. Les laboratoires effectuent cette caractérisation sur leur territoire ou avec l’appui des services de référence du LNM. Les tendances nationales et provinciales qu’indiquent les maladies infectieuses émergentes et prioritaires sont alors analysées et communiquées, chaque semaine, aux partenaires provinciaux et territoriaux. Ces données forment la base des discussions hebdomadaires entre les laboratoires fédéraux et les épidémiologistes qui veillent à la salubrité de l’eau et des aliments. Le PNSME fournit des données de surveillance qui contribuent à la détection des éclosions et qui permettent une caractérisation en laboratoire plus poussée (empreinte génétique) de ces pathogènes par PulseNet Canada, afin d’identifier avec certitude les agrégats à l’origine de la nécessité d’intervenir face à des éclosions possibles de maladie d’origine alimentaire.
PulseNet Canada
PulseNet Canada est un réseau national de laboratoires FPT d’organismes de santé publique et de réglementation des aliments, coordonné par le LNM. Les laboratoires participants procèdent au sous-typage moléculaire normalisé des pathogènes (empreinte génétique) qui causent des intoxications alimentaires et tiennent des bases de données à accès central sur les tendances. PulseNet sert aussi de centre de communication pour les laboratoires qui participent à la surveillance des aliments et des intoxications alimentaires.
PulseNet Canada constitue un partenariat actif entre l’ASPC, l’ACIA, Santé Canada et les laboratoires de santé publique provinciaux (représentés par le Réseau des laboratoires de santé publique du Canada, ou RLSPC), qui a pour but de détecter en temps réel les éclosions d’intoxication alimentaire et d’intervenir. Grâce à la coordination et à la communication entre les laboratoires cliniques et alimentaires, il est possible de recueillir des données de laboratoire sur les éclosions de maladie humaine associées à des pathogènes alimentaires. Les épidémiologistes de l’ASPC fournissent une capacité d’intervention conjointe, ainsi que des preuves épidémiologiques pour l’identification d’agrégats de cas de maladie d’origine alimentaire.
Les laboratoires membres de PulseNet Canada déterminent l’empreinte génétique des isolats de pathogènes et présentent ensuite les résultats et l’information connexe sur le pathogène au LNM. Une analyse centralisée est effectuée au LNM, en partenariat avec le laboratoire d’analyse, après quoi une communication est transmise en temps réel à tous les membres de PulseNet Canada, sur les babillards du Réseau des laboratoires de surveillance du Canada (RLSC) dirigés par le Réseau canadien de renseignements sur la santé publique (RCRSP). Lorsqu’un agrégat de cas de maladie humaine est identifié dans une seule province, le laboratoire de cette province publiera l’information dans PulseNet Canada pour aviser les autres membres du réseau de cette nouvelle situation. Si les gestionnaires de la base de données de PulseNet Canada, au LNM, constatent des agrégats d’isolats ayant la même empreinte et se trouvant dans plusieurs provinces, ils se chargeront de l’affichage des agrégats multiprovinciales. Par ailleurs, un membre de PulseNet Canada peut aussi soumettre des isolats d’un pathogène au LNM pour l’étude de son empreinte génétique. Ensuite, les données sont retransmises au membre, et toute analyse subséquente peut être diffusée en suivant les mêmes protocoles décrits ci-dessus. Notamment, l’ACIA participe à la publication en temps réel sur le babillard de PulseNet Canada après l’isolement et la détermination de l’empreinte génétique des pathogènes alimentaires, ce qui permet de prouver l’attribution entre l’aliment contaminé et la maladie humaine causée. De plus, si l’ACIA identifie un contaminant d’origine alimentaire en l’absence de cas cliniques humains connexes, cette façon de faire permet quand même aux laboratoires provinciaux et territoriaux de surveiller avec vigilance le pathogène en question.
Comme la surveillance d’un pathogène particulier ne dépend pas de la répartition géographique, elle est plus sensible aux incidents de contamination généralisés de faible niveau comparativement aux éclosions déclarées par une province ou un territoire. Les éclosions détectées par cette méthode touchent généralement plusieurs provinces/territoires.
Le sous-typage moléculaire et PulseNet Canada ont permis d’améliorer l’opportunité de la détection des éclosions d’origine alimentaire géographiquement dispersées, qui touchent plusieurs provinces/territoires. La communication en temps opportun de l’information concernant les agrégats d’isolats ayant des profils ECP semblables aux intervenants FPT facilite la détermination de l’information pertinente au niveau local ou provincial et permet aux multiples administrations de discuter en temps réel des résultats des laboratoires.
Annexe 9
Capacités des laboratoires en microbiologie alimentaire et clinique
Capacités des laboratoires en microbiologie alimentaire et clinique
| Détection et isolement de micro-organismes à partir d’échantillons alimentaires et environnementaux | Détection et isolement de micro-organismes à partir d’échantillons cliniques | Identification et caractérisation des micro-organismes (n’importe quelle source) | |
|---|---|---|---|
| Agence canadienne d’inspection des aliments (ACIA) | Salmonella, Listeria, E. coli O157:H7, non-O157 producteur de vérotoxine, Shigella, micro-organismes indicateurs, toxine de Staphylococcus, Bacillus cereus, Clostridium perfringens, Pseudomonas aeruginosa, Campylobacter, Yersinia, Enterobacter sakazakii (Cronobacter), Vibrio, parasites, virus. Aussi : stérilité commerciale / intégrité pendant la mise en conserve et matières étrangères. |
Électrophorèse en champ pulsé (ECP) (Listeria, Salmonella, E. coli, Shigella) | |
| Santé Canada (SC) | Salmonella, Listeria, E. coli O157:H7, non-O157 producteur de vérotoxine, Shigella, micro-organismes indicateurs, Clostridium perfringens, C. botulinum, Aeromonas hydrophila, Campylobacter, Enterobacter sakazakii (Cronobacter), Vibrio, parasites, virus. | Salmonella, Listeria, E. coli O157:H7, non-O157 producteur de vérotoxine, Shigella, micro-organismes indicateurs, Clostridium perfringens, C. botulinum, Aeromonas hydrophila, Campylobacter, Enterobacter sakazakii (Cronobacter), Vibrio, parasites, virus. | Caractérisation phénotypique et génotypique des bactéries, des virus et des parasites d’origine alimentaire. Comprend l’ECP (pour Listeria, Salmonella, E. coli et Shigella), amplification en chaîne par polymérase (PCR) et PCR en temps réel, puce à ADN pour les norovirus et Campylobacter, ribotypage, analyse de séquence réservée, microscopie électronique et élaboration de méthodes rapides. |
| Agence de la santé publique du Canada (ASPC) | Bactéries : non offert à titre de service de routine, mais de l’aide peut être proposée sur demande au besoin. Virus : non offert à titre de service de routine, mais de l’aide peut être proposée sur demande au besoin. |
Bactéries : principalement effectué au niveau local, provincial ou territorial. L’ASPC peut fournir de l’aide sur demande au besoin. Virus : entérovirus, rotavirus (culture, tests moléculaires ou microscopie électronique), norovirus, astrovirus (tests moléculaires ou microscopie électronique). |
Toutes les bactéries d’origine alimentaire ou entérique : Identification, spéciation, sérotypage, identification de phages, ECP, tests de résistance aux antimicrobiens, identification des toxines, sous-typage moléculaire supplémentaire, séquençage, élaboration de méthodes rapides. Virus : PCR et/ou séquençage des rotavirus, norovirus, entérovirus, hépatite A. |
Remarque : certains tests des laboratoires fédéraux sont certifiés ISO/IEC 17025. Pour obtenir plus de renseignements, communiquez avec le laboratoire.
Procédures de capacité d’appoint
Les laboratoires fédéraux fournissent une capacité d’appoint là où une capacité existe, sur demande ou comme le prévoient les protocoles d’entente existants. Pour demander une capacité d’appoint, communiquez avec :
Agence de la santé publique du Canada
Dre Céline Nadon
Tél. : 204-784-7507
Celine_Nadon@phac-aspc.gc.ca
Santé Canada
Denise MacGillivray
Tél. : 613-957-0881
denise.macgillivray@hc-sc.gc.ca
Agence canadienne d’inspection des aliments
Annie Locas
Cellulaire : 613-410-6519
annie.locas@inspection.gc.ca
Cheminement des données microbiologiques entre les laboratoires fédéraux
SC, l’ASPC et l’ACIA travaillent ensemble pour échanger et comparer des données. Les points de contact sont les groupes de laboratoires de chaque organisme. Les données sont échangées par voie électronique en temps réel au moyen de PulseNet Canada, et les données de laboratoire sont communiquées lors des réunions hebdomadaires sur la salubrité des aliments et les zoonoses.

Figure 2 : Cheminement des données microbiologiques entre les laboratoires fédéraux
Cette figure illustre le cheminement des données microbiologiques entre les laboratoires fédéraux.
Santé Canada, l’Agence de la santé publique du Canada, et l’Agence canadienne d’inspection des aliments travaillent de concert pour échanger et comparer des données. Les points de contact sont les groupes de laboratoires de chaque organisme. Les données sont échangées par voie électronique en temps réel au moyen de PulseNet Canada, et les données de laboratoire sont communiquées lors des réunions hebdomadaires sur la salubrité des aliments et les zoonoses.
Plus particulièrement, le sérotype et l’électrophorèse en champ pulsé (ECP) sont comparés au Programme national de surveillance des maladies entériques (PNSME), à PulseNet Canada (PNC), et au Service de référence pour la listériose (SRL) entre l’ASPC et Santé Canada, et entre l’ASPC et l’ACIA. Les données provenant des programmes de surveillance mensuels ou annuels, des enquêtes de référence et d’autres données liées aux projets sont échangées entre Santé Canada et l’ACIA.
Capacités des laboratoires provinciaux en microbiologie alimentaire et clinique
| Détection et isolement de micro-organismes à partir d’échantillons alimentaires et environnementaux | Détection et isolement de micro-organismes à partir d’échantillons cliniques | Identification et caractérisation des micro-organismes (n’importe quelle source) | |
|---|---|---|---|
| Laboratoires d’hôpitaux | Aucune | Isolement et identification de nombreux pathogènes entériques humains communs : bactéries, champignons, parasites, rotavirus | Aucune |
| Laboratoire provincial de santé publique | Salmonella, Shigella, E. coli O157 producteur de vérotoxine, E. coli non-O157 producteur de vérotoxine, Staphylococcus aureus, Bacillus cereus, Campylobacter, Yersinia, Pseudomonas aeruginosa, Clostridium perfringens, Listeria, Aeromonas, Plesiomonas, Vibrio | Salmonella, Shigella, E. coli O157 producteur de vérotoxine, E. coli non-O157 producteur de vérotoxine, Staphylococcus aureus, Bacillus cereus, Campylobacter, Yersinia, Pseudomonas aeruginosa, Clostridium perfringens, Listeria, Aeromonas, Plesiomonas, norovirus, Vibrio | Sérotypage de Salmonella/Shigella Détection et identification de vérotoxine dans E. coli O157 Détection de vérotoxine dans E. coli non-O157 Identification biochimique de toute bactérie d’origine alimentaire ou entérique |
| Détection et isolement de micro-organismes à partir d’échantillons alimentaires et environnementaux | Détection et isolement de micro-organismes à partir d’échantillons cliniques | Identification et caractérisation des micro- organismes (n’importe quelle source) |
|
|---|---|---|---|
| Laboratoire provincial (Hôpital Queen Elizabeth) | Bactéries pathogènes typiques présentes dans les selles (entéropathogènes) : E. coli, Salmonella, Shigella, Campylobacter, espèces de Vibrio, espèces de Yersinia (test atypique, pouvant être effectué sur demande). Autres pathogènes pouvant être détectés dans des matières non fécales : Listeria, Clostridium perfringens et Enterobacter sakazakii. Virus : rotavirus, adénovirus, norovirus |
L’Hôpital Queen Elizabeth
dentifie le genre de ces micro- Le dépistage du rotavirus et de Actuellement, l’Hôpital Queen Elizabeth |
|
| PEI Food Technology Centre (Centre de technologie alimentaire de l’Île-du-Prince-Édouard) | E. coli O157:H7, Clostridium spp. (pas C. botulinum), Salmonella spp. (aucun sérotypage effectué), Campylobacter spp. (y compris C. jejuni, C. coli, C. hyointestinalis et C lari), Staphylococcus aureus (nous pouvons fournir les tests de toxine), B. cereus (et autres espèces), Aeromonas spp. et Listeria spp. (incluant les sept espèces). | Pour la spéciation de certains échantillons (c.-à-d. B. cereus) et les tests sur les toxines (p. ex. Staphylococcus), il faut passer par des étapes de confirmation supplémentaires et il est possible que le Centre de technologie alimentaire provincial ne dispose pas des milieux/tests requis sur place pour le micro-organisme en question. En général, le Centre peut commander les milieux et les tests nécessaires et les recevoir dans un délai d’un ou deux jours. Cela ne devrait pas poser problème puisque les milieux manquants sont commandés au début du test; ainsi, à l’étape de la confirmation, le Centre serait équipé pour effectuer les tests. |
| Détection et isolement de micro-organismes dans l ’eau | Détection et isolement de micro-organismes à partir d ’échantillons alimentaires | Détection et isolement de micro-organismes à partir d ’échantillons cliniques | Identification et caractérisation des micro-organismes (n ’importe quelle source) |
|---|---|---|---|
Tests de routine pour l’eau potable et les eaux usées : coliformes, E. coli, entérocoques Tests spéciaux pour l’eau potable municipale : Giardia, Cryptosporidium |
Les échantillons d’aliments ne sont pas examinés aux laboratoires d’attache du Réseau provincial de laboratoires de santé publique. Ils sont envoyés à l’ACIA. | Les laboratoires d’attache sont des laboratoires de microbiologie clinique de soins tertiaires et traitent tous les échantillons cliniques standards. Micro-organismes recherchés au cours du dépistage de maladies entériques : Origine non entérique : Listeria monocytogenes Autres micro-organismes de niveau de biosécurité 2 Micro-organismes de niveau de biosécurité 3 : Mycobacterium tuberculosis Services diagnostiques de virologie Services de diagnostic moléculaire, notamment : Influenza A et B, VRS, virus de l’herpès, etc. Détection et identification de l’ADNr 16S Services de diagnostic parasitologique Services de diagnostic mycologique |
Identification biochimique et moléculaire ECP PulseNet North – envoi des isolats au LNM pour les tests Participation au PNSME Sérotypage de Salmonella (limité), de Shigella, de Neisseria meningitis Typage du virus Influenza A |
| Détection et isolement de micro-organismes à partir d ’échantillons alimentaires et environnementaux | Détection et isolement de micro-organismes à partir d ’échantillons cliniques | Identification et caractérisation des micro-organismes (n ’importe quelle source) | |
|---|---|---|---|
| Laboratoire vétérinaire du ministère de l’Agriculture, de l’Aquaculture et des Pêches (MAAP) du Nouveau-Brunswick | Exploite actuellement un laboratoire de microbiologie de base ayant la capacité d’isoler les pathogènes microbiens dans les échantillons cliniques et environnementaux. | Détection et identification des agents parasitaires comme Giardia et Cryptosporidium | Techniques de récupération avancées pour Salmonella et Listeria Une fois sa présence confirmée, Salmonella est envoyé au laboratoire de référence de l’ASPC pour sérotypage et lysotypage. |
| Laboratoire de santé du poisson du MAAP du Nouveau-Brunswick | Laboratoire de confinement de niveau 2, contenant une enceinte de biosécurité de classe 2. Les laboratoires de microbiologie et de PCR pourraient facilement être adaptés pour effectuer des tests sur des échantillons environnementaux, cliniques ou alimentaires. | En temps normal, détection et identification des bactéries pathogènes marines comme Vibrio et Aeromonas au moyen de tests biochimiques et sérologiques et de micro-organismes viraux et parasitaires par PCR. | |
| Laboratoire de référence en microbiologie – région 2 | Salmonella, Shigella, E. coli O157, Yersinia, Campylobacter, Aeromonas, Plesiomonas, Vibrio, virus, parasites | Sérotypage (Salmonella, Shigella, E. coli O157) ECP (Salmonella, E. coli O157) Analyse biochimique (Salmonella, Shigella, E. coli O157, Yersinia, Campylobacter, Aeromonas, Plesiomonas, Vibrio) |
|
| Laboratoire du ministère de l’Environnement du Nouveau-Brunswick | Détection et dénombrement de tous les coliformes, E. coli, Enterococcus spp., coliformes fécaux et Pseudomonas spp. dans les échantillons d’eau seulement. | s. o. | Analyse biochimique limitée des micro-organismes Gram-négatif (API 20E) |
| Détection et isolement de micro-organismes à partir d’échantillons alimentaires et environnementaux | Détection et isolement de micro-organismes à partir d’échantillons cliniques | Identification et caractérisation des micro-organismes (n’importe quelle source) | |
|---|---|---|---|
Ministère de l’Agriculture, des Pêcheries et de l’Alimentation du Québec (MAPAQ) Sous-ministériat à la santé animale et à l’inspection des aliments (SMSAIA) Direction générale des laboratoires d’expertise (DGLE) - Laboratoire d’expertises et d’analyses alimentaires (LEAA) |
Salmonella, Listeria, E. coli O157:H7, non-O157 producteur de vérotoxine, micro-organismes indicateurs, toxine de Staphylococcus, Bacillus cereus, Clostridium perfringens, Pseudomonas aeruginosa, Campylobacter, virus (norovirus) Aussi : stérilité commerciale / intégrité pendant la mise en conserve et matières étrangères |
||
| Ministère de la Santé et des Services sociaux (MSSS) Laboratoire de santé publique du Québec (LSPQ) |
Remarque : l’isolement et la détection des bactéries sont généralement effectués dans un laboratoire hospitalier. Examens microscopiques pour la recherche de parasites dans les selles (Giardia, Cryptosporidium, Cyclospora) |
Confirmation de l’identification bactérienne : Salmonella, Listeria, E. coli O157:H7, non-O157 producteur de vérotoxine (par l’ASPC), Shigella, Staphylococcus, Bacillus cereus, Clostridium perfringens, Pseudomonas aeruginosa, Campylobacter, Yersinia, Enterobacter sakazakii (Cronobacter), Vibrio Recherche de toxine botulinique (par l’entremise de l’ASPC) |
Le Laboratoire d’expertise et d’analyse alimentaires (LEAA) possède également une expertise en produits chimiques dans le cadre de l’identification de substances étrangères, d’espèces animales, d’allergènes et d’intolérances alimentaires, de pesticides, de métaux lourds, de résidus de médicaments vétérinaires, de contaminants industriels, de toxines naturelles (p. ex. mycotoxines, patuline, toxines marines), de radionucléides et de contaminants.
Le Centre de toxicologie du Québec (CTQ) du ministère de la Santé et des Services sociaux (MSSS) peut aider à identifier les toxines chimiques qui contaminent les aliments. Le laboratoire est ouvert sept jours par semaine, de 8 h à minuit. Les résultats sont fournis rapidement, dans la plupart des cas. En plus des 200 médicaments visés par le dépistage général, les tests effectués par le laboratoire couvrent les catégories de produits suivantes : les drogues illicites, les métaux, les pesticides (organochlorés, organophosphorés, pyréthroïdes), les herbicides, les solvants, les alcools, et le cyanure. La liste des tests de laboratoire effectués est disponible sur le site Web du CTQ, à l’adresse suivante :
| Détection et isolement de micro-organismes à partir d’échantillons alimentaires et environnementaux | Détection et isolement de micro-organismes à partir d’échantillons cliniques | Identification et caractérisation des micro-organismes (n’importe quelle source) | |
|---|---|---|---|
| Laboratoire de lutte contre les maladies de la Saskatchewan | Salmonella, Listeria, E. coli O157:H7 (y compris producteur de vérotoxine), Shigella, micro-organismes indicateurs, Staphylococcus, Bacillus cereus, Clostridium perfringens, C. botulinum, Aeromonas hydrophila, Campylobacter, Yersinia, Vibrio | Salmonella, Listeria, E. coli O157:H7 (y compris producteur de vérotoxine), Shigella, micro-organismes indicateurs, Staphylococcus, Bacillus cereus, Clostridium perfringens, C. botulinum, Aeromonas hydrophila, Campylobacter, Yersinia, Vibrio, parasites (sur demande), virus Virus : TAAN pour les norovirus; microscopie électronique pour les autres virus, comme les rotavirus |
Toutes les bactéries d’origine alimentaire ou entérique : identification, spéciation, sérotypage, ECP (Salmonella, E. coli, Shigella), antibiogrammes, PCR (E. coli O157:H7 producteur de vérotoxine) |
| Détection et isolement de micro-organismes à partir d’échantillons alimentaires et environnementaux | Détection et isolement de micro-organismes à partir d’échantillons cliniques | Identification et caractérisation des micro-organismes (n’importe quelle source) | |
|---|---|---|---|
| Laboratoire provincial de santé publique (ProvLab) | Agents de toxi-infection alimentaire : Salmonella, E .coli O157:H7, Shigella, Campylobacter, Yersinia, Aeromonas, Vibrio Micro-organismes indicateurs : Staphylococcus aureus, Bacillus cereus, Clostridium perfringens Qualitative : énumération sur plaque des bactéries aérobies |
Échantillons de selles : Salmonella, E. coli O157:H7, Shigella, Campylobacter, Yersinia, Aeromonas, Vibrio, Staphylococcus aureus, Bacillus cereus, Plesiomonas, parasites Virus : PCR (norovirus, rotavirus, astrovirus, sapovirus, adénovirus entériques) Microscopie électronique (si requis) : Cryptosporidium, Giardia (frottis fécal) |
ECP (E. coli, Listeria, Shigella, Salmonella) Sérotypage (E. coli, Shigella, Salmonella) Virus : séquençage du norovirus |
Eau Parasites : Cryptosporidium et Giardia (méthode 1623 de l’EPA des États-Unis et spéciation/génotypage moléculaire) Indicateurs (plusieurs méthodes) : E. coli, Pseudomonas aeruginosa, coliformes fécaux, coliformes totaux, numération sur plaque des bactéries hétérotrophes |
|||
| Section des laboratoires agroalimentaires, Agriculture et Foresterie Alberta |
Pour obtenir le champ d’application d’accréditation complet, y compris les analyses chimiques révélant la présence d’antibiotiques et de métaux dans les aliments, veuillez consulter le site suivant : www1.agric.gov.ab.ca/$department/deptdocs.nsf/all/afla4283?Opendocument FM-0432 Lait et produits laitiers – Détermination de l’activité de la phosphatase alcaline – Partie 1 : Méthode fluorométrique pour le Conseil canadien des normes 1 Lait et boissons à base de lait (ISO 11816–1) — Modifié pour crème MFHPB-10 Isolement d’Escherichia coli O157:H7/ NM dans les aliments et les échantillons environnementaux prélevés sur les surfaces MFHPB-18 Numérotation des colonies aérobiques dans les aliments |
Description du laboratoire de santé publique du Centre de contrôle des maladies de la Colombie-Britannique (BCCDC)
Le laboratoire de santé publique du BCCDC fournit des services diagnostiques cliniques et environnementaux de santé publique et de référence à toutes les autorités sanitaires et aux organismes de santé de la Colombie-Britannique. On y effectue des tests de référence sur des échantillons humains, l’identification des agrégats de cas d’après les caractéristiques microbiologiques et des tests sur les aliments en cause dans une éclosion d’origine alimentaire, dont le botulisme, pour tous les pathogènes d’origine alimentaire.
| Détection et isolement de micro-organismes à partir d’échantillons alimentaires et environnementaux | Détection et isolement de micro-organismes à partir d’échantillons cliniques | Identification et caractérisation des micro-organismes (n’importe quelle source) | |
|---|---|---|---|
| Laboratoire de santé publique du BCCDC | Agents de toxi-infection alimentaire : Bacillus cereus, Staphylococcus, Salmonella, Shigella, Clostridium perfringens, Campylobacter, E. coli O157, Vibrio Indicateurs microbiens : Staphylococcus aureus, coliformes fécaux, numération sur plaque des bactéries aérobies Agents de contamination de l’eau potable : Salmonella, Shigella, E. coli O157, Listeria, Vibrio, Crytosporidium, Giardia (Cyclospora et Toxoplasma en cours) Indicateurs microbiens : coliformes totaux, E. coli, P. aeruginosa, numération sur plaque des bactéries hétérotrophes |
Bactéries : Bacillus cereus, Staphylococcus aureus, Salmonella, Shigella, Clostridium perfringens, Campylobacter, E. coli O157, E. coli non-O157, Listeria Parasites : Cryptosporidium, Cyclospora, Giardia, Toxoplasma, Trichinella Virus : adénovirus, norovirus, sapovirus, rotavirus, astrovirus |
Bactéries : ECP, typage génomique multilocus (MLST), détection des toxines de C. botulinum et des toxines Shiga. Parasites : PCR Virus : séquençage de l’ADN |
| Détection et isolement de micro-organismes à partir d’échantillons alimentaires et environnementaux | Détection et isolement de micro-organismes à partir d’échantillons cliniques | Identification et caractérisation des micro-organismes (n’importe quelle source) | |
|---|---|---|---|
| Laboratoires communau-taires et hospitaliers | Selles&: Salmonella spp., Shigella spp., Campylobacter spp., E. coli O157 et probablement Yersinia Sites stériles : toutes les bactéries pathogènes, y compris Listeria monocytogenes |
||
| Laboratoires de santé publique de l’Ontario | Indicateurs microbiens : numération sur plaque des bactéries aérobies, numération des coliformes totaux, E. coli, numération des bactéries Gram-négatif totales Agents de toxi-infection alimentaire : Bacillus cereus, Campylobacter jejuni, Clostridium perfringens, E. coli O157:H7, Listeria monocytogenes, Salmonella spp., Shigella spp., Staphylococcus aureus, Vibrio spp., Yersinia enterocolitica |
Bactéries : Salmonella spp., Shigella spp., E. coli producteur de toxine Shiga (y compris E. coli O157), Campylobacter spp., Yersinia spp., Clostridium perfringens, Parasites : Cryptosporidium, Cyclospora, Giardia et autres parasites présents dans les selles Virus : PCR (norovirus), microscopie électronique (norovirus, adenovirus, rotavirus, sapovirus, torovirus, enterovirus, astrovirus), culture virale (enterovirus, adenovirus) |
Bactéries : sérotypage et ECP de tous les isolats cliniques de Listeria spp., E. coli producteur de toxine Shiga (y compris E. coli O157),, Shigella et Salmonella |
| Détection et isolement de micro-organismes à partir d’échantillons alimentaires et environnementaux | Détection et isolement de micro-organismes à partir d’échantillons cliniques | Identification et caractérisation des micro-organismes (n’importe quelle source) | |
|---|---|---|---|
| Laboratoire provincial Cadham | Aucune (ces tests ne sont pas effectués au laboratoire provincial) | Virus : culture [adénovirus, entérovirus] Microscopie électronique [adénovirus, rotavirus, petits virus à structure ronde (ou Small Round Structured Virus, SRSV)] Salmonella, Shigella, E. coli O157 producteur de vérotoxine, E. coli non-O157 producteur de vérotoxine, Staphylococcus aureus, Bacillus cereus, Campylobacter, Yersinia, Pseudomonas aeruginosa, Clostridium perfringens, Listeria, Aeromonas, Pleisomonas, Vibrio Examens microscopiques pour détecter la présence d’œufs et de parasites dans les selles |
Virus : détection des adénovirus entériques 40 et 41 à l’aide du dosage immuno-enzymatique Sérotypage de Salmonella; détection de vérotoxine dans E. coli non-O157; identification biochimique de toute bactérie d’origine alimentaire ou entérique ECP (Salmonella, E. coli O157) |
Annexe 10
Communication avec le public et les personnes les plus à risque : tactiques et évaluation
Tactiques de communication
En situation d’éclosion, il sera nécessaire de fournir de l’information et des mises à jour régulières aux médias, au public et à d’autres groupes concernés, notamment les personnes les plus à risque. Il faudra aussi veiller à ce que les partenaires de l’enquête communiquent entre eux, afin d’assurer l’uniformité des messages et pour rédiger et communiquer les messages d’une façon coordonnée.
Le responsable des communications, en consultation avec les partenaires du CCEE et l’équipe des communications sur l’éclosion (ECE), évaluera la nécessité de communiquer avec le public en fonction de critères tels que la sévérité, la portée, la cause et la perception du risque et déterminera le contenu, l’échéancier et les activités appropriées de communication au sujet de l’éclosion. En matière de communications publiques, l’ECE doit formuler une recommandation à l’intention du Comité de coordination de l’enquête sur l’éclosion (CCEE) en ce qui a trait aux tactiques et au moment opportun.
Les activités de communication pourraient comprendre les éléments qui suivent :
Médias classiques
Déterminer la stratégie médiatique appropriée (proactive ou réactive), les moyens à utiliser (déclarations de presse, avis de santé publique, actualités Web, comptes rendus techniques, communiqués, conférences de presse, etc.), les échéances, les porte-parole, les messages initiaux et la coordination des demandes de renseignements des médias. Chaque organisme partenaire devra désigner une personne-ressource qui sera chargée des relations avec les médias. Chaque organisme s’efforcera d’avoir des porte-parole durant les éclosions de maladies d’origine alimentaire, lesquels ont suivi une formation en relation avec les médias.
Web
Déterminer la stratégie Web appropriée, ce qui comprend l’information nécessaire, la présentation de cette information, la coordination de la présentation sur les sites Web de chaque organisme participant, la promotion de l’information et la fréquence des mises à jour.
Médias sociaux
Déterminer les stratégies et plates-formes de médias sociaux adéquats (Twitter, Facebook, YouTube, Pinterest), y compris la manière de promouvoir et de coordonner les messages des médias sociaux entre les organismes partenaires, la fréquence et le moment d’envoi des messages, ainsi que la manière de surveiller la réception de nouveaux messages et d’y répondre.
Service téléphonique sans frais
Déterminer la nécessité d’un service téléphonique sans frais. Le responsable de l’ECE, en consultation avec les membres de l’ECE, préparera des réponses aux demandes de renseignements par téléphone et déterminera la nécessité d’offrir un service téléphonique spécialement pour l’éclosion.
Communications à l’intention des populations à risque
Déterminer la nécessité d’éventuelles activités de communication ciblant les groupes de personnes qui sont les plus vulnérables face à l’éclosion (en raison de leur âge, de leur sexe, de leurs antécédents culturels ou d’autres variables). Si nécessaire, l’ECE, en consultation avec les partenaires du CCEE, préparera et mettra en œuvre des plans et des produits de communication adaptés à ces groupes.
Messages principaux
Les messages principaux et les autres communications avec le public doivent être cohérents, complémentaires et élaborés en temps opportun. L’ECE, en consultation avec les partenaires du CCEE, coordonnera l’élaboration des messages principaux et des autres contenus en utilisant si possible les modèles de messages existants. Les mesures de salubrité des aliments ainsi que de prévention et de lutte contre les maladies à suivre devraient être précisées.
Les messages standards suivants peuvent être utilisés pour accélérer la réponse au cours, par exemple, du premier cycle de nouvelles. Ils ne remplacent pas nécessairement les documents déjà en usage pour les éclosions plus courantes.
| Situation | Message principal |
|---|---|
| Maladie humaine pouvant être liée à une source alimentaire (source non encore confirmée) | (Énoncé de la situation actuelle) : Il y a eu (nombre) cas d’infections à (type de pathogène, s’il est connu) déclarées à/dans (lieu). (Nom de l’organisme responsable – ASPC ou province/territoire touché) travaille en étroite collaboration avec ses homologues (provinciaux et territoriaux, municipaux et/ou fédéraux) pour identifier la source de l’infection. À ce stade, le risque est (insérer le niveau de risque – faible/moyen/élevé). (Nom du ou des partenaires) étudie un certain nombre de sources possibles. Les mesures nécessaires seront prises pour protéger les consommateurs canadiens. D’autres renseignements seront fournis dès qu’ils seront disponibles. Certaines infections peuvent se propager par le contact avec les mains d’une personne infectée ou même avec les surfaces qu’elle pourrait avoir touchées. Le lavage fréquent des mains avec de l’eau chaude et du savon contribue à réduire le risque de propagation de l’infection d’une personne à une autre. |
| Détermination d’un risque alimentaire (maladies non encore confirmées) | (Nom de l’organisme responsable – ACIA ou province/territoire touché) enquête à l’heure actuelle sur la présence de (nom du risque, s’il est connu) dans le/la/les (noms du ou des produits alimentaires) Aucune infection n’a été confirmée pour le moment (donner des conseils sur la façon de manipuler et de cuire convenablement l’aliment en question, si cela permet de réduire le risque). (Nom du partenaire) fait enquête en collaboration avec ses homologues (fédéraux, provinciaux, territoriaux ou municipaux). D’autres renseignements seront fournis dès qu’ils seront disponibles. |
Évaluation des communications
Une évaluation officielle des communications devrait être effectuée au cours des éclosions très médiatisées ou complexes, qui nécessitent de multiples activités de communication, et après celles-ci. Lorsque la portée des éclosions est plus simple, les activités d’évaluation des communications peuvent être non officielles, mais doivent viser à réparer toute conception erronée ou incompréhension consécutive à une éclosion.
Au cours d’une éclosion :
L’évaluation continue des plans de communication et des activités prévues sera effectuée par le responsable de l’ECE, en consultation avec les membres de l’ECE et les partenaires du CCEE. Les méthodes d’évaluation dépendront des activités exécutées.
Les outils d’évaluation pourraient comprendre :
- la surveillance des médias, y compris l’importance et le ton des demandes médiatiques et de la couverture médiatique;
- la surveillance des médias sociaux sur les diverses plates-formes;
- l’analyse des visites des sites Web, incluant l’analyse des visiteurs des sites Web;
- le suivi des demandes de renseignements du public au moyen des lignes téléphoniques sans frais et du courriel Web;
- les consultations non officielles avec les intervenants au sujet des activités de communication;
- les études officielles ou non officielles sur l’opinion publique sous la forme de sondages en ligne, de sondages omnibus, ou de groupes de discussion;
- la sollicitation de commentaires du public sur les activités de communication visant les populations à risque.
Après une éclosion :
L’évaluation post-éclosion des plans de communication et des activités qui étaient prévues sera menée par l’ECE et communiquée au CCEE ou incluse dans le compte rendu au CCEE. Les outils d’évaluation énumérés ci-dessus peuvent être appropriés, tout comme des activités plus particulières, qui pourraient comprendre :
- une analyse quantitative et qualitative des médias;
- une étude et une analyse de l’opinion publique;
- une étude et une analyse des médias sociaux;
- une recherche comportementale;
- la consultation du public qui a reçu des produits de communication visant les populations à risque.
Annexe 11
Modèle de bilan post éclosion
| Mesures/questions | Commentaires | Action | Objectif à long terme |
|---|---|---|---|
Stade initial de l’éclosion
|
|||
| Comité de coordination de l’enquête sur l’éclosion Évaluation initiale
Mise sur pied
Téléconférences du CCEE
|
|||
Épidémiologie descriptive et données de laboratoires
|
|||
Enquête sur la salubrité des aliments (données sur le retraçage, évaluations des risques, rappels, enquête à l’établissement visé, échantillonnage alimentaire/environnemental)
|
|||
Création/évaluation d’hypothèses
|
|||
Communications
Communications publiques
Documentation interne |
|||
| Mesures de santé publique (ce qui a été fait, mise en œuvre des mesures de lutte et de prévention). | |||
Après l’éclosion (déclarer la fin de l’éclosion, dissoudre le CCEE, bilan post éclosion, rapport final, Registre des éclosions)
|
|||
| Autres questions? |
Annexe 12
Description détaillée des rôles et des responsabilités FPT
Terre-Neuve-et-Labrador
À Terre-Neuve-et-Labrador, le ministère de la Santé et des Services communautaires, les autorités sanitaires régionales et Service Terre-Neuve-et-Labrador (anciennement le ministère des Services gouvernementaux) prennent part aux enquêtes sur les éclosions d’origine alimentaire. L’enquête en cas d’éclosion d’origine alimentaire et la gestion de l’éclosion se déroulent suivant le Disease Control Manual (guide sur les maladies transmissibles) et en vertu du protocole d’entente conclu entre les ministères de la Santé et des Services gouvernementaux. Le ministère des Ressources naturelles (Division de la santé animale) est responsable des inspections liées à la santé animale, à la qualité du lait cru et aux viandes.
| Ministère responsable | Organisme responsable | Législation | Règlements, politiques, protocoles d’entente | Type d’activités | Types d’établissements/ champ d’application |
|---|---|---|---|---|---|
| Santé et Services communautaires | Santé et Services communautaires (Division de la santé publique) et autorités sanitaires régionales | Food and Drug Act (Loi sur les aliments et drogues) Communicable Diseases Act (Loi sur les maladies transmissibles) |
Food Premises Regulations (Règlement sur les services d’alimentation) PE entre Santé et Services gouvernementaux Guide sur les maladies transmissibles |
Direction des programmes et politiques de salubrité des aliments Surveillance des maladies Direction des enquêtes sur les éclosions Épidémiologie |
Tous les types (p. ex. aliments, vente au détail, services alimentaires), à l’exception des établissements qui sont enregistrés au fédéral et qui sont assujettis à la réglementation de l’Agence canadienne d’inspection des aliments (ACIA) |
| Service Terre-Neuve-et-Labrador | Centre des services gouvernementaux | Food and Drug Act (Loi sur les aliments et drogues) Communicable Diseases Act (Loi sur les maladies transmissibles) |
Food Premises Regulations (Règlement sur les services d’alimentation) PE entre Santé et Services gouvernement aux Guide sur les maladies transmissibles |
Inspections Enquêtes Échantillons cliniques, alimentaires et environnementaux |
Tous les types (p. ex. aliments, vente au détail et services alimentaires), à l’exception des établissements enregistrés au fédéral et qui sont assujettis à la réglementation de l’ACIA. |
| Ressources naturelles | Division de la santé animale | Food and Drug Act (Loi sur les aliments et drogues) Meat Inspection Act (Loi sur l’inspection des viandes) |
Food Premises Regulations (Règlement sur les services d’alimentation) Meat Inspection Regulations (Règlement sur l’inspection des viandes) |
Direction de l’élaboration des programmes et des politiques Surveillance Direction des enquêtes |
Fermes laitières Abattoirs |
| Service Terre-Neuve-et-Labrador | Centre des services gouvernementaux | Food and Drug Act (Loi sur les aliments et drogues) Meat Inspection Act (Loi sur l’inspection des viandes) |
Food Premises Regulations (Règlement sur les services d’alimentation) Meat Inspection Regulations (Règlement sur l’inspection des viandes) |
Inspections Échantillonnage du lait cru Inspection des viandes |
Fermes laitières Abattoirs |
Île-du-Prince-Édouard
Sommaire : Le ministère de la Santé et du Mieux-être de l’Île-du-Prince-Édouard participe à l’enquête sur les éclosions d’origine alimentaire. Ces enquêtes sont coordonnées par l’entremise du bureau du médecin hygiéniste en chef. Les ministères provinciaux ainsi que l’ACIA peut aussi y prendre part. Les enquêtes sur les éclosions sont coordonnées par l’intermédiaire du Bureau de l’administrateur en chef de la santé publique. Les ministères provinciaux du territoire de compétence ainsi que l’ACIA peuvent y participer.
| Ministère responsable | Organisme responsable | Législation | Règlements, politiques, protocoles d’entente |
Type d’activités | Type d’établissements/ champ d’application |
|---|---|---|---|---|---|
| Santé et du Mieux-être | Ministère de la Santé et du Mieux-être | Public Health Act (Loi sur la santé publique) | Eating Establishments & Licensed Premises Regulations (Règlement sur les établissements et les locaux autorisés de restauration) Slaughterhouse Regulations (Règlement sur les abattoirs) Directives visant les abattoirs à volaille Directives visant l’industrie artisanale |
Enquêtes sur la salubrité des aliments | Tous les types
Abattoirs Abattoirs à volaille Usines de transformation |
| Ministère de l’Agriculture et des Pêches | Fish Inspection Act (Loi sur l’inspection du poisson) Fisheries Act (Loi sur les pêches) |
Financement et traçabilité de Cultivons l’avenir 2 Fish Inspection Act, Regulations (Loi et règlement sur l’inspection du poisson) |
Usines de transformation du poisson |
Nouvelle-Écosse
Sommaire : En Nouvelle-Écosse, l’enquête et le contrôle relatifs aux éclosions d’origine alimentaire relèvent des programmes de santé environnementale et de salubrité alimentaire (ministère de l’Environnement de la Nouvelle-Écosse, Bureau du médecin-hygiéniste en chef du ministère de la Santé et du Mieux-être) et des services de santé publique (Nova Scotia Health Authority). Le premier point de contact habituel est le ministère de la Santé et du Mieux-être. Les activités d’enquête et de gestion des éclosions sont exécutées conformément chapitre du Plan d’intervention contre les éclosions (août 2015), du guide sur la lutte contre les maladies transmissibles (Nova Scotia Communicable Disease Control Manual). Les programmes de santé environnementale et de salubrité alimentaire (ministère de l’Environnement de la Nouvelle-Écosse) interviennent au chapitre des enquêtes sur la salubrité des aliments ainsi que des activités d’application de la loi et de contrôle de la conformité. Les services de santé publique (Nova Scotia Health Authority) contribuent en s’occupant des enquêtes sur les cas et de la gestion.
| Ministère responsable | Organisme responsable | Législation | Règlements, politiques, protocoles d’entente | Type d’activités | Type d’établissements/ champ d’application |
|---|---|---|---|---|---|
| Environnement | Service de la salubrité des aliments | Health Protection Act (Loi sur la protection de la santé) Meat Inspection Act (Loi sur l’inspection des viandes) |
Food Safety Regulations (Règlement sur la salubrité des aliments) Meat Inspection Regulations (Règlement sur l’inspection des viandes) Protocole d’entente entre Agriculture, Pêches et Santé Directives générales d’enquête et de gestion des éclosions |
Enquêtes sur la salubrité des aliments | Tous les types d’établissement |
| Santé et du Mieux-être | Services de santé publique et autorités sanitaires de district | Health Protection Act (Loi sur la protection de la santé) | Directives générales d’enquête et de gestion des éclosions Système d’information sur les maladies à déclaration obligatoire de la Nouvelle-Écosse |
Surveillance de la santé publique, enquêtes sur les cas, gestion (mesures de santé publique), gestion des éclosions, vaccination publique en réponse aux éclosions d’origine alimentaire et hydrique, directives du ministère de la Santé |
Nouveau-Brunswick
Sommaire : Le ministère de la Santé exécute des programmes de surveillance, d’enquête et de contrôle des intoxications alimentaires dans la province. Le premier point de contact habituel est un des bureaux régionaux de santé publique, qui reçoivent des déclarations du public, des laboratoires et des fournisseurs de soins de santé. Le Ministère a élaboré des lignes directrices normalisées sur les maladies et les a incluses dans le guide des maladies et des événements à déclaration obligatoire au Nouveau-Brunswick. Ce guide définit les rôles et les responsabilités de l’équipe d’intervention en cas d’éclosion, qui peut regrouper des membres du gouvernement fédéral et d’autres ministères provinciaux.
| Ministère responsable | Organisme responsable | Législation | Règlements, politiques, protocoles d’entente | Type d’activités | Type d’établissements/ champ d’application |
|---|---|---|---|---|---|
| Santé | Santé publique | Loi sur la santé | Règlement sur certaines maladies et le protocole de signalement Règlement sur les locaux destinés aux aliments (2009-138) Procédures normalisées applicables aux maladies transmissibles Directives, au besoin Lignes directrices nationales, si applicables et disponibles |
Liste des maladies à déclaration obligatoire
Exigence en matière de déclaration Autorité en matière d’enquête et de contrôle |
Les enquêtes sur les maladies transmissibles ne sont pas limitées à un type d’établissement, mais à l’éclosion. Si une source alimentaire suspecte provient d’un établissement visé par la réglementation d’un autre organisme, celui-ci participera à l’enquête. |
Québec
Sommaire : Au Québec, deux ministères sont responsables de la protection de la santé publique dans le secteur bioalimentaire (d’autres ministères, tels que le ministère du Développement durable, de l’Environnement et des Parcs [MDDEP] sont aussi responsables de la protection de la santé publique) : le ministère de la Santé et des Services sociaux (MSSS) et le ministère de l’Agriculture, des Pêcheries et de l’Alimentation (MAPAQ). Les organismes travaillent conjointement à la résolution des toxi-infections alimentaires par des enquêtes épidémiologiques et sur la salubrité des aliments. La coordination des éclosions au niveau de la province se fait à 2 niveaux : pour les cas humains, par le MSSS (éclosions suprarégionales et nationales) ou les directions de la santé publique (DSP) (éclosions régionales), et pour les établissements bioalimentaires, par le MAPAQ.
Une entente entre le MAPAQ, le MSSS, les DSP et l’Institut national de santé publique du Québec (INSPQ) en matière de collaboration et de communication de renseignements personnels, signée en 1996 et mise à jour en 2007, permet aux intervenants d’échanger des renseignements et d’approfondir les enquêtes dans leur champ d’expertise, soit les personnes atteintes (santé publique) ou les aliments et les établissements alimentaires (MAPAQ). Cette entente englobe aussi le Laboratoire de santé publique du Québec, qui détecte et identifie les agents pathogènes provenant des personnes atteintes et procède aussi à la caractérisation fine (ECP) pour les microorganismes tant du côté humain que du côté alimentaire-environnemental.
Le MAPAQ a, de plus, conclu une entente avec l’ACIA pour tout produit provenant de l’extérieur du Québec ou provenant du Québec, mais destiné au commerce international. L’objectif de l’entente est d’accroître la coordination des efforts d’intervention dans le domaine de l’inspection des aliments afin de permettre une meilleure utilisation des ressources et de faciliter le commerce intérieur et international en fournissant des services et des programmes d’inspection harmonisés.
| Ministère responsable | Organisme responsable | Législation | Règlements, politiques, protocoles d’entente |
Type d’activités | Type d’établissements/ champ d’application |
|---|---|---|---|---|---|
| Agriculture, Pêcheries et Alimentation (MAPAQ) | Sous-ministériat à la santé animale et à l’inspection des aliments (SMSAIA) | Loi sur les produits alimentaires (RLRQ, c. P-29) Loi visant la régularisation et le développement d’abattoirs de proximité Loi sur la protection sanitaire des animaux (RLRQ, c. P-42) |
Règlement sur les aliments (RLRQ, c. P-29, r.1) : C.1 Dispositions générales Règlement sur le remboursement des coûts d’inspection permanente (RLRQ, c.P-29, r.4) Règlement sur les normes minimales de transformation des produits marins (RLRQ,c. T-11.01, r.1) Règlement sur la désignation des maladies contagieuses ou parasitaires, des agents infectieux et des syndromes (RLRQ, c. P-42, r.4.2) |
Délivrance de permis d’exploitation pour les abattoirs, usines de transformation (viande, lait et produits marins) et les établissements de restauration et de vente au détail Délivrance de permis aux récupérateurs et aux exploitants d’ateliers d’équarrissage Inspection de tous les types d’établissements alimentaires incluant les véhicules Enquêtes lors de plaintes alimentaires Application des programmes de l’ACIA dans les établissements du secteur tertiaire Analyses alimentaires (microbiologiques, chimiques, physiques) Enquêtes sur les aliments Fermeture d’établissements Suspension de permis Programmation annuelle des tests Surveillance des maladies contagieuses ou parasitaires, des agents infectieux et des syndromes désignés Ordonnance de mesures sanitaires Mesures d’urgence |
Établissements de préparation d’aliments à des fins de vente au détail, restaurants, distributeurs d’aliments Producteurs, récupérateurs et ateliers d’équarrissage Abattoirs sous inspection permanente Abattoirs de proximité et ateliers de préparation de viandes ou d’aliments carnés, aux fins de vente au détail Ateliers de découpe à forfait (viandes) Tous les types d’éclosions d’origine alimentaire régionales, suprarégionales, nationales ou internationales |
| Santé et Services sociaux (MSSS) |
Bureau de surveillance et de vigie des éclosions | Loi sur la santé publique | Législation et réglementation Liste des maladies à déclaration obligatoire Entente de collaboration et de communication de renseignements concernant la prévention, la surveillance et le contrôle des toxi-infections alimentaires et des maladies transmissibles par les aliments entre le MAPAQ, le MSSS, les DSP et l’INSPQ |
Surveillance des maladies infectieuses à l’échelle provinciale Coordination des éclosions suprarégionales Enquêtes épidémiologiques |
Tous les types d’éclosions d’origine alimentaire suprarégionales, nationales et internationales |
| Directions régionales de santé publique (18) | Loi sur la santé publique | Lois et règlements Entente de collaboration et de communication de renseignements concernant la prévention, la surveillance et le contrôle des toxi-infections alimentaires et des maladies transmissibles par les aliments entre le MAPAQ, le MSSS, les DSP et l’INSPQ |
Traitement de la déclaration des maladies à déclaration obligatoire régionale Réception et signalement régional Vigie régionale en maladie infectieuse Enquêtes épidémiologiques Coordination des luttes contre les éclosions à l’échelle régionale |
Tous les types d’éclosions d’origine alimentaire régionales | |
| Institut national de santé publique du Québec (INSPQ) | Laboratoire de santé publique du Québec | Loi sur l’Institut national de santé publique du Québec Loi sur la santé publique |
Entente de collaboration et de communication de renseignements concernant la prévention, la surveillance et le contrôle des toxi-infections alimentaires et des maladies transmissibles par les aliments entre le MAPAQ, le MSSS, les DSP et l’INSPQ | Identification, confirmation et caractérisation fine (ECP) de pathogènes | Tous les types d’éclosions d’origine alimentaire régionales, suprarégionales, nationales et internationales Prélèvements biologiques Souches bactériennes alimentaires, environnementales provenant du MAPAQ Tout type de pathogènes |
Ontario
Sommaire : Le ministère de la Santé et des Soins de longue durée (MSSLD) de l’Ontario, les conseils locaux de santé et les organismes partenaires participent aux enquêtes et aux mesures de lutte liées aux éclosions d’origine alimentaire. Le MSSLD est l’organisme qui dirige et coordonne les activités en cas d’éclosion de ce type en Ontario. Il fournit des recommandations et des directives stratégiques aux conseils de santé et administre les lois régissant l’organisation et la prestation des programmes et des services de santé publique ainsi que la prévention de la propagation de la maladie.
Les 36 conseils de santé, répartis dans toute la province, sont responsables de l’inspection des établissements de transformation des aliments non enregistrés au fédéral et des établissements de services d’alimentation (restaurants, centre de soins de longue durée et hôpitaux), ainsi que des réponses aux plaintes relatives à des aliments et des enquêtes sur les éclosions d’origine alimentaire. Les conseils de santé possèdent également l’autorité nécessaire pour intervenir (c.-à-d. remettre des contraventions conformément à la Loi sur les infractions provinciales, porter des accusations, retirer des aliments et ordonner la fermeture d’un établissement conformément à la Loi sur la protection et la promotion de la santé) afin de protéger la santé du public.
L’Agence ontarienne de protection et de promotion de la santé (AOPPS) a pour mandat de fournir des conseils scientifiques et techniques aux intervenants s’attachant à protéger et à promouvoir la santé de l’ensemble de la population ontarienne.
Le ministère de l’Agriculture, de l’Alimentation et des Affaires rurales de l’Ontario (MAAARO) participe à la prévention, à l’examen et au contrôle des éclosions de maladies causées par des intoxications alimentaires, au moyen de l’application de leur réglementation et de mesures de vérification du respect et de l’application de celle-ci. Le MAAARO est responsable de la législation portant sur un grand nombre de sujets, comme la conduite des inspections, la conformité et les enquêtes.
Remarques :
1. Les lois et les règlements se trouvent en ligne, sur le site Web Lois-en-ligne:
| Ministère responsable | Organisme responsable | Législation | Règlements, politiques, protocoles d’entente | Type d’activités | Type d’établissements/ champ d’application |
|---|---|---|---|---|---|
| MSSLD | MSSLD et conseils locaux de santé | Loi sur la protection et la promotion de la santé (LPPS) | Règlement 562 (services d’alimentation) Règlement 554 (camps dans des territoires non érigés en municipalités) Règlement 568 (camps de loisirs) Normes de santé publique de l’Ontario (2008) et leurs protocoles (p. ex. salubrité des aliments, maladies infectieuses, Document d’orientation sur l’inspection des usines de transformation de la viande et des services d’alimentation) |
Coordination de l’intervention cas d’éclosion d’origine alimentaire (MSSLD) Services d’inspection et d’assurance de la salubrité des aliments dans les établissements de produits alimentaires (conseils de santé) Rappels d’aliments |
Services d’alimentation (restaurants, services de garde, boucheries, établissements de soins de santé) Camps et camps de loisirs |
| Agence ontarienne de protection et de promotion de la santé (AOPPS) | Loi sur l’Agence ontarienne de protection et de promotion de la santé | Exploitation et entretien de laboratoires et prestation de services de laboratoire Prestation de conseils scientifiques et techniques et de soutien opérationnel à toute personne ou tout organisme en situation d’urgence ou d’éclosion ayant des répercussions sur la santé, par ordre du médecin hygiéniste en chef de l’Ontario |
|||
| MAAARO | Direction de l’inspection des aliments Direction de la santé et du bien-être des animaux (avec le MRN en tant qu’organisme d’application de la loi) |
Loi sur la qualité et la salubrité des aliments | Règlement 31/05
(viandes) Règlement 222/05 (général) Règlement 223/09 (frais)Règlement 266/09 (classification des carcasses de bétail et de volaille) Règlement 105/09 (élimination des animaux morts) |
Inspection et application de la loi | Établissements de traitement des viandes, y compris les abattoirs et les usines autonomes de transformation des viandes Installations classifiant les carcasses de volaille, d’agneau et de mouton, de bœuf et de veau Toute installation non fermière où se trouve un animal mort appartenant à l’espèce visée par la Loi, et les installations des collectionneurs, les courtiers, les stations de transit qui récupèrent, compostent, équarrissent, manipulent ou transforment les animaux morts |
| Direction de l’inspection des aliments | Loi sur le classement et la vente des produits agricoles | Règlement 378 (catégories de fruits et de légumes) Règlement 384 (miel) Règlement 386 (produits de l’érable) |
Tests et avis | Installations des producteurs, des emballeurs, des distributeurs et des détaillants et toute installation de classification | |
| Direction de la santé et du bien-être des animaux | Loi sur le bétail et les produits du bétail |
Règlement 724 (œufs) Règlement 726 (œufs transformés) Règlement 318/99 (bétail et produits du bétail) |
Installations où les œufs sont classifiés ou transformés, tout endroit où s’effectue de la manutention de bétail non ambulatoire, abattoirs | ||
| Direction de la santé et du bien-être des animaux | Loi sur la vente et l’encan du bétail |
Règlement 729 (général) |
Inspection et application de la loi | Toute installation où ont lieu des ventes à l’encan de bétail |
|
| Direction de l’inspection des aliments et producteurs laitiers de l’Ontario | Loi sur le lait | Règlement 753 (catégories, normes, désignations, classification, emballage et marquage) Règlement 761 (lait et produits laitiers) |
Inspection et application de la loi | Toute installation où du lait et des produits laitiers sont produits, fabriqués, transformés, classés en catégorie ou vendus | |
| Environnement et MAAARO | Division des opérations du ministère de l’Environnement et MAAARO Direction de la gestion environnementale |
Loi sur la gestion des éléments nutritifs | Règlement 106/09 (élimination des cadavres d’animaux d’élevage) | Services de conseil (MAAARO)
Inspection et application de la loi (Environnement) |
Exploitations agricoles où se trouvent des animaux morts d’espèces visées par la Loi |
| MRN | Direction de la biodiversité Section des politiques sur les pêches |
Fish Inspection Act (Loi sur l’inspection du poisson) | Règlement 456 (contrôle de la qualité) |
Programme de vérification provisoire et tests sur les produits | Usines de transformation du poisson non enregistrées au fédéral |
Manitoba
Sommaire : Santé, Aînés et Vie active et Agriculture, Alimentation et Initiatives rurales Manitoba peuvent participer à des enquêtes sur des éclosions d’origine alimentaire en vertu de la Loi sur la santé publique. Les infirmières et les infirmiers hygiénistes des Régies régionales de la santé jouent aussi un rôle important dans les entrevues et le suivi des cas. Le laboratoire provincial Cadham analyse des isolats humains et un laboratoire privé agréé, financé par Santé, Aînés et Vie active, analyse des échantillons d’aliments. Agriculture Manitoba mène des inspections dans les entreprises de transformation d’aliments, y compris dans les abattoirs provinciaux.
| Ministère responsable | Organisme responsable | Législation | Règlements, politiques, protocoles d’entente | Type d’activités | Type d’établissements/ champ d’application |
|---|---|---|---|---|---|
| Santé, aînés et vie active | Division de la santé publique, Direction des soins de santé primaires et bureau du médecin hygiéniste en chef provincial Laboratoire provincial Cadham |
Loi sur la santé publique | Règlement sur les denrées alimentaires (339/88R) Règlement sur la déclaration de maladies et d’affections (37/2009) Règlement sur la lutte contre les maladies (26/2009) Règlement sur les risques sanitaires (29/2009) Protocoles de gestion des maladies transmissibles, y compris les manuels sur les maladies entériques |
Politiques et lois, laboratoires, médecins hygiénistes, inspecteurs de santé publique : enquêtes sur la salubrité des aliments, enquêtes sur les plaintes et les maladies d’origine alimentaire, analyses épidémiologiques, rappels d’aliments (dans la province) Mesures pour prévenir l’apparition d’autres cas chez l’humain, ce qui peut inclure les communications publiques |
Tous les établissements de transformation des aliments, sources de nourriture Coordination des enquêtes sur les intoxications alimentaires Médecins hygiénistes responsables des enquêtes sur les intoxications alimentaires Inspecteurs de santé publique responsables de tous les établissements de vente d’aliments au détail dans la province |
| Régies régionales de la santé | Infirmières et infirmiers hygiénistes Épidémiologistes |
Loi sur la santé publique | Protocoles de gestion des maladies transmissibles, y compris les manuels sur les maladies entériques | Infirmières et les infirmiers hygiénistes des Régies régionales de la santé : jouent un rôle important dans les entrevues et le suivi des cas. | Premières entrevues et suivi des malades pour toutes les maladies à déclaration obligatoire Médecins hygiénistes responsables des enquêtes sur les intoxications alimentaires au niveau régional |
| Agriculture, alimentation et initiatives rurales Manitoba (AAIRM) | Vétérinaire en chef et Centre de compétence pour la salubrité des aliments | Loi sur les produits laitiers Loi sur la santé publique |
Règlement sur les produits laitiers (137/2015) Accord Canada-Manitoba sur l’inspection des viandes (138/2015) Règlement sur les denrées alimentaires (339/88R) |
Enquêtes sur la salubrité des aliments dans des établissements de transformation alimentaire et des crèmeries, en collaboration avec d’autres organismes de réglementation | Agents d’hygiène : inspection des établissements de transformation des aliments et des produits laitiers et des fermes laitières et analyse du lait cru et des produits laitiers |
| Vétérinaire en chef et Centre de compétence pour la salubrité des aliments | Loi sur les maladies des animaux | Règlement sur les maladies à déclaration obligatoire (59/2007) |
Surveillance, enquêtes sur des éclosions de maladies animales | Maladie s’entend d’une affection qui peut rendre les produits provenant d’animaux malades insalubres ou impropres à l’utilisation ou à la consommation Programmes axés sur le préabattage |
Saskatchewan
Sommaire : Les régies régionales de la santé (RRS), le ministère de la Santé de la Saskatchewan et les organismes partenaires sont responsables des enquêtes sur les éclosions d’origine alimentaire et de l’atténuation des éclosions. La RRS est le premier point de contact lors d’une éclosion dans un secteur géographique donné. Le ministère de la Santé appuiera la coordination d’une éclosion multiprovinciale. D’autres organismes, dont le ministère de l’Agriculture de la Saskatchewan, l’ACIA et Santé Canada, contribuent aux enquêtes par leurs activités d’inspection de la salubrité des aliments, d’enquête et de rappel d’aliments. De même, l’ASPC peut offrir un support épidémiologique sur demande.
| Ministère responsable | Organisme responsable | Législation | Règlements, politiques, protocoles d’entente |
Type d’activités | Type d’établissements/champ d’application |
|---|---|---|---|---|---|
| Santé | Régies régionales de la santé/Santé Saskatchewan | The Public Health Act (Loi sur la santé publique) (1994) | Disease Control Regulations (Règlement sur la lutte contre les maladies) Food Safety Regulations (Règlement sur la salubrité des aliments) Milk Pasteurization Regulations (Règlement sur la pasteurisation du lait) Guide de lutte contre les maladies transmissibles PE à mettre au point avec l’ACIA, le ministère de l’Environnement de la Saskatchewan, le ministère de l’Agriculture de la Saskatchewan et SC concernant les rôles et les responsabilités à l’échelle locale en matière de salubrité des aliments et d’inspection des installations de transformation des aliments |
Enquêtes sur la salubrité des aliments Enquêtes épidémiologique s |
Toutes les installations pour lesquelles les RRS sont les autorités responsables |
Alberta
Sommaire : Un protocole d’enquête sur les risques et les intoxications alimentaires (FIRIP) est dirigé par le Partenariat Canada/Alberta en salubrité des aliments (PCASA), qui compte des représentants de l’ACIA, de Santé Canada, du ministère de la Santé de l’Alberta, des Services de santé de l’Alberta (SSA; y compris l’Alberta Provincial Laboratory for Public Health) et de l’Alberta Agriculture and Forestry (AAF). Par l’intermédiaire de l’Alberta Health Services, le ministère de la Santé de l’Alberta coordonne l’enquête et le contrôle des éclosions de maladies d’origine alimentaire et hydrique. Le premier point de contact est généralement le programme de Santé environnementale des SSA. Le MSME ou d’autres ministères ou organismes, tels que le MADR et l’ACIA, peuvent intervenir selon la nature de chaque éclosion et la source alimentaire soupçonnée.
| Ministère responsable | Organisme responsable | Législation | Règlements, politiques, protocoles d’entente | Type d’activités | Type d’établissements/ champ d’application |
|---|---|---|---|---|---|
| Santé et Mieux-être de l’Alberta | Services de santé de l’Alberta | Public Health Act (Loi sur la santé publique) | Communicable Diseases Regulation (Règlement sur les maladies transmissibles) Food Regulation (Règlement sur les aliments) Protocole d’enquête sur les risques et les intoxications alimentaires |
Enquêtes sur la salubrité des aliments Enquêtes sur les intoxications alimentaires |
Tous les établissements de transformation, de services et de vente au détail du secteur alimentaire, sauf ceux enregistrés auprès de l’ACIA ou inspectés par le MADR |
| Agriculture et Développement rural Alberta | Division des services de réglementation Division de la santé des animaux et de la salubrité des aliments |
Meat Inspection Act (Loi sur l’inspection des viandes) Dairy Industry Act (Loi sur l’industrie laitière) Animal Health Act (Loi sur la santé animale) |
Meat Inspection Regulation (Règlement sur l’inspection des viandes) Dairy Industry Regulation (Règlement sur l’industrie laitière) Purchase and Sale of Eggs and Processed Egg Regulation (Règlement sur l’achat et la vente d’œufs et sur les œufs transformés) Honey Grading Regulation (Règlement sur le classement du miel) |
Enquêtes sur les abattoirs, les bouchers ambulants et les fermes laitières enregistrées au provincial ainsi que sur l’exposition à des maladies animales et à des adultérants toxiques Soutien des programmes de salubrité des aliments à la ferme Déclaration obligatoire de maladies (y compris les zoonoses et les toxines pouvant affecter la salubrité des aliments) Formation sur le Système d’analyse des risques et de maîtrise des points critiques (HACCP) et sur les Bonnes pratiques de fabrication (GMP) dans les établissements de transformation Programme sur la santé des volailles Services de laboratoire pour les fabricants et transformateurs d’aliments Surveillance de la salubrité des aliments Services de consultation sur la salubrité des aliments pour tous les fabricants et transformateurs d’aliments |
Bouchers ambulants Abattoirs Fermes laitières enregistrées au provincial |
Colombie-Britannique
Sommaire : Le ministère de la Santé et des organismes partenaires sont responsables des activités d’enquête et d’atténuation liées aux éclosions d’origine alimentaire. Les autorités sanitaires locales sont le premier point de contact en cas d’éclosion dans une région géographique donnée. La coordination en cas d’éclosion touchant plusieurs provinces ou territoires relève en général de Communicable Disease Prevention and Control services (services de lutte et de prévention des maladies à déclaration obligatoire), Centre de lutte contre les maladies de la Colombie-Britannique (BCCDC). Le Laboratoire de santé publique du BCCDC (BCCDCPHL) fournit les tests diagnostiques de référence. D’autres organismes (comme les Services de la salubrité des aliments du BCCDC, le ministère de l’Agriculture et des Terres, l’ACIA et Santé Canada) contribuent aux enquêtes en effectuant des enquêtes sur la salubrité des aliments, des rappels, et des activités d’application de la loi et de vérification de la conformité aux règlements.
| Ministère responsable | Organisme responsable | Législation | Règlements, politiques, protocoles d’entente | Type d’activités | Type d’établissements/ champ d’application |
|---|---|---|---|---|---|
| Santé | Diverses directions générales | Public Health Act (Loi sur la santé publique) Food Safety Act (Loi sur la salubrité des aliments) |
Food Premises Regulation (Règlement sur les services d’alimentation) Sanitary Regulations (Règlement sur l’hygiène) Meat Inspection Regulation (Règlement sur l’inspection des viandes) (sauf en ce qui concerne l’abattage qui relève de la responsabilité du ministère de l’Agriculture) |
Définition des exigences de santé publique visant les services d’alimentation qui offrent et servent des aliments au public Réglementation de la délivrance de licences, de l’inspection et des interventions en réponse aux plaintes relatives aux services d’alimentation Description des pouvoirs du médecin hygiéniste en chef et des inspecteurs lors des interventions en situation d’insalubrité dans un établissement alimentaire Réglementation de la délivrance de licences, de l’inspection et des interventions en réponse aux plaintes relatives à l’industrie alimentaire(y compris l’exercice de l’autorité législative concernant les rappels d’aliments) |
Services d’alimentation faisant affaire avec la C.-B., à l’exclusion des établissements enregistrés au fédéral Particuliers qui vendent des aliments Établissements alimentaires faisant affaire avec la C.-B., à l’exclusion des établissements enregistrés au fédéral Transformation de la viande dans des installations d’abattage faisant affaire avec la C.-B., à l’exclusion des usines enregistrées au fédéral |
| Médecin hygiéniste en chef de la province | Public Health Act (Loi sur la santé publique) | Communicable Disease Regulation (Règlement sur les maladies transmissibles) | Pouvoir sur toutes les questions relatives à la santé et à la prévention des maladies Cadre de gouvernance en matière de santé publique et outils pour la prévention et l’élimination d’un large éventail de risques pour la santé Description des rôles et responsabilités du médecin hygiéniste en chef en ce qui concerne la gestion des éclosions et la supervision d’autres professionnels de santé publique, ainsi que des services consultatifs et éducatifs fournis au ministre et à la population |
Normes s’appliquant à diverses institutions, établissements et commerces qui pourraient présenter un risque pour la santé publique (p. ex. usines de transformation, restaurants, supermarchés) | |
| Autorités sanitaires | Public Health Act (Loi sur la santé publique) Drinking Water Protection Regulation (Règlement sur la protection de l’eau potable) |
Sanitary Regulations (Règlement sur l’hygiène) Drinking Water Protection Regulation (Règlement sur la protection de l’eau potable) |
Enquêtes sur les intoxications alimentaires locales, enquêtes sur la salubrité des aliments | Tous les services d’alimentation, à l’exclusion des établissements enregistrés au fédéral et ceux inscrits à la liste des Services de salubrité des aliments du BCCDC | |
| Services de lutte et de prévention des maladies à déclaration obligatoire, BCCDC | s. o. | PE entre le Bureau du médecin hygiéniste en chef, le ministère de la Santé, le BCCDC et l’Autorité provinciale des services de santé (PHSA)
Protocole d’intervention de la C.-B. PE sur l’échange d’information aux fins d’enquête et de contrôle d’une éclosion confirmée ou soupçonnée d’intoxication alimentaire en C.-B. |
Surveillance, coordination, enquêtes et rapports épidémiologiques Coordination avec l’ASPC et les provinces en cas d’éclosion interprovinciale |
Éclosions de maladies infectieuses d’origine alimentaire | |
| Services de salubrité des aliments, BCCDC | Food Safety Act (Loi sur la salubrité des aliments) Milk Industry Act (Loi sur l’industrie laitière) |
Dairy Processing Plant Regulations (Règlement sur les usines de transformation de produits laitiers) Milk Industry Standards Regulation (Règlement sur les normes de l’industrie laitière) PE entre le Bureau du médecin hygiéniste en chef, le ministère de la Santé, le BCCDC et l’Autorité provinciale des services de santé (PHSA) Protocole d’intervention de la C.-B. PE sur l’échange d’information aux fins d’enquête et de contrôle d’une éclosion confirmée ou soupçonnée d’intoxication alimentaire en C.B. |
Enquêtes sur la salubrité des aliments dans les usines de transformation de produits laitiers Coordination de l’intervention provinciale en ce qui concerne les rappels et les éclosions touchant plusieurs provinces et territoires |
Usines de transformation de produits laitiers et fermes laitières titulaires d’une licence | |
| Laboratoire de santé publique de la Colombie-Britannique, autorité provinciale des services de santé | Health Act (Loi sur la santé) | Règlement sur les maladies transmissibles PE Médecin hygiéniste en chef de la province |
Analyse de laboratoire des aliments impliqués dans les éclosions Surveillance des agrégats de cas confirmés Tests cliniques et alimentaires de santé publique et tests des empreintes des micro-organismes |
Tous les types de pathogènes d’origine alimentaire, y compris le botulisme | |
| Agriculture | Programme des produits laitiers, unité de règlementation | Food Safety Act (Loi sur la salubrité des aliments) Milk Industry Act (Loi sur l’industrie laitière) |
Meat Inspection Regulation (Règlement sur l’inspection des viandes) Milk Industry Standards Regulation (Règlement sur les normes de l’industrie laitière) |
Délivrance de licences aux établissements d’abattage et inspection de ces établissements Délivrance de licences et inspection des fermes laitières, des transporteurs de lait et de l’équipement d’entreposage du lait dans les fermes. Prévention de la présence de résidus d’antibiotiques et d’autres contaminants dans le lait. Établissement de normes pour la qualité du lait et application d’avertissements et de sanctions en cas de violation des normes de qualité du lait. |
Établissements d’abattage Fermes laitières |
Fish and Seafood Act (Loi sur le poisson et les fruits de mer) Loi sur la santé des animaux |
Fish and Seafood Licensing Regulations (Règlement sur les licences pour le poisson et les fruits de mer) | Régie du poisson et des fruits de mer pêchés, transformés et vendus en C.-B., délivrance de licences aux usines de transformation du poisson et inspection de ces installations La Loi sur la santé des animaux fournit au vétérinaire en chef le pouvoir de mener des enquêtes sur les maladies zoonotiques chez tous les animaux, y compris ceux dans les fermes |
Usines de transformation des fruits de mer Tous les animaux dans la province |
Nunavut
Résumé : Le ministère de la Santé participe aux enquêtes sur les éclosions de maladies d’origine alimentaire au Nunavut. Les enquêtes sur les éclosions sont coordonnées par l’intermédiaire du Bureau du médecin hygiéniste en chef. Les agents hygiénistes sont le premier point de contact, car il leur incombe de gérer les éclosions de maladies d’origine alimentaire.
| Ministère responsable | Organisme responsable | Législation | Règlements, politiques, protocoles d'entente | Types d'activités | Types d'établissements/champ d'application |
|---|---|---|---|---|---|
| Ministère de la Santé | Médecin hygiéniste en chef | Loi sur la santé publique | Règlement sur les établissements de restauration et les débits de boisson Règlement sur les maladies transmissibles |
Décrit les exigences relatives aux établissements alimentaires qui fournissent et servent de la nourriture au public. Enquêtes sur la salubrité des aliments Enquête sur les maladies d'origine alimentaire Surveillance de la santé publique Enquêtes épidémiologiques |
Tous les établissements alimentaires Tous les types d'établissement |
Territoires du Nord-Ouest
Sommaire : Le médecin hygiéniste en chef du ministère de la Santé et des Services sociaux participe aux activités d’enquête et de contrôle liées aux éclosions d’origine alimentaire dans les Territoires du Nord-Ouest. Le premier point de contact habituel est le médecin hygiéniste en chef et les agents de santé publique responsables des éclosions d’origine alimentaire.
| Ministère responsable | Organisme responsable | Législation | Règlements, politiques, protocoles d’entente | Type d’activités | Type d’établissements/ champ d’application |
|---|---|---|---|---|---|
| Santé et Services sociaux | Médecin hygiéniste en chef | Loi sur la santé publique | Règlement sur la sécurité dans les établissements alimentaires Règlement sur la surveillance des maladies Règlement sur le contrôle des maladies à déclaration obligatoire |
Salubrité des aliments Enquêtes |
Tout établissement où des aliments destinés à la consommation humaine sont fabriqués, transformés, préparés, emballés, entreposés, présentés, transportés, distribués, servis, offerts en vente ou vendus. Toute maladie à déclaration obligatoire pouvant se propager par les aliments (sans nécessairement s’appliquer aux établissements alimentaires) |
Yukon
Sommaire : Le médecin hygiéniste en chef, de concert avec le ministère de la Santé et des Affaires sociales, prend part aux enquêtes en cas d’éclosion d’origine alimentaire et aux activités de contrôle. Le premier point de contact habituel est le Ministère, représenté par le Centre de lutte contre les maladies transmissibles et les Services de santé environnementale.
| Ministère responsable | Organisme responsable | Législation | Règlements, politiques, protocoles d’entente | Type d’activités | Type d’établissements/ champ d’application |
|---|---|---|---|---|---|
Santé et Affaires sociales |
Centre de lutte contre les maladies transmissibles du Yukon | Loi sur la santé et la sécurité publiques | Règlement sur les maladies transmissibles | Enquêtes sur les intoxications alimentaires Surveillance de la santé publique Enquêtes épidémiologiques |
Tous les types d’établissement |
| Services de santé environnementale | Loi sur la santé et la sécurité publiques | Règlement sur les établissements de restauration et les débits de boisson Règlement sur la santé publique |
Inspections de la salubrité des aliments Échantillonnages |
Services alimentaires ou de vente au détail d’aliments (permanents et temporaires) Établissements de santé Établissements de détention |
Gouvernement du Canada
Sommaire : Le gouvernement du Canada participe aux activités d’enquête et de contrôle liées aux éclosions d’origine alimentaire. Le premier point de contact habituel est le Centre des maladies infectieuses d’origine alimentaire, environnementale et zoonotique (CMIOAEZ) de l’ASPC. Des directions générales et des organismes de Santé Canada peuvent aussi y prendre part selon leur mandat respectif. L’ACIA participe aux enquêtes et aux contrôles des éclosions d’origine alimentaire en effectuant des enquêtes sur la salubrité des aliments, des rappels et des activités d’application de la loi et de vérification de la conformité aux règlements. Le tableau suivant donne les détails des responsabilités du gouvernement du Canada au chapitre des activités liées aux enquêtes sur les intoxications alimentaires.
| Ministère responsable | Organisme responsable | Législation | Règlements, politiques, protocoles d’entente | Type d’activités | Type d’établissements/ champ d’application |
|---|---|---|---|---|---|
| ASPC | ASPC | Loi sur l’Agence de la santé publique du Canada Loi sur le ministère de la Santé Loi sur les agents pathogènes humains et les toxines Loi sur la mise en quarantaine |
Règlement sanitaire international Règlement sur l’importation des agents anthropopathogènes Responsabilité des Modalités canadiennes d’intervention lors de toxi-infection d’origine alimentaire (MITIOA) |
Surveillance de la santé publique Enquêtes épidémiologiques |
|
| SC | Direction générale de la santé environnementale et de la sécurité des consommateurs (DGSESC) | Loi sur le ministère de la Santé Loi canadienne sur la sécurité des produits de consommation |
Enquêtes visant des produits de consommation | Produits de consommation pouvant poser un danger non raisonnable pour la santé ou la sécurité humaine | |
| SC | Direction générale de la santé des Premières nations et des Inuits (DGSPNI) | Loi sur le ministère de la Santé Loi constitutionnelle (art. 91(24)) |
Politique de 1979 sur la santé des Indiens (art. 88) | Enquêtes sur les Premières nations vivant au sud du 60e parallèle | Tous les types d’établissement situés sur le territoire des communautés des Premières Nations dans des réserves situées au sud du 60e parallèle |
| SC | Direction générale des produits de santé et des aliments (DGPSA) | Loi sur les aliments et drogues | Règlement sur les aliments et drogues | Évaluation des risques pour la santé pour le compte de l’ACIA et des provinces et territoires, sur demande | Tous les types de risques associés aux aliments et aux médicaments vétérinaires qui sont assujettis à la Loi sur les aliments et drogues et son règlement |
| SC | Agence de réglementation de la lutte antiparasitaire (ARLA) | Loi sur les produits antiparasitaires Loi sur les aliments et drogues |
Règlement sur les aliments et drogues (art. B.15.002(1); 0,1 ppm – LMR générale) PE entre l’ACIA et l’ARLA |
Assistance à l’ACIA ou d’autres intervenants, sur demande, pour les enquêtes sur la salubrité des aliments touchant les LMR de pesticides (y compris l’évaluation des risques pour la santé) | Tous les types d’établissement |
| ACIA | ACIA | Loi sur les aliments et drogues | Règlement sur les aliments et drogues (en ce qui concerne les aliments et les médicaments vétérinaires) PE entre Santé Canada et l’ACIA (1999) Cadre des rôles et responsabilités reliés aux activités du gouvernement fédéral en matière de salubrité et d’inspection des aliments, établis par SC et l’ACIA (1999) |
Enquêtes sur la salubrité des aliments | Tous les types d’établissements |
| ACIA | ACIA | Loi sur l’Agence canadienne d’inspection des aliments Loi sur les produits agricoles au Canada Loi sur l’emballage et l’étiquetage des produits de consommation Loi sur l’inspection du poisson Loi sur la santé des animaux Loi sur l’inspection des viandes |
Règlements sur : les produits laitiers, les œufs, les fruits et légumes frais, le miel, les produits de l’érable, les œufs transformés, les produits transformés Règlement sur les produits biologiques |
Enquêtes sur la salubrité des aliments | Établissements de transformation des aliments, cultivateurs, emballeurs et importateurs enregistrés |
Annexe 13
Procédure opératoire normalisée (PON) relative à l’envoi, au réseau de laboratoires fédéraux d’échantillons, d’aliments prélevés par les inspecteurs provinciaux/territoriaux/municipaux lors d’enquêtes épidémiologiques/sur la santé publique/sur la salubrité des aliments
Contexte :
À la suite de l’éclosion de listériose provenant des viandes de charcuterie prêtes à manger au cours de l’été 2008, on a reconnu le besoin d’aborder le processus de suivi et d’envoi d’échantillons d’aliments prélevés par des inspecteurs provinciaux/territoriaux/municipaux/en santé publique/de l’agriculture (PTM) qui peuvent être liés à un incident relatif à la salubrité alimentaire et qui peuvent devoir entrer dans le réseau de laboratoires fédéraux d’échantillons. De plus, on a également noté le besoin d’améliorer le mécanisme de communication et de partage de l’information entre les partenaires participant à l’enquête lors de la réception, de l’analyse et de la déclaration des résultats concernant les échantillons d’aliments.
Les échantillons d’aliments prélevés par les inspecteurs PTM (y compris ceux prélevés par les inspecteurs en santé publique et les ministères responsables de l’agriculture) dans le cadre d’une enquête épidémiologique/sur la santé publique/sur la salubrité des aliments sont régulièrement soumis aux laboratoires de santé publique provinciaux (LSPP) à des fins d’analyse. Lorsque des échantillons d’aliments ne peuvent être analysés par un laboratoire du réseau provincial (santé publique et/ou agroalimentaire) en raison d’un manque d’expertise ou de capacité particulière, les échantillons peuvent être transmis au réseau de laboratoires fédéraux en suivant les procédures décrites dans la présente PON. Les personnes-ressources désignées des centres opérationnels/bureaux régionaux de l’ACIA assureront la liaison entre les inspecteurs PTM et le réseau de laboratoires fédéraux. Ce processus est décrit à l’annexe A.
Processus :
1. Lors d’une enquête épidémiologique/sur la santé publique/sur la salubrité des aliments, l’inspecteur PTM ou tout autre professionnel de la salubrité des aliments prélève un échantillon d’aliment à des fins d’analyse et remplit un formulaire de prélèvement d’échantillon de la façon la plus détaillée possible. Dans la mesure du possible, suffisamment d’échantillons doivent être soumis pour l’analyse (en général 5 x 200 g) pour permettre à Santé Canada d’avoir suffisamment de renseignements pour effectuer une évaluation des risques pour la santé. Vous trouverez un exemple du formulaire de prélèvement à l’annexe B.
2. Exception : Clostridium botulinum
Lorsque l’analyse demandée concerne Clostridium botulinum, il faut immédiatement transmettre les demandes de renseignements au Service de référence pour le botulisme.
Service de référence pour le botulisme : Président (bureau : 613-957-0902; cellulaire : 613-296-1139); analyste (laboratoire : 613-957-0885), Direction générale des produits de santé et des aliments, Santé Canada, Centre de recherche Banting, 251, promenade Sir Frederick Banting, Ottawa (Ontario) K1A 0L2, indice de l’adresse 2204A2
Pour les échantillons de Colombie-Britannique, communiquez avec le Centre de contrôle du laboratoire : Microbiologiste médical sur appel : 604-661-7033.
3. L’inspecteur PTM détermine si les LSPP peuvent analyser l’échantillon d’aliment. Si la capacité et l’expertise nécessaires sont présentes, l’inspecteur PTM envoie l’échantillon et le formulaire de prélèvement d’échantillon au LSPP approprié à des fins d’analyse.
4. S’il est déterminé que les LSPP n’ont pas la capacité ou l’expertise nécessaires pour analyser l’échantillon d’aliment ou si on l’ignore, l’inspecteur PTM communique avec la personne-ressource désignée des centres opérationnels/bureaux régionaux de l’ACIA.
Vous trouverez la liste des personnes-ressources locales ou régionales désignées de la Direction des opérations de l’ACIA (soit le coordonnateur des rappels du Centre opérationnel et le coordonnateur régional des rappels, y compris des remplaçants), dans la liste des personnes-ressources des MITIOA.
Lorsque les inspecteurs PTM demandent au réseau de laboratoires fédéraux d’analyser des échantillons d’aliments, ils doivent fournir les renseignements suivants à la personne-ressource de la région/régionale désignée de la Direction générale des opérations de l’ACIA :
- la raison pour laquelle les échantillons ont été prélevés;
- le nombre d’échantillons prélevés à des fins d’analyse;
- le moment approximatif où les échantillons parviendront au laboratoire;
- les analyses de laboratoire requises;
- des détails concernant toute enquête liée à ces échantillons.
De plus, le formulaire de prélèvement d’échantillon (annexe B) doit être le plus complet possible.
5. Après avoir reçu la demande de l’inspecteur PTM, la personne-ressource désignée des centres opérationnels/bureaux régionaux de l’ACIA doit communiquer avec la Direction des sciences de la salubrité des aliments (DSSA) de l’ACIA pour connaître le laboratoire le plus près possédant l’expertise et la capacité requises. Une discussion/téléconférence devrait être tenue avec l’inspecteur PTM, la personne-ressource désignée des centres opérationnels/bureaux régionaux de l’ACIA et la DSSA pour connaître le laboratoire approprié de l’ACIA qui possède l’expertise requise; la DSSA confirmera que le dernier identifié est prêt à accepter les échantillons. Si l’ACIA ne possède pas l’expertise nécessaire ou si la situation excède sa capacité, la DSSA communiquera avec ses partenaires fédéraux (SC et/ou l’ASPC) pour obtenir leur aide et confirmera le laboratoire choisi à l’inspecteur PTM et à la personne-ressource désignée des centres opérationnels/bureaux régionaux de l’ACIA. Les coordonnées de la DSSA sont fournies à l’annexe C.
6. L’inspecteur PTM transmet l’échantillon à la personne-ressource désignée des centres opérationnels/bureaux régionaux de l’ACIA, emballé de manière à ce qu’il soit prêt à être expédié au laboratoire fédéral (c.-à-d. bien emballé avec des blocs réfrigérants).
7. La personne-ressource locale ou régionale désignée de la Direction des opérations de l’ACIA devrait s’assurer que tous les renseignements (notamment le numéro de laboratoire de l’expéditeur qui accompagne l’échantillon) sont saisis dans la base de données du Système de gestion des incidents (SGI) de l’ACIA (soit tous les détails sur l’enquête liée aux échantillons; annexe B : formulaire de prélèvement d’échantillon, fourni par l’inspecteur provincial/territorial/municipal).
8. La personne-ressource désignée des centres opérationnels/bureaux régionaux de l’ACIA vérifie qu’une soumission SIESAL est créée et soumise en suivant le code du plan d’échantillonnage adéquat (c.-à-d. MX200, OFSR206). Aucun numéro d’échantillon n’est requis.
9. La personne-ressource désignée des centres opérationnels/bureaux régionaux de l’ACIA envoie l’échantillon avec le formulaire de prélèvement d’échantillon dûment rempli au laboratoire fédéral approprié. Dans la plupart des cas, les dépenses en ressources humaines, en fournitures d’expédition et en frais de messagerie relatives à cette activité doivent être couvertes par la Direction générale des opérations. Toute question ou préoccupation concernant les dépenses associées à cette activité doit être envoyée à votre superviseur.
10. Une fois l’échantillon reçu, le laboratoire fédéral de l’ACIA doit en confirmer la réception auprès de la personne-ressource désignée des centres opérationnels/bureaux régionaux de l’ACIA.
11. Les résultats de laboratoire provenant des laboratoires fédéraux doivent être communiqués au coordonnateur de zone de rappel et la personne-ressource pour les opérations locales et régionales de l’ACIA doit ensuite réexpédier les résultats à l’inspecteur provincial/territorial/municipal.
12. L’enquête se poursuivra selon les procédures régulières ou selon les Modalités d’intervention lors de toxi-infection d’origine alimentaire (MITIOA) dans le cas d’une éclosion d’origine alimentaire provinciale.
Annexe A – Diagramme opérationnel relatif à l’envoi, au réseau de laboratoires fédéraux d’échantillons, d’aliments prélevés par les inspecteurs provinciaux/territoriaux/municipaux lors d’enquêtes épidémiologiques/sur la santé publique/sur la salubrité des aliments

Figure 3 : Diagramme opérationnel relatif à l’envoi, au réseau de laboratoires fédéraux, d’échantillons d’aliments prélevés par des inspecteurs provinciaux, territoriaux ou municipaux lors d’enquêtes épidémiologiques ou d’enquêtes sur la santé publique ou la salubrité des aliments
L’annexe A présente le processus général permettant d’acheminer, au réseau de laboratoires fédéraux, des échantillons d’aliments prélevés par des inspecteurs provinciaux, territoriaux ou municipaux (P/T/M) lors d’une enquête épidémiologique ou d’une enquête sur la santé publique ou la salubrité des aliments.
Dans le cas d’un éventuel incident lié à la salubrité alimentaire, un inspecteur P/T/M commence habituellement la procédure en prélevant un échantillon d’aliment aux fins d’analyse, puis remplit un formulaire de prélèvement d’échantillons.
Il convient tout d’abord de déterminer si l’échantillon doit faire l’objet d’un dépistage de la bactérie Clostridium botulinum. Dans l’affirmative, il faut immédiatement acheminer les demandes au Service de référence pour le botulisme de Santé Canada. Le Service de référence pour le botulisme informe ensuite ses partenaires de la réception de l’échantillon (SC, ASPC, ACIA, P/T/M, etc.). Le laboratoire effectue les tests de dépistage et transmet les résultats à l’inspecteur P/T/M (qui a prélevé l’échantillon), à l’ASPC, SC et l’ACIA.
Il y a une exception : dans le cas où l’échantillon devant faire l’objet d’un dépistage de la bactérie Clostridium botulinum provient de la Colombie-Britanique, l’inspecteur P/T/M doit communiquer avec le Laboratoire de microbiologie environnementale du Centre de contrôle des maladies de la Colombie-Britannique (BCCDC). Le laboratoire du BCCDC informe ensuite ses partenaires de la réception de l’échantillon (SC, ASPC, ACIA, P/T/M, etc.), effectue les tests de dépistage et transmet les résultats à l’inspecteur P/T/M (qui a prélevé l’échantillon), à l’ASPC, SC et l’ACIA.
Si le test de dépistage ne concerne pas la bactérie Clostridium botulinum, l’inspecteur P/T/M doit déterminer si un laboratoire local ou provincial de santé publique dispose de l’expertise et des capacités nécessaires pour le test d’intérêt ou l’agent pathogène soupçonné. Dans l’affirmative, l’échantillon est envoyé au laboratoire local ou provincial de santé publique. Dans la négative, l’inspecteur P/T/M doit communiquer avec la personne-ressource locale ou régionale désignée de la Direction générale des opérations de l’ACIA. Cette personne-ressource de l’ACIA communiquera avec la Direction des sciences de la salubrité des aliments (DSSA) afin de déterminer si le laboratoire de l’ACIA possède l’expertise et les capacités requises pour analyser l’échantillon (voir l’annexe C). Dans l’affirmative, l’échantillon est envoyé au laboratoire de l’ACIA. Si le laboratoire de l’ACIA n’est pas en mesure d’analyser l’échantillon, la DSSA doit communiquer avec les laboratoires de Santé Canada ou de l’ASPC pour qu’ils procèdent aux tests de dépistage. Dans les deux cas, le laboratoire fédéral (ACIA, Santé Canada ou ASPC) avise la personne-ressource locale ou régionale de la Direction générale des opérations de l’ACIA de la réception de l’échantillon; le laboratoire fédéral procède aux tests de dépistage et transmet les résultats à la personne-ressource locale ou régionale de la Direction générale des opérations de l’ACIA, qui à son tour achemine les résultats à l’inspecteur P/T/M (qui a prélevé l’échantillon).
Pour les cas sporadiques soupçonnés de listériose, des échantillons d’aliments peuvent être acheminés au Service de référence pour la listériose.
*Pour les cas sporadiques soupçonnés de listériose, des échantillons d’aliments peuvent être envoyés au Service de référence pour la listériose.
Annexe B :
Formulaire de prélèvement d’échantillon
1 – Auteur de la demande
Code du service de messagerie
Clinicien/inspecteur en santé/nom de famille :
Adresse électronique :
Téléphone :
Télécopieur :
Date et heure du prélèvement : AAAA/MM/JJ
HH : MM
2 – Renseignements relatifs au cas
No
Sexe : F/M/I
Date de naissance :
Nom de famille de la personne associée (facultatif) :
Prénom (facultatif) :
Code postal :
No du laboratoire de l’auteur de la demande :
No de cas du service local de santé publique/d’éclosion
Date de l’apparition des symptômes : AAAA/MM/JJ
Heure de l’apparition des symptômes : (HH : MM)
Fièvre
Frissons
Mal de tête/raideur dans la nuque
Diarrhée
Crampes
Encéphalite/méningite
Aqueuse
Sanglante
Éruption cutanée
Symptômes respiratoires
Autre (précisez) :
Voyage récent (précisez)3 – Renseignements sur l’emplacement
Lieu de consommation des aliments :
Domicile
Restaurant
Autre
Nom :
Adresse :
Code postal :Date et heure de la consommation : AAAA/MM/JJ
(HH : MM)
Lieu de préparation/fabrication des aliments :
Nom :
Adresse :
Code postal :
Nom de la marque
Nom commun
Taille de l’unité (p. ex., 50 g ou 125 ml, etc.) :
Date « meilleur avant » de péremption/de consommation recommandée :
Emballé le/fabriqué le :
Type de contenant (emballage sous vide, plastique rigide, etc.) :
Renseignements relatifs à l’entreposage :
Ouvert ou non :
Numéro de lot :
Code universel des produits (CUP) :
Nombre d’échantillons/de sous-échantillons prélevés :
Durée de conservation du produit (si possible) :
Allégations d’étiquetage/Instructions relatives à la préparation ou au service :
4 – Raison de l’analyse
But du prélèvement
Enquête relative à une maladie clinique
Autre (précisez) :
Analyses demandées
Agents étiologiques confirmés :
Type d’échantillons et foyer de prélèvement
Aliment suspect
Échantillon de suivi
Restes
Autre (précisez) :
Même lot/contrôle
Commentaires :
Échantillon insuffisant pour l’analyse
Ne convient pas à l’analyse
Rapport final
Rapport supplémentaire à suivre
Date de réception : (AAAA/MM/JJ)
Examiné par :
Date de rapport : (AAAA/MM/JJ)
Vérifié par :
Annexe C
Direction des sciences de la salubrité des aliments (DSSA) de l’ACIA
Division de la coordination des laboratoires (DCL)
Veuillez utiliser le compte courriel du DCL pour communiquer : CFIA.LCD-DCL.ACIA@inspection.gc.ca
Un expert en la matière lira les courriels reçus et vous répondra.
Annexe 14
Enquêtes sur les éclosions multijuridictionnelles de maladies entériques liées au contact avec des animaux ou des aliments pour animaux
Définitions
Les définitions suivantes sont fournies pour établir une compréhension commune des termes utilisés dans le présent document.
Zoonoses entériques : Une maladie du tractus gastro-intestinal causée par une infection attribuable à l’ingestion de bactéries, de virus ou de parasites transmis entre des êtres humains et des animaux.
Introduction
La mondialisation a influé sur la vente et la distribution d’animaux et d’aliments pour animaux. De nombreuses éclosions de maladies entériques liées aux animaux ont été déclarées à l’échelle nationale et mondiale. Celles-ci concernaient des poussins, des reptiles et des amphibiens, des rongeurs de même que des aliments et des gâteries pour animaux. Ces types d’éclosions peuvent présenter des difficultés uniques dans le sens où les règlements et les responsabilités relativement aux animaux et aux aliments pour animaux en tant que causes des maladies entériques chez l’être humain sont moins exhaustifs et moins clairs que ceux pour la salubrité des aliments. Les éclosions de maladies entériques liées aux animaux sont généralement détectées et font l’objet d’une enquête par l’intermédiaire des mêmes réseaux et des mêmes infrastructures que celles utilisées lors d’éclosion de toxi-infection d’origine alimentaire. Les principes et les mécanismes des MITIOA peuvent donc s’appliquer dans ces situations, à quelques différences clés près.
Objectif
L’objectif de cette annexe consiste à fournir de plus amples renseignements, à clarifier et à souligner des exceptions importantes quant aux rôles, aux responsabilités et aux procédures de fonctionnement des MITIOA, qui doivent être utilisés lorsque des éclosions multijuridictionnelles de maladies entériques sont liées ou vraisemblablement liées à des animaux ou à des aliments pour animaux.
Rôles et Responsabilités
Les responsabilités en matière d’intervention en cas d’éclosions de maladies entériques liées au contact avec des animaux ou des aliments pour animaux sont également partagées entre les compétences fédérales/provinciales/territoriales ainsi que locales et régionales. L’intervention dans de telles situations, qui sollicite la collaboration et la coopération de tous les intervenants, variera selon le type d’animal ou d’aliment pour animaux.
Autorités provinciales et territoriales
Les représentants des autorités de santé locales et régionales des provinces et des territoires ont généralement, en vertu des lois relatives à la lutte contre les maladies, le mandat d’enquêter sur les éclosions de maladies qui se produisent à l’intérieur de leurs frontières, y compris celles d’origine zoonotique, et ce, quel que soit le type d’animal ou d’aliment pour animaux en cause. Les représentants des autorités de santé publique régionales des provinces et des territoires assurent la surveillance des maladies entériques. Ils pourraient aussi organiser des activités d’inspection et de sensibilisation pour rédu
Selon les provinces/territoires, d’autres ministères (p. ex. Agriculture, Environnement/Ressources naturelles) peuvent aussi jouer un rôle dans les enquêtes menées sur les maladies entériques liées aux animaux. Le rôle des organismes provinciaux/territoriaux des domaines de l’agriculture et de l’environnement à l’égard des enjeux liés à la santé des animaux domestiques et sauvages peuvent comprendre le soutien offert lors d’enquêtes sur le terrain, le traçage et les activités d’analyses et de gestion, le cas échéant. La plupart des vétérinaires en chef ou des représentants des vétérinaires ont le mandat de fournir du soutien lors des enquêtes sur les maladies zoonotiques; la nature et l’ampleur du soutien varient en fonction de l’agent pathogène, du type d’animal ou d’aliment pour animaux en cause, de l’importance de l’enjeu sur le plan de la santé publique ou du fardeau du problème, ainsi que de la disponibilité des ressources. Toutes les provinces disposent de lois qui permettent aux représentants d’intervenir lors d’éclosions de maladies ou de situations représentant une source de préoccupation en matière de santé publique. Les provinces/territoires, qui disposent de lois spécifiques de la santé animale en regard de certains agents pathogènes zoonotiques entériques, peuvent en outre organiser des activités d’inspection et de sensibilisation à l’échelle provinciale/territoriale.
De plus, quelques provinces/territoires ont leurs propres modalités d’intervention en cas d’éclosions de toxi-infection d’origine alimentaire ou zoonotiques qui peuvent s’appliquer dans de tels cas, afin d’orienter l’intervention concertée au sein des provinces/territoires. Les représentants locaux/régionaux ou les représentants des provinces/territoires peuvent également, dans certains cas, demander de l’aide de SC, del’ASPC ou de l’ACIA lors d’une intervention à la suite d’une éclosion éventuelle de maladies entériques d’origine zoonotique.
Autorités fédérales
Relevant tous du ministre fédéral de la Santé, l’ASPC, SC et l’ACIA ont des responsabilités limitées au sens de la loi pour ce qui est des interventions en cas d’éclosions de maladies entériques liés aux animaux ou aux aliments pour animaux.
Agence de la santé publique du CanadaL’ASPC assure la coordination et le leadership durant les interventions lors d’éclosions multijuridictionnelles, et ce, sans égard à son origine; les rôles et les responsabilités mentionnés dans les MITIOA s’appliquent aussi dans les cas d’éclosions liées aux animaux.
Le Centre des maladies infectieuses d’origine alimentaire, environnementale et zoonotique (CMIOAEZ) de l’ASPC demeurent habituellement le premier point de contact pour la notification par les provinces/territoires ou les partenaires internationaux concernant les enjeux liés aux éclosions zoonotiques entériques, que celles-ci soient réelles ou éventuelles. La Division de la gestion des éclosions (DGE) coordonne les activités liées aux éclosions de toxi-infection d’origine alimentaire et reçoit le soutien technique de la Division des zoonoses (DZ), du CMIOAEZ. Dans certains cas, lorsqu’il n’y a aucune autorité fédérale ou provinciale/territoriale en matière de santé animale auprès de laquelle obtenir de l’aide (Agriculture/Environnement), le CMIOAEZ peut aussi aider l’enquête de traçage limitée. Sur demande, le CMIOAEZ peut également offrir des services de consultation et d’expertise pour la réalisation des enquêtes provinciales/territoriales.
Le Laboratoire national de microbiologie (LNM) offre un service de référence pour l’identification et la caractérisation des souches, un service de surveillance à partir des laboratoires nationaux et un service de diffusion de l’information par l’entremise de PulseNet Canada et du Programme national de surveillance des maladies entériques, de la manière décrite précédemment. Sur demande, le LNM offre également des services de laboratoire de référence pour la réalisation des enquêtes locales, provinciales/territoriales et nationales portant sur des isolats liés aux animaux, y compris l’identification du sérotype de Salmonella et la caractérisation à l’aide de l’électrophorèse en champ pulsé (ECP). Les laboratoires provinciaux prenant part à la culture d’échantillons liés aux animaux (p. ex. fèces, aliments pour animaux, écouvillons obtenus par traînée dans l’environnement) sont en mesure de transmettre les isolats au LNM de Guelph aux fins d’obtenir ce service.
Agence canadienne d’inspection des aliments
L’ACIA offre des services fédéraux d’inspection et d’application de la loi relativement aux animaux, en vertu de la Loi sur la santé des animaux. Cette loi porte sur les maladies et substances toxiques qui peuvent avoir une incidence sur les animaux ou qui peuvent être transmises des animaux aux humains, et sur la protection des animaux. Les activités se limitent aux maladies animales à déclaration obligatoire et ne comprennent pas les entéropathogènes, tels que E. coli producteurs de vérotoxines et Salmonella. L’ACIA offre un certain degré de supervision dans les couvoirs détenteurs d’un permis fédéral, en vertu du Règlement sur les couvoirs, ainsi qu’un appui dans le cadre d’enquêtes de santé publique liées à des poussins issus de couvoirs détenteurs d’un permis fédéral. L’ACIA réglemente également l’importation d’aliments pour animaux de compagnie et de produits connexes afin de prévenir l’introduction de maladies animales exotiques qui pourraient poser un risque pour la santé du bétail canadien. De plus, il fournit des services de vérification et de certification des aliments pour animaux de compagnie qui sont fabriqués au Canada et destinés à l’exportation. Les aliments pour animaux fabriqués au Canada et destinés à la vente au pays ne sont pas réglementés par l’ACIA.
En dépit de son rôle réglementaire limité dans les cas d’éclosions de maladies entériques liées aux animaux et aux aliments pour animaux, l’ACIA peut fournir une expertise en matière de traçage, d’analyses et d’options appropriées en matière de gestion du risque. Les demandes d’aide adressées à l’ACIA en matière d’investigation et de lutte contre les éclosions de maladies entériques liées aux animaux sont examinées à mesure qu’elles sont reçues, et la participation de l’ACIA dépendra de la situation, de son ampleur et de sa gravité, de même que du type d’aide demandée. Selon la province ou le territoire, le traçage et les enquêtes sur le terrain peuvent être la responsabilité des autorités de santé publique aux niveaux local, provincial/territorial ou de l’agriculture des provinces et des territoires.
Voici des groupes au sein de l’ACIA qui peuvent jouer un rôle lors des enquêtes :
- Le personnel régional d’inspection, y compris les coordonnateurs des rappels des centres opérationnels (RCO), qui sont le premier point de contact habituel au sein de l’ACIA pour les unités sanitaires locales/régionales, pourrait aider à la collecte et à la soumission des échantillons aux fins d’analyse sur une base limitée, même si cette façon de faire est inhabituelle.
- La section Produits et sous-produits d’origine d’animaux de la Division de l’importation et de l’exportation des animaux, de la Direction santé des animaux, pourrait aussi prendre part à l’enquête sur le produit si celui-ci est importé ou exporté.
- Les programmes des couvoirs (Direction des politiques et des programmes et la Direction des opérations) appuient les enquêtes liées aux poussins issus de couvoirs détenteurs d’un permis fédéral.
- Le bureau du vétérinaire en chef du Canada pourrait offrir des conseils en matière de politiques stratégiques.
Santé Canada
Dans de rares cas, Santé Canada pourrait offrir son concours ou contribuer à l’enquête et à la gestion des éclosions de maladies entériques humaines, particulièrement en lien avec les aliments et les gâteries pour animaux domestiques, de la manière suivante :
La Direction de la Sécurité des produits de consommation (DSPC) de la Direction générale de la santé environnementale et de la sécurité des consommateurs (DGSESC) de Santé Canada identifie, évalue et gère les risques pour la santé et la sécurité liés aux produits de consommation, puis communique ceux-ci aux Canadiens. Certains aliments et gâteries pour animaux commercialisés sont considérés comme des produits de consommation au regard de la Loi canadienne sur la sécurité des produits de consommation (LCSPC), pourvu qu’ils répondent à la définition d’un produit de consommation et qu’ils ne soient pas exclus en vertu de l’article 4 ou de l’annexe 1 de la Loi. Lorsque des aliments ou des gâteries pour animaux contaminés sont identifiés comme la source probable d’une maladie humaine pendant une enquête sur une éclosion, l’on pourrait joindre la DSPC pour déterminer si le produit en cause relève de la LCSPC. Si l’on détermine que le produit contaminé est un produit de consommation qui pose un risque pour la santé humaine, la DSPC travaillera en partenariat avec les acteurs de l’industrie (fabricants, détaillants et distributeurs) pour faciliter le retrait du produit en question du marché, puis publiera des avis, des mises en garde ou des rappels sur le produit, au besoin.
Autres agences, organisations et associations
L’expertise d’autres agences, organisations et associations pourrait être sollicitée en vue de contribuer à l’enquête, à la lutte et à la prévention relatives aux éclosions causées par le contact avec des animaux ou des aliments pour animaux, y compris l’Agence des services frontaliers du Canada, Association canadienne des médecins vétérinaires, et les représentants de l’industrie (bétail et volaille), tels que le Conseil consultatif mixte de l’industrie des animaux de compagnie.
Procédures de Fonctionnement
En général, les principes et les procédures de fonctionnement utilisés pour détecter les éclosions de toxi-infection d’origine alimentaire et mener les enquêtes sur celles-ci sont également applicables si l’origine pathogène présumée est liée à l’exposition à des animaux; toutefois, comme il en a été fait mention ci-dessus, les partenaires composant l’équipe d’enquête seront différents selon la situation. Il y a des différences fonctionnelles d’intérêt qui seront décrites dans le reste du document. Tous les autres articles des MITIOA qui ne sont pas spécifiquement mentionnés aux présentes s’appliquent directement.
Notification des partenaires
De manière comparable à ce qu’on fait en présence d’une éventuelle éclosion de toxi-infection d’origine alimentaire, on peut utiliser les alertes de santé publique (Réseau canadien de renseignements sur la santé publique) pour aviser rapidement les partenaires de santé publique. Les notifications sont généralement affichées dans le module Maladies entériques et d’origine hydrique et alimentaire, mais l’affichage croisé du module sur les maladies zoonotiques non entériques pourrait aussi être envisagé afin d’atteindre un auditoire de santé publique différent. Selon la nature de l’événement, il faudrait aussi envisager de notifier les partenaires de santé animale fédéraux/provinciaux/territoriaux qui ne reçoivent pas les alertes du Réseau canadien de renseignements sur la santé publique. La liste des personnes-ressources dans le domaine des zoonoses entériques et des partenaires fédéraux/provinciaux/territoriaux est mise à jour par l’ASPC sur une base trimestrielle.
Activation du Comité de coordination de l’enquête sur l’éclosion CCEE
Lorsqu’un Comité de coordination de l’enquête sur l’éclosion (CCEE) est activé, une notification est envoyée aux agents responsables des MITIOA, aux épidémiologistes provinciaux/territoriaux et aux représentants des laboratoires. Entendu que les agents responsables des MITIOA doivent assumer la responsabilité de s’assurer que les hauts fonctionnaires de leur organisation sont informés, la notification relative à l’activation du CCEE liée aux animaux doit s’accompagner d’un rappel sur la transmission de la notification aux parties concernées qui relèvent de leur territoire de compétence, ce qui pourrait être différent de ce qui s’applique lors des éclosions de toxi-infection d’origine alimentaire.
Composition du CCEE
Un CCEE mis sur pied pour réaliser une enquête sur des éclosions liées aux animaux devrait se composer de représentants ayant l’autorité nécessaire pour prendre des décisions relatives à des problèmes techniques et fonctionnels, en plus d’avoir accès à des décideurs de haut niveau afin de pouvoir discuter d’enjeux ayant des répercussions sur le plan des politiques. La composition du CCEE dépendra de la nature de l’éclosion, mais il comprend généralement des experts du domaine de l’épidémiologie, des analyses de laboratoire, de la santé animale et des spécialistes de la communication.
>Enquêtes coordonnées
Enquêtes épidémiologiques
Comme dans les cas d’enquêtes sur les éclosions de toxi-infection d’origine alimentaire, les enquêtes épidémiologiques sur les éclosions liées aux animaux seront réalisées de manière semblable. Des efforts seront déployés pour normaliser la collecte des données au début de l’enquête, ce qui se fait souvent par le recours à un questionnaire axé sur les animaux spécifique à la situation en cours. Il convient d’envisager une collecte de données sur les humains et les animaux qui soit coordonnée, afin de permettre une éventuelle intégration des données.
Enquêtes de laboratoire
Tant l’enquête sur l’épidémiologie que celle sur la santé animale nécessitent habituellement des analyses de laboratoire. Le processus d’analyse est généralement semblable à celui des enquêtes liées aux éclosions de toxi-infection d’origine alimentaire; cependant, la capacité provinciale/territoriale en matière d’analyses des échantillons est variable. Dans certains cas, un partenaire pourrait ne pas posséder la capacité de réaliser les analyses ni l’expertise nécessaire pour réaliser la ou les analyses nécessaires. Ce problème doit être soulevé lors des réunions du CCEE afin de s’assurer que les échantillons peuvent être envoyés au laboratoire approprié, qui possède l’expertise et la capacité nécessaires.
Enquêtes sur la santé animale
Lorsqu’on présume qu’une éclosion est d’origine animale ou qu’elle est liée à des produits connexes (p. ex. aliments pour animaux de compagnie), une enquête doit être entreprise pour déterminer la responsabilité éventuelle de l’animal/du produit et il faut faire tout en son possible pour identifier la cause profonde de la contamination.
De nombreuses maladies entériques à déclaration obligatoire chez l’humain ne sont pas à déclaration obligatoire chez les animaux, de sorte que le rôle des autorités fédérale et provinciales/territoriales du domaine de l’agriculture sur le plan du soutien offert pour réaliser l’enquête sur la santé animale pourrait être variable. En général, les autorités de santé publique demeurent les principaux dirigeants de l’enquête sur la santé animale et reçoivent le soutien de leurs collègues spécialisés en santé animale. Ce qui suit consiste en des scénarios d’enquêtes sur des éclosions antérieures, accompagnés d’une brève description des rôles de direction et de soutien. Il est important de noter que les enquêtes à venir pourraient entraîner des responsabilités différentes ou un partage différent des responsabilités selon la province ou le territoire des partenaires impliqués.
Origine de l’éclosion |
Description de l’enquête sur la santé animale |
| Aliments/gâteries pour animaux domestiques | Dirigée par le CCEE; aucun dirigeant national spécialisé en santé animale. Traçage effectué principalement par les autorités de santé publique. Échantillons recueillis par des responsables de santé publique et l’ACIA. Analyse réalisée dans des laboratoires des autorités provinciales du domaine de l’agriculture et de l’ACIA; le LNM a fourni du soutien pour le sérotypage et les analyses génétiques. |
| Volaille (poussins) | Dirigée par le CCEE; aucun dirigeant national spécialisé en santé animale. Enquête au couvoir d’origine effectuée par l’autorité provinciale du domaine de l’agriculture, là où le couvoir était situé. Traçage effectué conjointement par les autorités de santé publique et de santé animale. Échantillons recueillis par les autorités du domaine de l’agriculture ou de l’environnement dans plusieurs provinces. Analyses réalisées sur les échantillons dans des laboratoires provinciaux d’agriculture; soutien offert par le LNM pour réaliser le sérotypage et les analyses génétiques. |
| Reptiles ou amphibiens | Dirigée par le CCEE; aucun dirigeant national spécialisé en santé animale. Traçage et collecte d’échantillons effectués par les autorités de santé publique; dans une province, collecte d’échantillons effectuée par l’autorité provinciale d’agriculture. Analyses réalisées sur les échantillons dans des laboratoires provinciaux de santé publique et d’agriculture; soutien offert par le LNM pour réaliser le sérotypage et les analyses génétiques. |
| Rongeurs | Dirigée par le CCEE; aucun dirigeant national spécialisé en santé animale. Traçage et collecte d’échantillons effectués par les autorités de santé publique; dans une province, collecte d’échantillons effectuée par l’autorité provinciale d’agriculture. Analyses réalisées sur les échantillons dans un laboratoire provincial d’agriculture; soutien offert par le LNM pour réaliser le sérotypage et les analyses génétiques. |
Mesures de santé publique
Les mesures prises au cours d’une éclosion de maladies entériques zoonotiques en vue d’éliminer l’origine de l’éclosion et de prévenir de nouveaux cas de maladie humaine peuvent comprendre un large éventail d’activités qu’un ou plusieurs partenaires doivent effectuer. En voici des exemples :
- Communication publique décrivant les activités recommandées de prévention de la maladie et de lutte contre celle-ci;
- Pour ce qui est des aliments et des gâteries pour animaux domestiques : rappel, détention ou élimination d’un produit alimentaire contaminé;
- Inspection, fermeture, désinfection et examen des pratiques en place dans les installations concernées, telles que des couvoirs et des fermes avicoles;
- Gestion des cas et des personnes-ressources.
Chaque partenaire prendra les mesures d’atténuation qui s’imposent en fonction de son mandat respectif. Le CCEE coordonne la communication des renseignements liés à ces mesures et facilite les discussions concernant le moment de les mettre en œuvre.
Échange de renseignements avec l’industrie
Durant une enquête, toutes les entreprises/organisations doivent être mises au courant des développements. Lorsqu’un enquêteur principal est nommé (p. ex. autorité provinciale/territoriale de l’agriculture dans des cas de maladie humaine liée à un couvoir), celui-ci devient la principale personne-ressource. Cependant, dans certaines circonstances où aucune autorité d’agriculture responsable n’est nommée, le responsable du CCEE pourrait devenir la principale personne-ressource, à moins que les parties ne s’entendent sur un autre choix.