Response

4.1 Responder Health & Safety

Safety of the responder and of the public is the first and overriding priority.

Departmental Health & Safety protocols, in accordance with the Shore-based Safety Management System and the Canada Labour Code, govern all Environmental Response preparedness and response activities. These protocols and Code covers all areas related to the federal government workplaces and personnel include spills sites for which the Canadian Coast Guard has a mandate.

In the event of a response requiring any level of personnel or equipment deployment, an incident specific Health & Safety Plan will be created relating to the particular environment and circumstances of the incident. The process for the creation of this Plan is imbedded in the Incident Command System and duly assigned to a site safety officer for its administration and compliance.

Any conflicts in application of an incident safety plan or conduct of preparedness activities at a federal work site will be resolved by application of the more preventive or least exposure to hazard solution.

4.1.1 Volunteers

During the response to a marine pollution incident, the Canadian Coast Guard may receive requests by individuals who wish to participate in response operations as a volunteer. These offers may include assistance with on-water or shoreline cleanup operations, retrieving and rehabilitating wildlife, operating boats, site rehabilitation and waste management.

In accordance with provisions outlined in various legislation and Canadian Coast Guard policies related to Health and Safety (see 4.1 Responder Health and Safety), the Canadian Coast Guard will not engage / place volunteers in potentially dangerous situations, exposing them to hazardous materials, environments and working conditions. Alternatively, volunteers will be redirected to any recognized volunteer/charitable organization (e.g. The Canadian Red Cross, Ducks Unlimited Canada, etc.) that may be involved with the incident.

Individuals who approach the Canadian Coast Guard to offer their services and time for payment may either be hired under contract, if required, or referred to any response contractors engaged in the response.

4.2 Regional Response

The Regional Chapters of the Marine Spills Contingency Plan detail the procedures, resources and strategies used to prepare for and conduct a response to a marine pollution incident within a Region’s geographic area. Each Regional Assistant Commissioner is responsible for the development and maintenance of the Regional Chapter within their area of responsibility.

The National Environmental Response Program Office, Canadian Coast Guard Headquarters, will provide guidance on the content for Regional Chapters and Geographically Specific Response Plans to ensure consistency amongst all Regions as well as ensure that the Regional Chapters comply with the policies, principles and guidelines provided in the National Chapter.

Standards for Regional Chapters can be found in Annex C.8 Regional Response.

4.3 Response Operations – General

Canadian legislation firmly entrenches the polluter’s responsibility to pay for clean-up efforts and pollution damage from ships, however, they are not required to initiate, manage, or sustain these efforts. Understanding the difficulty companies may have maintaining equipment and expertise in pollution response, Transport Canada, through regulation, certified a network of sophisticated and specialized response contractors (see 2.6 External Resources) across Canada to be available to the industry, should it choose to clean-up its own pollution. Canadians expect the Canadian Coast Guard to actively oversee and participate with industry to manage clean-up operations, and direct or rapidly undertake the operation when necessary. To meet this expectation, the Canadian Coast Guard is the lead agency Incident Commander for all marine pollution incidents that fall within its mandate and will work with the polluter (if willing and able) and stakeholders from federal / provincial / territorial agencies, aboriginal communities, and municipalities in a single or unified command setting for the successful resolution of the incident.

To effectively exercise its command responsibility, the Environmental Response program has personnel strategically located across the regions to assess, activate, and execute a response triggered by a report of pollution. The expectation is for a rapid response, including assessment and deployment of clean-up equipment as necessary. Notably, as the program continues to evolve through implementation of various government initiatives, a greater emphasis will be placed on the increased readiness of Canadian Coast Guard response assets.

Today, the Canadian Coast Guard assesses spill reports regionally through a standby mechanism during after-work hours. Similarly, response activation of command assets occurs regionally through a standby mechanism during after-work hours.

In addition to activating a command team, the Canadian Coast Guard will contract and / or undertake any necessary counter-pollution missions should the polluter’s response be inadequate or unwilling. At the earliest appropriate time, Canadian Coast Guard assets not involved in the command and control of the incident (i.e. clean-up equipment) will be stood-down and returned to ready-status and industry resources will be utilized.

The Canadian Coast Guard maintains command and control personnel and response equipment in strategic locations across the country as follows:

  • 24/7 first responder capability (containment boom with personnel) at all Search and Rescue stations with the exception of the province of Quebec.
  • Environmental Response maintains a dedicated Incident Command team in Quebec City (Que.) and St. John’s (N.L.) for the management of spill cases in the Quebec sector and the Newfoundland & Labrador sector. The remainder of Coast Guard assemble their teams from personnel different locations. For all regions, as the case complexity, size, and duration increase the command teams are augmented by regional personnel and by the National Environmental Response Team.
  • Environmental Response has response personnel with containment and recovery capability in Prince Rupert (B.C.), Vancouver (B.C.), Victoria (B.C.), Hay River (N.W.T.), Parry Sound (Ont.), Sarnia (Ont.), Prescott (Ont.), Sorel (Que.), Quebec City (Que.), Charlottetown (P.E.I.), Saint John (N.B.), Halifax (N.S.), and St. John’s (N.L.).
  • Environmental Response has an air transportable capability in Hay River (N.W.T.) for spills in Arctic communities.
  • The Environmental Response program maintains equipment in ­5 locations within the Province of Quebec to be used by contractors under the direction of the Canadian Coast Guard.
  • The Environmental Response program maintains equipment in 21 unstaffed locations in the Arctic.

4.3.1 Pattern of Response

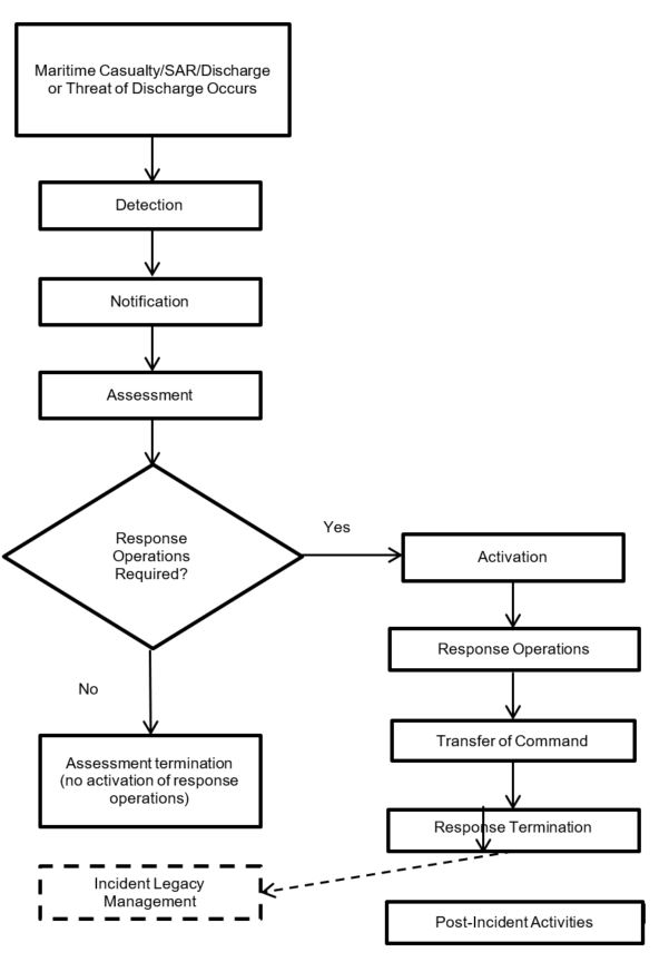
When notified of a marine pollution incident, Environmental Response personnel are prepared to respond. The pattern of response illustrates sequence of events of the response to a reported incident, irrespective of the size or complexity of a marine pollution incident.

Maritime casualty / Search & Rescue / discharge or threat of discharge occurs
Discharge or threat of discharge is the first step and occurs when a vessel is involved in an incident such as a grounding, collision, sinking, intentional release, drifting, abandonment, etc. or from a mystery source, or from an oil handling facility when a transfer of oil to or from a vessel is underway.
Detection
Detection is the point where surveillance assets, the casualty, responding authorities, other agencies in the area, or members of the public notice the presence of / threat of pollution.
Notification
Notification is the report of pollution or potential pollution to the Canadian Coast Guard. Internal notification involves communicating that information to the appropriate groups within the Canadian Coast Guard for action. Notification standards can be found in Annex C.2 Notification Call-out and Activation Assessment.
Assessment
Assessment is the step where the Environmental Response Duty Officer analyses the report of pollution / threat of pollution to see if it falls within the mandate of the Canadian Coast Guard and to identify any potential impact to the safety of the responders / public, and to the environment. Assessment standards can be found in Annex C.3 Assessment.
Assessment termination (no activation of response operations)
Termination of an assessment occurs when the report of pollution / threat of pollution is erroneous, cannot be verified, or fails the mandate filter. Canadian Coast Guard response operationsFootnote 2 will not be activated. The Superintendent of Environmental ResponseFootnote 3 is the assessment-termination authority. See Annex C.4 Assessment Termination for related standards.
Activation (initiation of response operations)
Activation of Canadian Coast Guard response operations occurs where the report of pollution / threat of pollution is verified and meets mandate criteria. The Superintendent of Environmental ResponseFootnote 4 is the activation authority. This is the start of the emergency phase. See Annex C.5 Activation for related standards.
Response Operations
Response operations are conducted under the role of the Incident Commander using the Incident Command System until it has been determined that response operations are no longer required.
Transfer of Command
As response operations evolve, decision to replace the Canadian Coast Guard Incident Commander may occur and be based on case details and associated response efforts. In the event a transfer of command occurs, the Superintendent of Environmental Response or the identified superior officerFootnote 5 is the initiating authority.
Response termination
Response termination is the end of the operations determined by suitable end points reached by Incident Command. The Canadian Coast Guard Incident CommanderFootnote 6 is the termination authority for Type 3, 2 and 1 incidents. For Type 5 and 4 incidents, the Superintendent of Environmental Response is the termination authority. Response operations shall be terminated in accordance with standards listed in Annex C.6 Response Termination.
Incident legacy management
Upon termination of the response the incident legacy management becomes the responsibility of the Assistant Commissioner. The Assistant Commissioner shall assign / divest responsibility for the project as appropriate.
Post-Incident Activities (Cost Recovery and/or Lessons Learned)
Post-incident activities include cost recovery actions and lessons learned.

Figure 3: Pattern of Response

Image described below
Text version: Pattern of Response

Pattern of Response

  1. Maritime casualty / SAR / discharge / or threat of discharge occurs
  2. Detection
  3. Notification
  4. Assessment
  5. Response Operations Required?
    1. Yes
      1. Activation
      2. Response Operations
      3. Transfer of command
      4. Response Termination -> Incident Legacy Management
      5. Post-incident activities
    2. No
      1. Assessment termination (no activation of response operations)

4.3.2 Emergency Phase

From the moment of activation, Canadian Coast Guard operations will transition through two stages:

  1. Initial Response: The Initial Response occurs immediately after the activation of a Canadian Coast Guard response and is characterized by the execution of pre-determined plans and response strategies (where available) using the pre-staged / closest / most appropriate government and industry resources available.
  2. Tactical Response: During the Tactical Response period, the Canadian Coast Guard and other Incident Commanders have been able to establish an Incident Command Post (Single or Unified Command) and are working towards an increasingly structured format. Actions are characterized by tactical limitations as additional resources are cascaded in from government and industry in support of a tailored response. Planning horizons are typically up to 72 hours, longer in remote environs.

4.3.3 Project Phase

Once the emergency phase is over, Canadian Coast Guard operations will move through the project phase:

Strategic Response
During the Strategic Response there is time to develop spill-specific and complex incident action plans. This response is characterized by the availability of resources needed to assess and address the exact circumstances of the spill. Canadian Coast Guard on-water and shoreline clean-up operations will have been replaced by an industry capacity, as required.
Recovery and Monitoring Period
The Recovery and Monitoring period starts when the casualty no longer poses a threat and / or the clean-up has concluded and any incident legacy management commences. At this point the Canadian Coast Guard will hand off the case to the most appropriate agency.

4.3.4 Incident Core Response Priorities and Response Domains

The Response Domains represent the three distinct operational foci of a typical response. The incident command team organize its response priorities to address the unique challenges in each domain. The domains are:

  • the casualty creating the incident;
  • the clean-up of the pollution or threat of pollution; and
  • the continuity of the impacted resource (fishery, port, waterway, economy, etc.).

The core response priorities cover most requirements of the majority of responses. The Canadian Coast Guard core response priorities are, in order:

  1. safety of responders and the public;
  2. incident stabilization / control of the scene;
  3. protection of the environment, infrastructure, and property;
  4. surveillance and monitoring of the conditions, response effectiveness, and incident impacts; and
  5. community engagement.

See Annex C for common tactical and management objectives for each of the core priority across the each response domain.

4.4 Watchkeeping Function

4.4.1 Regional

The Environmental Response Duty Officer is currently the 24-7 / 365 watchkeeping function of the Environmental Response branch and is charged with receiving internal notifications and assessing a report of marine pollution in accordance with the standards outlined in Annex C.7 Regional Watchkeeping Officer.

The Environmental Response Duty Officer will take a “precautionary approach” and not delay making any decisions that could prevent serious damage to the marine environment, even in the absence of all available information.

The Regional Operations Centre will eventually assume the responsibilities for watchkeeping and assessment of marine pollution incidents. Until the Regional Operations Centre is deemed capable of undertaking these functions, the Environmental Response Duty Officer will continue to fulfill this role as outlined in this Plan.

4.4.2 National

The National Environmental Response Program Office and National Command Centre staff will ensure provisions for a 24-7/365 National Headquarters Duty Officer who will be responsible for providing and supporting the National Command Centre and National Incident Management Team with incident specific information obtained from Regional response personnel to ensure that Canadian Coast Guard senior management have the most up-to-date information available. Specifically, the National Headquarters Duty Officer will:

  • maintain daily situational awareness of all open cases;
  • receive and assess regional reports of marine pollution;
  • determine incident severity based on incident types in accordance with the Incident Command System incident handbook;
  • provide daily situation reports to senior management on the status of the response to the incident;
  • provide support to and advise the Subject Matter Expert of the National Incident Management Team and the National Command Centre;
  • monitor requests for National Environmental Response Team resources; and
  • create daily briefing material for departmental senior management and ministerial staff.

4.5 Canadian Coast Guard Incident Management

National Canadian Coast Guard policy stipulates that all marine pollution incidents, for which it is the lead agency, will be managed through the Incident Command System. The Incident Command System has been adapted to meet the unique challenges of maritime spill response within the Canadian legislative framework. It allows Canadian Coast Guard incident management teams to manage the operational response from the emergency phase through the project phase.

Determination of the lead agency for spills in Canada refers to the source, not location of the spill. Pursuant to subsection 180 (1) of the Canada Shipping Act, 2001, the Minister, through the Canadian Coast Guard, has the overall mandate to ensure an appropriate response to ship-source and mystery spill marine pollution incidents in order to minimize damage to Canada’s marine and freshwater environment, the Canadian economy and public safety. For greater certainty, the Canadian Coast Guard Incident Commander is the final authority.

A Unified Command construct will be established (except for some Type 5 and 4 incidents), which brings together the Incident Commanders of all appropriate organizations that have either the jurisdiction and/or mandate related to the incident at hand to coordinate an effective response while carrying out their own organization’s jurisdictional responsibilities.

The Canadian Coast Guard Incident Commander will work with the polluter in Unified Command (when the polluter is known, willing and able to respond) and, where appropriate, the Incident Commanders of other agencies and organizations that have jurisdictional or functional responsibility to develop a common set of response objectives and strategies.

The following table summarizes the circumstances in which the Canadian Coast Guard will be the Incident Commander:

Pollutant Source Canadian Coast Guard Role Comment
Vessel in, on, through or immediately outside Canadian watersFootnote 7 Incident Commander Respond under a Single or Unified
Command structure with the Incident Commanders of other agencies and the polluter when the polluter is known, willing and able.
MysteryFootnote 8 source in Canadian waters Incident Commander Respond under a Single or Unified
Command structure with the Incident Commanders of other agencies.
Oil Handling FacilityFootnote 9 Incident Commander Only when a vessel is attached and transfer of oil is underway. Respond under a Single or Unified Command structure with the Incident Commanders of other agencies and the polluter when the polluter is known, willing and able.
Any source originating in foreign waters that enters Canadian waters Incident Commander Respond under a Single or Unified
Command structure with the Incident Commanders of other agencies. For operations within Canadian waters.
Assisting Agency Upon request, for operations within foreign waters.
Any source, other than a vessel or mystery source, originating in Canadian waters that enter foreign waters Assisting Agency Upon request, for operations within Canadian and/or foreign waters.

For incidents that do not fall under the mandate of Fisheries and Oceans Canada, the Canadian Coast Guard can provide assistance and resources to another agency where appropriate for the conduct of a response.

4.6 Marine Pollution Reporting

Each marine pollution incident reported to the Environmental Response program shall be entered into the Marine Pollution Incident Reporting System (MPIRS). The input of these reports shall be conducted in accordance with CCG/6046 - Environmental Response Directives D-6010 - The Reporting of Marine Pollution Incidents.

Marine pollution incidents that are more significant in nature shall also be reported in accordance with the National Incident Notification Procedure.

As part of the implementation of the Incident Command System, the Canadian Coast Guard will be replacing the Marine Pollution Incident Reporting System with a web-based Incident Command System application. This application will not only record marine pollution incidents and streamline the notification process, but will allow response personnel to manage incidents in real time using Incident Command System concepts, processes and forms.

4.7 National Environmental Response Team Concept

4.7.1 Background

The Canadian Coast Guard has adopted a “National Environmental Response Team” concept to assist in the response to marine pollution incidents or natural or man-made disaster. This concept is based on the premise that surge capacity is promulgated from within. During major incidents with sustained and prolonged resource requirements, all Canadian Coast Guard personnel and material resources constitute one national team of competent individuals for the response to a marine pollution incident or other casualty and can be deployed to any Region in Canada, or internationally, to augment a response.

4.7.2 National Response Team Activation Criteria

The following indicates when activation of the National Environmental Response Team may occur:

  • insufficient resources exist in the affected Region to effectively sustain or support incident command and / or management team functions to a Type 3,2 or 1 marine pollution incident;
  • a request has been received by another lead agency for assistance to the response of a domestic natural or man-made disaster and insufficient resources exist within the affected Region to sustain or support the operation; and
  • a nation requests Government of Canada assistance to a marine pollution incident (see 4.9 – International Cooperation in Pollution Response, for further information regarding procedures).

The Canadian Coast Guard Incident Commander will be advised of the requirement for National Environmental Response Team assistance by his/her Command / General Staff. Once advised, the Canadian Coast Guard Incident Commander will task the Logistics Section to begin determining resource requirements to sustain / augment response operations.

4.7.3 Operational Protocols for Response Assistance

The following flow chart depicts the process for requesting National Response Team assistance to help sustain or augment a response.

Figure 4: National Environmental Response Team Process

Image described below
Text version: National Environmental Response Team Process

National Environmental Response Team Process

  1. Incident occurrence
  2. Regional response
  3. Response escalation
  4. IC determines need for addtional resources
  5. Request sent internal to region
  6. Can region satisfy request?
    • Yes
      • Response continues with regional resources
      • RIMT advises NIMT of situation – NIMT monitors in anticipation of potential future NERT request for assistance
    • No
      • Request sent to RIMT
      • Request sent to NIMT
      • NIMT appoints NERT SME
      • NERT SME sends request to other regions and NCR
      • Regions assess request and determine resource availability
      • Regions report back to NERT SME
      • NERT SME transmits info to logistics section of affected region
      • Affected region’s logistics section works with supporting regions to facilitate transfer of resources – NERT SME monitors and provides support as required

A description of each phase of National Environmental Response Team activations is as follows:

Incident Occurrence
A marine pollution incident that falls under the mandate of the Canadian Coast Guard occurs and is reported to the Environmental Response Duty Officer.
Regional Response
A response is initiated as per section 4.3 Response Operations – General.
Response Escalation
The Canadian Coast Guard Incident Commander has determined that the response to the incident has escalated to a point where Regional Environmental Response resources are insufficient to sustain the response at an adequate level.
Incident Commander Determines Need for Additional Resources
The Incident Commander, through the General Staff, determines the resource requirements to help sustain or augment the response. In determining the resource requirements, the Incident Command Post shall consider the following:
  • If personnel are required:
    • quantity;
    • qualification requirements (i.e. Incident Command System role, equipment operators, boat drivers, safety specialist, etc.)
    • shift requirements (i.e. 1 or 2 week rotation, etc.)
    • date required; and
    • reporting location.
  • If equipment resources are required:
    • type;
    • quantity;
    • whether personnel will be required to accompany / operate equipment (see above); and
    • estimated time equipment will be required.
Request Sent Internal to Region
The request for assistance will be sent within the Region through the Regional Incident Management Team to the other Canadian Coast Guard program’s Superintendents. This includes:
  • Search and Rescue;
  • Marine;
  • Aids to Navigation;
  • Maritime Security;
  • Marine Communication and Traffic Services; and
  • Integrated Technical Support.
If the request for assistance can be satisfied within the Region, the response will continue without National Environmental Response Team support. However, the Regional Incident Management Team will advise the National Incident Management Team of the situation, who will monitor regional operations in anticipation of a request for national support.
Request Sent to the Regional Incident Management Team
If other Canadian Coast Guard programs within the Region are unable to sustain or augment the response, a request for assistance will be sent to the Regional Incident Management Team leader.
Request Sent to the National Incident Management Team
The Regional Incident Management Team Leader will transmit the response to the National Incident Management Team Leader for action.
National Incident Management Team Appoints a National Environmental Response Team Subject Matter Expert
A National Environmental Response Team Subject Matter Expert will be appointed by the National Incident Management Team to respond to the request for assistance. The Subject Matter Expert will be the main point of contact within the National Incident Management Team to respond to the request for assistance.
National Environmental Response Team Subject Matter Expert Sends Request to Other Regions
Once the Subject Matter Expert has received the request for assistance, he/she will confirm they have the required information before proceeding with sending the request to the other Regions for consideration. The request shall be sent to the Superintendents of Environmental Response for action.
Regions Assess Request / Determine Resource Availability
The Superintendents of Environmental Response will assess the request and determine resource availability. This will be based on a number of factors, but mainly:
  • the potential risk to Canadian Coast Guard personnel and equipment;
  • the capability to respond; and
  • the impact the request will have on normal operations and Canadian Coast Guard services.
Regions Report Back to the National Response Team Subject Matter Expert
The Superintendent of Environmental Response will report back to the Subject Matter Expert with the required information regarding the request for assistance. The Subject Matter Expert will assess the information provided and request further information/clarification from the Superintendents of Environmental Response, if required.
National Environmental Response Team Subject Matter Expert Transmits the Information to the Logistics Section of the Affected Region in the Incident Command Post
The information provided by the Superintendents of Environmental Response will be sent to the affected Region’s Logistics Section contact.
Affected Region’s Logistics Section Work with the Supporting Regions to Facilitate the Transfer of Resources
The affected Region’s Logistics Section will work with the other Regions to facilitate the transfer of resources to the affected Region. This includes determining travel schedules, arrival times, accommodations, transfer method of equipment, etc. This work will be conducted Region to Region.
The National Environmental Response Team Subject Matter Expert Provides Support as Required
While the transfer of resources occurs, the Subject Matter Expert will monitor the situation and provide support, where possible. This could include assisting with making travel arrangements, equipment transport or sourcing resources from international partners.

4.7.4 National Environmental Response Team Subject Matter Expert Roles and Responsibilities

The National Environmental Response Team Subject Matter Expert is a member of the National Environmental Response Program Office and is responsible for executing National Environmental Response Team functions at the national level and may be activated in Type 3-1 incidents. Specifically, the National Response Team Subject Matter Expert will:

  • support the National Incident Management Team and partake in all meetings;
  • execute requests for resources received from impacted Regions;
  • monitor response operations in the impacted region in anticipation of a request for national resources;
  • support the National Incident Management Team leader;
  • support the regions for logistical coordination;
  • support the regions for incident command post personnel; and
  • have situational awareness of National Environmental Response Team capabilities and availability.

4.8 Canadian Coast Guard as an Assisting Agency

In the event of an incident which does not fall under the mandate of the Canadian Coast Guard, Environmental Response may provide assistance to a lead agency. The Environmental Response program may provide resources in the form of personnel, equipment, or a combination of both.
Requests for assistance may be from:

  • the Minister or Deputy Minister of a federal department, or a regional representative authorized to act on a federal department's behalf (i.e. National Energy Board for a pipeline spill);
  • the Premier of a province, the leader of a territorial government, or a provincial/territorial official designated by the provincial or territorial government (i.e. provincial ministry of the environment for a land based spill impacting a water body);
  • a senior representative of the public or private agency or board leading the response; or
  • the lead agency's Incident Commander.

Organizations seeking federal government assistance shall make their requests through Public Safety Canada. In those incidents where Canadian Coast Guard assistance is being sought, Public Safety Canada shall process and send those requests to the Director, Incident Management, Operations, Canadian Coast Guard, Headquarters, in accordance with established procedures.

When receiving requests from Public Safety Canada for assistance to another lead agency, the Director, Incident Management, Operations, Canadian Coast Guard, Headquarters, shall request, as a minimum, the following information:

  • the name of the person making the request and under what authority the request is being made;
  • the name of the organization the person represents;
  • the telephone number and address of the person making the request;
  • the nature of the marine emergency and extent of assistance being requested;
  • the name of the Incident Commander and the person to be used as operational contact; and
  • financial arrangements.

The requests for assistance shall be transmitted to the appropriate Regional Superintendent of Environmental Response, who will make a recommendation based on the following:

  • the potential risk to Canadian Coast Guard personnel and equipment;
  • the propriety and justification of the request;
  • the capability to respond; and
  • the impact the request will have on normal operations and Canadian Coast Guard services.

Requests that are more significant in nature will be made to the Assistant Commissioner who, if necessary, will liaise with the Director General, Operations and make a recommendation to the Canadian Coast Guard Commissioner.

Environmental Response staff competent in the operation of the requested equipment shall be tasked to accompany the equipment in order to provide field service maintenance, equipment operation and trouble-shooting guidance and/or training.

Assistance to the lead agency will be on a cost recovery basis unless otherwise directed. Costs incurred while acting as an assisting agency must be recovered from the lead agency pursuant to either a memorandum of understanding or contractual arrangement depending on which is established at the time of the request for assistance.

4.9 International Cooperation in Pollution Response

4.9.1 Providing/Requesting Assistance to/from Other Countries

Requests for response assistance to/from the Canadian Coast Guard to/from other countries will follow established procedures and protocols outlined in the relevant response plan, international agreement or Memorandum of Understanding, as follows:

Canada – U.S. Joint Marine Spills Contingency Plan
Requests for assistance to/from the United States Coast Guard shall be done in accordance with procedures outlined in the Canadian Coast Guard – United States Coast Guard Marine Spills Contingency Plan, 2013, and is done on a Region to District basis, as outlined in the relevant Regional Annex.
International Convention on Oil Pollution Preparedness, Response and Cooperation
Countries signatory to this convention, which includes Canada, can make requests for response assistance directly to the International Maritime Organization – Marine Environmental Protection Division. As per the International Maritime Manual for Response Assistance, requests for assistance will be sent directly to the National Command Centre from the Marine Environmental Protection Division. In cases where the Canadian Coast Guard requires response assistance, the National Incident Management Team, after consulting with the Incident Commander, will make the request to the International Maritime Organization through the appropriate channels.
Agreement on Cooperation on Marine Oil Pollution Preparedness and Response in the Arctic
Requests for assistance to/from the Canadian Coast Guard can be made to other signatory Arctic nations for incidents occurring in Arctic waters. Requests shall be made in accordance with procedures outlined in the Agreement on Cooperation on Marine Oil Pollution Preparedness and Response in the Arctic.
Other requests for assistance
A request for Canadian Coast Guard assistance may be received from a country other than the United States, one of the countries bordering Arctic waters identified in the Agreement on Cooperation on Marine Oil Pollution Preparedness and Response in the Arctic, or a country signatory to the International Convention on Oil Pollution Preparedness, Response and Cooperation. As there are no standard protocols for receiving these types of request, requests may be received by Global Affairs Canada, the Government Operations Centre, or the Commissioner of the Canadian Coast Guard. In any case, the request will be relayed to the Commissioner of the Canadian Coast Guard, who, once the request is approved, will direct the Director General, Operations, who will respond to the request.

4.9.2 General Guidelines for Providing Assistance to Other Countries

These guidelines shall apply in cases where no established joint plan or agreement exists between the Canadian Coast Guard and other country(ies):

Activation of National Environmental Response Team Resources
When a request for international assistance has been received, the Director General, Operations, will convene the National Incident Management Team to review the request. A National Environmental Response Team Subject Matter Expert will be appointed who will consult with the Environmental Response Superintendents to determine if the request for assistance can be met and in what capacity. If it is agreed that assistance can be provided, each Region will work with the National Environmental Response Team Subject Matter Expert who will facilitate transportation, logging, border procedures, etc., to the requesting nation.
Reporting Requirements
The National Environmental Response Team Subject Matter Expert will develop protocols in accordance with the specific request for resources and/or issues related to the host country’s request and, in conjunction with other appropriate government departments, will determine the protocols required for that particular country.
Release and Repatriation of Resources
The requesting nation shall specify the amount of time Canadian Coast Guard resources will be required. If the requesting nation determines at a later time that Canadian Coast Guard resources are required for longer than originally anticipated, this request shall be made to the Director General, Operations, who will consider the request.
Once Canadian Coast Guard resources are no longer required, the National Environmental Response Team Subject Matter Expert will work, in conjunction with Global Affairs Canada, Minister of Foreign Affairs, to repatriate resources as expeditiously as possible.
Cost Recovery
The Operational Business branch of the Canadian Coast Guard, Headquarters, is responsible for the accounting for the costs of such assistance for the purposes of cost recovery.

4.9.3 General Guidelines for Requesting Assistance from Other Countries

These guidelines shall apply in those cases where no established joint plan or agreement exists between the Canadian Coast Guard and other country(ies):

Decision Point
A decision to request additional resources from other countries shall be made when the Canadian Coast Guard Incident Commander and senior Canadian Coast Guard management has determined that the required resources to sustain or augment a response in the affected Region are no longer available in Canada by the Canadian Coast Guard, other federal, provincial or municipal government department, or private contractor. In such a case, the National Environmental Response Team Subject Matter Expert will determine, with the Logistics Section of the impact Region, the resources required.
Requesting Resources
A request for resources shall be made in accordance with procedures specified in 4.9.1 Providing/Requesting Resources to/from Other Countries.
Importing Resources
Once international resources have been confirmed, the National Environmental Response Subject Matter Expert will work with their international contacts to determine transportation, the expedition of people and equipment across the border, and other logistical issues.
Release of Resources
Once international resources are no longer required, the National Environmental Response Team Subject Matter Expert will work with the affected Region’s Logistics Section to facilitate the release of international resources to their country of origin.
Assisting countries shall provide the National Environmental Response Team Subject Matter Expert invoices/costs associated with the use of their resources. These costs shall be passed on to the Manager, Operational Service Delivery, for processing.

Page details

2026-02-09