Commissioner's directive 714-1: Consultation guidelines for the establishment and/or relocation of community correctional centres
Guidelines
Guidelines
- Number: 714-1
- Date: 2009-11-20
- Issued under the authority of the Assistant Commissioner, Policy Planning and Coordination
Related Links
Table of Contents
- Purpose
- Authorities
- Cross-References
- Definitions
- Consultation Principles
- CCC Establishment/Relocation Process
- Commissioning Officer's Role and Responsibilities
- Community Consultation - First Level
- Request to PWGSC
- Site Selection Committee
- Location Considerations
- Environmental Considerations
- Community Impact Considerations
- Community Consultation - Second Level
- Feedback and Follow-Up
- Annex A - Phase 1 - Project Approval Process and Phase 2 - Consultation Process
- To ensure that consultation with community stakeholders occurs prior to the establishment and/or relocation of a Community Correctional Centre (CCC) and that the selection of its location occurs in a transparent fashion.
- Corrections and Conditional Release Act (CCRA):
Corrections and Conditional Release Regulations (CCRR):
- title="Commisioners Directive">CD 022 - Media Relations
CD 714 - Community Correctional Centre Standards
Consultation Tool Kit - CSC's Consultations Guide
Communication Policy of the Government of Canada
Planning Information Products
- Stakeholders are any individual, business or group, formal or informal, who have a contribution to make to the consultation process regarding the relocation or establishment of a CCC. There are two levels of stakeholder participation:
- Expert: those individuals, businesses or groups identified as having a particular expertise, who would be specifically recruited for their participation and partnership. This level of stakeholder involvement is organized for the purpose of collecting information, and assessing and garnering support for the project.
- Directly involved: those individuals, businesses or groups identified as residing or working in the geographic community surrounding the proposed location for the CCC. This level of stakeholder involvement seeks feedback from those neighbours, community partners and any member of the general public who would have an interest in and/or contribution to make to the project.
- A Role Statement is developed as part of the planning cycle and is a key document in the communication strategy and consultation process. It includes the following:
- purpose and rationale for the facility, including how the CCC contributes to CSC's Mission, public safety, etc.;
- annual, current and forecasted release statistics and capacity for the district and existing CCCs;
- an overview of relevant or related CSC operations in the area, such as the number of potential releasing institutions, the number and capacity of existing CSC operations and private contract facilities;
- a description of the geographic area and offender population served;
- number and type of staff;
- how public safety will be managed;
- programs and services offered out of the facility;
- activities that will occur at the facility; and
- community demographic profile.
- The communication strategy describes the manner in which stakeholders are consulted and informed during the consultation and site selection process. It is adapted for different demographics and audiences.
- Open house: a planned event for stakeholders and the general public to meet with staff, organizers, Site Selection Committee, etc. to provide both general and specific information in an informal way. Discussion is informal and allows for identified staff/organizers to meet individually with community members to discuss specific issues.
- Community or public meeting: an open forum for stakeholders and/or members of the public where a formal presentation is provided by CSC and participants are given the opportunity to share their comments and receive response to questions.
- Consultation with the Canadian public is intrinsic to effective public policy development and service to the public.
- Effective consultation requires transparency of purpose, process and partnership, implying shared responsibility and commitment. A clear, mutual understanding of the issues, objectives, purpose, constraints and expectations is essential.
- Through the consultation process, CSC takes into consideration information gathered when shaping policies, programs and services.
- CSC invites stakeholders to:
- become engaged in a dialogue, thereby gaining a better understanding of each other's expertise, diverse views and needs of the community; and
- contribute to identifying and addressing unique needs of diverse offender populations.
- Consultation with the stakeholders is an ongoing activity and dialogue will occur as required.
- Annex A of this directive depicts the two phases in the establishment/relocation process: Phase 1 which consists of the project approval process followed by Phase 2 which consists of the consultation process.
- The establishment and/or relocation of a CCC is guided by, but not limited to, the following factors:
- changes to legislation and/or policies;
- implementation of new initiatives;
- need to respond to changing offender profile;
- variation in the distribution of offender populations;
- changes to the organizational structure and/or priorities;
- growth in offender population; and
- lifecycle management of existing facilities, including safety concerns, non-compliance with federal accessibility guidelines, occupational health and safety issues.
- The District Director identifies the need to establish and/or relocate a CCC and completes the Role Statement.
- The District Director, in consultation with the Facilities Branch at Regional Headquarters and his or her respective Citizen Advisory Committee, will develop a five-year Regional Community Corrections Accommodation Plan. The plan for the development of a new CCC will include analysis of expanding the use of private contract beds, feasibility of renovating an existing facility, renting or leasing for additional bed space, or establishing a stand-alone facility. This information is captured in the Role Statement.
- The Regional Deputy Commissioner will approve the five-year Regional Community Corrections Accommodation Plan as part of the Regional Capital, Accommodation and Operations Plan (RCAOP).
- The Assistant Commissioner, Correctional Operations and Programs, will evaluate the five-year RCAOP against national community corrections' priorities/direction and, if supported, forward to the Corporate Services Sector at National Headquarters for consideration in the preparation of the National Capital, Accommodation and Operations Plan (NCAOP).
- Upon receipt of project funding and at least one year in advance of activation of the project, the Director General, Facilities, will appoint a Project Leader whose responsibility is to oversee implementation of the project.
- Following the appointment of the Project Leader, the Regional Deputy Commissioner will appoint an individual to perform the duties of a Commissioning Officer.
- The duties of the Commissioning Officer include:
- assuming a coordinating role of the consultation process for the project team whose members will include Community Reintegration, Facilities and Citizen Engagement Branches at National Headquarters, Facilities and Communications Divisions at Regional Headquarters, and Public Works and Government Services Canada (PWGSC);
- developing the consultation plans and communication strategy in collaboration with the Regional Administrator of Communications, for approval by the Regional Deputy Commissioner and the District Director;
- recruiting and chairing the Site Selection Committee;
- preparing briefing materials as required to ensure that Regional and National Headquarters decision makers are fully informed at all times of the status of the project; and
- maintaining ongoing contact with the Regional Administrator of Communications to coordinate media releases in the reviewing and adapting of the communication strategy throughout the community consultation process, as required.
- The first level of consultation occurs prior to the site selection process and includes those stakeholders (expert) whose support is essential for the project. Stakeholders are provided with an overview of the project and are given opportunity to seek clarification and offer feedback. This step occurs prior to the wider community consultation process.
- Stakeholders may include, but are not limited to:
- mayor and city councillors;
- municipal planning departments;
- police agencies;
- members of the Legislative Assembly or members of the Provincial Parliament for the neighbourhood;
- provincial Minister of Justice;
- provincial Director of Corrections;
- members of Parliament for the neighbourhood; and
- other community organizations which may include victim groups, school boards, nursing homes, etc.
- The next level of consultation involves bringing the work of the Site Selection Committee to the public forum and moves the consultation process to the broader public.
- The Facilities Project Leader will request from PWGSC a list of suitable properties and review the list for presentation to the Site Selection Committee.
- The composition of the Site Selection Committee should reflect the community and may include, but is not limited to, representatives from the following:
- municipal government;
- police agencies;
- academic community;
- Indigenous communities, including First Nations, Métis and Inuit;
- Ethnic groups based on regional/geographic populations;
- Citizen Advisory Committees;
- faith communities; and
- community at large.
- The Project Leader will have a consulting role on the Site Selection Committee.
- The Site Selection Committee will assess the list of properties provided by PWGSC and evaluate and prioritize the properties taking into account location, environmental and community impact considerations. These three areas of consideration complement each other and provide the contextual perspective on sites being considered for selection.
- Public safety and offender reintegration are essential considerations in identifying a site location, which may include but are not limited to:
- access to public transportation;
- access to basic needs, including groceries and shopping;
- access to personal needs, including social, medical, dental, hospital, police, church/spiritual and counselling services;
- access to education, including library, tutoring and Adult Basic Education;
- access to employment counselling, casual labour, job placement; and
- access to recreational programs and opportunities.
- Environmental considerations ensure that the site selection process encompasses a demographic profile of the community and identifies potential health and safety issues, which include but are not limited to:
- cost of site and preparation of site for construction;
- environmental concerns, including noise and toxins;
- distance from high crime areas;
- zoning by-laws; and
- distances from areas of particular community sensitivity.
- The Site Selection Committee will determine an appropriate radius for mapping of above environmental considerations.
- Community impact considerations ensure that relevant information is collected for feedback during the community consultation process, which include but are not limited to:
- suitability to existing neighbourhood;
- positive contribution to physical appearance of the neighbourhood;
- impact on property values;
- security measures in place, i.e. external lighting;
- economic impact on the community; and
- community support of the facility.
- Based on the evaluation of these considerations, the Site Selection Committee will present a prioritized list of possible properties to the District Director who will choose a property to pursue with PWGSC.
- Specific information related to the selected site property purchase should only be made public after the Minister of Public Safety approves acquisition of the property and PWGSC has arranged for an "Option to Purchase" agreement with the property owner. The remaining prioritized sites should remain confidential in the event that alternate sites need to be pursued as per PWGSC regulations.
- The second level of community consultation normally involves those who work and/or live around the potential site and allows them to become involved in the information sharing process.
- The community consultation process begins after the Site Selection Committee has rated the sites and PWGSC has arranged an "Option to Purchase" agreement with the property owner.
- The community consultation includes municipal consultation requirements.
- Successful community consultation utilizes a variety of methods to ensure feedback from the target groups is captured and community input received. This may include online questionnaires, focus groups, face to face dialogue sessions, town hall meetings, community or public meetings, stakeholder roundtables, open houses, surveys, telephone surveys, mail-outs, etc.
- Persons chosen to meet with the public during the consultation phase must be able to explain the legislation and mandate governing the CSC, as well as the principles and processes governing assessment, case management, reintegration and risk management, and how these contribute to public safety.
- Following the community consultation, the Commissioning Officer and Project Leader assess all information gathered and provide a recommendation to the District Director about whether to proceed with the acquisition of the proposed property.
- The final site selection decision will be communicated by the District Director to stakeholders followed by a media release to the general public.
Assistant Commissioner,
Correctional Operations and Programs
Original signed by:
Chris Price
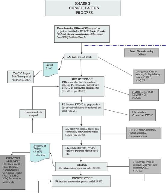
Annex A of this policy contains two flowcharts depicting the two phases in the establishment or relocation process: Phase 1 which consists of the project approval process, followed by Phase 2 which consists of the consultation process.
The approval process (Phase 1) contains seven steps, most of which are led by the District Director:
- Step 1: The District Director contributes to the five-year Regional Community Correctional Accommodation Plan, in consultation with the Citizen Advisory Committee and National Headquarters. Following approval by the Regional Deputy Commissioner and the Director General, Community Reintegration Branch at National Headquarters, the plan is incorporated into the national accommodation strategy for community-based residential facilities, which includes CCCs. The national accommodation strategy is updated annually as part of the National Capital Accommodation and Operations Plan.
- Step 2: The District Director identifies the requirement for a specific CCC.
- Step 3: The District Director identifies the operational requirements for a specific CCC. This is done in consultation with the Citizen Advisory Committee and National Headquarters.
- Step 4: The District Director prepares a Role Statement for a specific CCC. The Role Statement is approved by the Regional Deputy Commissioner and the Director, Community Reintegration.
- Step 5: The Regional Facilities Planning Officer prepares a project strategy and drafts the project requirements.
- Step 6: The Regional Facilities Planning Officer drafts a project approval document, using form CSC 0162. At this stage, preliminary approval is obtained from the CCC Director, the District Director, the Regional Deputy Commissioner, the Assistant Deputy Commissioner of Corporate Services, the Regional Facilities Planning Officer, and the relevant branches at National Headquarters.
- Step 7: A Commissioning Officer is assigned to the project, as mentioned in the National Capital Accommodation and Operations Plan. A Project Leader and a Design Coordinator from the Facilities Branch at National Headquarters are also assigned to the project.
[D]
[D]
For more information
- Government-wide Forward Regulatory Plans
- The Cabinet Directive on Regulatory
- The Federal regulatory management
- The Canada–United States Regulatory Cooperation Council
To learn about upcoming or ongoing consultations on proposed federal regulations, visit the Canada Gazette and Consulting with Canadians websites.