2018-2019 Annual Report to Parliament — Administration of the Access to Information Act - DND
1. Introduction
The Department of National Defence and the Canadian Armed Forces are pleased to present to Parliament their annual report on the administration of the Access to Information Act (ATI Act). Section 72 of the ATI Act requires the head of every federal government institution to submit an annual report to Parliament on the administration of the Act each financial year. This report describes National Defence activities that support compliance with the Act for the fiscal year (FY) commencing 1 April 2018 and ending 31 March 2019.
1.1. Purpose of the Access to Information Act
The purpose of the ATI Act is to extend the present laws of Canada to provide a right of access to information in records under the control of a government institution. This right of access is in accordance with the principles that government information should be available to the public, necessary exceptions to the rights of access should be limited and specific, and decisions on the disclosure of government information should be reviewed independently of government.
2. Access to Information and Privacy at National Defence
2.1. Mandate of National Defence
Who we are
The Department of National Defence (DND) and the Canadian Armed Forces (CAF) make up the largest federal government department. Under Canada’s defence policy, the Defence Team will grow to over 125,000 personnel, including 71,500 Regular Force members, 30,000 Reserve Force members and 25,000 civilian employees.
What we do
DND and the CAF have complementary roles to play in providing advice and support to the Minister of National Defence, and implementing Government decisions regarding the defence of Canadian interests at home and abroad.
At any given time, the Government of Canada can call upon the CAF to undertake missions for the protection of Canada and Canadians and to maintain international peace and stability. Canada’s defence policy presents a new strategic vision for defence: Strong, Secure, Engaged. This is a vision in which Canada is:
Strong at home, with a military ready and able to defend its sovereignty, and to assist in times of natural disaster, support search and rescue, or respond to other emergencies.
Secure in North America, active in a renewed defence partnership in the North American Aerospace Defense Command (NORAD) and with the United States to monitor and defend continental airspace and ocean areas.
Engaged in the world, with the Canadian Armed Forces doing its part in Canada’s contributions to a more stable, peaceful world, including through peace support operations and peacekeeping.
The National Defence Act (NDA) establishes DND and the CAF as separate entities, operating within an integrated National Defence Headquarters as they pursue their primary responsibility of providing defence for Canada and Canadians.
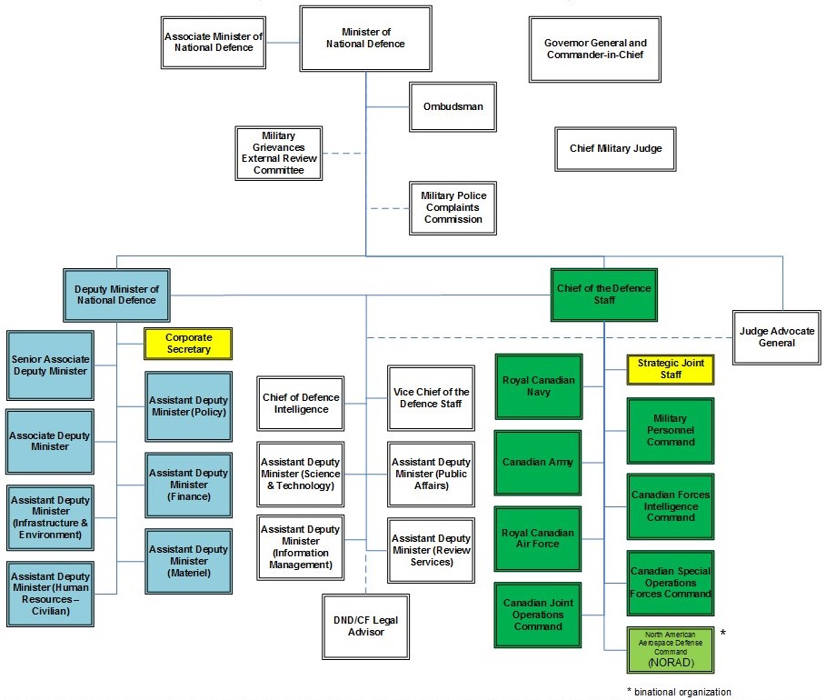
2.2. National Defence organization
Senior leadership
The Governor General of Canada is the Commander-in-Chief of Canada. DND is headed by the Minister of National Defence. The Associate Minister of National Defence supports the Minister of National Defence. The Deputy Minister of National Defence is the Department’s senior civil servant. The CAF are headed by the Chief of the Defence Staff, Canada’s senior serving officer. These senior leaders each have different responsibilities:
- The Governor General is responsible for appointing the Chief of the Defence Staff on the recommendation of the Prime Minister, awarding military honours, presenting colours to CAF regiments, approving new military badges and insignia, and signing commission scrolls;
- The Minister of National Defence presides over the Department and over all matters relating to national defence;
- The Associate Minister is also responsible for defence files, as mandated by the Prime Minister, with the specific priority of ensuring that CAF members have the equipment they need to do their jobs;
- The Deputy Minister is responsible for policy, resources, interdepartmental coordination and international defence relations; and
- The Chief of the Defence Staff is responsible for command, control and administration of the CAF, as well as military strategy, plans and requirements.
Defence organization
The National Defence organizational structure is represented in the diagram below. Additional information about the National Defence organization is available online.

2.3. The Directorate of Access to Information and Privacy
Delegation of authority
In accordance with section 73 of the Access to Information Act and the Privacy Act, a delegation of authority, signed by the Minister, designates the Deputy Minister, Corporate Secretary, Access to Information and Privacy (ATIP) Director, and ATIP Deputy Directors to exercise all powers and functions of the Minister, as the head of institution, under both Acts. It also designates other specific powers and functions to employees within the Directorate Access to Information and Privacy (DAIP).
Under the authority of the Corporate Secretary, the ATIP Director administers and coordinates both the Access to Information Act and the Privacy Act, and acts as the departmental ATIP Coordinator. In the administration of the Acts, DAIP seeks advice on legal, public affairs, policy, and operational security matters from other organizations and specialists as required.
A copy of the Access to Information Act and Privacy Act Designation Order is provided at Annex A.
DAIP organization
DAIP is responsible for matters regarding access to information and privacy protection within the National Defence portfolio, except in the case of the following organizations: the Communication Security Establishment, the Office of the Communications Security Establishment Commissioner, the Military Police Complaints Commission, the Military Grievances External Review Committee, the Office of the National Defence and Canadian Forces Ombudsman, and Canadian Forces Morale and Welfare Services.
DAIP implemented organizational changes in 2018-2019 with the aim to integrate and streamline key intake processes. General operations support activities and access to information tasking functions were consolidated into a single Intake Team, and a Chief of Staff was established to manage this unit in addition to the existing Systems Liaison Team and Business Management Office.
DAIP’s ATIP program management workforce is divided functionally into four main areas, and supported by Defence organization liaison officers, as illustrated in the diagram at FIGURE 2. The number of employees indicated are the number of full time equivalents staffed at the end of the reporting period.

Figure 2: Long description
National Defence ATIP operational workforce
ATIP Intake receive requests from outside of the Department, send tasking notices to request records from National Defence organizations and prepare records for review.
ATI Operations process access to information requests, conduct line-by-line review of records, consult other parties for disclosure recommendations and apply Access to Information Act provisions.
The ATI Liaison Officers is a role performed within each of the organizations identified in the National Defence organization chart. This role supports the ATIP program by coordinating the ATI activities for their respective groups.
Privacy Operations process personal information requests, conduct line-by-line review of records, apply Privacy Act provisions, process requests for disclosures in the public interest and retain records of disclosures to investigative bodies.
Policy and Governance provides strategic advice and issues management support, develop policy instruments, deliver training and awareness program, perform data analysis and report on program performance, manage privacy incident response process, and conduct privacy risk assessments.
The Privacy Liaison Officers is a role performed within each of the organizations identified in the National Defence organization chart. This role supports the ATIP program by coordinating the privacy incident response activities for their respective groups.
DAIP is also supported by a Systems Liaison Team that maintain the ATIP application system and database, and a Business Management Office that is responsible for business planning, budgeting, human resources, physical security, and other administrative duties.
Additionally, in response to a key priority for National Defence, DAIP established a new Litigation Support Team. Stood up in the fall of 2018, this unit performs an ATIP-like review of records in support of class action settlements such as the LBGT Purge Class Action.
3. Highlights of the Statistical Report
The statistical report at Annex B consists of data submitted by National Defence as part of Treasury Board Secretariat (TBS) annual collection of ATIP-related statistics. The following sections contain highlights, trends and an analysis of notable statistical data from a departmental perspective.
3.1. Informal requests processed
In FY 2018-2019, National Defence responded to 488 informal requests, 251 of these were completed in 30 days or less. An informal request is a request for information made to a government institution subject to the ATI Act that is either not made or not processed under the Act. Because the ATI Act is intended to complement existing methods for access to government information, National Defence encourages informal access to records where appropriate.
Informal requests reported in this section include:
- Formal requests that were discontinued in favour of providing information informally, in consultation with the requester as part of the Duty to Assist;
- Advising requesters when information is already publicly available online; and
- The re-release of information made available through previously closed formal requests. A listing of ATI requests completed by National Defence is available on the Open Government portal.
3.2. Requests received
In FY 2018-19, DND/CAF received 2,275 new ATI requests, an 11 percent increase over the previous reporting period. Combined with a carry-over of 1,256 files from FY 2017-18, this represents a total ATI workload of 3,531 requests during the reporting period.

Figure 3: Long description
Access to Information Request workload
In 2014-2015, 2073 requests were received, 562 requests were carried over from the previous reporting year. A combined workload of 2635 requests.
In 2015-2016, 2189 requests were received, 620 requests were carried over from the previous reporting period. A combined workload of 2809 requests.
In 2016-2017, 2838 requests were received, 673 requests were carried over from the previous reporting period. A combined workload of 3511 requests.
In 2017-2018, 2055 requests were received, 1279 requests were carried over from the previous reporting period. A combined workload of 3334 requests.
In 2018-2019, 2275 requests were received, 1256 requests were carried over from the previous reporting period. A combined workload of 3531 requests.
Since FY 2011-2012, National Defence has ranked in the top five federal institutions for highest volume of requests received according to annual statistics compiled by Treasury Board Secretariat (TBS).
Sources of requests
The general public remains the largest source of requests, accounting for over half of all requests received. Media, including journalists, reporters and media researchers, account for 20 percent of requests.

(FY 2018-2019)
Figure 4: Long description
Sources of Requests Received
465 requests were received from Media
186 requests were received from Academia and Organization
204 requests were received from Business (Private Sector)
1267 requests were received from the Public
153 requests were received where the source decline to identify
3.3. Requests completed
A total of 2,518 requests were completed during the reporting period, over 400 requests more than in FY 2017-2018, representing a 21 percent increase.
One request was closed in which National Defence neither confirmed nor denied the existence of the records, in accordance with subsection 10(2) of the ATI Act. Defence only invokes this provision in those limited circumstances where the mere confirmation of a record’s existence (or non-existence) would reveal information that could be protected under the ATIA. Typically, these situations relate to the defence of Canada or the possible disclosure of personal information.

Figure 5: Long description
Disposition of Request Completed and Total Requests Closed
In 2014-2015, 372 were all disclosed, 813 were disclosed in part, 62 where nothing was disclosed, 289 were transferred or does not exist, and 471 were abandoned. A total of 2015 requests were closed.
In 2015-2016, 326 were all disclosed, 853 were disclosed in part, 52 where nothing was disclosed, 368 were transferred or does not exist, and 539 were abandoned. A total of 2136 requests were closed.
In 2016-2017, 353 were all disclosed, 823 were disclosed in part, 50 where nothing was disclosed, 338 were transferred or does not exist, and 668 were abandoned. A total of 2232 requests were closed.
In 2017-2018, 285 were all disclosed, 773 were disclosed in part, 29 where nothing was disclosed, 405 were transferred or does not exist, and 590 were abandoned. A total of 2082 requests were closed.
In 2018-2019, 344 were all disclosed, 1047 were disclosed in part, 60 where nothing was disclosed, 349 were transferred or does not exist, and 718 were abandoned. A total of 2518 requests were closed.
Similar to the last reporting period, a number of requests (672) were abandoned within the first 15 days. This was primarily as a result of the TBS ATIP Online Request initiative where a large number of requests for personal information were submitted under the ATI Act. These files were initially opened as ATI requests but were determined to be more appropriately administered under the Privacy Act.
Pages reviewed
The volume of pages reviewed continues to increase with approximately 203,500 pages processed during the reporting period – an almost 20 percent increase as compared to FY 2017-2018.
The number of pages reviewed represents the total processed pages for closed requests and does not include the number of pages processed for requests that were carried over into the next reporting period.

Figure 6: Long description
Number of Pages Reviewed for Requests Closed, where Records Existed
In 2016-2017, 160 063 pages reviewed for 1894 requests closed
In 2017-2018, 170 771 pages reviewed for 1677 requests closed
In 2018-2019, 203 685 pages reviewed for 2171 requests closed
Exemptions and exclusions
Consistent with the previous reporting period, in FY 2018-19, Defence applied the majority of exemptions under the following four sections of the ATI Act:
- Subsection 19(1), which protects personal information of individuals, was applied in 680 requests;
- Subsection 15(1), which protects limited and specific information concerning international affairs and defence, was applied in 489 requests
- Subsection 21(1), which protects limited and specific information concerning advice and recommendations, was applied in 412 requests; and
- Subsection 20(1), which protects proprietary third-party information, was applied in 393 requests.
Extensions
The ATI Act provides for extending the statutory time limits to respond to a request beyond 30 days if:
- It involves a large number of records or requires a search through a large number of records, and meeting the original time limit would unreasonably interfere with the operations of the institution
- External consultations are necessary and cannot reasonably be completed within the original time limit
- Notice to a third party is required to advise them their information is the subject of a request

(FY 2018-2019)
Figure 7: Long description
Reasons for Extension
337 extensions were taken for external consultations
141 extensions were taken for interference with operations
36 extensions were taken for third-party notice
In FY 2018-2019, 66 percent of all extensions taken for closed requests were required to conduct external consultations with other bodies such as federal government institutions, provincial or municipal governments, or international organizations or governments. The majority of extensions (77%) were for 60 days or less.
The number of extensions should not be interpreted as the number of files for which extensions are claimed. A single file could, and quite often does, qualify for multiple extensions. For example, a file could be extended because it has a large volume of records, and also be extended because consultations are required. This appears in the statistical report as multiple extensions but only for a single file. As well, some files may undergo multiple consultations.
Completion time
Figure 8 illustrates an increase in files closed within 30 days during the reporting period. Some of these requests were abandoned in favour of processing under the Privacy Act.
Files closed beyond 30 days were not necessarily late as legal extensions may have been applied.

Figure 8: Long description
Request Completion Time
In 2014-2015, 904 requests were closed in 30 days or less, 339 requests were closed between 31-60 days, 353 requests were closed between 61-120 days and, 329 requests were closed in 121 days or more
In 2015-2016, 1019 requests were closed in 30 days or less, 226 requests were closed between 31-60 days, 306 requests were closed between 61-120 days and, 548 requests were closed in 121 days or more
In 2016-2017, 1061 requests were closed in 30 days or less, 335 requests were closed between 31-60 days, 363 requests were closed between 61-120 days and, 472 requests were closed in 121 days or more
In 2017-2018, 870 requests were closed in 30 days or less, 158 requests were closed between 31-60 days, 247 requests were closed between 61-120 days and, 806 requests were closed in 121 days or more
In 2018-2019, 1222 requests were closed in 30 days or less, 306 requests were closed between 31-60 days, 288 requests were closed between 61-120 days and, 702 requests were closed in 121 days or more
On-time compliance
Over the past several years, a number of files have been closed beyond the statutory deadline. Improvements were realized in FY 2018-2019 with a 10 percent decrease in late files closed in this reporting period over the previous period. National Defence responded to 61 percent of requests within legislated timelines.
Workload continued to be the most common reason for deemed refusal, cited for over 75 percent of requests closed late during the reporting period.
Figure 9 illustrates the reasons contributing to late file closures in FY 2018-2019.

Figure 9: Long description
Reasons for Deemed Refusal
1530 requests were closed on time while 988 requests were closed late
532 requests closed late is due to workload
52 requests closed late is due to internal consultations
31 requests closed late is due to external consultation
373 requests closed late is due to other factors
While Defence performance increased in this reporting period, some factors affecting performance and deemed refusal rates include:
- Productivity and efficiency loss due to staff turnover: There continues to be staff turnover at all levels due to a competitive job market and other factors. New employees require a learning and adjustment period to realize performance potential. The hiring and training of new employees also created additional workload for ATI management and support services.
3.4. Consultations received and completed
During the reporting period, Defence received a total of 376 requests for consultation – 361 from other Government of Canada institutions and 15 from other organizations. The total workload for consultation requests increased by 7 percent over FY 2017-2018.
While the number of consultations received has remained relatively stable over the last five years, there is a trend towards increasing carry-over consultation amounts, which results in a trend towards increasing overall workload volume. National Defence had 176 consultations pending at the end of this reporting period.

Figure 10: Long description
Access to Information Consultation Workload
In 2014-2015, 399 consultations were received during the reporting period, 26 were carried over, for a total of 425
In 2015-2016, 416 consultations were received during the reporting period, 80 were carried over, for a total of 496
In 2016-2017, 400 consultations were received during the reporting period, 71 were carried over, for a total of 471
In 2017-2018, 433 consultations were received during the reporting period, 116 were carried over, for a total of 544
In 2018-2019, 376 consultations were received during the reporting period, 211 were carried over, for a total of 587
The volume of pages received for consultation requests also grew in FY 2018-2019. Over 121,185 pages were reviewed – a 16 percent increase from the previous reporting period.
4. Complaints, Audits and Reviews
4.1. Complaints from the Office of the Information Commissioner
In FY 2018-19, National Defence received fewer complaints from the Office of the Information Commissioner (OIC), a total of 143 complaints compared to 173 received in the last reporting period.
Statistical reporting requirements for complaints and investigations with the OIC are noted below:
- Section 32: When the OIC gives formal notice of their intention to investigate a complaint regarding the processing of a request under the Act. Defence received 143 such notices during FY 2018-19.
- Section 35: When the OIC requests further representations from institutions pursuant to an ongoing complaint investigation. Defence provided one such formal written representation to the OIC during the reporting period.
- Section 37: When the OIC issues a findings report for a well-founded complaint upon conclusion of an investigation. During the reporting period, 54 complaints were found to have merit. Note that these complaints are not necessarily from the 143 complaints received during the reporting period.
The 54 well-founded determinations represent 36 percent of all findings issued in FY 2018-2019. Thirty of these complaints were administrative in nature (about delays and time extensions) and 24 were refusal complaints (regarding application of exemptions or possible missing records).

Figure 11: Long description
OIC Findings and Nature of Well-Founded Complaints
82 complaints were discontinued, settled, or resolved
54 complaints were well founded, 30 of which were administrative in nature (delays and time extensions), and 24 of which were refusal complaints (application of exemptions or possible missing records)
13 complaints were not well founded
In December 2018, the Information Commissioner initiated a systemic investigation into the processing of access requests during the period from January 1, 2017, to December 21, 2018. National Defence is cooperating fully with the OIC by providing all requested information and coordinating discussions with relevant Defence organizations.
The ATIP Directorate continues to operate a dedicated team to support the completion of complaints and backlog files, allowing ATI Operations to focus on managing on-time workload. This dedicated complaint team is also the National Defence point of contact with the OIC. Communications continue to improve between the OIC and Directorate staff who are working collaboratively to resolve complaints.
4.2. Court decisions
In FY 2018-19, there were no court proceedings actioned in respect of requests processed by National Defence.
4.3. ATIP program review
Further to the ATIP program review initiated in the fall 2017, National Defence continues to implement recommendations to improve the design, operational effectiveness and efficiency of key ATIP processes within the Department. Progress updates were provided to the Defence Audit Committee throughout the reporting period. Notable achievements have been made in the areas of Training and Awareness, and ATIP Governance and are outlined in the sections below.
Efforts and improvements will continue into the next reporting period. Additional information about the Assessment of the Access to Information and Privacy Program is available on the National Defence website.
5. Policies and Procedures
5.1. Departmental policies
DND/CAF corporate administrative direction is set out in the comprehensive collection of Defence Administrative Orders and Directives (DAOD) that are issued under the authority of the Deputy Minister and the Chief of the Defence Staff.
During the reporting period, DND/CAF issued a revised DAOD on Requests under the Access to Information Act, which describes authorities, responsibilities and requirements in respect of ATI Act requests within the institution. Updates included revisions to ensure compliance with TB policies and directives, as well as direction regarding informal access to government records.
5.2. Internal procedures
The ATIP Directorate continues to review and update the ATI Procedure Guide to document improvements to request processing and ensure alignment with TB policies and directives.
Litigation holds and preservation orders
In addition to ongoing improvements to ATIP-specific procedures, the Directorate developed internal instructions to assist information management activities for requests that are subject to preservation orders.
Litigation holds, or preservation orders, are issued by departmental legal services to Defence organizations when litigation involving National Defence information is imminent or ongoing. These orders detail the legal obligations to preserve relevant records for possible disclosure as may be required for the litigation action.
The ATIP Directorate procedures in respect of litigation holds ensures that steps are taken to prevent otherwise routine disposition of records when the normal retention periods have ended.
6. Training and Awareness
6.1. ATIP training program
Departmental ATIP training increased during this reporting period and included the creation of a dedicated ATIP training and awareness team. A three-pronged approach was implemented, where Directorate training resources supported the development and delivery of:
- Introductory courses (either General ATIP or Privacy Fundamentals)
- Advanced courses (either General ATIP or organization-specific content)
- ATIP awareness and engagement activities with the various branches and divisions
Introductory level courses continued to be offered along with various newly-developed advanced courses. Regional training at Canadian Forces Base Kingston was also delivered during this reporting period.
6.2. Training and awareness activities
A total of 90 face-to-face training sessions were delivered to approximately 1,500 Defence employees and CAF members on the administration of both the ATI Act and Privacy Act, as well as on appropriate management of personal information under the control of the institution. These training sessions were provided through participation in ATIP 101 (introductory) sessions, ATIP 201 (advanced) sessions, GCDOCS privacy-focused training, and targeted training sessions for specific Defence organizations. Most training sessions were delivered by ATIP Directorate staff in person, however some organizations conducted their own courses and one-on-one sessions. Defence employees and CAF members were also encouraged to take the Access to Information and Privacy Fundamentals course offered through the Canada School of Public Service.
In keeping with promoting awareness, ATIP Directorate employees also provided guidance to third parties and requesters on the requirements of the Access to Information Act and the Privacy Act, TB policies and directives, and associated institutional procedures as required.
Liaison officer engagement
Two ATIP Town Halls were conducted in FY 2018-2019, which brought ATIP Directorate staff, organizational ATIP Liaison Officers and other departmental officials together to provide awareness, recognize achievements, and discuss experiences and solutions on various issues. As a result of positive feedback, the ATIP Town Hall will continue on an annual basis.
7. Initiatives and Projects
7.1. Engagement with Defence organizations
An initiative to engage with Defence organizations to enhance performance and strengthen relationships with partners in DND was implemented during the reporting period. Current structures, staffing, processes and systems in support of ATIP activities were reviewed and discussed, in addition to opportunities for DAIP to assist through job aids, research, training or other forms of support. Reports for each organization were prepared following each assessment, which provided DAIP with a framework of details to identify efficiencies and areas of support that will inform planning for next fiscal year.
7.2. On-time processing unit
A pilot project aimed at increasing compliance rates was implemented in the first quarter of FY 2018-2019, which established a team of ATI Operations analysts who focused review efforts solely on files that were still within statutory time limits.
7.3. Bill C-58 preparations
To further its commitment to openness, transparency, and accountability, the Government introduced Bill C-58: Amendments to the Access to Information Act. The Bill proposes changes to the existing legislation which provides individuals with a right of access to government information and establishes a new Part II of the Act to make more government information open through proactive publishing of certain records.
On behalf of the Corporate Secretary, DAIP coordinated efforts with key Departmental stakeholders to develop process maps and define responsibilities for each proactive publishing requirement. Tools, awareness sessions and reference material were developed to help the Department uphold the new proposed legislative obligations in preparation of Bill C-58 receiving Royal Assent.
8. Monitoring Compliance
The ATIP Directorate regularly monitors and reports on a number of ATIP metrics. In FY 2018-2019, a new Performance Dashboard was developed to provide general awareness to Defence leadership on ATIP performance and metrics. In addition, the Department receives on-demand statistical reports. Performance is also compared to previous fiscal years to identify trends. This monitoring allows the ATIP Operations teams to manage workload and to determine where process improvement may be required. ATIP statistics are also provided to the Corporate Secretary upon request and are often accompanied by other key elements such as human resources data.
9. Access to Information Fees and Operating Costs
9.1. Reporting on ATI fees for the purposes of the Services Fees Act
The Service Fees Act (SFA) requires a responsible authority to report annually to Parliament on the fees collected by the institution. With respect to fees collected under the Access to Information Act, the information below is reported in accordance with the requirements of SFA section 20.
Enabling authority: Access to Information Act
Fee amount for 2018-2019: $5 application fee for each ATIA request
Total revenue: $9,760
Fees waived: $2,770
Additionally, in accordance with the Interim Directive on the Administration of the Access to Information Act, issued on 5 May 2016, National Defence waives all fees prescribed by the Act and Regulations, other than the $5 application fee set out in paragraph 7(1)(a) of the Regulations.
Cost of operating the program: $4,725,647
The cost of operations includes salaries, overtime, goods and services, contracts and all other expenses specific to the access to information office. Costs associated with time spent by program areas searching for and reviewing records are not included here.
National Defence and the Canadian Armed Forces
Access to Information Act and Privacy Act Designation Order
- Pursuant to section 73 of the Access to Information Act and the Privacy Act, the Minister of National Defence, as the head of a government institution under these Acts, hereby designates the persons holding the following positions, or the persons occupying those positions on an acting basis, to exercise or perform all of the powers, duties and functions of the head of a government institution under these Acts:
- the Deputy Minister;
- the Corporate Secretary;
- the Director Access to Information and Privacy; and
- Deputy Directors Access to Information and Privacy.
- Pursuant to section 73 of the above-mentioned Acts, the Minister also designates the following:
- those persons holding the position of Access Team Leader, or the persons occupying this position on an acting basis , to exercise or perform the powers, duties and functions in respect of:
- The application of the following provisions under the Access to Information Act: section 9; subsection 11(2), 11(3), 11(4), 11(5), 11(6); sections 19, 20, 23 and 24; subsections 27(1) and 27(4); paragraph 28 (1)(b), subsections 28(2) and 28(4); and
- The response to requests made under the Access to Information Act if no records exist.
- those persons holding the position of Privacy Team Leader, or the persons occupying this position an acting basis, to exercise or perform any of the powers, duties and functions of the head of an institution under the Privacy Act, other than under sub-paragraphs 8(2)(j) and 8(2)(m); and
- those persons holding the position of Privacy Senior Analyst, or the persons occupying this position on an acting basis, to exercise or perform the powers and duties in respect of the application of section 26 of the Privacy Act.
- those persons holding the position of Access Team Leader, or the persons occupying this position on an acting basis , to exercise or perform the powers, duties and functions in respect of:
Original signed by
The Honourable Harjit S. Sajjan, PC, OMM, MSM, CD, MP
Minister of National Defence
Date: 2016-01-12
Government of Canada
Statistical Report on the Access to Information Act
Name of institution: National Defence
Reporting period: 2018-04-01 to 2019-03-31
Part 1: Request Under the Access to Information Act
1.1 Number of requests
| Number of Requests | |
|---|---|
| Received during reporting period | 2,275 |
| Outstanding from previous reporting period | 1,256 |
| Total | 3,531 |
| Closed during reporting period | 2,518 |
| Carried over to next reporting period | 1,013 |
1.2 Sources of requests
| Source | Number of Requests |
|---|---|
| Media | 465 |
| Academia | 97 |
| Business (private sector) | 204 |
| Organization | 89 |
| Public | 1,267 |
| Decline to identify | 153 |
| Total | 2,275 |
1.3 Informal requests
| Completion Time | |||||||
|---|---|---|---|---|---|---|---|
| 1 to 15 Days |
16 to 30 Days |
31 to 60 Days |
61 to 120 Days |
121 to 180 Days |
181 to 365 Days |
More Than 365 Days |
Total |
| 166 | 85 | 61 | 106 | 62 | 6 | 2 | 488 |
Note: All requests previously recorded as "treated informally" will now be accounted for in this section only.
Part 2: Requests Closed During the Reporting Period
2.1 Disposition and Completion time
| Disposition of Requests | Completion Time | |||||||
|---|---|---|---|---|---|---|---|---|
| 1 to 15 Days |
16 to 30 Days |
31 to 60 Days |
61 to 120 Days |
121 to 180 Days |
181 to 365 Days |
More Than 365 Days |
Total | |
| All disclosed | 13 | 106 | 87 | 54 | 23 | 32 | 29 | 344 |
| Disclosed in part | 33 | 104 | 148 | 193 | 73 | 206 | 290 | 1,047 |
| All exempted | 4 | 10 | 3 | 18 | 3 | 4 | 5 | 47 |
| All excluded | 0 | 3 | 2 | 4 | 2 | 1 | 1 | 13 |
| No records exist | 137 | 84 | 57 | 17 | 6 | 8 | 0 | 309 |
| Request transferred | 35 | 5 | 0 | 0 | 0 | 0 | 0 | 40 |
| Request abandoned | 672 | 15 | 9 | 2 | 1 | 2 | 16 | 717 |
| Neither confirmed nor denied | 0 | 1 | 0 | 0 | 0 | 0 | 0 | 1 |
| Total | 894 | 328 | 306 | 288 | 108 | 253 | 341 | 2,518 |
2.2 Exemptions
| Section | Number of Requests |
|---|---|
| 13(1)(a) | 91 |
| 13(1)(b) | 7 |
| 13(1)(c) | 10 |
| 13(1)(d) | 4 |
| 13(1)(e) | 0 |
| 14 | 0 |
| 14(a) | 1 |
| 14(b) | 0 |
| 15(1) | 0 |
| 15(1)-I.A.table 2-2 note * | 94 |
| 15(1)- Def.table 2-2 note ** | 403 |
| 15(1)-S.A.table 2-2 note *** | 0 |
| 16(1)(a)(i) | 0 |
| 16(1)(a)(ii) | 40 |
| 16(1)(a)(iii) | 3 |
| 16(1)(b) | 18 |
| 16(1)(c) | 22 |
| 16(1)(d) | 0 |
| 16(2) | 64 |
| 16(2)(a) | 0 |
| 16(2)(b) | 5 |
| 16(2)(c) | 36 |
| 16(3) | 0 |
| 16.1(1)(a) | 0 |
| 16.1(1)(b) | 0 |
| 16.1(1)(c) | 0 |
| 16.1(1)(d) | 0 |
| 16.2(1) | 0 |
| 16.3 | 0 |
| 16.4(1)(a) | 0 |
| 16.4(1)(b) | 0 |
| 16.5 | 5 |
| 17 | 2 |
| 18(a) | 23 |
| 18(b) | 10 |
| 18(c) | 0 |
| 18(d) | 6 |
| 18.1(1)(a) | 0 |
| 18.1(1)(b) | 0 |
| 18.1(1)(c) | 0 |
| 18.1(1)(d) | 0 |
| 19(1) | 694 |
| 20(1)(a) | 7 |
| 20(1)(b) | 189 |
| 20(1)(b.1) | 0 |
| 20(1)(c) | 194 |
| 20(1)(d) | 28 |
| 20.1 | 0 |
| 20.2 | 0 |
| 20.4 | 0 |
| 21(1)(a) | 213 |
| 21(1)(b) | 148 |
| 21(1)(c) | 44 |
| 21(1)(d) | 25 |
| 22 | 16 |
| 22.1(1) | 0 |
| 23 | 213 |
| 24(1) | 120 |
| 26 | 2 |
Table 2.2 Notes
|
|
2.3 Exclusions
| Section | Number of Requests |
|---|---|
| 68(a) | 12 |
| 68(b) | 0 |
| 68(c) | 0 |
| 68.1 | 0 |
| 68.2(a) | 0 |
| 68.2(b) | 0 |
| 69(1) | 27 |
| 69(1)(a) | 3 |
| 69(1)(b) | 0 |
| 69(1)(c) | 3 |
| 69(1)(d) | 8 |
| 69(1)(e) | 18 |
| 69(1)(f) | 0 |
| 69(1)(g) re (a) | 38 |
| 69(1)(g) re (b) | 0 |
| 69(1)(g) re (c) | 28 |
| 69(1)(g) re (d) | 8 |
| 69(1)(g) re (e) | 22 |
| 69(1)(g) re (f) | 1 |
| 69.1(1) | 0 |
2.4 Format of information released
| Disposition | Paper | Electronic | Other formats |
|---|---|---|---|
| All disclosed | 131 | 213 | 0 |
| Disclosed in part | 236 | 811 | 0 |
| Total | 367 | 1,024 | 0 |
2.5 Complexity
2.5.1 Relevant pages processed and disclosed
| Disposition of Requests | Number of Pages Processed | Number of Pages Disclosed | Number of Requests |
|---|---|---|---|
| All disclosed | 31,832 | 26,008 | 344 |
| Disclosed in part | 158,553 | 124,977 | 1,047 |
| All exempted | 10,462 | 0 | 47 |
| All excluded | 539 | 0 | 13 |
| Request abandoned | 2,299 | 0 | 717 |
| Neither confirmed nor denied | 0 | 0 | 1 |
2.5.2 Relevant pages processed and disclosed by size of requests
| Disposition | Less Than 100 Pages Processed | 101-500 Pages Processed | 501-1,000 Pages Processed | 1,001-5,000 Pages Processed | More Than 5,000 Pages Processed | |||||
|---|---|---|---|---|---|---|---|---|---|---|
| Number of Requests | Pages Disclosed | Number of Requests | Pages Disclosed | Number of Requests | Pages Disclosed | Number of Requests | Pages Disclosed | Number of Requests | Pages Disclosed | |
| All disclosed | 300 | 4,338 | 35 | 7,464 | 3 | 2,025 | 5 | 11,669 | 1 | 512 |
| Disclosed in part | 706 | 15,554 | 277 | 46,016 | 39 | 18,794 | 23 | 36,977 | 2 | 7,636 |
| All exempted | 37 | 0 | 8 | 0 | 1 | 0 | 0 | 0 | 1 | 0 |
| All excluded | 10 | 0 | 3 | 0 | 0 | 0 | 0 | 0 | 0 | 0 |
| Request abandoned | 712 | 0 | 4 | 0 | 1 | 0 | 0 | 0 | 0 | 0 |
| Neither confirmed nor denied | 1 | 0 | 0 | 0 | 0 | 0 | 0 | 0 | 0 | 0 |
| Total | 1,766 | 19,892 | 327 | 53,480 | 44 | 20,819 | 28 | 48,646 | 4 | 4,148 |
2.5.3 Other complexities
| Disposition | Consultation Required | Assessment of Fees | Legal Adice Sought | Other | Total |
|---|---|---|---|---|---|
| All disclosed | 36 | 0 | 2 | 0 | 38 |
| Disclosed in part | 292 | 0 | 103 | 2 | 397 |
| All exempted | 24 | 0 | 3 | 0 | 27 |
| All excluded | 2 | 0 | 7 | 0 | 9 |
| Request abandoned | 4 | 0 | 2 | 0 | 6 |
| Neither confirmed nor denied | 0 | 0 | 0 | 0 | 0 |
| Total | 358 | 0 | 117 | 2 | 477 |
2.6 Deemed refusals
2.6.1 Reasons for not meeting statutory deadline
| Number of Requests Closed Past the Statutory Deadline | Prinicipal Reason | |||
|---|---|---|---|---|
| Workload | External Consultation | Internal Consultation | Other | |
| 988 | 533 | 31 | 52 | 372 |
2.6.2 Number of days past deadline
| Number of Days Past Deadline | Number of Requests Past Deadline Where No Extentions Was Taken |
Number of Requests Past Deadline Where An Extentions Was Taken |
Total |
|---|---|---|---|
| 1 to 15 days | 82 | 21 | 103 |
| 16 to 30 days | 50 | 13 | 63 |
| 31 to 60 days | 71 | 19 | 90 |
| 61 to 120 days | 95 | 20 | 115 |
| 121 to 180 days | 78 | 20 | 98 |
| 181 to 365 days | 197 | 21 | 218 |
| More than 365 days | 258 | 42 | 301 |
| Total | 831 | 157 | 988 |
2.7 Requests for translation
| Translation Requests | Accepted | Refused | Total |
|---|---|---|---|
| English to French | 0 | 0 | 0 |
| French to English | 0 | 0 | 0 |
| Total | 0 | 0 | 0 |
Part 3: Extensions
3.1 Reasons for extensions and disposition of requests
| Disposition of Requests Where an Extension Was Taken | 9(1)(a) Interference With Operations |
9(1)(b) Consultation |
9(1)(c) Third-Party Notice |
|
|---|---|---|---|---|
| Section 69 | Other | |||
| All disclosed | 34 | 1 | 48 | 5 |
| Disclosed in part | 90 | 8 | 260 | 27 |
| All exempted | 10 | 0 | 10 | 4 |
| All excluded | 1 | 0 | 4 | 0 |
| No record exist | 0 | 0 | 2 | 0 |
| Request abandoned | 6 | 0 | 4 | 0 |
| Total | 141 | 9 | 328 | 36 |
3.2 Length of extensions
| Length of Extensions | 9(1)(a) Interference With Operations |
9(1)(b) Consultation |
9(1)(c) Third-Party Notice |
|
|---|---|---|---|---|
| Section 69 | Other | |||
| 30 days or less | 88 | 2 | 194 | 3 |
| 31 to 60 days | 21 | 3 | 62 | 23 |
| 61 to 120 days | 29 | 4 | 66 | 8 |
| 121 to 180 days | 2 | 0 | 5 | 2 |
| 181 to 365 days | 1 | 0 | 1 | 0 |
| 365 days or more | 0 | 0 | 0 | 0 |
| Total | 141 | 9 | 328 | 36 |
Part 4: Fees
| Fee Type | Fee Collected | Fee Waived or Refunded | ||
|---|---|---|---|---|
| Number of Requests | Amount | Number of Requests | Amount | |
| Application | 1,952 | $9,760 | 554 | $2,770 |
| Search | 0 | $0 | 0 | $0 |
| Production | 0 | $0 | 0 | $0 |
| Programming | 0 | $0 | 0 | $0 |
| Preparation | 0 | $0 | 0 | $0 |
| Alternative format | 0 | $0 | 0 | $0 |
| Reproduction | 0 | $0 | 0 | $0 |
| Total | 1,952 | $9,760 |
554 |
$2,770 |
Part 5: Consultations Received From Other Institutions and Organizations
5.1 Consultations received from other Government of Canada institutions and organizations
| Consultations | Other Government of Canada Institutions | Number of Pages to Review | Other Organizations | Number of Pages to Review |
|---|---|---|---|---|
| Received during reporting period | 362 | 37,140 | 14 | 609 |
| Outstanding from the previous reporting period | 209 | 82,763 | 2 | 673 |
| Total | 571 | 119,903 | 16 | 1,282 |
| Closed during the reporting period | 396 | 34,541 | 15 | 1,220 |
| Pending at the end of the reporting period | 175 | 85,362 | 1 | 62 |
5.2 Recommendations and completion time for consultations received from other Government of Canada institutions
| Recommendations | Number of Days Required to Complete Consultation Requests | |||||||
|---|---|---|---|---|---|---|---|---|
| 1 to 15 Days | 16 to 30 Days | 31 to 60 Days | 61 to 120 Days | 121 to 180 Days | 181 to 365 Days | More Than 365 Days | Total | |
| Disclosed entirely | 43 | 61 | 65 | 25 | 16 | 15 | 8 | 233 |
| Disclosed in part | 2 | 10 | 21 | 29 | 11 | 22 | 29 | 124 |
| Exempt entirely | 0 | 0 | 1 | 0 | 0 | 1 | 0 | 2 |
| Excluded entirely | 0 | 0 | 0 | 0 | 0 | 0 | 0 | 0 |
| Consult other institution | 0 | 0 | 0 | 0 | 0 | 0 | 0 | 0 |
| Other | 12 | 9 | 5 | 2 | 2 | 3 | 4 | 37 |
| Total | 57 | 80 | 92 | 56 | 29 | 41 | 41 | 396 |
5.3 Recommendations and completion time for consultations received from other organizations
| Recommendations | Number of Days Required to Complete Consultation Requests | |||||||
|---|---|---|---|---|---|---|---|---|
| 1 to 15 Days | 16 to 30 Days | 31 to 60 Days | 61 to 120 Days | 121 to 180 Days | 181 to 365 Days | More Than 365 Days | Total | |
| Disclosed entirely | 1 | 4 | 5 | 0 | 0 | 0 | 0 | 10 |
| Disclosed in part | 0 | 0 | 0 | 5 | 0 | 0 | 0 | 5 |
| Exempt entirely | 0 | 0 | 0 | 0 | 0 | 0 | 0 | 0 |
| Excluded entirely | 0 | 0 | 0 | 0 | 0 | 0 | 0 | 0 |
| Consult other institution | 0 | 0 | 0 | 0 | 0 | 0 | 0 | 0 |
| Other | 0 | 0 | 0 | 0 | 0 | 0 | 0 | 0 |
| Total | 1 | 4 | 5 | 5 | 0 | 0 | 0 | 15 |
Part 6: Completion Time of Consultations on Cabinet Confidences
6.1 Requests with Legal Services
| Number of Days | Fewer Than 100 Pages Processed | 101-500 Pages Processed | 501-1,000 Pages Processed | 1,001-5,000 Pages Processed | More Than 5,000 Pages Processed | |||||
|---|---|---|---|---|---|---|---|---|---|---|
| Number of Requests | Pages Disclosed | Number of Requests | Pages Disclosed | Number of Requests | Pages Disclosed | Number of Requests | Pages Disclosed | Number of Requests | Pages Disclosed | |
| 1 to 15 | 92 | 885 | 1 | 9 | 0 | 0 | 0 | 0 | 0 | 0 |
| 16 to 30 | 19 | 170 | 0 | 0 | 0 | 0 | 0 | 0 | 0 | 0 |
| 31 to 60 | 2 | 12 | 0 | 0 | 0 | 0 | 0 | 0 | 0 | 0 |
| 61 to 120 | 1 | 1 | 1 | 0 | 0 | 0 | 0 | 0 | 0 | 0 |
| 121 to 180 | 0 | 0 | 0 | 0 | 0 | 0 | 0 | 0 | 0 | 0 |
| 181 to 365 | 0 | 0 | 0 | 0 | 0 | 0 | 0 | 0 | 0 | 0 |
| More than 365 | 0 | 0 | 0 | 0 | 0 | 0 | 0 | 0 | 0 | 0 |
| Total | 114 | 1,068 | 2 | 9 | 0 | 0 | 0 | 0 | 0 | 0 |
6.2 Requests with Privy Council Office
| Number of Days | Fewer Than 100 Pages Processed | 101-500 Pages Processed | 501-1,000 Pages Processed | 1,001-5,000 Pages Processed | More Than 5,000 Pages Processed | |||||
|---|---|---|---|---|---|---|---|---|---|---|
| Number of Requests | Pages Disclosed | Number of Requests | Pages Disclosed | Number of Requests | Pages Disclosed | Number of Requests | Pages Disclosed | Number of Requests | Pages Disclosed | |
| 1 to 15 | 0 | 0 | 0 | 0 | 0 | 0 | 0 | 0 | 0 | 0 |
| 16 to 30 | 0 | 0 | 0 | 0 | 0 | 0 | 0 | 0 | 0 | 0 |
| 31 to 60 | 0 | 0 | 0 | 0 | 0 | 0 | 0 | 0 | 0 | 0 |
| 61 to 120 | 0 | 0 | 0 | 0 | 0 | 0 | 0 | 0 | 0 | 0 |
| 121 to 180 | 0 | 0 | 0 | 0 | 0 | 0 | 0 | 0 | 0 | 0 |
| 181 to 365 | 0 | 0 | 0 | 0 | 0 | 0 | 0 | 0 | 0 | 0 |
| More than 365 | 0 | 0 | 0 | 0 | 0 | 0 | 0 | 0 | 0 | 0 |
| Total | 0 | 0 | 0 | 0 | 0 | 0 | 0 | 0 | 0 | 0 |
Part 7: Complaints and Investigations
| Section 32 | Section 35 | Section 37 | Total |
|---|---|---|---|
| 143 | 1 | 54 | 198 |
Part 8: Court Action
| Section 41 | Section 42 | Section 44 | Total |
|---|---|---|---|
| 0 | 0 | 0 | 0 |
Part 9: Resources Related to the Access to Information Act
9.1 Costs
| Expenditures | Amount | |
|---|---|---|
| Salaries | $3,335,716 |
|
| Overtime | $88,068 |
|
| Good and Services | $1,301,863 |
|
|
$1,156,828 |
|
|
$145,035 |
|
| Total | $4,725,647 |
|
9.2 Human Resources
| Resources | Person Years Dedicated to Access to Information Activities |
|---|---|
| Full-time employees | 42.50 |
| Part-time and casual employees | 0.38 |
| Regional staff | 0.00 |
| Consultants and agency personnel | 7.00 |
| Students | 0.88 |
| Total | 50.75 |
New Exemptions Table: Access to Information Act
| Section | Number of requests |
|---|---|
| 16.31 Investigation under the Elections Act | 0 |
| 16.6 National Security and Intelligence Committee |
0 |
| 23.1 Patent or Trademark privilege |
0 |
