Évaluation du Programme Expérience de la capitale 2013-2014 à 2017-2018
Direction des services d’évaluation
6 janvier 2022
Sur cette page
- Liste des tableaux
- Liste des acronymes et abréviations
- Sommaire
- 1. Introduction
- 2. Profil du programme
- 3. Approche et méthodologie
- 4. Constatations
- 5. Conclusions
- 6. Recommandations, réponse et plan d’action de la direction
- Annexe A : Cadre d’évaluation
- Annexe B : Modèle logique du programme Expérience de la capitale
- Annexe C : Organigramme du programme Expérience de la capitale
- Annexe D : Modèle Burke-Litwin
- Annexe E : Stratégie d’analyse des médias
- Annexe F : Bibliographie
Liste des tableaux
- Tableau 1 : objectif du programme et résultats attendus
- Tableau 2 : dépenses de programme, 2013-2014 à 2017-2018 (dépenses réelles) *
- Tableau 3 : questions d’évaluation par dimension du modèle Burke-Litwin
- Tableau 4 : limites et mesures d’atténuation
- Tableau 5 : résultats du programme des CCPO, médias sociaux, de 2014-2015 à 2017-2018
- Tableau 6 : résultats du programme des CCPO, visionnements, de 2014-2015 à 2017-2018
- Tableau 7 : analyse du contenu médiatique du programme EC, échantillon, 2013-2014 à 2017-2018
- Tableau 8 : recommandation 1 – Plan d’action
Format substitut
Évaluation du Programme Expérience de la capitale 2013-2014 à 2017-2018 [Version PDF - 1.2 Ko]
Liste des acronymes et abréviations
- AAP
- Architecture d’alignement des programmes
- ACS Plus
- Analyse comparative entre les sexes plus
- BDG
- Bureau du directeur général
- CCN
- Commission de la capitale nationale
- CCPO
- Direction des célébrations de la capitale et des opérations des programmes
- CMR
- Cadre ministériel des résultats
- DSE
- Direction des services d’évaluation
- EC
- Programme Expérience de la capitale
- EIC
- Entrevue auprès des informateurs clés
- EMCEC
- Direction générale des événements majeurs, des commémorations et de l’expérience de la capitale
- ETP
- Équivalents temps plein
- F et E
- Fonctionnement et entretien
- GC
- Gouvernement du Canada
- ICC
- Direction de l’interprétation et des commémorations de la capitale
- LGBTQ2+
- Lesbiennes, gais, bisexuels, transgenres, queers, bispirituels, deux plus
- LGFP
- Loi sur la gestion des finances publiques
- LLNC
- Les lumières de Noël au Canada
- PCC
- Programme des célébrations et commémorations
- PCH
- Ministère du Patrimoine canadien
- PE
- Protocole d’entente
- PIR
- Profils d’information sur le rendement
- RCC
- Région de la capitale du Canada
- RCIP
- Réseau canadien d’information sur le patrimoine
- RH
- Ressources humaines
- S et C
- Subventions et contributions
- SAFF
- Sondage auprès des fonctionnaires fédéraux
- SEMC
- Secteur Sport, Événements majeurs et commémorations
- SMA
- Sous-ministre adjoint
- SPAC
- Services publics et Approvisionnement Canada
- SPP
- Services de protection parlementaire
Sommaire
Description du programme
Le programme Expérience de la capitale (EC) appuie l’organisation d’événements et d’activités, l’édification et la livraison de nouveaux monuments et d’art public, ainsi que la prestation de services d’interprétation et de renseignements dans la région de la capitale du Canada (RCC). Le programme EC appuie des événements tels que le Bal de Neige, les célébrations de la fête du Canada, le programme des Lumières de Noël au Canada (CLAC) et le Spectacle Son et Lumière sur la Colline du Parlement. L’objectif du programme Expérience de la capitale est d’encourager les Canadiens à éprouver des sentiments de fierté et d’appartenance envers leur capitale, tout en les sensibilisant davantage à la région de la capitale du Canada en tant que destination où les gens peuvent découvrir le patrimoine, la culture et les réalisations du Canada.
Approche et méthodes d’évaluation
Il s’agit ici de la première évaluation du programme qui couvre une période de quatre ans et demi, soit de 2013-2014 à 2017-2018. Sur la base des commentaires de la direction du programme recueillis lors des entrevues exploratoires pour déterminer la portée, et étant donné que le programme a été transféré de la Commission de la capitale nationale (CCN) à Patrimoine canadien (PCH), l’évaluation a porté sur des questions liées au changement organisationnel.
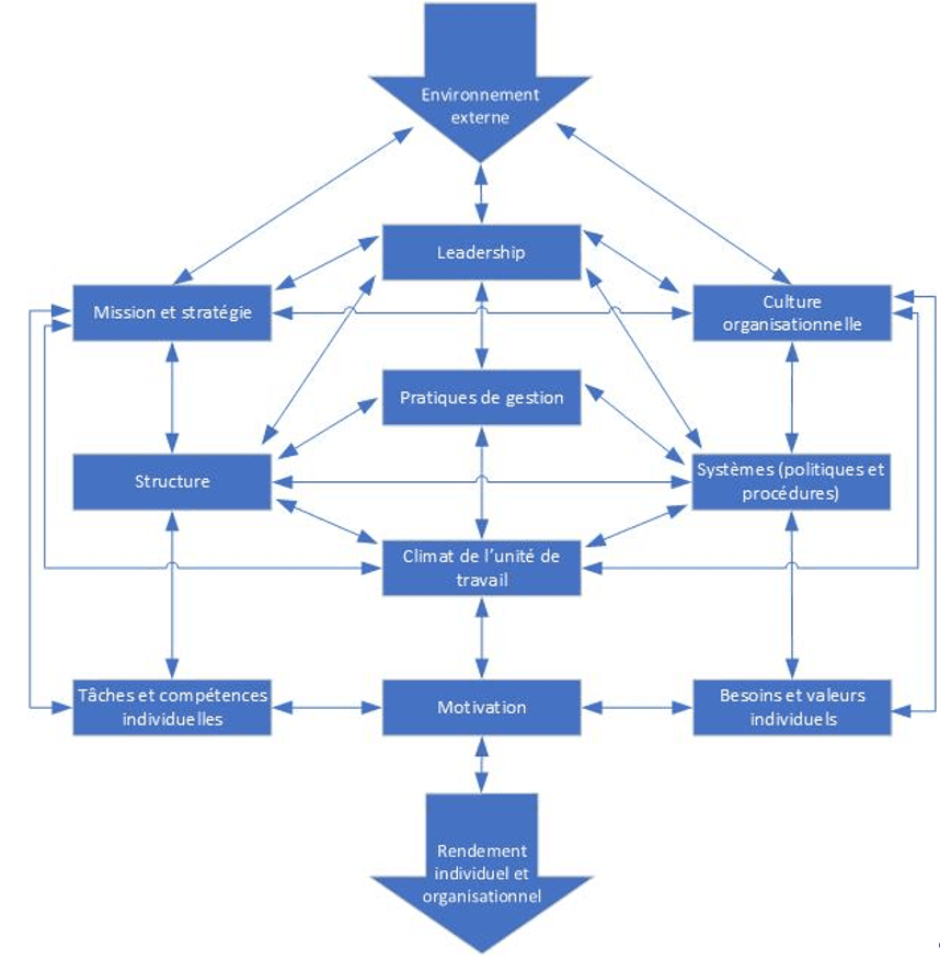
L’évaluation a été orientée par le modèle de Burke et Litwin axé sur le rendement et le changement organisationnel. Ce modèle décrit les liens entre les principaux facteurs qui influent sur le rendement organisationnel et détermine la façon selon laquelle le changement se produit au sein d’un organisme. Les dimensions fondamentales qui ont été explorées comprenaient : l’environnement externe, la mission et la stratégie, la culture organisationnelle, la structure et les systèmes. Les méthodes utilisées pour la collecte et l’analyse des données comprenaient l’examen de documents et de données administratives, des entrevues auprès d’informateurs clés et une analyse du contenu dans les médias.
Constatations
Résultats du programme
L’équipe d’évaluation a analysé les données existantes portant sur la mesure du rendement en vue de fournir un aperçu des résultats immédiats et intermédiaires au cours de la période évaluée. De plus, une analyse des médias a été effectuée pour examiner les perceptions nationales du programme EC.
Le programme a atteint son résultat immédiat, à savoir que les Canadiens ont accès à des événements et des activités de la RCC qui célèbrent l’identité canadienne et reflètent la diversité du Canada; ainsi qu’il a atteint son résultat intermédiaire, à savoir que les Canadiens participent à des événements et à des activités qui célèbrent l’identité canadienne et reflètent la diversité du Canada dans la RCC. La participation aux événements de Célébrations de la capitale et opérations des programmes (CCOP) a été généralement stable au cours de la période d’évaluation, avec un taux élevé en 2017, en raison des célébrations du 150e anniversaire du Canada.
Les résultats d’un sondage de satisfaction de 2015 sur la fête du Canada dans la capitale indiquent qu’une majorité de répondants (71 %) ont convenu que les activités étaient représentatives du Canada et que plus de la moitié des répondants (62 %) ont convenu que leur visite leur a permis de mieux apprécier la diversité culturelle et sociale du Canada. En 2017, un sondage mené et financé par Canada 150 a démontré que près des deux tiers des répondants (63 %) ont convenu que les festivités étaient représentatives du Canada.
Le programme EC a également contribué à ce que les Canadiens aient accès à de l'information et à une orientation pour les aider à découvrir les sites et les symboles dans la RCC. Le nombre de demandes d'information des services aux visiteurs a augmenté chaque année entre 2013-2014 (515 214) et 2017-2018 (865 982). Le programme a également atteint son résultat intermédiaire escompté de Commémoration et interprétation de la capitale (CIC) selon lequel les Canadiens vivent la RCC ainsi que ses symboles et sites.
Au cours de la période visée par l’évaluation, le programme a reçu de nombreuses récompenses externes pour leur travail. Les résultats du programme ont été démontrés par une analyse des médias et montrent que 75 % des mentions des activités du programme dans les médias étaient positives. Au cours de la période d’évaluation, le nombre de mentions dans les médias a augmenté, passant de 262 articles en 2013-2014 à 365 articles en 2017-2018.
Environnement externe
Divers défis externes ont eu une incidence sur le programme EC, notamment le renforcement de la sécurité sur la Colline du Parlement, la participation aux célébrations de Canada 150, l’attention accrue des médias portée aux événements, aux projets du programme et des conditions météorologiques défavorables plus fréquentes. Le programme EC a mis en œuvre plusieurs stratégies visant à tenir compte de ces facteurs et à améliorer l’exécution du programme, y compris l’élaboration d’une stratégie de communication publique concernant les conditions météorologiques et offrir une formation sur les médias aux employés afin de gérer l’incidence d’une plus grande attention des médias aux événements et aux monuments. Le programme a également élaboré d’autres protocoles de sécurité, tout en améliorant l’expérience des visiteurs, en se basant sur les leçons tirées des événements précédents.
Mission et stratégie
Les objectifs du programme EC sont bien harmonisés avec le mandat et les priorités de Patrimoine canadien (PCH), particulièrement en ce qui a trait à la diversité, à l’inclusion et au renforcement du sentiment d’attachement qui lie les Canadiens les uns aux autres et qui les lie au Canada. Ils appuient le mandat général d’Événements majeurs, commémorations et expérience de la capitale (EMCEC) qui vise à renforcer le sentiment d’attachement qui lie les Canadiens les uns aux autres et qui les lie au Canada, à faire mieux connaître et apprécier les valeurs communes des Canadiens, la diversité culturelle, les symboles et les institutions et à offrir aux Canadiens l’occasion de participer aux commémorations et aux célébrations publiques des événements et des réalisations du Canada.
Le programme a démontré son soutien à la diversité culturelle et aux groupes en quête d’équitéNote de bas de page 1 par le biais de ses événements et activités, ainsi que par ses politiques et pratiques ministérielles internes, notamment le recrutement de bénévoles provenant de diverses communautés ethnoculturelles.
Bien que le mandat et les objectifs du transfert soient clairement énoncés dans de nombreux documents officiels, certains intervenants internes et externes ont soulevé des questions liées au mandat du programme de promouvoir la capitale.
Culture organisationnelle
L'intégration du programme d'EC au sein de PCH et EMCEC a été en grande partie efficace et les premiers défis rencontrés se sont stabilisés au fil du temps. Les événements et les projets ont été livrés avec succès pendant et après le transfert, ce qui a été perçu par les informateurs clés comme une preuve d'une intégration réussie. Il y avait eu des preuves que des plans ont été mis en place pour traiter davantage de l'intégration du programme EC au sein de PCH et en particulier au sein de EMCEC.
Structure
Le programme EC est bien coordonné avec d’autres programmes de la EMCEC notamment en ce qui a trait à la tenue des événements. Le programme EC a conclu de nombreuses ententes de partenariats et de collaborations au niveau des projets, tant internes qu'externes à PCH, ce qui a facilité la mise en œuvre du programme. Bien que le modèle de conception et de prestation du programme offre des caractéristiques qui favorisent l'efficacité, l'évaluation a identifié certaines possibilités d'amélioration, notamment en clarifiant certains rôles et responsabilités, et en garantissant une approche commune pour les communications et les collaborations stratégiques.
Systèmes
L’évaluation a permis de déterminer que l’une des conséquences imprévues du transfert du programme EC à un ministère fédéral était l’incidence sur l’efficacité immédiate de la mise en œuvre du programme, notamment pour les processus de passation de marchés fédéraux. Bien que les principaux événements aient été tenus avec succès, le transfert a mené à des travaux additionnels de dernière minute à court terme. Le transfert a influé sur la mesure dans laquelle le parrainage pouvait être utilisé pour les activités de programme. Les exigences accrues des célébrations du 150e ont eu un impact négatif sur l’engagement des commanditaires pour les années suivantes.
Recommandation
L’évaluation recommande que la sous-ministre adjointe du Secteur du sport, d’événements majeurs et des commémorations élabore davantage, communique et mette en œuvre les priorités stratégiques du programme, qui guideront et définiront le développement et la prestation du programme.
1. Introduction
Le présent rapport présente les constatations de l’évaluation du programme EC de PCH. L’évaluation a été effectuée conformément au Plan d’évaluation de PCH, de 2018-2019 à 2022-2023. Elle a été menée conformément à la Politique sur les résultats (2016) et à la Directive sur les résultats (2016) du Conseil du Trésor.
Il s’agissait de la première évaluation du programme, qui porte sur une période de quatre ans et demi, soit du 30 septembre 2013 au 31 mars 2018. Compte tenu du transfert de la responsabilité de la CCN à PCH en 2013 et des commentaires de la haute direction durant les entrevues sur l’établissement de la portée, l’évaluation a porté sur les principaux enjeux organisationnels et de gestion du changement qui auraient pu avoir une incidence sur le rendement du programme.
2. Profil du programme
Contrairement à la majorité des programmes de PCH, le programme EC ne distribue pas de financement sous forme de subventions et de contributions (S et C). Le programme organise et offre plutôt des activités à l’aide du financement pour le fonctionnement et l’entretien (F et E) dans les domaines suivants : événements majeurs et célébrations, commémorations, art public, interprétation et mise en valeur des sites et symboles d’importance nationale, représentation des provinces et des territoires dans la RCC, activités destinées aux jeunes et services destinés aux visiteurs.
2.1. Histoire du programme
Le 30 septembre 2013, après l’adoption du budget de 2013 et des modifications subséquentes apportées à la Loi sur la capitale nationale et à la Loi sur le ministère du Patrimoine canadien, des fonctions et des attributions particulières de la CCN ont été transférées à PCH. Selon un protocole d’entente entre la CCN et PCH, le transfert de celles-ci visait à « mettre en valeur la région de la capitale du Canada par l’entremise de son programme Expérience de la capitale » afin de s’assurer qu’une vaste perspective nationale soit appliquée aux célébrations, et pour que les événements puisent dans le tissu culturel et social de l’ensemble du Canada.
2.2. Activités, objectifs, résultats attendus et résultats du programme
2.2.1. Objectifs et résultats attendus
L’objectif du programme EC est de susciter chez les Canadiens un sentiment de fierté et d’appartenance. Le Tableau 1 présente l’objectif du programme EC et ses résultats attendus. Le modèle logique qui relie les activités de programme aux résultats attendus est présenté à l’annexe A.
Objectif | Résultats immédiats | Résultats intermédiaires |
---|---|---|
Susciter un sentiment de fierté et d’appartenance chez les Canadiens à l’égard de leur capitale, tout en enrichissant leurs connaissances générales de la RCC en tant que destination où les visiteurs peuvent découvrir le patrimoine, la culture et les réalisations du Canada. |
|
|
Après son transfert à PCH, le programme EC a été inscrit dans l’architecture d’alignement des programmes (AAP) du Ministère comme sous-programme du programme « Appartenance au Canada » et a appuyé le deuxième résultat stratégique du Ministère : « Les Canadiens partagent, expriment et apprécient leur identité canadienne ». Après l’approbation du Cadre ministériel des résultats (CMR) en 2017-2018, le programme EC relève maintenant de la responsabilité essentielle 2 – Patrimoine et célébrations et appuie le résultat ultime : « Les Canadiens participent aux célébrations et commémorations d’importance nationale ».
2.2.2. Activités
Les activités de base du programme EC ont trait à la mise en valeur des événements, des monuments, de l’art public et des services offerts dans la RCC, et à l’élaboration et à la mise en œuvre d’activités relatives à ceux-ci. Les événements majeurs comprennent le Bal de Neige, les célébrations de la fête du Canada et Les lumières de Noël au Canada. Le programme soutient également l’art public, les commémorations, les monuments et les services aux visiteurs de la RCC. Le programme ne distribue pas de subventions et de contributions.
Au cours de la période visée par la présente évaluation, et en prévision des vastes célébrations du 150e anniversaire du Canada, le programme EC a travaillé avec le Secrétariat fédéral Canada 150 et a appuyé ses fonctions, et a participé à une équipe de projet spécial de 2015 à 2018.
À l’heure actuelle, les événements et les activités sont mesurés selon le nombre de participants en personne et par voie virtuelle et le nombre de mentions dans les médias. Dans le cas d’événements majeurs comme les célébrations du 150e anniversaire, les répercussions économiques régionales sont également examinées au besoin.
2.3. Gestion et gouvernance du programme
La responsabilité du programme EC incombe à la sous-ministre adjointe du secteur Sport, Événements majeurs et commémorations de PCH. Le directeur général de la Direction générale des EMCEC surveille la mise en œuvre du programme mené conjointement par deux directions : Célébrations de la capitale et opérations des programmes (CCPO) et Interprétation et des commémorations de la capitale (ICC). L’annexe C fournit plus de détails sur la structure organisationnelle.
La Direction des CCPO est responsable de ce qui suit :
- l’élaboration de programmes et la production d’événements et d’activités dans la RCC, comme le Bal de Neige, les célébrations de la fête du Canada et Les lumières de Noël au Canada ;
- la gestion des services de bénévoles, des services de production et de la programmation ;
- la radiodiffusion et les nouveaux médias ; et
- l’établissement d’ententes de partenariat, de contrats, d’autres ententes et activités de commandite par l’entremise de son équipe des commandites, développement des affaires et partenariats.
La Direction de l’ICC est responsable de gérer ce qui suit :
- l’élaboration et la réalisation de nouvelles commémorations nationales permanentes (par exemple, Monument de la guerre de 1812, Monument national de l’Holocauste), en travaillant en étroite collaboration avec la CCN, qui agit à titre de partenaire de mise en œuvre du projet, d’autres ministères comme Services publics et Approvisionnement Canada et divers intervenants non gouvernementaux ;
- la réalisation de projets d’art public temporaires (par exemple, cours du marché By, installations d’art autochtone dans les tunnels piétonniers du pont Portage) qui mettent en valeur l’excellence artistique et la vitalité culturelle du Canada, souvent en collaboration avec d’autres ministères ;
- la prestation de services aux visiteurs au Kiosque d’information de la capitale sur la Colline du Parlement et à des endroits d’importance nationale comme la Flamme du centenaire et le Monument commémoratif de guerre du Canada; les services comprennent la prestation de visites guidées et de programmes pour les visiteurs et les écoles ainsi que les services d’établissement d’un itinéraire pour les voyages scolaires ; et
- l’élaboration de projets d’interprétation à grande échelle, y compris le spectacle Son et Lumière à la colline du Parlement, des expositions permanentes installées sur des sites importants dans la RCC et des projets d’interprétation à plus petite échelle, comme le programme des bannières du boulevard de la Confédération et les expositions de photos de la terrasse du Château.
La CCN est une partenaire clé du programme EC. Un protocole d’entente conjoint signé par le sous-ministre de PCH et le premier dirigeant de la CCN en octobre 2013 régit la relation entre les deux partenaires. Le protocole d’entente visait à faire en sorte que les activités en cours du programme EC soient maintenues sans interruption à compter de la date à laquelle le mandat du programme EC a été transféré à PCH. Dans le cadre de ce protocole d’entente, les deux entités se sont engagées à assurer le succès continu du programme EC en ce qui concerne la commémoration des événements déterminants qui ont aidé à façonner le Canada, en tant que pays, ainsi que la mise en œuvre d’une vaste perspective nationale lors d’événements majeurs dans la RCC.
Aux termes de ce protocole d’entente, PCH est le gestionnaire de projet global du programme EC, tandis que la CCN joue un rôle de collaboration, de soutien, de prestation de conseils, en plus de fournir les approbations requises dans certains domaines, comme l’approbation des sites pour la tenue d’événements, la conception et la sélection des sites pour les monuments. La CCN gère et entretient également les terrains et les structures de la CCN sur ces terrains, y compris les monuments et les installations d’art public permanentes préexistantes.
En 2019, la responsabilité de la CCN a été transférée à la ministre de Services publics et Approvisionnement Canada.
2.4. Ressources du programme
Le 30 septembre 2013, les actifs et les passifs liés au programme EC ont été transférés de la CCN à PCH (y compris les actifs d’une valeur comptable initiale de 4 698 000 $). Les actifs du programme EC comprenaient principalement des services de production, des technologies de l’information et du matériel de communication utilisés pour les événements et les activités. De plus, la Direction des CCPO a assuré la gestion globale des stocks d’équipement et de matériel de festival qui pouvaient être loués dans le cadre de son programme de location et de prêt. Des biens tels que les monuments existants, des œuvres d’art publiques et des structures d’interprétation n’ont pas été transférés de la CCN.
Comme l’indique le tableau 2, au cours de la période visée par la présente évaluation, les dépenses réelles du programme EC s’élevaient à environ 77,6 millions de dollars, incluant les salaires, les biens et services et les coûts de F et ENote de bas de page 2. La diminution des dépenses en 2013-2014 reflète le fait que le programme EC a été transféré à PCH au milieu de l’exercice. La participation de PCH aux événements liés 150e anniversaire du Canada en 2017 explique l’augmentation des dépenses au cours de cet exercice et de l’exercice précédent. Ce financement était un investissement ponctuel pour les célébrations du 150e anniversaire du Canada.
Ressource | 2013-2014 | 2014-2015 | 2015-2016 | 2016-2017 | 2017-2018 | Total ($) |
---|---|---|---|---|---|---|
Salaire ($) | 2 501 015 | 4 998 238 | 5 428 257 | 5 452 556 | 7 481 199 | 25 861 265 |
Biens et services ($) | 3 283 233 | 10 491 927 | 9 027 291 | 11 085 549 | 16 017 157 | 49 905 157 |
F et E ($) | 177 676 | 337 287 | 354 768 | 429 235 | 488 282 | 1 787 248 |
Total ($) | 5 961 924 | 15 827 452 | 14 810 316 | 16 967 340 | 23 986 638 | 77 553 670 |
Source : Données financières de PCH
3. Approche et méthodologie
L’évaluation a été menée par la Direction des services d’évaluation (DSE) de PCH, avec l’aide d’experts-conseils pour l’analyse du contenu médiatique et l’élaboration du rapport. La présente section décrit l’approche et la méthodologie d’évaluation, y compris la portée, le calendrier, le calibrage, les questions d’évaluation, les méthodes de collecte des données, les limites et les stratégies d’atténuation.
3.1. Portée, calendrier et contrôle de la qualité
L’évaluation portait sur la période du 30 septembre 2013 au 31 mars 2018. En se fondant sur les commentaires de la direction du programme et compte tenu du calendrier et des ressources disponibles, l’évaluation a été axée sur le mandat du programme EC et les défis opérationnels à la suite de son transfert de la CCN à PCH. Bien que l’efficacité et l’efficience des programmes n’aient pas été explicitement des points de mire de l’évaluation, l’examen des défis opérationnels a permis de traiter de ces questions.
L’évaluation a utilisé un modèle d’évaluation organisationnelle, le modèle de rendement organisationnel et de changement de Burke-Litwin, comme cadre pour orienter l’évaluation, y compris l’élaboration de questions d’évaluation, la collecte de données, l’analyse des constatations et la production du rapport. Le modèle de Burke-Litwin décrit les liens entre les principaux facteurs qui influent sur le rendement organisationnel et détermine comment le changement se produit au sein d’une organisation.
Bien que le modèle Burke-Litwin se soit avéré pertinent pour le programme EC d’une manière générale, le contexte de la gestion du changement organisationnel dans le secteur public exigeait une certaine adaptation. Les facteurs examinés dans le cadre de cette évaluation étaient l’environnement externe, la mission et la stratégie, la culture, la structure et les systèmes de l’organisation. Deux dimensions supplémentaires du modèle Burke-Litwin, les tâches et les compétences individuelles ainsi que les besoins et les valeurs des employés, avaient été incluses dans la portée de l’évaluation au départ. Toutefois, en raison de l’intervalle qui s’est écoulé entre le début du projet et son achèvement, toutes les difficultés initiales liées au transfert avaient été résolues et il n’y avait pas de constatations importantes à tirer de ces deux dimensions du modèle à inclure dans le rapport final. Des renseignements supplémentaires sur le modèle Burke-Litwin se trouvent à l’annexe D.
L’évaluation de l’efficacité des activités financées par le Fonds Canada 150 n’entrait pas dans le cadre de l’évaluation; toutefois, il faut noter que l’intérêt du public, l’attention des médias et l’investissement du gouvernement liés aux événements de Canada 150 ont constitué un contexte important pour l’exercice 2017-2018 et l’exercice précédent, et ont exercé une influence très importante dans des domaines comme la fréquentation, les points de vue des médias et les niveaux de financement.
3.2. Calibrage
L’évaluation a été calibrée comme suit :
- La portée de l’évaluation a été déterminée, en partie, en fonction du calendrier et du niveau de ressources disponibles pour le projet.
- L’évaluation a porté sur les domaines où l’évaluation pouvait le mieux appuyer la prise de décisions de la direction concernant son mandat et ses activités.
- Dans la mesure du possible, l’évaluation a fait appel à des sources de données secondaires et a poursuivi la collecte de données primaires seulement lorsqu’il a été déterminé qu’il n’y avait pas suffisamment d’information disponible auprès des sources existantes ou pour valider les données existantes.
3.3. Questions d’évaluation
Le tableau 3 présente les questions d’évaluation particulières par dimension du modèle Burke-Litwin qui ont été utilisées pour orienter l’évaluation, y compris l’élaboration d’instruments de collecte de données et les analyses. Les résultats du programme ont également été examinés et se trouvent à la section 4.6 du présent rapport. De plus amples renseignements sur les indicateurs et les méthodes de collecte des données sont fournis dans le Cadre d’évaluation (annexe B).
Dimension du modèle Burke-Litwin | Questions d’évaluation |
---|---|
1. Environnement externe |
1.1. Quels sont les opportunités et les défis environnementaux externes qui ont une incidence sur le programme EC ? 1.2. Comment le programme EC a-t-il répondu à ces défis et opportunités ? |
2. Mission et stratégie |
2.1. Les représentants du programme et les intervenants pertinents comprennent-ils clairement les objectifs et le mandat du programme EC depuis son transfert de la CCN à PCH ? 2.2. Dans quelle mesure la mission, le mandat, les objectifs et les priorités du programme EC, tels qu’ils sont énoncés actuellement, sont-ils harmonisés avec le CMR, les responsabilités essentielles, les résultats stratégiques et les priorités de PCH et du gouvernement du Canada, la mission, le mandat, les objectifs et les priorités du secteur Sport, événements majeurs et commémorations et les objectifs et les priorités du mandat de la Direction générale des événements majeurs, des commémorations et de l’expérience de la capitale ? 2.3. Le programme EC soutient-il les groupes en quête d’équité ? |
3. Culture organisationnelle | 3.1. Dans quelle mesure le programme EC a-t-il été intégré efficacement à PCH et à la Direction générale des EMCEC ? |
4. Structure |
4.1. La conception et le modèle de prestation actuels du programme EC sont-ils les plus efficaces et efficients pour la réalisation du mandat du Programme ? 4.2. Pourrait-on envisager d’autres modèles de prestation ? |
5. Systèmes (politiques et procédures, ressources humaines et planification des ressources) |
5.1. Quelles sont les répercussions imprévues du transfert du programme EC à un ministère fédéral sur la prestation du programme ? 5.2. Dans quelle mesure les ressources du programme (humaines et financières) permettent-elles la mise en œuvre efficace des activités du programme EC et l’atteinte de ses résultats ? |
3.4. Méthodes de collecte de données
Cette évaluation a fait appel à une méthode mixte comprenant un examen des documents, une revue de la littérature, une analyse des données administratives, des entrevues avec des représentants et des intervenants clés du programme et une analyse du contenu médiatique. Voici une description de chacune des méthodes de collecte des données.
3.4.1. Examen des documents
L’équipe d’évaluation a examiné au total 38 documents et publications du gouvernement du Canada liés à la prestation et au mandat du programme EC afin de recueillir les renseignements contextuels nécessaires pour comprendre le fonctionnement du programme. L’examen a porté sur la documentation, les politiques, les protocoles d’entente, les documents sur les priorités, les documents ministériels, les rapports de l’industrie et la documentation externe pertinente du programme.
3.4.2. Examen des données administratives
L’équipe d’évaluation a entrepris une analyse des données administratives suivantes du programme EC :
- Données financières : L’analyse des données financières s’est penchée sur la réaffectation des ressources à la suite du transfert du programme EC à PCH, les changements dans les dépenses de programme au fil du temps et l’harmonisation entre les dépenses prévues et les dépenses réelles.
- Données sur les RH : Une analyse des données sur les RH a permis de connaître le nombre d’ETP affectés aux programmes ainsi que les défis en matière de RH liés au transfert du programme de la CNC à PCH.
- Données sur le rendement : Les données sur le rendement du programme EC ont appuyé l’analyse du mandat du programme et de son alignement avec les priorités de PCH et du gouvernement, et ont raconté l’histoire des défis opérationnels que le programme EC a dû relever.
3.4.3. Entrevues avec des représentants et des intervenants clés du programme
Au total, 29 entrevues ont été menées dans le cadre de l’évaluation. Elles ont été effectuées avec des personnes responsables de la gestion et de l’exécution des diverses composantes du programme, ainsi que des partenaires clés du programme EC. Les répondants comprenaient six intervenants externes d’autres ministères, de la CCN et d’organismes et d’organisations partenaires, neuf représentants des services internes, huit représentants de la gestion du programme EC et six employés du programme EC.
3.4.4. Revue de la littérature
La revue de la littérature a nécessité une analyse des écrits publiés et de sites Web, plus précisément l’examen de modèles de prestation de programmes semblables dans quatre capitales : Washington, Canberra, Québec et Regina. Ces quatre capitales ont été choisies en fonction de plusieurs facteurs, notamment la disponibilité de l’information, la comparabilité des cadres juridiques et administratifs et des programmes mis en œuvre et le souci d’inclure certaines capitales canadiennes pour permettre des comparaisons dans un contexte canadien.
De plus, la revue de la littérature comprenait une analyse de la recherche liée à la gestion du changement organisationnel dans le secteur public, ce qui a aidé à contextualiser les répercussions du transfert du programme EC de la CCN à PCH. Le résumé des théories qui suit a été utilisé pour déterminer les facteurs qui ne pouvaient être pris en compte par PCH et le programme EC dans leur gestion du changement, car ils étaient indépendants de leur volonté :
- Les organismes publics sont plus sensibles à leur environnement
- Changement permanent pour s’adapter aux besoins de tous les clients des services fournis
- Vulnérabilité accrue (par exemple, insatisfaction, changement des politiques publiques, directives politiques)
- Les organismes publics ont moins de contrôle sur le changement et son orientation
- La prise de décisions est de nature plus politique qu’administrative
- Imposition plutôt qu’explication du bien-fondé des changements mis en œuvre
- Les mesures sont limitées par un cadre réglementaire solide
- Un nombre considérable de parties ont des enjeux et des intérêts au sein des organisations publiques.
- Attentes mutuellement légitimes qui peuvent facilement entrer en conflit
3.4.5. Analyse du contenu des médias
Une analyse du contenu médiatique a été entreprise afin de mieux comprendre les principaux thèmes liés au programme EC et comprenait des articles rédigés et partagés et suscitant la discussion dans les médias d’information canadiens au cours de la période de l’évaluation. L’analyse des médias comprenait des sources imprimées et de diffusion en anglais et en français, ainsi que d’autres contenus spécialisés recensés par le programme EC; une analyse, une synthèse et une triangulation des données recueillies et l’élaboration d’une ébauche et d’un rapport technique final sur les constatations et les résultats de l’analyse des médias. Les articles ont été échantillonnés du 1er avril 2013 au 31 mars 2018, ce qui comprenait la période précédant et suivant le transfert du programme EC de la CCN à Patrimoine canadien. Au total, 1 467 articles ont été examinés pour les besoins de l’analyse quantitative et 109 articles pour les besoins des analyses qualitatives.
ProQuest était le principal outil utilisé pour l’analyse du contenu des médias. L’analyse a été complétée par des recherches en ligne de certaines sources médiatiques. Des revues spécialisées traitant de monuments et d’expositions artistiques ont également été incluses dans les recherches sur les monuments et les installations artistiques pertinents, et des recherches ont également été effectuées dans Le Droit pour capter la couverture en français de la RCC. Enfin, des recherches limitées dans Google News ont été effectuées pour compléter les autres recherches. L’échantillon quantitatif comprenait un total de 1 467 articles, dont 1 288 en anglais et 179 en français. Un sous-échantillon qualitatif de 83 articles comportant une discussion de fond sur des sujets pertinents a ensuite été tiré de cet échantillon.
Le lecteur trouvera plus de détails sur la stratégie d’analyse des médias et les constatations à l’annexe E.
3.5. Limites de l’évaluation et atténuation
Voici les principales contraintes et limites du processus d’évaluation.
Limites | Atténuation |
---|---|
Retards dans le projet d’évaluation. En raison des défis liés à la pandémie mondiale de COVID-19, plusieurs années se sont écoulées entre la période couverte par l’évaluation et l’achèvement du rapport. De nombreux rajustements et de nombreuses améliorations ont depuis été mis en œuvre dans le programme EC. Il y a eu un roulement du personnel dans les équipes du programme et de l’évaluation et il existait certaines limites à la connaissance du contexte de l’évaluation et au savoir organisationnel lié au transfert. |
L’équipe d’évaluation et le programme ont maintenu la communication au cours de la période d’évaluation afin d’assurer la pertinence continue des constatations et des conclusions. |
Données d’évaluation limitées pour analyser le volet relatif à l’art public du programme EC. Ce volet a rarement été mentionné dans les EIC, les documents ou l’analyse des médias. |
L’art public est un volet relativement modeste de la programmation; l’évaluation ne tire aucune conclusion particulière liée à l’art public. |
4. Constatations
Cette section présente un résumé des résultats du programme EC au cours de la période d’évaluation, suivi de l’analyse du programme à l’aide du modèle de rendement organisationnel et de changement Burke-Litwin.
4.1. Résultats du programme
Bien que cette évaluation ait été conçue pour mettre l’accent sur le transfert du programme EC de la CCN à PCH, l’équipe d’évaluation a analysé les données de mesure du rendement existantes afin de donner un aperçu des résultats immédiats et intermédiaires au cours de la période visée.
Résultats du programme des CCPO
La Direction des CCPO a obtenu le résultat immédiat « Les Canadiens ont accès à des événements et à des activités dans la RCC, lesquels célèbrent l’identité canadienne et reflètent la diversité du Canada », et son résultat intermédiaire « Les Canadiens participent à des événements et à des activités dans la RCC, lesquels célèbrent l’identité canadienne et reflètent la diversité du Canada. »
Les tableaux 5 et 6 décrivent les tendances des impressions dans les médias sociaux et des visionnements de 2014-2015 à 2017-2018 pour la fête du Canada, le Bal de Neige et Les lumières de Noël au Canada. L’augmentation des chiffres au fil du temps indique une augmentation globale de l’accès à des événements et à des activités dans la RCC.
Impressions dans les médias sociaux | 2014-2015 | 2015-2016 | 2016-2017 | 2017-2018 |
---|---|---|---|---|
fête du Canada | 3 423 677 | 691 858 | 1 054 758 | 5 667 407 |
Bal de Neige | - | 3 023 143 | 5 123 420 | 3 404 830 |
LLNC | 379 949 | - | 2 148 511 | 1 308 378 |
Source : Données du programme
Visionnements de diffusions | 2014-2015 | 2015-2016 | 2016-2017 | 2017-2018 |
---|---|---|---|---|
fête du Canada | 2 601 334 | - | 1 771 240 | 15 000 000 Note * du tableau 6 |
Bal de Neige | - | - | 1 134 000 | 4 453 000 |
LLNC (Facebook Live) | - | - | 200 000 | 160 000 |
Notes du tableau 6
- Note * du tableau 6
-
Source : Les données du programme à valeur plus élevée qu’à la normale étaient en grande partie attribuables aux célébrations du 150e anniversaire du Canada.
Les estimations annuelles de la participation en personne à ces événements ont été généralement stables sur la période de 4,5 ans, à l’exception des chiffres plus élevés en 2017-2018, en raison des célébrations du 150e anniversaire. Les nombres moyens de visiteurs étaient les suivants :
- Bal de Neige : 600 000
- fête du Canada : 350 000 (à l’exception de 500 000 pour la fête du Canada de 2017 en raison des célébrations du 150e anniversaire du Canada);
- LLNC : 100 000 (à l’exception de 16 000 en 2014-2015, où la fréquentation était plus faible, car la production multimédia n’était pas incluse avant 2015-2016Note de bas de page 4).
Les résultats d’une enquête sur la satisfaction menée en 2015 à l’occasion de la fête du Canada dans la capitale ont indiqué qu’une majorité de répondants (71 %) étaient d’accord pour dire que les activités étaient représentatives du Canada et plus de la moitié des répondants (62 %) ont reconnu que leur visite leur a permis de mieux apprécier la diversité culturelle et sociale du Canada. En 2017, une enquête menée avec du financement de Canada 150 a démontré que près des deux tiers des répondants (63 %) étaient d’avis que les festivités étaient représentatives du Canada.
Retombées économiques
Il y a des preuves que la programmation EC produit des retombées économiques pour la RCC. Une enquête sur la satisfaction à l’égard de la fête du Canada de 2017 a été menée dans la capitale par une tierce partie pour le compte de PCH avec des fonds de Canada 150. Les résultats de l’enquête ont mis en évidence l’impact économique de cet événement, en particulier pour le tourisme. Selon l’enquête, la fête du Canada a influencé la décision de 90 % des visiteurs de visiter la RCC en juillet 2017, ce qui représente une augmentation importante par rapport au taux de 69 % enregistré en 2015. La majorité des répondants (88 %) ont séjourné au moins une nuit dans la région, principalement chez des amis ou de la famille (52 %) et dans des hôtels (29 %). Les visiteurs de la région ont dépensé en moyenne 622 $ par personne.
De plus, une étude récente commandée par le Réseau des festivals d’Ottawa a révélé que les visiteurs (à l’exception des résidents) qui assistent à des festivals annuels, à des événements spéciaux et à des foires, y compris le Bal de Neige, la fête du Canada et LLNC, ont dépensé 122 millions de dollars en 2016 pendant leur séjour en ville. Bien que les avantages économiques ne soient pas un résultat prévu du programme EC, ces résultats mettent en évidence l’impact indirect du programme sur, par exemple, le secteur du tourisme dans la RCC.
Résultats du programme d’ICC
La programmation d’ICC a atteint le résultat immédiat escompté, soit « Les Canadiens ont accès à de l’information et à des ressources d’orientation pour les aider à découvrir les sites et les symboles de la capitale nationale du Canada. » Le nombre de demandes de renseignements des Services aux visiteurs a augmenté chaque année de 2013-2014 (515 214) à 2017-2018 (865 982). Ce nombre comprend les interactions avec le Kiosque d’information de la capitale, avec les agents d’information le long du boulevard de la Confédération et dans le cadre des programmes Découvrez la Colline et du Monument commémoratif de guerre. Il comprend également les demandes reçues par courriel et par téléphone par l’entremise du Centre de contact.
Le programme a également atteint le résultat intermédiaire attendu de la Direction de l’ICC, soit que « Les Canadiens découvrent les sites et les symboles de la capitale nationale du Canada ». L’évaluation a révélé que le nombre de jeunes qui ont participé à des visites de la RCC n’a pas varié de façon importante, s’établissant à une moyenne de 26 701 participants par année. Le spectacle Son et Lumière à la colline du Parlement a été entièrement remanié et le nouveau spectacle, Aurores boréales, a été lancé à l’été 2015. Au cours des mois d’été, le spectacle, qui fait appel à la technologie, au son et à l’éclairage de pointe pour raconter l’histoire du Canada, a attiré près de 270 000 personnes.
Les monuments et l’art public sont continuellement accessibles et il n’y a actuellement aucun mécanisme en place pour suivre le nombre de visiteurs.
De plus, le programme Expérience de la capitale a reçu de nombreux prix externes pour son travail au cours de la période visée par l’évaluation :
- Le Monument canadien des métiers de la construction et le parc Pindigen ont tous deux reçu un Prix de l’esthétique urbaine d’Ottawa tandis que le Monument national de l’Holocauste a reçu plusieurs prix internationaux.
- Le spectacle Son et Lumière à la colline du Parlement a reçu un prix de l’International Festivals and Events Association (IFEA), qui reconnaît les exemples exceptionnels de qualité et de créativitéNote de bas de page 5.
- Plusieurs événements du programme des CCPO ont reçu des prix de l’IFEA au cours de cette période, ainsi que des prix de Festival and Event Ontario et de Festivals Ottawa pour le Bal de Neige, la programmation de la fête du Canada et LLNC.
4.2. Environnement externe
4.2.1. Défis et opportunités liés à l’environnement externe
Question d’évaluation : Quels sont les possibilités et les défis liés à l’environnement externe qui ont une incidence sur le programme EC ?
Divers défis et opportunités liés à l’environnement externe ont eu une incidence sur le programme, notamment le renforcement de la sécurité sur la Colline du Parlement, la participation à la prestation et à la logistique des célébrations du 150e anniversaire du Canada, les conditions météorologiques imprévisibles et des changements à la structure de gouvernance de la CCN. La couverture médiatique, qu’elle soit positive ou négative, peut avoir une incidence sur la mise en œuvre du programme.
Le programme EC a connu certains défis liés à l’environnement externe
Des mesures de sécurité accrues ont été mises en œuvre à la suite d’une importante menace à la sécurité publique sur la Colline du Parlement en octobre 2014. Ces nouvelles mesures ont augmenté les dépenses globales du programme EC et ont eu une influence sur l’expérience des visiteurs. Selon les résultats des sondages sur la satisfaction du public à l’égard de la fête du Canada, il y a eu une diminution de la satisfaction à l’égard des célébrations en 2017 comparativement à 2015. Toutefois, la Division des CCPO a renforcé ses protocoles de sécurité tout en améliorant l’expérience des visiteurs en se fondant sur les leçons apprises suivant le renforcement des exigences en matière de sécurité et de contrôle de la foule pour leurs événements de grande envergure.
En 2017, la participation des employés du programme EC à la prestation des célébrations du 150e anniversaire du Canada a eu une incidence sur leur charge de travail dans la plupart des programmes, soit la période du Canada en fête (du 21 juin au 1er juillet), du Bal de Neige et du spectacle Son et Lumière sur la Colline du Parlement. Le nombre d’interactions au kiosque d’information de la capitale et dans le cadre des divers programmes d’interprétation a également augmenté considérablement en 2017.
Les conditions météorologiques, en particulier lorsque celles-ci devenaient soudainement défavorables, ont eu une incidence négative sur la participation aux événements et aux activités du programme EC, ainsi que sur le niveau de satisfaction des visiteurs. Dans le contexte des changements climatiques, les variations du climat et des régimes météorologiques locaux devraient avoir une incidence continue sur le programme EC.
La couverture médiatique peut avoir une incidence sur la prestation des programmes, notamment en influençant les perceptions du public et la participation aux événements. Selon l’analyse du contenu médiatique, la couverture médiatique des événements de la RCC est passée de 262 articles en 2013-2014 à 365 articles en 2017-2018. Cela représente une augmentation de l’attention médiatique et de l’opinion publique en ce qui a trait à l’exécution des activités du programme, bien que la majorité de la couverture médiatique (75 %) ait été positive. Le tableau 7 donne un aperçu du sous-échantillon d’articles recensés aux fins de l’analyse du contenu des médias faisant état du sentiment concernant les activités du programme EC, classés par type d’événement ou d’activité.
Article par sentiment à l’égard des activités et des événements, sujet de recherche et régions | Positif (nombre) | Négatif (nombre) |
---|---|---|
Événements – Bal de Neige | 17 | 3 |
Événements – fête du Canada | 11 | 2 |
Événements – Les lumières de Noël au Canada | 11 | 3 |
Installations artistiques | 8 | 0 |
Monuments | 8 | 9 |
Interprétation | 4 | 1 |
Transition de la CCN à Patrimoine canadien | 3 | 3 |
Totaux | 62 (75 %) | 21 (25 %) |
Source : Rapport technique d’analyse du contenu de Heritage CEP Media
4.2.2. Réponse du programme aux défis liés à l’environnement externe
Question d’évaluation : Comment le programme a-t-il répondu à ces défis et possibilités ?
Le programme a mis en œuvre des stratégies de communication et de gestion des risques pour atténuer les défis liés à l’environnement externe. Les mesures précises prises comprenaient, sans toutefois s’y limiter, l’élaboration de stratégies de communication pour gérer l’incidence des conditions météorologiques défavorables et la prestation d’une formation médiatique aux employés afin qu’ils puissent mieux comprendre l’opinion publique sur les événements et les activités. Le programme a collaboré avec des partenaires de la sécurité, y compris le Service de protection parlementaire pour ses activités sur la Colline du Parlement, afin d’élaborer et de mettre en place des plans de sécurité pour garantir la sécurité des participants à un événement. Toutefois, le programme EC pourrait avoir l’occasion d’améliorer davantage sa collaboration et sa communication avec les intervenants externes sur les questions opérationnelles et de programmation.
Le programme EC a entrepris plusieurs stratégies pour gérer les effets des facteurs environnementaux externes
Les documents du programme EC et les EIC indiquent que le programme EC a mis en œuvre des stratégies efficaces d’atténuation des risques pour gérer les effets des facteurs provenant de l’environnement externe. Les mesures d’atténuation les plus importantes concernaient la sécurité publique et son incidence sur la planification, les ressources financières et la gestion des foules. Plus précisément, le programme a élaboré et mis en œuvre des stratégies de gestion des risques spécifiques pour chaque événement majeur, comme le Bal de Neige et la fête du Canada. Les participants aux EIC ont indiqué que le programme gérait la sûreté et la sécurité des événements en étroite collaboration avec les nombreux partenaires du programme en matière de sécurité.
Le programme est conscient de la nécessité de prendre en considération les effets des changements climatiques, qui ont une incidence sur la participation et l’expérience des visiteurs. L’examen des documents a permis de constater l’existence de plans d’urgence pour l’exécution du programme, prévoyant des solutions comme la modification des dates de prestation ou les changements de type d’événements et de lieux pour la tenue de ceux-ci. Les informateurs clés ont également souligné qu’il existait des stratégies pour gérer les effets des conditions météorologiques en évolution et défavorables. Celles-ci comprenaient notamment une stratégie de gestion des risques assortie de plans d’urgence pour faire face à certains événements imprévus liés aux conditions météorologiques, comme de la chaleur extrême pendant les mois d’été, ainsi qu’une formation sur les médias offerte aux employés pour les aider à répondre aux demandes de renseignements du public.
Il existe des opportunités pour le programme EC de tenir davantage compte des facteurs environnementaux externes
Selon les informateurs clés et à la lumière de l’examen des documents du programme, le programme pourrait se poursuivre et tenir davantage compte des facteurs externes grâce à des partenariats renforcés et à une gestion supplémentaire des risques. Les participants aux EIC ont fait état de résultats positifs de la participation plus récente du Ministère aux travaux des comités du tourisme d’Ottawa et de Gatineau. Parmi les autres possibilités de partenariat, mentionnons le perfectionnement de l’approche communautaire fondée sur des partenariats adoptés pour la prestation de l’édition 2019 du Bal de Neige.
Au moment du transfert, la CCN relevait du ministre du Patrimoine canadien. Certains ont suggéré que cette relation hiérarchique créait un conflit d’intérêts perçu pour la participation de PCH à des comités avec des intervenants externes, y compris la CCN. Cependant, en 2016, la CCN a modifié sa structure de gouvernance et, en 2019, elle a été transférée du portefeuille de PCH à Services publics et Approvisionnement Canada. Cela a représenté de nouvelles possibilités pour le programme de collaborer avec la CCN et d’autres partenaires externes, comme les maires d’Ottawa et de Gatineau, afin d’établir des relations et des collaborations stratégiques.
4.3. Mission et stratégie
4.3.1. Mission et stratégie : Compréhension du programme
Question d’évaluation : Les représentants du programme et les intervenants concernés comprennent-ils clairement les objectifs et le mandat du programme EC ?
Bien que le mandat et les objectifs du transfert soient clairement énoncés dans de multiples documents officiels, la compréhension des intervenants internes et externes était partagée. La moitié des personnes interviewées ont indiqué que le mandat du programme EC axé sur la promotion de la capitale n’est pas défini clairement. Néanmoins, il y a eu une certaine amélioration des résultats quant à la satisfaction des employés de la Direction générale des EMCEC, à savoir si le secteur exprime clairement sa vision, sa mission et ses objectifs, comme il est indiqué dans le sondage mené auprès des employés de PCH.
L’objectif du transfert du programme EC et son mandat étaient cohérents dans la documentation
Plusieurs documents du programme décrivaient les objectifs et le mandat du programme EC après le transfert. Par exemple, la Loi sur le plan d’action économique de 2013 précisait que le transfert avait pour but de faire en sorte que les célébrations soient présentées dans une perspective nationale large et que les événements s’inspirent du tissu culturel et social de l’ensemble du Canada.Note de bas de page 6 De plus, le protocole d’entente établi entre la CCN et PCH au moment du transfert du programme précisait que son objectif était de veiller à ce que « les activités continues du programme EC [soient] maintenues sans interruption à compter de la date du transfert fixée au 30 septembre 2013Note de bas de page 7. »
La Loi sur le ministère du Patrimoine canadien a été modifiée en 2013 pour inclure le programme EC. Le paragraphe suivant a été ajouté à la Loi, sous la description des pouvoirs et fonctions du ministre : (k.1) l’organisation, le parrainage et la promotion, dans la région de la capitale nationale au sens de l’article 2 de la Loi sur la capitale nationale, d’activités et de manifestations publiques enrichissantes pour le Canada sur les plans culturel et social, compte tenu du caractère fédéral du pays, de l’égalité du statut des langues officielles du Canada ainsi que du patrimoine des Canadiens.
Les principaux intervenants ont fourni des commentaires mitigés sur la clarté du mandat
Les représentants du programme et les intervenants interrogés étaient divisés sur la question de savoir si le mandat du programme EC était clair après le transfert. Alors qu’environ la moitié des employés du programme EC et des partenaires externes interrogés ont indiqué que le mandat était clairement défini, on s’est également demandé si la mise en valeur de la capitale demeurait un objectif maintenant que le programme EC relevait d’un ministère ayant un mandat national.
4.3.2. Mission et stratégie : Alignement avec la mission, le mandat, les objectifs et les priorités du programme
Question d’évaluation : Dans quelle mesure la mission, le mandat, les objectifs et les priorités du programme EC sont-ils alignés sur :
- le CMR, les responsabilités essentielles, les résultats stratégiques et les priorités de PCH et du gouvernement du Canada;
- la mission, le mandat, les objectifs et les priorités du secteur SEMC;
- la mission, le mandat, les objectifs et les priorités de la Direction générale des EMCEC ?
Les objectifs et le mandat du programme EC, y compris ses deux composantes clés, correspondent clairement au mandat et aux priorités de PCH et du gouvernement du Canada, de la Direction générale des EMCEC et du secteur SEMC. Le programme appuie les résultats stratégiques de PCH liés à la participation des Canadiens aux célébrations et aux commémorations d’importance nationale, ainsi que les priorités ministérielles en matière de diversité et d’inclusion. Le programme est bien aligné sur le mandat de la Direction générale des EMCEC, qui consiste à renforcer le sentiment d’appartenance des Canadiens les uns envers les autres et envers le Canada. De plus, les contributions du programme EC ont été bien expliquées dans les rapports sur le rendement de PCH. Le programme EC a donc bénéficié d’une bonne visibilité quant à l’alignement de ses activités aux priorités du gouvernement, particulièrement en ce qui a trait au partage, à l’expression et à l’appréciation de l’identité canadienne.
Le mandat, les objectifs et les priorités du programme sont alignés sur le CMR, les responsabilités essentielles et les résultats stratégiques de PCH, ainsi que sur les priorités de PCH et du gouvernement du Canada
L’objectif du programme EC est de susciter chez les Canadiens un sentiment de fierté et d’appartenance à l’égard de la capitale du Canada, tout en augmentant la notoriété générale de la RCC en tant que destination où les visiteurs peuvent découvrir le patrimoine, la culture et les réalisations du Canada. Le programme EC vise à ce que les valeurs, les histoires et les symboles du Canada soient reflétés dans ses activités et événements.
En 2017-2018, le programme EC a été intégré au CMR sous la responsabilité essentielle 2 – Patrimoine et célébration, et son objectif a soutenu le résultat « Les Canadiens participent aux célébrations et commémorations d’importance nationale ». Avant la création du CMR, le programme EC était également bien aligné sur le résultat stratégique du Ministère, « Les Canadiens partagent, expriment et apprécient leur identité canadienne », qui faisait auparavant partie de l’Architecture des activités de programme (AAP).
Il était aligné sur la priorité du gouvernement qu’est la diversité – soulignée dans le discours du Trône de 2015 – car le programme visait à mettre en valeur la diversité du Canada dans ses célébrations, ses interprétations, ses commémorations et son art publicNote de bas de page 8. De plus, le programme examine actuellement comment et dans quelle mesure il peut contribuer aux objectifs de développement durable (ODD).
Le mandat, les objectifs et les priorités du programme sont alignés sur la mission, le mandat et les objectifs de la Direction générale des EMCEC et du secteur SEMC
Le programme EC est bien aligné sur la mission, les mandats, les objectifs et les priorités du Secteur et de la Direction générale chargés de sa prestation, de la Direction générale des EMCEC et du secteur SEMC. Il est aligné sur la mission de la Direction générale des EMCEC qui consiste à promouvoir la participation active, à reconnaître les valeurs communes des Canadiens et à célébrer la diversité des personnes et des événements qui façonnent le Canada. La Direction générale des EMCEC joue un rôle de premier plan dans la prestation d’activités et de programmes d’interprétation, de commémorations et d’éducation destinés au grand public, la promotion des sites et des symboles d’importance nationale ainsi que les efforts visant à mettre en valeur la capitale comme un lieu de fierté et de découverte pour tous les Canadiens.
L’objectif du programme EC appuyait également le mandat global de la Direction générale des EMCEC, qui consiste à renforcer le sentiment d’appartenance des Canadiens les uns envers les autres et envers le Canada, à mieux faire connaître et apprécier les valeurs communes des Canadiens, leur diversité culturelle, leurs symboles et leurs institutions et à offrir aux Canadiens des occasions de participer à des commémorations et à des célébrations publiques des événements et des réalisations du Canada.
4.3.3. Mission et stratégie : Soutien aux groupes en quête d’équité
Question d’évaluation : Le programme EC appuie-t-il les groupes en quête d’équité ?
Le programme Expérience de la capitale a démontré son soutien à la diversité culturelle, ainsi qu’aux priorités du gouvernement et de PCH pour les groupes en quête d’équité. Il a été démontré que les politiques et les pratiques internes des ministères tiennent compte des pratiques d’embauche diversifiées et inclusives. Les activités et les événements offerts dans le cadre de la programmation ont mis en lumière la diversité culturelle et linguistique des artistes et accordé une attention particulière à la culture autochtone.
Politiques et procédures internes favorisant la diversité
L’analyse des données sur le rendement du programme EC a démontré que les politiques et procédures existantes reflètent la diversité du Canada. Par exemple, 25 % des bénévoles participant aux activités du programme EC sont nés à l’extérieur du Canada, comparativement à 21,9 % de la population canadienne née à l’extérieur du Canada selon le Recensement de 2016.
Activités et événements du programme EC faisant la promotion de la diversité
La majorité des participants aux EIC ont convenu que la diversité et l’inclusion étaient bien intégrées dans le programme. Les participants aux EIC ont mis l’accent sur la forte participation d’artistes de divers groupes, y compris les Autochtones, les personnes racisées et les membres de la communauté LGBTQ2+, à l’exécution d’activités, en particulier pendant la fête du Canada et le Bal de Neige. Par exemple, le rapport sur la fête du Canada (2017) indiquait que 700 artistes avaient été invités et que le programme avait déployé des efforts considérables pour refléter la diversité culturelle du Canada en faisant participer des artistes de diverses origines linguistiques et culturelles. Certaines personnes interviewées ont également souligné que la fête du Canada mettait davantage l’accent sur la diversité régionale, les cultures autochtones et le multiculturalisme. D’autres participants aux EIC ont mentionné que le Bal de Neige contribuait de façon remarquable aux efforts de mise en valeur de la diversité, en intégrant systématiquement, par exemple, des jeux inuits dans ses activités.
Les documents consultés révèlent que la Direction de l’ICC et ses partenaires ont présenté des expositions publiques temporaires mettant en vedette des artistes anglophones et francophones et, en 2016 et 2017, des artistes autochtones et de sexe féminin en particulier.
L’analyse des médias a fourni des preuves de la façon dont la programmation mettait en évidence la diversité culturelle. La diversité culturelle du Canada a été prise en compte dans 31 % des articles analysés et liés aux monuments, à la fête du Canada et à LLNC. Les articles portant sur les monuments commémoratifs, y compris les histoires portant sur l’Holocauste ou échapper au communisme, font souvent référence à plusieurs générations de Canadiens de diverses origines et aux difficultés avec lesquelles doivent composer les immigrants. On a également constaté la reconnaissance des peuples autochtones, par exemple par l’érection d’un monument rendant hommage à un chef algonquin du XVIIe siècle, le chef Tessouat, considéré comme « très symbolique et très important pour la communauté anishinabegNote de bas de page 9. »
4.4. Culture organisationnelle
4.4.1. Culture organisationnelle : Intégration du programme EC à PCH et à la Direction générale des EMCEC
Question d’évaluation : Dans quelle mesure le programme EC a-t-il été intégré efficacement à PCH et à la Direction générale des EMCEC ?
Des données probantes montrent que l’intégration du programme EC à PCH et à la Direction générale des EMCEC a été en grande partie efficace. Les activités et les projets se sont poursuivis avec succès pendant et après le transfert. Bien que des difficultés initiales liées à l’intégration se soient présentées, les participants aux EIC ont mentionné que la situation s’était stabilisée au fil du temps.
L’intégration du programme a été en grande partie couronnée de succès
Le succès de la prestation continue d’événements et d’activités témoigne de l’intégration réussie du programme EC à PCH. Les commentaires des employés ont également été positifs pour la plupart.
Les résultats du SAFF de 2017 ont démontré que la majorité des employés du programme EC s’étaient réinstallés pour s’adapter à la nouvelle situation de travail à la suite du transfert du programme EC de la CCN à PCH (plus de détails à la section 4.7). Plusieurs participants aux EIC ont confirmé que l’intégration a généralement été couronnée de succès en dépit de certaines difficultés rencontrées au cours de la période de transition initiale.
Les résultats de l’examen des documents ont permis de trouver des exemples de mesures prises pour faciliter l’intégration du programme EC à PCH. Par exemple, le Plan des ressources humaines (2015) de la fusion des directions générales des EMCEC indiquait que le processus pouvait présenter l’occasion de régler les questions en suspens, de mettre à jour et d’évaluer les postes du personnel dans la nouvelle structure organisationnelle.
4.5. Structure
4.5.1. Structure : Efficacité et efficience de la conception et du modèle de prestation actuels
Question d’évaluation : La conception et le modèle de prestation actuels du programme EC sont-ils les plus efficaces et efficients pour la mise en œuvre du mandat du programme ?
Bien que le modèle de conception et d’exécution du programme offre des caractéristiques qui appuient l’efficience, l’évaluation a permis de relever des possibilités d’amélioration. La façon dont la prestation du programme EC est organisée à l’intérieur de la Direction générale des EMCEC a mené à des collaborations entre les programmes, principalement en ce qui a trait à la prestation des événements. Comme son rôle est tourné vers l’extérieur, le programme EC conclut de nombreux accords de partenariat et de collaboration au niveau des projets, tant à l’interne qu’à l’externe, ce qui a facilité l’exécution du programme. Il semblerait possible de réaliser des gains d’efficience supplémentaires en clarifiant certains rôles et certaines responsabilités et en adoptant une approche commune pour les communications et les collaborations stratégiques.
L’intégration du modèle du programme EC à PCH était presque achevée au moment de l’évaluation, mais il restait certains défis à relever pour adapter le modèle opérationnel de la CCN aux réalités d’un ministère fédéral. Plus précisément, les composantes des CCPO étaient fondées sur un modèle comportant des secteurs d’activité qui conservaient une souplesse décisionnelle, des responsabilités en matière de passation de marchés et une souplesse en matière de commandites.
Tenant compte de la différence entre ce modèle et les exigences opérationnelles du contexte de travail du gouvernement fédéral, les participants aux EIC ont cerné certains obstacles dans les domaines de l’approvisionnement, des commandites et des communications. Les défis liés à l’approvisionnement comprenaient le manque de clarté du rôle, le manque de personnel affecté à l’approvisionnement et les retards subséquents dans les processus, ainsi que les différentes procédures financières et de passation de marchés (par exemple, de nombreux niveaux d’approbation requis). Cependant, plusieurs changements, en particulier dans le domaine des communications, ont depuis été mis en œuvre et ont amélioré ces éléments de la prestation du programme EC.
Il existait une complémentarité entre le programme EC et les autres activités de la Direction générale des EMCEC
Bien qu’il y ait des similitudes entre le programme EC et d’autres activités du programme des EMCEC, plusieurs participants aux EIC ont mentionné qu’il n’y avait pas de dédoublement évident ou intentionnel des efforts entre les deux organismes. En fait, le profil d’information sur le rendement de 2017 a démontré la complémentarité entre le programme EC et le programme du cérémonial d’État et des symboles canadiens de la Direction générale des EMCEC (qui complète le programme EC dans la gestion des cérémonies nationales, y compris les funérailles d’État, l’installation des nouveaux gouverneurs généraux et l’élément protocolaire du spectacle du midi de la fête du Canada) et le programme des célébrations et commémorations (qui complète le programme EC puisqu’il finance la fête du Canada à l’extérieur de la région de la capitale nationale et les commémorations d’envergure nationale au moyen de subventions et de contributions).
Des données probantes faisaient état d’une collaboration entre le programme EC et le programme des EMCEC. Par exemple, la plupart des participants aux EIC se sont dits satisfaits du document sur les collaborations et les synergies créé en 2017, qui décrit les nombreuses collaborations et synergies possibles entre les cinq unités de la Direction générale des EMCEC (c.-à-d. les programmes EC et des EMCEC combinés), y compris dans la prestation d’événements, les services bénévoles, la programmation, la commandite, l’établissement de partenariats, les services de production, la radiodiffusion et les services aux visiteurs.
Les rôles et les responsabilités n’étaient pas clairement définis dans le protocole d’entente entre la CCN et PCH
Le protocole d’entente régissant la relation avec la CCN énumérait des domaines de responsabilité partagée continue entre la CCN et PCH, ainsi que des domaines de responsabilité distincte. Il est souvent question de la coordination et de la consultation entre la CCN et PCH en ce qui concerne le programme EC. En effet, 19 annexes encadrent cette relation. PCH était le gestionnaire de projet global du programme EC, tandis que la CCN soutenait PCH dans certains domaines (par exemple, la conception et la sélection des sites) et gérait et entretenait les terrains et les structures connexes de la CCN.
Le protocole d’entente précisait que la CCN et PCH géreraient chacun leurs propres bénévoles, commandites, activités d’interprétation et visites, mais que les responsabilités étaient divisées pour certains programmes et certaines activités (par exemple, programme des drapeaux/bannières, célébrations nationales sur le terrain de la CCN). La Direction de l’ICC a conservé la plus grande partie de la responsabilité des programmes qui étaient gérés conjointement par PCH et la CCN, comme les commémorations. Lorsque des projets comportaient des responsabilités conjointes, PCH a conservé les responsabilités globales de gestion de projet. PCH était également responsable des politiques, de la planification et de la conception, tandis que la CCN était généralement responsable de la construction, de l’entretien et des coûts permanents.
Toutefois, l’évaluation révèle certaines lacunes dans la compréhension des rôles et dans la communication. Aucune date d’examen n’a été fixée dans le protocole d’entente, même si les deux parties ont convenu « d’élaborer conjointement des plans annuels pour les projets prioritaires avec des perspectives sur trois ans ». Aucun plan de ce genre n’était disponible au moment de l’évaluation et il n’y avait aucune preuve qu’un exercice d’examen avait lieu. Certains informateurs clés ont suggéré qu’il fallait clarifier et préciser davantage les processus opérationnels et les voies de communication entre PCH et le CNC, qui ont été transférés au portefeuille de SPAC en novembre 2019. Enfin, le roulement du personnel et la perte subséquente des connaissances ministérielles ont amplifié les incertitudes et ont souligné la nécessité de clarifier davantage les rôles et responsabilités respectifs de PCH et de la CCN.
Les collaborations existantes ont été cernées, mais il existe d’autres possibilités d’améliorer les synergies au sein de PCH, entre PCH et la CCN, et entre PCH et d’autres partenaires externes
La majorité des participants aux EIC a mentionné l’existence de mécanismes officiels et officieux de communication et de collaboration avec, par exemple, divers comités du tourisme, les villes d’Ottawa et de Gatineau et la Bibliothèque du Parlement. PCH et la CCN ont collaboré à la réalisation d’activités et d’événements, en particulier pour des projets ponctuels comme des monuments, dont chacun avait un comité de travail coprésidé par l’intervenant promoteur et le sous-ministre adjoint (SMA). Cependant, la plupart des participants aux EIC ont déclaré que la relation entre la CCN et PCH tirerait parti d’efforts de communication plus réguliers et stratégiques, et quelques participants ont suggéré la création d’un comité réunissant tous les organismes fédéraux participant à des efforts semblables dans la RCC. Pour appuyer ces efforts, plusieurs des participants aux EIC ont suggéré de négocier un nouveau protocole d’entente qui pourrait comprendre la désignation d’un haut fonctionnaire pour maintenir la communication avec son homologue à la CCN.
4.5.2. Structure : Autres modèles de prestation
Question d’évaluation : D’autres modèles de prestation pourraient-ils être envisagés ?
D’après un examen des modèles utilisés dans d’autres grandes villes, il semble que d’autres modèles pourraient être examinés pour la prestation des programmes. Parmi les caractéristiques qui méritent d’être examinées plus à fond, il est possible de mentionner la prestation d’événements majeurs par de multiples organismes et l’utilisation d’un financement externe.
Quatre autres modèles de prestation peuvent être examinés aux fins de la prestation des programmes
À la lumière d’un examen des modèles de prestation utilisés dans le cadre de programmes semblables offerts dans quatre capitales, soit Washington, D.C., Canberra, en Australie, Québec (Québec) Régina (Saskatchewan), l’évaluation a permis de cerner un certain nombre de pratiques prometteuses. Ces quatre capitales ont maintenu des comités consultatifs d’experts sur les thèmes commémoratifs et l’art public. Il existe des comités d’experts officiels pour la validation et l’approbation des thèmes commémoratifs, des monuments et de l’art public à Canberra et à Washington (inscrits dans la loi) et à Québec. Ce mode de fonctionnement faisait également partie du modèle de programmation de la CCN, mais il n’a pas été transféré au modèle de prestation du programme EC. Depuis le transfert du programme EC, il n’y a plus de comité consultatif officiel et des conseils ont été demandés de façon ponctuelle.
En ce qui concerne les finances, certaines administrations comptent sur un financement externe pour faciliter la prestation des événements et des activités. Par exemple, l’agence EventACT de Canberra doit générer en partie ses propres revenus, notamment par le biais de la billetterie et des licences.
Les participants aux EIC n’étaient pas très favorables à la mise en œuvre d’un nouveau modèle de prestation pour le programme, bien que certains aient souligné la valeur d’étudier les avenues de diversification des revenus. Certains participants aux EIC ont signalé que d’autres modèles de prestation n’amélioreraient pas nécessairement l’efficacité ou l’efficience du programme EC. Par exemple, ils ne voyaient aucun avantage à intégrer le secteur privé dans la prestation du programme, et quelques-uns ont indiqué que la privatisation pourrait diluer l’importance accordée aux messages prioritaires du gouvernement.
4.6. Systèmes
4.6.1. Systèmes : Répercussions imprévues sur la prestation du programme
Question d’évaluation : Quelles sont les répercussions imprévues du transfert du programme EC à un ministère fédéral sur sa prestation ?
Les grands événements ont été réalisés avec succès; cependant, le transfert a peut-être entraîné plus de travail de dernière minute et des répercussions supplémentaires sur le déroulement des opérations en raison des différences entre une société d’État et un ministère fédéral sur le plan des politiques et de la réglementation. Ces facteurs ont eu une incidence sur la mesure dans laquelle les commandites pouvaient être utilisées pour des événements et sur les délais d’embauche d’artistes pour des événements majeurs.
Les participants aux EIC ont signalé plus de retards dans les approbations et l’établissement des contrats en raison de l’environnement fédéral
Selon les participants aux EIC, les retards dans les approbations, les cycles de planification et de budgétisation ministériels plus complexes et les règles plus strictes concernant les pratiques de passation de marchés et d’embauche ont pu avoir les effets imprévus de créer plus de travail de dernière minute et d’augmenter le nombre d’heures supplémentaires. Plus précisément, les retards de planification causés par des procédures d’approbation plus longues et plus rigides ont fait en sorte que les tâches étaient souvent exécutées à la dernière minute, particulièrement dans le domaine de l’approvisionnement.
La transition du programme EC d’une société d’État à un ministère a eu une incidence sur le personnel et le déroulement du travail. Plusieurs participants aux EIC ont souligné que le transfert a donné lieu à l’ajout de niveaux d’approbation des décisions, ce qui a prolongé les processus et en réduit l’efficacité. Ils ont également fait savoir que le programme EC devait composer avec des contraintes quant à la mesure dans laquelle les commandites pouvaient être utilisées pour financer des événements, ce qui constituait un obstacle financier important.
Les défis liés à la commandite sont décrits plus en détail dans la section suivante (4.6.2).
4.6.2. Systèmes : Incidence des ressources du programme sur l’atteinte des résultats
Question d’évaluation : Dans quelle mesure les ressources du programme (humaines et financières) permettent-elles la mise en œuvre efficace des activités du programme EC et l’atteinte des résultats attendus de celui-ci ?
Le transfert du programme EC de la CCN à PCH a eu des répercussions sur la prestation et les résultats du programme, particulièrement dans les premiers temps. Les ressources humaines transférées (ETP) n’étaient pas entièrement disponibles pour la prestation du programme EC. Quatre-vingt-un ETP ont été transférés de la CCN à PCH le 30 septembre 2013. Un peu moins des deux tiers des ETP nommés pour une période indéterminée et des ETP nommés pour une période déterminée ont été affectés à la Direction des CCPO ou à la Direction de l’ICC, tandis que le tiers a été transféré à d’autres secteurs de PCH, comme ceux des communications et des finances. La commandite a fait face à des lacunes de financement et à des obstacles liés au mauvais alignement du modèle de commandite fédéral sur l’ancien modèle à la CCN. Toutefois, en 2017-2018, les revenus avaient atteint les objectifs. Bien que les événements et les projets du programme EC aient généralement été réalisés comme prévu, ces problèmes liés aux ressources humaines ont eu des répercussions sur l’efficacité de la prestation du programme.
Incidence de l’affectation des ressources humaines au moment du transfert à PCH
Environ 81 ETP ont été transférés de la CCN à PCH le 30 septembre 2013. Selon les données sur les ressources humaines de PCH, le programme EC a reçu 52 ETP nommés pour une période indéterminée et 4 ETP nommés pour une période déterminée dans le cadre du transfert. Le programme comptait également 13 étudiants à temps partiel au moment du transfert. Six autres unités ont reçu un total de 24 ETP nommés pour une période indéterminée dans le cadre du transfert de la CCN. La plus grande proportion, soit 11 ETP, a été affectée aux communications ministérielles.
Les participants aux EIC avaient l’impression de ne pas recevoir un soutien des Services internes correspondant aux 24 ETP transférés dans ces secteurs, car ces ETP étaient affectés à d’autres tâches au sein de PCH, plutôt que d’être spécifiquement affectés au programme EC. Cependant, les gestionnaires ont signalé une amélioration des services vers la fin de la période d’évaluation.
La commandite a atteint ses objectifs malgré les obstacles initiaux
Le modèle d’affaires de la CCN pour les grands événements dépendait des revenus et des contributions en nature recueillis grâce à des commandites d’entreprise. Au moment du transfert, le SCT avait transféré 2 M$ des crédits annuels de PCH dans un compte des recettes nettes en vertu d’un crédit pour financer ses activités et recevoir des commandites d’entreprise. Les revenus du programme EC provenant des commandites et d’autres sources ont dépassé l’objectif de 1,16 M$ pour les commandites en 2015-2016 (excédent définitif de 414 000 $) et en 2017-2018 (excédent définitif de 86 000 $).
Bien que les célébrations de 2017 aient bénéficié d’une augmentation importante des commandites, avec une augmentation concomitante des revenus, les années qui ont suivi la période d’évaluation ont posé des défis. Dans le contexte d’un ministère fédéral, la commandite peut créer de la complexité pour les services de communication des CCPO et de PCH. De plus, les investissements importants effectués en 2017 ont fait en sorte que les entreprises ont souvent réduit leurs allocations de commandite pour les années subséquentes. Enfin, les événements virtuels nécessaires en raison de la pandémie ont accru les défis en matière de commandite au cours des dernières années.
5. Conclusions
Le modèle Burke-Litwin a permis d’examiner les facteurs liés au changement organisationnel et l’incidence du transfert du programme de la CCN à PCH. Dans l’ensemble, les constatations soulignent l’importance des pratiques exemplaires de gestion du changement, y compris de solides communications internes et externes et de partenariats renforcés.
Bien que ce ne soit pas l’objet de l’évaluation, des données probantes démontrent que le programme atteint ou contribue aux résultats attendus par la prestation d’événements, d’initiatives de programme et de services aux visiteurs. La programmation accroît l’accès aux événements et aux activités, dans la RCC et à l’échelle nationale par l’entremise des médias, qui célèbrent l’identité canadienne et reflètent la diversité du Canada. Elle propose des services qui facilitent la diffusion de l’information et des services d’orientation qui aident les visiteurs à découvrir les sites et les symboles de la RCC.
L’évaluation a démontré que le mandat et les objectifs du programme EC et de ses deux composantes (c.-à-d. les CCPO et l’ICC) sont clairement alignés sur le CMR de PCH et les principales responsabilités, le mandat et les principaux objectifs de la Direction générale des EMCEC. Le programme était également bien aligné sur les priorités du gouvernement fédéral, en particulier en ce qui concerne la promotion de la diversité par ses célébrations, ses commémorations et son art public.
Le transfert du programme EC à PCH visait à une vaste perspective nationale soit appliquée aux célébrations, et pour que les événements puisent dans le tissu culturel et social de l’ensemble du Canada. Bien que l’objectif et le mandat du transfert aient été énoncés et communiqués dans de nombreux documents officiels, la moitié des participants aux EIC interrogés ont indiqué que le mandat n’était pas clair, notamment à savoir si le mandat de promouvoir la capitale demeurait.
L’intégration du modèle du programme EC à PCH avait en grande partie été achevée au moment de l’évaluation, mais il restait certains défis à relever pour adapter le modèle du programme EC aux réalités d’un ministère fédéral. Le besoin d’adaptation était particulièrement visible dans le cas des processus d’approvisionnement et de communication, lesquels offraient plus de souplesse quand ils relevaient de la CCN que depuis qu’ils relèvent de PCH. Toutefois, les stratégies mises en œuvre depuis la fin de l’évaluation ont permis de résoudre certaines de ces préoccupations.
Plus précisément, il convient de mentionner qu’entre la date de fin de la période d’évaluation et la publication du présent rapport, la relation entre le programme EC et l’équipe des communications de PCH a continué d’évoluer et de se renforcer. Pour les CCPO, une nouvelle approche a été établie en 2019. Les Communications ont maintenant une équipe composée de spécialistes du marketing et des communications affectées aux CCPO pour assurer la continuité des services et de l’expertise. La Direction de l’ICC a travaillé en étroite collaboration avec les services de communication pour élaborer une approche intégrée en matière de promotion. Les services de communication participent aux réunions hebdomadaires du programme afin de cerner les possibilités de promotion et de rayonnement, en particulier sur les priorités clés, et d’améliorer la visibilité du programme.
Des progrès importants ont également été réalisés depuis la fin de la période d’évaluation dans les domaines de la sécurité et de la gestion des foules. Depuis 2017, la Direction des CCPO a développé une expertise en gestion des foules, en procédant à une analyse approfondie de la posture de sécurité des événements en consultant des experts dans le domaine de la gestion des foules. La Direction des CCPO a mis en œuvre des mesures pour réduire le temps d’attente du public et établi un processus avec les partenaires de la sécurité pour améliorer l’expérience des visiteurs, ce qui a permis de réduire considérablement le temps d’attente pour la fête du Canada 2018.
Il n’y a pas de dédoublement apparent de l’offre du programme, bien que des activités semblables soient réalisées par plusieurs unités de la Direction générale des EMCEC. Le programme EC a établi des partenariats officiels et officieux avec la CCN en matière de tourisme et des partenariats officiels pour la réalisation de nombreux projets, comme des monuments. Des données probantes montrent le besoin de clarifier davantage les rôles et les responsabilités dans le protocole d’entente, en particulier les processus opérationnels entre la CCN et PCH. La majorité des participants aux EIC estime que la relation entre la CCN et PCH tirerait parti de communications plus régulières et stratégiques, et que le programme pourrait être amélioré en renforçant les relations avec d’autres partenaires externes (par exemple, les villes d’Ottawa et de Gatineau).
6. Recommandations, réponse et plan d’action de la direction
L’évaluation reconnaît que de nombreux défis liés au transfert du programme EC de la CCN à PCH ont été relevés depuis le lancement de ce projet. Le programme a accompli un travail considérable depuis la période de l’évaluation pour appuyer l’intégration programme EC au Ministère et la réalisation continue des résultats. Par conséquent, et compte tenu des constatations et des conclusions, l’évaluation fait ressortir un vaste domaine de recommandation, soit l’élaboration, la communication et la mise en œuvre de priorités stratégiques pour orienter et définir l’élaboration et l’exécution du programme à l’avenir.
Recommandation 1
L’évaluation recommande que la sous-ministre adjointe du secteur sport, événements majeurs et commémorations élabore davantage, communique et mette en œuvre les priorités stratégiques du programme, qui guideront et définiront le développement et la prestation du programme.
Réponse de la direction
La Direction générale des événements majeurs, des commémorations et de l’expérience de la capitale (EMCEC) accepte cette recommandation, prend acte des conclusions du rapport et reconnaît que les domaines liés au transfert ont été en grande partie abordés. Bien que le transfert du programme Expérience de la capitale (EC) de la Commission de la capitale nationale (CCN) ait présenté des défis, de nombreux aspects ont été réglés et des progrès supplémentaires ont été réalisés depuis la fin de la période d’évaluation. En plus des domaines mentionnés dans le rapport, des progrès ont été réalisés dans les domaines suivants depuis 2017-2018 :
Vision nationale : Bien que le programme EC ait toujours maintenu une perspective nationale dans ses programmes, la pandémie a poussé le programme à élargir la portée nationale des événements. La fête du Canada de 2020 a offert, pour la première fois, une célébration entièrement virtuelle qui comprenait deux diffusions nationales accompagnées de programmes de villes de partout au pays, ainsi qu’un contenu en ligne enrichi. Le Bal de Neige de 2021 a connu la même portée nationale par voie virtuelle. La planification et la prestation à l’échelle nationale ont été renforcées par la mise en place d’un vaste cadre interministériel par l’entremise du Comité interministériel sur la commémoration, qui a utilisé des anniversaires célébrés à l’échelle pangouvernementale pour élaborer de nouveaux thèmes pour le spectacle Son et Lumière à la colline du Parlement, les expositions temporaires et les bannières thématiques du boulevard de la Confédération.
Partenariats : En 2019, le programme EC a examiné le Bal de Neige pour s’assurer qu’il demeure un festival d’hiver dynamique dans la région de la capitale du Canada, ce qui a donné lieu à l’adoption d’une approche plus urbaine et à une augmentation des partenariats stratégiques. Par exemple, la programmation et les activités du Bal de Neige de 2019 offertes en partenariat avec les zones d’amélioration commerciale (ZAC) ont fait l’objet de changements importants.
Comme la CCN n’est plus autant mobilisée par le transfert du programme à Patrimoine canadien, le moment est bien choisi pour s’attarder à l’élaboration de priorités stratégiques afin d’orienter un avenir prospère. L’élaboration de ces priorités aidera à clarifier les rôles et les responsabilités tout en éclairant les partenariats stratégiques et la prestation efficace d’une programmation qui répond aux besoins des Canadiens. La Direction générale des EMCEC comprend qu’une mise en œuvre efficace et en temps opportun du plan d’action est nécessaire pour assurer une amélioration soutenue du programme.
Item de plan d’action | Livrables | Échéancier | Responsable |
---|---|---|---|
1.1 Tenir des réunions de planification initiale pour situer le programme EC dans le cadre des activités actuelles de la Direction générale des EMCEC et déterminer les défis communs et les synergies potentielles | 1.1.1. Réunions initiales avec les intervenants internes et résumé des notes de réunion avec les prochaines étapes | 31 mars 2022 | Directeur général (DG), EMCEC avec l’appui de toutes les directions |
1.2. Le programme EC doit énoncer les priorités à court et à moyen terme | 1.2.1. Liste approuvée des priorités et du plan stratégique | 31 décembre 2022 | DG, EMCEC; directeurs, programme EC |
1.3. Le programme EC communiquera les priorités stratégiques aux employés et aux partenaires pertinents | 1.3.1. Réunions des DG et des directeurs avec les employés, les intervenants et les partenaires pour discuter des priorités et définir les étapes de la collaboration future | 31 mars 2023 | DG, EMCEC; directeurs, programme EC |
Date de mise en œuvre complète : 31 mars 2023
Annexe A : Cadre d’évaluation
Le cadre d’évaluation qui suit présente les questions d’évaluation, les indicateurs et les méthodes de collecte de données qui ont été utilisés pour l’évaluation.
Indicateurs | Sources de données | Méthodes de collecte des données |
---|---|---|
|
|
|
Indicateurs | Sources de données | Méthodes de collecte des données |
---|---|---|
|
|
|
Indicateurs | Sources de données | Méthodes de collecte des données |
---|---|---|
|
|
|
Mission et stratégie : Question 2.2. Dans quelle mesure la mission, le mandat, les objectifs et les priorités du programme EC sont-ils alignés sur :
- Le CMR de PCH, les responsabilités essentielles, les résultats stratégiques et les priorités de PCH et du GC ;
- Mission, mandat, objectifs et priorités du secteur Sport, événements majeurs et commémorations ;
- Mission, mandat, objectifs et priorités de la Direction générale des EMCEC.
Indicateurs | Sources de données | Méthodes de collecte des données |
---|---|---|
|
|
|
Indicateurs | Sources de données | Méthodes de collecte des données |
---|---|---|
|
|
|
Indicateurs | Sources de données | Méthodes de collecte des données |
---|---|---|
|
|
|
Indicateurs | Sources de données | Méthodes de collecte des données |
---|---|---|
|
|
|
Indicateurs | Sources de données | Méthodes de collecte des données |
---|---|---|
|
|
|
Indicateurs | Sources de données | Méthodes de collecte des données |
---|---|---|
|
|
|
Indicateurs | Sources de données | Méthodes de collecte des données |
---|---|---|
|
|
|
Indicateurs | Sources de données | Méthodes de collecte des données |
---|---|---|
|
|
|
Indicateurs | Sources de données | Méthodes de collecte des données |
---|---|---|
|
|
|
Annexe B : Modèle logique du programme Expérience de la capitale

Annexe B : Modèle logique du programme Expérience de la capitale– texte alternatif
Objectif du programme EC
Susciter chez les Canadiens un sentiment de fierté et d’appartenance à l’égard de la capitale du Canada, tout en augmentant la notoriété générale de la RCC en tant que destination où les visiteurs peuvent découvrir le patrimoine, la culture et les réalisations du Canada.
Résultats du programme
Long terme
- Les Canadiens participent à des célébrations et à des commémorations d’importance nationale. [Résultat du CRM et de l’IR]
- Les Canadiens se sentent liés au Canada et entre eux.
Intermédiaire
- Les Canadiens participent à des événements et à des activités dans la RCC, lesquels célèbrent l’identité canadienne et reflètent la diversité du Canada.
- Les Canadiens découvrent la région de la capitale du Canada, ses sites et ses symboles.
Immédiat
- Les Canadiens ont accès à des événements et à des activités qui célèbrent l’identité canadienne et reflètent la diversité du Canada dans la RCC.
- L’équipement et l’expertise technique sont disponibles pour les événements tenus dans la RCC.
- La région de la capitale du Canada propose du contenu d’interprétation, des monuments, des commémorations et de l’art public qui reflètent l’identité, la culture et les valeurs canadiennes.
- Les Canadiens ont accès à de l’information et à des ressources d’orientation pour les aider à découvrir les sites et les symboles de la capitale nationale du Canada
Portée
- Public canadien (incluant l'ensemble du Canada, par le biais de la radiodiffusion et des nouveaux médias)
- Participants (participants/bénévoles) à des événements et activités dans la capitale du Canada.
- Événements sans but lucratif
- Public canadien
- Enseignants/éducateurs/élèves
- Visiteurs dans la région de la capitale du Canada (monuments, art public et art commémoratif)
Extrants
- Événements et activités dans la région de la capitale du Canada (Bal de Neige, fête du Canada et Les lumières de Noël au Canada)
- Annonces radiodiffusées et dans les nouveaux médias des événements et des activités dans la région de la capitale du Canada
- Programme de location et de prêt
- Services bénévoles lors d’événements et d’activités dans la région de la capitale du Canada
- Monuments
- Art public
- Art commémoratif
- Contenu d’interprétation (spectacle Son et Lumière à la colline du Parlement, Découvrez la Colline, Monument commémoratif de guerre, services d’itinérance, visites de la région de la capitale, outils pédagogiques)
- Kiosque d’information de la capitale et services aux visiteurs pour les sites et les symboles (par exemple, cartes, préposés)
Activités
- Élaborer des programmes pour des événements et des activités dans la région de la capitale du Canada.
- Gérer les services de bénévoles lors d’événements et d’activités dans la région de la capitale.
- Fournir un soutien technique et logistique pour la production d’événements, d’activités et de spectacles dans la région de la capitale du Canada (services de production).
- Gérer les activités de commandite et de développement des affaires (par exemple, partenariats, contrats, ententes et activations de commandites).
- Fournir un soutien aux événements locaux sans but lucratif et gérer les biens de la Couronne hébergés dans l’entrepôt de PCH.
Célébrations de la capitale et opérations du programme
- Faciliter l’élaboration de nouvelles commémorations, d’art public et de monuments, en travaillant en étroite collaboration avec la CCN et d’autres intervenants clés (comme SPAC).
- Gérer les services aux visiteurs au Kiosque d’information de la capitale et à des lieux d’importance nationale dans la région de la capitale du Canada.
- Élaborer du contenu d’interprétation pour les monuments, l’art public et les commémorations dans la région de la capitale du Canada.
- Établir des contrats, des ententes et des partenariats liés aux monuments, à l’art public et à l’art commémoratif.
Interprétation de la capitale et commémorations
Intrants
- Ressources financières et humaines
- Équipement et fournitures
Note : Le texte en rose indique que l’objectif s’applique également à l’autre division, comme indique par la flèche
Annexe C : Organigramme du programme Expérience de la capitale

Annexe C : Organigramme du programme Expérience de la capitale– texte alternatif
- Sous-ministre
Patrimoine canadien- Sous-ministre adjoint principal
Sports, événements majeurs, commémorations et affaires du portefeuille- Directeur général
Événements majeurs, commémorations et expérience de la capitale- Directeur
Célébrations de la capitale et opérations du programme- Gestionnaire
Services bénévoles - Gestionnaire
Radiodiffusion et nouveaux médias - Gestionnaire principal
Commandite et développement des affaires- Gestionnaire
Commandite et développement des affaires
- Gestionnaire
- Gestionnaire principal
Programmation- Gestionnaire
Coordination d’événement - Gestionnaire
Coordination d’événement
- Gestionnaire
- Gestionnaire principal
Services de production- Gestionnaire
Logistique - Gestionnaire
Services techniques
- Gestionnaire
- Gestionnaire
- Directeur
Interprétation de la capitale et commémorations- Gestionnaire principal
Monuments et art public - Gestionnaire principal
Interprétation de la capitale- Gestionnaire
Programmes pour les visiteurs - Gestionnaire
Coordination du programme
- Gestionnaire
- Gestionnaire principal
- Directeur
- Directeur général
- Sous-ministre adjoint principal
Annexe D : Modèle Burke-Litwin
Une représentation visuelle du modèle Burke-Litwin et les dimensions du modèle qui ont été appliquées dans l’évaluation du programme EC sont présentées ci-dessous.

Annexe D : Modèle Burke-Litwin – version texte
- Environnement externe
- Mission et stratégie
- Leadership
- Culture organisationnelle
- Mission et stratégie
- Environnement externe
- Leadership
- Culture organisationnelle
- Structure
- Climat de l’unité de travail
- Tâches requises et compétences/capacités individuelles
- Leadership
- Environnement externe
- Mission et stratégie
- Culture organisationnelle
- Structure
- Pratiques de gestion
- Systèmes (politiques et procédures)
- Culture organisationnelle
- Environnement externe
- Mission et stratégie
- Leadership
- Systèmes (politiques et procédures)
- Climat de l’unité de travail
- Besoins et valeurs individuels
- Structure
- Mission et stratégie
- Leadership
- Pratiques de gestion
- Systèmes (politiques et procédures)
- Climat de l’unité de travail
- Tâches requises et compétences/capacités individuelles
- Pratiques de gestion
- Leadership
- Structure
- Systèmes (politiques et procédures)
- Climat de l’unité de travail
- Systèmes (politiques et procédures)
- Leadership
- Culture organisationnelle
- Pratiques de gestion
- Structure
- Climat de l’unité de travail
- Besoins et valeurs individuels
- Climat de l’unité de travail
- Mission et stratégie
- Culture organisationnelle
- Structure
- Pratiques de gestion
- Systèmes (politiques et procédures)
- Motivation
- Tâches requises et compétences/capacités individuelles
- Mission et stratégie
- Structure
- Motivation
- Motivation
- Climat de l’unité de travail
- Tâches requises et compétences/capacités individuelles
- Besoins et valeurs individuels
- Rendement individuel et organisationnel
- Besoins et valeurs individuels
- Culture organisationnelle
- Systèmes (politiques et procédures)
- Motivation
- Rendement individuel et organisationnel
- Motivation
Dimensions du modèle | Description |
---|---|
Environnement externe | Il comprend des facteurs comme les marchés, les lois, la concurrence et l’économie. Tous ces facteurs entraîneront des conséquences sur les organisations. |
Mission et stratégie | La mission d’une organisation explique sa raison d’être. Elle est le fondement sur lequel toute activité doit reposer. La stratégie énonce ensuite, en termes généraux, la façon dont l’organisation s’y prendra pour réaliser sa mission. Souvent, la stratégie sera élaborée à la lumière des changements environnementaux et aura une incidence importante sur le travail de l’organisation. |
Leadership | Le leadership tient compte des attitudes et des comportements des collègues de niveau supérieur et de la façon dont ces comportements sont perçus par l’organisation dans son ensemble. La façon dont le changement est mis en œuvre et accepté dans l’organisation sera en grande partie influencée par l’équipe de la haute direction. |
Culture organisationnelle | La culture organisationnelle peut être décrite comme « la façon de faire de l’organisation ». Elle tient compte des croyances, des comportements, des valeurs et des conventions qui prévalent dans une organisation. Un changement de culture ne se produit pas du jour au lendemain. La culture organisationnelle évolue au fil du temps en raison de nombreux autres changements transformant l’organisation. |
Structure | Très souvent, les changements de stratégie peuvent entraîner des changements dans la structure de l’organisation. Ces changements peuvent avoir une incidence sur les relations, les responsabilités et les façons de travailler. |
Pratiques de gestion | Ces pratiques tiennent compte de la façon dont les gestionnaires utilisent les ressources humaines et matérielles pour réaliser la stratégie de l’organisation, du style de gestion et de la relation des gestionnaires avec les subordonnés. |
Systèmes (politiques et procédures) | Désignent les politiques et les procédures d’une organisation, y compris les systèmes de récompense et d’évaluation du rendement, l’information de gestion, les ressources humaines et la planification des ressources. |
Climat de l’unité de travail | Il est tributaire de la perception qu’ont les employés de leurs collègues immédiats et de leur milieu de travail. Notre environnement de travail immédiat est souvent ce qui façonne notre vision de l’organisation dans son ensemble et influence la mesure dans laquelle nous nous sentons satisfaits de notre emploi. Les changements à l’environnement de travail immédiat doivent être gérés avec délicatesse, car ils sont susceptibles de susciter un éventail de réactions émotives et politiques de la part du personnel. Il en est particulièrement ainsi lorsque le changement implique un déménagement, un changement de personnel ou un changement dans les conditions de service, comme les heures de travail. |
Tâches requises et compétences/capacités individuelles | Le changement à un niveau supérieur de l’organisation exige souvent des changements dans le travail effectué et les compétences disponibles au sein de l’équipe. |
Motivation | Tient compte de l’importance des objectifs individuels et organisationnels. La motivation est la clé d’un changement efficace. Le véritable défi consiste à maintenir la motivation tout au long d’un projet de changement, particulièrement lorsque le changement est souvent plutôt mal accueilli par les personnes touchées. |
Besoins et valeurs individuels | Les changements dans la composition de l’équipe peuvent entraîner un changement dans la dynamique de l’équipe. Dans un monde idéal, nous serions en mesure de recruter exactement la bonne personne pour nos équipes, sur le plan du style personnel, des capacités et de la combinaison de compétences. Toutefois, dans la réalité, ce n’est pas toujours possible. Il faut donc cerner les risques dans ce domaine et les atténuer. |
Rendement individuel et organisationnel | Tient compte du niveau de rendement sur le plan de la productivité, de la satisfaction des clients et de la qualité. |
Annexe E : Stratégie d’analyse des médias
1.0 Aperçu et portée de l’analyse des médias
L’analyse a porté sur des sources médiatiques imprimées et diffusées, en français et en anglais, sur des sujets liés au programme EC. Elles examinaient des enjeux particuliers de l’environnement externe dans lequel le Programme fonctionne, y compris la mission et la stratégie du Programme, et d’autres, comme il est indiqué dans la matrice d’évaluation. Des questions de recherche précises ont été élaborées en fonction des questions d’évaluation et des domaines où l’analyse des médias pouvait fournir des données probantes complémentaires aux fins de l’évaluation.
Afin de limiter la portée aux sujets les plus susceptibles d’être couverts dans les publications médiatiques, l’analyse des médias a porté sur des événements, des monuments et des installations d’art public particuliers relevant du programme EC. En consultation avec le personnel du Programme, il a été déterminé que les monuments et les installations d’art public récents et de grande visibilité devaient être inclus dans les termes de recherche et l’analyse.
2.0 Sources de l’analyse des médias
Une évaluation préliminaire de Mediascope comme source potentielle de base de données pour l’analyse des médias a été effectuée. Toutefois, en raison de la disponibilité limitée des données (c.-à-d. seulement pour 2017-2018 et 2018-2019), il a été déterminé qu’une autre base de données devrait être utilisée pour l’analyse. ProQuest a donc été le principal outil utilisé pour l’analyse des médias, complétée par des recherches en ligne auprès de certaines sources médiatiques. ProQuest est une entreprise mondiale de technologie et de contenu de l’information qui offre des applications et des produits pour les bibliothèques et qui a accès à plus de 3 000 sources d’information dans le monde.
Des sources de médias imprimés et de radiodiffusion de partout au Canada ont été consultées. La base de données Canadian Newsstream accessible par l’entremise de ProQuest a été la principale source d’analyse des médias utilisée. Cette base de données comprend 588 sources de nouvelles en ligne, imprimées et diffusées en français et en anglais de partout au CanadaNote de bas de page 10. La direction et le personnel du programme EC ont décidé d’inclure des revues spécialisées traitant de monuments et d’expositions d’art, et elles seront également incluses dans les recherches de monuments et d’installations artistiques pertinents (soit par l’entremise de ProQuest ou de recherches directes en ligne).
3.0 Critères de recherche et stratégie d’échantillonnage
Les articles ont été échantillonnés du 1er avril 2013 au 31 mars 2018, ce qui comprenait la période précédant et suivant le transfert du programme EC de la CCN à PCH.
Des termes de recherche ont été élaborés pour saisir un échantillon de la couverture médiatique liée à la transition du programme EC de la CCN à PCH, ainsi que des activités, événements, monuments et installations artistiques pertinents. Les termes de recherche ont été tirés d’une liste de termes de recherche suggérés par le personnel du programme EC et ont été rajustés pour maximiser la pertinence de la recherche. Selon le sujet de la recherche, une ou plusieurs bases de données ont été utilisées pour garantir une approche plus ciblée (for exemple, les recherches sur les monuments sont effectuées par l’entremise de Canadian Newsstream et des sources médiatiques de revues spécialisées). Pour ce qui est des événements, l’échantillon a été stratifié selon les différents exercices afin d’analyser les tendances de la couverture médiatique au fil du temps, particulièrement en ce qui concerne les mentions du 150e anniversaire du Canada en 2017-2018 (avant, pendant et après les célébrations du 150e anniversaire du Canada).
Annexe F : Bibliographie
- ACT government. s.d. « 2025 Major Events Strategy for the ACT » (format PDF) (en anglais seulement).
- — — — “ACT Event Fund 2019: Funding round guide for applicants » (format PDF) (en anglais seulement).
- — — — “Act Event Fund 2019. Handy Hints » (format PDF) (en anglais seulement).
- Barton, Cunningham J., et James S. Kempling. 2009. « Mise en œuvre du changement dans les organisations du secteur public » (en anglais seulement). Décision de gestion 47 (2) : 330-44.
- Boyne, George A. 2006. « Strategies for Public Service Turnaround: Lessons from the Private Sector? » (en anglais seulement) Administration & Society 38 (3): 365–388.
- Burke, W. Warner, et George H. Litwin. 1992. « A Causal Model of Organizational Performance and Change » (en anglais seulement). Journal of Management 18 (3): 523-45.
- Chief Minister, Treasury and Economic Development Directorate. « Annual Report 2017-2018 » (format PDF) (en anglais seulement).
- Ville d’Ottawa. 2012. « Un plan d’action renouvelé pour les arts, le patrimoine et la culture à Ottawa (2013-2018) » (format PDF).
- Ville de Québec. s.d. « Directives pour l’organisation d’un grand événement ». Consulté le 1er novembre 2019.
- Commemorative Works Act. n.d. Public Law 99-652; 40) (en anglais seulement) U.S. Chapter 89.
- Congressional Research Service. 2015. « Commemorative Works in the District of Columbia: Background and Practice » (format PDF) (en anglais seulement).
- Department of Infrastructure, Regional Development and Cities. n.d. « Annual Report 2017-2018 » (en anglais seulement).
- Department of Infrastructure, Regional Development and Cities. s.d. « National Capital Authority » (en anglais seulement). Infrastructure, Regional Development and Cities. Consulté le 2 novembre 2019.
- Evaluation Service Directorate. 2019. « Terms of Reference of Capital Experience Program ».
- Government of Australia. n.d. The Territory for the Seat of Government (en anglais seulement). Vol. 18 of 1928.
- Gouvernement de la Saskatchewan. s.d. « Public Accounts 2017-2018. Volume 2. General Revenue Fund Details ».
- Gouvernement du Canada. 2013. « Emplois, croissance et prospérité à long terme – Le plan d’action économique de 2013 » (format PDF),
- Klarner, Patricia, Gilbert Probst, et Richard Soparnot. 2008. « Organizational Change Capacity in Public Services: The Case of the World Health Organization » (en anglais seulement). Journal of Change Management 8 (1): 57–72.
- Kuipers, Ben S., Malcolm Higgs, Walter Kickert, Lars Tummers, Jolien Grandia, et Joris Van Der Voet. 2014. « The Management of Change in Public Organizations: A Literature Review » (en anglais seulement). Public Administration 92 (1): 1-20.
- Longo, Francesco. 2015. « Managing Public Reforms Effectively: A Strategic Change Management Approach » (en anglais seulement). InStrategic Change Management in the Public Sector, 1-20. John Wiley & Sons, Ltd.
- Longo, Francesco, et Daniela Cristofoli. 2007. Strategic change management in the public sector: an EFMD European case book (en anglais seulement). Chichester, West Sussex, England; Hoboken, N.J.: John Wiley & Sons.
- Mcadam, Rodney, et Neil Mitchell. 1998. « Development of a business process re-engineering model applicable to the public sector » (en anglais seulement). Total Quality Management 9 (4-5): 160-63.
- Ministry of Central Services. s.d. « Annual Report 2017-2018 » (en anglais seulement).
- Loi sur la capitale nationale. s.d. L.R.C. (1985). ch. N-4.
- National Capital Authority. s.d. « Annual Report 2017-2018 » (en anglais seulement).
- National Capital Authority. 2019. « National Capital Authority » (en anglais seulement). Autres. 2 novembre 2019.
- – – – s.d. « Guidelines for Commemorative Works in the National Capital » (en anglais seulement).
- Loi sur la Commission de la capitale nationale. s.d. RLRQ ch. C-33.1. Consulté le 1er novembre 2019.
- Commission de la capitale nationale. s.d. « Rapport annuel 2017-2018 ». Consulté le 1er novembre 2019.
- « Commission de la capitale nationale du Québec ». s.d. Commission de la capitale nationale du Québec. Consulté le 1er novembre 2019.
- Commission de la capitale nationale du Québec. s.d. « Politique Commémoration dans la capitale » (format PDF).
- National Capital Planning Commission. 2005. « Memorial Trend and Practice in Washington DC » (format PDF) (en anglais seulement).
- – – – s.d. 2018. « Federal Employee Viewpoint Survey 2018 » (format PDF) (en anglais seulement).
- — — —. s.d. « Performance and Accountability Report 2017 » (en anglais seulement).
- Commission de la capitale provinciale. s.d. « Rapport annuel 2018-2019 ».
- Provincial Capital Commission | Saskatchewan Boards, Commissions and Agencies. Government of Saskatchewan (en anglais seulement). Consulté le 1er novembre 2019.
- Stevens, Quentin. 2013. « Planning Canberra’s Memorial Landscape » (en anglais seulement). Fabrications 23 (1): 57-83.
- The Provincial Capital Commission Act. Vol. ch. P-30.011 des The Statutes of Saskatchewan, 2017 (en anglais seulement) (en vigueur le 12 juin 2017) modifiée par des Lois de la Saskatchewan, 2019, ch. 18.
- Thomas, Paul G. 1996. Beyond the Buzzwords: Coping with Change in the Public Sector (en anglais seulement). International Review of Administrative Sciences 62 (1): 5-29.
- Secrétariat du Conseil du Trésor du Canada. 2002. « Politique en matière de présentation de rapports au Secrétariat du Conseil du Trésor sur les institutions fédérales et sur les sociétés dans lesquelles le Canada détient des intérêts ».
- Washington, DC, Fourth of July Celebration (U.S. National Park Service) (en anglais seulement). s.d. Consulté le 2 novembre 2019.
- « Welcome to Wascana Centre - A Place For You » (en anglais seulement). n.d. Consulté le 3 novembre 2019.
- « What We Do (U.S. National Park Service) » (en anglais seulement). s. d. Consulté le 2 novembre 2019.
Sa Majesté la Reine du chef du Canada 2022
Numéro de catalogue : CH7-67/1-2022F-PDF
ISBN : 978-0-660-42301-2