Orientation sur la mise en œuvre de la Norme sur l'accessibilité des sites Web
Préface
Dans le présent document, les ministères du gouvernement du Canada trouveront des outils, des solutions et des conseils utiles pour les appuyer afin de faciliter l'accessiblité de leurs sites Web. C'est un document d'appoint, qui doit être lu parallèlement à la Norme sur l'accessibilité des sites Web.
L'Orientation sur la mise en œuvre de la Norme sur l'accessibilité des sites Web précise les responsabilités et rôles respectifs des cadres supérieurs ministériels, des dirigeants principaux de l'information, des chefs des Communications, des gestionnaires des sites Web et des spécialistes fonctionnels du Web.
Il appartient notamment aux cadres supérieurs ministériels de surveiller la mise en œuvre de la Norme sur l'accessibilité des sites Web (ci-après « la Norme »), entre autres pour ce qui est des produits livrables qui en découlent, et de faire en sorte que les échéances qui y sont stipulées soient respectées.
La Norme sur l'accessibilité des sites Web est l'une des trois nouvelles normes qui viennent remplacer la version 2.0 de la Normalisation des sites internet (NSI). Les deux autres sont la Norme sur la facilité d'emploi des sites Web et la Norme sur l'interopérabilité du Web.
Section 1 : Introduction - Objet
L'Orientation sur la mise en œuvre de la Norme sur l'accessibilité des sites Web est un document d'accompagnement donnant de plus amples renseignements sur une période de mise en œuvre de deux ans, sur les responsabilités et les rôles respectifs des cadres supérieurs ministériels (CSM), des dirigeants principaux de l'information, des chefs des Communications, des gestionnaires des sites Web et des spécialistes fonctionnels du Web, et sur les approches et mécanismes à adopter en matière de mise en œuvre. C'est un document conçu pour aider le gouvernement du Canada à s'acquitter de son engagement de longue date d'assurer l'accessibilité des sites Web.
Contexte
Le gouvernement du Canada a pris des mesures pour assurer l'accessibilité des sites Web depuis la publication, en 1998, de son guide Internet sur les ressources communes (outils et conseils) relatives à l'accessibilité des sites Web. En mai 2000, le gouvernement a approuvé son premier ensemble de normes sur l'accessibilité des sites Web, soit la version 1.0 de la Normalisation des sites Internet (NSI).
La NSI 1.0 exigeait que les sites et applications Web de tous les ministères se conforment, dès décembre 2002, aux Règles pour l'accessibilité des contenus Web 1.0 (WCAG 1.0) internationalement reconnues.
En décembre 2006, la NSI 1.0 a été remplacée par la NSI 2.0 pour refléter les pratiques exemplaires et profiter collectivement des leçons tirées de la mise en œuvre de la NSI 1.0 dans les collectivités des sites Web très variés des ministères. La NSI 2.0 est entrée en vigueur le 1er janvier 2007. Elle s'est appliquée immédiatement aux nouveaux sites et applications Web du gouvernement introduits depuis, mais graduellement aux sites et applications qui existent depuis le 31 décembre 2008.
En décembre 2008, le World Wide Web Consortium (W3C), un organisme international de spécialistes en matière d'accessibilité des sites Web, a lancé de nouvelles règles sur l'accessibilité, soit les WCAG 2.0.
En janvier 2010, la secrétaire du Conseil du Trésor a annoncé que les normes de la NSI 2.0 seraient remplacées par trois nouvelles normes, la Norme sur l'accessibilité des sites Web, la Norme sur la facilité d'emploi des sites Web et la Norme sur l'interopérabilité du Web. C'est ainsi que le gouvernement du Canada a annoncé qu'il adoptait les WCAG 2.0, les plus récentes règles internationalement reconnues.
Une nouvelle norme : Approche pangouvernementale de mise en œuvre
Les ministères énumérées aux annexes I, I.1 et II de la Loi sur la gestion des finances publiques doivent rendre leurs sites et applications Web conformes à la nouvelle Norme sur l'accessibilité des sites Web sur une période de deux ans, commençant avec l'exercice financier de 2011-2012.
La Norme sur l'accessibilité des sites Web exige que les administrateurs généraux assurent le suivi de la conformité à la Norme, ce qui comprend la mise en œuvre du plan triennal. La Norme sur l'accessibilité des sites Web définit aussi le rôle des cadres supérieurs ministériels (CSM), chargés d'aider les administrateurs généraux à respecter les échéances suivantes relatives à la conformité :
Phase 1 (du au ) :
- Les pages d'accueil des sites et applications Web et les pages mentionnées aux pages d'accueil.
- Les nouvelles pages des sites et applications Web publiées depuis le .
- Un nombre appréciable de pages des sites et applications Web qui fournissent aux particuliers et aux entreprises les renseignements et les services les plus importants, entre autres concernant des droits et des avantages.
- Un nombre appréciable de pages tirées des sites et des applications Web les plus fréquemment utilisées.
Phase 2 (du au ) :
- D'autres pages des sites et applications Web qui fournissent aux particuliers et aux entreprises des renseignements sur les services les plus importants, entre autres concernant des droits et des avantages.
- D'autres pages des sites et applications Web les plus fréquemment utilisées.
Phase 3 (du au ) :
- Pages restantes des sites et applications Web.
Ce sont les exigences minimales. On encourage les ministères à accélérer la cadence dans la mesure du possible.
Section 2 : Orientation à l'intention des cadres supérieurs ministériels
Il appartient aux cadres supérieurs ministériels (CSM) de surveiller la mise en œuvre de la Norme sur l'accessibilité des sites Web au sein de leur ministère respectif. On recommande qu'un seul CSM s'occupe des trois normes, soit la Norme sur l'accessibilité des sites Web, la Norme sur la facilité d'emploi des sites Web et la Norme sur l'interopérabilité du Web. Voici un aperçu des responsabilités des CSM et une série de recommandations sur la mise en œuvre la Norme sur l'accessibilité des sites Web.
Responsabilités du CSM
Les responsabilités des CSM sont les suivantes :
- Surveiller la mise en œuvre de la Norme sur l'accessibilité des sites Web et la conformité du ministère. Cela peut comprendre ce qui suit :
- Coordonner et superviser les activités du dirigeant principal de l'information, des chefs des Communications et des responsables opérationnels relatives à l'accessibilité des sites Web.
- Attester de la conformité du ministère à la Norme sur l'accessibilité des sites Web dans les rapports présentés au Secrétariat du Conseil du Trésor du Canada (ci-après « le Secrétariat »).
- Créer une structure de gouvernance ministérielle pour suivre les progrès du ministère sur le plan de la gestion et du rendement du Web, et du degré de conformité à la Norme sur l'accessibilité des sites Web.
- Signaler à l'administrateur général les difficultés majeures concernant la mise en œuvre de la Norme sur l'accessibilité des sites Web.
- Cerner et corriger les lacunes importantes en matière de rendement ou de conformité quant à l'accessibilité des sites Web et proposer des moyens d'y remédier.
- Signaler les problèmes de rendement au Secrétariat et lui faire état de la situation quant à la conformité.
Pour assurer le leadership et la surveillance de la mise en œuvre de la Norme sur l'accessibilité des sites Web au sein des ministères, les liens hiérarchiques illustrés à la figure 1 sont recommandés.

Version textuelle
Les relations organisationnelles recommandées englobent le cadre supérieur ministériel, le dirigeant principal de l'information, le responsable opérationnel et le chef des communications. Le cadre supérieur ministériel assume un rôle de direction par rapport au dirigeant principal de l'information, au responsable opérationnel et au chef des communications. Ces derniers, quant à eux, travaillent en collaboration pour appuyer le cadre supérieur ministériel.
Nota : Ces rôles peuvent être cumulés. Par exemple, le dirigeant principal de l'information, le responsable opérationnel ou le chef des Communications peuvent également être le cadre supérieur ministériel.
Recommandations à l'intention du CSM
A. Répertoire Web : Faire le bilan des sites et applications Web qui s'adressent au grand public et créer un répertoire
Il faut en premier lieu faire le bilan des sites et applications Web du ministère qui s'adressent au grand public. C'est une étape essentielle à la mise en œuvre de la Norme sur l'accessibilité des sites Web. La création de ce répertoire permettra au CSM d'obtenir les renseignements dont il a besoin pour prendre des décisions stratégiques en vue d'accroître l'accessibilité de l'information et des services offerts dans les sites et applications Web de son ministère qui s'adressent au grand public.
Le répertoire ainsi produit contient tous les sites et applications Web du gouvernement du Canada dont le ministère est responsable qui s'adressent au grand public. C'est aussi le document de base du ministère pour effectuer le suivi des progrès et faciliter l'établissement de rapports sur la conformité à la Norme sur l'accessibilité des sites Web. Le Secrétariat fournit des outils qui appuieront les ministères dans l'établissement de rapports quant à leur conformité et qui viendront assurer la compatibilité des données recueillies.
Les ministères doivent présenter au Secrétariat un rapport annuel sur leur répertoire Web, lequel doit être approuvé au préalable par le CSM
B. Détermination de la portée et priorisation des sites et applications Web
Après avoir rédigé leur rapport sur le répertoire Web, les ministères prendront les mesures ci-après. Le CSM assure la surveillance et approuve toutes les mesures.
i) Détermination de la portée :
- Déterminer quelles pages Web sont redondantes, insignifiantes, et dépassées (RID) et s'assurer qu'elles sont retirées des sites Web du ministère.
- Identifier et archiver en ligne ou hors-ligne toutes les pages Web des sites et applications Web pouvant être archivées.
ii) Prioritisation :
- Veiller à ce que les pages Web publiées après le soient conformes.
- Identifier et rendre conforme au cours de la phase 1 les pages d'accueil et les pages mentionnées dans les pages d'accueil.
- Identifier et rendre conforme au cours de la phase 1 les pages Web du ministère qui fournissent les renseignements et les services les plus importants, entre autres concernant des droits et des avantages.
- Déterminer s'il s'agit de l'un des sites du ministère dont les pages sont les plus fréquemment visitées et les rendre conformes au cours de la phase 1.
- Prioriser les pages Web restantes pour les rendre conformes dans les deux ans.
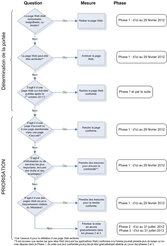
La figure 2, ci-après, illustre en détail les recommandations qui précèdent.

Figure 2 - Version textuelle
Les questions 1 à 3 sont catégorisées selon la détermination de la portée, et les questions 4 à 6 sont catégorisées selon la prioritisation.
Question 1 : La page Web était redondante, obsolète ou futile? Le cas échéant, veuillez la supprimer. Ceci doit se faire au cours de la phase 1 : d'ici la 29 février 2012. Si non, veuillez passer à la question 2.
Question 2 : La page Web peut-elle être archivée (Voir la définition d'une page Web archivée)? Le cas échéant, veuillez l'archiver. Ceci doit se faire au cours de la phase 1 : d'ici le 29 février 2012. Si non, veuillez passer à la question 3.
Question 3 : S'agit-il d'une page Web qui doit être publiée après le ? Le cas échéant, veuillez la rendre conforme. Ceci doit se faire au cours de la phase 1, et ainsi de suite. Si non, veuillez passer à la question 4.
Question 4 : S'agit-il d'une page d'accueil ou d'une page mentionnée dans une page d'accueil? Le cas échéant, veuillez la rendre conforme. Ceci doit se faire au cours de la phase 1 : d'ici le 29 février 2012. Si non, veuillez passer à la question 5.
Question 5 : S'agit-il d'information ou de services les plus importants, incluant des droits et des avantages? Le cas échéant, veuillez prendre les mesures qui s'imposent pour assurer sa conformité. Ceci doit se faire au cours de la phase 1 : d'ici le 29 février 2012. Si non, veuillez passer à la question 6.
Nota:Il est reconnu que rendre les gros sites Web (incluant les applications Web) conformes à la Norme pourrait prendre plus de temps qu'on n'en dispose dans la Phase 1, de sorte que leur conformité pourra devoir être graduellement atteinte au cours des phases 2 et 3.
Question 6 : S'agit-il d'une des pages Web les plus fréquemment visitées du Ministère? Le cas échéant, veuillez prendre les mesures qui s'imposent pour la rendre conforme. Ceci doit se faire au cours de la phase 1 : d'ici le 29 février 2012. Si non, veuillez prioriser la mise en œuvre graduellement au cours des phases 2 et 3. Ceci doit se faire au cours de la phase 2 : d'ici le 31 juillet 2012, et au cours de la phase 3 : d'ici le 31 juillet 2013.
Dans le tableau 1, on explique comment prioriser les sites et applications Web pour les rendre conformes à la Norme sur l'accessibilité des sites Web et comment déterminer la phase au cours de laquelle ce travail devrait être accompli.
Exigence | Instructions | |
---|---|---|
Phase 1 : Du au | Un nombre appréciable de pages des sites et applications Web qui fournissent aux particuliers et aux entreprises les renseignements et les services les plus importants, entre autres concernant des droits et des avantages. |
Renseignements et services les plus importants Cela comprend des droits, des avantages et d'autres renseignements et services hautement prioritaires que les ministères sont tenus de rendre publics, notamment les avertissements, mises en garde et autres avis importants. Ce peut être, par exemple, de l'information sur les prestations du Régime de pension du Canada, une alerte météorologique, un avis aux voyageurs ou un avis de santé publique. Droits et avantages Un droit ou un avantage est un programme ou une initiative du gouvernement du Canada offrant un bien ou un service pour lequel il existe des critères établis d'admissibilité ou d'application. C'est le cas, par exemple des prestations pour enfants, des prestations parentales, des prestations de pension et des subventions et contributions. |
Pages des sites et applications Web les plus fréquemment utilisées. |
Les pages les plus fréquemment visitées des sites et applications Web Les pages Web les plus fréquemment visitées sont celles dont le nombre de visionnements est le plus grand.. |
|
Phase 2 : Du au | D'autres pages des sites et applications Web qui fournissent aux particuliers et aux entreprises les renseignements sur les services les plus importants, entre autres concernant des droits et des avantages. |
Autres pages des sites et applications Web Augmentation suffisante mesurable du nombre de pages Web du ministère auxquelles le grand public a accès et qui sont rendues conformes au cours de la phase 2 de la mise en œuvre de la Norme sur l'accessibilité des sites Web. |
D'autres pages des sites et applications Web les plus fréquemment utilisées. |
Autres pages des sites et applications Web Augmentation suffisante mesurable du nombre de pages Web du ministère auxquelles le grand public a accès et qui sont rendues conformes au cours de la phase 2 de la mise en œuvre de la Norme sur l'accessibilité des sites Web. |
|
Phase 3 : Du au | Pages restantes des sites et applications Web |
Pages restantes des sites et applications Web Toutes les pages Web restantes sont rendues conformes au cours de la phase 3. |
iii) Les nouvelles pages Web des sites et les applications Web publiées après le doivent immédiatement se conformer à la Norme sur l'accessibilité des sites Web.
État de préparation organisationnelle : Mesures à prendre
- S'assurer d'avoir mis en place un mécanisme de gouvernance du Web à l'échelle du ministère pour suivre les progrès réalisés au chapitre de la gestion du Web, du rendement et de la conformité ministérielle à la Norme sur l'accessibilité des sites Web. Une structure de gouvernance ministérielle assure le rendement et la mise en place des mécanismes de responsabilisation à l'appui des efforts de conformité à la Norme sur l'accessibilité des sites Web.
- Élaborer des processus ministériels pour identifier les responsables du contenu du Web et déterminer les délais d'exécution relatifs à l'examen, l'archivage, la conservation et l'élimination des sites et applications Web.
- Mettre en œuvre des processus efficaces de publication et d'assurance de la qualité dans le Web pour que les nouvelles pages satisfassent aux exigences en matière d'accessibilité des sites Web durant l'étape de l'élaboration. On encourage les ministères à mettre en place des processus de publication dans le Web qui ont recours à des pratiques, à une infrastructure et à des outils normalisés rendant possible des économies d'échelle et une utilisation optimale des ressources.
- Intégrer l'accessibilité des sites Web dans le cycle de vie de la gestion des projets (p. ex., à la conception, à la planification et à l'assurance de la qualité des sites et applications Web). La conformité des applications Web a déjà été dénoncée par plusieurs ministères qui la considèrent comme coûteuse, en partie parce que l'on n'a pas tenu compte de l'accessibilité au début de la phase de conception du cycle de vie de la gestion de leurs projets. Il est beaucoup plus coûteux de procéder à la mise à niveau des applications Web rétroactivement que d'intégrer l'accessibilité dans les produits dès le début.
- Adopter une stratégie d'apprentissage organisationnelle permettant d'acquérir les connaissances et l'expertise nécessaires pour assurer la conformité à la Norme sur l'accessibilité des sites Web.
- Offrir aux gestionnaires et spécialistes fonctionnels du Web des possibilités de formation et d'apprentissage sur le développement de sites et d'applications Web conformes à la Norme sur l'accessibilité des sites Web.
C. Établissement de rapports sur la conformité
Les ministères sont tenus de faire état au Secrétariat de leur conformité à la Norme sur l'accessibilité des sites Web selon l'échéancier suivant d'établissement de rapports :
- Août 2011;
- Septembre 2011;
- Décembre 2011;
- Février 2013;
- Fin 2013;
- Annuellement, s'il y a lieu, par la suite.
Avant de leur demander d'établir des rapports, le Secrétariat donnera au préalable de plus amples renseignements aux ministères sur les exigences en matière d'établissement de rapports. Dans ces rapports, le CSM sera tenu d'attester du degré de conformité de son ministère à la Norme sur l'accessibilité des sites Web.
Le CSM doit s'assurer que les produits livrables du ministère sont compatibles avec les exigences de la Norme sur l'accessibilité des sites Web pour les trois phases de la mise en œuvre :
- Phase 1 (du au )
- Phase 2 (du au )
- Phase 3 (du au )
Dans le rapport du mois d'août 2011, il fallait produire un répertoire des sites et applications Web. En septembre 2011, les ministères devaient faire état du degré de conformité d'un échantillon de pages Web.
Pour les périodes de références ultérieures, les ministères devaient produire un répertoire Web à jour au Secrétariat et indiquer le degré de conformité des nouvelles pages publiées après le , tant pour les pages d'accueil et les pages qui y sont mentionnées que pour les sites et applications Web dont le ministère est responsable.
Prière de retenir qu'il peut y avoir d'autres exigences en matière d'établissement de rapports et que le Secrétariat, le cas échéant, en fournira les détails au préalable aux ministères.
Liste de contrôle à l'intention du cadre supérieur ministériel (CSM)
En mettant en œuvre la Norme sur l'accessibilité des sites Web, avez-vous ::
- fait le bilan des sites et applications Web du ministère qui s'adressent au grand public?
- déterminé quelles pages Web sont redondantes, insignifiantes, et dépassées (RID) et les avez-vous retirées des sites Web et des applications Web du ministère?
- identifié et archivé les pages Web en ligne ou hors ligne?
- rendu immédiatement conformes les pages Web et applications du ministère publiées après le ?
- fixé des dates concrètes et réalisables pour respecter les délais d'achèvement des produits livrables pour les phases 1, 2 et 3?
- présenté au Secrétariat le rapport demandé, y compris le répertoire Web et les états de conformité?
- envisagé :
- la création d'une structure de gouvernance ministérielle pour suivre les progrès du ministère sur le plan de la gestion et du rendement du Web, et du degré de conformité à la Norme sur l'accessibilité des sites Web?
- la mise en place de processus ministériels permettant d'identifier les responsables du contenu Web et les échéanciers prévus pour l'examen, l'archivage, la conservation et l'élimination des pages et des applications Web?
- la mise en œuvre de processus efficaces de publication et d'assurance de la qualité dans le Web pour que les nouvelles pages satisfassent aux exigences en matière d'accessibilité des sites Web?
- l'adoption d'une stratégie d'apprentissage organisationnelle permettant aux gestionnaires et spécialistes fonctionnels du Web d'acquérir les connaissances et l'expertise nécessaires à l'accessibilité des sites Web?
- des possibilités de formation et d'apprentissage pour les gestionnaires et les spécialistes fonctionnels du Web pour qu'ils acquièrent les connaissances nécessaires au développement de sites et d'applications Web conformes à la Norme sur l'accessibilité des sites Web?
Section 3 : Orientation à l'intention des dirigeants principaux de l'information
Cette section décrit les rôles et les responsabilités du dirigeant principal de l'information du ministère ou de son équivalent pour la mise en œuvre de la Norme sur l'accessibilité des sites Web concernant les logiciels et systèmes des sites et applications Web.
Les dirigeants principaux de l'information doivent :
- s'assurer que les sites et applications Web dont ils sont responsables soient conformes à la Norme sur l'accessibilité des sites Web.
Ils devraient aussi envisager la possibilité d'adopter la démarche suivante pour les activités et les produits livrables dont ils sont responsables :
- intégrer les exigences relatives à l'accessibilité des sites Web aux plans ministériels relatifs à la gestion de l'information et aux technologies de l'information (GI/TI) pour que le ministère en tienne compte dans le cadre du processus décisionnel de la GI/TI;
- s'assurer que les logiciels et les systèmes du ministère aient la fonctionnalité requise pour satisfaire aux exigences de la Norme sur l'accessibilité des sites Web. Les exemples de logiciels et de systèmes requis peuvent comprendre des systèmes de gestion du contenu Web ou des outils d'édition;
- intégrer l'accessibilité aux exigences opérationnelles du développement, de la mise à jour et de l'acquisition des applications, systèmes, logiciels ou technologies Web;
- intégrer les mesures Web et déterminer comment les utiliser au cours de la mise en œuvre de la Norme sur l'accessibilité des sites Web;
- faire en sorte qu'il y ait un examen constant du contenu redondant, insignifiant et dépassé (RID) du Web et de la gestion connexe;
- veiller à ce que le contenu des sites Web qui doit être archivé en ligne ou hors ligne le soit conformément à la définition du terme « archivé » dans le présent document ainsi qu'avec les politiques du Secrétariat en matière de gestion de l'information;
- ajouter le projet des Règles d'accessibilité pour les outils d'édition (ATAG) 2.0 du World Wide Web Consortium aux critères de sélection pour l'achat de nouveaux outils d'édition. On encourage les ministères à utiliser la liste de contrôle des ATAG 2.0 comme l'un des nombreux facteurs à prendre en considération pour leurs critères de sélection.
Les ATAG 2.0 peuvent être utiles pour déterminer la capacité d'un outil d'édition à faciliter, appuyer et guider l'élaboration de pages Web conformes à la version 2.0 des Règles pour l'accessibilité des contenus Web (WCAG 2.0). - appuyer le CSM en s'assurant que le personnel possède les connaissances et l'expertise nécessaires pour se conformer à la Norme sur l'accessibilité des sites Web.
Veuillez consulter la section 10 de la Norme sur l'accessibilité des sites Web pour consulter des lois, politiques et publications pertinentes, de même que d'autres documents de référence ayant trait au Web.
Liste de contrôle à l'intention des dirigeants principaux de l'information (DPI)
En mettant en œuvre la Norme sur l'accessibilité des sites Web, avez-vous :
- intégré les considérations en matière d'accessibilité des sites Web dans l'élaboration des plans de GI/TI?
- fait en sorte que les logiciels et les systèmes de votre ministère aient la fonctionnalité requise pour satisfaire aux exigences de la Norme sur l'accessibilité des sites Web?
- intégré l'accessibilité des sites Web dans les exigences opérationnelles lorsqu'on crée ou met à niveau des sites et applications Web?
- intégré les mesures Web et déterminé comment les utiliser au cours de la mise en œuvre de la Norme sur l'accessibilité des sites Web?
- fait en sorte qu'il y ait un examen constant du contenu redondant, insignifiant et dépassé (RID) du Web et de la gestion connexe?
- fait en sorte que le contenu des sites Web qui doit être archivé en ligne ou hors-ligne le soit conformément à la définition du terme « archivé » dans le présent document ainsi qu'avec les politiques du Secrétariat en matière de gestion de l'information?
- fait en sorte que les sites et applications Web dont vous êtes responsable soient conformes à la Norme sur l'accessibilité des sites Web?
- ajouté le projet des Règles d'accessibilité pour les outils d'édition (ATAG) 2.0 du World Wide Web Consortium aux critères de sélection pour l'achat de nouveaux outils d'édition?
- appuyé le CSM en vous assurant que votre personnel possède les connaissances et la compétence requises pour se conformer à la Norme sur l'accessibilité des sites Web?
Section 4 : Orientation à l'intention des chefs des Communications
Cette section décrit les rôles et les responsabilités du chef des Communications du ministère pour la mise en œuvre de la Norme sur l'accessibilité des sites Web en ce qui concerne le contenu du Web, l'architecture de l'information et la conception visuelle.
Les chefs des Communications devraient appliquer les pratiques exemplaires suivantes relatives aux activités et produits livrables dont ils sont responsables :
- Faire en sorte que le contenu du Web, l'architecture de l'information, la conception visuelle et les applications Web soient conformes à la Norme sur l'accessibilité des sites Web.
- Intégrer les critères d'accessibilité des sites Web pour choisir et investir dans de nouvelles technologies de communication.
- Intégrer les mesures Web et déterminer comment les utiliser au cours de la mise en œuvre de la Norme sur l'accessibilité des sites Web.
- Veiller à ce que les sites et applications Web soient conformes à la Norme sur l'accessibilité des sites Web.
- Faire en sorte qu'il y ait un examen constant du contenu redondant, insignifiant et dépassé (RID) du Web et de la gestion connexe.
- Faire en sorte que le contenu des sites Web qui doit être archivé en ligne ou hors ligne le soit conformément à la définition du terme « archivé » dans le présent document, ainsi qu'avec les politiques du Secrétariat en matière de gestion de l'information.
- Appuyer le CSM en vous assurant que votre personnel possède les connaissances et la compétence requises pour se conformer à la Norme sur l'accessibilité des sites Web.
Veuillez consulter la section 10 de la Norme sur l'accessibilité des sites Webpour consulter des lois, politiques et publications pertinentes, de même que d'autres documents de référence ayant trait au Web.
Liste de contrôle à l'intention des chefs des Communications
En mettant en œuvre la Norme sur l'accessibilité des sites Web, avez-vous :
- Fait en sorte que le contenu du Web, l'architecture de l'information, la conception visuelle et les applications Web soient conformes à la Norme sur l'accessibilité des sites Web?
- Incorporé les critères d'accessibilité des sites Web pour choisir et investir dans les nouvelles technologies de communication?
- Incorporé l'utilisation des mesures Web et déterminé comment ils seront utilisés au cours de la mise en œuvre de la Norme sur l'accessibilité des sites Web?
- Veillé à ce que les sites et applications Web sous la responsabilité du chef des Communications soient conformes à la Norme sur l'accessibilité des sites Web?
- Assuré l'examen constant du contenu et la gestion du contenu redondant, insignifiant et dépassé (RID)?
- Fait en sorte que les pages Web des sites et applications Web soient archivées, si possible, en ligne ou hors ligne conformément à la définition donnée dans le présent document et aux politiques du Secrétariat en matière de gestion de l'information?
- Appuyé le CSM en veillant à ce que le personnel possède les connaissances et la compétence requises pour se conformer à la Norme sur l'accessibilité des sites Web?
Section 5 : Orientation à l'intention des gestionnaires, des spécialistes fonctionnels et de leurs équivalents responsables des sites et applications Web
Les gestionnaires, les spécialistes fonctionnels et leurs équivalents sont chargés d'assurer la conformité des sites et applications Web à la présente Norme. Cette section renferme des instructions pour les aider à gérer, examiner, élaborer et évaluer les sites et applications Web et à établir des rapports à leur égard.
A. Gestion des sites et applications Web
1. Intégrer les quatre éléments suivants dans les processus et procédures de publication Web du ministère.
- Concevoir les sites et applications Web de façon qu'ils soient conformes dès le début à la Norme sur l'accessibilité des sites Web.
- Intégrer la Méthodologie d'évaluation pour la Norme sur l'accessibilité des sites Web dans les mécanismes d'assurance de la qualité des sites Web.
- Mettre régulièrement à jour le répertoire Web afin qu'il reflète le retrait des pages Web supprimées ou la création des nouvelles pages Web. Une maintenance constante fera en sorte que le CSM dispose de l'information nécessaire pour prendre les décisions stratégiques voulues sur l'utilisation du Web par le ministère.
- Incorporer les exigences en matière d'accessibilité des sites Web dans les marchés et les ententes de service concernant le Web pour faire en sorte que le ministère puisse s'acquitter de ses responsabilités.
2. Donner aux gestionnaires, aux spécialistes fonctionnels et à leurs équivalents de la formation sur l'accessibilité des sites Web.
Une formation devrait être donnée aux gestionnaires, aux spécialistes fonctionnels et à leurs équivalents au sujet de la Norme sur l'accessibilité des sites Web et de ses rapports avec différentes technologies (p. ex., PDF, JavaScript, HTML). Des cours sont offerts dans les secteurs public et privé. Il faut s'assurer de choisir des cours compatibles avec la Norme sur l'accessibilité des sites Web.
L'École de la fonction publique du Canada offre des cours sur la Norme sur l'accessibilité des sites Web et souligne les exigences, les rôles et les responsabilités en matière de conformité à la Norme.
3. Veiller à ce que les processus voulus soient en place pour le sous-titrage des vidéos.
Les gestionnaires doivent mettre en place les processus nécessaires pour veiller à ce que les vidéos qui s'adressent au public soient sous-titrées, dans les cas où la Norme sur l'accessibilité des sites Web l'exige. Cette Norme prévoit des exclusions temporaires, notamment pour :
- le sous-titrage des vidéos en direct;
- l'audio-description (vidéo préenregistrée), sauf lorsque la vidéo fournit des renseignements relatifs à la santé et à la sécurité des Canadiens;
- le contenu vidéo fourni exclusivement à des fins de réutilisation par les médias (ce qui doit être indiqué clairement sur ces vidéos).
L'arrangement en matière d'approvisionnement EN 578 092642 sur la production audiovisuelle (T009A), est disponible sur le site Web de Travaux publics et Services gouvernementaux Canada via l'Index des offres à commandes.
B. Examen des sites et applications Web
1. Supprimer le contenu redondant, insignifiant et dépassé (RID) des sites et applications Web.
On peut se baser sur les critères suivants pour identifier le contenu RID des sites et applications Web. On encourage les ministères à élaborer leurs propres critères d'examen du contenu Web afin d'en supprimer le contenu RID en fonction de leurs propres besoins et ressources.
Redondant :
- Votre ministère, votre organisation ou votre programme n'est pas la source faisant autorité pour ce contenu.
- La page Web existe ailleurs dans un site Web.
Insignifiant :
- La page Web n'est pas pertinente ou n'est pas utile pour l'auditoire.
- Les mesures Web indiquent qu'il n'y a que peu, voire pas de visualisations ni de visites.
- Le titre de la page Web ne correspond pas au contenu.
Dépassé :
- Pages orphelines : Il n'y a aucun moyen de naviguer jusqu'à la page ou elle n'a pas de responsable opérationnel.
- Pages désuètes : Sujets ayant perdu leur pertinence.
- Programmes abolis ou événements passés.
- Énoncés écrits au mauvais temps (« sera » pour une date dans le passé).
- Document pas convivial pour le Web (p. ex., liste de puces ou de liens sans contexte).
2. Archiver les pages Web, s'il y a lieu.
Les ministères devraient archiver les pages Web qui ne seront plus mises à jour.
Définition :
Une « page Web archivée » est une page Web qui :
- est conservée à des fins de consultation, de recherche ou de tenue de documents;
- n'est pas modifiée ni mise à jour après la date de son archivage;
- est conservée dans un dépôt numérique.
Une page Web archivée peut être fournie sur le Web, mais elle doit être clairement identifiée comme étant archivée, tel que décrit dans les spécifications techniques relatives au Web et à la présence mobile.
De plus amples orientations seront élaborées et publiées en consultation avec Bibliothèque et Archives Canada.
3. Ajouter un avis concernant l'accessibilité.
Ajouter un avis concernant l'accessibilité à la section des avis de tous les sites et applications Web.
C. Élaboration de sites et d'applications Web
1. Utiliser la Boîte à outils de l'expérience Web (BOEW).
Établir des sites et des applications Web en utilisant la version la plus récente de la Boîte à outils de l'expérience Web (BOEW). La BOEW est dotée d'éléments réutilisables permettant de créer et de tenir à jour des sites et applications Web qui sont accessibles, faciles à employer et interopérables. Les outils que contient la boîte sont des logiciels libres qui peuvent être utilisés gratuitement.
La BOEW est conforme à la Norme sur l'accessibilité des sites Web et est prise en charge par des groupes de travail.
Les avantages de l'utilisation de la BOEW sont les suivants :
- utilisation de logiciels libres pouvant être utilisés gratuitement par les ministères et les collectivités externes du Web;
- réduction des coûts grâce à l'utilisation d'éléments Web prêts à utiliser pour créer et tenir à jour des sites et applications Web innovateurs;
- réduction du temps nécessaire à l'élaboration de sites et d'applications Web grâce à l'utilisation d'une vaste gamme de présentations et de conceptions prises en charge;
- utilisation de caractéristiques existantes respectant l'accessibilité (WCAG 2.0 AA et WAI-ARIA), la facilité d'emploi et l'interopérabilité;
- application de technologies avancées et innovatrices repoussant l'enveloppe de la fonctionnalité des sites et applications Web :
2. Établir des pages Web en ayant recours à une approche d'amélioration progressive.
L'amélioration progressive fait en sorte que le contenu et la fonctionnalité de base sont accessibles aux personnes handicapées. Les pages Web peuvent alors être améliorées autant que les technologies employées par les utilisateurs ultimes peuvent le permettre sans porter atteinte au contenu et à la fonctionnalité de base, qui restent donc accessibles. Cette approche contribue à faire en sorte que les pages Web soient plus interactives, innovatrices et accessibles.
3. Utiliser le langage de codage HTML5.
Établir des pages Web en utilisant HTML5 ou une version plus récente. Ce langage de codage de sites Web permet l'apport d'améliorations de l'accessibilité des technologies d'adaptation afin qu'il soit plus facile d'obtenir une fonctionnalité plus avancée. Le langage HTML5 peut également être rédigé en syntaxe XHTML, appelée XHTML5.
Selon la Norme sur l'interopérabilité du Web, le langage HTML5 est une exigence obligatoire pour les ministères.
Liens utiles :
4. Utiliser des applications Internet riches et accessibles (WAI-ARIA) 1.0.
Établir les pages Web de sites et d'applications Web en utilisant des applications Internet riches et accessibles (WAI-ARIA) 1.0, lorsque cela est indiqué. La série d'applications Internet riches et accessibles permet de rendre le contenu Web plus accessible aux personnes handicapées.
Il est possible que les utilisateurs handicapés n'aient pas accès à certaines des fonctions utilisées dans les sites et applications Web, particulièrement lorsqu'ils ont besoin de lecteurs d'écran ou qu'ils ne peuvent pas se servir d'une souris. Avec WAI-ARIA, on peut résoudre ces problèmes d'accessibilité, par exemple en trouvant de nouvelles façons d'assurer la fonctionnalité grâce à une technologie fonctionnelle. WAI-ARIA permet aux concepteurs de rendre des sites et applications avancés du Web accessibles et utilisables pour les personnes handicapées (source : Initiative pour l'accessibilité des sites Web W3C).
Liens utiles :
5. Utiliser le codage de caractères UTF-8.
Le codage UTF-8 est un langage de codage internationalement reconnu utilisé pour inscrire des caractères dans des documents électroniques, des pages Web et des applications logicielles. On s'en sert dans plus de la moitié de toutes les pages Web du WWW. Le codage UTF-8 peut prendre en charge une bien plus vaste gamme de caractères que d'autres normes comme l'ISO-8859-1.
Selon la Norme sur l'interopérabilité du Web, le codage UTF-8 est une exigence obligatoire pour les ministères.
6. Utiliser des présentations sur CSS plutôt que des présentations axées sur des tableaux.
Une présentation axée sur un tableau consiste à insérer des images et du texte dans les cellules d'un tableau pour établir la structure de la page Web. Les présentations sur CSS se servent d'un dossier commun pour appliquer simultanément un modèle à plusieurs pages Web.
L'utilisation d'une présentation sur CSS améliore l'accessibilité des pages Web. Elle contribue à améliorer la prise en charge des dispositifs mobiles en réduisant l'utilisation de la bande passante, l'effort consacré à la maintenance et à la reconception et la complexité pour les utilisateurs de lecteurs d'écran. On ne devrait utiliser des tableaux de présentation que pour présenter des données sous forme de tableau.
7. Prévenir les utilisateurs à l'avance des changements de fonction d'un lien.
Le fait de prévenir les utilisateurs des changements de fonction apportés aux liens permet d'éviter la confusion. Il faut les prévenir :
- qu'un lien ouvre une nouvelle fenêtre ou un nouvel onglet;
- du nom et de la taille du fichier lorsqu'on établit un lien à un document qui n'est pas en format HTML/XHTML.
8. Mettre à l'essai les pages Web en utilisant différents navigateurs.
Mettre à l'essai les pages Web par rapport à la « base de référence des essais de navigateurs » (browser test baseline) qui suit :
- la version majeure actuelle et précédente de chaque navigateur qui compte pour au moins 5 % des visites au site Web;
- toute version majeure d'un navigateur qui, à elle seule, compte pour au moins 5 % des visites au site Web;
- les versions actuelles et précédentes des navigateurs par défaut de chaque système d'exploitation mobile qui compte pour au moins 5 % de la part de marché du système d'exploitation mobile à l'échelle du Canada ou à l'échelle mondiale.
9. Indiquer clairement que le contenu vidéo est fourni exclusivement à des fins de réutilisation.
Utiliser la phrase prescrite qui suit pour indiquer que les vidéos sont fournies exclusivement pour être diffusées par les médias :
La présente page Web renferme du contenu vidéo publié exclusivement à des fins de réutilisation par les médias.
La phrase doit également comporter un hyperlien vers l'avis suivant :
Vidéos fournies exclusivement pour être diffusées par les médias
Le contenu vidéo indiqué comme étant fourni exclusivement pour être diffusé par les médias n'est pas assujetti aux normes applicables au Web du gouvernement du Canada. Veuillez communiquer avec nous pour demander un autre format.
D. Évaluation des sites et applications Web et établissement de rapports sur leur conformité à la Norme
L'approche qui suit comprend une orientation étape par étape et des outils pour aider les ministères à évaluer leurs sites Web et à fournir des rapports de conformité au Secrétariat.
- Pour un ensemble de pages Web (y compris les applications Web), utiliser la >méthode d'échantillonnage pour déterminer le nombre et le type d'échantillons de pages Web à évaluer. Il ne sera nécessaire d'évaluer que cet échantillon de pages Web pour attribuer la note de conformité du site ou de l'application Web.
- Déterminer la conformité de l'échantillon de pages Web de sites et d'applications Web à la Norme sur l'accessibilité des sites Web en utilisant la méthodologie d'évaluation. L'utilisation de cette méthodologie est obligatoire.
- Les ministères peuvent également se servir d'outils commerciaux et d'outils gratuits pour automatiser partiellement l'évaluation de la conformité de leurs sites et applications Web. Ils peuvent par exemple utiliser gratuitement l'outil d'évaluation mis au point par Travaux publics et Services gouvernementaux Canada (TPSGC). Cela dit, aucun outil d'évaluation ne peut automatiser entièrement les évaluations de la conformité des pages Web.
- Les ministères doivent fournir au Secrétariat, chaque année, un rapport du répertoire Web et un rapport de conformité des sites Web.
- Le Secrétariat fournit des commentaires sur les rapports de conformité des ministères et communique son évaluation aux ministères pour les aider à prendre des mesures correctives.
Listes de contrôle pour les gestionnaires, les spécialistes fonctionnels et leurs équivalents responsables des sites et applications Web
En gérant des sites et applications Web, avez-vous :
- Incorporé l'accessibilité des sites Web dans vos processus et vos procédures?
- Donné aux employés de la formation concernant la Norme sur l'accessibilité des sites Web ainsi que son application aux différentes technologies (p. ex., PDF, Javascript, HTML) utilisées par votre organisation?
En archivant des pages Web, avez-vous :
- Clairement identifié la page Web comme étant archivée?
En élaborant des sites et applications Web, avez-vous :
- Établi des pages Web en utilisant la version la plus récente de la Boîte à outils de l'expérience Web (BOEW)?
- Établi des pages Web en utilisant une approche d'amélioration progressive?
- Établi des pages Web basées sur HTML en utilisant les applications Internet riches et accessibles (WAI-ARIA) 1.0, lorsque cela était indiqué?
- Établi des pages Web basées sur HTML en utilisant HTML5 et UTF-8?
- Établi des pages Web basées sur HTML en utilisant des présentations sur CSS plutôt qu'une présentation axée sur un tableau?
- Prévenu les utilisateurs des changements de fonction des liens, tels que l'ouverture d'une nouvelle fenêtre ou d'un nouvel onglet, ou d'un lien à un document non HTML dans des pages Web basées sur HTML?
- Clairement indiqué tout le contenu vidéo qui doit être réutilisé par les médias?
- Inclus un avis concernant l'accessibilité?
- Mis à l'essai les pages Web au moyen des navigateurs recommandés?
En évaluant les sites et applications Web et en établissant des rapports sur leur conformité à la Norme, avez-vous :
- Utilisé la méthode d'échantillonnage pour déterminer le nombre et le type d'échantillons de pages Web?
- Utilisé la Méthodologie d'évaluation pour la Norme sur l'accessibilité des sites Web pour déterminer la conformité de l'échantillon de pages Web?
- Utilisé des outils d'évaluation pour aider le ministère à automatiser partiellement ses évaluations de la conformité, comme l'exige la Méthodologie d'évaluation?
- Fourni les rapports de conformité exigés par le Secrétariat?
- Intégré les leçons apprises à la suite des évaluations du Secrétariat?
Section 6 : Conclusion
Le gouvernement du Canada appuie l'accessibilité des sites Web depuis plus d'une décennie grâce à la Normalisation de sites Internet (NSI) et à son harmonisation avec les normes internationales que sont les Règles pour l'accessibilité des contenus Web (WCAG) du World Wide Web Consortium.
Le gouvernement du Canada déploie certainement de grands efforts pour assurer l'accessibilité de ses sites et applications Web. Néanmoins, il déploie de plus grands efforts encore pour améliorer l'accessibilité des sites Web. L'application des outils, des solutions et des instructions figurant dans le présent document aidera les ministères à mettre en œuvre la Norme sur l'accessibilité des sites Web, l'une des trois normes Web qui ont remplacé la NSI 2.0.
Demandes de renseignements
Veuillez adresser vos demandes de renseignements au sujet de la Norme sur l'accessibilité des sites Web et de la présente Orientation au centre d'expertise des normes Web de votre ministère. Pour toute question ayant trait à l'interprétation de la présente Orientation, les centres d'expertise des normes Web devraient communiquer avec le :
Politique numérique
Bureau du dirigeant principal de l’information
Secrétariat du Conseil du Trésor du Canada
Ottawa ON K1A 0R5
Courriel : DPPN@tbs-sct.gc.ca
Annexe A : Définitions
D'autres définitions techniques sont données à l'annexe A de la Norme sur l'accessibilité des sites Web.
- Responsable ( Accountable for)
- Aux fins de la Norme sur l'accessibilité des sites Web, un ministère est responsable du contenu Web dont il est partiellement ou entièrement propriétaire et qui est présenté dans son site ou application Web. Le terme « ministère » s'applique aux organisations énumérées aux annexes I, I.1 et II de la Loi sur la gestion des finances publiques.
- Nombre additionnel de pages Web des sites ou applications Web ( Additional number of Web pages of Websites or Web applications)
- Augmentation mesurable suffisante du nombre de pages Web des sites et applications Web accessibles au public du ministère rendues conformes au cours de la phase 2 de la mise en œuvre de la Norme sur l'accessibilité des sites Web.
- Responsable opérationnel ( Business Owner)
- Responsable des sites ou applications Web accessibles au public.
- Cartes complexes ( Complex maps)
- Il s'agit de cartes associant des renseignements à au moins un endroit ne pouvant pas être représenté par des adresses postales ou des noms propres comme des intersections, des repères, des villes ou des régions. Un exemple d'une carte complexe est une carte indiquant le lieu et l'intensité d'une précipitation détectée par un réseau radar.
- Dont la justification est démontrable ( Demonstrably justified)
- Une exclusion dont la justification est démontrable est une exonération temporaire des exigences de la Norme sur l'accessibilité des sites Web pour les pages de sites et d'applications Web lorsqu'il est d'importance critique que le contenu soit rendu accessible pour fournir de l'information et des services, lorsque les solutions techniques pour assurer l'accessibilité ou d'autres éléments ne sont pas facilement disponibles et que l'exonération peut être justifiée au Secrétariat du Conseil du Trésor du Canada. Par exemple, on peut offrir d'autres présentations du texte ou une présentation directe par satellite d'images radar météorologiques.
- Dépôt numérique ( Digital repository)
- Un dépôt est un environnement de préservation de ressources d'information de valeur commerciale. Il comprend de l'espace de stockage spécifique, physique ou électronique, de même que l'infrastructure associée requise pour sa maintenance. Une base de données est un tel dépôt.
- Pages Web les plus fréquemment visitées ( Most frequently used Web pages)
- Les pages Web des sites et applications Web les plus fréquemment visitées sont celles ayant le plus grand nombre de visionnements de pages.
- Information et services les plus importants ( Most important information and services)
- L'information et les services les plus importants comprennent les droits et les avantages, les autres informations et autres services extrêmement prioritaires prévus par le mandat d'un ministère, comme les avertissements et avis gouvernementaux et les autres avis importants, par exemple les prestations du Régime de pension du Canada, les alertes météorologiques, les avis aux voyageurs ou les avis de santé publique.
- Accessible au public ( Public-facing)
- Un site ou une application Web accessible au public est un site ou une application auquel des personnes et des entreprises qui ne font pas partie du gouvernement du Canada peuvent avoir accès.
- Pages Web restantes ( Remaining Web pages)
- Toutes les pages restantes des sites et applications Web accessibles au public sont rendues conformes au cours de la phase 3 de la mise en œuvre de la Norme sur l'accessibilité des sites Web.
- Droits et avantages ( Rights and benefits)
- Un droit ou un avantage est un programme ou une initiative du gouvernement du Canada servant à offrir un produit ou un service pour lesquels il existe des critères d'admissibilité ou d'application établis. Ce serait le cas par exemple des prestations pour enfants, des prestations parentales, des prestations de pension et des subventions et contributions.
- Cadre supérieur ministériel ( Senior departmental official)
- Le cadre supérieur ministériel est chargé d'aider l'administrateur général à surveiller la mise en œuvre et le suivi de la Norme sur l'accessibilité des sites Web.
- Nombre significatif de pages Web ( Significant number of Web pages)
- Nombre mesurable ou suffisamment grand de pages Web de sites et d'applications Web accessibles au public du ministère rendues conformes au cours de la phase 1 de la mise en œuvre de la Norme sur l'accessibilité des sites Web.
- Page Web ( Web page)
- Une page Web est un élément d'un site ou d'une application Web. Voir la définition complète à l'annexe A de la Norme sur l'accessibilité des sites Web.
- Pages Web mentionnées dans les pages d'accueil ( Web pages referenced from home pages)
- Ces pages Web comprennent les pages Web de deuxième niveau de sites et d'applications Web, de même que les pages Web directement mentionnées dans la page d'accueil d'un site ou d'une application Web (p. ex., divulgation proactive, Contactez-nous).
- Modèle de page Web ( Web page template)
- Un modèle de page Web est un modèle utilisé par une application Web pour des présentations spécifiques ou pour présenter du contenu. On peut utiliser un modèle de page Web unique pour présenter une ou plusieurs pages d'application Web.