Services publics et Approvisionnement Canada
Évaluation ciblée du processus de conformité des soumissions en phases
Sur cette page
- Introduction
- Objet de l'examen
- Méthode d'examen
- Conclusion
- Observations
- À propos de l'examen
- Annexe A : Schéma du processus de conformité des soumissions en phases
Introduction
La présente évaluation s'inscrit dans le Plan d'audit axé sur les risques pour 2019 à 2022 de Services publics et Approvisionnement Canada (SPAC) à la suite des travaux menés par le Bureau du dirigeant principal d'audit dans le cadre de sa Stratégie pour les missions de certification liées aux programmes et projets de défense.
Dans la lettre de mandat de la ministre de SPAC en octobre 2015, deux des grandes priorités étaient de moderniser les pratiques en matière d'approvisionnement pour les simplifier et d'alléger le fardeau administratif qu'elles représentent, et de favoriser une plus grande concurrence. Par conséquent, l'équipe du Programme des approvisionnements s'est donné pour objectif d'établir un processus souple de conformité des soumissions à l'appui du mandat ministériel. En juillet 2017, le Programme des approvisionnements de SPAC a mis en œuvre la Politique sur le Processus de conformité des soumissions en phases (AP-123), ainsi qu'un guide d'orientation supplémentaire sur sa mise en œuvre. Le Secteur de la politique stratégique du Programme des approvisionnements de SPAC est chargé de surveiller et d'évaluer l'utilisation du processus de conformité des soumissions en phases, tandis que les agents d'approvisionnement sont responsables de faire appliquer le processus, de collecter des données utiles et de présenter des rapports au Secteur de la politique stratégique.
Le processus de conformité des soumissions en phases peut être intégré aux invitations à soumissionner qui comportent une demande de proposition ou une demande d'offre à commandes. La politique permet aux soumissionnaires et aux offrants de corriger, après la date de clôture de la demande de soumissions, un constat de non-conformité relatif aux exigences obligatoires d'admissibilité (exigences obligatoires dont la conformité peut être évaluée peu après la date de clôture des soumissions). Lorsqu'un soumissionnaire ou un offrant est jugé non conforme, il se verra offrir la possibilité de soumettre des renseignements supplémentaires ou différents afin d'être réévalué comme conforme à ces exigences obligatoires d'admissibilité.
La politique définit un ensemble commun de facteurs qui serviront de fondement à la décision de SPAC quant à savoir si le processus de conformité en phases fera partie des modalités d'une demande de proposition ou d'une demande d'offre à commandes. Selon la politique, le processus de conformité des soumissions en phases doit être inclus dans une demande de proposition ou une demande d'offre à commandes dont la valeur estimative dépasse 2 000 000 $ et lorsque sont remplies certaines conditions énoncées dans la politique.Note de bas de page 1
Nonobstant ce qui précède, les directeurs (et les cadres de niveau supérieur) de SPAC peuvent décider : de ne pas inclure le processus de conformité des soumissions en phases dans les modalités d'une demande de proposition ou d'une demande d'offre à commandes lorsque les critères susmentionnés sont remplis; d'inclure le processus de conformité des soumissions en phases dans les modalités d'une demande de proposition ou d'une demande d'offre à commandes lorsque les critères susmentionnés ne sont pas remplis. La justification des exceptions susmentionnées doit être documentée dans le dossier d'approvisionnement.
En outre, l'application du processus compte trois phases : évaluation de la conformité des renseignements financiers requis de la soumission (phase 1); évaluation de toutes les autres exigences obligatoires d'admissibilité de la soumission (phase 2); achèvement du processus d'évaluation (phase 3). Pendant la phase 1, les soumissionnaires peuvent fournir les renseignements financiers manquants, et pendant la phase 2, ils peuvent présenter des renseignements supplémentaires pour se conformer à toutes les exigences obligatoires.
Le processus de conformité des soumissions en phases aidera le gouvernement du Canada à atteindre les objectifs qu'il s'est fixés en matière d'approvisionnement pour rehausser la valeur et la concurrence, puisqu'il permettra d'augmenter le nombre de soumissions ou d'offres qui répondent aux exigences obligatoires d'admissibilité pour les demandes de propositions et les demandes d'offres à commande de SPAC.
Définition d'examen
Un examen fournit un niveau d'assurance modéré puisqu'il définit des procédures qui permettent de diminuer (au niveau modéré), le risque d'arriver à une conclusion erronée en raison de la procédure d'examen. Ces procédures se limitent normalement à la demande de renseignements, à l'analyse et à la discussion. Le risque est réduit à un niveau modéré lorsque les éléments probants réunis permettent de conclure à une possibilité plausible dans les circonstances.
Objet de l'examen
Le présent examen vise à établir si le processus de conformité des soumissions en phases est clair, bien compris et appliqué de manière uniforme; s'il permet d'accroître le nombre de soumissionnaires; et s'il rend compte des leçons apprises.
La portée de l'examen englobe avant tout l'évaluation de l'application du processus de conformité des soumissions en phases depuis sa mise en œuvre en juillet 2017. La période visée par l'examen ciblé était du 17 juillet 2017 au 31 octobre 2019.
De plus amples renseignements sur l'objectif, la portée et la méthode, ainsi que les critères de l'examen se trouvent dans la partie intitulée « À propos de l'examen », qui se trouve à la fin du présent rapport.
Énoncé de conformité
L'examen est conforme aux normes d'audit interne du gouvernement du Canada, comme en témoignent les résultats du programme d'assurance et d'amélioration de la qualité.
Méthode d'examen
Les travaux de vérification menés aux fins de cette évaluation ont été pour l'essentiel terminés en octobre 2019.
Tout au long de la phase d'évaluation de cet examen ciblé, l'équipe d'examen a évalué et analysé la documentation, interrogé des intervenants clés dans le domaine de l'approvisionnement, et envoyé un sondage à 99 membres de la collectivité de l'approvisionnement (taux de participation de 51 %). Elle a aussi effectué une revue générale des dossiers d'approvisionnement avec les agents d'approvisionnement principaux en considérant le processus de conformité des soumissions en phases. En outre, l'équipe d'examen a sélectionné un échantillon de 13 dossiers d'approvisionnement qui ont fait l'objet du processus de conformité des soumissions en phases et a fait valider les conclusions par leurs agents d'approvisionnement concernés. De plus, un schéma du processus de conformité des soumissions en phases a été élaboré afin de représenter et de comprendre le processus dans son ensemble (Annexe A : Schéma du processus de conformité des soumissions en phases).
Conclusion
Dans l'échantillon des approvisionnements qui ont fait l'objet de notre examen, nous constatons que l'application du processus de conformité des soumissions en phases a contribué à maintenir 42 % de plus de fournisseurs. Toutefois, puisqu'il était impossible d'évaluer toutes les réponses pour les deux approvisionnements auxquels on a appliqué le processus de conformité des soumissions en phases et de ceux auxquels le processus pouvant être appliqué, nous n'avons pas été en mesure d'évaluer si le processus a été appliqué de façon uniforme et d'établir si le processus dans son ensemble permettait de retenir un plus grand nombre de fournisseurs.
Nous avons constaté que la capacité du Programme des approvisionnements de mesurer le succès et le rendement du processus de conformité des soumissions en phases était entravée par :
- l'absence d'un mécanisme central de suivi efficace pour les données relatives aux approvisionnements dans le cadre du processus de conformité des soumissions en phases
- l'absence de rôles et de responsabilités clairement définis en matière de gouvernance et de surveillance dans la Politique sur le Processus de conformité des soumissions en phases, et qui auraient pu permettre de mesurer son rendement par rapport aux résultats
- l'absence de leçons apprises dans chacun des dossiers d'approvisionnement pour alimenter un processus d'amélioration continue
- des consultations internes sur le processus de conformité des soumissions en phases ont néanmoins été tenues afin de recueillir les principales leçons apprises et de les intégrer au guide
Nous avons constaté que des lignes directrices ont été formulées et documentées pour permettre l'application du processus (par exemple, à partir d'un guide de conformité des soumissions en phases). On reconnaît la possibilité de rendre le guide plus accessible à la collectivité de l'approvisionnement.
Enfin, les résultats de nos entrevues et de notre enquête ont révélé que le processus de conformité des soumissions en phases manquait peut-être de clarté pour la collectivité de l'approvisionnement, qui ne le comprenait peut-être pas parfaitement. On reconnaît la possibilité d'améliorer les activités de formation pour favoriser l'application du processus de conformité des soumissions en phases.
Observations
Des procédures d'examen efficaces et adaptées ont été suivies, et des données ont été collectées pour confirmer l'exactitude des constatations et des conclusions énoncées dans le présent rapport avec un niveau d'assurance modéré. Les constatations et les conclusions reposent sur une comparaison entre les conditions qui prévalaient au moment de la vérification et les critères d'examen préétablis et acceptés par la direction. Les constatations et les conclusions ne s'appliquent qu'à l'entité examinée, dans la portée et la période visées par l'examen.
Gestion de l'information des dossiers d'approvisionnement
Attente : Nous nous attendions à ce que l'information sur les approvisionnements pour lesquels le processus de conformité des soumissions en phases avait été ou aurait pu être appliqué soit facilement accessible et gérée de manière à permettre l'évaluation du processus et à appuyer la prise efficace de décisions et l'intégration des leçons apprises.
Conclusion : Il existe des lacunes dans la gestion de l'information sur le suivi des données sur les approvisionnements se rapportant au processus de conformité des soumissions en phases. Des lacunes ont aussi été observées dans la prise en compte des leçons apprises dans les dossiers d'approvisionnement en vue d'un processus d'amélioration continue.
La gestion de l'information est une composante essentielle de la bonne gestion dans les ministères. La disponibilité d'information de grande qualité pour les décideurs contribue à la réalisation des programmes, à la prestation des services et à l'élaboration des processus, ce qui permet aux ministères de mieux répondre aux besoins des Canadiens et d'assumer leurs responsabilités à l'égard de ces derniers. Une gestion adéquate de l'information permet ultérieurement de surveiller, de mesurer le rendement et d'établir des rapports, ce qui nous permet de tirer des apprentissages et de toujours nous améliorer.
Pendant notre examen, nous n'avons pas pu obtenir une série complète de données comprenant tous les dossiers d'approvisionnement auxquels le processus de conformité des soumissions en phases a été appliqué, ou ceux auxquels ce processus aurait pu être appliqué (dont la valeur était d'au moins 2 millions de dollars et visés par au moins un autre facteur défini dans la Politique).
Nous avons constaté l'absence de mécanisme central de suivi permettant de reconnaître les dossiers d'approvisionnement auxquels avait été appliqué le processus de conformité des soumissions en phases. En effet, les systèmes utilisés pour saisir les renseignements sur l'approvisionnement ne permettaient pas de suivre précisément les renseignements propres au processus de conformité des soumissions en phases. Ce constate est appuyée par les commentaires formulés au cours de nos entrevues : 15 personnes sur les 15 interrogées (100 %) ont dit connaître des lacunes dans la surveillance des données liées au processus de conformité des soumissions en phases. Compte tenu de ces limites et en l'absence d'autres outils de suivi, le Secteur de la politique stratégique a mis en place un mécanisme manuel de suivi pour relever les approvisionnements qui pourraient avoir utilisé le processus, grâce à une liste des demandes du guide présentées par les agents d'approvisionnement. Nous avons toutefois été informés que la liste était peut-être incomplète et qu'elle ne tenait peut-être pas compte de tous les approvisionnements auxquels le processus avait été appliqué.
Pour ce qui est de l'amélioration continue du processus de conformité des soumissions en phases, nous avons constaté que le Secteur de la politique stratégique a tenu cinq séances d'information en août 2019 avec la collectivité de l'approvisionnement de toutes les régions afin d'obtenir ses commentaires. Nous avons toutefois noté qu'aucun processus officiel permanent n'était en place pour saisir les leçons apprises à la fin de chaque processus d'approvisionnement auquel était appliqué le processus pour l'améliorer de façon constante. Ce constat a été confirmé par l'examen des dossiers (dont aucun ne faisait état d'aucune leçon apprise) et par les résultats des entrevues et des sondages qui ont démontré que 36 répondants sur 42 (86 %) ignorent si des leçons sont tirées sur l'utilisation du processus de conformité des soumissions en phases. Par ailleurs, 13 répondants sur 15 (87 %) n'ont pu faire état d'aucune forme de leçons apprises.
Recommandation 1
La sous-ministre adjointe (SMA) de la Direction des approvisionnements, en collaboration avec le SMA de la Direction générale de l'approvisionnement maritime et de défense, devrait :
- améliorer les mécanismes de suivi et de gestion de l'information sur les approvisionnements auxquels on a appliqué le processus de conformité des soumissions en phases et sur ceux auxquels il pourrait être appliqué
- établir un processus officiel pour saisir les leçons apprises dans les dossiers d'approvisionnement auxquels on applique le processus de conformité des soumissions en phases afin de permettre d'améliorer continuellement le processus
Plans d'action de la direction
Plan d'action de la direction 1.1
Les sous-ministres adjoints, Programme des approvisionnements, reconnaissent la nécessité d'améliorer les mécanismes pour mieux suivre et mieux gérer l'information sur les approvisionnements. D'importants efforts sont entrepris pour rehausser la qualité et la quantité des données saisies pour les approvisionnements, et surtout sur les besoins détaillés. À l'heure actuelle, une solution d'approvisionnement électronique est mise en œuvre à court terme par l'équipe du Programme des approvisionnements afin d'atteindre ces objectifs. Les progrès en cours pour améliorer la solution d'approvisionnement électronique sont régulièrement communiqués au Comité ministériel d'audit.
Plan d'action de la direction 1.2
Il est important de saisir et d'intégrer les leçons apprises pour assurer une amélioration continue. Le Secteur de la politique stratégique du Programme des acquisitions a établi un processus visant les dossiers auxquels on a appliqué le processus de conformité des soumissions en phases. Ce processus comprend la tenue d'une séance annuelle avec les agents d'approvisionnement. À titre d'exemple, à l'été 2019, le Secteur de la politique stratégique a organisé des séances de rétroaction avec des agents d'approvisionnement qui avaient appliqué le processus de conformité des soumissions en phases à un approvisionnement. Les renseignements tirés de ces séances ont été intégrés à une version actualisée du guide sur le processus de conformité des soumissions en phases. Le guide est un document évolutif, qui est modifié au besoin pour rendre compte des leçons apprises. La prochaine séance annuelle de mise à jour est prévue pour septembre 2020.
Concurrence accrue
Attente : Nous nous attendions à ce que le processus de conformité des soumissions en phases soit appliqué de façon uniformeNote de bas de page 2 et qu'il soit efficace pour retenir un plus grand nombre de fournisseurs.
Conclusion : Les résultats de notre examen des dossiers indiquent que, lorsqu'il est appliqué, le processus de conformité des soumissions en phases contribue à retenir un plus grand nombre de fournisseurs. Toutefois, vu qu'il était impossible d'obtenir certains renseignements sur certains approvisionnements, nous n'avons pas été en mesure d'évaluer si le processus a été appliqué de façon uniforme ni d'évaluer s'il avait permis de retenir davantage de fournisseurs.
Notre examen des dossiers sélectionnés pour faire l'objet d'essais a révélé que l'application du processus de conformité des soumissions en phases a entraîné la sélection de soumissionnaires initialement non conformes. Voici les constats de l'examen des dossiers d'approvisionnement auxquels on a appliqué le processus de conformité des soumissions en phases :
- des contrats ont été attribués pour douze des treize dossiers (92 %), pour une valeur totale de 419 531 996,52 $
- des 55 fournisseurs qui ont présenté une soumission initiale pendant notre examen, 27 (49 %) ont été invités à fournir des renseignements complémentaires
- sur les 27 fournisseurs invités à fournir des renseignements complémentaires, 20 (74 %) ont acquiescé à la demande et par conséquent été retenus
- ainsi, le processus de conformité des soumissions en phases a permis de retenir 20 fournisseurs (74 %) qui étaient initialement considérés comme non conformes
- donc, si le processus de conformité des soumissions en phases n'avait pas été appliqué, seuls 28 fournisseurs auraient été pris en considération
- l'application du processus de conformité des soumissions en phases a permis de considérer 20 fournisseurs de plus comme admissibles, portant à 48 le nombre de fournisseurs qualifiés, une augmentation de 42 %
- enfin, 4 des 12 (33 %) contrats attribués ont été conclus avec des fournisseurs qui auraient été éliminés si le processus de conformité des soumissions en phases n'avait pas été appliqué
- la valeur totale des quatre contrats, 13 375 321,07 $, témoigne de la valeur des produits et des services économisés en évitant un nouvel appel d'offres que le gouvernement du Canada aurait dû mener si le processus n'avait pas été utilisé
En raison de l'indisponibilité des données sur les approvisionnements, nous n'avons pas pu mener d'analyse approfondie sur tous les approvisionnements auxquels on aurait pu appliquer le processus de conformité des soumissions en phases (ceux dont la valeur était supérieure à 2 millions de dollars, et qui étaient visés par l'un des facteurs indiqués dans la Politique sur le Processus de conformité des soumissions en phases) pour évaluer si le processus a été appliqué de façon uniforme ou s'il a permis de cerner les lacunes ou les causes profondes empêchant d'appliquer le processus. De plus, étant donné que l'inventaire des dossiers d'approvisionnement qui ont fait l'objet du processus de conformité des soumissions en phases était incomplet, notre échantillon d'examen n'était peut-être pas représentatif de l'ensemble de ces dossiers, ce qui pourrait avoir diminué l'exactitude et la pertinence des résultats des essais. En raison de ces limites, nous n'avons pas été en mesure d'évaluer de manière globale si l'application du processus de conformité des soumissions en phases était uniforme et si, dans l'ensemble, il a permis de retenir davantage de fournisseurs.
Conception et mise en œuvre de la Politique sur le Processus de conformité des soumissions en phases et des lignes directrices connexes
Attentes : Nous nous attendions à ce que la Politique sur le Processus de conformité des soumissions en phases (AP-123) soit conçue selon des principes de rédaction de politiques solides et efficaces, manifestés par des définitions claires des rôles, des responsabilités et des obligations, le contrôle de l'application de la politique, et la communication en temps opportun d'informations crédibles.
Nous nous attendions également à ce que la Politique sur le Processus de conformité des soumissions en phases et ses outils connexes soient documentés, clairs et bien compris par les membres de la collectivité de l'approvisionnement.
Conclusion :
Nous avons constaté que la Politique sur le Processus de conformité des soumissions en phases ne définit pas de manière claire les rôles et les responsabilités en matière de gouvernance et de surveillance pour permettre de surveiller son rendement à la lumière des résultats escomptés.
Nous avons également constaté que le guide et le processus de conformité des soumissions en phases étaient documentés, mais qu'ils n'étaient peut-être pas clairs ni bien compris par la collectivité de l'approvisionnement.
Enfin, nous avons relevé une occasion d'améliorer les activités de formation pour l'application du processus de conformité des soumissions en phases.
Les politiques et les procédures sont des instruments importants qui permettent aux ministères de gérer les risques auxquels sont exposées les opérations et d'atteindre les résultats et les objectifs escomptés en établissant des règles précises qui doivent être suivies de façon uniforme par les intervenants identifiés. Des politiques bien conçues devraient suivre un ensemble commun de principes, notamment la définition et l'attribution claires des rôles, les responsabilités et les attentes en matière de rendement pour tous les intervenants. En outre, la conformité aux politiques devrait être respectée et contrôlée au moyen de rapports d'information crédibles et opportuns, y compris des cadres de gestion du rendement qui englobent les processus nécessaires et le contrôle pour une mise en œuvre réussie.
Rôles, responsabilités et obligations
La politique sur le Processus de conformité des soumissions en phases a été élaborée et mise en œuvre par le Secteur de la politique stratégique au sein de la Direction de l'approvisionnement de SPAC. Le processus de conformité des soumissions en phases est l'une des nombreuses politiques, clauses et procédures qui doivent être incluses dans le Guide des approvisionnements et dans le guide des Clauses et conditions uniformisées d'achat (CCUA). Les deux guides sont principalement destinés à être utilisés par les agents de négociation des contrats de SPAC agissant en sa qualité de fournisseur de services communs, lorsqu'il effectue des achats pour le compte d'autres organismes du gouvernement du Canada. Ainsi, la Politique sur le Processus de conformité des soumissions en phases est fondamentalement destinée à être utilisée et appliquée par les mêmes employés. Par conséquent, son format et son contenu s'apparentent davantage à un ensemble de procédures obligatoires qu'à une politique ministérielle classique.
Après avoir examiné la politique, nous avons constaté qu'elle donne un aperçu des responsabilités en ce qui concerne le moment et la façon d'appliquer le processus de conformité des soumissions en phases. La politique renvoie également au Guide sur le processus de conformité des soumissions par étapes, lequel définit de manière plus étayée les rôles et les responsabilités des agents d'approvisionnement du Programme des approvisionnements, pour les agents des ministères et des organismes clients, ainsi que pour les soumissionnaires et les offrants. Le Guide sur le processus de conformité des soumissions par étapes est un document de procédure perpétuel qui est disponible sur demande.
Même si la Politique sur le Processus de conformité des soumissions en phases a été conçue pour définir les rôles des agents d'approvisionnement dans l'application du processus, nous avons néanmoins constaté qu'elle ne définit pas clairement les responsabilités et les obligations qui concernent la supervision de la mise en œuvre, de l'application et du suivi de la politique, la mesure du rendement, et les rapports sur les résultats et les cas de non-conformité. Dans les entrevues que nous avons menées avec eux, les employés du Secteur de la politique stratégique ont dit être responsables de concevoir et de mettre en œuvre la politique. Or, ces employés n'ont aucun pouvoir leur permettant de contrôler la conformité après l'application de la politique, puisque cette responsabilité relève des fonctions des Directions de l'approvisionnement en vertu des pratiques d'approvisionnement courantes. Par conséquent, le Secteur des politiques stratégiques n'a pas été en mesure de vérifier si l'application du processus a été suivie comme prévu.
Mesure du rendement, surveillance et production de rapports
Le principal objectif du processus de conformité des soumissions en phases est de rehausser la concurrence en faisant augmenter le nombre de soumissionnaires admissibles. La politique sur le Processus de conformité des soumissions en phases comprend une section sur les résultats attendus, lequel prévoit que le processus devrait appuyer les objectifs en matière de concurrence et d'obtention du meilleur rapport qualité-prix pour le Canada des processus d'approvisionnement fédéraux en permettant d'accroître le nombre de soumissions ou d'offres qui répondent aux exigences obligatoires d'admissibilité d'une demande de propositionsNote de bas de page 3 ou d'une demande d'offres à commandesNote de bas de page 4 de Travaux publics et Services gouvernementaux Canada (TPSGC). Comme nous l'avons déjà relevé, la politique ne précise pas à qui incombent la responsabilité et les obligations de surveiller et de mesurer le rendement et l'atteinte des résultats escomptés.
De plus, la Politique sur le Processus de conformité des soumissions en phases comprend une section sur les exigences en matière de rapports, selon laquelle les agents d'approvisionnement doivent fournir au Secteur de la politique stratégique de l'information sur l'utilisation du processus de conformité des soumissions en phases dans le cadre d'une demande de proposition ou une demande d'offre à commandes. Ces exigences en matière de rapports sont précisées dans le Guide sur le processus de conformité des soumissions par étapes et doivent être appliquées à cinq étapes de l'approvisionnement. Le contrôle de la conformité à la Politique sur le Processus de conformité des soumissions en phases permet d'évaluer l'effet du processus de conformité des soumissions en phases sur la concurrence, d'évaluer l'effet du processus de conformité des soumissions en phases sur le processus d'approvisionnement (au fil du temps), et d'établir la portée adéquate d'application de la politique. Les discussions avec le Secteur de la politique stratégique nous ont permis de confirmer que ces exigences en matière d'établissement de rapports avaient été délibérément intégrées au processus par le Secteur comme mécanisme de rétroaction sur l'utilisation du processus de conformité des soumissions en phases, au moyen des données collectées sur les approvisionnements auxquels a été appliqué le processus de conformité des soumissions.
Bien que la Politique sur le Processus de conformité des soumissions en phases indique les résultats attendus du processus, elle ne prévoit aucun mécanisme de contrôle ou de surveillance qui permettrait d'assurer que le rendement et l'atteinte des résultats font l'objet d'un suivi, de mesures et de rapports. Bien que les exigences en matière de rapports soient définies dans la politique, dans les conditions précitées, aucun pouvoir n'est conféré pour assurer la conformité. Par conséquent, il en va de la discrétion des agents d'approvisionnement de faire rapport au Secteur des politiques stratégiques à chaque étape de l'approvisionnement. Notre examen des dossiers n'a révélé aucun cas où des agents d'approvisionnement ont communiqué au Secteur des politiques stratégiques les renseignements requis à chacune des cinq étapes de l'établissement des rapports, comme l'exigent pourtant la politique et le guide.
Interprétation et application de la politique, des critères et des lignes directrices connexes
Le fondement d'une politique efficace repose sur le souci de définir des exigences claires, compréhensibles et accessibles, de façon à favoriser l'application uniforme de la politique aux fins pour lesquelles elle a été adoptée. La politique sur le Processus de conformité des soumissions en phases se compose d'un ensemble de facteurs pour encourager son utilisation, et d'un ensemble d'étapes liées à son application. De plus, le Guide sur le processus de conformité des soumissions par étapes a été élaboré pour documenter et fournir des détails précis sur l'application du processus.
Nous avons mené un sondage auprès des membres de la collectivité de l'approvisionnement afin de connaître leur perspective sur la politique, le processus et les outils d'orientation connexes. Sur les 7 personnes interrogées, 6 (86 %) – à l'exclusion des personnes du Secteur des politiques stratégiques qui gèrent le processus – ont déploré un manque de clarté et de compréhension de la Politique sur le Processus de conformité des soumissions en phases, et surtout des facteurs qui motivent l'utilisation de la politique. Plus précisément, des commentaires ont été formulés sur l'interprétation d'un des facteurs qui motivent l'utilisation de la politique, à savoir le facteur de la « complexité de l'exigence », ce qui, étant donné sa terminologie subjective, augmente la probabilité de différentes interprétations et donc d'application unique par chaque agent d'approvisionnement.
De plus, 35 répondants sur 43 (81 %)Note de bas de page 5 ont indiqué qu'ils ne tenaient pas toujours compte du processus de conformité des soumissions en phases dans le cadre de leurs dossiers d'approvisionnement. En entrevue et dans leurs commentaires, les répondants ont expliqué la situation par le fait que certains agents ne connaissent pas le processus, ne le comprenaient pas à la perfection ou manquaient d'aisance pour l'appliquer. De même, 22 des 31 répondants (71 %)Note de bas de page 6 ont affirmé que le guide manque de clarté.
Pour ce qui est de l'accessibilité, nous avons noté que la politique était disponible sur le site Web « Achats et ventesNote de bas de page 7 » du Ministère, mais qu'elle n'avait pas été ajoutée au Guide des approvisionnements ni dans le Guide des clauses et conditions uniformisées d'achat. Nous avons en fait appris qu'elle était toujours à l'étude au moment de notre engagement. Par ailleurs, peu d'activités d'information pour le faire connaître ont eu lieu depuis sa publication. Le Guide du processus de conformité des soumissions par étapes n'était pas facilement accessible sur le site Web de l'approvisionnement, il fallait en faire la demande par courriel au Groupe des politiques stratégiques.
Nous avons demandé au Groupe des politiques stratégiques si des formations étaient offertes sur le processus de conformité des soumissions en phases. Nous avons été informés que, pendant le lancement du processus de conformité des soumissions en phases, des formations avaient été offertes à la collectivité des achats pendant environ cinq mois sur la nouvelle initiative et son application. Depuis, aucune formation officielle n'a été offerte, mais des conseils sont fournis sur demande à ceux qui posent leurs questions par l'entremise de la boîte aux lettres générique du Secteur des politiques stratégiques. D'ailleurs, les résultats de notre enquête sur la formation ont révélé que 34 répondants sur 42 (81 %)Note de bas de page 8 ignoraient s'il existait une formation sur le processus de conformité des soumissions en phases, et 33 répondants sur 42 (79 %)Note de bas de page 9 ont indiqué qu'ils souhaiteraient suivre une formation sur ce processus. Bien qu'aucune formation officielle pour l'application du processus de conformité des soumissions en phases n'était établie au moment de l'examen, nous avons été informés que le Secteur des politiques stratégiques collaborait avec le Bureau de la formation et du perfectionnement professionnel au sein de SPAC pour examiner les possibilités d'élaborer un cours autonome sur le processus de conformité des soumissions en phases afin d'en améliorer la compréhension et l'application; toutefois, aucun calendrier précis n'a été fourni.
Recommandation 2
La SMA, Direction des approvisionnements, en collaboration avec le SMA, Direction générale de l'approvisionnement maritime et de défense, devrait veiller à ce que :
- les rôles, les responsabilités et les obligations soient établis pour la surveillance et l'établissement de rapports sur le respect du processus de conformité des soumissions en phases et sur l'atteinte des résultats attendus
- les lignes directrices relatives au processus de conformité des soumissions en phases (c'est-à-dire le Guide) puissent facilement être consultées par la collectivité de l'approvisionnement et qu'elles soient modifiées pour faciliter la compréhension globale des exigences de la politique
- d'autres activités de formation sur la Politique sur le Processus de conformité des soumissions en phases soient offertes et communiquées à la collectivité de l'approvisionnement
Plans d'action de la direction
Plan d'action de la direction 2.1
Les sous-ministres adjoints du Programme des approvisionnements reconnaissent qu'il est essentiel de définir clairement les rôles, les responsabilités et les obligations en matière de surveillance et de reddition de comptes sur le processus de conformité des soumissions en phases pour pouvoir rendre compte des résultats. Une approche visant à communiquer clairement les attentes est en cours d'élaboration et sera communiquée à l'équipe de la haute direction du Programme des approvisionnements.
Plan d'action de la direction 2.2
Un plan est en cours d'exécution pour s'assurer que les lignes directrices, y compris le Guide, sont intégrées aux principaux instruments de politique d'approvisionnement, comme le Guide des approvisionnements.
Plan d'action de la direction 2.3
Le Secteur de la politique stratégique collabore activement avec les professionnels de la formation du Secteur de la gestion organisationnelle de l'approvisionnement afin de s'assurer que la formation pour le processus de conformité des soumissions en phases est à jour et intégrée au programme de formation sur les achats pour les agents de SPAC.
À propos de l'examen
Autorité
Le présent examen figure dans le Plan d'audit et d'évaluation axé sur les risques de 2019 à 2022 de Services publics et Approvisionnement Canada (SPAC).
Objectif
Le présent examen visait à établir si le processus de conformité des soumissions en phases est clair, bien compris et appliqué de manière uniforme, s'il permet d'accroître le nombre de soumissionnaires initialement admissibles, et s'il tient compte des leçons apprises.
Portée et approche
Cet examen porterait principalement sur l'évaluation de l'application du processus de conformité des soumissions en phases depuis sa mise en œuvre en juillet 2017. La période du présent examen ciblé s'étalait du 17 juillet 2017 au 31 octobre 2019.
Pour évaluer le processus de conformité des soumissions en phases, nous avons examiné un échantillon de 13 dossiers d'approvisionnement assujettis au processus de conformité des soumissions en phases. Ces dossiers ont été sélectionnés à partir d'une liste de projets communiquée par le Secteur de la politique stratégique du Programme des approvisionnements. Les dossiers ont été sélectionnés pendant la période susmentionnée.
Le présent examen a été effectué conformément aux Normes internationales pour la pratique professionnelle de l'audit interne de l'Institut des auditeurs internes.
Critères
Les critères d'examen, approuvés par les bureaux de première responsabilité (BPR) dans le cadre du mandat d'examen ciblé, ont été tirés de la lettre de mandat de 2015 à l'intention de la ministre de SPAC concernant la modernisation de l'approvisionnement et la Politique sur le Processus de conformité des soumissions en phases (AP-123).
Les critères étaient les suivants :
- les critères d'application du processus de conformité des soumissions en phases aux marchés sont clairs, compris et appliqués de façon uniforme
- les politiques, les procédures et les processus liés au processus de conformité des soumissions en phases sont clairement documentés, compris et appliqués de façon uniforme
- le processus de conformité des soumissions en phases permet de retenir les fournisseurs qui étaient initialement non conformes
- les leçons retenues du processus de conformité des soumissions en phases sont recueillies, analysées et prises en compte pour l'amélioration continue du processus
Fin des travaux d'examen
Les travaux d'examen menés aux fins de cet engagement ont été pour l'essentiel terminés en octobre 2019.
Équipe d'examen
L'examen a été dirigé par les membres du Bureau du dirigeant principal d'audit, sous la supervision du directeur des approvisionnements, et sous la direction générale de la dirigeante principale d'audit. En outre, la mission a été examinée par la fonction d'assurance de la qualité du Bureau du dirigeant principal d'audit.
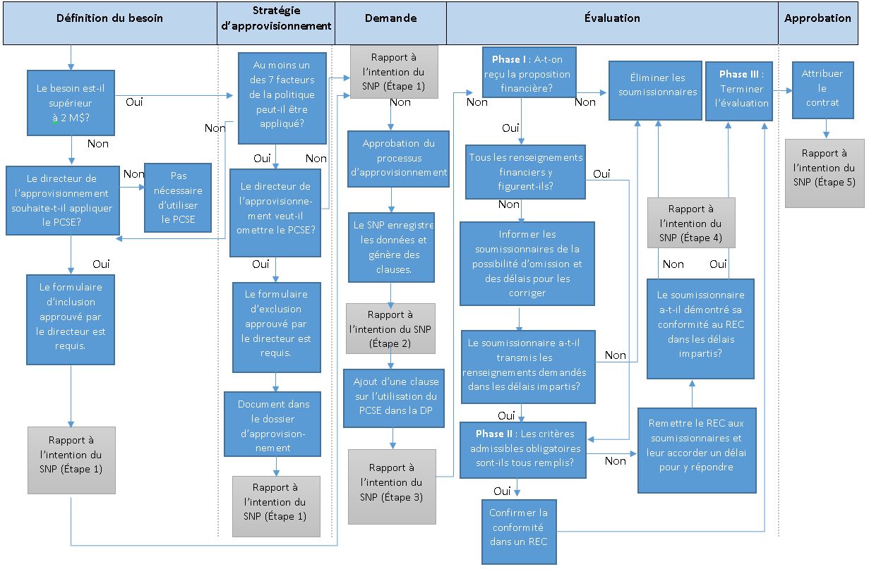
Annexe A : Schéma du processus de conformité des soumissions en phases
Description de l’image
Ce tableau est une représentation du processus de conformité des soumissions en phases, tel qu'il est destiné à être appliqué aux demandes de soumissions d'approvisionnement. Il est censé être un outil descriptif pour aider les agents d'approvisionnement et autres, à mieux comprendre l'application de cette politique.
L'organigramme couvre les 5 sections des phases d'approvisionnement :
- définition du besoin
- stratégie d'approvisionnement
- demande
- évaluation
- approbation
Section 1 : Définition du besoin
La première section (Définition du besoin) exige que l'utilisateur décide si le besoin dépasse 2 millions de dollars. Si ce n'est pas le cas, un directeur des achats est autorisé à continuer d'utiliser le processus, sinon, le processus n'a pas besoin d'être utilisé. Par contre, si le directeur décide d'appliquer le processus, un formulaire d'inclusion de directeur approuvé est requis et il est ensuite soumis au Secteur de la politique stratégique (étape 1).
Section 2 : Stratégie d'approvisionnement
La deuxième section (Stratégie d'approvisionnement) se poursuit si le besoin dépasse 2 millions de dollars dans la section précédente. Dans l'affirmative, une évaluation des facteurs du processus de conformité des soumissions en phases doit être envisagée, pour confirmer si le dossier d'approvisionnement doit utiliser le processus de conformité des soumissions en phases. Sinon, il est à la discrétion du directeur d'utiliser ou non le processus de conformité des soumissions en phases. Si l'un des 7 facteurs du processus de conformité des soumissions en phases est présent, le directeur responsable peut décider s'il souhaite exclure le processus ou non. S'il décide d'exclure le processus, un formulaire d'exclusion du directeur approuvé est requis et doit être documenté dans le dossier d'approvisionnement avec une justification. Après cela, ce formulaire doit être soumis au Secteur de la politique stratégique (étape 1).
Section 3 : Demande
La troisième section (Demande) se poursuit si le directeur décide de ne pas exclure le processus de la section précédente. À ce moment, le travail se déroule comme suit: approbation du processus d'approvisionnement, le Secteur de la politique stratégique enregistre les données et génère des clauses, faire rapport avec le Secteur de la politique stratégique (étape 2), inclusion de l'ajout de l'utilisation de la clause du processus de conformité des soumissions en phases dans la Demande de proposition et faire rapport avec le Secteur des politiques stratégiques (étape 3).
Section 4 : Évaluation
La quatrième section (Évaluation) est l'élément clé de l'application du processus de conformité des soumissions en phases. C'est là que le processus vise à donner aux fournisseurs une deuxième occasion de rester en considération, s'ils ont manqué ou oublié de l'information d'approvisionnement requises. Cette section est divisée en trois phases. La première phase est connue comme la section financière. Les agents d'achats évalueront la soumission et déterminer si elle contient tous les détails financiers requis. Si oui, ils peuvent passer à la phase 2. Sinon, agents d'achats doivent informer les fournisseurs des informations financières manquantes et leur donner un délai précis pour les fournir. Après ce délai, si les fournisseurs ne réussissent pas à soumettre l'information manquante, ils seront éliminés de l'évaluation. En cas de succès, leur soumission passe à la phase 2. La phase 2 est connue comme la phase des critères admissibles obligatoires. Si tous les critères admissibles obligatoires sont remplis, la soumission se poursuit et agents d'achats publient un rapport d'évaluation de la conformité informant la conformité. À ce moment-là, la soumission passe ensuite à la phase 3. Cependant, si la soumission ne comporte pas tous les critères admissibles obligatoires, les agents d'achats publient un rapport d'évaluation de la conformité et attribuent un délai spécifique pour le retour de réponse. Si le fournisseur ne parvient pas à répondre, les agents d'achats doivent faire rapport au Secteur de la politique stratégique (étape 4) et éliminer le fournisseur. Si le fournisseur réussit à répondre, les agents d'achats doivent faire rapport au Secteur de la politique (étape 4) et passer à la phase 3. La phase 3 est une évaluation complète de toutes les offres restantes.
Section 5 : Approbation
La cinquième et dernière section (Approbation) est celle où l'attribution du contrat est déterminée et signalée au Secteur de la politique pour la dernière fois (étape 5).