Skip to main content
Skip to "About government"
Language selection
Français
fr
/
Gouvernement du Canada
Search
Search CCG
Search
Menu
Main
Menu
Jobs and the workplace
Immigration and citizenship
Travel and tourism
Business and industry
Benefits
Health
Taxes
Environment and natural resources
National security and defence
Culture, history and sport
Policing, justice and emergencies
Transport and infrastructure
Canada and the world
Money and finances
Science and innovation
Manage life events
You are here:
Canada.ca
Canadian Coast Guard
Publications
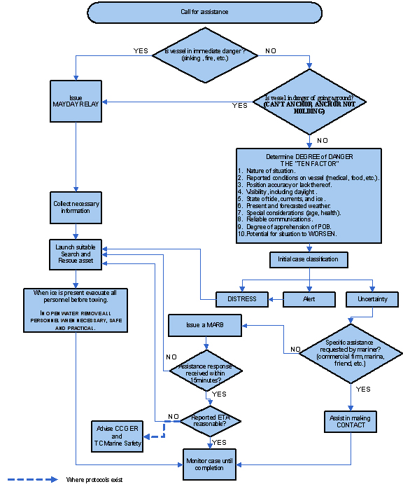
Policy and Operational Procedures on Assistance to Disabled Vessels
Page details
2026-02-16