Code of practice: management of tetrabutyltin
November 2011
Table of content
Acronyms
- CCBFC
- Canadian Commission on Building and Fire Codes
- CEPA 1999
- Canadian Environmental Protection Act, 1999
- CSA
- Canadian Standards Association
- DSL
- Domestic Substances List
- MSDS
- Material Safety Data Sheet
- PPE
- Personal Protective Equipments
- PVC
- Polyvinyl Chloride
- TDG
- Transportation of Dangerous Goods
- ULC
- Underwriters’ Laboratories of Canada
Preface
Background
Organotin substances are tin compounds having 1, 2, 3 or 4 organic groups attached and are designated as mono-, di-, tri- or tetraorganotin depending on the number of tin-carbon bonds in the molecule. Organotins are mainly used in the vinyl processing industry and as pesticides. Tetrabutyltin, the substance which is the subject of this Code of Practice, has the chemical formula (C4H9)4Sn and is used in Canada as a starting material for the synthesis of mono- and dibutyltin compounds for use in polyvinyl chloride (PVC) processing.
Between August 1994 and March 2000, the Minister of the Environment received notifications for nine organotin substances as "new" and/or "transitional" substances pursuant to subsection 26(2) of the 1988 Canadian Environmental Protection Act (CEPA), now subsection 81(1) of the Canadian Environmental Protection Act, 1999 (CEPA 1999, the statute that has repealed and replaced CEPA). These substances were proposed for importation or manufacture in Canada as stabilizers for PVC products, as intermediates used in the manufacture of organotin stabilizers and as material preservatives for building material formulations.
These new and transitional substances were assessed, and it was concluded that the nine substances are entering or may enter the environment in a quantity or concentration or under conditions that have or may have an immediate or long-term harmful effect on the environment or its biological diversity. Therefore, these substances are meeting the criterion set out in paragraph 64(a) of CEPA 1999.
On March 23, 2005, a Notice under subsection 84(5) of CEPA 1999 specifying the conditions under Ministerial Condition No. 13618 pertaining to the use, release and disposal of tetrabutyltin in Canada was published in the Canada Gazette, Part IFootnote 1.
In light of the assessment of the nine organotins, Environment Canada decided to do a follow-up ecological assessment on all organotins listed on the Domestic Substances List (DSL). The DSL is a compilation of all known substances that were in Canadian commerce between 1984 and 1986 or that are added to the DSL in accordance with CEPA 1999. A Notice summarizing the scientific considerations of the final follow-up ecological assessment report for organotin substances was published by Environment Canada in the Canada Gazette, Part I, on August 8, 2009, pursuant to section 68 of CEPA 1999Footnote 2. The final follow-up ecological assessment report concluded that tetrabutyltin meets the criterion set out in paragraph 64(a) of CEPA 1999Footnote 3. It was found that tetrabutyltin can be harmful to sensitive aquatic organisms at low concentrations. There is further concern for this substance because it can break down by dealkylation into tributyltins. In addition, commercial formulations of tetrabutyltin may contain up to 30% of tributyltins. Tributyltins were also found to meet the criterion set out in paragraph 64(a) and also meets the criteria for persistence and bioaccumulation as defined by the Persistence and Bioaccumulation Regulations made under CEPA 1999.
Based on the results of the final follow-up ecological assessmentFootnote 3, Environment Canada decided to develop a Code of Practice, which would help minimize the risk associated with the release of tetrabutyltin to the environment by implementing best management practicesFootnote 4.
On January 18, 2011, Environment Canada consulted with stakeholders on a proposed Code of Practice for the Management of Tetrabutyltin in Canada, through a consultation document sent to stakeholders and published on Environment Canada’s website for a 30-day comment periodFootnote 5. Industry representatives indicated that they supported this proposal and provided some suggestions. These comments have been considered in the preparation of the current final version of the Code of Practice. The full text of the responses to comments can be viewed on Environment Canada's website.
Purpose
The purpose of this Code of Practice (herein referred to as the "Code") is to minimize releases of tetrabutyltin to the aquatic environment by identifying best management procedures and practices for activities involving the import, distribution, manufacture and use of tetrabutyltin. However, all applicable municipal, provincial, territorial and federal legal requirements must be met, and a commitment by any person to implement the practices and procedures set out in this Code does not remove obligations to comply with all applicable statutory and regulatory requirements. While the only current application of tetrabutyltin in Canada is for the production of monobutyltin and dibutyltin, the Code will also apply to any new activities involving tetrabutyltin. The owner/operator of a facility where tetrabutyltin is used may attain several benefits by implementing the Code, for instance:
- Reduced environmental releases
- Reduced tetrabutyltin waste generation
- Improved product quality
- Enhanced community relations and overall operating performance
1 Applicability
This Code of Practice applies to all importers, distributers, manufacturers and users of tetrabutyltin in Canada. However, this Code does not apply to importers of the substance as a component of dry blended vinyl compounds, or to the transportation of tetrabutyltin given that it is addressed by the Transportation of Dangerous Goods Regulations (TDGR)Footnote 6.
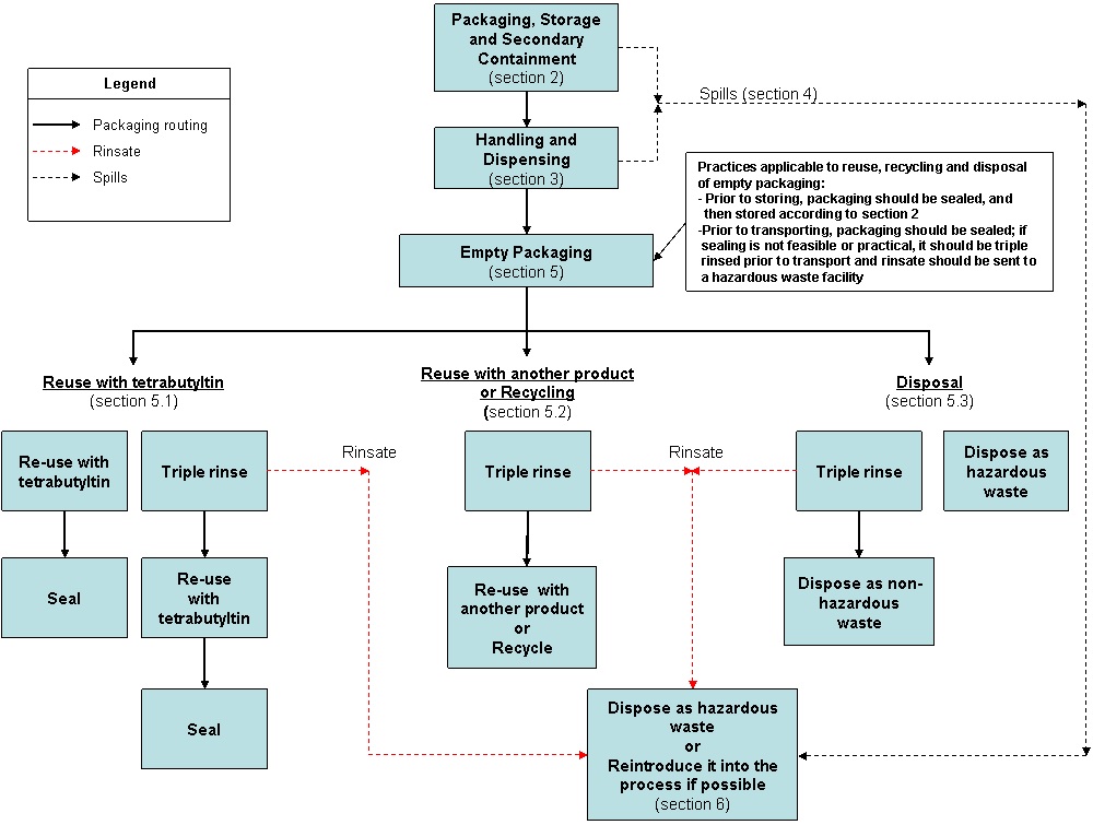
Figure 1 is a flow chart demonstrating the tetrabutyltin handling and disposal process with the potential routes of releases into the environment. As shown in Figure 1, there may be a potential for uncontrolled, unplanned or accidental releases (which, for simplicity, will be collectively referred to as "spills" in this Code) during the packaging, shipment, delivery, storage and handling of the substance. Releases may also occur during the rinsing of empty packaging as well as in the manufacturing and the processing steps of the substance itself. Therefore, this Code of Practice provides guidance for the management of tetrabutyltin to limit such potential releases. The Code provides best management practices for the following activities:
- Packaging, storage, and secondary containment (section 2)
- Handling and dispensing (section 3)
- Uncontrolled, unplanned or accidental releases (section 4)
- Empty packaging (section 5)
- Waste disposal (section 6)
- Record keeping and reporting (section 7)
- Training and management system (section 8)
The best management practices outlined below may not apply in all circumstances, therefore individual companies using tetrabutyltin should determine which of the best management practices are most appropriate to their unique situation, and are encouraged to surpass them when possible.
Figure 1: Tetrabutyltin handling and disposal process flow

Description of figure 1
Figure 1 is a flow chart demonstrating the tetrabutyltin handling and disposal process flow.
2 Packaging, storage and secondary containment
Tetrabutyltin is commercially available in different types of packaging and is shipped to the facility by bulk trucks (20 000 kg), which are typically dedicated, or in totes (1 000 kg), drums (220 kg) or small pails (20 kg or less). The packaging material should be non-reactive to tetrabutyltin.
Tetrabutyltin is a corrosive liquid that is sensitive to moisture and contamination by iron. The Material Safety Data Sheet (MSDS) for tetrabutyltin should be checked for the potential for incompatibility with other stored materials like oxidizing agents and should thus be stored away from such materials. Storage tanks, totes, drums and pails containing tetrabutyltin should also be kept well away from sources of flame or heat and should be inspected for leaks, structural integrity and any sign of deterioration on a routine basis.
To achieve the lowest level of releases to the environment, accidental spills should be prevented. Drums, totes and pails need to be protected during storage and use to prevent a container from being accidentally damaged by mechanical devices or vehicular traffic. This can be achieved by storing the containers in designated secure storage areas inside the facility where there is a low volume of forklift and personnel traffic. The storage of totes or drums should be limited to a maximum of two stacks when they are full or three stacks when they are empty. It is recommended to identify the storage area for tetrabutyltin as "Tetrabutyltin storage area" as well as to label the containers with "Contains tetrabutyltin."
Potential release to the environment of tetrabutyltin from improper drainage should be prevented through the use of secondary containment (e.g. a container, structural barrier placed around a vessel or dikes), berms, spill pallets and the closing of floor drains. Secondary containment should be sized so as to provide a minimum impoundment volume equal to or greater than:
- 110% of the volume of the largest tank; or
- 100% of the volume of the largest tank plus the greatest of 10% of the largest tank or 10% of the aggregate volume of all remaining tanks.
To prevent corrosion to the storage tank, it is recommended to design the floor of the dike in a way to direct spills and runoffs away from the storage tank. It is recommended to install a firewall to protect the storage tank from flames if a fire occurs.
Applicable standards for bulk storage tanks should be followed (e.g., Underwriters’ Laboratories of Canada (UCL)Footnote 7, Canadian Standards Association (CSA)Footnote 8, ASTM InternationalFootnote 9, Canadian Commission on Building and Fire Codes (CCBFC)Footnote 10). Note that handling and storage activities must be in compliance with all applicable municipal, provincial, territorial and federal legislation, such as but not limited to provincial and territorial fire and building codes and occupational health and safety requirements. Companies should also check and follow any provincial or territorial environmental guidelines or other requirements for chemical and waste storage such as the Ontario Guidelines for Environmental Protection Measures at Chemical and Waste Storage FacilitiesFootnote 11.
3 Handling and dispensing
Transfer lines used to transfer tetrabutyltin to and from storage tanks, bulk trucks, totes, drums, and pails should be made from stainless steel tubing/piping or special chemical transfer hoses. All hoses should be non-reactive to tetrabutyltin. Transfer lines, pipes and hoses should be periodically inspected to ensure there are no leaks.
To achieve the lowest level of releases to the environment, proper precautions should be exercised in all transfer operations (including but not limited to: bulk truck to storage tank, tote to tote, bulk truck to tote) to prevent spills and should be documented in work instructions or protocols. Adequate containment by using drip pans is recommended to prevent residual product drips from valves and connections from entering the environment. Transfers from bulk trucks should be constantly attended and monitored for leaks. Alarms should be used to ensure that action can be immediate should a transfer line be breached or a tank be filled to its capacity. Bulk unloading procedures should include a reference to appropriate Personal Protective Equipment (PPE) as described in the Material Safety Data Sheet (MSDS), required spill prevention and appropriate spill containment steps. Staff, including maintenance personnel, involved in handling and dispensing of tetrabutyltin should be trained in all procedures and records of training should be maintained.
4 Uncontrolled, unplanned or accidental releases (Spills)
The facility should have a spill response plan prepared in the event of a spill, and staff should have current training to contain, mitigate, and report spills.
In the event of a spill, the company should immediately take all measures necessary to contain and prevent any release into the environment. The first priority is to minimize the amount of the spill and to cover all drains in the surrounding area. The spill should also be minimized by isolating or interrupting the flow by immediately closing a valve, rotating a drum or transferring the contents, etc. It is advisable to keep a spill kit and an empty tote or drum available and accessible near high-risk areas for the purpose of this transfer.
In addition, the company must notify the appropriate federal, provincial/territorial or municipal authorities in accordance with applicable legislation. With respect to federal requirements, in the event of a spill or environmental emergency, the Environmental Emergencies website provides information on when to report and who to notify.
For spill cleanup, absorbent or other cleaning methods may be used, and the spilled tetrabutyltin may be recycled into the facility’s process if applicable. All spills and liquid wastes should be collected and either recycled or placed in a sealed container labelled "Waste for disposal - contains tetrabutyltin" prior to disposal as per section 6. It is recommended to keep a record of all the spills that have occurred at the facility. These records should include, but not be limited to, the following:
- the name, civic address and telephone number of the person who owns or has the charge, management or control of the substance released;
- the date, time, and location of the release;
- the date of notification of the spill;
- the name and Chemical Abstract Service (CAS) registry number of the substance released;
- the quantity of the substance released or, if the quantity cannot be determined, an estimate of the quantity;
- the identification of the container from which the substance was released and a description of its condition;
- the location of the release and description of potential negative effects on the environment or on human life or health;
- a description of the circumstances and of the cause of the release (if known) and of the measures taken to mitigate any negative effects on the environment or on human life or health;
- the identification of all persons and agencies notified as a result of the release;
- all measures taken or planned to prevent similar releases.
5 Empty packaging
Packaging includes, but is not limited to, tank trucks, totes, drums, and pails. Figure 1 illustrates the recommended practices for managing empty packaging to minimize any potential release of tetrabutyltin to the environment. These practices are also described in this section.
Prior to storing an empty packaging that has not been triple rinsed with a solvent capable of removing any residual tetrabutyltin that may remain in the packaging, it should be sealed in a manner that will eliminate any leaks of residual product to the environment. This includes, but is not limited to, closing valves, caps, lids or placing damaged packaging in an overpack drum (Overpack drums are used to store and transport spill containment of leaking or damaged containers of up to 55 gallons). This also eliminates the possibility of foreign materials or objects entering the container. The empty packaging should also be stored in accordance with the procedures described in section 2 .
Prior to transporting an empty packaging that has not been triple rinsed, it should be sealed in accordance with the procedures described in the above paragraph. The bill of lading should clearly indicate that the packaging contains residual tetrabutyltin and shipping procedures must be in accordance with provincial and territorial requirements.
If sealing is not feasible or practical, it should be triple rinsed with a solvent capable of removing any residual tetrabutyltin. Rinsate from packaging cleaning may contain hazardous material and should be disposed of as described in section 6.
In most cases, packagings destined to be reused are managed by a designated handler. Contact information is available on the container or from the tetrabutyltin supplier.
For empty packaging that has not been triple rinsed, it is the responsibility of the facility that wishes to send them for reuse, recycling or disposal, to ensure that the contracted company specializing in these activities is operating in accordance with the laws of the jurisdiction where the facility is located.
5.1 Reusing packaging with tetrabutyltin
To reuse empty packaging for refilling with tetrabutyltin, the packaging can either be reused as is or be triple rinsed with a solvent capable of removing any residual tetrabutyltin that may remain in the packaging, prior to being reused. Rinsate from packaging cleaning may contain hazardous material and should be disposed of as described in section 6. Once the packaging has been refilled with tetrabutyltin, it should be sealed in a manner that will eliminate any leaks.
If sealing the empty packaging is not feasible, it should either be recycled or disposed of as per the procedures described in section 5.2 and section 5.3.
5.2 Reusing packaging with products other than tetrabutyltin or recycling packaging
Prior to reusing the empty packaging with products other than tetrabutyltin or prior to recycling it, the packaging should be triple rinsed with a solvent capable of removing any residual tetrabutyltin that may remain in the packaging. Rinsate from packaging cleaning may contain hazardous material and should be disposed of as described in section 6.
If sealing the empty packaging is not feasible, it should either be recycled or disposed of as per the procedures described in this section and in section 5.3.
5.3 Disposal of empty packaging
Prior to disposing of packaging that contained tetrabutyltin, the packaging should be triple rinsed with a solvent capable of removing any residual tetrabutyltin that may remain in the packaging. This packaging can then be disposed of in a non-hazardous waste facility. Rinsate from packaging cleaning may contain hazardous material and should be disposed of as described in section 6.
If triple rinsing is not feasible or practical, the packaging should be sealed in accordance with the procedures described at the beginning of section 5, and disposed of at a hazardous waste facility as described in section 6 and as permitted under laws of the jurisdiction where the hazardous waste disposal facility is located. When the packaging is shipped to a hazardous waste disposal facility, the bill of lading should clearly indicate that the packaging contains residual tetrabutyltin.
6 Waste disposal
Any waste containing tetrabutyltin, including wastes resulting from rinsing the packaging that held the substance, process effluents, empty packaging containing residual tetrabutyltin, and any residual amount of the substance should not be disposed of in a municipal waste landfill site. Companies should dispose of any waste containing tetrabutyltin at any hazardous waste disposal facility.
Such waste should either be reintroduced into the formulation process, incinerated as permitted under laws of the jurisdiction where the disposal facility is located, or solidified, prior to disposal, as permitted under the laws of the jurisdiction where the disposal facility is located. However, if none of these three options is possible, the waste containing the substance should be contained and clearly labelled until treatment is possible.
Spilled material and liquid wastes should be collected and placed in a sealed and labelled container for later reuse or disposal. Where possible, rinsate, recovered solids or spilled materials should be reused in the manufacturing process. If reuse is not possible, then these materials should be collected, packaged to prevent leaks, and disposed of at any hazardous waste disposal facility.
Under no circumstances should rinsate be released to municipal sewer systems, municipal storm water collection systems, and other wastewater treatment systems, receiving water or surface watercourses. When handling wastes, it is important to wear the personal protective equipment that is described in the MSDS.
Provincial and territorial governments establish measures and criteria for licensing hazardous-waste generators, carriers, and treatment facilities. Facilities accepting empty packaging and/or hazardous waste may require special permits to handle these materials and facilities generating waste may also be required to obtain a waste generator number. It is the responsibility of the company that wishes to dispose of tetrabutyltin waste, to ensure that the contracted hazardous waste disposal facility is operating in accordance with the laws of the jurisdiction where the facility is located. Provincial and territorial governments also establish measures and criteria to control movements of wastes within their jurisdictions.
The Federal Government regulates transboundary movements (province to province and outside Canada) of hazardous wastesFootnote 12, Footnote 13. Waste must also be assessed against the Transportation of Dangerous Goods Regulations (TDGR) criteria to determine whether or not they are dangerous goods according to these Regulations. All waste must also be classified, packaged, labelled and transported according to the TDGR requirements.
It is recommended to keep copies of the following documents relating to waste:
- The waste manifest, the movement document or a permit, if applicable, showing the date, amount, waste class and receiver of any rinsate or liquid waste containing tetrabutyltin;
- The bill of lading and any other documentation showing the date, number of pieces and the designated receiver of any solid waste containing tetrabutyltin (absorbent materials, rags, contaminated clothing, etc.);
- The bill of lading and any other documentation relating to the shipment of waste packaging to a supplier showing the date, number of pieces and the designated receiver;
- The bill of lading and any other documentation relating to the shipment of waste packaging showing the type and number of pieces, the original product in the waste package and the designated receiver.
7 Record keeping and reporting
7.1 Record keeping
It is recommended that the electronic or paper records, with any documentation supporting the validity of the information outlined below and contained in these records, be maintained at the company principal place of business in Canada, for a period of at least five years after they are made. These records should include the following information:
- The quantity of the substance that the company imports, sells, uses, manufactures or disposes of per year;
- The use of the substance [starting material for synthesis of polyvinyl chloride (PVC) stabilizers, etc.];
- The name and civic address of each facility where the substance is handled;
- The name and civic address of the facility, in Canada, that disposed of the wastes as well as records that the wastes were disposed of in conformity with this Code;
- The preventive actions, pertaining to elements of the Code of Practice, implemented to minimize the potential for release of tetrabutyltin to the environment;
- Records of any spill incident including the root cause analysis of the spill, remedial actions taken and steps taken to prevent future incidents;
- Waste manifests, movement document, or a permit, if applicable, showing the date, amount, waste class and receiver of any rinsate or liquid waste containing tetrabutyltin;
- Any paper or electronic record and bill of lading showing the date, number of pieces and the designated receiver of any solid waste containing tetrabutyltin (absorbent materials, rags, contaminated clothing, etc.);
- Any paper or electronic record and bill of lading relating to the shipment of waste packaging (i.e. non-bulk) to a supplier showing the date, number of pieces and the designated receiver;
- Any paper or electronic record and bill of lading relating to the shipment of waste packaging showing the type and number of pieces, the original product in the waste package and the designated receiver;
- Work instructions and training records;
- Spill response plan for a spill in or outside the facility.
7.2 Reporting
All records specified in section 7.1 should be provided to the federal Minister of the Environment upon request.
The person submitting the records should specify the civic address at which the records, reports and other information can be inspected and identify each facility to which each of those records, reports and other information pertains.
8 Training and management system
It is recommended that individuals handling tetrabutyltin be trained in the use of the practices contained in this Code. Employers should ensure that employees are familiar with the MSDS and any other health and safety documents. It is also recommended to keep a set of training records which would include, but not be limited to, the following:
- type of training
- description
- date of completion
- employees in attendance
- any expiry dates
Records must be maintained in accordance with the requirements of applicable legislation, or in the absence of a regulatory requirement, training records should be maintained for a minimum of five years after the expiry of a training certificate. In the event where there is no expiry date, these records should be kept for a minimum of five years after the completion date of the training. If no certificate is issued, records should be retained to demonstrate that employees have full and current training in accordance with identified training needs.
Only individuals with current training should be permitted to use, handle and transport tetrabutyltin and waste containing tetrabutyltin. Access to tetrabutyltin and waste storage areas containing tetrabutyltin should be limited to trained individuals. In addition to training required for tetrabutyltin and waste containing tetrabutyltin, specialized training courses may be required for select tasks such as:
- forklift truck operation
- working in confined spaces
- service of equipment
- use of equipment containing tetrabutyltin and/or waste containing tetrabutyltin
Only individuals with current training should install, repair, service or remove storage systems and equipment that contain or have contained tetrabutyltin.
All facilities where tetrabutyltin is handled should have a set of work instructions concerning the material, with relevant documentation. These work instructions should be accessible to all employees and should address the following:
- Receiving, storage and handling procedures for tetrabutyltin
- Health and Safety, and other applicable training
- Handling of empty packaging
- Waste material collection, storage and disposal procedures
- Spill containment and spill reporting procedures