Code de pratique : gestion du tétrabutylétain
Novembre 2011
Table des matières
- Applicabilité
- Emballage, l’entreposage et le confinement secondaire
- Manutention et distribution
- Rejets incontrôlables, imprévus ou accidentels (Déversements)
- Emballage vide
- Élimination des déchets
- Tenue des dossiers et rapports
- 7.1 Tenue des dossiers
- 7.2 Rapports
- Formation et système de gestion
- Références
Acronymes
- CCCBPI
- Commission canadienne des codes du bâtiment et de prévention des incendies
- CSA
- Association canadienne de normalisation
- EPI
- Équipement de protection individuel
- FS
- Fiche signalétique
- LCPE (1999)
- Loi canadienne sur la protection de l'environnement (1999)
- LIS
- Liste intérieure des substances
- PVC
- Poly (chlorure de vinyle)
- TMD
- Transport de marchandises dangereuses
- ULC
- Laboratoires des assureurs du Canada
Préface
Contexte
Les substances organostanniques sont des composés de l’étain ayant 1, 2, 3 ou 4 groupements organiques rattachés et sont désignés comme des mono-, di-, tri- ou tétraorganostanniques selon le nombre de liaisons carbone-étain dans la molécule. Les substances organostanniques sont surtout utilisées dans l’industrie de la transformation du vinyle et comme pesticides. Le tétrabutylétain, la substance qui fait l’objet du présent Code de pratique et dont la formule chimique est (C4H9)4Sn, est utilisé au Canada comme produit de départ pour la synthèse des composés des mono- et des dibutylétains utilisés dans le traitement du poly (chlorure de vinyle) (PVC).
Entre août 1994 et mars 2000, le ministre de l’Environnement a reçu des avis concernant neuf substances organostanniques considérées comme « nouvelles » ou faisant l’objet d’une disposition « transitoire » en vertu du paragraphe 26(2) de la Loi canadienne sur la protection de l'environnement (1988) (LCPE) - maintenant le paragraphe 81(1) de la Loi canadienne sur la protection de l'environnement (1999) [LCPE (1999), le régime qui a abrogé et remplacé la LCPE]. Il était proposé d'importer ou de fabriquer ces substances au Canada pour servir de stabilisants dans des produits contenant du PVC ou pour servir d'intermédiaires dans la fabrication de stabilisants organostanniques et d’agents de conservation destinés à des matériaux de construction.
Ces neuf substances nouvelles et transitoires ont été évaluées, et les conclusions de l'évaluation sont qu’elles pénètrent ou peuvent pénétrer dans l’environnement en quantité, à une concentration ou dans des conditions qui ont ou peuvent avoir un effet nocif immédiat ou à long terme sur l’environnement ou sa diversité biologique. Par conséquent, elles semblent répondre au critère établi à l’alinéa 64a) de la LCPE (1999).
Le 23 mars 2005, un avis en vertu du paragraphe 84(5) de la LCPE (1999) précisant les conditions se rattachant à la Condition ministérielle n° 13618, relativement à l’utilisation, au rejet et à l’élimination du tétrabutylétain au Canada, a été publié dans la Partie I de la Gazette du CanadaNote de bas de page 1.
À la lueur de l’évaluation des neuf substances organostanniques, Environnement Canada a décidé de procéder à un suivi d’évaluation écologique de toutes les substances organostanniques de la Liste intérieure des substances (LIS). La LIS est une compilation de toutes les substances connues qui étaient sur le marché canadien entre 1984 et 1986 ou qui sont ajoutées à la liste en vertu de la LCPE (1999). Le 8 août 2009, Environnement Canada a publié un avis résumant les considérations scientifiques du rapport de l’évaluation écologique finale sur les substances organostanniques dans la Partie I de la Gazette du Canada, en vertu de l’article 68 de la LCPE (1999)Note de bas de page 2. Ce rapport a conclu que le tétrabutylétain satisfait le critère établi à l’alinéa 64a) de la LCPE (1999)Note de bas de page 3 et que cette substance pourrait être nocive à faibles concentrations pour les organismes aquatiques vulnérables. Cette substance inquiète d’autant plus qu’elle peut se dégrader en tributylétains par désalkylation. En plus, les mélanges commerciales de tétrabutylétain peuvent contenir jusqu’à 30 % de tributylétains. Par ailleurs, il a été déterminé que les tributylétains satisfont le critère défini à l’alinéa 64a) et les critères associés à la persistance et la bioaccumulation comme définis par le Règlement sur la persistance et la bioaccumulation au sens de la LCPE (1999).
Considérant les résultats du suivie de l’évaluation écologique finaleNote de bas de page 3, Environnement Canada a décidé d’élaborer un Code de pratique qui permettra de minimiser le risque associé au rejet de tétrabutylétain dans l’environnement grâce à la mise en œuvre de meilleures pratiques de gestionNote de bas de page 4.
Le 18 janvier 2011, Environnement Canada à publié un document de consultation sur son site Web et l’a aussi fait parvenir aux parties intéressées et concernées afin de les consulter sur le code de pratique proposé pour la gestion du tétrabutylétain au Canada et ce pour une période de 30 joursNote de bas de page 5. Des représentants de l'industrie ont indiqué qu'ils appuyaient cette proposition et ont aussi fournis des suggestions. Ces dernières ont été considérées pendant la préparation de la version finale du code de pratique. Le texte intégral des réponses aux commentaires peuvent être consultés sur le site web d'Environnement Canada.
But
Le but du présent Code de pratique (ci-après le Code) est de minimiser les rejets de tétrabutylétain dans l’environnement aquatique en établissant les meilleures procédures et pratiques de gestion pour les activités d’importation, de distribution, de fabrication et d’utilisation de tétrabutylétain. Cependant, toutes les exigences juridiques applicables municipales, provinciales, territoriales et fédérales doivent être satisfaites; par ailleurs, l’engagement de quiconque à mettre en œuvre les pratiques et les procédures définies dans le Code n’annule pas l’obligation de respecter toutes les exigences législatives et réglementaires applicables. Bien que la seule application actuelle du tétrabutylétain au Canada soit la production de les mono- et dibutylétains, ce Code s’appliquera aussi à toutes les nouvelles activités relatives au tétrabutylétain. Le propriétaire ou l’exploitant d’une installation utilisant le tétrabutylétain peut retirer plusieurs avantages de la mise en œuvre du Code, par exemple :
- réduction des rejets dans l’environnement;
- production réduite de déchets de tétrabutylétain;
- amélioration de la qualité du produit;
- amélioration des relations communautaires et du rendement opérationnel global.
1 Applicabilité
Ce Code de pratique s’applique à tous les importateurs, distributeurs, fabricants et utilisateurs de tétrabutylétain du Canada. Cependant, ce Code ne s’applique pas aux importateurs de cette substance en tant que composant des mélanges à sec de composés de vinyle, ni au transport de tétrabutylétain étant donné que cette dernière activité est couverte par le Règlement sur le Transport des marchandises dangereuses (RTMD)Note de bas de page 6.
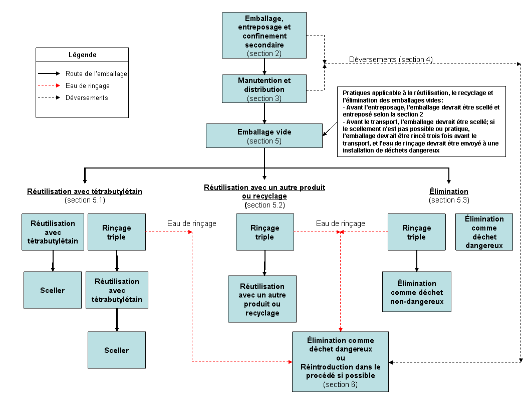
La figure 1 illustre l’organigramme du processus de manutention et d’élimination du tétrabutylétain ainsi que les voies de rejet potentielles dans l’environnement. Tel qu'illustré, il peut y avoir un risque de fuites incontrôlables, imprévues ou accidentelles (que nous appellerons collectivement « déversements » dans le Code, à des fins pratiques) lors des activités d’emballage, d’expédition, d’entreposage et de manutention. Des rejets peuvent aussi se produire lors du rinçage des emballages vides ainsi que durant la fabrication et la transformation de cette substance. Par conséquent, le Code offre des conseils pour la gestion du tétrabutylétain afin de limiter ces rejets potentiels. Il préconise les meilleures pratiques de gestion pour les activités suivantes :
- Emballage, entreposage et confinement secondaire (section 2)
- Manutention et distribution (section 3)
- Rejets incontrôlables, imprévus ou accidentels (section 4)
- Emballage vides (section 5)
- Élimination des déchets (section 6)
- Tenue des dossiers et rapports (section 7)
- Formation et système de gestion (section 8)
Les meilleures pratiques de gestion décrites ci-dessous ne s’appliquent à toutes les circonstances, par conséquent, les compagnies utilisant le tétrabutylétain devraient déterminer les meilleures pratiques de gestion les plus appropriées à leur situation particulière et lorsque cela est possible, elles sont encouragés à les surpasser.
Figure 1 : Organigramme du processus de manutention et d’élimination du tétrabutylétain

Description pour la figure 1
La figure 1 illustre l’organigramme du processus de manutention et d’élimination du tétrabutylétain ainsi que les voies de rejet potentielles dans l’environnement
2 Emballage, l’entreposage et le confinement secondaire
Le tétrabutylétain est offert sur le marché dans différents types d’emballages et expédié à l’installation par camions en vrac (20 000 kg), réservés à cette fin, ou dans des réservoirs portatifs (1 000 kg), des fûts (220 kg) ou bien de petits seaux (20 kg ou moins). Le matériau d’emballage ne devrait pas être réactif au tétrabutylétain.
Le tétrabutylétain est un liquide corrosif sensible à l’humidité et à la contamination par le fer. Sa fiche signalétique (FS) devrait être vérifiée à l’égard de l’incompatibilité potentielle avec d’autres matériaux entreposés, tels que les agents oxydants, et devrait ainsi être entreposé loin de ces matériaux. Les réservoirs d’entreposage, les réservoirs portatifs, les fûts et les petits seaux contenant du tétrabutylétain devraient aussi être conservés loin de toutes flammes ou sources de chaleur. Ils devraient par ailleurs subir des inspections périodiques permettant de détecter les fuites, les failles sur le plan de l’intégrité structurale ou tout signe de détérioration.
Pour minimiser les rejets dans l’environnement, il convient de prévenir les déversements accidentels. Les réservoirs portatifs, les fûts et les petits seaux devraient être protégés durant l’entreposage et l’utilisation afin d’empêcher qu’ils soient accidentellement endommagés par des dispositifs mécaniques ou des véhicules en circulation. Il suffit d’entreposer les contenants dans les aires d’entreposage sûres, désignées, à l’intérieur de l’installation, là où le volume de circulation des élévateurs à fourche et du personnel est faible. L’entreposage des réservoirs portatifs et des fûts devrait se limiter à un maximum de deux piles par caisse s’ils sont pleins ou de trois piles par caisse s’ils sont vides. Il est recommandé d’identifier l’aire d’entreposage du tétrabutylétain comme suit « Aire d’entreposage du tétrabutylétain » et d’écrire ce qui suit sur les contenants « Contient du tétrabutylétain ».
Le rejet potentiel du tétrabutylétain dans l’environnement provoqué par une purge inappropriée devrait être évité, notamment grâce à l’utilisation du confinement secondaire (p. ex. un contenant, une barrière structurale placée autour d’un réservoir de stockage ou des digues), de bermes, de palettes anti-déversement ou encore de la fermeture des siphons de sol. La superficie du confinement secondaire devrait être appropriée afin de créer un volume de retenue minimal égal ou supérieur à :
- 110 % du volume du plus gros réservoir; ou
- 100 % du volume du plus gros réservoir plus la proportion la plus grande entre 10 % du réservoir le plus gros ou 10 % du volume total des autres réservoirs.
Pour prévenir la corrosion des réservoirs d’entreposage, il est recommandé d’aménager le fond des digues de façon à éloigner, du réservoir d’entreposage, les déversements et écoulements. Il est aussi recommandé d’installer un pare-feu pour protéger les réservoirs d’entreposage des flammes, en cas d’incendie.
Il importe aussi de respecter les normes pertinentes relativement aux réservoirs d’entreposage en vrac (p. ex. Laboratoires des assureurs du Canada (ULC)Note de bas de page 7, Association canadienne de normalisation (CSA)Note de bas de page 8, ASTM InternationalNote de bas de page 9, Commission canadienne des codes du bâtiment et de prévention des incendies (CCCBPI)Note de bas de page 10). Les activités de manutention et d’entreposage doivent respecter tous les législations municipales, provinciales, territoriales et fédérales applicables, entre autres, sans s’y limiter, les codes provinciaux et territoriaux du bâtiment et de prévention des incendies et les exigences en matière de santé et sécurité au travail. Les compagnies devraient par ailleurs respecter les lignes directrices provinciales ou territoriales en matière de protection de l’environnement ou les autres exigences en matière d’entreposage des produits chimiques et des déchets, par exemple les Lignes directrices de l’Ontario pour les mesures de protection environnementale à l’intention des installations d’entreposage de produits chimiques et de déchetsNote de bas de page 11.
3 Manutention et distribution
Les lignes de transfert de tétrabutylétain reliées aux réservoirs d’entreposage, aux camions en vrac, aux réservoirs portatifs, aux fûts ou aux petits sceaux devraient être des canalisations ou des tuyaux d'acier inoxydable ou des tuyaux de transfert spéciaux pour produits chimiques. Tous les tuyaux ne devraient pas être réactifs au tétrabutylétain. Les lignes de transfert, canalisations et tuyaux devraient être périodiquement inspectés pour s’assurer qu’il n’y a aucune fuite.
Afin de minimiser les rejets dans l’environnement, des précautions appropriées pour empêcher les déversements devraient être prises dans toutes les opérations de transfert, entre autres, lors des transferts de camion en vrac à un réservoir d’entreposage, d'un réservoir portatif à un autre et d'un camion en vrac à un réservoir portatif. Ces précautions devraient être documentées dans les instructions de travail ou les protocoles. Un confinement adéquat, tel que celui procuré par des bacs récepteurs, est nécessaire pour empêcher l'égouttement des valves et des joints de pénétrer dans l'environnement. Les transferts à partir des camions de transport en vrac devraient être surveillés en permanence et des alarmes devraient être utilisées pour que l'intervention soit immédiate en cas de bris d'une ligne de transfert ou de remplissage d'un réservoir à sa pleine capacité. Les procédures de déchargement du vrac devraient mentionner l’équipement de protection individuel (EPI) approprié, comme décrit dans la FS, ainsi que les opérations obligatoires pour prévenir les déversements et les opérations appropriées de confinement des déversements. Le personnel, y compris le personnel de maintenance, impliqués dans la manipulation et la distribution du tétrabutylétain devrait être formé à toutes les procédures et un registre de formation devrait être conservé.
4 Rejets incontrôlables, imprévus ou accidentels (Déversements)
Dans l'éventualité d'un déversement, l'établissement devrait avoir un plan d'intervention et le personnel devrait avoir reçu une formation actualisée relative au confinement, à la mitigation et à la déclaration des déversements.
Lorsque qu’un déversement se produit, la compagnie devrait immédiatement prendre les mesures nécessaires pour contenir et prévenir tout rejet dans l’environnement. Il faut, en priorité, minimiser l’ampleur du déversement et fermer tous les drains de sol à proximité. Le déversement devrait aussi être minimisé par l’isolement ou l’interruption de l'écoulement en fermant immédiatement les valves, en retournant le fût à l’origine du déversement, en transférant le contenu, etc. Il est donc avisé de veiller à ce qu’une trousse de déversement et un réservoir portatif ou un fût vide soient disponibles et accessibles près des zones à risques élevés.
De plus, la compagnie doit aviser les autorités fédérales, provinciales/territoriales ou municipales appropriées en vertu des lois et règlements applicables. En ce qui a trait aux exigences fédérales, dans l’éventualité d’un déversement ou d’une urgence environnementale, la page des Urgences environnementales : personnes-ressouces par province fournit des informations sur qui et quand aviser.
En ce qui a trait au nettoyage du déversement, il convient d'utiliser un absorbant ou une autre méthode de nettoyage pour ramasser le tétrabutylétain déversé. Ce dernier, peut être recyclé dans le procédé de l’installation, s’il y a lieu. Les déversements et les déchets liquides devraient être collectés et soit recyclés, soit déposés dans un contenant scellé sur lequel est inscrit « déchet à éliminer - contient du tétrabutylétain » jusqu’à leur élimination conformément à la section 6 du Code. Il est recommandé de conserver un registre de tous les déversements survenus à l’installation. Ces registres devraient inclure l’information suivante, sans s’y limiter :
- le nom, l’adresse municipale et le numéro de téléphone de la personne qui est propriétaire de la substance rejetée ou qui en est responsable ou qui en assure la gestion ou le contrôle;
- la date, l’heure et le lieu du rejet;
- la date d’avis du rejet;
- le nom et le numéro du registre Chemical Abstract Service (CAS) de la substance rejetée;
- la quantité de substance rejetée ou, si elle est impossible à déterminer, une estimation;
- le contenant duquel provient la substance rejetée et une description de sa condition;
- le lieu du rejet et la description des effets négatifs potentiels sur l’environnement ou la vie/santé humaine;
- une description des circonstances et de la cause du rejet (si elle est connue) et des mesures prises pour atténuer les effets négatifs sur l’environnement ou la vie/santé humaine;
- les personnes et agences avisées du rejet;
- les mesures prises ou prévues pour empêcher d’autres rejets de cette nature.
5 Emballage vide
Les emballages inclus, mais ne sont pas limités à : camions en vrac, des réservoirs portatifs, des fûts ou des seaux. La figure 1 illustre les pratiques recommandées de gestion des emballages vides afin de minimiser les voies de rejet potentielles du tétrabutylétain dans l'environnement. Ces pratiques sont également décrites dans cette section.
Avant d’entreposer un emballage vide qui n’a pas été rincés trois fois avec un solvant capable d’enlever tout résidu de tétrabutylétain pouvant être resté à l’intérieur, l’emballage devrait être scellé de façon à éliminer toutes fuites dans l'environnement des produits résiduels présents dans l'emballage. Ceci inclus, mais n’est pas limité à : fermer les valves, capuchons, couvercles, ou placer un emballage endommagé dans un surconteneur (Les surconteneurs sont utilisés pour entreposer et transporter des emballages endommagés ou qui fuit. Ils sont généralement utilisés pour contenir des emballages d’une capacité maximum de 55 gallons). Ceci empêche aussi les matières ou les objets étrangers de pénétrer dans le contenant. Tous les emballages vides devraient être entreposés selon les indications de la section 2 du présent Code.
Avant de transporter un emballage vide qui n'a pas été rincés trois fois, il devrait être scellé en conformité avec les procédures décrites dans le paragraphe ci-dessus. Le connaissement devrait indiquer clairement que l'emballage contient des résidus de tétrabutylétain et les procédures d'expédition doivent être conformes aux exigences provinciales et territoriales.
S’il n’est pas possible ou pratique de sceller l’emballage, il devrait être rincé trois fois avec un solvant capable d’enlever tout résidu de tétrabutylétain. Les rinçures provenant du nettoyage des emballages peuvent contenir des matières dangereuses et devraient être éliminées selon les indications de la section 6 du présent Code.
Le plus souvent, les emballages réutilisables sont gérés par un manutentionnaire désigné. L'information sur la personne à contacter est affichée sur le contenant ou peut être obtenue du fournisseur du tétrabutylétain.
Pour les emballages vides qui n'ont pas été rincés trois fois, il est de la responsabilité de l'établissement qui souhaite les envoyer pour être réutilisé, recyclé ou l'éliminé, de s'assurer que la compagnie spécialisés qui a été retenue pour effectuer ces activités, est exploitée conformément aux lois de la juridiction où l'installation est située.
5.1 Réutilisation de l’emballage avec du tétrabutylétain
Pour réutiliser un emballage vide et le remplir avec du tétrabutylétain, cette emballage peut-être soit réutilisé telle quelle ou soit rincé trois fois avec un solvant capable d’enlever tout résidu de tétrabutylétain pouvant être resté à l’intérieur. Les rinçures provenant du nettoyage des emballages peuvent contenir des matières dangereuses et devraient être éliminées selon les indications de la section 6 du présent Code. Une fois que l'emballage a été rempli de tétrabutylétain, il devrait être scellé de façon à éliminer toutes fuites.
S’il n’est pas possible de sceller l’emballage, il devrait être recyclé ou éliminé selon les procédures décrites dans la section 5.2 et la section 5.3 du présent Code.
5.2 Réutilisation de l’emballage avec un produit autre que le tétrabutylétain ou recyclage de l’emballage
Avant de réutiliser les emballages vides avec un produit autre que le tétrabutylétain ou avant de le recycler, il devrait être rincé trois fois avec un solvant capable d’enlever tout résidu de tétrabutylétain pouvant être resté à l’intérieur. Les rinçures provenant du nettoyage des emballages peuvent contenir des matières dangereuses et devraient être éliminées selon les indications de la section 6 du présent Code.
S’il n’est pas possible de sceller l’emballage vide, il devrait être recyclé ou éliminé selon la procédure décrite à la section 5.3 du présent Code.
5.3 Élimination de l’emballage vide
Avant d’éliminer un emballage qui contenait du tétrabutylétain, il devrait être rincé trois fois avec un solvant capable d’enlever tout résidu de tétrabutylétain pouvant être resté à l’intérieur. Cet emballage peut alors être envoyé dans un site d’enfouissement de déchets non dangereux. Les rinçures provenant du nettoyage des emballages peuvent contenir des matières dangereuses et devraient être éliminées selon les indications de la section 6 du présent Code.
Si le rinçage triple n’est pas possible ou pratique, l’emballage devrait être scellé conformément aux procédures décrites au début de la section 5, et éliminés dans une installation de déchets dangereux tel que décrit à la section 6. L’élimination de l’emballage doit se faire en vertu des lois de la juridiction où se situe l'installation d’élimination des déchets dangereux. Lorsque l’emballage est expédié vers l'installation d’élimination, le connaissement devrait indiquer clairement que l'emballage contient des résidus de tétrabutylétain.
6 Élimination des déchets
Tout déchet contenant du tétrabutylétain - y compris ceux provenant du rinçage de l’emballage ayant contenue la substance, les effluents du procédé, les emballages vides contenant des résidus de tétrabutylétain et tout autre résidu de la substance - ne devraient pas être éliminés dans un site d’enfouissement municipal. Les compagnies devraient acheminer tous leurs déchets contenant du tétrabutylétain à une installation d’élimination des déchets dangereux.
Ces déchets devraient être soit réintroduits dans le procédé de formulation, soit incinérés ou solidifiés avant leur élimination, tel qu’autorisé par les lois de la juridiction où se situe l’installation d’élimination. Toutefois, si aucune de ces trois options n’est possible, les déchets contenant la substance devraient être confinés et clairement étiquetés jusqu’à ce qu’un traitement soit possible.
Les matières déversées et les déchets liquides devraient être ramassés et déposés dans un contenant scellé et identifié pour réutilisation ou élimination future. Lorsque possible, les rinçures, les solides récupérés ou les matières déversées devraient être réutilisés dans le procédé de fabrication. Si leur réutilisation n’est pas possible, ces matières devraient être collectées, emballées de manière étanche et éliminées à une installation d’élimination des déchets dangereux.
Les rinçures ne devraient en aucun cas être rejetées dans les égouts municipaux, les réseaux municipaux de collecte des eaux pluviales, d'autres systèmes de traitement des eaux usées, des eaux réceptrices ou des cours d'eau de surface. Lors de la manipulation des déchets, il est important de porter l'équipement de protection individuelle tel que décrite dans la fiche signalétique.
Les gouvernements provinciaux et territoriaux établissent des mesures et des critères d'octroi de licences pour les producteurs de déchets dangereux, les transporteurs et les installations de traitement. Les installations qui acceptent les emballages vides et/ou les déchets dangereux peuvent devoir obtenir des permis spéciaux pour traiter ces matières. Les installations génératrices de déchets doivent peut-être aussi obtenir un numéro de producteur de déchets. Il incombe à la compagnie qui désire éliminer des déchets contenant du tétrabutylétain de s'assurer que le fournisseur de service de gestion des déchets engagé mène ses activités conformément aux lois de la juridiction où se situe l’installation d’élimination. Les gouvernements provinciaux et territoriaux établissent aussi des mesures et des critères pour contrôler les mouvements de déchets sur leur territoire.
Le gouvernement fédéral réglemente les mouvements transfrontières (province à province et à l'extérieur du Canada) de déchets dangereuxNote de bas de page 12, Note de bas de page 13. Tous les déchets devraient être évalués par rapport aux critères du Règlement sur le Transport des marchandises dangereuses, afin de déterminer s’ils sont ou non des marchandises dangereuses conformément à ce présent règlement. Tous les déchets doivent être classés, emballés, étiquetés et transportés selon les exigences du RTMD.
Il est recommandé de conserver des copies des documents suivants sur les déchets :
- le manifeste des déchets, le document de mouvement ou un permis, s’il y a lieu, indiquant la date, la quantité, la classe de déchets et le récepteur de toute rinçure ou de tout déchet liquide contenant du tétrabutylétain;
- le connaissement et tout autre document indiquant la date, le nombre de pièces et le récepteur désigné de tout déchet solide contenant du tétrabutylétain (p. ex. matières absorbantes, chiffons, vêtements contaminés);
- le connaissement et tout autre document lié à l’expédition de l’emballage des déchets à un fournisseur indiquant la date, le nombre de pièces et le récepteur désigné;
- le connaissement et tout autre document lié à l’expédition de l’emballage des déchets indiquant le type, le nombre de pièces, le produit original dans l’emballage et le récepteur désigné.
7 Tenue des dossiers et rapports
7.1 Tenue des dossiers
Il est recommandé que les dossiers électroniques ou papier, ainsi que toute documentation appuyant la validité de l’information décrite ci-dessous et contenue dans ces dossiers, soient conservés à la place d’affaires principale de la compagnie au Canada, ou à l’installation pour une période d’au moins cinq ans après leur conception. Ces dossiers devraient inclure l’information suivante :
- la quantité de substance que la compagnie importe, vend, utilise, fabrique ou élimine par année;
- l’utilisation de la substance (p. ex. produit de base pour la synthèse des stabilisants de PVC);
- le nom et l’adresse municipale de chaque installation où la substance est manipulée;
- le nom et l’adresse municipale de l’installation, au Canada, qui élimine les déchets contenant la substance et les dossiers indiquant que les déchets sont éliminés en conformité avec le présent Code;
- les mesures préventives liées aux éléments du Code de pratique qui sont mises en œuvre afin de minimiser le rejet potentiel du tétrabutylétain dans l’environnement;
- les registres de tout incident de déversement, y compris l’analyse de la cause première, les mesures correctives prises et les étapes suivies pour prévenir les incidents futurs;
- les manifestes des déchets, le document de mouvement ou un permis, s’il y a lieu, indiquant la date, la quantité, la classe des déchets et le récepteur de toute rinçure ou de tout déchet liquide contenant du tétrabutylétain;
- tout document ou dossier électronique et le connaissement indiquant la date, le nombre de pièces et le récepteur désigné de tout déchet solide contenant du tétrabutylétain (p. ex. matières absorbantes, chiffons, vêtements contaminés);
- tout document ou dossier électronique et le connaissement liée à l’expédition des emballages de déchets (autre qu’en vrac) à un fournisseur indiquant la date, le nombre de pièces et le récepteur désigné;
- tout document ou dossier électronique et le connaissement liée à l’expédition des emballages de déchets indiquant le type et le nombre de pièces, le produit original dans l’emballage des déchets et le récepteur désigné;
- les instructions de travail et les registres de formation;
- le plan d’intervention en cas de déversement sur les lieux ou à l’extérieur de l’installation.
7.2 Rapports
Tous les dossiers mentionnés à la section 7.1 devraient être fournis sur demande au ministre fédéral de l’Environnement.
La personne qui soumet les dossiers devrait spécifier l’adresse municipale à laquelle les dossiers, rapports et autres données peuvent être inspectés et identifier chaque installation à laquelle ils appartiennent.
8 Formation et système de gestion
Il est recommandé que les personnes qui manipulent du tétrabutylétain soient formées à l’utilisation des pratiques du présent Code. Les employeurs devraient s’assurer que les employés connaissent les fiches signalétiques et tous les autres documents sur la santé et la sécurité. Il convient également de garder un exemplaire des registres de formation qui décrivent ce qui suit, sans s’y limiter :
- le type de formation;
- la description;
- la date d’achèvement;
- les participants;
- la ou les dates d’expiration.
Les dossiers doivent être conservés conformément aux exigences des lois et règlements applicables. En l’absence d’exigences réglementaires, des registres de formation devraient être conservés pendant un minimum de cinq ans à compter de la date de fin inscrite sur l’attestation de formation. Dans l’éventualité où il n’y a aucune date de fin, ces dossiers devraient être conservés pendant un minimum de cinq ans à compter de la date de formation. Si aucune attestation n’est remise, les dossiers devraient être conservés pour montrer que les employés possèdent une formation intégrale et à jour répondant aux besoins des formations définis.
Seules les personnes ayant une formation à jour devraient être autorisées à utiliser, manipuler et transporter du tétrabutylétain et des déchets contenant cette substance. L’accès à la zone d’entreposage du tétrabutylétain et des déchets de tétrabutylétain devrait être limité aux personnes ayant reçu une formation. En plus de la formation requise pour le tétrabutylétain et les déchets contenant cette substance, des cours spécialisés peuvent être exigés pour pouvoir effectuer des tâches précises, par exemple :
- faire fonctionner des chariots élévateurs à fourche;
- travailler dans des espaces confinés;
- entretenir l’équipement;
- utiliser de l’équipement contenant du tétrabutylétain ou des déchets de tétrabutylétain.
Seules les personnes ayant suivi une formation à jour devraient installer, réparer, entretenir ou enlever les systèmes d’entreposage et l’équipement contenant ou ayant contenu du tétrabutylétain.
Toutes les installations où le tétrabutylétain est manipulé, devraient disposer d'un ensemble d'instructions de travail relativement à ces matières, accompagnées d’une documentation pertinente. Ces instructions devraient être accessibles à tous les employés et porter sur ce qui suit :
- les procédures de réception, d'entreposage et de manutention du tétrabutylétain;
- la formation en santé et sécurité, et toute autre formation applicable;
- la manutention des emballages vides;
- les procédures de collecte, de stockage et d'élimination des déchets;
- les procédures de confinement et de déclaration des déversements.