Draft guidance on improving indoor air quality in office buildings: Resolution process
On this page
- Introduction
- Creating an IAQ resolution team
- Preparation
- Walkthrough
- Assessment
- Occupant feedback and surveys
- Further investigation and inspection
- Taking action
- Review and re-assess
Introduction
The IAQ resolution process will often involve responding to a reported air quality issue. Occupants may report concerns through the supervisor or manager, the health and safety committee or representative, the union, or the employer. As a best practice, it is recommended that the employer have a formal reporting process in place for recording IAQ concerns (see Employers). It is important that each workplace party understand their roles and responsibilities as it relates to the IAQ resolution process. When a concern is reported, workplaces should investigate to determine if an issue exists.
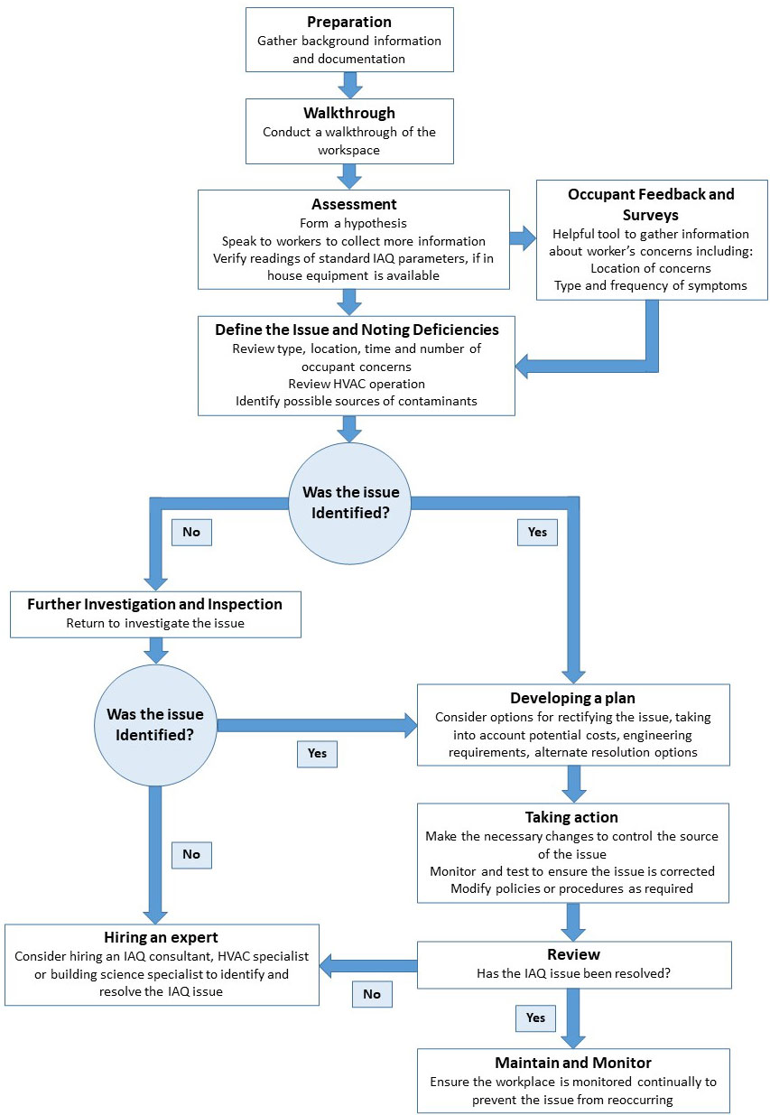
While each workplace's IAQ management program may differ, following the identification of an issue through the formal reporting process, a general IAQ resolution process (Figure 1) may include:
- creating an IAQ resolution team
- preparation
- walkthrough
- assessment
- occupant feedback and surveys
- further investigation and inspection
- taking action
- review
Creating an IAQ resolution team
Many individuals may participate in the resolution of an IAQ issue, including the building operator, the employer, facility or building maintenance personnel, occupants, unions and outside professionals. The choice of who conducts the investigation will depend on the organization of the workplace.
In most situations, there will be more than one person involved in resolving an IAQ issue. A "resolution team" may include a person designated as the leader and a representative from the health and safety committee or the union, as appropriate. The expertise of other people such as a health and safety professional or building maintenance personnel can be important to help determine the primary cause of the IAQ issue. These individuals may be part of the team or may be asked to contribute their expertise as needed. Small workplaces may not be able to create a formal team; however, any individual leading the resolution process will be able to follow similar steps as outlined in this document.
The role of the resolution team is to determine the primary cause(s) of the air quality issue. As these causes may vary, it will often be necessary to seek the assistance of various other individuals or groups during the process. The employer may also consider providing education and training about indoor air to the resolution team members so they can fulfill their roles.
The team, in consultation with the health and safety committee and the employer, can help develop the IAQ management program and:
- establish procedures for responding to issues
- describe methods of communication to be used before and after a situation develops
- outline how occupants can raise their complaints
- explain the steps that will be taken to investigate the issue
- outline how issues will be resolved

Figure 1 - Text description
Adapted from: Canadian Centre for Occupational Health and Safety (CCOHS) (2021)
Indoor air quality resolution process: Assessment and resolution flowchart
- Preparation
- Gather background information and documentation
- Walkthrough
- Conduct a walkthrough of the workspace
- Assessment
- Form a hypothesis
- Speak to works to collect more information
- Verify readings of standard IAQ parameters, if in-house equipment is available
Based on your assessment, you may need to go to step 4 or skip to step 5.
- Occupant feedback and surveys
- Helpful tool to gather information about worker's concerns, including:
- Location of concerns
- Type and frequency of problems
- Helpful tool to gather information about worker's concerns, including:
- Define the issue and noting deficiencies
- Review type, location, time and number of occupant concerns
- Review HVAC operation
- Identify possible sources of contaminants
Was the issue identified?
No
- Further investigation and inspection
- Return to investigate the issue
- Was the issue identified?
- Yes: Follow from 'Yes: Developing a plan'
- No: Hiring an expert
- Consider hiring an IAQ consultant, HVAC specialist or building science specialist to identify and resolve the IAQ issue
Yes
- Developing a plan
- Consider options for rectifying the issue, taking into account:
- Potential costs
- Engineering requirements
- Alternate resolution options
- Consider options for rectifying the issue, taking into account:
- Taking action
- Make the necessary changes to control the source of the issue
- Monitor and test to ensure the issue is corrected
- Modify policies or procedures as required
- Review
- Has the IAQ issue been solved?
- Yes: Maintain and monitor
- Has the IAQ issue been solved?
- Ensure the workplace is monitored continually to prevent the issue from reoccurring
- No: Follow from 'No: 2b: Hiring an expert'
It is important to continually communicate with occupants to let them know the purpose and scope of any investigation. If the investigation will take time, post updates of any progress. Encourage occupants to participate in the process.
The findings from this team should be reported to the employer and the health and safety committee, if present. The health and safety committee can assist the team and employer in developing and prioritizing recommendations for action. Consider making the final results available to all occupants and encourage feedback.
If the resolution team feels they do not have the experience or knowledge to adequately address issues discovered during the walkthrough and assessment process or if they feel they cannot properly assess the situation, it is recommended to seek the assistance of a consultant or qualified professional (see Hiring a professional).
Preparation
Communication, cooperation and early action can lead to a successful outcome. Without open communication, an IAQ issue can become complicated by frustration and distrust, which may delay its resolution. It is recommended that the building operator or employer respond promptly and take all issues about the indoor environment seriously.
To be prepared to resolve IAQ concerns, it is recommended the building operator or employer:
- identify key people and form a resolution team (see Creating an IAQ resolution team)
- identify and communicate to the occupants who is responsible for receiving IAQ concerns (such as supervisor, resolution team lead, employer)
- encourage occupants to report issues using the formal reporting process of the building
- establish a system to document the time and location at which effects or concerns have occurred. This system may include an IAQ log or occupant surveys. Occupants are encouraged to record IAQ issues as they occur to reduce recall bias
- develop systems to notify occupants of the scope and purpose of any investigation. The team can post, distribute or address the information using communication channels (such as emails, bulletin boards) or through the health and safety committee
- determine whether the team requires permission or access to inspect the ventilation system and if a professional is required for this task
- decide how the results of the investigation, corrective actions, and the proposed implementation plan will be made available to occupants for review and feedback
Walkthrough
The building operator should consider being present (if they are not part of the resolution team) during the walkthrough by the supervisor and resolution team to attempt to identify any immediate causes of the issue. Occupants may have more details what was reported. Often, those working in the same area have similar issues but may not have reported them or may have useful information, especially related to any past incidents or issues with the area (that is flooding incidents or odours).
Typically, the walkthrough will seek to identify and possibly resolve any straightforward issues, such as:
- adjusting building temperature
- closing or opening windows or doors
- confirming that ventilation ducts or air intakes are not closed or blocked
- ensuring occupants are following workplace policies and procedures, such as for the use of scents in the workplace or cleaning products
- addressing odour issues from activities such as cooking
- considering issues that can exacerbate disease transmission when there is a reportable disease circulating in the community. Examples include:
- ensuring suitable cleaning and disinfecting procedures are in place
- identifying high-risk areas such as enclosed areas or places where large numbers of people congregate
- reducing the use of enclosed or poorly ventilated spaces
If the team identifies a specific cause and proposes a solution, the investigation may stop until the changes are implemented and the results evaluated.
If there is no clear solution or the resolution team identifies other issues, it may be necessary to proceed with an assessment.
Assessment
The assessment will gather more details and facts and will examine potential issues more closely than during the walkthrough. During the assessment, the resolution team will attempt to define the issues more clearly and should consider:
- meeting with the occupants of the affected area and collect information about the issues
- physically inspect the building to become familiar with the layout, activities in each area, and the ventilation system. Use a copy of the floor plan to directly record any observations
- reviewing issues and look for patterns in the type of conditions reported, including the duration and frequency of health effects, and location(s) of those reporting issues
- being aware of the factors that influence IAQ perception (see Occupant comfort and IAQ perception)
- checking the ventilation system. Assistance from the building operator or qualified professional is usually necessary, particularly if the resolution team does not have adequate information or knowledge regarding the ventilation system and its operation
- reviewing any available documents about the building history, including modifications - particularly recent ones - and any past incidents
Similar to the walkthrough, the team will likely review the following in more detail during the assessment:
- Check temperature and humidity to see if the area is within the comfort range for the season
- Confirm if the air has odours, feels stuffy, is drafty
- Check for dampness in walls or carpets, or visible mould due to condensation, elevated humidity levels, or water leaks
- Check for presence of dust, dirt, signs of pests
- Check for obvious sources of internal or external contaminants.
- Observe airflow patterns. Look for areas of poor mixing, short-circuiting (that is supplies and returns close together), and obstruction of supply and exhaust ducts
- Confirm if regular maintenance has been conducted on the ventilation system (such as look for dirt or mould, check records, status of air filters)
- Compare the original uses of the area and the surrounding rooms with the present use:
- Has occupant density increased?
- Have work areas been rearranged or converted to other uses?
- Has new equipment been added, such as computers, printers, photocopiers or humidifiers?
- Identify areas where renovations, repairs or redecorating activities are in progress or have recently been completed, and ensure appropriate/increased cleaning and ventilation, if necessary
Many, if not most, IAQ assessments can be completed without air sampling, and thus it is not recommended as a first step. Air sampling uses specialized equipment to determine the level of a contaminant or particle in the air. Air sampling can be expensive, so this should be weighed against its potential benefits to the IAQ assessment or investigation. In some cases, air sampling may be needed to ensure regulatory compliance or to help further define the issue. Further information on air sampling can be found in Sampling or monitoring indoor air pollutants.
The resolution team can use a checklist or form to help make sure their review is thorough and consistent when performing the assessment. Below is a sample assessment with questions that may be asked when examining that item (Sample 1). A blank sample assessment form can be found in Appendix D. It is important to record the date and location of the assessment to keep with other IAQ records. By recording the item and area inspected, along with observations of what was inspected, the resolution team can have a record about whether the item inspected is 'OK' or 'Not OK' or if additional information or follow-up is required. When items are 'Not OK' or further information is required, the resolution team can focus their efforts on these potential sources to help them define the issue.
Furthermore, keeping records of these assessments will be useful if there are repeated issues in the same area or similar issues in other parts of the building. The records can be reviewed as part of the information-gathering phase of the next resolution process. These records may be kept by the owner, employer, maintenance staff or health and safety committee.
The goal is to provide a structured approach to IAQ assessments to ensure that all areas that often contribute to poor air quality have been examined.
Sample: IAQ Assessment Form | ||
---|---|---|
Name(s) of investigators: | ||
Date: | ||
Location: | ||
Assessment | ||
OK ⬜ Not OK ⬜ |
Item Inspected: | (Area or condition to be inspected) |
Observations: | Resolution team observations during inspection | |
OK ⬜ Not OK ⬜ |
Item Inspected: | Example: Outdoor air intake |
Observations: | Questions to consider in observations: Is the area clear? Are the intakes in good working order, or are there signs of damage? Are there any contamination sources or vehicle idling nearby? Is there any sign of animal entry or nesting? |
|
OK ⬜ Not OK ⬜ |
Item Inspected: | Air filters |
Observations: | Are they the right filter for the HVAC unit? Are they installed properly? Are they dirty? Are there any changes to the type (MERV rating) of filters used? | |
OK ⬜ Not OK ⬜ |
Item Inspected: | Ducts |
Observations: | Are the ducts clear (unblocked)? Is there dust build up in the register? | |
OK ⬜ Not OK ⬜ |
Item Inspected: | Odours in the work areas |
Observations: | Are there any strong scents or odours noted? Are there any new building materials, products or equipment? Are there floor drains that might need to be filled? Are there sewer smells that might indicate a cracked sewer pipe? | |
OK ⬜ Not OK ⬜ |
Item Inspected: | Common spaces |
Observations: | Has the work area been rearranged? Are there any printers, kitchens or washrooms near the area? | |
OK ⬜ Not OK ⬜ |
Item Inspected: | Thermal conditions in the work area |
Observations: | Does the air feel stuffy? Cold? Are workers wearing extra clothing or using blankets? Is the air hot? Are occupants using personal fans? | |
Notes: |
Occupant feedback and surveys
When conducting the assessment, it is important to speak to occupants, especially the individuals that have reported an issue, if possible. Information on symptoms or discomfort, timing of onset and relief, and patterns (such as spaces occupied) and specifics related to the types of any symptoms experienced can be useful to better define the issue.
It is important to remember the following when speaking to occupants:
- Health effects associated with poor IAQ may be similar to those of other health conditions. Only a medical professional is qualified to determine if an individual's symptoms are caused by exposure to indoor air pollutants.
- Providing information on symptoms or diagnosed health conditions is at the discretion of the employee, and information should be kept confidential.
- Not everyone is equally susceptible to issues with IAQ. Even if one person or only a few people report symptoms, do not ignore the possibility of an issue. If air quality worsens, more people may be affected.
Consider also gathering this information from occupants who have not reported issues but who work in the same area. Some occupants may not have reported their issues or may not have related their health concerns to IAQ issues. As mentioned, encourage occupants to record health symptoms or concerns as they happen, as well as throughout the investigation period, to ensure accurate information is captured.
See Appendix E for a blank reporting form.
After the resolution team collects the completed reports, they should consider summarizing these findings in combination with other details gathered. This summary provides an overview of the assessment and provides the opportunity to identify patterns and potential causes of the occupants' issues, as well as possible solutions. The following summary assessment notes form (Sample 2) shows a method for summarizing findings and assisting with transparency throughout the process.
The following completed form is provided as an example only. For the blank summary assessment form, please see Appendix F. Note that all forms should be customized for the workplace.
Sample: Resolution Team - Summary Assessment Notes | |
---|---|
Location on floor plan: | Room 127 |
Reported health effects: | Cough, sore throat, chills |
Time and frequency of health effects: | Worsens throughout the week |
Potential cause(s): | Sitting directly under the air vent |
Possible action: | Install diffusers to redirect air away from workstation. |
Location on floor plan: | Room 230 |
Reported health effects: | Itchy, watery eyes; headaches |
Time and frequency of health effects: | After lunch, later in the day |
Potential cause(s): | Poor lighting, glare from computer |
Possible action: | Change orientation of computer monitor to prevent glare. Adjust blinds. |
Further investigation and inspection
After the walkthrough and assessment, if there are no clear corrective actions or solutions, a more detailed investigation may be necessary.
During the detailed investigation, the team may work with other individuals, such as health and safety or building maintenance personnel, who may have a better understanding of the area to conduct a more thorough review.
If no further possible causes or solutions are identified after this second investigation, the team should consider consulting or hiring external assistance such as qualified professionals in ventilation systems, building engineering, or IAQ (see Hiring a professional).
Taking action
Based on the information collected, recommendations may range from straightforward solutions - such as adjusting the temperature, changing air filters or installing a dehumidifier - to more complex recommendations, such as remediating leaks or mould growth or rebalancing the HVAC system. There is often not a single action that will resolve the issue. Depending on the situation, a combination of multiple actions or controls may be appropriate. If a number of issues were identified, the relative importance of each issue to the situation that prompted the investigation may not be clear.
A hierarchy of controls is useful when considering potential solutions (Figure 2). In the situation where there is a chemical or biological exposure in the workplace, the hierarchy of controls refers to the effectiveness of methods used to eliminate hazards and control risks. The most effective control measures are those that eliminate the hazard or that involve a substitution, for example, replacing a hazardous cleaning product with one that is less hazardous. If these controls are not possible or if there is remaining risk, then engineering controls should be considered next, such as storing or mixing chemicals in a room with exhaust ventilation. Administrative controls can also be implemented to complement other controls, such as using these products after occupants have left for the day. The last measure to consider when other controls are unable to reduce risk is personal protective equipment (PPE) (NIOSH 2015; CCOHS 2018).
For IAQ issues in office buildings, this process begins with eliminating the IAQ issue (hazard) at the source. If this is not possible, then steps to minimize the IAQ issue to the greatest extent possible should be used, such as substituting products that are believed to be the main source of the issue. However, IAQ issues are often due to issues with the ventilation system. When it comes to IAQ, it is important to consider engineering controls, including ventilation modification. Administrative controls, such as preventative maintenance and training, are also important. While PPE is a form of protection, it is not normally used in an IAQ situation.
Examples of actions related to IAQ and the hierarchy of controls are discussed below.

Figure 2 - Text description
Source: NIOSH (2015)
Hierarchy of controls, from most effective to least effective:
- Elimination: physically remove the hazard
- Substitution: replace the hazard
- Engineering controls: isolate people from the hazard
- Administrative controls: change the way people work
- PPE: protect the worker with personal protective equipment
Implementing corrective actions
Consider implementing controls in order of effectiveness according to the hierarchy of controls, using as many controls as necessary to protect the occupants.
Throughout the resolution process, communication between the building operator or employer and affected individuals is very important. There may be situations where a corrective action will take time to implement. In other situations, corrective actions may not be initially identified because the source of the issue cannot be determined or no reasonable corrective actions exist. Continue to work with the occupants to determine other options (such as relocating work, reducing exposure time).
Elimination and substitution
Eliminating the source of the contamination is the most effective solution to IAQ issues. Consider the following:
- Remove or control sources of odours from the workplace (such as garbage, strong-smelling cleaning products, fragrances and deodorizers).
- Remove sources of contaminants (such as ozone-generating equipment, gas-powered heaters).
- Correct issues related to high humidity or where water gains access to the building and may cause mould growth.
- Reduce or eliminate aerosolized sprays.
- Encourage policies for elimination of potential sources of respiratory infectious diseases (such as support employees to stay home when ill, and encourage remote work when symptomatic).
Substitute products for less-hazardous products, such as ones that have lower emissions or low odour or are unscented. When substituting products, be careful to not trade one hazard for another or create a new hazard. Before deciding on a new product, consider all the implications and potential hazards of each alternative product. Refer to Section 2 (Hazard Identification) of the SDS for these alternate products, if they are hazardous products, to understand the hazards.
Engineering controls
Engineering controls minimize the hazard by being built into the design of the building, equipment or process. Engineering controls are reliable when they are designed, installed and maintained properly.
The primary example for air quality is ventilation (see Ventilation). In some situations, a separate or portable HEPA filtration unit may be appropriate to remove contaminants.
Isolation is another method of engineering control. Examples include the following:
- Separate tasks or processes away from the areas where the occupants work. Make sure that any equipment or processes that produce contaminants are used under negative pressure to exhaust odours or contaminants from the area through exhaust ventilation that conveys the contaminants directly outside.
- Place new materials and furnishings away from the work area to off-gas or air out before introducing them to the workplace.
- Install barriers or containment during dust-producing activities to limit or prevent dust from entering the workplace and ventilation system.
- Consider controls to reduce risk of transmission of infectious diseases (that is ventilation, filtration).
Administrative controls
Administrative controls include implementing procedures and providing education and training to increase awareness of IAQ. While administrative controls may not reduce the hazard, they can limit exposure. Administrative controls are often implemented in addition to other methods of control.
Consider the following administrative controls for IAQ:
- Implement an IAQ management program (see Employers).
- Establish preventive maintenance schedules for all mechanical ventilation equipment.
- Establish preventive maintenance schedules for the building and proactively address issues that may contribute to poor IAQ.
- Schedule maintenance and other operations that may impact IAQ (such as renovations, large-scale or significant cleaning activities) for times when fewer workers are present. Allow enough time to ventilate the workplace before occupants return.
- Inspect the workplace with health and safety committee members or representatives regularly to identify potential IAQ issues.
- Establish and maintain good housekeeping practices.
- Provide education and training on hazardous products in the workplace (such as Workplace Hazardous Materials Information System [WHMIS]).
- Include IAQ considerations in the procurement procedures.
- Create and enforce a scent-free workplace policy (CCOHS 2019b).
- Consider encouraging staff to self-screen and stay home when ill, and/or promote remote work options, particularly when infectious diseases are circulating in the community.
Personal Protective Equipment (PPE)
There may be situations when wearing a mask or respirator (such as N95) is necessary or appropriate, such as when investigating or cleaning a very dusty or mouldy space or if animal or bird feces are suspected (Health Canada 2014a). It is important to note that if a worker must wear a respirator, specific training and fit testing are often required before use. Always verify the legislation requirements of the local jurisdiction for any respiratory protection program requirements as part of a PPE program (CCOHS 2017).
Review and re-assess
Once all corrective actions have been implemented, the resolution team can determine if the controls resolved the IAQ issue. This decision will be managed case by case; however, there should be a mutual agreement that an acceptable resolution has been reached. The review of the IAQ issue may be qualitative or quantitative. Qualitative data is descriptive, and quantitative data is measurable. An IAQ issue is resolved when:
1. Qualitative: occupants no longer report health effects or issues. No or fewer reports may be an indication that the issue has been addressed adequately.
2. Quantitative: the properties of the air before and after the corrective actions indicate changes have been made (such as temperature, humidity, air flow).
Methods to ensure controls are effective include physical inspection, observations, health effect and issue tracking, investigation reports, and worker feedback. Re-assessment can determine the answers to the following questions:
- Did the controls resolve the issue that prompted the initial investigation?
- Is the hazard eliminated or the risk controlled?
- Have the controls been implemented in a way that does not create a new hazard?
- Are any new hazards appropriately controlled?
- Are monitoring processes in place and adequate?
- Have workers been informed about the hazards and the controls?
- Has there been sufficient communication throughout the process?
- Has education and training been provided to reflect the current hazards and required controls?
If the answer to each of the above questions is yes and if no further issues have been raised about IAQ, it is likely that control measures are successful. Consider continuing to monitor and seek worker feedback to make sure the air quality continues to be adequate. If any answers to the above questions are no, determine if further action is required.
Be aware that conditions may change over time or without warning. Some issues, such as those involving odours, may be related to seasonal differences in air infiltration related to temperature differences indoors and outdoors. It is important to include discussion of IAQ issues in workplace inspections, when seeking worker feedback, and when performing building or ventilation system maintenance.