Privacy Implementation Notice 2020-02: Definition of Personal Information – Ministerial Staff
1. Effective Date
This implementation notice takes effect on July 6, 2020.
2. Authorities
This implementation notice is issued pursuant to paragraph 71(1)(d) of the Privacy Act.
3. Purpose
This implementation notice provides guidance to institutions in the application of the exception to the definition of personal information described in section 3(j.1) of the Privacy Act. It includes both a decision tree and sample scenarios to assist institutions to determine how to treat the personal information of an individual that is or was a ministerial advisor or a member of a ministerial staff, when this information is contained in records that are responsive to a request under Part 1 of the Access to Information Act.
4. Context
On June 21, 2019, Bill C-58: An Act to amend the Access to Information and the Privacy Act and to make consequential amendments to other Acts was passed. It amended the Privacy Act to add a new exception to the definition of personal information for the purposes of section 7 (use), section 8 (disclosure), and section 26 (information about another individual) of the Privacy Act and section 19 of the Access to Information Act.
The new exception to the definition of “personal information” in section 3 reads:
(j.1) the fact that an individual is or was a ministerial adviser or a member of a ministerial staff, as those terms are defined in subsection 2(1) of the Conflict of Interest Act, as well as the individual’s name and title;
Bill C-58 also established legal requirements for proactive publication, including publishing travel and hospitality expenses of Minister’s Offices.
5. Guidance
The 3(j.1) exception applies to records created on or after June 21, 2019, the date of coming into force of the new provision: see section 3.02 of the Privacy Act. For records created prior to June 21, 2019, this exception does not apply.
The exception to the definition of personal information for ministerial advisors and staff is limited to the fact that an individual is or was a ministerial staff member; their name; and their title.
Other information such as the duties, responsibilities, personal opinions or views of the individual given in the course of employment, remains personal information protected under the Act. Therefore, depending on the context, when a record that is responsive to a request under the Access to Information Act contains the name or the title of the ministerial staff member along with references to his or her duties and functions, redactions may be required to protect information about the staff member’s duties and functions, for example. The exception can only be applied when an institution has a high degree of confidence that the release of the records would not reveal personal information.
In determining what information can be disclosed, institutions must also consider:
- if disclosure is authorized by subsection 19(2) of the Access to Information Act because:
- the individual to whom it relates consents to the disclosure (see section 11.13.3 of the Access to Information Act Manual for guidance on seeking consent);
- the information is publicly available (for example in proactively published travel expenses); or
- the disclosure is in accordance with section 8 of the Privacy Act.
- the risk of re-identification of ministerial staff members in both requests in process and future or previously released ATI requests.
To assist institutions in the application of this exception, Annex A provides a decision tree as a visual guide, and Annex B provides guidance on hypothetical scenarios.
Institutions are encouraged to establish procedures and practices to support consistent application of section 3(j.1) within their organization. Institutions are also encouraged to document the rationale for decisions that relate to section 3(j.1).
6. Application
This implementation notice applies to the government institutions as defined in section 3 of the Privacy Act, including parent Crown corporations and any wholly owned subsidiary of these corporations. However, it does not apply to the Bank of Canada.
7. References
Legislation
Related Treasury Board Policy Instruments
Other publications
8. Enquiries
Members of the public may contact Treasury Board of Canada Secretariat Public Enquiries for information about this implementation notice.
Employees of federal institutions may contact their Access to Information and Privacy (ATIP) coordinator for information about this implementation notice.
ATIP coordinators may contact the Treasury Board of Canada Secretariat's Information and Privacy Policy Division for information about this implementation notice.
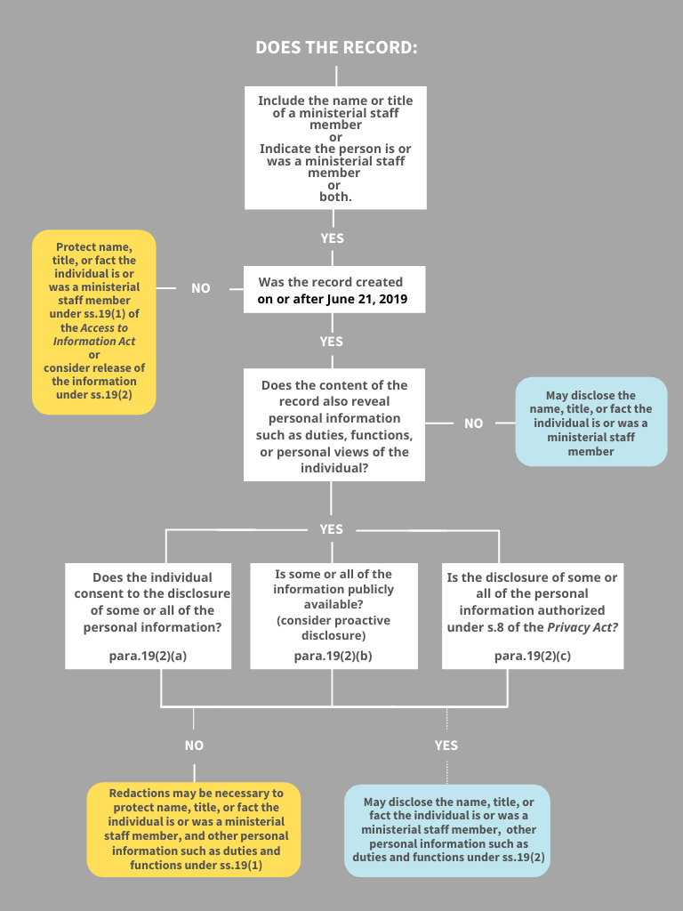
Annex A: Decision Tree for the application of Privacy Act paragraph 3(j.1)

Figure 1 - Text version
This decision tree outlines factors to be considered and assessed when examining a record where paragraph 3(j.1) of the Privacy Act may apply.
Does the record include the name or title of a ministerial staff member or indicate if the person is or was a ministerial staff member?
- If the answer is yes to either of these questions, continue to the next question. If not, paragraph 3(j.1) of the Privacy Act does not apply.
Was the record created on or after June 21, 2019?
- If the answer is no, either protect the name, title, or fact the individual is or was a ministerial staff member under ss.19(1) of the Access to Information Act (ATIA), or consider whether it would be appropriate to release the information under ss.19(2) of the ATIA. No further assessment is required.
- If the answer is yes, continue to the next question.
Does the content of the record also reveal personal information such as duties, functions, or personal views of the individual?
- If the answer is no, institutions have discretion to disclose the name, title, or fact the individual is or was a ministerial staff member. No further assessment is required.
- If the answer is yes, there are three further conditions to consider. Institutions must consider:
- Does the individual consent to the disclosure of some or all of the personal information? This is in reference to paragraph 19(2)(a) of the ATIA.
- Is some or all of the information publicly available, such as through proactive disclosure? This is in reference to paragraph 19(2)(b) of the ATIA.
- Is the disclosure of some or all of the personal information authorized under s.8 of the Privacy Act? This is in reference to paragraph 19(2)(c) of the ATIA.
- If the answer is no to all of these three questions, redactions may be necessary to protect name, title, or fact the individual is or was a ministerial staff member, and other personal information such as duties and functions under ss.19(1) of the ATIA. This concludes the assessment of the record.
- If the answer is yes, to one or more of the questions and at least one condition is satisfied, institutions have discretion to disclose the name, title, or fact the individual is or was a ministerial staff member, other personal information such as duties and functions under ss.19(2) of the ATIA. This concludes the assessment of the record.
Annex B: Scenarios to assist institutions in the application of Privacy Act paragraph 3(j.1)
Below are scenarios where information described in paragraph 3(j.1) is found in responsive records to an access to information request. The guidance provides an approach, however consideration must be made to the overall request text and the context surrounding the records.
Apart from the application of paragraph 3(j.1), the records must be reviewed to determine if any exclusions or exemptions apply, either in whole or in part, under the Access to Information Act (ATIA).
Scenario | Guidance |
---|---|
A responsive record to an access to information (ATI) request created on July 2, 2019 lists only current names and titles of staff in the Office of the Minister. |
Since the record was created on or after June 21, 2019, the list of names and titles of the ministerial staff and advisors can be released. |
A responsive record to an ATI request created on July 2, 2019 lists only the names and titles of staff in the Office of the Minister between January 1, 2019 and June 30, 2019. |
Since the record was created on or after June 21, 2019, the list of names and titles of the ministerial staff and advisors can be released, including those who no longer held their role on or after June 21, 2019. |
A responsive record to an ATI request created on July 2, 2019 lists only the names, titles, and phone numbers of staff in the Office of the Minister between January 1, 2019 and June 30, 2019. |
Since the record was created on or after June 21, 2019, the list of names and titles of the ministerial staff and advisors can be released, including those who no longer held their role on or after June 21, 2019. The phone numbers of ministerial staff and advisors are personal information that is protected under subsection 19(1) of the ATIA. Institutions should consider if subsection 19(2) of the ATIA is applicable, particularly if telephone numbers are publically available on an ongoing basis – for example in the GCdirectory (formerly known as GEDS 2.0). |
A responsive record to an ATI request includes a list of names of attendees at a conference. Ministerial staff members are among those on the list. |
The request is processed under Part 1 of the ATIA. Attendance at a conference constitutes duties and functions of the listed ministerial staff and is therefore personal information that is protected under subsection 19(1) of the ATIA. If travel expenses were incurred to attend the conference, certain information about travel expenses, including the purpose of travel, must be proactively published in accordance with section 75 in Part 2 of the ATIA. This is required within 30 days after the end of the month in which the incurred expense was reimbursed. Subsection 80(3) of the ATIA states that information that must be published under section 75 is not personal information for the purpose of the proactive publication requirements. Therefore, following publication of related travel expenses, the head of the institution may exercise their discretion to disclose the ministerial staff member’s name and the fact that they attended a conference under paragraph 19(2)(b) of the ATIA because the information is already publicly available as a result of proactive publication. |
A responsive record to an ATI request includes information about a ministerial staff member who went to a conference because of the file he or she works on. |
As above, following the proactive publication of related travel expenses, the ministerial staff member’s name and purpose of travel for this specific expense is publicly available and may be disclosed to the extent that the very same information is already published. The head of institution may exercise their discretion under subsection 19(2)(b) of the ATIA. Information about the duties and functions of the staff member in the records would remain personal information and are protected under subsection 19(1) of the ATIA. Institutions should consider if subsection 19(2) of the ATIA is applicable. |
A responsive record to an ATI request includes correspondence associated with a ministerial staff member’s travel. |
As above, following the proactive publication of the travel expenses information, the ministerial staff member’s name and purpose of travel for this specific expense may be disclosed to the extent that the very same information is already published. This is at the discretion of the head of the institution under paragraph 19(2)(b) of the ATIA. However, any opinions of the ministerial staff member or other information about him or her in the correspondence remains personal information and are protected under subsection 19(1) of the ATIA. Institutions should consider if subsection 19(2) of the ATIA is applicable. |
A responsive record to an ATI request includes an invoice from a hotel where a ministerial staff member stayed as part of supporting documentation for a submitted travel claim expense. The invoice includes the ministerial staff member’s name and home address. |
As above, following the proactive publication of the travel expenses information, the ministerial staff member’s invoice may be disclosed in part to the extent that that the very same information is already published. This is at the discretion of the head of the institution under paragraph 19(2)(b) of the ATIA. The home address of the ministerial staff member found on the invoice is protected under subsection 19(1) of the ATIA. Institutions should consider if subsection 19(2) of the ATIA is applicable. |
A responsive record to an ATI request includes an email chain a ministerial staff member received because of the file he or she works on. Within the email chain, there are comments between government employees recommending actions. In some cases the ministerial staff member’s name is in ‘cc’, in other cases he or she is a recipient. In this scenario, the ministerial staff member’s name and information that reveals his or her duties and functions are inextricably linked. |
The ministerial staff member’s name and title, in combination with the information related to his or her duties and functions are protected under subsection 19(1) of the ATIA as this information meets the class test for personal information. In order to apply the exception of 3(j.1), the information requested must fall squarely within the exception, therefore severing the records may pose a risk of re-identification. Institutions should consider if subsection 19(2) of the ATIA is applicable. |
A responsive record to an ATI request includes an email a ministerial staff member sent to a government employee. Within the email, there are comments from the ministerial staff member discussing options with the government employee. In this scenario, the ministerial staff member’s name and information that reveals his or her duties and functions are inextricably linked. |
The ministerial staff member’s name, title, in combination with the information related to his or her duties and functions are protected under subsection 19(1) of the ATIA as this information meets the class test for personal information. In order to apply the exception of 3(j.1), the information requested must fall squarely within the exception, therefore severing the records may pose a risk of re-identification. Institutions should consider if subsection 19(2) of the ATIA is applicable. |