Nursing Job Evaluation Standard
Amendments
Amendment Number | Date | Description |
---|---|---|
1 | 1993 |
|
2 | 1999 |
|
3 | 2010 |
|
4 | 2017 |
|
5 | 2023 |
|
Table of Contents
Introduction
This standard is to be used to establish the appropriate level of work allocated to the Health Services (SH) occupational group evaluated using the Nursing (NU) job evaluation standard effective October 6, 2023. It is a key component of the classification program and must be read in conjunction with the program’s legislative and policy context.
This standard describes the plan used to evaluate positions allocated to the NU classification of the SH group. It consists of an introduction, and definitions of the NU classification and the Hospital Nursing, Community Health Nursing, and Medical Adjudicator Nursing subgroups.
The ultimate objective of job evaluation is the determination of the relative value of jobs in each occupational group. In 2010, the Medical Adjudicator subgroup was added to the NU job evaluation standard.
Organization of the Standard
Hospital Nursing Sub-group and Community Health Nursing Sub-group
A classification plan of eight levels representing significant differences in the difficulty of the work has been established for these sub-groups. Jobs assigned to a given level are regarded as being of equivalent difficulty.
Developmental Level (Level Description)
Using a level description, a developmental level at level one has been established in the Hospital Nursing Sub-group and the Community Health Nursing Sub-group to accommodate the positions where the work is carried out under guidance of a senior nurse and from which, subsequently, incumbents are usually appointed to an operating level.
Factors
The evaluation of positions at levels 2 to 8 and their assignment to a classification level will be determined by the application of three factors:
- Professional Complexity and Responsibility;
- Responsibility for Management and Management Advisory Service;
- Impact.
Each factor is described, and the descriptions designate the features of the work assigned to positions allocated to the sub-groups. A list of characteristics is included for each factor. The characteristics indicate the features of the work that are to be considered when evaluating a position under a particular factor. The factor characteristics serve to ensure that consideration is given to all features of the work of a position.
Benchmark Positions
Benchmark position descriptions exemplify degrees 2 to 8 of each factor and levels 2 to 8 of the classification plan. Each benchmark consists of a descriptive title, a statement of the principal duties and a set of specifications describing the features of the work of the position in terms of the characteristics of each of the three factors. The specifications exemplify the application of the evaluation plan to the duties and responsibilities of the benchmark position and indicate the degree assigned to the position for each factor. A classification level is assigned to each benchmark position.
Use of the Standard
There are six steps in the application of the classification standard for these two sub-groups:
The position description is studied to ensure understanding of the position as a whole and of the nature of the duties and responsibilities as they relate to the characteristics of each factor. The relationship of the position being studied to positions above and below it in the organization is also studied.
Allocation of the position to the group and sub-group is confirmed by reference to the definitions and the descriptions of inclusions and exclusions.
A degree under each factor is tentatively assigned to the position being evaluated by considering the duties and responsibilities of the position in relation to the range described for each factor characteristic and the degree highlights for the factor; and determining that the difficulty of work is equivalent to or greater or less than a degree that is described. The features of the work of the position being evaluated should be related to the degree highlight as a whole in its total context, not to isolated words or phrases.
The degree tentatively assigned is confirmed by comparison with the benchmark position descriptions.
The level of the position is determined by the degree that has been assigned to the position for at least two of the three factors. When one degree does not predominate, evaluators are to compare the total job with the benchmark position descriptions and determine the level that best corresponds on the whole with the duties and responsibilities of the position.
The position is compared with benchmark position descriptions that have been assigned to the same level, as a check on the validity of the level selected.
Medical Adjudicator Nursing Sub-group
A classification plan of two levels representing significant differences in the difficulty of the work has been established for this sub-group. Jobs assigned to a given level are regarded as being of equivalent difficulty.
Example of Work Activities
Example of Work Activities demonstrates levels 1 and 2 of the Medical Adjudicator classification plan. Each Example of Work Activities consists of the principal duties and work performed for the level described. A classification level is assigned to each Example of Work Activities.
Use of the Standard
There are five steps in the application of this classification standard to this sub-group.
The position description is studied to ensure understanding of the position as a whole and of the nature of the duties and responsibilities as they relate to the Example of Work Activities. The relationship of the position being studied to positions above and below it in the organization is also studied.
Allocation of the position to the group and sub-group is confirmed by reference to the definitions and the descriptions of inclusions and exclusions.
A level is tentatively assigned to the position being evaluated by considering the Example of Work Activities in relation to the work description and choosing the level that best describes the duties and the responsibilities of the position.
The features of the work of the position being evaluated should be related to the level highlight as a whole in its total context, not to isolated words or phrases. When one level does not predominate, evaluators are to compare the total job with the Example of Work Activities descriptions and determine the level that best corresponds on the whole with the duties and responsibilities of the position.
The position is compared with other positions with similar work duties as a check on the validity of the level selected.
Group Definition
The Nursing (NU) classification within the Health Services (SH) Group comprises positions that are primarily involved in the application of a comprehensive knowledge of professional specialties in the field of nursing to the physical and mental well-being of people.
Inclusions
Notwithstanding the generality of the foregoing, for greater certainty, it includes positions that have, as their primary purpose, responsibility for one or more of the following activities:
- Inclusion 7 of the SH Group – the assessment of medical information for the purposes of determining eligibility of applicants for a government program requiring knowledge associated with a registered nurse;
- Inclusion 8 of the SH Group – the care of patients and the treatment and management of illness in cooperation with medical doctors, and the provision of specialized nursing services;
- Inclusion 9 of the SH Group – the evaluation of nursing policies, procedures, standards and practices and the conduct of related research and education;
- Inclusion 17 of the SH Group – the provision of advice in the above fields; and
- Inclusion 18 of the SH Group – the leadership of any of the above activities.
Exclusions
Positions excluded from the Health Services (SH) Group are those whose primary purpose is included in the definition of any other group.
Also excluded are positions that:
- Exclusion 1 of the SH Group – do not require the application of a comprehensive knowledge of nursing, such as registered nursing assistants and community health representatives.
Hospital Nursing (HOS) Sub-group
Sub-group Definition
The care of clients in cooperation with medical doctors in the management of the treatment of physical or psychological disease of clients and the provision of consultative services within treatment institutions.
Inclusions
Positions included in this sub-group are those that require the application of a comprehensive knowledge of nursing and specialized skills in the performance of one or more of the following:
- the assessment and evaluation of patients' symptoms, response and progress, the identification of clients' needs, and the development of nursing care plans;
- the implementation of nursing care plans, including the counselling of clients and families, and the recording of observations;
- the provision of specialized nursing services;
- the planning, organization, conduct or evaluation of related education programs;
- the development or evaluation of policies, programs, procedures and standards;
- the development of priorities and the design, conduct and evaluation of research;
- the writing and editing of papers and reports;
- the provision of advice;
- the supervision or direction of any of the above duties.
Exclusions
Positions excluded from this sub-group are those that are included in the Community Health Nursing Sub-group and in the Medical Adjudicator Nursing Sub-group.
Level Description
Hospital Nursing - Level 1
This level will accommodate Hospital Nursing positions as described below.
Description
Under the guidance of an experienced nurse, performs a variety of tasks designed to develop expertise in the application of nursing knowledge and skills and to provide knowledge of the philosophy, policies, and procedures of the employing department and institution. The work includes assignments associated with the assessment of patients' symptoms, response and progress, the identification of patients' needs, the development, implementation and evaluation of nursing care plans, health counselling of patients and families, and charting.
Community Health Nursing (CHN) Sub-group
Sub-group Definition
The provision of health guidance and nursing care to individuals, families and groups in the home and community directed towards the prevention of disease and the promotion and maintenance of health; the provision of consultative services.
Inclusions
Positions included in this sub-group are those that require the application of a comprehensive knowledge of nursing and related experience in the performance of one or more of the following:
- the planning, organization, implementation and evaluation of community health services;
- the provision of health surveillance and the referral to the appropriate health agency;
- investigation into community health problems;
- counselling on health;
- the management of medical or health emergencies and routine health problems;
- the planning, organization, implementation or evaluation of related education programs;
- the coordination of community health nursing activities of the department with other services;
- the development or evaluation of policies, programs, procedures and standards;
- the development of priorities and the design, conduct and evaluation of research;
- the writing and editing of papers and reports;
- the provision of advice;
- the supervision or direction of any of the above duties.
Exclusions
Positions excluded from this sub-group are those that are included in the Hospital Nursing Sub-group and in the Medical Adjudicator Nursing Sub-group.
Level Description
Community Health Nursing - Level 1
This level will accommodate Community Health Nursing positions as described below.
Description
Under the guidance of an experienced nurse, performs a variety of tasks designed to develop expertise in the application of nursing knowledge and skills and to provide knowledge of the philosophy, policies, and procedures of the employing department. The work includes assignments associated with the planning, organization, implementation and evaluation of community health services, the provision of health surveillance and referral to the appropriate agency, investigations into community health problems, counselling on health and the management of emergency and routine treatment services.
Medical Adjudicator Nursing (EMA) Sub-group
Sub-group Definition
Positions responsible for determining the medical eligibility of applicants for a government program or for the provision of expert advice related to medical adjudication.
Inclusions
Positions included in this sub-group are those that primarily require the application of a comprehensive knowledge of nursing and related experience in the provision of one or more of the following:
- the assessment of medical information for the purposes of determining eligibility of applicants for a government program;
- the provision of specialised or expert advice with respect to the above duties;
- the provision of direction and functional guidance related to any of the above duties.
Exclusions
Positions excluded from this sub-group are those that are included in the Hospital and Community Nursing Sub-groups.
Level Descriptions
Medical Adjudicator Nursing – Level 1
This level will accommodate Medical Adjudication nursing positions as described below.
NU-EMA-01 Description
The work involves the assessment of medical information for the purposes of determining the eligibility of applicants for a federal government program.
Example of Work Activities
- Case-manages, reviews and analyses client applications and related supporting medical and non-medical documentation to evaluate evidence and render decisions on medical eligibility related to government programs.
Medical Adjudicator Nursing – Level 2
This level will accommodate supervisory medical adjudication nursing positions or technical specialist and/or expert positions as described below.
NU-EMA-02 Description
This level will accommodate supervisory medical adjudication nursing positions or technical specialist and/or expert positions in Headquarters and/or the regions.
Example of Work Activities
- Accountable for specialised or expert knowledge of the philosophy, policies, and procedures of the medical adjudication service to meet national and/or regional program requirements.
- Provides functional direction and specialised or expert advice to regional and/or Headquarters Medical Adjudicators in the resolution of complex cases related to medical adjudication.
- Leads projects and delivers training related to medical adjudication to a region or leads projects, develops, implements and delivers training related to medical adjudication service at the national level.
Factors for the HOS and CHN Sub-groups
- Professional Complexity and Responsibility
- Responsibility for Management and Management Advisory Service
- Impact
Professional Complexity and Responsibility Factor
This factor is used to measure the professional demands of the work in terms of the nature, scope and variety of activities, the guidance received and guidance provided.
The nature of activities will range
- from the provision of direct nursing service to an assigned number of individuals for the promotion of health, the prevention of disease and the treatment of illness;
- to the provision of consultative services.
The scope and variety of activities will range
- from the assessment of client needs and the provision of direct nursing service to an assigned number of individuals;
- to the analysis and/or conduct of research and the provision of advice.
The guidance received will range
- from supervision on issues associated with direct nursing care;
- to direction on policy and objectives.
The guidance provided will range
- from advising administrative and nursing support staff;
- to directing or advising others on standards, policy and objectives.
Degree | Level | Benchmark Description |
---|---|---|
The work requires the planning and delivery of direct nursing care, and the assessment of client needs for an assigned number of individuals. Advice on direct nursing care or community health nursing is received from the supervisor. Advice is given to auxiliary and/or administrative support staff. |
2 | BM 1 Staff Nurse |
The work requires the planning and delivery of direct nursing care, health education or community health nursing services for a number of individuals, groups or communities. Advice on health education program objectives is received from the supervisor. Advice is given to the nursing team. Health practices are taught to individuals, groups or communities. |
3 | BM 2 Assistant Head Nurse, HOS BM 3 Health Care Officer, HOS BM 9 Community Health Nurse, CHN BM 10 Occupational Health Nurse, CHN |
The work requires coordinating the planning and provision of direct nursing care or community health and treatment services in a centre or unit and/or exercising independent primary decision making responsibility for health care situations requiring immediate intervention. Advice on program policy and clinical or administrative issues; or guidance on the development of in-service education programs is received from the supervisor. Advice is given to professional, auxiliary and administrative staff on nursing teCHNiques, community health nursing programs or administrative issues. |
4 | BM 4 Head Nurse, HOS BM 11 Nurse-in-Charge, CHN |
The work requires supervising the planning and provision of direct nursing care for a group of units or a HOSpital and/or providing advice on clinical, administrative and nursing education issues. The work requires recommending methods to improve nursing service. Advice is received on institutional policy from the line supervisor and on healthcare policy from the functional supervisor. Advice is given to nursing staff on health care, institutional or in-service education issues. |
5 | BM 5 In-Service Nurse Educator, HOS BM 6 Coordinator, HOS BM 7 Senior Health Care Officer, HOS |
The work requires the direction, administration and evaluation of the total nursing program or community health and treatment services for a group of units, HOSpital, or area; or the design, implementation and evaluation of a regional primary care skills program. The work also requires the establishment of quality nursing care standards in a region or area. Advice is received on administrative policies from the line supervisor or on health and education program policies from the functional supervisor. Instruction is given to nurses enrolled in the primary care skills program; or advice is given to nursing staff on clinical and administrative policy. |
6 | BM 8 Assistant Director of Nursing, HOS BM 12 Regional Nurse Educator, CHN BM 13 Zone Nursing Officer, CHN |
The work requires coordinating the planning and provision of regional community health and treatment services or the evaluation of health services, the establishment of regional priorities and the recommendation of policies to achieve regional program objectives. The work also requires the resolution of complex operational and administrative problems. Advice is received on program policy and objectives. Advice is given to nursing staff on regional program policy and objectives. |
7 | BM 14 Regional Nursing Officer, CHN |
The work requires the evaluation of the effectiveness of national programs; advising departmental and other departments' management on health practices or the establishment of national nursing care standards and health policies. Advice is received on government policy and objectives. Advice is given to departmental health care staff and to other government departments on standards and policy |
8 | BM 15 Nursing Consultant Transfer Policy and Practices, CHN |
Responsibility for Management and Management Advisory Services Factor
This factor is used to measure the demands of work in terms of the requirement to manage or to advise on the management of nursing education, nursing and health services, nursing personnel and other resources, and work methods, techniques, standards, systems or policies.
Responsibility for nursing education or nursing and health service will range:
- from planning, implementing and evaluating nursing care designed to meet the needs of individuals;
- to advising on health care programs and their delivery.
Responsibility for human, material and financial resources will range:
- from assigning work and requisitioning supplies for a unit;
- to advising on the human, material and financial resources required for national program implementation.
Responsibility for techniques, practices, procedures, standards, systems and policies will range:
- from their implementation according to policy;
- to the development of standards, systems or policies for national implementation.
Degree | Level | Benchmark Description |
---|---|---|
The work requires planning, implementing and evaluating nursing care designed to meet the needs of individuals; assigning work and requisitioning supplies for a unit; and implementing care according to techniques, practices and procedures. |
2 | BM 1 Staff Nurse, HOS BM 2 Assistant Head Nurse, HOS BM 3 Health Care Officer, HOS |
The work requires planning, implementing, evaluating and coordinating community health care designed to meet the needs of a group or community; assigning work and requisitioning supplies for a unit and implementing procedures and adapting interventions or techniques according to needs. |
3 | BM 9 Community Health Nurse, CHN BM 10 Occupational Health Nurse, CHN |
The work requires managing the delivery of health care with a unit or centre on a continual basis; supervising and appraising staff; recommending resources, controlling expenditures and ensuring staff compliance with procedures. Or The work requires evaluating the need for and designing, planning and implementing in-service and orientation education programs; monitoring and assessing staff performance during orientation and acting as a clinical resource. |
4 | BM 4 Head Nurse, HOS BM 5 In-Service Nurse Educator, HOS BM 11 Nurse-in-Charge, CHN |
The work requires managing the delivery of health care within a group of units or a correctional facility; supervising and appraising staff, allocating resources to meet changing requirements; ensuring staff compliance with standards; authorizing adaptations and recommending modifications to techniques. Or The work requires evaluating the need for and designing, planning and implementing primary care skills, orientation and in-service education programs for a region; monitoring and assessing staff performance on the primary care skills program; developing and controlling the budget for the primary care skills program; acting as a resource specialist in primary health care and modifying and developing nursing techniques, methods and procedures. |
5 | BM 6 Coordinator, HOS BM 7 Manager Health Care, HOS BM 12 Regional Nurse Educator, CHN |
The work requires managing the delivery of health care within a group of units on a continual basis or within a zone or part of a zone; advising on the organization of services and nursing education; supervising, appraising and allocating staff; proposing human resources to meet requirements; planning and controlling the budget and authorizing nursing techniques, procedures, guidelines and systems. | 6 | BM 8 Assistant Director of Nursing, HOS BM 13 Zone Nursing Officer, CHN |
The work requires developing standards, evaluating nursing services and providing advice; advising on the organization and human resources required for health care and/or nursing education for the region; functionally supervising regional nursing personnel and developing standards, systems or policies for regional implementation. |
7 | BM 14 Regional Nursing Officer, CHN |
The work requires advising on health care and/or nursing education programs and their delivery, advising on the human, material and financial resources required for national program implementation and developing standards, systems or policies for national implementation. |
8 | BM 15 Nursing Consultant Transfer Policy and Practices, CHN |
Impact Factor
This factor is used to measure the effect of activities and recommendations on health conditions of client populations, policy and health services.
The impact of activities and recommendations on the health conditions of client populations will range
- from those that affect an assigned number of individuals;
- to those that affect health programs available to Canadians.
The impact of activities and recommendations on policy will range
- from explaining practices to individuals;
- to recommending policies on a national or international basis.
The impact of activities and recommendations on health services will range
- from evaluating the quality of nursing care provided to an assigned number of individuals;
- to making recommendations that will influence health services on a national or international basis.
Degree | Level | Benchmark Description |
---|---|---|
The work impacts on health conditions of an assigned number of patients and their families' understanding of hospital practices. |
2 | BM 1 Staff Nurse, HOS |
The work impacts on the health conditions of patients and the understanding of health care practices achieved by patients, their families and others. The work requires the evaluation of the quality of care delivered in a unit. |
3 | BM 2 Assistant Head Nurse, HOS BM 3 Health Care Officer, HOS BM 9 Community Health Nurse, CHN BM 10 Occupational Health Nurse, CHN |
The work impacts on health conditions of patients in a hospital unit on a continual basis or on health status and environmental health of individuals, groups and communities. The work requires development of policies for a facility or assessment of the implications of changed policies. The work also requires assessment of and recommendations on staff utilization, work organization or quality assurance activities to improve the quality of nursing care. |
4 | BM 4 Head Nurse, HOS BM 11 Nurse-in-Charge, CHIN |
The work impacts on health conditions of patients within a facility or in a group of units. The work requires development of policies for the health care unit and recommendation of policies at hospital, institutional, regional or national levels. The work requires recommendation of changes to improve health services or education programs. |
5 | BM 5 In-Service Nurse Educator, HOS BM 6 Coordinator, HOS BM 7 Manager Health Care, HOS |
The work impacts on health conditions of patients on a continual basis within a group of units or on health status and environmental health of individuals, groups and communities within an area. The work requires development of nursing service policies for the hospital or community health and treatment services policies in a zone. The work also requires evaluation of the care delivered in the area and recommendation of changes or education programs to improve health services. |
6 | BM 8 Assistant Director of Nursing, HOS BM 12 Regional Nurse Educator, CHN BM 13 Zone Nursing Officer, CHN |
The work impacts on health programs designed to meet the needs of the client population within a region. The work requires development of regional policies and recommendation of national policy initiatives. The work also requires evaluation of the quality of health care in the region and the recommendation of changes to improve health services. |
7 | BM 14 Regional Nursing Officer, CHN |
The work impacts on health care programs available nationally. The work requires development of policies for national implementation and recommendation of departmental health service strategies. |
8 | BM 15 Nursing Consultant Transfer Policy and Practices, CHN |
Benchmark Position Index for the HOS and CHN Sub groups
In ascending order of level
- Hospital Nursing (HOS) Sub-group; Community Health Nursing (CHN) Sub-group
- Professional Complexity (PC); Responsibility for Management (RM); Impact (I)
BM # |
Title and Sub-group | Overall Level | Level per Factor | Group and Level | ||
---|---|---|---|---|---|---|
PC | RM | I | ||||
1 | Staff Nurse, HOS | 2 | 2 | 2 | 2 | NU-HOS-02 |
2 | Assistant Head Nurse, HOS | 3 | 3 | 2 | 3 | NU-HOS-03 |
3 | Health Care Officer, HOS | 3 | 3 | 2 | 3 | NU-HOS-03 |
9 | Community Health Nurse, CHN | 3 | 3 | 3 | 3 | NU-CHN-03 |
10 | Occupational Health Nurse, CHN | 3 | 3 | 3 | 3 | NU-CHN-03 |
11 | Nurse-in-Charge, CHN | 4 | 4 | 4 | 4 | NU-CHN-04 |
4 | Head Nurse, HOS | 4 | 4 | 4 | 4 | NU-HOS-04 |
5 | In-Service Nurse Educator, HOS | 5 | 5 | 4 | 5 | NU-HOS-05 |
6 | Coordinator, HOS | 5 | 5 | 5 | 5 | NU-HOS-05 |
7 | Manager Health Care, HOS | 5 | 5 | 5 | 5 | NU-HOS-05 |
12 | Regional Nurse Education, CHN | 6 | 6 | 5 | 6 | NU-CHN-06 |
13 | Zone Nursing Officer, CHN | 6 | 6 | 6 | 6 | NU-CHN-06 |
8 | Assistant Director of Nursing, HOS | 6 | 6 | 6 | 6 | NU-HOS-06 |
14 | Regional Nursing Officer, CHN | 7 | 7 | 7 | 7 | NU-CHN-07 |
15 | Nursing Consultant Transfer Policy and Practices, CHN | 8 | 8 | 8 | 8 | NU-CHIN-08 |
Benchmark 1: Staff Nurse
Level NU-HOS-02
Reporting to the Head Nurse:
- Identifies the nursing needs and/or preferences of assigned clients and develops and adapts a nursing care plan. Provides direct nursing care to implement preventive, diagnostic, therapeutic and rehabilitative measures. Works in accordance with policies and procedures, approved nursing care plans and medical management. Observes clients, assesses their symptoms, response and progress and evaluates their condition. Plans and implements care, including the physical, psychological, social, cultural and spiritual aspects. Records information pertaining to patient care.
- Coordinates and evaluates the nursing care provided to an assigned number of clients. Modifies nursing practices to meet the specific needs of clients.
- Guides the nursing team on the implementation of the nursing care plan. Interprets policies and procedures to auxiliary staff. Assigns duties, provides on-the-job training, and evaluates work performance of auxiliary staff.
- Identifies the need for supplies.
- Participates in research and quality assurance projects, in-service educational programs and professional meetings, and on hospital committees.
Professional Complexity and Responsibility
Degree 2
The work requires the planning and delivery of direct nursing care, teaching health and rehabilitation practices, ensuring a safe and secure environment and the maintenance of records. Responsibility is for an assigned number of clients. Guidance and clarification concerning issues associated with direct nursing care are received from the line supervisor. Advice is given to auxiliary staff in implementation of the nursing care plan.
Responsibility for Management and Management Advisory Services
Degree 2
Plans, implements, evaluates and coordinates nursing care provided to a number of clients within a hospital unit. Assigns work to auxiliary staff and facilitates on-the-job training. Delivers nursing care according to established procedures.
Impact
Degree 2
Activities affect the treatment and rehabilitation of an assigned number of clients in a hospital unit and the understanding of health care practices by an assigned number of clients and their families. The work requires participation in quality assurance activities.

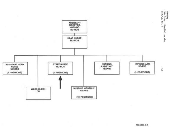
Figure 1 - Text version
This is an organizational chart illustrating the reporting relationship for Staff Nurses NU-HOS which includes:
- Assistant Head Nurse NU-HOS (2 positions)
- Ward Clerk CR
- Staff Nurse NU-HOS (5 positions)
- Nursing Orderly HS-PHS (12 positions)
- Nursing Assistant HS-PHS
- Nursing Aide HS-PHS (3 positions)
The above positions are all reporting to Head Nurse NU-HOS who ultimately reports to the Assistant Director, Nursing NU-HOS.
Benchmark 2: Assistant Head Nurse
Level NU-HOS-03
Reporting to the Head Nurse:
- Organizes and directs the activities of a nursing team. Prepares schedules of care and activities for each client. Maintains clients' records of treatment and observations. Assigns work to staff and reallocates staff in cases of emergency.
- Coordinates and evaluates the nursing care provided to clients in a unit. Works in accordance with policies and procedures, approved nursing care plans and medical management. Modifies nursing practices to meet the specific needs of clients.
- Provides direct nursing care and teaches health and rehabilitative practices to clients and their families. Participates in the establishment of individual treatment and rehabilitation plans. Observes the symptoms, reaction and progress of clients. Plans and implements care, including the physical, psychological, social, cultural and spiritual aspects. Promotes a safe and hygienic environment.
- Interprets policies and procedures to subordinate staff and ensures compliance. Provides on-the-job training and orientation. Ensures that the quality of care conforms to nursing care standards. Establishes and records facts related to incidents requiring corrective action.
- Recommends the acquisition of equipment and other resources.
- Participates in research and quality assurance projects, in-service educational programs and professional meetings and on hospital committees.
Professional Complexity and Responsibility
Degree 3
The work requires planning and delivering direct nursing care, teaching health and rehabilitation practices, ensuring a safe and secure environment and maintaining records. Responsibility is for clients in a unit. Guidance and clarification concerning issues associated with direct nursing care are received from the line supervisor. Advice is given to the nursing team on implementation of the nursing care plan.
Responsibility for Management and Management Advisory Services
Degree 2
Plans, implements, evaluates and coordinates nursing care provided to a number of clients within a hospital unit. Assigns work to the nursing team and provides on-the-job training. Delivers nursing care according to established procedures
Impact
Degree 3
Activities affect the treatment and rehabilitation of clients in a hospital unit and the understanding of health care practices by clients and their families. The work requires evaluation of the quality of care delivered to clients in one unit.

Figure 2 - Text version
This is an organizational chart illustrating the reporting relationship for Assistant Head Nurses NU-HOS which includes:
- Assistant Head Nurse NU-HOS (2 positions)
- Ward Clerk CR
- Staff Nurse NU-HOS (5 positions)
- Nursing Assistant HS-PHS
- Nursing Aide HS-PHS (3 positions)
- Nursing Orderly HS-PHS (12 positions)
The above positions are all reporting to Head Nurse NU-HOS who ultimately reports to the Assistant Director, Nursing NU-HOS.
Benchmark 3: Health Care Officer
Level NU-HOS-03
Reporting to the Manager, Health Care Services:
- Provides direct nursing care to clients to implement preventive, diagnostic, therapeutic and rehabilitative measures. Works in accordance with policies, procedures, nursing care plans and medical management. Decides on action appropriate to the resolution of health care situations requiring immediate intervention while in charge of a shift.
- Orients new staff or affiliating students to the Health Care Centre policies and procedures. Explains and interprets health care and nursing service philosophy and policy to other institutional personnel and to clients.
- Screens patients and sets priorities for initiating referrals. Arranges for the admission and discharge of patients. Provides emergency and medical treatment to inmates and provides first aid services to staff and visitors to the institution. Performs basic clinical tests according to standing Health Care Clinical Orders. Maintains records of nursing observations, health conditions and care. Teaches health promotion and disease prevention to offenders and groups of offenders. Contributes to the understanding of health practices, disease prevention and health promotion by non-health institutional personnel.
- Assists medical staff in examinations and treatments. Contributes to the organization and operation of the Institutional Physician's and allied health care workers' clinics. Participates in research and quality assurance projects, on health care committees and continuing education and professional meetings. Ensures the safety and security of the Health Care Centre and the work team.
- Requisitions supplies and equipment.
Professional Complexity and Responsibility
Degree 3
The work requires planning and delivering direct nursing care, teaching health education, ensuring a safe and secure environment and maintaining records. Responsibility is for individuals or groups of clients. In addition the work requires exercising primary decision making responsibility for health care situations requiring immediate intervention when in charge of a shift. Guidance on the methods and procedures of direct nursing care and health education program objectives is received from the line supervisor. Advice is given to the administrative support staff.
Responsibility for Management and Management Advisory Services
Degree 2
Plans, implements, evaluates and coordinates nursing care provided to a number of clients within a correctional facility. Requisitions supplies and equipment and maintains records. Delivers nursing care according to procedures and adapts techniques as necessary.
Impact
Degree 3
Activities affect the treatment and rehabilitation of clients within a correctional facility and the understanding of health care, disease prevention and health promotion practices by clients and non-health institutional personnel. The work requires participation in quality assurance activities.

Figure 3 - Text version
This is an organizational chart illustrating the reporting relationship for Health Care Officers NU-HOS which includes:
- Health Care Officer NU-HOS (6 positions)
- Clerk CR
The above positions are reporting to Chief Health Care NU-HOS who ultimately reports to the Deputy Warden AS.
Benchmark 4: Head Nurse
Level NU-HOS-04
Reporting to the Assistant Director of Nursing:
- On a 24-hour basis, plans and organizes short and long-term treatment in the unit. Identifies, with the health care team, goals for each client with respect to treatment and rehabilitation. Assures the continuous operation of the ward through the identification and acquisition of human resources, material and equipment. Assesses new products and equipment. Recommends the human and financial resource requirements for the unit and controls expenditures against the approved budget. Recommends modifications to policies and requisitions repairs. Assigns and schedules work for the ward clerk.
- Manages nursing staff activities. Guides team leaders with respect to their roles, hospital and nursing care policies and procedures, work methods, and infection control measures. Identifies staff training needs and cooperates in the implementation of a training program. Monitors the health care plans developed by team leaders. Participates in the selection process and evaluates staff. Solves difficult care-related problems such as the management of the acute phase of illness. Coordinates the exchange of information between clients, clients' significant others and caregivers. Manages the finances of administered clients. Ensures the collection and validity of patient classification information. Ensures staff in the unit respect standards of nursing practice, documentation and the professional code of ethics. Promotes a good quality of life for clients and staff.
- Reviews and authorizes treatment and activity schedules for the unit. Systematically reviews the application of health care techniques and safety measures and infection, accident, incident and fire prevention measures by professional and auxiliary employees. Advises staff on administrative and hospital and nursing care policies and procedures. Takes disciplinary action. Assesses the results of care provided by subordinates and evaluates the achievement of goals by qualitative and quantitative criteria. Represents nursing care services at multi-disciplinary team meetings. Ensures compliance with procedures governing narcotics and controlled drugs and the readiness of emergency equipment and appliances.
- Communicates information regarding administrative and patient care status to the health care team and to supervisors.
Professional Complexity and Responsibility
Degree 4
The work requires the planning and provision of direct nursing care and coordination of clinical and other activities for a unit. Guidance on procedures, policies and clinical or administrative issues is received from the line supervisor. Advice is given to professional and auxiliary staff on nursing techniques and procedures.
Responsibility for Management and Management Advisory Services
Degree 4
Manages the delivery of nursing services within a unit on a 24-hour basis and advises the supervisor of changing unit requirements. Supervises and appraises personnel, controls expenditures and recommends resources required. Ensures staff compliance with nursing care procedures.
Impact
Degree 4
Activities affect the treatment and rehabilitation of clients in a hospital unit. Recommendations to the supervisor may modify proposed policies. Recommendations concerning staff utilization and work organization affect the quality and continuity of care.

Figure 4 - Text version
This is an organizational chart illustrating the reporting relationship for Head Nurse NU-HOS which includes:
- Assistant Head Nurse NU-HOS (2 positions)
- Staff Nurse NU-HOS (5 positions)
- Nursing Assistant HS-PHS
- Ward Clerk CR
- Nursing Aide HS-PHS (3 positions)
- Nursing Orderly HS-PHS (12 positions)
The above positions are all reporting to Head Nurse NU-HOS who ultimately reports to the Assistant Director, Nursing NU-HOS.
Benchmark 5: In-Service Nurse Educator
Level NU-HOS-05
Reporting to the Assistant Director of Nursing, Education and Quality Assurance:
- Advises, as a clinical resource, nurses, and nursing administration on the planning, implementation and evaluation of nursing care programs. Evaluates difficult nursing care patients. Compiles unit-specific and hospital-wide data on patient classification levels and recommends staffing levels to management. Ensures accurate patient classification.
- Researches and communicates new developments in nursing theory and nursing practice. Modifies and recommends changes to nursing techniques.
- Performs training needs analysis. Develops, plans and implements training activities to meet the ongoing educational needs of individuals or groups of nursing staff. Develops training evaluation and validation tools to assess the effectiveness of training. Assesses educational resources at the community, provincial and national levels and utilizes appropriate resources. During orientation, evaluates new employees' performance on the unit and in the classroom. Coaches staff by demonstrating treatments, communication skills, group participation techniques, therapeutic approaches to patient care and other nursing functions.
- Plans, organizes, implements and evaluates nursing education programs, general orientation and specific unit-based orientation programs.
- Contributes to the development and implementation of the quality assurance program. Designs performance indicators and recommends priorities for the quality assurance program. Validates the effectiveness of evaluation instruments. Through quality assurance programs, analyzes nursing practice and makes recommendations to nursing administration.
- Designs research programs, implements research activities, tabulates data, formulates conclusions and presents results to nursing staff.
- Represents nursing education on a variety of committees such as, Bio-ethic, Infection Control and Quality Assurance. Prepares evaluation guides for the selection of new employees. Addresses professional and provincial organizations and educational institutions on psychogeriatric.
Professional Complexity and Responsibility
Degree 5
The work requires planning and providing in-service education programs and is a clinical resource service for a group of units. The work also requires provision of clinical and administrative advice to a group of units concerning the planning of nursing care. Guidance on development and implementation of in-service education programs is received from the line supervisor. Teaches techniques to new staff during orientation and instructs professional and auxiliary staff on the development of nursing care plans and nursing procedures.
Responsibility for Management and Management Advisory Services
Degree 4
Designs, plans, implements and evaluates in-service education programs within a group of units. During orientation, assigns, trains, monitors and assesses staff performance. Selects and acquires educational resources. Acts as a clinical resource person for a group of units and advises supervisor on training requirements. Analyzes the quality of nursing care and develops and recommends nursing techniques and procedures.
Impact
Degree 5
Activities involving the design and implementation of in-service education programs affect treatment and rehabilitation of clients in a group of units. Research activities impact on program development. Decisions facilitate implementation of policy through in-service education. The work requires planning, development and implementation of audits and measuring instruments which contribute to the quality assurance program and hence the quality of care.

Figure 5 - Text version
This is an organizational chart illustrating the reporting relationship for In-Service Nurse Educators NU-HOS which includes:
- In-Service Nurse Educators NU-HOS (6 positions)
- Infection Control Nurse NU-HOS
- Nurse, Village Square NU-HOS
- Clerical Assistant CR
The above positions are all reporting to an Assistant Director of Nursing Education NU-HOS who ultimately reports to the Director of Nursing SM.
Benchmark 6: Coordinator
Level NU-HOS-05
Reporting to the Assistant Director of Nursing:
- Plans, coordinates, controls and assures the continuity of nursing care for the institution or part of the institution during evenings, nights, statutory holidays and weekends. Communicates to nursing staff and nursing administration all clinical and administrative information. Conducts nursing rounds, evaluates the quality of care and adopts corrective measures to respond to immediate needs. Guides, informs, orients and supports Assistant Head Nurses in their supervisory functions. Monitors the performance of Assistant Head Nurses and recommends evaluations to the Head Nurse. Participates on performance evaluation review, selection and classification committees. Advises staff on administrative policies and procedures. Interprets collective agreements and solves performance and disciplinary problems.
- Investigates client, family and employee complaints. Acts as patient advocate. Solves more serious clinical and administrative problems, such as emergency hospital admissions. Fosters the establishment and maintenance of a good quality of life for clients and staff.
- Ensures materials are provided to shifts. Liaises with pharmacy, laboratory, police, health agencies and other hospitals. Ensures the availability of a sufficient number of staff to meet operational needs. Controls the utilization of overtime. Trains staff in the utilization of materials and recommends the acquisition of supplies and equipment.
- Contributes to the design and implementation of the quality assurance program.
- Identifies education needs and coordinates schedules to allow for staff participation and use of materials and resources for training. Orients and trains staff.
- Attends management and committee meetings. Proposes solutions to clinical and administrative problems and plans interventions and strategies to meet unit and sector objectives. Reviews literature, attends conferences, and communicates information gathered.
- Investigates and reports incidents involving staff, clients and visitors. Ensures rules and regulations for accident and fire prevention are respected.
- Controls the night pharmacy. Assesses and evaluates staff or visitor emergencies and assists the duty physician in clinics or emergencies.
Professional Complexity and Responsibility
Degree 5
The work requires supervision of direct nursing care, coordination of clinical and other activities, analysis of work and recommendation of methods for improvement of nursing service. Responsibility is for a group of units. In addition the work requires exercising primary decision making responsibility for clinical and some administrative situations requiring immediate intervention outside regular hours. Guidance on institutional policy and procedures is received from the line supervisor. Advice is given to nursing staff concerning the resolution of issues related to optimum quality nursing service.
Responsibility for Management and Management Advisory Services
Degree 5
Manages the delivery of nursing services within a group of units. Supervises and allocates staff to meet changing operational requirements, contributes to performance appraisals and takes disciplinary action. Ensures the availability of material and equipment for a group of units. Authorizes adjustments to methods and ensures staff compliance with nursing care procedures. Identifies and recommends modifications to nursing techniques.
Impact
Degree 5
Activities impact on treatment and rehabilitation of clients in a group of units. Recommendations affect development of hospital policies. Decisions on changes to program delivery affect quality and continuity of health care.

Figure 6 - Text version
This is an organizational chart illustrating the reporting relationship for Coordinators NU-HOS which includes:
- Head Nurse NU-HOS (12 positions)
- Coordinator NU-HOS (6 positions)
- Clerical Assistant CR
The above positions are all reporting to Assistant Director of Nursing NU-HOS (4 positions) who ultimately report to the Director of Nursing SM.
The following positions are reporting to the Head Nurse NU HOS position; however those positions are reporting to the Coordinator during evenings, nights, statutory holidays and weekend:
- Assistant Head Nurse NU-HOS (24 positions)
- Staff Nurse NU-HOS (36 positions)
- Nursing Assistant HS-PHS (8 positions)
- Ward Clerk CR (6 positions)
- Nursing Aide HS-PHS (36 positions)
- Nursing Orderly HS-PHS (140 positions)
Benchmark 7: Manager, Health Care
Level NU-HOS-05
Reporting to the Deputy Warden:
- Directs health care operations within the correctional facility. Trains, supervises and evaluates Health Care staff. Assesses effectiveness of nursing services and implements quality improvement programs.
- Plans and coordinates orientation, in-service education and continuing education programs. Coordinates schedules to allow for staff participation and use of materials and resources for training.
- Develops and implements emergency and routine care programs. Contributes to the development of standing Health Care Clinic Orders and procedures and ensures staff compliance. Develops institutional nursing service policies and standards. Develops administrative standing orders and emergency plans in accordance with Commissioner's Directives and Institutional Standing Orders. Recommends improvements to the reporting system. Ensures compliance with standards of nursing practice and documentation.
- Supervises or performs diagnostic laboratory tests. Schedules work. Orders, stocks and controls all medication and supplies.
- Recommends the Institutional Health Care Centre budget for human, financial and material resources. Controls expenditures and forecasts future needs. Analyzes space and program needs and makes recommendations for the use of existing facilities, expansions and new buildings. Encourages and develops effective relationships with clients, institutional personnel, community agencies and organizations serving the Health Care Centre.
- Conducts institutional inquiries. Investigates and responds to staff and offenders' complaints or grievances. Participates in selection committees. Represents Health Care on institutional and interdivisional committees.
- Develops community consulting resources such as medical and educational specialists. Negotiates the terms of contracts for medical and health care services. Procures diagnostic and radiology services.
- Liaises with the regional psychiatric/treatment centre admission unit and participates on a variety of committees such as the users committee for the regional psychiatric centre.
- Addresses service clubs, professional organizations, after care agencies and hospitals about Health Care Centre programs.
Professional Complexity and Responsibility
Degree 5
The work requires supervision of direct nursing care and delivery of health education to individuals and groups. The work also requires coordination of clinical and other activities, analysis of work and recommendation of methods for the improvement of nursing service. Responsibility is for the health care of offenders in a correctional facility. In addition, the work requires advising other Branches on matters relating to health care. Guidance on institutional policy and procedures is received from the line supervisor and on health care policy and procedures from the functional supervisor. Advice is given to nursing staff concerning the resolution of issues related to health care and institutional policy and procedures.
Responsibility for Management and Management Advisory Services
Degree 5
Manages the delivery of health care on a 24-hour basis within a correctional facility. Supervises, appraises and allocates staff. Takes disciplinary action. Controls and manages the budget for human and financial resources for health care. Establishes and authorizes nursing techniques, methods and procedures.
Impact
Degree 5
Activities affect the treatment and rehabilitation of clients within a correctional facility. Decisions affect the policies for the health care unit. Recommendations affect the development of institutional, regional and/or national policies. Decisions on changes to health care delivery affect the quality of nursing care.

Figure 7 - Text version
This is an organizational chart illustrating the reporting relationship for Chief Health Care NU-HOS which includes:
- Health Care Officer NU-HOS (7 positions)
- Clerk CR
The above positions are reporting to the Chief, Health Care NU-HOS who ultimately reports to the Deputy Warden AS who reports to the Warden EX.
Benchmark 8: Assistant Director of Nursing
Level NU-HOS-06
Reporting to the Director of Nursing:
- Plans, directs and controls nursing care on a 24-hour basis for a sector of the hospital. Establishes nursing objectives and goals in accordance with the philosophy of the nursing directorate. Assesses and recommends nursing programs. Ensures that nursing activities, techniques and procedures meet accreditation requirements. Contributes to the development and establishment of standards for nursing care.
- Plans and implements the quality assurance program in the sector. Evaluates quality and continuity of nursing care. Cooperates with other department heads to provide a multi-disciplinary approach to care and treatment.
- Investigates, analyzes and documents incidents and complaints received from clients, clients' families or others and recommends solutions.
- Facilitates communication between all staff in the nursing directorate. Ensures effective implementation of the patient classification system. Recommends staffing levels in accordance with unit patient classification profiles.
- Plans and controls the human, financial and material resources in the sector. Forecasts and recommends short and long-term personnel, material and financial requirements. Recommends the organizational structure, identifies staffing needs, and recruits personnel. Coordinates the preparation of annual and multi-year budgets and variance reports.
- Ensures development and revision of operational and administrative policy manuals.
- Verifies and authorizes work schedules and requests for special leave. Ensures uniform interpretation and application of collective agreements and personnel policies and procedures.
- Identifies training needs and ensures staff participation in in-service and orientation programs. Meets regularly with staff and promotes a multi-disciplinary approach to health care. Discusses treatment results with the multi-disciplinary team and suggests alternative or corrective actions.
- Assesses information, data and consumer test reports relating to nursing equipment and furniture and recommends purchases as appropriate.
- Represents the Directorate of Nursing on committees such as infection control, medical records, and medico-nursing liaison. Chairs nursing committees such as medication incidents, health and safety and pharmaco-nursing. Chairs the sector Head Nurse Committee. Liaises with other professional disciplines to maintain continuity of care and integration of nursing services with other hospital services.
- Solves complex clinical and administrative problems, for example, client placement or movement between departments, institutions or the community. Researches specific issues and makes recommendations to improve performance of nursing programs. Works cooperatively with the In-Service Nurse Educators to develop and implement education and quality assurance programs and to identify and solve clinical nursing care problems.
- Monitors development of nursing policies and procedures. Ensures such policies respect federal and provincial legislation on health matters.
- Supervises a sector of Nursing services composed of 9 to 10 departments over 4 to 5 floors composed of approximately 200 employees in the Nursing and Hospital Services groups. Establishes work priorities and performance evaluation criteria. Monitors sector personnel management practices including performance evaluation, training and disciplinary action. Prepares performance appraisals for immediate subordinates.
- Researches new nursing trends and developments in administration, education and clinical practice. Serves as a resource for training programs. Addresses professional organizations, other health care agencies and educational institutions on programs and issues.
Professional Complexity and Responsibility
Degree 6
The work requires direction, administration and evaluation of the effectiveness of the total nursing program for a group of units or a hospital and provision of advice on matters relating to health care to other institutional departments. The work also requires establishment of standards, maintenance of quality nursing care in the hospital and resolution of complex clinical problems. In addition, the position directs staff participation in research projects. Guidance is received on objectives of the institution from the line supervisor and on nursing administration policies from the functional supervisor. Advice is given to subordinates on institutional policy and procedures and on clinical and administrative issues.
Responsibility for Management and Management Advisory Services
Degree 6
Manages the delivery of nursing services on a 24-hour basis within a group of units and advises their supervisor on nursing service organization. Supervises, appraises and allocates staff. Takes disciplinary action. Proposes human resources to meet changing program requirements and recommends and controls the budget for human and financial resources. Authorizes nursing techniques and procedures.
Impact
Degree 6
Activities affect treatment and rehabilitation of patients in a group of units. Decisions affect nursing service policies, general hospital policies and patient program development in the hospital. Decisions on quality assurance programs and responses to audits affect quality and continuity of nursing care.

Figure 8 - Text version
This is an organizational chart illustrating the reporting relationship for Assistant Director of Nursing NU-HOS which includes:
- Chef, Recreation Services GT
- Assistant Director of Nursing, Education & Quality Assurance NU-HOS
- Assistant Director of Nursing NU-HOS (4 positions)
- Clerical Assistant CR
The above positions are all reporting to the Director of Nursing SM who ultimately reports to the Executive Director EX.
The following positions are reporting to the Assistant Director of Nursing NU HOS:
- Head Nurse NU-HOS (12 positions)
- Coordinator NU-HOS (6 positions)
The following positions are reporting to the Head Nurse NU HOS position; however those positions are reporting to the Coordinator during evenings, nights, statutory holidays and weekend:
- Staff Nurse NU-HOS (36 positions)
- Assistant Head Nurse NU-HOS (24 positions)
- Nursing Assistant HS-PHS (8 positions)
- Ward Clerk CR (6 positions)
- Nursing Aide HS-PHS (36 positions)
- Nursing Orderly HS-PHS (140 positions)
Benchmark 9: Community Health Nurse
Level NU-CHIN-03
Reporting to the Nurse-In-Charge, Health Centre:
- Organizes, implements and manages a comprehensive community health nursing program for residents of the Peigan Aboriginal community. Provides pre- and post-natal care. Teaches pre-natal classes, visits homes and makes referrals. Conducts child health clinics. Immunizes children and counsels parents of newborn infants and pre-schoolers.
- Works cooperatively with teachers and acts as a resource to school health program. Interprets program objectives for teachers and discusses health problems. Conducts physical assessments of pupils and makes referrals. Maintains immunization status of school children. Follows up on children's health problems with their caregivers.
- Conducts clinics and home visits to follow up clients with communicable diseases and their contacts.
- Teaches health education designed to meet the needs of the community. Provides counselling to individuals and groups.
- In emergency situations, manages the treatment of clients in the absence of a physician. Makes primary diagnoses, institutes first aid measures and arranges referral and transportation to the nearest medical facility.
- Develops and implements health education programs directed to individuals and groups in the community based on their aspirations and needs. Monitors clients with chronic diseases. Maintains a register for these clients, provides health clinics or home visits and dispenses medication to meet their needs.
- Plans and implements joint health-related projects with the province, other departments and voluntary agencies. Supports and encourages community initiatives and endeavours leading to their assumption of responsibility for health care.
- Assesses the health needs of the community and, in concert with representatives of other disciplines and community leaders, determines priorities for health programs. Reviews community statistical data on morbidity and mortality. Contributes to the evaluation of the effectiveness of the community health nursing programs.
- Arranges for Zone Staff and medical specialists' visits to the centre. Maintains nursing documentation. Identifies the need for supplies and equipment. Assigns work to subordinate staff and advises community health representatives on community health practices.
Professional Complexity and Responsibility
Degree 3
The work requires the planning and implementation of community health nursing programs for individuals, groups and communities. The work also requires the planning and delivery of community health nursing services within a health centre facility, identifying and referring clients and adapting and interpreting community health nursing programs to the cultural norms of clientele. In addition the work requires working cooperatively with community leaders to improve the community's readiness to assume responsibility for health services. Guidance and clarification concerning issues associated with community health nursing are received from the line supervisor. Advice is given to non-professional health staff and administrative support staff.
Responsibility for Management and Management Advisory Services
Degree 3
Plans, implements, evaluates and coordinates community health nursing care provided to individuals, groups or communities served by a health centre facility. Assigns work to subordinate staff, requisitions supplies and equipment and maintains records. Delivers community health nursing care according to guidelines and adapts interventions to meet community and client needs.
Impact
Degree 3
Activities affect the health status and environmental health conditions of individuals, groups and communities served by the health care facility, and the understanding of health care, disease prevention and health promotion practices achieved by individuals, groups and communities served. The work requires participation in quality assurance activities.

Figure 9 - Text version
This is an organizational chart illustrating the reporting relationship for Community Health Nurse NU-CHN which includes:
- Community Health Nurse NU-CHN (3 positions)
- Clerk CR
- Community Health Representatives HS (2 positions)
- Janitor GS
- Housecleaner GS
The above positions are all reporting to the Nurse in Charge NU-CHN who ultimately reports to the Zone Nursing Officer NU-CHN.
Benchmark 10: Occupational Health Nurse
Level NU-CHN-03
Reporting to the Occupational Health Nurse Supervisor:
- Provides occupational health nursing services to federal government employees. Assesses health service needs of employees and client departments. Plans and organizes services and develops programs within federal government's guidelines to meet the assessed needs of clients. Ensures the coordination of activities and the exchange of information with community agencies and with client departments.
- Establishes a confidential information and retrieval system within the health unit. Maintains legally acceptable health records and reports. Analyzes information and prepares statistical and other reports. Follows trends and developments reported in the literature for a variety of medical, nursing and occupational health subjects. Attends conferences and in-service education programs. Manages the health unit and its satellites. Ensures equipment is operational. Requisitions supplies, medications and educational materials designated for clients. Ensures the maintenance of standards of asepsis and cleanliness. Maintains the confidentiality of records and the security of the unit.
- Develops a professional relationship with employee organizations, and maintains a position of neutrality in matters of conflict with management.
- Liaises with management and obtains their cooperation in the implementation of various programs, such as occupational health evaluations, physical evaluation program, health hazard appraisal, physical fitness, hypertension and health education. Addresses employee and management groups on employee health services and special programs. Teaches employees how to maintain their own optimum level of health. Arranges displays of health promotion material. Writes articles for newsletters and other publications.
- Identifies health problems and possible causes, work-related and other. Assesses the need for special investigations, a full clinical history and partial appraisal of employees and performs or arranges for special investigations such as pulmonary function tests, electrocardiogram, audiogram, or blood tests. Interprets test results to employees and makes referrals. Performs occupational health evaluations on employees at high risk.
- Performs nursing treatment and provides medication to alleviate minor illnesses in the workplace. Assesses injuries and initiates emergency or other nursing treatments. Arranges for the transportation of ill or injured employees in accordance with the employing department's procedure. Provides treatment for chronic illnesses as ordered by family physicians, such as giving injections, monitoring blood pressure, and dressing changes.
- Provides confidential referral service to employees with specific needs (Employee Assistance Program). Counsels employees.
- Identifies and interprets limitations imposed by a disabling condition and advises the employee and management on adaptation to work requirements including work/rest routines post-illness or injury.
- Contributes to orientation, staff development and student field work activities. Presents seminars to nurses. Participates in inter-agency working committees for the development of educational/promotional tools for use in the occupational setting.
- Provides surveillance of environmental factors affecting health and safety of employees. Visits work locations to identify health hazards. Consults Environmental Health Officers and physicians about potentially hazardous conditions. Advises management and safety personnel on specific remedial action to be taken about specific hazards in the work environment. Demonstrates and interprets measures for the prevention of work-related accidents and illnesses. Ensures standard procedures are in place for medical emergency transport. Recommends the client department initiate special investigations related to noise, toxicity, radioactivity, light and heat levels. Establishes individual risk records for employees. Acts as a member of safety and emergency committees. Contributes to the development and implementation of work-related safety and educational programs. Documents and reports findings of environmental surveillance activities.
Professional Complexity and Responsibility
Degree 3
The work requires planning and implementation of occupational health nursing programs for individuals and groups of public servants, served by a Public Service Health Unit or its satellites, teaching healthy life style practices, counselling employees and ensuring a safe and secure public service work environment. In addition, the work requires identification of occupational health hazards and provision of emergency and nursing treatment services in the workplace. Guidance and clarification concerning issues associated with occupational health nursing are received from the line supervisor. Advice is given to management concerning employees requiring health evaluations and the implications and work limitations of illness, injuries and hazards in the workplace. Advice is given on the need for health and safety education programs.
Responsibility for Management and Management Advisory Services
Degree 3
Plans, implements, evaluates and coordinates occupational health nursing services provided to individuals and groups of public servants served by an occupational health unit. Requisitions supplies and equipment and maintains records. Delivers occupational health nursing programs according to guidelines and adapts programs to needs of the client population.
Impact
Degree 3
Activities affect the health status of public servants, the occupational health conditions in the workplace and the understanding of disease prevention and health promotion practices achieved by public servants. The activities also result in increased productivity and reduced absenteeism.

Figure 10 - Text version
This is an organizational chart illustrating the reporting relationship for 24 Occupational Health Nurse NU-CHN positions which report to the Occupational Health Nurse, Coordinator NU-CHN (8 positions) who ultimately report to the Senior Occupational Health Nurse NU-CHN
Benchmark 11: Nurse-in-Charge
Level NU-CHN-04
Reporting to the Zone Nursing Officer:
- Plans, organizes, directs and evaluates a primary health care service for the community. Assesses health indicators, determines program needs and organizes treatment clinic and satellite visits. Establishes an on-call schedule for station staff to provide 24-hour emergency nursing services.
- Takes history, determines mental status, performs a physical assessment for differential diagnosis considering the following body systems: skin; head and neck; respiratory; cardiovascular; peripheral vascular-veins, arteries-lymph; reproductive; upper and lower gastrointestinal; musculoskeletal; nervous and genitourinary.
- Initiates drug therapy as directed by medical standing orders, consultation or guidelines. Counsels, consults and refers clients.
- Provides pre- and post-natal care. Teaches pre-natal classes, visits homes and makes referrals. Conducts child health clinics. Immunizes children and counsels parents of newborn infants and pre-schoolers.
- Recognizes and manages common health problems which may be treated at the outpost and temporarily manages clients with more serious illnesses requiring referral to hospital, including the following: common medical disorders affecting adults; common pediatric problems requiring an understanding of normal growth and development of a child; common obstetrical conditions requiring an understanding of physical and emotional care required by the normal obstetrical client and infant through the maternity cycle; common genitourinary problems; acute emergency problems requiring medical and surgical intervention, such as lacerations, varying degrees of injuries, wounds, fractures and abrasions. Provides emergency treatment and assessment for referral of clients with orthopedic problems. Provides temporary management and referral for treatment of clients with psychiatric problems.
- Plans, organizes, directs and evaluates a comprehensive community health nursing program for residents of an isolated community. Assesses physical, social, emotional and environmental factors influencing the health of individuals and the community and adjusts program content and delivery. Allocates work to nurses, Community Health Representatives and support staff on the health team. Analyzes performance indicators and adjusts work plans. Identifies areas for improvement of program delivery. Introduces improved work methods.
- Identifies communicable diseases and performs contact tracing and follow-up. Instructs clients on prevention and treatment of diseases and implements an immunization schedule.
- Maintains a register of clients with high-risk problems and ensures their monitoring and care. Organizes special screening clinics to identify chronic conditions such as diabetes and hypertension.
- Organizes special health education classes. Works cooperatively with teachers and acts as a resource in the school health program. Provides advice to parents, caregivers and teachers on health appraisal, screening and immunization.
- Directs staff in the development and implementation of work plans. Selects, trains, and evaluates staff. Acts as a specified officer in the grievance process. Assists community administrators in the selection of health-related personnel such as Community Health Representatives. Develops and implements specific in-service education programs for staff. Trains, orients and provides functional supervision to community health representatives and monitors their performance. Informs the Zone Nursing Officer of problems. Guides and provides field experience for nursing students.
- Organizes and directs the nursing station administration. Ensures the completion and maintenance of patient and administrative records. Ensures clinic equipment, vehicles and facilities are maintained. Controls the inventory of supplies for the clinic and the station. Authorizes medical transportation of patients to hospitals. Facilitates visits of dental, optometric and other specialists who independently provide service to communities. Reports on nursing activities.
- Resolves complaints and concerns received from the client group. Refers such complaints to the Zone Nursing Officer when their nature exceeds the local level.
- Works cooperatively with leaders of client organizations, community organizations, local health committees, service agencies and other levels of government.
Professional Complexity and Responsibility
Degree 4
The work requires planning and provision of community health and treatment services. The work also requires the coordination of nursing station activities. Guidance on programs, policies and clinical or administrative issues is received from the line supervisor. Advice is given to nurses on the management of clinical treatment and emergencies, to professional and non-professional staff on the implementation of community health nursing programs and to staff on administrative procedures.
Responsibility for Management and Management Advisory Services
Degree 4
Manages the delivery of a primary health care service including treatment and preventative services on a 24-hour basis in an outpost nursing facility without on-site medical services, sets program priorities and evaluates the community health status and environmental health conditions. Supervises and appraises subordinate staff, controls expenditures and recommends resources required. Acts as preceptor for in-service training in community health. Ensures staff compliance with nursing care guidelines.
Impact
Degree 4
Activities affect the delivery of primary health care services and the health status and environmental health conditions of individuals, groups and communities served by the health facility. Decisions affect the policies for the health facility. The work requires the evaluation of the quality of community health and treatment nursing services. Recommendations may modify proposed policies and programs and affect the quality of care.

Figure 11 - Text version
This is an organizational chart illustrating the reporting relationship for Nurse-in Charge NU-CHN which includes:
- Nurse-in Charge NU-CHN
- Zone Community Health Representative Advisor HS-PHS
- Clerk CR
The above positions are all reporting to the Zone Nursing Officer, NU-CHN who ultimately reports to the Zone Director, South Zone PM.
The following positions are reporting to the Nurse-in Charge position:
- Community Health Nurse NU-CHN (2 positions)
- Clerk CR
- Janitor GS
- Housemaid GS
- Community Health Representatives HS (2 positions)
Benchmark 12: Regional Nurse Educator
Level NU-CHN-06
Reporting to the Regional Nursing Officer:
- Plans, develops and implements a primary care skills program and community health in-service education programs. Formulates the philosophy, objectives and guidelines of the programs. Develops the curriculum design and program content. Develops and plans community health and primary care educational activities (theoretical and experiential). Determines the general and specific learning needs of program participants. Designs techniques and methods for program implementation.
- Plans, implements and evaluates a general and a cultural orientation program for new nurses. Identifies the orientation needs of new nurses and the human, financial and material resources necessary to accomplish their orientation. Develops and manages the primary care skills education program budget. Controls person-years allocated to the program. Recruits and supervises trainees for the primary care skills program. Plans education program activities and negotiates regional, zone and field participation. Monitors, reviews and evaluates their participation in education programs and recommends strategies for improvement. Organizes field experience activities in clinical settings in hospitals, nursing stations and health centres. Ensures students' cultural orientation through meetings with representatives of Aboriginal peoples. Evaluates the effect of the orientation program through field visits and identifies and implements modifications required.
- Identifies, develops and modifies resources required for the professional nursing education and training programs. Identifies, through discussions with representatives of university schools of nursing and professional organizations, resources appropriate to the educational needs of staff. Selects audio-visual material. Modifies existing materials and develops new materials such as video-tapes, slides and tapes for distribution to regional nursing staff. Advises on innovations in community health and primary care nursing. Researches professional journals, manuals, standards and evaluation methods. Ensures the maintenance of a data bank of educational programs and resources. Evaluates costs for optimal resource utilization.
- Evaluates the Regional Education Programs and delivers education and training sessions. Organizes the contribution of specialists, i.e. cultural orientation, primary care, administration. Defines parameters for educational content to resource persons participating in regional education programs.
- Develops criteria to evaluate the acquisition of knowledge and skills. Adapts, in cooperation with headquarters, the education processes and program content to meet field requirements. Assesses the performance and competency of nurses participating in the education program. Evaluates the programs' overall effectiveness. Advises nursing staff on their professional development. Advises the Regional Nursing Officer and Supervisors, on the performance and potential of nursing staff.
- Participates in research projects, professional meetings and committees. Addresses professional and international organizations, conferences and educational institutions on primary health care. Establishes program credibility and acceptance by the Aboriginal communities and organizations.
Professional Complexity and Responsibility
Degree 6
The work requires the design and implementation of primary care skills, community health nursing in-service education and orientation programs. The work also requires provision of specialist advice to nurses and other team members in the region concerning implementation of community health nursing and treatment programs. Guidance on development and implementation of the primary care skills program is received from the functional supervisor. Instructs nurses enrolled in the primary care skills program on expanded role functions in management and treatment of medical emergencies.
Responsibility for Management and Management Advisory Services
Degree 5
Designs, plans, implements, monitors and evaluates a primary care skills program for nurses in the region and manages training opportunities for the expanded role functions of community health nurses in teaching hospitals. Monitors and assesses the performance of trainees. Develops and controls the financial and human resources budget for the primary care skills program. Acts as a clinical resource person to the region and teaches nursing techniques, methods and procedures associated with expanded role functions.
Impact
Degree 6
Activities involving the design and implementation of the primary care skills program affect management and treatment of medical emergencies for clients residing in remote communities. Activities also affect the provision of competent practitioners for the delivery of primary health care service. Decisions affect credibility and acceptance of programs by Aboriginal communities. Recommendations concerning training and education of outpost nurses affect regional and zone policy development. The work requires evaluation of the effectiveness of the primary care skills program. Decisions on program changes based on needs affect quality of health service provided.

Figure 12 - Text version
This is an organizational chart illustrating the reporting relationship for Regional Nurse Educator NU-CHN which includes:
- Regional Nurse Educator NU-CHN
- Clerk CR
- Assistant Regional Nursing Officer NU-CHN
The above positions are all reporting to the Regional Nursing Officer NU-CHN who ultimately reports to the Assistant Regional Director Community, Health Programs SM.
Three Primary Care Skills Program Trainees NU-CHN positions are reporting to the Regional Nurse Educator NU-CHN position.
The Regional Nurse Educator NU-CHN provides specialist advice to the following positions:
- Zone Nursing Officer NU-CHN (5 positions)
- Director of Nursing NU-HOS
Benchmark 13: Zone Nursing Officer
Level NU-CHIN-06
Reporting to the Zone Director:
- Directs and advises Nurses-in-Charge of field units in specified locations. Develops and introduces improved nursing techniques, intra-unit organization and work flow systems. Standardizes record procedures reducing duplication and improving patient and administration records. Regularly visits field units. Discusses and observes field programs and assesses problems, workload, and organization of work. Coordinates accommodation and living arrangements for field personnel in isolated posts with limited personal space. Facilitates problem-solving, communication and effective relationships. Recommends methods of handling specific nursing problems. Resolves differences of opinion between staff and the client organization. Investigates untoward incidents in isolated communities involving staff or community members where frustrations sometimes result in high staff turnover and in serious disruptions to program delivery.
- Advises staff on administrative and clinical issues and departmental policies. Adjusts work plans to changing priorities. Plans and controls staffing patterns and absences to ensure operational requirements are met and service standards maintained. Establishes local field unit policies. Reviews reports from field units concerning living or working conditions, buildings and transportation. As one of three zone nursing officers recommends improvements or solutions to problems to the Zone Director. Conducts client and administrative records and nursing audits. Approves requisitions for supplies and equipment.
- Evaluates the need for field nurses and auxiliary staff and modifies staff complements to meet emergencies, changing situations or to optimize the use of the staff's knowledge, skill and abilities. Writes job descriptions, submits for classification and initiates staffing action. On behalf of the Zone Director, negotiates and monitors contracts for services with First Nations and external agencies. Arranges for the transfer of nurses within the Zone and recommends transfers outside the Zone.
- Recruits staff and identifies training needs. Appraises staff performance and solves performance and disciplinary problems. Represents the department in the grievance process.
- Plans, implements and evaluates orientation and in-service development for nurses and auxiliary staff. Ensures the provision of orientation training concerning health and nursing standards and procedures including personal safety, northern living and client group information. Explains the philosophy, objectives and principles of prevention and treatment programs. Demonstrates and teaches nursing methods, techniques and procedures. Supervises the field unit assignments of nurses enrolled in in-service Community Health Nurse Program. Develops and contributes to the in-service program for Community Health Representatives.
- Contributes to the Zone's operational plan and review and budget process incorporating nursing requirements in the planning of future health services. Coordinates the implementation and review of work plans. Reviews monthly variance reports and recommends corrective actions. Reflects changes in the multi-year forecast and the final main estimates in budget and work plan documents. Reviews current programs, recommends program changes and the introduction of new programs.
- Analyzes health-related statistical data to identify health needs and program priorities. Analyzes nursing activity reports to determine program delivery levels. Evaluates nursing programs.
- Works cooperatively with leaders of client organizations and representatives of adult education, Provincial Departments of Health and Social Development, Aboriginal Affairs, schools, and others. Encourages community-initiated projects and health committee formation.
- Consults with leaders of client organizations on management and organization of the health facility. Visits facilities and assists nurses to prepare work plans and establish priorities. Contributes to the definition of new programs, to the evaluation of the work required and the definition of the nurses' role. Recommends changes necessary to improve nursing service standards. Functionally supervises nurses employed by the leaders of client organizations.
- Participates in research projects, professional meetings, management and interdisciplinary committees. Promotes departmental programs and policies to clients. Addresses educational institutions and professional meetings on nursing programs.
Professional Complexity and Responsibility
Degree 6
The work requires coordination of the planning and provision of community health and treatment service for a Zone or part of a Zone and the evaluation of program quality. The work also requires establishment of standards, maintenance of quality community health nursing programs and treatment services and direction and support of outpost stations during medical emergencies and evacuations. Guidance on administrative policies is received from the line supervisor and on Aboriginal Health program policy and objectives from the functional supervisor. Advice is given to community health nurses in stations and centres on policy and clinical and administrative issues.
Responsibility for Management and Management Advisory Services
Degree 6
Manages the delivery of a primary health care nursing program in a Zone or part of a Zone and advises the Zone Director on the organization of community health and treatment services. Supervises, appraises and allocates staff. Takes disciplinary action. Proposes human resources to meet changing program requirements and recommends and controls the budget for human and financial resources. Develops and authorizes nursing techniques, guidelines and systems.
Impact
Degree 6
Activities affect the transfer of responsibility for health services to the Aboriginal population and the delivery of community health and treatment services to individuals, groups and communities in the Zone or part of a Zone. Decisions affect the community health and treatment policies for the area. Recommendations influence area policies of other, disciplines. Decisions on changes to the community health and treatment nursing services affect quality of health care.

Figure 13 - Text version
This is an organizational chart illustrating the reporting relationship for Zone Nursing Officers NU-CHN which includes:
- Zone Nursing Officers NU-CHN (3 positions)
- Hospital Administrator AS
- Secretary ST-SCY
- Zone Health Educator ED
- Assistant Zone Director AS
The above positions are all reporting to the Zone Director, South Zone PM who ultimately reports to the Assistant Regional Director MD-MOF.
The following positions report to the Zone Nursing Officers NU-CHN:
- Zone Community Health Representative Advisor HS
- Zone Nursing Administrative Clerk CR (2 positions)
- Nurse-in-charge NU-CHN (9 positions)
Benchmark 14: Regional Nursing Officer
Level NU-CHN-07
Reporting to the Assistant Regional Director:
- Ensures the availability and ease of access for client groups to quality nursing care and promotes a high standard of nursing practice in Ontario Region, in two hospitals, transferred programs and direct local health services, involving primary care and treatment programs.
- Works cooperatively with the Programs' Medical Office to ensure the currency and relevancy of program guidelines. Communicates program guidelines to regional nursing staff. Incorporates Standards of Practice from The College of Nurses of Ontario and The Canadian Nurses Association into regional nursing standards. Reviews Hospital Accreditation Standards and Accreditation Committee recommendations. Encourages the implementation of changes in hospitals to improve their Quality Assurance Programs. Advises Zone Nursing Officers and Directors of Nursing, on the development and updating of policy and procedure manuals.
- Conducts reviews of nursing records and implements changes to ensure records are complete, relevant, legally viable and appropriate. Implements a system of nursing audit for all nursing programs. Audits the nursing care quality and develops proposals for corrective action and improvements.
- Develops and implements a regional nursing program reporting system facilitating the production and utilization of management and operational information for program development, planning and for adaptation to technical electronic data.
- Ensures the presentation of the orientation program to Zone Nursing Officers and other new senior nursing staff.
- Visits the field and encourages the planning and evaluation of nursing programs, practices and projects in the Region. Functionally supervises Zone Nursing Officers and advises on the resolution of problems, such as safety and security infractions affecting nursing personnel.
- Facilitates the transfer of health programs to Aboriginal control. Safeguards high professional nursing standards during and after the transition from direct providers to facilitators. Promotes the Branch transfer philosophy to nursing staff. Communicates with Aboriginal organizations and First Nation administrations. Explains the scope of community health programs and nursing standards, promotes the principles of community organization and evaluates the receptivity of communities to the transfer of health programs. Identifies and evaluates barriers to the implementation of transfers and; develops counter-active responses.
- Develops, with the Regional Programs Committee, health program strategies, programs and techniques to meet the needs of transferred populations at special risk.
- Monitors contribution agreements to verify compliance to policies and standards. Recommends approval of agreements or recommends changes to improve service quality. Recommends conditions of employment for First Nation-employed nurses including pay, benefits, hours of work, legal liability and coverage for inclusion in contribution agreements.
- Directs the preparation of regional planning and budgeting documents. Develops strategies and methods for the cost-effective implementation of Branch and regional policies on nursing. Guides planning and ensures the reflection of Branch priorities in the nursing programmes Zone operational and work plans.
- Develops and controls the budget for the regional nursing operation. Advises the Regional Director on new and emerging issues, trends and development pertaining to the nursing aspects of health care.
- Works cooperatively with the Branch Nursing Advisor, Human Resources to deliver the annual national recruitment program, to update recruitment sources, and to deliver or arrange for the delivery of recruitment presentations at university schools of nursing. Coordinates the attendance of Zone staff at Nursing Job Fairs, Career Fairs and other recruitment activities.
- Advises on contracts between the department and nursing employment agencies. Participates in the selection process. Advises on job descriptions, classification, the organization of work and the interpretation of the collective agreement. Contributes to the selection process and develops career strategies for senior regional nursing management. Recruits, trains and advises subordinates. Evaluates staff performance and solves performance and disciplinary problems. Manages the computerized nursing inventory information system in the region.
- Negotiates the nursing component of university contacts providing for example field experience for university nursing students, educational resources and consultation services to regional staff. Coordinates arrangements for nursing experience in the region. Reviews the utilization and effectiveness of these university contracts. Monitors contract performance, determines the cause of variances and recommends corrective measures to the contractor.
- Assesses the training needs of primary care nurses and advises the Regional Director. Directs the scheduling of training for field nurses in programs designed to improve competency. Directs the regions participation in the annual education program including the receipt of applications and the development of the submission.
- Works cooperatively with representatives of the College of Nurses of Ontario, the Registered Nurses Association of Ontario, the Canadian Nurses Association and senior departmental officers to further the achievement of nursing programs.
- Addresses educational institutions, professional organizations and conferences on nursing programs. Participates in committees, prepares ministerial correspondence and ministers briefing notes.
Professional Complexity and Responsibility
Degree 7
The work requires coordination of the planning and provision of community health and treatment services for a region and provision of advice on program development. The work also requires evaluation of services, analysis of vital statistics and morbidity rates, establishment of regional priorities, interpretation of community trends, recommendation of policies and techniques to achieve program objectives and resolution of complex operational and administrative problems. Guidance is received on program policy and objectives from the line supervisor. Advice is given to regional nursing staff on Aboriginal Health Program policy and objectives.
Responsibility for Management and Management Advisory Services
Degree 7
Evaluates nursing service delivery, develops standards and advises the Regional Director on policies for the delivery of community health and treatment services. Gives direction to Regional Nurse Educators and functional direction to Zone Nursing Officers and Directors of Nursing in hospitals. Advises on the organization and resource requirements for the region and establishes, implements and controls the Regional Nursing Office budget. Advises headquarters on the need for improved nursing practices and revises, evaluates and recommends modifications to nursing standards, techniques and guidelines.
Impact
Degree 7
Activities affect a wide variety of community health and treatment services provided to individuals, groups and communities in the region. Decisions on changes to the regional health programs to meet client needs affect quality of health care. Decisions also affect regional policies and influence the policies of other regional disciplines. Recommendations affect the development of national policies. Advice, direction and support provided to Aboriginal organizations impact on their assumption of control for health care services. Cooperative partnering with representatives of provincial or territorial professional registering organizations results in the resolution of nursing practice issues. Liaison with education institutions influences the development of curriculum and facilitates recruitment, continuing education and field experience.

Figure 14 - Text version
This is an organizational chart illustrating the reporting relationship for Regional Nursing Officer NU-CHN which includes:
- Regional Dental Officer DE
- Regional Nursing Officer NU-CHN
- Program Medical Officer MD-MOF
- Secretary ST-SCY (2 positions)
- Chief, Community Health Planning & Development PM
The above positions are all reporting to the Assistant Regional Director SM who ultimately reports to the Regional Director EX.
The following positions report to the Regional Dental Officer DE:
- Assistant Dental Officer DE
- Dental Hygienist EG
- Claims Clerk CR
The following positions report to the Regional Nursing Officer NU-CHN:
- Regional Nurse Educator NU-CHN
- Assistant Regional Nursing Officer NU-CHN
- Clerk CR
The Regional Nursing Officer NU-CHN also provides advice to the following two positions:
- Zone Nursing Officer NU-CHN (6 positions)
- Director of Nursing NU-HOS
The following positions report to the Chief, Community Health Planning & Development PM:
- Regional Consultant Community Health Services PM
- Regional Advisor Indian/Inuit Health Careers & Continuing Education ED
- Health Assistant (Term)
Benchmark 15: Nursing Consultant Transfer Policy and Practices
Level NU-CHN-08
Reporting to the Director Nursing Services:
- Advises on the development, implementation and evaluation of current health care delivery services for Aboriginal and Northern client groups relative to assuming health services in a community controlled environment. Develops specific nursing policy, standards, guidelines and evaluation methods for the provision of clinical and public health services in relation to transfer.
- Assesses the impact of new developments in the client transfer initiatives that impact on nursing services. Makes recommendations through the development of guidelines, standards and strategies to ensure nursing operations in the health care delivery system are addressed in the formulation of transfer policy and in the development of corresponding programs.
- Advises Regional Nursing Officers on the interpretation of national transfer initiatives and policies as well as providing guidance in the development of Region specific policies and manuals.
- Reviews proposed transfer policies to ensure feasibility and ascertain impact on long-term resource requirements. Examines the present role of nurses in Aboriginal Northern Health and recommends changes to more effectively utilize nursing resources.
- Provides guidance to First Nations on key aspects of the provincial health care system and their implication for Aboriginal Health authorities.
- Identifies and provides guidance to First Nations on the need for compliance with provincial health care standards and evaluates the impact of these standards in relation to diseconomies of scale and the resultant impact on resourcing.
- Works cooperatively with provincial nursing associations to develop and adapt nursing practices and standards to ensure that the duties identified as being part of the "expanded role" are incorporated into the parameters of practice at the provincial level, the direct effect of which will allow for liability/malpractice coverage for Medical Services Branch nurses.
- Identifies areas requiring transfer research and coordinates and participates in research projects of national scope. Researches approaches to health care delivery existing in developing countries, determines the appropriateness of concepts and their potential for application in Aboriginal and Northern Health. Analyzes and evaluates health strategies and recommends improvements to existing methodologies.
- Consults with senior federal and provincial nurses at the Annual Federal/Provincial Nursing Consultants Meeting. Explores trends and developments in hospital and community health nursing services in Canada impacting on transfer initiatives.
- Exchanges federal experience in the transfer activities of health care delivery, nursing care policy and medical services in Aboriginal Northern Health with senior provincial health officials. Facilitates the formulation, of nursing care policy in community health and hospital nursing in cooperation with representatives of other jurisdictions.
- Facilitates the definition of the roles of provincial governments and Aboriginal communities following the transfer of responsibility for health services to the Aboriginal population.
- Develops and delivers workshops for zone and regional personnel and Aboriginal communities on community development and motivation.
- Investigates and assesses problems involving nurses or nursing service issues pre and post transfer and develops recommendations for solutions which maintain the delivery of health care.
- Advises on programs, priorities and objectives to reflect changing demands both in health-care requirements as well as the changing roles played by the Aboriginal and Northern populations in the definition, planning and ultimate control of health services. Fosters the development of effective primary health care delivery systems in Canada.
- Participates in committees with officials of national offices of health organizations and international agencies and other government departments to exchange information, identify current trends in nursing, health programs and health care delivery systems and to develop input to the health policies.
- Liaises with government departments at all levels, with care giving organizations, and with groups representative of the programs clients such as the Assembly of First Nations, Committees for Original People Entitlement to discuss health services and other health relates issues.
- Addresses education institutions, professional organizations and conferences on transfer initiatives relative to Aboriginal and Northern Health. Advises departmental management on new trends and technologies affecting Aboriginal and Northern Health programs. Prepares ministerial briefings and correspondence relative to assuming health services in a community-controlled environment.
- Makes recommendations through the development of guidelines, standards and strategies to ensure nursing operations in health care delivery system operations are addressed in the formulation of transfer policies and in the development of corresponding programs.
Professional Complexity and Responsibility
Degree 8
The work requires the provision of advice to departmental senior management, to other government departments, to First Nations on health and delivery services for Aboriginal and Northern client groups related to the Transfer Program Policy. The work also requires identification of research requirements, development of research projects and translation of the latest innovations in health care in Aboriginal and Northern programs into modified policies enhancing the quality and delivery of service. Guidance is received on government policy and objectives from the line supervisor. Advice is given to the department, to other departments and to the government on development of national transfer policies and health care practices.
Responsibility for Management and Management Advisory Services
Degree 8
Evaluates programs, develops operating policy and proposes innovative approaches in health care delivery for Aboriginal and Northern transfer programs. Identifies trends and develops solutions to emerging problems. Advises on the organization of and human resource requirements for the transfer of health care delivery services. Provides functional direction to senior Aboriginal and Northern health nurses. Develops standards for the provision of clinical and public health services in relation to transfer for national implementation.
Impact
Degree 8
Activities affect the health care delivery services for Aboriginal and Northern client groups involved in transfer. Decisions affect national transfer programs and policies. Representation of the government in the international nursing forum influences the development of primary health care services at the international level. The design of evaluation methods and systems for national implementation affect the quality of programs. Decisions affect the transfer strategies of the government. Cooperative activities with agencies external to the department further the achievement of the department's objectives.

Figure 15 - Text version
This is an organizational chart illustrating the reporting relationship for Nursing Consultant Transfer Policy and Practices NU-CHN which includes:
- Nursing Consultant, Human Resource Planning & Career Development NU-CHN
- Nursing Consultant, Operating Policy & Program Development NU-CHN
- Nurse Educator NU-CHN
- Nursing Consultant, Research & Development NU-CHN
- Nursing Consultant Training & Education NU-CHN
- Nursing Consultant, Transfer Policy & Practices NU-CHN
- Secretary ST-SCY
The above positions are all reporting to the Director of Nursing, Indian & Northern Health SM who ultimately reports to the Director General, Indian & Northern Health Services MD-MOF.
The following positions report to the Nursing Consultant, Human Resource Planning & Career Development NU-CHN :
- Clerk CR
- DOPN Trainees (11 positions) (NU-CHN)
There are fifteen Regional Nursing Officers NU-CHN reporting to the Director of Nursing, Indian & Northern Health SM.