Stratégie de gestion des données de la Commission de la fonction publique : composantes et catalyseurs
Table des matières
- Énoncé de vision
- 1. Stratégie de gestion des données de la CFP - Introduction
- 2. Contexte
- 3. Analyse de rentabilité
- 4. Composantes de la Stratégie de gestion des données de la CFP
- Annexe A - Structure de gouvernance pour la Stratégie de gestion des données
- Annexe B - Dirigeant principal des données et dirigeant principal de l’information : Rôles et responsabilités
- Annexe C - Modèle de maturité pour la gestion de données (MMGD)
- Annexe D - Acronymes
Énoncé de vision
La vision suivante pour la gestion des données à la CFP a été approuvée par la haute direction :
Les bonnes données, la bonne façon, entre les bonnes mains, au bon moment.
1. Stratégie de gestion des données de la CFP - Introduction
Une stratégie de gestion des données est le processus de la planification ou de la création de stratégies/plans visant à manipuler les données créées, stockées, gérées et traitées par une organisationNote de bas de page 1. Il s’agit d’un processus de gouvernance qui vise à créer et à mettre en œuvre une approche bien planifiée pour gérer des actifs de données d’une organisation.
La Stratégie de gestion des données de la CFP (la Stratégie) a été élaborée selon les normes de l’industrie et des éléments personnalisés qui répondent le mieux aux besoins de la CFP (p. ex. qualité des données, solutions d’infrastructure, considérations relatives au gouvernement ouvert).
La Stratégie comprend un certain nombre d’éléments interreliés, notamment des pratiques de gestion des données, une infrastructure des données et les utilisateurs des données, ainsi qu’une unité fonctionnelle pour soutenir l’exécution de la Stratégie.

Version texte
Les sous-éléments reliés à l'infrastructure des données sont la définition des besoins d'affaires, les technologies habilitantes et les outils de rapport.
Les sous-éléments reliés aux utilisateurs des données sont le libre-service, la culture "ouverte par défaut" et les données et informations à valeur ajoutée.
Les sous-éléments reliés à la gestion des données sont la vision et gouvernance, les rôles et responsabilités, l'intégrité des données incluant la qualité, la sécurité et la confidentialité.
Les sous-éléments reliés au bureau de la gestion des données sont la culture du changement, la gestion de projet, la mesure de performance et l'alignement du GC.
2. Contexte
La Commission de la fonction publique (CFP) a pour mandat de promouvoir et de préserver une fonction publique fondée sur le mérite, représentative et non partisane. Pour remplir son mandat, la CFP recueille de grands volumes de données à des étapes clés du processus de nomination. Ces données peuvent être obtenues à partir de plusieurs sources, notamment :
- Système de recrutement de la fonction publique (SRFP)
- Système de gestion de l'information sur les priorités (SGIP)
- Système d’information analytique sur les emplois (SIAE)
- Sondage sur la dotation (SD)
- Banque de données sur l’équité en emploi (BDEE)
- Système de correction des examens et de production de rapports (SCEPR)
Par le passé, la CFP a recueilli et regroupé des données transactionnelles à des fins de production de rapports; toutefois, le milieu de la dotation a évolué, tout comme nos besoins en matière de données. Le gouvernement du Canada (GC) a un intérêt renouvelé sur la transparence, les politiques fondées sur les données probantes et le processus décisionnel, ainsi que sur les résultats mesurables pour les Canadiens : les données de la CFP jouent un rôle important dans le soutien de ces domaines.
Un certain nombre de nouvelles tendances dans la fonction publique ont augmenté la nécessité de gérer les données au sein de la CFP, notamment :
Gens et processus | Technologie | Données |
---|---|---|
Plus de latitude pour les gestionnaires responsables de l’embauche
(Nouvelle orientation en matière de dotation) |
Importance accordée à l’échelle du gouvernement à la mise en place d’une infrastructure pour l’échange collaboratif de données
(Cadre du GC pour relever des défis stratégiques canadiens avec des données) |
Structures de gouvernance et mécanismes pour gérer des fonds de renseignements
(Politique sur la gestion de l’information du GC) |
Utilisation de données pour améliorer les programmes et les services
(Directives sur les résultats du GC) |
Connectivité et interopérabilité afin de faciliter l’analyse de « mégadonnées ».
(Plan stratégique de TI du GC 2017-2021) |
Utilisation des données de grande qualité du gouvernement pour éclairer la prise de décisions
(Plan stratégique de TI du GC 2017-2021) |
Renouvellement et diversité de la fonction publique
(Objectif 2020) |
Protection de la confidentialité des données et sécurité contre les cyberattaques
(Plan stratégique de TI du GC 2017-2021) |
Rendre les ressources d’information plus accessibles aux Canadiens
(Directive du gouvernement ouvert du GC) |
Un premier diagnosticNote de bas de page 2 de nos pratiques de gestion des données indique que nous devons renforcer nos processus actuels et notre capacité afin d’améliorer les compétences relatives à la gestion des données, les outils et l’infrastructure pour l’avenir. Les enjeux relevés sont les suivants :
- Manque de gouvernance axée sur les données : Lors du déclassement du programme « Intelligence d’affaires et entrepôt de données d’entreprise », nous avons appris que les projets de données sont mieux servis par une gouvernance axée sur les données, par opposition à une gouvernance axée sur les TI, même si le projet est réalisé à l’aide de la technologie.
- Travailler dans des silos de données : Pour combler leurs besoins opérationnels et en production de rapports, les secteurs de l’organisation ont élaboré leurs propres pratiques de gestion de données et processus connexes. Ces pratiques ont mené à des approches incohérentes de gestion de données et ont créé des risques pour la qualité des données.
- Travailler à partir de bases de données en direct : Le fait de travailler à partir de bases de données en direct représente un risque pour l’intégrité des données, ainsi que pour le rendement des systèmes. Cela signifie aussi que la CFP n’est pas en mesure de garantir constamment les mêmes données étant donné que les renseignements sont en perpétuel changement. Il y a donc un risque de produire des chiffres différents pour la même demande.
- Accent mis sur la mesure plutôt que sur l’analyse : L’utilisation des donnés de la CFP était principalement axée sur le passé, c’est-à-dire rendre compte des transactions qui ont eu lieu et retransmettre les données des programmes. Les données relatives aux transactions sont généralement utilisées comme un intrant servant à la prise de décision (plutôt qu’un catalyseur) et fournissent peu de renseignements.
- Besoin d’une infrastructure qui appuie l’intégration des données : La CFP s’emploie à mettre à jour et à améliorer son infrastructure de données en vue de centraliser, de normaliser et d’intégrer les données et de mieux soutenir les fonctions d’analyse et de production de rapports dans l’organisation. Cependant, on n’a encore trouvé aucune solution, et la modernisation de notre infrastructure est particulièrement essentielle étant donné que nous prévoyons remplacer deux systèmes importants, soit le SRFP et le SGIP.
3. Analyse de rentabilité
Les avantages découlant de la Stratégie permettront non seulement de surmonter les défis actuels liés aux données, mais également de positionner l’organisation en prévision de l’avenir en appuyant le travail fondamental de la CFP.
- Rendre compte au Parlement sur le rendement du système de dotation et de l’impartialité politique de la fonction publique.
- Appuyer les rajustements aux politiques fondés sur des données probantes.
- Favoriser l’amélioration de la prestation de programmes.
- Renforcer la capacité de la fonction de surveillance afin de cerner les risques au début et d’intervenir en temps opportun.
Étant donné que les besoins de l’organisation en matière d’analyse continuent de croître en nombre et en complexité en raison des exigences, des pratiques et des attentes qui évoluent, la Stratégie permettra également ce qui suit :
- Des liens plus solides entre les systèmes de données cloisonnées – réduisant les coûts de fonctionnement et augmentant la valeur des données.
- Meilleures pratiques de gestion des données pour protéger et publier les données et en faire le suivi.
- Capacité accrue de transformer des données et d’y accéder.
- Capacité accrue de répondre à des questions de plus en plus complexes et de les approfondir.
4. Composantes de la Stratégie de gestion des données de la CFP
Les éléments centraux de la Stratégie – gestion des données, infrastructure des données et utilisateurs des données – ont été établis pour appuyer la réalisation de la vision relative aux données de la CFP qui consiste à avoir « les bonnes données, la bonne façon, entre les bonnes mains, au bon moment ». Ces éléments centraux sont fondés sur les normes de l’industrie et les pratiques exemplaires, ainsi que sur les besoins particuliers de la CFP, tel qu’il a été établi au moyen d’un diagnostic initial des capacités de données de la CFP. Pour chacune des composantes de la Stratégie, un certain nombre de catalyseurs ont été définis pour réaliser la vision. On élaborera un plan distinct afin de fournir des détails sur les actions et les échéanciers.
4.1 Gestion des données
La composante de gestion des données vise à établir une norme organisationnelle sur la façon dont nous gérons nos données. Cette composante sera axée sur quatre domaines, soit la gouvernance, la qualité, la sécurité et la protection des renseignements personnels, et les risques afin d’accélérer la maturité des pratiques de gestion des données dans l’organisation. Ces quatre domaines ont été reconnus comme des domaines clés selon les examens des pratiques exemplaires en matière de gestion des données dans les secteurs public et privé.
4.1.1 Gouvernance des données : La gouvernance des données a une incidence sur tous les domaines de la gestion des données et influe directement sur les priorités, ainsi que sur la prise de décision relative à la disposition de la Stratégie. Il est important de faire la distinction entre la gouvernance des données et une autre gouvernance organisationnelle. La gouvernance des données est un partenariat entre des associés d’affaires, des experts en données et des responsables en technologie.
Comme il a été reconnu qu’il faut une gouvernance intégrée rassemblant les perspectives opérationnelles et techniques, on a créé un nouveau modèle de gouvernance - voir l’annexe A : structure de gouvernance pour la Stratégie de gestion des données. Le Comité de la gestion de l’information/technologie de l’information (CGITI) et le Comité d’intégration (CI) se rencontreront afin de superviser conjointement la mise en œuvre de la Stratégie et de fournir une orientation à cet égard et sur d’autres questions liées aux données. Ils s’assureront que les changements apportés à la conception et à la mise en œuvre des solutions opérationnelles et des systèmes tiennent compte des besoins à plus long terme des actifs de données de la CFP.
En outre, pour exercer un leadership à l’échelle de l’organisation pour les données et les questions connexes, la CFP a nommé un dirigeant principal des données (DPD). Le DPD assumera les responsabilités suivantes :
- Élaborer et exécuter la mise en œuvre de la Stratégie et en rendre compte.
- Effectuer le changement culturel requis pour gérer les données comme un actif de l’organisation.
- Créer une synergie entre les divers secteurs fonctionnels, y compris le dirigeant principal de la gestion de l’information et le dirigeant principal de l’information. (Voir l’annexe B pour les rôles et les responsabilités).
- La qualité globale, l’interprétation et l’utilisation des données à l’appui de l’élaboration des politiques, de l’amélioration des programmes et de la production de rapports.
Catalyseurs de la Stratégie ::
- 4.1.1.1 Mettre en place la gouvernance de la gestion des données grâce à la création d’un comité mixte GI/TI et d’intégration
- Mettre à jour le mandat du Comité de GI/TI, du Comité d’intégration et d’autres groupes de travail, tels que le Groupe consultatif sur les données et gouvernement ouvert.
- 4.1.1.2 Mettre en place le Bureau de gestion des données (BGD) afin d’appuyer le DPD et le champion du gouvernement ouvert
- Faire connaître le concept et les responsabilités du DPD dans l’organisation.
- Fournir un soutien dans les domaines des pratiques exemplaires en gestion de données, de la sensibilisation, de l’apprentissage, de la gestion du changement et de la communication.
- Établir des mesures de rendement pour déterminer la maturité actuelle de la gestion des données et faire le suivi des améliorations progressives au fil du temps. (Voir l’annexe C : Modèle de maturité pour la gestion de données).
- Coordonner et exécuter le Plan de mise en œuvre pour le gouvernement ouvert.
- 4.1.1.3 Adopter une approche de gestion de projet robuste pour mettre en œuvre la Stratégie de gestion des données de la CFP
- Élaborer une charte de projet et un plan d’action pour exécuter la Stratégie et rendre compte des progrès au CGITI/CI chaque trimestre.
- Maintenir une communication rapide sur la vision et les progrès de la Stratégie par le biais de divers canaux.
4.1.2 Qualité des données : : Il existe de nombreuses définitions de la qualité des données, mais les données sont généralement considérées comme étant de grande qualité si elles « conviennent aux utilisations prévues dans les opérations, le processus décisionnel et la planification ».Note de bas de page 3 Entre autres, l’exactitude, l’intégralité, la pertinence, la rapidité, l’accessibilité et l’interprétabilité sont des éléments clés de la qualité des données.
Il est essentiel de détenir des données de grande qualité pour appuyer le processus décisionnel et la production de rapports et permettre à la CFP de s’acquitter de son mandat, et il incombe à tous les employés de soutenir la promotion, le développement et la transmission de données de qualité.
Catalyseurs de la Stratégie ::
- 4.1.2.1 Élaborer et mettre en œuvre une politique sur la qualité des données de la CFP
- Effectuer des travaux de recherche, mener des consultations et mettre en œuvre une politique sur la qualité des données de la CFP.
- Surveiller la conformité à la politique sur la qualité des données de la CFP.
- Instituer des Permis de construire pour assurer la tenue de consultations dans l’organisation lorsque les données peuvent être touchées par un changement de technologie ou de processus opérationnel.
- 4.1.2.2 Examiner les processus opérationnels et les responsabilités de la DSDA
- Assurer l’utilisation de méthodologies uniformes qui répondent aux besoins du client et communiquer celles-ci dans l’organisation.
- 4.1.2.3 Accroître la sensibilisation à l’égard de la qualité des données
- Développer du matériel sur la qualité des données et les pratiques exemplaires.
- Offrir des séances d’information sur la qualité des données dans l’ensemble de la CFP.
4.1.3 Sécurité et confidentialité des données : La planification, l’élaboration et l’exécution des politiques et des procédures sur la sécurité des données visant à fournir une authentification et une autorisation appropriées sont essentielles à toute stratégie de gestion des données. Au fur et à mesure que des changements sont apportés à la façon dont la CFP gère ses données, l’organisation devra évaluer et examiner les impacts que ces changements peuvent avoir sur la sécurité et la confidentialité de ses ensembles de données.
Étant donné que la CFP possède et reçoit des renseignements personnels sensibles, elle doit accorder une attention particulière à la sécurité et à la confidentialité. À l’heure actuelle, la CFP a en place un protocole d’entente (PE) avec le Secrétariat du Conseil du Trésor permettant d’avoir accès aux dossiers des titulaires, ce qui est essentiel pour rendre compte du recrutement, de la mobilité et de l’équité en matière d’emploi. De plus, la CFP possède une grande quantité de renseignements personnels qui se trouvent dans plusieurs ensembles de données de l’organisation. Étant donné que ces ensembles de données ne sont pas centralisés, il incombe à tous les employés de la CFP de protéger les données/les renseignements contre tout accès, utilisation, divulgation, modification ou destruction non autorisés, ainsi que de protéger les intérêts du sujet des données/renseignements.
Catalyseurs de la Stratégie ::
- 4.1.3.1 Élaborer et mettre en œuvre une politique sur la sécurité et la confidentialité des données de la CFP
- Effectuer des travaux de recherche, mener des consultations et mettre en œuvre une politique sur la sécurité et la confidentialité des données de la CFP.
- Surveiller la conformité à la politique sur la sécurité et la confidentialité des données de la CFP.
- Documenter les processus de gestion de l’accès et rendre compte des violations; déterminer le processus de résolution et les leçons apprises.
- Choisir une solution d’infrastructure qui assure la confidentialité par « design ».
- 4.1.3.2 Examiner et établir des protocoles régissant l’échange de données au sein et à l’extérieur de la CFP
- Créer une liste ministérielle de tous les protocoles et ententes d’échange de données de la CFP, p. ex. protocole d’entente, accords sur les niveaux de service, etc.
- Clarifier les rôles et les responsabilités liés aux données afin d’empêcher que l’information soit mal utilisée ou mal interprétée.
- Élaborer et communiquer la liste des sources d’autorité pour les éléments de données de la CFP. Par exemple, la DSDA est l’autorité qui rend compte des annonces, des demandes d’emploi, de l’embauche, etc., alors que le Centre de psychologie du personnel (CPP) est l’autorité qui rend compte des évaluations en langue seconde, des examens sur papier et en ligne, etc. Cette liste contribuera à assurer que les données sont produites selon les méthodes reconnues et établies et à empêcher que des données soient produites en dehors du champ de compétences.
- Évaluer la nécessité d’acquérir de nouvelles données auprès d’autres organisations ou à partir d’autres sources.
4.1.4 Risques liés aux données : En dépit du grand volume de données conservées dans l’ensemble de l’organisation et à cause en partie de la décentralisation de ces ensembles de données, nous n’avons pas une perspective globale des risques auxquels sont exposées les données de la CFP. Pour que la CFP comprenne mieux ces risques, tous les secteurs de l’organisation devront contribuer à une identification collective et à une analyse des domaines et des systèmes qui sont le plus à risque ou qui présentent la plus grande valeur ou le plus grand impact pour l’organisation et nos parties prenantes.
Catalyseurs de la Stratégie ::
- 4.1.4.1 Évaluer les risques liés aux données
- • Animer des ateliers (à l’échelon opérationnel et de direction) afin d’évaluer les risques liés aux donnéesNote de bas de page 4 dans l’organisation.
- Élaborer un processus de triage et d’établissement des priorités afin de déterminer l’ordre dans lequel les risques liés aux données doivent être abordés/atténués et d’élaborer un plan d’action.
4.2 Infrastructure de données
Cette composante de la Stratégie vise à mettre en place les éléments fondamentaux d’une infrastructure de données moderne et des pratiques à l’appui. La figure 2 ci-dessous illustre les composantes relationnelles envisagées pour l’infrastructure de données.

Version texte
Les sources sont le PRFP, le SGIP, le système PPC, Phénix, et autres.
Le lac de données est un miroir et permet de centraliser et d'harmoniser.
La plateforme analytique permet de nettoyer, dépersonnaliser, transformer, agréger et analyser.
Le portail web d'affichage de données (données ouvertes) permet de partager et d'exploiter.
Les utilisateurs sont les citoyens, la direction, les employés, les départements, les secteurs d'activités interne/externe, les décideurs politiques et les chercheurs.
4.2.1 Lac de données : La nécessité d’aborder les enjeux liés au stockage, à l’intégration, à la fonction de rapports, à la diffusion des données et à l’accessibilité de celles-ci dans les bases de données et les systèmes de la CFP a créé le besoin d’une nouvelle solution d’infrastructure. Le Secteur de la surveillance et des enquêtes (SSE) a été désigné le responsable de la création d’un lac de données de la CFP qui augmentera l’accès aux données intégrées provenant de diverses sources. Il sera conçu pour obtenir des instantanés/copies des données de façon régulière afin de combler le besoin de données « en temps réel » sans mettre en péril les systèmes informatiques opérationnels et d’assurer la capacité à reproduire l’information de manière uniforme. La nouvelle infrastructure facilitera également la conduite d’analyses plus complexes et une visualisation plus rapide et contribuera à publier de manière efficace des produits de plus grande valeur comme des ensembles de données ouverts.
Catalyseurs de la Stratégie ::
- 4.2.1.1 Favoriser la collaboration entre les secteurs de la CFP afin de planifier et de mettre en œuvre le lac de données
- Mobiliser des experts en données et en TI, ainsi que des associés d’affaires, au sein de la CFP et maintenir son engagement envers la réussite du lac de données.
- Consulter les associés d’affaires à l’étape du concept et de la planification afin de prendre en compte leurs besoins opérationnels dans la conception du lac de données.
- Déterminer les ressources de la CFP dédiées à l’initiative du lac de données.
- Élaborer un plan de communication et de gestion du changement à l’appui du lac de données.
- 4.2.1.2 Apprendre des autres organisations
- Consulter d’autres ministères et organismes fédéraux concernant des initiatives similaires.
- Obtenir une expertise de pointe pour orienter la planification et la mise en œuvre du lac de données.
4.2.2 Mettre en œuvre des pratiques exemplaires en matière de gestion des données : La mise en œuvre de pratiques exemplaires dans les disciplines de la gestion de données sera utilisée pour le lac de données et sera effectuée en prévision de la mise en œuvre de la nouvelle infrastructure et parallèlement à sa mise en œuvre. Voici les pratiques interreliées sur lesquelles nous mettrons l’accent : gestion des données, données de référence et données maîtres et gestion de documents et du contenu. Au fur et à mesure que l’organisation évolue, d’autres disciplines de gestion des données peuvent être ajoutées à la portée du projet.
Gestion des métadonnées : Les métadonnées résument l’information de base au sujet des données. L’auteur, la date de création, la date de modification et la taille du fichier sont des exemples de métadonnées de document très fondamentales. Les métadonnées aident à organiser, à trouver et à comprendre les données. La gestion des métadonnées sert à s’assurer que les renseignements précieux contenus dans les métadonnées peuvent être intégrés, accessibles et analysés pour une utilisation plus efficace dans l’organisation. La gestion des métadonnées touchera tous les secteurs de la CFP alors que nous allons de l’avant avec une nouvelle infrastructure et une intégration renforcée des données. Les normes applicables aux métadonnées à la CFP doivent être établies en partenariat avec des associés d’affaires afin de permettre un certain nombre de processus automatisés qui optimiseront l’utilisation d’un grand volume d’actifs de données.
Données de référence et données maîtres : Les données de référence renvoient aux concepts qui ont une incidence sur les processus opérationnels. Les données maîtres sont des renseignements opérationnels clés qui appuient les transactions et sont communément appelées des endroits (lieux, géographie, sites), des parties (personnes, employés) et des choses (produits, articles, matériel). Les données entrées dans différentes applications (SRFP, SGIP, etc.) peuvent ne pas être exactes ou suffisamment complètes pour être utilisées aux fins prévues parce qu’elles sont axées sur une situation propre à l’application et en raison d’un manque de tableaux de référence partagés. À la CFP, par exemple, cela donne lieu à un ministère qui est identifié de différentes façons dans les divers systèmes opérationnels actuellement en utilisation. La CFP a besoin de pratiques plus robustes en matière de données de références et de données maîtres, lesquelles sont essentielles pour consolider l’information provenant de diverses sources.
Gestion des documents et du contenu : La gestion des documents et du contenu fait référence au système en place qui sert à organiser, à stocker, à gérer les données et l’information et à en faire le suivi. Les processus de gestion des documents et du contenu doivent être revus avec attention afin d’établir les meilleures pratiques et les normes pour la CFP, y compris la façon dont les actifs de données sont partagés et mis à la disposition des utilisateurs tout au long de leur cycle de vie.
Catalyseurs de la Stratégie ::
- 4.2.2.1 Établir des normes organisationnelles concernant la saisie et l’utilisation des métadonnées
- Souligner l’importance et les avantages de l’accès à des métadonnées solides.
- Mettre en œuvre des lignes directrices sur les normes de métadonnées.
- 4.2.2.2 Mettre à jour les données de référence et les données maîtres en révisant les tableaux de données communs
- Commencer par la classification, les régions et les ministères.
- Déterminer les autres données maîtres existantes utilisées dans les systèmes opérationnels.
- Favoriser la collaboration entre les secteurs pour ce qui est de l’élaboration d’un dictionnaire/glossaire de données opérationnelles pour le lac de données.
- 4.2.2.3 Créer un inventaire des actifs de données ministériels de la CFP
- Déterminer les actifs de données critiques de la CFP qui sont requis pour rendre compte du mandat et des engagements de la CFP, tels que le Cadre ministériel des résultats.
- S’accorder sur les données qui doivent être préservées alors que nous planifions la prochaine solution d’infrastructure et le remplacement ou la modernisation des systèmes.
- 4.2.2.4 Documenter le cycle de vie des actifs de données ministériels de la CFP
- Documenter les responsabilités dans la CFP qui sont liées au cycle de vie complet des actifs de données ministériels, de la collecte au stockage, à l’utilisation, au partage, à la conservation et à la disposition.
- Déterminer les interdépendances entre les actifs de données ministériels et leur utilisation opérationnelle.
- Établir des normes de conservation et de disposition pour le cadre analytique de la DSDA.
4.3 Utilisateurs de données - « Connaître, Comprendre, Présenter, Défendre »
La CFP s’engage à soutenir les utilisateurs de données en misant sur le renouvellement de son infrastructure qui vise à créer des canaux et des produits modernes, tels que des rapports automatisés et des ensembles de données ouverts. En adoptant une approche axée sur le client, la CFP sera plus en mesure de nouer le dialogue avec les intervenants du domaine des données afin de fournir des produits et des services à valeur ajoutée et de favoriser l’apprentissage et le renforcement des capacités dans les domaines de la gestion et de l’analyse des données, le cas échéant. La CFP demeure résolue à renforcer la capacité dont elle a besoin pour gérer, analyser et utiliser pleinement ses ensembles de données actuels et futurs.
Catalyseurs de la Stratégie ::
- 4.3.1 Communiquer les produits de données
- Créer un catalogue de données à l’échelle de la CFP qui fournit aux utilisateurs de données quotidiens l’information sur le contexte, le but, le lieu, le format, le contenu et la fréquence des mises à jour.
- Élaborer et communiquer des données de service pour les produits de données.
- 4.3.2 4.3.2 Promouvoir une culture axée sur le libre-service
- Communiquer et fournir de l’information sur les nouveaux produits de données (ensembles de données ouverts, rapports, etc.).
- Explorer de nouvelles solutions pour mieux répondre aux besoins des utilisateurs, y compris de nouveaux outils de visualisation et des applications d’analyse de données.
- Appuyer l’initiative pour un gouvernement ouvert en créant une culture « ouverte par défaut » à la CFP.
- Mobiliser des intervenants afin de fournir des données à valeur ajoutée.
- 4.3.3 Renforcer les capacités
- Mener une enquête de référence à l’échelle de la CFP afin d’aider à établir un niveau de compréhension sur les données, les compétences et les questions liées aux données et à favoriser l’établissement des domaines prioritaires et des étapes de la planification.
- Élaborer une série de modules d’apprentissage afin de susciter l’intérêt et de renforcer les connaissances des données et des disciplines de gestion des données à la CFP.
- Organiser des ateliers à l’intention des utilisateurs de données de la CFP portant sur la façon d’interpréter et d’appliquer les données de dotation, y compris les méthodes et les limitations.
- Offrir des cours de recyclage sur la gestion de l’information aux employés de la CFP.
- Analyser les demandes de données reçues dans la DSDA afin d’orienter les produits de données futurs et les normes de service.
- Élaborer et mettre en œuvre un cadre de gestion des ressources humaines fondé sur les compétences pour les analystes de données et les scientifiques des données.
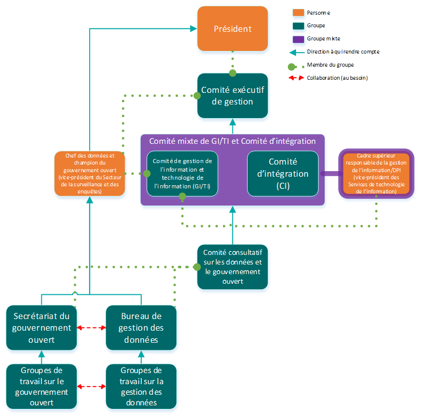
Annexe A - Structure de gouvernance pour la Stratégie de gestion des données

Version texte
Structure hiérarchique
- Groupes de travail sur le gouvernement ouvert rapporte au Secrétariat du gouvernement ouvert
- Secrétariat du gouvernement ouvert rapporte au Champion des données et du gouvernement ouvert (vice-président du secteur de la surveillance et des enquêtes)
- Champion des données et du gouvernement ouvert (vice-président du secteur de la surveillance et des enquêtes) rapporte au président
- Groupes de travail sur la gestion des données rapporte au Bureau de gestion des données
- Bureau de gestion des données rapporte au Champion des données et du gouvernement ouvert(vice-président du secteur de la surveillance et des enquêtes)
- Champion des données et du gouvernement ouvert (vice-président du secteur de la surveillance et des enquêtes) rapporte au président
Président
- Comité consultatif sur les données et le gouvernement ouvert rapporte au Comité mixte GI/TI et Comité d’intégration
- Comité mixte GI/TI et Comité d’intégration rapporte au comité exécutif de gestion
Adhésion
- La composition du comité exécutif de gestion comprend:
- Président
- Champion des données et du gouvernement ouvert (vice-président du secteur de la surveillance et des enquêtes)
- Comité mixte GI/TI et Comité d’intégration comprend:
- Comité de gestion de l'information et technologie de l'information
- Comité d'intégration
- Comité de gestion de l'information et technologie de l'information comprend:
- Champion des données et du gouvernement ouvert (vice-président du secteur de la surveillance et des enquêtes)
- Cadre supérieur responsable de la gestion de l'information / DPI
- Comité consultatif sur les données et le gouvernement ouvert comprend:
- Secrétariat du gouvernement ouvert
- Bureau de gestion des données
- Collaboration
- Secrétariat du gouvernement ouvert et le Bureau de gestion des données (si nécessaire)
- Groupes de travail sur le gouvernement ouvert et les groupes de travail sur la gestion des données (si nécessaire)
Annexe B - Dirigeant principal des données et dirigeant principal de l’information : Rôles et responsabilités
Responsabilités et synergies | DPI | DPD | Programmes | |
---|---|---|---|---|
Plan d’action de GI | Élabore et met en œuvre le plan d’action de GI de la CFP | Primaire
|
Intervenant
|
Intervenant
|
Stratégie de gestion des données | Dirige et élabore la Stratégie de la gestion des données de la CFP | Partenaire
|
Primaire
|
Intervenant
|
Met en œuvre et communique les progrès réalisés sur la Stratégie de données | Partenaire
|
Primaire
|
Partenaire
|
Annexe C - Modèle de maturité pour la gestion de données (MMGD)
Le MMGD aidera à cerner les lacunes, les possibilités et les risques liés à la capacité de la CFP à fournir des données sur la dotation dans la fonction publique qui sont de grande qualité et qui font autorité. Le MMGD servira également d’outil pour dresser une liste des activités qui doivent être entreprises pour éliminer tout risque imminent pour l’organisation. Cette approche assurera l’harmonisation à court terme et permettra d’obtenir des gains rapides.

Version texte
Les personnes et la gouvernance sont l'élément central du modèle. Les autres éléments du modèle sont l'architecture des données, le stockage des données et opérations, la modélisation et design des données, l'intégration des données et interopérabilité, la gestion de documents et contenu, les métadonnées, les données de référence et données maîtres, la sécurité des données et la qualité des données.
Domaine d’intérêt | Objet de la demande d’évaluation et des mesures |
---|---|
Qualité des données | Exactitude, exhaustivité, pertinence, rapidité d’exécution |
Sécurité des données | Confidentialité, accès, sécurité, rôles, évaluation des facteurs relatifs à la vie privée, contenu de l’utilisateur/divulgation |
Données de référence et données maîtres | Identificateurs communs (p. ex. CIDP, DN, nom, etc.), profil complet du demandeur, liste « officielle » des ministères, etc. |
Métadonnées | Balises utilisées pour la conservation, la disposition; balises utilisées pour décrire le contenu et le format, les caractéristiques pour aider à comprendre les données. |
Gestion des documents et du contenu | Recensement des données, planification du cycle de vie de l’actif, rapports et données utilisés à l’interne et à l’externe, besoins axés sur le client. |
Intégration et interopérabilité des données | Utilité et objet des données, assurant que les données peuvent être utilisées dans de nombreux systèmes pour les besoins des utilisateurs multiples. |
Modélisation et conception des données | Établissement de normes et de procédures « étape par étape »; création systémique et itération du perfectionnement des blocs fonctionnels utilisés dans les requêtes et les rapports. |
Stockage des données et opérations | Lac de données, Carrefour de données, portail du gouvernement ouvert, etc. (infrastructure technique pour faciliter le stockage, l’organisation, l’analyse, le libre-service, l’innovation), exigences auxquelles font face les clients (fondées sur les besoins). |
Architecture de données | Mappage des données, compréhension du flux des données |
Annexe D - Acronymes
- BDEE
- Bureau de données sur l’équité en emploi
- BGD
- Bureau de gestion des données
- CFP
- Commission de la fonction publique du Canada
- CGITI
- Comité de la gestion de l’information/technologie de l’information
- CGITI/CI
- Comité de la gestion de l’information/technologie de l’information et Comité d’intégration
- CI
- Comité d’intégration
- CIDP
- Code d’identification de dossier personnel
- CPP
- Centre de psychologie du personnel
- DN
- Date de naissance
- DPD
- Dirigeant principal des données
- DPI
- Dirigeant principal de l’information
- DSDA
- Direction des services de données et de l’analyse
- GC
- Gouvernement du Canada
- GI
- Gestion de l’information
- GI/TI
- Gestion de l’information/Technologie de l’information
- MMGD
- Modèle de maturité pour la gestion des données
- PE
- Protocole d’entente
- SCEPR
- Système de correction des examens et de production de rapports
- SD
- Sondage sur la dotation
- SGIP
- Système de gestion de l’information sur les priorités
- SIAE
- Système d’information analytique sur les emplois
- SRFP
- Système de recrutement de la fonction publique
- SSE
- Secteur de la surveillance et des enquêtes
- TI
- Technologie de l’information