Guide d'orientation pour répondre à l'Avis concernant les substances visées par la mise à jour de l'inventaire 2017 (l'avis)
Publié dans la Partie I de la Gazette du Canada le 14 janvier 2017
Date de modification: le 18 mai 2017
Table des matières
- 1. Aperçu
- 2. Substances déclarables – annexe 1 de l'avis
- 3. Personnes tenues de rapporter l'information – annexe 2 de l'avis
- 4. Codes déclarables
- 5. Articles à remplir – Annexe 3 de l'avis
- 5.1 Scénario explicatif
- 5.2 Article 5 - Activité de 2012 à 2015
- 5.3 Article 6 - Installations
- 5.4 Article 7 - Quantité totale
- 5.5 Article 8 - Utilités et applications de la substance seule, dans les mélanges ou dans les produits
- 5.6 Article 9 - Clients canadiens
- 5.7 Article 10 - Utilités et applications de la substance dans les articles manufacturés
- 6. Demande de confidentialité
- 7. Soumission « aveugle »
- 8. Déclaration des parties intéressées
- 9. Déclaration de non-implication
- 10. Soumission d'information volontaire
- 11. Date limite pour répondre à l’avis
- 12. Outil de déclaration en ligne
- 13. Que dois-je faire si j'ai besoin de plus de temps pour répondre à l'avis?
- 14. Questions?
- Annexes
Liste des tableaux
Liste des figures
- Figure 1 : Diagramme de déclaration pour chaque substance inscrite à la partie 1 et la partie 2
- Figure 2 : Diagramme de déclaration pour chaque substance inscrite à la partie 3
- Figure 3 : Diagramme de déclaration pour chaque substance inscrite à la partie 4
Ce document fournit des directives pour répondre à l'Avis concernant les substances visées par la mise à jour de l'inventaire 2017 (l'avis) publié dans la Gazette du Canada, Partie I le 14 janvier 2017, en vertu de l'alinéa 71 (1) b) de la Loi canadienne sur la protection de l'environnement (1999) [la Loi]. En cas de divergence entre ce document et l'avis ou la Loi, les versions officielles de l'avis et de la Loi ont préséance sur tout autre document.
1. Aperçu
1.1 Objectifs de l'avis
Annoncée à titre d'élément clé du Plan de gestion des produits chimiques (PGPC), l'accès à de l'information à jour concernant le statut commercial de substances au Canada est essentielle pour appuyer l'établissement de priorités et la prise de décisions pour une gestion future et continue des substances chimiques.
à l'avenir, les mises à jour seront effectuées sur une base continue et cyclique, suivant un modèle de déclaration d'information tous les quatre ans. La portée de la MJI 2017 tient compte des sciences émergentes, de l'évolution des programmes nationaux et internationaux et des fluctuations du secteur des produits chimiques afin de veiller à ce que les priorités futures reflètent le marché dynamique du Canada.
La mise à jour de l'inventaire 2017 (MJI 2017) recueille des renseignements sur quelque 1 500 produits chimiques et polymères afin de contribuer aux activités d'évaluation et de gestion des risques à Environnement et Changement climatique Canada et à Santé Canada, y compris l'établissement des priorités en vue des activités après 2020.
La sélection des substances pour la mise à jour 2017 reposait sur les facteurs suivants :
- résultats de l'Approche pour l'identification des priorités d'évaluation des risques;
- nouvelles données de suivi, de surveillance et de biosurveillance;
- facteurs importants issus d'autres juridictions;
- nouveaux renseignements pertinents sur des substances au statut commercial inconnu, ou lorsque des changements sur le marché pourraient être préoccupants;
- ajouts récents à Liste intérieure;
- substances préoccupantes exigeant une surveillance d'activités non réglementées;
- certaines substances préoccupantes pour les potentiels effets endocriniens
Bien que les critères des futures MJI ne soient pas encore finalisés, ils devraient être similaires et reposer sur les leçons apprises et les expériences du cycle en cours.
1.2 Information à laquelle vous devriez raisonnablement avoir accès
Vous êtes requis de fournir les renseignements que votre entreprise possède ou auxquels on peut s'attendre, de manière raisonnable, à ce qu'ils vous soient accessibles. Ainsi, on peut raisonnablement s'attendre à ce que les fabricants aient accès à leurs formulations. Lors de l'importation d'un mélange, d'un produit ou d'un article manufacturé, on peut raisonnablement s'attendre à ce que vous ayez accès aux dossiers d'importation et aux fiches de données de sécurité (FDS) pertinentes qui contiennent de l'information sur la composition d'un produit importé. Votre chaîne d'approvisionnement et votre association sectorielle peuvent être en mesure de fournir des informations plus détaillées sur la composition d'un produit.
Les fournisseurs peuvent avoir de l'information que vous ne possédez pas en tant qu''importateur. En collaborant avec votre chaîne d'approvisionnement pour obtenir les renseignements demandés, vous aiderez le gouvernement du Canada à veiller à ce que toutes les activités mettant en cause ces substances soient prises en compte avant de prendre des mesures les concernant.
Les fournisseurs désirant protéger la confidentialité de leurs formulations peuvent transmettre les renseignements directement au gouvernement du Canada sous forme de soumission aveugle.
Conseil : Vous n'avez pas à réaliser de tests afin de vous conformer à l'avis.
1.3 Information déjà rapportée
Comme l'indique l'article 3 de l'annexe 3 de l'avis, si certains des renseignements demandés en vertu de l'avis ont déjà été transmis au gouvernement du Canada, ces renseignements peuvent être utilisés en réponse à toute question de l'annexe 3 de l'avis, si l'information déjà soumise s'applique à l'année civile pour laquelle vous répondez à l'avis.
Si c'est votre cas, il n'est pas nécessaire de fournir à nouveau cette information en vertu de l'avis; il vous suffit simplement de joindre les renseignements suivants à votre déclaration :
- le NE CAS ou le numéro d'enregistrement confidentiel de la ou des substances auxquels l'information se rattache;
- la date à laquelle l'information a été soumise;
- le nom de la personne qui a soumis l'information;
- le programme ou les responsables du gouvernement du Canada auprès desquels l'information a été soumise.
Exemple : à l'occasion d'une initiative de collecte volontaire de données, vous avez transmis au ministère de l'Environnement des données de 2010 sur une substance inscrite à l'annexe 1 de l'avis, et ces données sont toujours pertinentes pour l'année civile 2015. Vous devriez faire référence à l'information déjà produite en réponse aux articles pertinents de l'annexe 3, et joindre l'information définie à l'article 3 de l'annexe 3.
2. Substances déclarables – annexe 1 de l'avis
L'annexe 1 de l'avis comprend 1430 substances déclarables. En fonction des différents renseignements demandés pour les diverses substances, l'annexe 1 est divisée en quatre parties distinctes.
- La partie 1 englobe 219 substances.
- La partie 2 englobe 26 substances.
- La partie 3 englobe 507 substances.
- La partie 4 englobe 678 substances.
Notez que, bien qu’identifié par deux NE CAS différents, les substances suivantes sont en fait identiques:
- CAS RN 1506-02-1: 1-(5,6,7,8-Tétrahydro-3,5,5,6,8,8-hexaméthyl-2- naphtyl)éthan-1-one
- CAS RN 21145-77-7: 1-(5,6,7,8-Tétrahydro-3,5,5,6,8,8-hexaméthyl-2- naphtyl)éthan-1-one
Par conséquent, en considérant le seuil de quantité, une quantité totale combinée supérieure à 100 kg pour le NE CAS 1506-02-1 et le NE CAS 21145-77-7 est applicable.
Il est important de préciser que les substances de la partie 4 figurent à la Liste des substances commercialisées révisée et qu'elles sont déclarables en vertu de l'avis SEULEMENT lorsqu'elles constituent l'un des produits suivants assujettis à la Loi sur les aliments et drogues, lorsqu'elles sont contenues dans de tels produits, ou qu'elles sont destinées à servir de composant dans de tels produits :
- produits cosmétiques;
- aliments;
- produits thérapeutiques;
- produits de santé naturelle.
Pour les définitions des termes ci-dessus (produits cosmétiques, aliments, produits thérapeutiques et produits de santé naturelle) référez-vous à la Loi sur les aliments et drogues.
Bien que la Loi sur les aliments et drogues définit le terme « aliment » comme incluant « tout article fabriqué, vendu ou présenté comme pouvant servir de nourriture ou de boisson à l'être humain, la gomme à mâcher ainsi que tout ingrédient pouvant être mélangé avec un aliment à quelque fin que ce soit », l'intention est d'obtenir de l'information sur les substances dont l’utilisation est permise comme additifs alimentaires et les aliments nouveaux. Pour en savoir plus sur les additifs alimentaires autorisés et les aliments nouveaux, veuillez consulter le Règlement sur les aliments et drogues. On ne s'attend pas à ce que d'autres ingrédients alimentaires destinés à la consommation humaine seraient déclarés.
Les substances de la partie 4 employées dans d'autres applications n'ont pas à être déclarées en vertu de l'avis, mais elles peuvent être assujetties au Règlement sur les renseignements concernant les substances nouvelles.
Les critères de déclaration varient selon les parties. L'article 5 présente plus en détail les critères de déclaration. Dans l'ensemble de l'avis et du présent guide d'orientation, il sera indiqué clairement quelles substances sont en cause dans les divers articles. Par conséquent, on pourra lire pour les articles s'appliquant à toutes les substances l'énoncé « Pour chacune des substances inscrites à l'annexe 1... », alors que pour les articles s'appliquant seulement à une certaine partie de l'annexe 1, on pourra lire l'énoncé « Pour chacune des substances inscrites à la partie x de l'annexe 1... ».
3. Personnes tenues de rapporter l'information – Annexe 2 de l'avis
3.1 Critères de déclaration
Afin de déterminer si vous devez répondre à l'avis, les facteurs suivants doivent être considérés :
- Exclusions
- Année civile
- Type d'activité
- Seuil de quantité et concentration
L'avis s'applique à toute personne qui, au cours de l'année civile 2014 ou 2015, a rencontré au moins un des critères suivants :
- a fabriqué une quantité totale supérieure à 100 kg d'une substance inscrite à la partie 1, la partie 2 ou la partie 3 de l'Annexe A de l'avis
- a fabriqué une quantité totale supérieure à 100 kg d'une substance inscrite à la partie 4 de l'Annexe 1 de l'avis qui constitue un produit cosmétique, un aliment, un produit thérapeutique ou un produit de santé naturelle assujetti à la Loi sur les aliments et drogues, ou est destinée à servir de composant dans de tels produits.
- a importé une quantité totale supérieure à 100 kg d'une substance inscrite à la partie 1, la partie 2 ou la partie 3 de l'Annexe 1 de l'avis, que la substance soit :
- seule;
- à une concentration égale ou supérieure à 0,1 % par poids (p/p %) dans un mélange ou un produit; ou
- inscrite à la partie 3 de l'annexe A et à une concentration égale ou supérieure à 0,1 % par poids (p/p %) dans un article manufacturé déclarable.
- a importé une quantité totale supérieure à 100 kg d'une substance inscrite à la partie 4 de l'Annexe 1 de l'avis qui est, est contenue dans un produit cosmétique, un aliment, un produit thérapeutique ou un produit de santé naturelle assujetti à la Loi sur les aliments et drogues, ou est destinée à servir de composant dans de tels produits.
Les 10 catégories d'articles manufacturés déclarables sont énumérées, avec des exemples, à l'article 3.4.3.
Si votre entreprise possède plus d'une installation, vous devez répondre à l'avis pour toutes les installations à l'échelle de l'entreprise. Votre réponse pour chaque question applicable de l'avis doit être une réponse amalgamée pour inclure des informations provenant de toutes les installationsdétenues par la compagnie, sauf pour l'article 6 qui exige une réponse individuelle par installation.
Par exemple, votre entreprise possède 4 installations. Une substance déclarable est importée d'un fournisseur étranger et expédiée directement de votre fournisseur à chacune de vos installations. Les installations reçoivent respectivement 20 kg, 15 kg, 50 kg et 40 kg de la substance déclarable. Vous avez importé un total de 125 kg de la substance à l'échelle de l'entreprise et avez atteint le seuil de quantité pour répondre à l'avis.
Les diagrammes de déclaration suivants peuvent être utilisés pour déterminer si vous devez répondre à l'avis.
Longue description pour la figure 1
Le diagramme décrit de manière schématique les critères en matière de déclaration de l'Avis concernant les substances visées par la mise à jour de l'inventaire 2017 en utilisant un organigramme. Ce diagramme comprend différentes cases rectangulaires ou ovales reliées par des flèches unidirectionnelles.
1. En commençant à partir du haut du diagramme, la première case vous demande si vous avez besoin de déclarer pour les substances des parties 1 et 2. Si vous voulez savoir si vous avez besoin de déclarer une substance de la partie 1 et de la partie 2, vous êtes dirigé vers la deuxième et troisième case.
2. La deuxième case vous demande si vous avez importé la substance en 2014 ou 2015. Si vous répondez « oui », vous êtes alors redirigé vers la quatrième case. Si votre réponse est « non », vous êtes dirigé vers la sixième case.
3. La troisième case vous demande si vous avez fabriqué la substance en 2014 ou 2015. Si vous répondez « oui », vous êtes alors redirigé vers la cinquième case. Si vous répondez « non », vous êtes redirigé vers la sixième case.
4. La quatrième case demande aux importateurs si la substance a été importée seule ou à une concentration supérieure ou égale à zéro point un pour cent en poids dans un mélange ou un produit. Si vous répondez « oui », vous êtes alors redirigé vers la cinquième case. Si vous répondez « non », vous êtes redirigé vers la sixième case.
5. La cinquième case vous demande si la quantité de substance importée ou fabriquée était supérieure à cent kilogrammes en 2014 ou 2015. Si vous répondez « oui », vous êtes alors redirigé vers la septième case. Si vous répondez « non », vous êtes redirigé vers la sixième case.
6. La sixième case vous informe que vous n'avez aucune obligation légale de déclarer cette activité et elle vous redirige à la huitième et neuvième case.
7. La septième case vous demande si vous avez satisfait en 2015 à tous les critères ci-dessus. Si vous répondez « non », vous êtes alors redirigé vers la dixième case. Si vous répondez « oui », vous êtes redirigé vers la onzième case.
8. La huitième case vous invite à soumettre une déclaration de non-implication si vous n'avez aucune implication avec une substance déclarable.
9. La neuvième case vous invite à soumettre une Déclaration des parties intéressées (information volontaire) si vous avez eu ou avez un intérêt passé, présent ou future pour une substance déclarable.
10. à la dixième case, on vous informe que vous avez l'obligation légale de déclarer pour cette activité pour 2014.
11. à la onzième case, on vous informe que vous avez l'obligation légale de déclarer pour cette activité pour 2015.
Longue description pour la figure 2
Le diagramme décrit de manière schématique les critères en matière de déclaration de l'Avis concernant les substances visées par la mise à jour de l'inventaire 2017 en utilisant un organigramme. Ce diagramme comprend différentes cases rectangulaires ou ovales reliées par des flèches unidirectionnelles.
1. En commençant à partir du haut du diagramme, la première case vous demande si vous avez besoin de déclarer pour les substances de la partie 3. Si vous voulez savoir si vous devez déclarer une substance de la partie 3, vous êtes redirigé vers la deuxième et troisième case.
2. La deuxième case vous demande si vous avez importé la substance en 2014 ou 2015. Si vous répondez « oui », vous êtes alors redirigé vers la quatrième case. Si vous répondez « non », vous êtes redirigé vers la septième case.
3. La troisième case vous demande si vous avez fabriqué la substance en 2014 ou 2015. Si vous répondez « oui », vous êtes alors redirigé vers la sixième case. Si vous répondez « non », vous êtes redirigé vers la septième case.
4. La quatrième case demande aux importateurs si la substance a été importée seule ou à une concentration supérieure ou égale à zéro point un pour cent en poids dans un mélange ou un produit. Si vous répondez « oui », vous êtes alors redirigé vers la sixième case. Si vous répondez « non », vous êtes redirigé vers la cinquième case.
5. La cinquième case demande aux importateurs si la substance a été importée à une concentration supérieure ou égale à zéro point un pour cent en poids dans un article manufacturé énuméré à l'alinéa 3(c) de l'annexe 2. Si vous répondez « oui », vous êtes alors redirigé vers la sixième case. Si vous répondez « non », vous êtes redirigé vers la septième case.
6. La sixième case demande si la quantité totale de la substance importée ou fabriquée était supérieure à cent kilogrammes en 2014 ou 2015. Si vous répondez « oui », vous êtes alors redirigé vers la huitième case. Si vous répondez « non », vous êtes redirigé vers la septième case.
7. La septième case vous informe que vous n'avez aucune obligation légale de déclarer pour cette activité et elle vous dirige vers la neuvième et dixième case.
8. La huitième case demande si vous avez répondu en 2015 aux critères ci-dessus. Si vous répondez « non », vous êtes alors redirigé vers la onzième case. Si vous répondez « oui », vous êtes dirigé vers la douzième case.
9. La neuvième case vous invite à soumettre une déclaration de non-implication si vous n'avez aucune implication avec une substance déclarable.
10. La dixième case vous invite à soumettre une déclaration des parties intéressées (information volontaire) si vous avez eu ou avez un intérêt passé, présent ou future pour une substance déclarable.
11. La onzième case vous informe que vous avez une obligation légale de déclarer pour cette activité pour 2014.
12. La douzième case vous informe que vous avez une obligation légale de déclarer pour cette activité pour 2015.
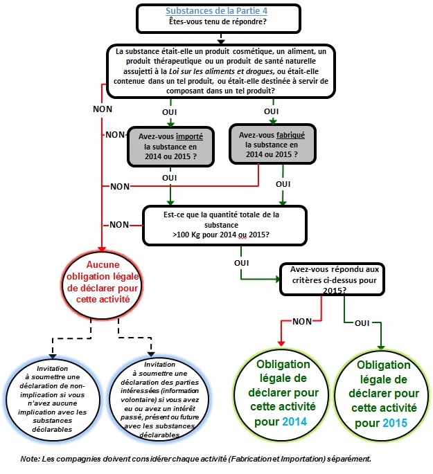
Longue description pour la figure 3
TLe diagramme décrit de manière schématique les critères en matière de déclaration de l'Avis concernant les substances visées par la mise à jour de l'inventaire 2017 en utilisant un organigramme. Ce diagramme comprend différentes cases rectangulaires ou ovales reliées par des flèches unidirectionnelles.
1. En commençant à partir du haut du diagramme, la première case vous demande si vous avez besoin de déclarer les substances de la partie 4. Si vous voulez savoir si vous devez déclarer une substance de la partie 4, vous êtes redirigé vers la deuxième case.
2. La deuxième case vous demande si la substance étaitun produit cosmétique, un aliment, un produit thérapeutique ou un produit de santé naturelle assujetti à la Loi sur les aliments et drogues, ou si elle était contenue dans un tel produit ou destinée à servir de composant dans un tel produit. Si vous répondez « oui », vous êtes alors redirigé vers la troisième et la quatrième case. Si vous répondez « non », vous êtes redirigé vers la sixième case.
3. La troisième case vous demande si vous avez importé la substance en 2014 ou 2015. Si vous répondez « oui », vous êtes alors redirigé vers la cinquième case. Si vous répondez « non », vous êtes redirigé vers la sixième case.
4. La quatrième case vous demande si vous avez fabriqué la substance en 2014 ou 2015. Si vous répondez « oui », vous êtes alors redirigé vers la cinquième case. Si vous répondez « non », vous êtes redirigé vers la sixième case.
5. La cinquième case demande si la quantité de substance importée ou fabriquée était supérieure à cent kilogrammes en 2014 ou 2015. Si vous répondez « oui », vous êtes alors redirigé vers la septième case. Si vous répondez « non », vous êtes redirigé vers la sixième case.
6. La sixième case vous informe que vous n'avez aucune obligation légale de déclarer pour cette activité et elle vous dirige vers la huitième et neuvième case.
7. La septième case demande si vous avez répondu en 2015 aux critères ci-dessus. Si vous répondez « non », vous êtes alors redirigé vers la dixième case. Si vous répondez « oui », vous êtes dirigé vers la onzième case.
8. La huitième case vous invite à soumettre une déclaration de non-implication si vous n'avez aucune implication avec une substance déclarable.
9. La neuvième case vous invite à soumettre une déclaration des parties intéressées (information volontaire) si vous avez eu ou avez un intérêt passé, présent ou future pour une substance déclarable.
10. La dixième case vous informe que vous avez une obligation légale de déclarer pour cette activité pour 2014.
11. La dixième case vous informe que vous avez une obligation légale de déclarer pour cette activité pour 2015.
Voici des exemples afin de déterminer si les critères de déclaration de l'avis sont rencontrés.
Votre entreprise répond aux critères de déclaration :
- En 2015, votre entreprise a fabriqué 300 kg d'une substance déclarable. Le seuil de quantité (supérieur(e) à 100 kg) des critères de déclaration est rencontré.
- En 2014, votre entreprise a importé 500 kg d'un mélange contenant 10 % d'une substance déclarable et 300 kg d'un produit contenant 50 % de la même substance déclarable. La quantité totale de la substance déclarable importée est de 200 kg. Les seuils de concentration (supérieur(e) à 0,1 %) et de quantité (supérieur(e) à 100 kg) des critères de déclaration sont tous deux rencontrés.
- En 2015, votre entreprise a importé 800 kg d'un cosmétique contenant 20 % d'une substance de la partie 4 de l'annexe 1. La quantité totale de la substance déclarable est de 160 kg. Le seuil de quantité (supérieur(e) à 100 kg) des critères de déclaration est rencontré, et l’importation répond aux critères de déclaration pour les substances de la partie 4.
Votre entreprise ne répond pas aux critères de déclaration :
- Votre entreprise a importé 1 000 kg d'une substance déclarable pendant l'année civile 2013seulement, donc l'importation ne répond pas au critère de l'année de déclaration.
- En 2014, votre entreprise a importé 6 000 kg d'un produit contenant 0,08 % d'une substance déclarable. La quantité de substance importée est de 480 kg. Le seuil de quantité est atteint, mais non le seuil de concentration. Vous êtes encouragé à produire volontairement l'information sur la substance, en complétant la Déclaration des parties intéressées.
- En 2015, votre entreprise importait 200 kg d'un mélange contenant 5 % d'une substance déclarable. Comme seulement 10 kg de la substance ont été importés, le seuil quantitatif de réponse à l'avis n'est pas atteint. Vous êtes encouragé à fournir l'information sur la substance sur une base volontaire, en complétant la Déclaration des parties intéressées.
- En 2014, votre entreprise a importé 500 kg d'un mélange contenant 5 % d'une substance déclarable et 1 000 kg d'un article manufacturé contenant 1 % de la même substance déclarable. La substance est inscrite à la partie 1 de l'annexe 1, qui ne prescrit pas de déclaration pour les articles manufacturés. Comme le mélange ne comportait que 25 kg de substance importée, le seuil quantitatif de réponse à l'avis n'est pas atteint. Vous êtes encouragé à fournir l'information sur la substance sur une base volontaire, en complétant la Déclaration des parties intéressées.
Vos dossiers indiquent que vous ne détenez aucun intérêt commercial à l'égard d'une quelconque substance déclarable. Vous êtes invité à compléter une Déclaration de non-implication.
3.2 Exclusions
L'avis comprend plusieurs exclusions, qui se trouvent à l'annexe 2 de l'avis:
- Une substance en transit au Canada;
- le difluorure d'étain (NE CAS 7783-47-3) contenu dans un mélange ou un produit de soin dentaire;
- une substance qui est un déchet dangereux ou une matière recyclable dangereuse au sens du Règlement sur l'exportation et l'importation de déchets dangereux et de matières recyclables dangereuses et qui a été importé selon les termes d'un permis délivré en vertu de ce règlement, ou est contenue dans un tel déchet;
- une substance qui est un produit antiparasitaire enregistré en vertu de la Loi sur les produits antiparasitaires, ou est contenue dans un tel produit;
- une substance qui est un engrais ou un supplément enregistré en vertu de la Loi sur les engrais, ou est contenu dans un tel engrais ou supplément;
- une substance qui est un aliment du bétail est enregistré en vertu de la Loi relative aux aliments du bétail, ou est contenu dans un tel aliment;
- une substance qui est mélangée avec une semence enregistrée en vertu de la Loi sur les semences, ou est attachée à une telle semence.
L'expression « en transit » indique la partie du transport international transfrontalier d'une substance passant par le territoire d'un pays qui n'est ni le pays d'origine ni le pays de destination du transport. Au moment de l'entrée d'une substance au Canada, si sa destination d'expédition est à l'extérieur du Canada, la substance est alors considérée « en transit ». à titre d'exemple, une substance arrive d'Europe à bord d'un navire avec comme destination finale Seattle (Washington), pour être transbordée du navire à Halifax à bord d'un camion qui transporte la substance jusqu'à Toronto, où elle est transférée à bord d'un train qui la transporte à Vancouver, puis à bord d'un camion qui livre la substance à Seattle, cette substance est donc considérée « en transit » au Canada.
3.3 Années civiles ciblées par l'avis
L'avis s'applique à deux années civiles, 2014 et 2015, mais vous êtes tenu de déclarer l'information pour une seule (la plus récente).
L'année de déclaration correspond à l'année la plus récente durant laquelle s'est déroulée l'activité. Si vous répondez aux critères de déclaration pour une substance pour l'année civile 2015, l'année de déclaration pour cette substance est donc 2015. Si vous répondez aux critères de déclaration pour une substance pour les années civiles 2014 et 2015, vous devez alors fournir l'information sur cette substance pour 2015 seulement. Votre activité avec la substance en 2014 pourrait néanmoins intéresser le gouvernement, et vous pouvez fournir cette information sur une base volontaire au moyen de la Déclaration des parties intéressées.
Considérant que les critères de déclaration s'appliquent à chaque substance, vous pourriez devoir déclarer de l'information à l'égard de 2014 pour certaines substances, et 2015 pour d'autres substances.
Si vous ne répondez pas aux critères de déclaration pour 2014 ou 2015, vous n'êtes pas tenu légalement de répondre à l'avis. Par ailleurs, si vous avez mené une activité avec une substance déclarable pendant une autre année civile, cette information pourrait intéresser le gouvernement, et vous pouvez la fournir sur une base volontaire au moyen de la Déclaration des parties intéressées.
3.4 Activités déclarables
La fabrication et l'importation sont les deux activités déclarables en vertu de l'avis.
3.4.1 Fabrication
La fabrication désigne la création ou la production de la substance elle-même, et comprend à la fois la production délibérée et la production fortuite de la substance. La fabrication ne désigne pas la fabrication d'un mélange, d'un produit ou d'un article manufacturé contenant la substance.
La production fortuite d'une substance peut survenir si, au cours du processus de mélange ou de formulation, une réaction chimique survient résultant dans la production d'une substance déclarable conformément à l'avis. De plus, une substance existant à l'état naturel indiquée à l'annexe 1 est considérée « fabriquée » si elle est extraite de sa source naturelle. Toutefois, la substance existant à l'état naturel n'est pas « fabriquée » si elle n'est pas transformée, ou si elle est transformée seulement par moyens manuels, gravitationnels ou mécaniques, par dissolution dans l'eau, par flottation ou par chauffage uniquement pour extraire de l'eau, ou extraite de l'air d'une quelconque façon.
Les situations possibles où vous êtes considérés comme ayant fabriqué une substance comprennent, sans pour toutefois s'y limiter, les exemples suivants :
- Vous avez fait réagir la substance A avec la substance B afin de produire la substance C. Vous avez fabriqué la substance C.
- Vous avez mélangé la substance D avec la substance E et une réaction chimique s'est produite au cours de ce processus qui a produit la substance F comme sous-produit. Vous avez fabriqué la substance F.
- Vous avez extrait du sol un mélange de déchets et de minerai et séparé la substance G par électroaffinage. Vous avez fabriqué la substance G.
Il est important de noter qu''aux fins de l''avis, le fait de créer ou de produire un mélange, un produit ou un article manufacturé n''est PAS considéré comme la « fabrication ». Dans ce cas, vous utilisez la substance, et cette activité n''est pas déclarable en vertyu de l''avis. Cependant, votre activité avec la substance pourrait intéresser le gouvernement et vous pouvez fournir cette information sur une base volontaire au moyen de la Déclaration des parties intéressées.
3.4.2 Importation
Le terme « importation » se rapporte expressément à l'entrée au Canada de toute substance inscrite dans l'avis, qu'elle soit seule, dans un mélange, un produit ou un article manufacturé, en provenance d'un autre pays.
Exemples d'activités qui répondent à la définition d'« importation » :
- Vous avez acheté une substance déclarable d'un fournisseur étranger et la substance a directement été expédiée depuis le fournisseur étranger à votre adresse au Canada.
- Vous avez commandé un mélange contenant une substance déclarable d'une source étrangère, et le mélange contenant la substance a été expédié directement depuis la source étrangère à un entrepôt de distribution au Canada à votre demande.
- Vous avez reçu un produit contenant une substance déclarable au titre d'un transfert interne d'une entreprise à partir d'une source étrangère.
Exemples d'activités qui ne répondent pas à la définition d'« importation » :
- Vous avez acheté d'une entreprise canadienne, un article manufacturé contenant une substance déclarable.
- Vous avez commandé un produit contenant une substance déclarable d'un entrepôt situé au Canada.
- Vous avez transféré un produit contenant une substance déclarable d'une province à une autre afin que ce dernier soit stocké dans un autre entrepôt.
- Vous avez acheté ou reçu une substance visée par l'avis, seul, ou dans un mélange, un produit ou un article manufacturé qui était déjà situé au Canada.
Importateur officiel et fournisseur étranger
L'expéditeur ou fournisseur étranger (qui exporte au Canada) n'est pas tenu de répondre à l'avis. C'est plutôt le destinataire (qui importe au Canada) qui est assujetti à un avis si l'expédition répond aux critères. L'expression « importateur officiel » est employée par l'Agence des services frontaliers du Canada, et il ne s'agit pas nécessairement de la même entreprise qui est tenue de répondre à un avis. L'importateur est la personne responsable de l'entrée de substances au Canada depuis un autre pays. Aux fins de l'avis, la personne responsable de répondre à l'avis est l'entreprise qui a fait en sorte que la substance (seule ou dans un mélange, un produit ou un article manufacturé) entre au Canada. Autrement dit, la substance est arrivée au Canada à sa demande.
Un « importateur officiel » situé à l''étranger (« importateur non-résident ») est encouragé à informer ses clients qu''ils importent une substance déclarable et qu''ils pourraient rencontrer les critères de déclaration de l''avis. Un fournisseur étranger peut aussi choisir de fournir l''information sur une base volontaire au nom de ses clients canadiens. Si des renseignements commerciaux confidentiels ne peuvent pas être partagés avec des clients canadiens pour leur permettre de répondre à l''avis, veuillez consulter l'article 7 qui explique le processus de soumission aveugle. Ce processus permet aux fournisseurs étrangers et aux clients canadiens de collaborer pour produire toute l''information requise par l''avis tout en protégeant les renseignements commerciaux confidentiels.
3.4.3 Importation de mélanges, produits et articles manufacturés
Les critères de déclaration peuvent varier selon que la substance soit pure ou dans un mélange, un produit ou un article manufacturé.
Conseil : Pour cet avis, vous n'avez pas à distinguer les mélanges des produits, puisque les critères de déclaration sont les mêmes. Par ailleurs, vous devrez établir si votre substance se trouve dans un article manufacturé, qui est assujetti à des critères de déclaration différents.
Mélanges
Un mélange est une combinaison de substances qui ne produit pas de substance différente des substances qui ont été mélangées. Aux fins de l'avis, les mélanges comprennent, sans toutefois y être limités:
- formulations préparées;
- alliages homogènes et hétérogènes;
- hydrates; et
- produits de réaction caractérisés par leurs constituants.
Produits
Un produit est tout ce qui n'entre pas dans la définition de mélange ou d'article manufacturé.
Les produits peuvent comprendre, sans toutefois s'y limiter:
- les peintures et les revêtements;
- les recharges d'encres en poudre et les colorants;
- les cosmétiques et les produits de soins personnels comme les dentifrices, le rince-bouche, les crèmes et les lotions;
- les nettoyants liquides, en gel ou en vaporisateur; et
- les adhésifs et les colles.
Articles manufacturés
Un article manufacturé est un article doté d'une forme ou de caractéristiques matérielles précises pendant sa fabrication et qui a, pour son utilisation finale, une ou plusieurs fonctions en dépendant en tout ou en partie. Pour les substances de la partie 3 seulement, dix catégories d'articles manufacturés sont déclarables, ciblant des articles jugés comme étant les principales sources d'exposition dans la population générale. Les substances de la partie 3 importées dans d'autres articles manufacturés ne sont pas déclarables en vertu de l'avis.
Les articles manufacturés qui contiennent des substances de la partie 4 et qui sont considérés comme des produits cosmétiques, des aliments, des produits thérapeutiques ou des produits de santé naturelle sont aussi déclarables.
Conseil : Une même substance peut se retrouver dans plus d'une des catégories du tableau 1.
| Catégories d'articles manufacturés | Exemples d'articles manufacturés |
|---|---|
| Article destiné à être utilisé par des enfants âgés de moins de six ans | Déclarables : Matelas de jeu en mousse; tétines; jouets pour bébés et nourrissons; livres cartonnés. Non déclarables: Jouets et mobilier destinés à des enfants de plus de six ans. |
| Article destiné à entrer en contact avec les muqueuses d'un individu, à l'exception des yeux | Déclarables : Applicateurs ouatés; protège-dents; prothèses dentaires; appareils orthodontiques; prothèses auditives; vaporisateurs nasaux; thermomètres; papiers-mouchoirs; tampons et condoms. Non déclarables: Verres de contact. |
| Un élément d'une batterie de cuisine, ou un ustensile de cuisson ou de service destiné à entrer en contact direct avec de la nourriture chauffée à l'intérieur d'une résidence, à moins que la partie qui entre en contact avec la nourriture chauffée soit faite de verre, d'acier inoxydable ou de porcelaine | Déclarables : Batterie de cuisine en cuivre, fonte ou aluminium; woks; plaques chauffantes; louches de service; assiettes; bols; ustensiles de plastique. Non déclarables: Batterie de cuisine en acier inoxydable; coutellerie et spatules en acier inoxydable; plats de service en porcelaine; bouilloires de verre. |
| Un emballage alimentaire destiné à entrer en contact direct avec de la nourriture, à moins que la partie qui entre en contact avec la nourriture soit faite de verre, d'acier inoxydable ou de porcelaine | Déclarables : Contenants de plastique; bouteilles de plastique comme les bouteilles d'eau jetables; boîtes de conserve; pellicule alimentaire de plastique, de papier ciré ou d'aluminium; sacs intérieurs de boîtes de céréales; revêtement intérieur des boîtes de conserve métalliques et des couvercles de pot. Non déclarables: Pots de verre; contenants d'acier inoxydable. |
| Un récipient alimentaire ou à boissons réutilisable, à moins que la partie qui entre en contact direct avec la nourriture soit faite de verre, d'acier inoxydable ou de porcelaine | Déclarables : Bouteilles d'eau réutilisables; tasses de voyage; contenants de plastique réutilisables de conservation des aliments et couvercles. Non déclarables: Contenants en acier inoxydable; cruches d'eau en verre; contenants en verre de conservation des aliments. |
| Article destiné à libérer la substance durant des conditions d'utilisation où la substance peut être inhalée ou entrer en contact avec la peau d'un individu | Déclarables : Articles de papier parfumés; assainisseurs d'air, chandelles parfumées; marqueurs parfumés; feuilles d'assouplissant pour sécheuses; lingettes humides; les rouges à lèvres. |
| Un vêtement ou une chaussure | Déclarables : Chemises; pantalons; vêtements d'extérieur (p. ex., manteaux, gants, chapeaux); sous-vêtements (p. ex., boxers); vêtements de nuit (p.ex., pyjamas); chaussettes; chaussures; bottes; pantoufles; articles de sport (p. ex., patins, casques, protège-tibias et gants de hockey ou de baseball). Non déclarables: Montres et bijoux; portefeuilles; sacs à main; sacs à dos; vêtements de protection utilisé dans un milieu professionnel. |
| Article de literie, sac de couchage ou une serviette | Déclarables : Draps; taies d'oreiller; couvertures; sacs de couchage; serviettes pour cuisine et salle de bains; protège-matelas. Non déclarables: Tentes. |
| Article d'ameublement, un matelas, un coussin ou un oreiller destiné à être utilisé à l'intérieur d'une résidence, dans lesquels la substance est contenue dans une mousse, du cuir, de la fibre textile, du fil ou du tissu | Déclarables : Matelas, y compris les matelas de mousse; oreillers; coussins; chaises; sofas; couvre-matelas. Non déclarables: Lampes; télévisions; chaises de dentiste; plateaux chirurgicaux; lits d'hôpital; bureaux; armoires; bibliothèques; sièges d'automobile ou d'avion. |
| Un tapis, un sous-tapis de mousse pour le recouvrement de plancher, un couvre-plancher de vinyle ou stratifié, destiné être utilisé à l’intérieur d’une résidence | Déclarables : Moquettes et tapis; revêtements de sol laminés et de vinyle; revêtements de sol de bois d’ingénierie, de bambou ou de liège; revêtements de sol de pierre (ardoise ou marbre; carreaux de grès cérame ou porcelaine; carreaux de céramique. Non déclarables: Revêtements de sol dans les immeubles à bureaux, les hôpitaux, les cliniques médicales ou les installations sportives. |
Définitions importantes
- Les muqueuses sont un groupe de membranes tapissant des parties du corps débouchant sur l'extérieur et exposées à l'air (bouche et tube digestif, appareil génito-urinaire [urètre et vagin], appareil respiratoire [y compris le nez] et oreilles).
- Il y a contact direct avec un alimentlorsqu'un article manufacturé (p. ex., batterie de cuisine, ustensiles de cuisson ou de service, contenants réutilisables pour aliments et boissons, ou emballages alimentaires) n'est passéparé de l'aliment ou de la boisson par une barrière fonctionnelle efficace, créant la possibilité d'une migration de substances vers l'aliment ou la boisson.
- L'inhalation ou le contact avec la peau sont raisonnablement prévisibles si la substance est libérée lorsque l'article manufacturé est utilisé en accord avec les instructions ou tel que prévu par le fabricant.
- Fibre textile désigne toute substance naturelle ou artificielle susceptible d'être filée ou tissée, y compris les cheveux, le kapok, les plumes et le duvet ainsi que les poils ou la fourrure provenant de la peau d'un animal.
- Tissu désigne tout matériel tissé, tricoté, crocheté, noué, tressé, feutré, encollé, laminé ou autrement produit à partir d'une fibre textile ou en combinaison avec une telle fibre.
3.5 Seuils de quantité et de concentration applicables à l'avis
Vous devez répondre à l'avis pour toute substance qui a été fabriquée ou importée dans une quantité totale supérieure à 100 kg au cours des années civiles 2014 ou 2015. Les quantités déclarées doivent être celles de la substance elle-même, et non de la quantité du produit, du mélange ou de l'article manufacturé contenant la substance.
Les quantités déclarées dans l'avis doivent être :
- celles de la substance elle-même, et non de la quantité du produit, du mélange ou de l'article manufacturé contenant la substance.
- en kilogramme (kg)
- arrondies à deux chiffres significatifs.
- 0.0368 devrait être rapporté comme 0.037
- 831,29 devrait être rapporté comme 830
- 541 231 devrait être rapporté comme 540 000
Conseil : N'oubliez pas que ce seuil de quantité s'applique à chaque activité avec une substance et est applicable à l'échelle de l'entreprise.
Quand vous considérez le seuil de quantité, une quantité totale combinée supérieure à 100 kg pour le NE CAS 1506-02-1 et le NE CAS 21145-77-7 est applicable.
Lorsque vous importez une substance des parties 1, 2 ou 3 dans un mélange, un produit ou un article manufacturé, vous devrez également déterminer si le seuil de concentration de 0,1 % en poids est atteint. Seuls les mélanges, produits ou articles manufacturés contenant une substance déclarable à une concentration égale ou supérieure à 0,1 % en poids doivent faire partie de votre déclaration en réponse à l'avis.
Voici des exemples de situations dans lesquelles votre entreprise pourrait répondre aux critères de déclaration sur la quantité ou la concentration.
- En 2014, votre entreprise a importé 4 000 kg du produit X constitué à 50 % d'une substance déclarable. Une quantité totale de 2 000 kg de la substance a été importée, le seuil de quantité de 100 kg est donc atteint. De plus, la concentration de 50 % dépasse le seuil de concentration de 0,1 %, qui est donc lui aussi atteint.
- En 2015, votre entreprise a importé 500 kg du mélange X contenant 10 % d'une substance déclarable et 300 kg du produit Y contenant 20 % de la même substance. Une quantité totale de 110 kg de cette substance a été importée, et le seuil de quantité est atteint. De plus, les concentrations de 10 % et 20 % dépassent le seuil de concentration de 0,1 %, qui est donc atteint, tant pour le mélange que pour le produit.
Voici un exemple dans lequel l'un de deux mélanges importés n'atteint pas le seuil de concentration de 0,1 %.
- En 2015, votre entreprise a importé 1 000 kg du mélange X contenant 5 % d'une substance déclarable (soit 50 kg de substance) et 500 000 kg du produit Y contenant 0,05 % de la même substance (soit 250 kg de substance). Vous avez importé un total de 300 kg de la substance déclarable, mais le produit Y n'atteint pas le seuil de concentration de 0,1 %, et vous n'avez donc pas à tenir compte du produit Y dans vos calculs. Par conséquent, le seuil de quantité de 100 kg n'est donc pas atteint non plus, puisque vous avez seulement à déclarer le mélange X (l'équivalent de 50 kg de substance).
4. Codes déclarables
Lorsque vous soumettez votre réponse à l'avis, vous pouvez avoir à prendre en considération trois ensembles de codes :
- les codes du Système de classification des industries de l'Amérique du Nord (SCIAN);
- les codes de fonction des substances;
- les codes des produits à usage domestique et commercial.
Ces codes ont été élaborés conjointement avec d'autres partenaires nord-américains pour faciliter l'échange d'information entre les pays et encourager l'uniformité dans la déclaration des substances chimiques par l'industrie.
4.1 Codes du Système de classification des industries de l'Amérique du Nord (SCIAN)
Dans votre réponse à l'avis, vous devez fournir les codes SCIAN applicables pour chacune de vos installations où des substances énumérées à la partie 1, la partie 2 ou la partie 3 ont été fabriquées ou ont été importées à des fins autres que la distribution ou l'entreposage. Vous devez déclarer le ou les codes qui décrivent le mieux les activités qui se déroulent à chaque installation. Le ou les codes fourniront de l'information générale sur le nombre et les types de secteurs visés par les substances énumérées dans l'avis.
La liste de codes du SCIAN 2017 est disponible sur le site Web de Statistique Canada.
4.2 Codes de fonction des substances
Les codes de fonction de la substance commencent par la lettre U et sont utilisés pour décrire la fonction de la substance. Ces codes font référence à la caractéristique physique ou chimique visée pour laquelle une substance chimique est consommée comme réactif, incorporée dans une formulation, un mélange, un produit ou un article manufacturé, ou utilisée.
Par exemple, si la fonction de la substance est de :
- Polir une surface, alors le code de fonction de la substance qui devrait être sélectionné est « U001 – Abrasifs »;
- Colorer un mélange, alors le code de fonction de la substance qui devrait être sélectionné est « U021 – Pigments »;
- Dissoudre les huiles dans un textile, alors le code de fonction de la substance qui devrait être sélectionné est « U029 – Solvants (pour le nettoyage ou le dégraissage) ».
Les codes de fonction des substances sont énumérés à l'Annexe A avec leur description et des exemples. Il est à noter que pour le présent avis, les codes de fonction des substances suivants ont été créés :
- Ingrédients actifs dans les produits de santé et les médicaments (U062)
- Aromatisants (dans les aliments et les produits de santé) (U063)
- Contaminants (U064), sous-produits (U065) et déchets (U066).
Conseil: Le code U999 peut être utilisé lorsqu'aucun autre code ne correspond à la fonction de la substance. Lorsque vous choisissez ce code, vous devez fournir une description écrite concise de la fonction de la substance
4.3 Codes des produits à usage domestique et commercial
Les codes des produits à usage domestique et commercial commencent par la lettre C et sont utilisés pour identifier l'usage du mélange, du produit ou de l'article manufacturé contenant une substance en fonction de son utilité dans un contexte domestique ou commercial.
- Ces codes s'appliquent également aux substances, aux mélanges, aux produits et aux articles manufacturés qui peuvent être utilisés seulement dans un contexte industriel ou pour un usage industriel.
Par exemple, si la substance est contenue dans :
- du dentifrice, alors le code de produits à usage domestique et commercial qui devrait être sélectionné est « C108 – Soins personnels»;
- de la peinture pour plancher, alors le code de produits à usage domestique et commercial qui devrait être sélectionné est « C202 – Peintures et revêtements»;
- de la colle, alors le code de produits à usage domestique et commercial qui devrait être sélectionné est « C201 – Adhésifs et scellants».
Si un mélange, un produit ou un article manufacturé a plus d'une application, vous devez déclarer le code qui décrit le mieux chaque application.
Il est à noter que pour cet avis, certains des codes de produits à usage domestique et commercial qui correspondent aux multiples types d'applications ont été subdivisés. Par exemple, le code C202, «Peintures et revêtements», a été remplacé par le code C202.01, « Peintures et revêtements », et le code C202.02, « Diluants et décapants pour peinture », puisque l'exposition à la substance diffère dans ces applications.
Comme il en est le cas pour le code U999, le code C999 peut être utilisé lorsqu'aucun autre code ne correspond à l'application ou à la fonction de la substance.
De plus, vous devrez fournir une description écrite pour les codes C105 (Nettoyage et entretien de mobilier) et C108 (Soins personnels et cosmétiques). Ces applications sont d'un grand intérêt et les détails additionnels fournissent des renseignements importants au soutien de l'établissement des priorités des activités futures. Lorsque vous choisissez les codes C105, C108 et C999, vous devez fournir une description écrite concise de l'application domestique et commerciale (y compris industrielle) de la substance ou du mélange, du produit ou de l'article manufacturé qui contient la substance.
Une description n'est pas requise pour les autres codes. Nous vous encourageons toutefois fortement à fournir une description écrite dans la mesure du possible. Vous pouvez fournir votre description dans le champ « Notes » du formulaire de déclaration en ligne.
Les codes de produits à usage domestique et commercial sont énumérés à l'Annexe B, où ils sont accompagnés de leur description et d'exemples.
4.3.1 Information additionnelle liée aux codes de produits à usage domestique et commercial
Deux facteurs additionnels doivent être pris en considération lorsque vous fournissez de l'information sur les codes de produits à usage domestique et commercial.
L'avis stipule que les codes de produits à usage domestique et commercial visent à décrire « le bien final connu ou prévu contenant la substance ». Par « bien final connu ou prévu », il faut entendre la marchandise contenant la substance et qui est mise en vente. Le bien final peut être une substance seule ou un mélange, un produit ou un article manufacturé.
Lorsque vous répondez à l'avis, utilisez l'information la plus complète et exacte dont vous disposez si vous n'êtes pas en mesure de fournir d'information sur le bien final contenant la substance.
Par exemple, l'entreprise A importe une substance pure et formule un lubrifiant qui est ensuite vendu à une entreprise qui fabrique des électroménagers. Dans cet exemple, le bien final est l'électroménager. Si l'entreprise A sait ou peut prévoir que le lubrifiant est utilisé dans des électroménagers, elle doit indiquer le code C205 (Articles électriques et électroniques) comme code de produits à usage domestique ou commercial approprié pour cette situation. Dans le cas où l'entreprise A ne sait pas ou ne peut pas prévoir ce que le client fera avec les lubrifiants, le code C402 (Lubrifiants et graisses) doit être utilisé pour indiquer l'application de la substance.
Dans un autre exemple, si l'entreprise A importe la substance pure, la vend telle quelle et ne sait pas comment ses clients l'utiliseront, le code C999 (Autre) doit être utilisé et être accompagné d'une description écrite indiquant que le bien final connu ou prévu est la substance elle-même.
Lorsque vous fournissez de l'information sur l'usage projeté du bien final connu ou prévu, vous devrez également considérer si le bien final est destiné à un usage commercial, à un usage domestique ou à être utilisé par ou pour les enfants de 14 ans ou moins.
Par usage commercial, il faut entendre l'usage d'une substance ou d'un mélange, un produit ou un article manufacturé contenant une substance par une entreprise commerciale qui fournit des biens ou des services vendables.
Par exemple :
- la substance est contenue dans un mélange vendu à une entreprise sous la forme d'un produit de nettoyage pour automobiles;
- la substance est contenue dans un produit utilisé par une entreprise lorsqu'elle fournit ses services de peinture à des personnes ou d'autres entreprises.
Par usage domestique, il faut entendre l'usage d'une substance qui est directement, ou en tant qu'élément d'un mélange, d'un produit ou d'un article manufacturé, vendue ou mise à la disposition des consommateurs pour leur usage dans un logement permanent ou temporaire, une habitation, une école ou une aire récréative ou autour de tels logement, habitation, école ou aire récréative.
Par exemple :
- la substance est contenue dans un article manufacturé importé (p. ex. des jouets de dentition) qui sont vendus à des consommateurs ou mis à leur disposition;
- la substance est contenue dans un produit (p. ex. un scellant) vendu aux consommateurs ou mis à leur disposition en vue de travaux d'entretien qu'ils effectuent eux-mêmes dans leur habitation;
- la substance est contenue dans des articles d'emballage alimentaire qui sont vendus aux consommateurs ou mis à leur disposition en vue de leur usage personnel.
Par destiné à être utilisé par ou pour les enfants, il faut entendre une substance ou un mélange, un produit ou un article manufacturé mis à la disposition d'enfants âgés de 14 ans ou moins.
Par exemple :
- la peinture qui sera utilisée pour faire des jouets pour enfants;
- l'équipement de sport destiné aux enfants d'âge scolaire;
- les contenants à boisson réutilisables avec des personnages de dessins animés populaires.
5. Articles à remplir – Annexe 3 de l'avis
Si vous déterminez que vous répondez aux critères de déclaration de l'avis, vous devez répondre à celui-ci en remplissant les articles de l'annexe 3 applicables à votre activité avec chaque substance déclarable.
Dans le système de déclaration en ligne, vous devrez indiquer votre implication avec la substance déclarable. En fonction de vos réponses, le système de déclaration sélectionnera les articles qui s'appliquent à vous.
| Activité | Partie de la liste des substances | Article 4 Information de base sur la compagnie |
Article 5 Activité en 2012 - 2015 |
Article 6 Installations et SCIAN |
Article 7 Quantité Totale |
Article 8 Fonctions et Applications |
Article 9 Clients Canadiens |
Section 10 Applications des articles manufacturés |
|---|---|---|---|---|---|---|---|---|
| Fabriquée | Partie 1 et Partie 3 | √ | √ | √ | √ | √ | - | - |
| Fabriquée | Partie 2 | √ | √ | √ | √ | √ | √ | - |
| Fabriquée | Partie 4 | √ | √ | - | √ | √ | - | - |
| Importée seule, dans un mélange, ou dans un produit | Partie 1 et Partie 3 | √ | √ | √ | √ | √ | - | - |
| Importée seule, dans un mélange, ou dans un produit | Partie 2 | √ | √ | √ | √ | √ | √ | - |
| Importée seule, dans un mélange, ou dans un produit | Part 4 | √ | √ | - | √ | √ | - | - |
| Importée dans article manufacturé | Partie 3 et Partie 4 | √ | √ | - | - | - | - | √ |
5.1 Scénario explicatif
Le scénario qui suit a été élaboré pour illustrer comment il faut remplir chaque article.
Aux fins du présent scénario, les substances déclarables sont les suivantes.
La substance A est une substance de la partie 1. Cette substance a été importée dans un produit de nettoyage industriel à une concentration de 5 % et dans un mélange à une concentration de 20 %. La quantité de substance dans le produit de nettoyage et le mélange importés en 2014 et 2015 est de 180 kg et 80 kg respectivement, ce qui en fait une substance déclarable pour 2014.
La substance B est une substance de la partie 2. Cette substance est un contaminant produit pendant la fabrication de peintures et de revêtements. Comme la production d'un contaminant satisfait à la définition de production fortuite, cette substance est manufacturée. La quantité manufacturée en 2015 est de 125 kg, ce qui la rend déclarable pour 2015.
La substance C est une substance de la partie 3. Cette substance est importée dans des carreaux de sol en vinyle à une concentration de 10 %. Les carreaux de sol sont un article manufacturé déclarable (conformément à la liste des dix catégories déclarables d'articles manufacturés) pour les substances de la partie 3. La quantité de substance dans les carreaux de sol en vinyle importés en 2015 est de 140 kg, ce qui rend la substance déclarable pour 2015.
La substance D est une substance de la partie 4. Cette substance est importée dans des thermomètres numériques pour usage médical à une concentration de 1 %. Les thermomètres numériques pour usage médical sont des articles manufacturés déclarables (produits thérapeutiques) pour les substances de la partie 4. La quantité de substance dans le thermomètre importé en 2015 est de 102 kg, ce qui en fait une substance déclarable pour 2015.
5.2 Article 5 – Activité de 2012 à 2015
L'article 5 de l'Annexe 3 s'applique à tous les répondants.
D'après les enseignements tirés des mises à jour antérieures et compte tenu des approches utilisées dans d'autres administrations, cet article exige que vous indiquiez, en répondant « oui » ou « non », si vous avez fabriqué plus de 100 kg de la substance ou importé plus de 100 kg de la substance seule, dans un mélange, dans un produit ou dans un article manufacturé à une concentration supérieure ou égale à 0,1 % par poids au cours des années 2012, 2013, 2014 et 2015.
Lorsque vous remplissez cet article, vous devrez également confirmer l'année civile (2014 ou 2015) pour chaque substance que votre entreprise déclare. Si vous avez fabriqué ou importé la substance à la fois en 2014 et en 2015, vous devez fournir les renseignements seulement pour l'année civile 2015.
Exemple :
Sur la base du scénario ci-dessus, vous avez déjà déterminé que vous rencontrez les critères de déclaration pour la substance A pour l'année civile 2014, et pour les substances B, C et D pour l'année civile 2015.
Conseil : Si vous ne disposez pas de l'information sur la concentration, mais que vous savez que la quantité seuil est atteinte, vous êtes encouragé à répondre à l'avis.
Pour la substance A, vous avez déterminé avoir importé le même produit de nettoyage et le même mélange en 2012, 2013, 2014 et 2015, et qu'il n'y a pas eu de changement de formules (c.-à-d. que les concentrations sont demeurées de 5 % et 20 % respectivement). La quantité de substance importée a été de 80 kg, 90 kg, 180 kg et 80 kg en 2012, 2013, 2014 et 2015 respectivement. Comme les critères de déclaration sont satisfaits pour 2014, vous indiquez avoir utilisé cette substance en 2014. Comme les quantités importées en 2012, 2013 et 2015 étaient inférieures au seuil de déclaration de 100 kg, cependant, vous indiquez ne pas avoir eu d'activité déclarable avec cette substance en 2012, 2013 et 2015. L'année de déclaration pour la substance A est 2014.
Conseil : Si vous avez eu des activités avec une substance déclarable sous le seuil, il s'agit quand même d'une information intéressante que vous êtes encouragé à fournir. Vous pouvez soit l'inclure avec votre soumission en vertu de l'article 71 et indiquer que votre activité était inférieure au seuil ou soumettre l'information au moyen d'une Déclaration des parties intéressées.
Pour la substance B, vous avez déterminé avoir produit de façon fortuite le même contaminant en quantités de 200 kg, 300 kg, 90 kg et 125 kg en 2012, 2013, 2014 et 2015 respectivement. Comme les critères de déclaration ont été satisfaits pour 2012, 2013 et 2015, vous indiquez avoir eu une activité avec cette substance au cours de ces années. Comme la quantité fabriquée en 2014 était inférieure au seuil de déclaration de 100 kg, toutefois, vous indiquez ne pas avoir eu d'activité avec cette substance en 2014. L'année de déclaration pour la substance B est 2015.
Pour la substance C, vous avez déterminé avoir importé les mêmes carreaux de sol en vinyle en 2012, 2013, 2014 et 2015 sans changement à la formule (c.-à-d. que la concentration est restée de 10 %). La quantité de substance importée a été de 80 kg, 110 kg, 130 kg et 140 kg en 2012, 2013, 2014 et 2015 respectivement. Comme les critères de déclaration ont été satisfaits pour 2013, 2014 et 2015, vous indiquez avoir eu une activité avec cette substance au cours de ces années. Comme la quantité importée en 2012 était inférieure au seuil de déclaration de 100 kg, toutefois, vous indiquez ne pas avoir eu d'activité avec cette substance en 2012. L'année de déclaration pour la substance C est 2015.
Pour la substance D, vous avez déterminé avoir importé les mêmes thermomètres médicaux en 2012, 2013, 2014 et 2015 sans changement de formule (c.-à-d. la concentration est restée à 1 %). La quantité de substance importée a été de 105 kg, 110 kg, 75 kg et 102 kg en 2012, 2013, 2014 et 2015 respectivement. Comme les critères de déclaration ont été satisfaits pour 2012, 2013 et 2015, vous indiquez avoir eu une activité avec cette substance au cours de ces années. Comme la quantité importée en 2014 était inférieure au seuil de déclaration de 100 kg, cependant, vous indiquez ne pas avoir eu d'activité avec cette substance en 2014. L'année de déclaration pour la substance D est 2015.
| - | Substance A | Substance B | Substance C | Substance D |
|---|---|---|---|---|
| NE CAS ou numéro d'enregistrement confidentiel de la substance |
aa-aa-a | bb-bb-b | cc-cc-c | dd-dd-d |
|
Non | Oui | Non | Oui |
|
Non | Oui | Oui | Oui |
|
Oui | Non | Oui | Non |
|
Non | Oui | Oui | Oui |
Il est important de noter que pour la substance C, même si vous avez rencontré les critères de déclaration à la fois pour 2014 et pour 2015, vous n'aurez pas à fournir d'information additionnelle aux autres articles pour l'année civile 2014. Vous pouvez toutefois choisir de fournir l'information pour 2014 sur une base volontaire au moyen de la Déclaration des parties intéressées.
5.3 Article 6 - Installations
L'article 6 de l'Annexe 3 exige de l'information sur les installations où une substance de la partie 1, la partie 2 ou la partie 3 est fabriquée, ou auxquelles une substance de la partie 1, la partie 2 ou la partie 3 est importée, seule ou en concentration égale ou supérieure à 0,1 % par poids (p/p %) dans un mélange ou un produit.
Conseil : Cet article nes'applique pas :
- aux substances de la partie 1, la partie 2 ou la partie 3 qui sont importées dans des articles manufacturés;
- aux substances de la partie 4.
Vous devez fournir le NE CAS, le nom et l'adresse de chaque installation où vous avez fabriqué ou à laquelle vous avez importé la substance au cours de l'année de déclaration et tout code à six chiffres applicable du Système de classification des industries de l'Amérique du Nord (SCIAN). Vous devez déclarer le ou les codes qui décrivent le mieux les activités qui se déroulent à chaque installation. Le ou les codes fourniront de l'information générale sur le nombre et les types de secteurs liés aux substances énumérées dans l'avis. La liste de codes du SCIAN 2017 est disponible sur le site Web de Statistique Canada.
Vous n'avez pas à fournir le nom et l'adresse des installations où les seules activités qui s'y sont déroulées avec les substances déclarables pendant votre année de déclaration ont été la distribution et l'entreposage. Il est à noter que cet article s'applique à vos installations et non aux installations de vos clients.
Conseil : L'outil de déclaration en ligne vous permettra de générer votre propre liste d'installations, que vous pourrez utiliser pour la déclaration d'autres substances, le cas échéant.
Exemple :
Votre entreprise possède deux installations au Canada: un entrepôt situé à Halifax (Nouvelle-écosse) et une usine située à Mississauga (Ontario).
La substance A est importée à l'usine de Mississauga et est utilisée sur place pour nettoyer les surfaces. La substance A est également utilisée pour fabriquer des peintures et des revêtements. La substance B est fabriquée à cette usine puisqu'elle est produite de façon fortuite pendant la fabrication des peintures et des revêtements. Comme vous avez fabriqué la substance B à cette usine et que votre activité avec la substance A va au-delà de la distribution et l'entreposage, vous devez fournir l'information pour cette installation. Le code SCIAN qui s'applique à la fabrication des peintures et des revêtements est le code 325510 (Fabrication de peintures et de revêtements).
Les substances C et D sont importées à l'entrepôt d'Halifax, d'où elles sont ensuite distribuées chez des clients au Canada. Les substances C et D sont importées dans des articles manufacturés, qui ne sont pas déclarables pour cet article. En outre, comme votre activité avec ces substances consiste seulement dans de l'entreposage et de la distribution, vous n'avez pas à fournir d'information sur cet entrepôt.
| - | Substance A | Substance B |
|---|---|---|
| Le nom et l'adresse de l'installation où la substance a été fabriquée ou à laquelle elle a été importée seule, dans un mélange ou dans un produit | Usine de Mississauga 2332, chemin Lakeside Mississauga (Ont.) |
Usine de Mississauga 2332, chemin Lakeside Mississauga (Ont.) |
| Le NE CAS ou le numéro d'enregistrement confidentiel de la substance | aa-aa-a | bb-bb-b |
| Chaque code à six chiffres applicable du Système de classification des industries de l'Amérique du Nord (SCIAN) | 325510 | 325510 |
5.4 Article 7 - Quantité totale
L'article 7 de l'annexe 3 concerne toutes les substances déclarables, qu'elles soient fabriquées ou importées seules, ou à une concentration égale ou supérieure à 0,1 % par poids (p/p %) dans un mélange ou un produit.
Conseil : Cet article ne s'applique pas aux substances qui sont importées dans les articles manufacturés.
Pour chacune des substances déclarables, vous êtes tenus de fournir la quantité totale de la substance que vous avez manufacturée, importée et exportée en kilogrammes (arrondie à deux chiffres significatifs).
Conseil : L'exportation seule n'est pas un critère de déclaration de l'avis. Les déclarants qui exportent également une substance déclarable sont tenus de fournir la quantité de substance exportée, peu importe la quantité de substance exportée.
Exemple :
En 2014, votre entreprise a importé 400 kg d'un produit de nettoyage de surface industriel contenant la substance A à une concentration de 5 % (équivalant à 20 kg de la substance A). Vous avez également importé 800 kg d'un mélange contenant la substance A à une concentration de 20 % (équivalant à 160 kg de la substance A). La quantité totale de la substance A importée en 2014 est de 180 kg.
En 2015, votre entreprise a fabriqué fortuitement 125 kg de la substance B au cours de la fabrication d'un revêtement spécialisé. La quantité totale de la substance B fabriquée est de 125 kg. Le contaminant demeure dans le revêtement, qui est principalement vendu à des clients au Canada, mais du revêtement contenant 15 kg de la substance B a été vendu à des clients à l'extérieur du Canada. La quantité totale de la substance B exportée est de 15 kg.
Les substances C et D ne doivent pas être déclarées ici, puisqu'elles ont toutes les deux été importées dans des articles manufacturés.
| - | Substance A | Substance B |
|---|---|---|
| Le NE CAS de la substance ou le numéro d’enregistrement confidentiel de la substance | aa-aa-a | bb-bb-b |
| La quantité totale de la substance, déclarée en kilogrammes (arrondie à deux chiffres significatifs), que la personne a fabriquée | 0 | 125 |
| La quantité totale de la substance, déclarée en kilogrammes (arrondie à deux chiffres significatifs), que la personne a importée | 180 | 0 |
| La quantité totale de la substance, déclarée en kilogrammes (arrondie à deux chiffres significatifs), que la personne a exportée | 0 | 15 |
5.5 Article 8 - Utilisations et applications de la substance seule, dans les mélanges ou dans les produits
L'article 8 de l'annexe 3 concerne toutes les substances déclarables, qu'elles soient fabriquées ou importées seules, ou à une concentration égale ou supérieure à 0,1 % par poids (p/p %) dans un mélange ou un produit.
Conseil : Cet article ne s'applique pas aux substances importées dans les articles manufacturés.
Pour chacune des substances déclarables, vous êtes tenus de fournir tous les codes de fonction applicables. Pour chacun des codes de fonction de la substance, vous devrez fournir le ou les code(s) des produits à usage domestique et commercial applicable(s) qui décrivent le bien final connu ou prévu contenant la substance.
Finalement, pour chaque code des produits à usage domestique et commercial, vous devez fournir la quantité de la substance fabriquée ou importée, déclarée en kilogrammes (arrondie à deux chiffres significatifs), et indiquer si le bien final, connu ou prévu, contenant la substance est destiné à un usage commercial, à un usage domestique et à un usage par ou pour les enfants de 14 ans ou moins.
Conseil : L'outil en ligne vous permettra de faire une recherche parmi les deux ensembles de codes, vous aidant ainsi à choisir les codes les plus appropriés.
Exemple :
En 2014, votre entreprise a importé 180 kg de la substance A, dont 20 kg étaient dans un produit de nettoyage de surface industriel que vous utilisiez sur place, et 160 kg étaient dans un mélange d'ingrédients que vous utilisiez pour fabriquer une peinture d'intérieur au latex. La fonction de la substance A est « solvants qui font partie d'une formulation ou d'un mélange » (U030) dans les deux cas. Les codes des produits à usage domestique et commercial qui s'appliquent au bien final connu ou prévu sont C105 (Nettoyage et entretien de mobilier) pour le produit de nettoyage, et C202.01 (Peintures et revêtements) pour le mélange d'ingrédients. Puisque C105 est une catégorie pour laquelle une description écrite est requise, vous devrez indiquer que le bien final connu est un produit de nettoyage de surface industriel. Le produit de nettoyage de surface industriel est commercialisé pour un usage industriel et commercial seulement et n'est pas destiné à un usage domestique ou à être utilisé par ou pour les enfants de 14 ans ou moins. La peinture est destinée à un usage commercial et domestique, mais n'est pas destinée à être utilisée par ou pour les enfants de 14 ans ou moins.
En 2015, vous avez fabriqué 125 kg de la substance B comme contaminant (U064) au cours de la fabrication d'un revêtement spécialisé (C202.01). Le revêtement est destiné à un usage commercial seulement.
Les substances C et D ne doivent pas être déclarées ici, puisqu'elles sont toutes les deux importées dans des articles manufacturés.
| - | Substance A | Substance B | |
|---|---|---|---|
| Le NE CAS de la substance ou le numéro d'enregistrement confidentiel de la substance | aa-aa-a | aa-aa-a | bb-bb-b |
| Le ou les codes de fonction qui s'appliquent à la substance | U030 | U030 | U064 |
| Pour chacun des codes de fonction de la substance, le ou les code(s) des produits à usage domestique et commercial applicable(s) qui décrivent le produit final connu ou prévu contenant la substance | C105 | C202.01 | C202.01 |
| Description écrite du bien final connu ou prévu pour les codes C105, C108 et C999 | Produit de nettoyage de surface industriel | s.o. | s.o. |
| Pour chaque code des produits à usage domestique et commercial fourni, la quantité de la substance | 20 | 160 | 125 |
| Pour chaque code des produits à usage domestique et commercial fourni, si le bien final, connu ou prévu, contenant la substance est destiné à un usage commercial | Oui | Oui | Oui |
| Pour chaque code des produits à usage domestique et commercial fourni, si le bien final, connu ou prévu, contenant la substance est destiné à un usage domestique | Non | Oui | Non |
| Pour chaque code des produits à usage domestique et commercial fourni, si le bien final, connu ou prévu, contenant la substance est destiné à être utilisé par ou pour les enfants de 14 ans ou moins | Non | Non | Non |
5.6 Article 9 - Clients canadiens
L'article 9 de l'annexe 3 concerne uniquement les substances déclarables de la partie 2, qu'elle soit fabriquée ou importée seule, ou à une concentration égale ou supérieure à 0,1 % par poids (p/p %) dans un mélange ou un produit.
Conseil : Cet article ne s'applique pas aux substances suivantes :
- Les substances des parties 1, 3 ou 4
- Les substances de la partie 2, quand elles sont importées dans des articles manufacturés
- Les substances dans les mélanges ou les produits destinés à un usage domestique à des fins non commerciales
Pour chacune des substances déclarables, vous êtes tenus de fournir le nom, la ville et la province des 10 clients canadiens à qui vous avez vendu la plus grande quantité de substance (supérieure à 100 kg), ainsi que la quantité totale de substance que vous avez vendue à chaque client, déclarée en kilogrammes (arrondie à deux chiffres significatifs).
On ne s'attend pas à ce que les intervenants qui vendent des mélanges ou des produits directement aux consommateurs à des fins non commerciales remplissent cet article. Par exemple, on ne s'attend pas à ce que les détaillants qui vendent des mélanges et des produits directement aux consommateurs à des fins personnelles fournissent des renseignements sur ces clients.
Exemple :
En 2015, votre entreprise a fabriqué un revêtement commercial contenant 125 kg de la substance B pour compléter le stock restant de 2014. La substance B est déclarable puisqu'elle n'est pas contenue dans un produit destiné à des consommateurs pour un usage non commercial. En 2015, vous avez vendu 145 kg à 3 clients :
- Le client 1 est un client canadien qui a acheté 102 kg.
- Le client 2 est un client canadien qui a acheté 28 kg.
- Le client 3 est un client international qui a acheté 15 kg.
Puisque le client 1 est un client canadien, et qu'il a acheté plus de 100 kg, vous déclarez le nom et l'adresse du client 1 au Canada (Kemi Inc. à Big Town [Ontario]), ainsi que la quantité de la substance B que vous avez vendue au client (102 kg).
Puisque le client 2 a acheté moins de 100 kg, et que le client 3 est situé à l'extérieur du pays, vous n'êtes pas tenus de fournir des renseignements sur ces deux clients.
Les substances A, C et D ne doivent pas être déclarées ici, puisqu'elles ne sont pas des substances de la partie 2.
| - | Substance B |
|---|---|
| Le NE CAS de la substance ou le numéro d'enregistrement confidentiel de la substance | bb-bb-b |
| Le nom, la ville et la province d'au plus 10 personnes au Canada, à qui la plus grande quantité de la substance (supérieure à 100 kg) a été vendue | Kemi Inc., Big Town (Ontario) |
| La quantité totale de la substance vendue à chaque personne, déclarée en kilogrammes (arrondie à deux chiffres significatifs) | 102 kg |
5.7 Article 10 - Utilisations et applications de la substance dans les articles manufacturés
L'article 10 de l'annexe 3 concerne toutes les substances déclarables des parties 3 ou 4, quand elles sont importées dans un article manufacturé déclarable, à une concentration égale ou supérieure à 0,1 % par poids (p/p %).
Conseil : Cet article ne s'applique pas aux substances suivantes :
- Les substances des parties 1 ou 2
- Les substances des parties 3 ou 4, quand elles sont fabriquées ou importées seules, dans les mélanges ou dans les produits
Pour les substances de la partie 3, vous êtes tenus de nommer chaque catégorie d'articles manufacturés qui s'applique à la substance déclarable.
Pour les substances de la partie 4, vous êtes tenus d'indiquer si l'article manufacturé est considéré comme un produit cosmétique, un aliment, un produit thérapeutique, ou un produit de santé naturelle déclarable selon la Loi sur les aliments et drogues.
Pour chaque substance, vous êtes tenus de fournir le ou les code(s) des produits à usage domestique et commercial applicable(s) qui décrivent l'article manufacturé contenant la substance.
Conseil : Les codes de fonction de la substance ne doivent pas être déclarés à cet article.
Pour chaque code des produits à usage domestique et commercial, vous devez indiquer si l'article manufacturé contenant la substance est destiné à un usage commercial, à un usage domestique, et à être utilisé par ou pour les enfants de 14 ans ou moins.
Si la substance a plus d'une application, vous devez déclarer tous les codes applicables. Notez que pour les codes C105 (Nettoyage et entretien de mobilier), C108 (Soins personnels et cosmétiques) et C999 (Autre), une description de l'article manufacturé contenant la substance est requise. Lorsque vous fournissez une description écrite, elle doit être claire et concise. Bien qu'une description ne soit pas nécessaire pour les autres codes, vous êtes encouragé à en fournir une, lorsque c'est possible, puisque cette information supplémentaire peut être utile.
Exemple :
En 2015, votre entreprise a importé la substance C dans des carreaux en vinyle pour plancher qui ont été distribués à divers magasins de rénovation résidentielle. Ces carreaux pour plancher sont des articles manufacturés déclarables. Ainsi, vous nommerez la catégorie d'articles manufacturés « tapis, sous-tapis de mousse pour le recouvrement de plancher, ou couvre-plancher de vinyle ou stratifié, destiné à être utilisé à l'intérieur d'une résidence ». Le code des produits à usage domestique et commercial qui s'applique aux carreaux pour plancher est C101 (Revêtements de sol). Les carreaux pour plancher sont destinés à un usage commercial et domestique, mais ne sont pas destinés à être utilisés par ou pour les enfants de 14 ans ou moins.
Votre entreprise a également importé la substance D (partie 4 de l'annexe 1) dans des thermomètres numériques pour usage médical, qui ont été distribués à divers détaillants. Les thermomètres sont considérés comme des articles manufacturés, et dans ce cas, ils sont des produits thérapeutiques, comme le définit la Loi sur les aliments et drogues. Le code des produits à usage domestique et commercial qui s'applique aux thermomètres est C565 (Appareils médicaux). Les thermomètres sont destinés à un usage domestique, et à être utilisés par ou pour les enfants de 14 ans ou moins.
| - | Substance C | Substance D |
|---|---|---|
| Le NE CAS de la substance ou le numéro d’enregistrement confidentiel de la substance | cc-cc-c | dd-dd-d |
| Chacune des catégories pertinentes d’articles manufacturés (substances de la partie 3) | Un tapis, un sous-tapis de mousse pour le recouvrement de plancher, un couvre-plancher de vinyle ou stratifié, destiné être utilisé à l’intérieur d’une résidence | s.o |
| Si l'article manufacturé est considéré un produit cosmétique, un aliment, un produit thérapeutique ou un produit de santé naturelle (substances de la partie 4) | s.o | Produit thérapeutique |
| Chacun des codes de produits à usage domestique et commercial qui décrivent l'article manufacturé contenant la substance | C101 | C565 |
| Pour chaque code des produits à usage domestique et commercial fourni, si l’article manufacturé contenant la substance est destiné à un usage commercial | Oui | Non |
| Pour chaque code des produits à usage domestique et commercial fourni, si l’article manufacturé contenant la substance est destiné à un usage domestique | Oui | Oui |
| Pour chaque code des produits à usage domestique et commercial fourni, si l’article manufacturé contenant la substance est destiné à être utilisé par ou pour les enfants de 14 ans ou moins | Non | Oui |
6. Demande de confidentialité
Conformément à l'article 313 de la Loi, toute personne qui fournit des renseignements en réponse à l'avis peut soumettre une demande écrite de confidentialité.
Vous ne devriez faire une demande de confidentialité que pour des informations véritablement confidentielles.
Si vous fournissez de l'information en réponse à l'avis et demandez que l'information soit traitée de manière confidentielle, vous devrez indiquer une des justifications suivantes afin de justifier pourquoi vous faites cette requête :
- il s'agit d'un secret industriel pour votre entreprise;
- il s'agit de renseignements de nature financière, commerciale, scientifique ou technique que vous traitez comme confidentiels de façon constante;
- on peut raisonnablement s'attendre à ce que la divulgation de l'information entraîne des pertes financières ou un gain financier matériel, ou pourrait être préjudiciable à la position concurrentielle de votre entreprise;
- on peut raisonnablement s'attendre à ce que la divulgation de l'information vienne entraver des négociations contractuelles ou autres de votre entreprise.
Pour plus de renseignements sur le traitement des renseignements commerciaux confidentiels, veuillez nous contacter.
7. Soumission « aveugle »
Pour déterminer si vous répondez aux critères de déclaration de l'avis et pour remplir votre réponse, vous pouvez demander des renseignements à un fournisseur de mélanges, de produits ou d'articles manufacturés importés. Le fournisseur peut être réticent à fournir ces renseignements s'il s'agit de renseignements commerciaux confidentiels. En pareil cas, vous et votre fournisseur pouvez convenir de soumettre une réponse conjointe, par laquelle chaque partie soumet une partie de l'information directement au coordonnateur de la gestion des substances, vous permettant de respecter vos obligations de déclaration tout en protégeant les secrets commerciaux du fournisseur.
Les soumissions aveugles peuvent également être initiées par un fournisseur qui sait ou soupçonne qu'un client doit répondre à l'avis en fonction des quantités achetées. Dans tous les cas, une lettre d'accompagnement ou une note doit être fournie avec chaque partie de la soumission aveugle indiquant que la soumission du fournisseur complète la soumission du client. Les deux parties doivent être d'accord à propos de cette approche.
Exemple:
En 2014, vous avez importé le produit 123 au Canada d'un fournisseur étranger. Vous effectuezun suivi auprès de votre fournisseur afin d'obtenir des renseignements concernant la concentration d'une substance déclarable dans le produit 123 (NE CAS et concentration de la substance dans le produit). Votre fournisseur confirme que le produit 123 contient une substance déclarable et que, d'après la quantité totale du produit 123 qui vous a été vendu en 2014, vous rencontrez les critères de déclaration décrites à l'annexe 2 de l'avis pour cette substance déclarable. Cependant, votre fournisseur est réticent à partager l'information concernant la composition du produit 123 puisque sa formulation est confidentielle.
Vous pouvez soumettre conjointement avec votre fournisseurune soumission aveugle dans laquelle :
- d'après l'information dont vous disposez, vous répondez à l'avis en fournissant le plus d'information possible (c.-à-d. la quantité de Produit 123 importé en 2014, les codes des produits à usage domestique et commercial, l'usage auquel la substance est destinée, etc.). En plus de votre soumission, vous devez fournir une lettre de présentation pour expliquer clairement la situation et identifier votre fournisseur étranger.
- Votre fournisseur doit fournirl'information confidentielle requise pour compléter votre soumission directement au coordonnateur de la gestion des substances (p. ex. NE CAS, la concentration de la substance déclarable dans le produit et le code de fonction de la substance). En plus de sa soumission, votre fournisseur doit fournir une lettre de présentation pour indiquer clairement que son information est confidentielle et qu'elle complète votre soumission.
Le coordonnateur de la gestion des substances établit les liens nécessaires entre les deux soumissions, tout en gardant l'information confidentielle.
8. Déclaration des parties intéressées
Les personnes qui ne sont pas assujetties à l'avis, mais qui ont un intérêt passé, présent ou futur pour une substance déclarable, sont invitées à s'identifier comme « intervenants » pour la substance en complétant sur une base volontaire la Déclaration des parties intéressées à l'aide du système de déclaration en ligne à partir du Guichet unique d'Environnement et Changement Climatique Canada.
Les parties intéressées pourraient être contactées pour obtenir d'autres renseignements à propos de l'intérêt qu'elles portent à la substance. Au moment de remplir la déclaration, vous devriez spécifier votre activité ou votre activité potentielle avec la substance (p. ex. importation, fabrication ou utilisation).
9. Déclaration de non-implication
Les personnes qui ne sont impliquées avec aucune substance déclarable et qui n'ont aucun intérêt commercial à l'égard de ces substances peuvent soumettre une Déclaration de non implication pour l'avis à l'aide du système de déclaration en ligne à partir du Guichet unique d'Environnement et Changement Climatique Canada.
Conseil : Par l'intermédiaire du système de déclaration en ligne, si vous avez fourni une réponse à l'avis en vertu de l'article 71, vous pouvez également soumettre des renseignements par l'entremise d'une Déclaration des parties intéressées pour toute autre substance déclarable. En revanche, soumettre une Déclaration de non implication indique que vous n'êtes impliqué avec aucune substance déclarable et, par conséquent, l'option de soumettre une réponse à l'avis en vertu de l'article 71 ne sera pas disponible.
10. Soumission d'information volontaire
Les parties intéressées sont invitées à fournir sur une base volontaire toute information supplémentaire qui pourrait être utile sur une substance déclarable en soumettant une Déclaration des parties intéressées à l'aide du système de déclaration en ligne disponible à partir du Guichet unique d'Environnement et Changement Climatique Canada.
Par exemple, si vous n'avez pas fabriqué ou importé une substance déclarable dans le cadre de vos activités en 2014 ou 2015, mais que vous en avez fabriqué ou importé une durant une autre année civile, nous vous encourageons à fournir cette information sur une base volontaire en remplissant une Déclaration des parties intéressées.
Des informations supplémentaires peuvent être entrées dans tous les champs « Notes » du formulaire en ligne de réponse à l'avis en vertu de l'article 71. Le système de déclaration en ligne vous permet aussi de télécharger des documents.
Lorsque vous fournissez de l'information sur une base volontaire, veuillez indiquer clairement si l'information est confidentielle et indiquez à quelles années civiles l'information s'applique.
Cette information peut être utile pour appuyer l'établissement de priorités et la prise de décisions pour ces substances.
11. Date limite pour répondre à l'avis
Les réponses à l'avis doivent être fournies au plus tard le 17 juillet 2017 à 15 h (heure avancée de l'Est), et doivent être complétées en ligne à l'aide du système de déclaration en ligne à partir du Guichet unique d'Environnement et Changement Climatique Canada. Le formulaire en ligne doit être soumis pour que l'information soit transmise.
12. Outil de déclaration en ligne
Le Guichet unique d'Environnement et Changement climatique Canada est un système de déclaration de données en ligne. Les personnes qui fournissent de l'information dans le contexte du PGPC peuvent utiliser le système pour fournir des réponses en vertu des articles 70 de la LCPE, des renseignements concernant les substances nouvelles, ainsi que des réponses aux initiatives de collecte de données sur une base volontaire. Les fournisseurs étrangers et les tiers autorisés peuvent également utiliser le système pour fournir des données. Consultez le document Guide d'utilisation du Guichet unique pour plus de détails sur la manière de créer et gérer un compte.
Si vous répondez aux critères de déclaration de l’avis, vous devez fournir votre réponse en ligne à l’aide du système de déclaration en ligne. Lorsque vous aurez créé un compte, vous serez connecté au Gestionnaire d'information du Guichet unique (GIGU) en tant que nouvel utilisateur. Vous pourrez ensuite créer votre profil. Ensuite, vous devrez lier votre profil à votre organisation.
Conseil : Si votre organisation n'existe pas dans le système, vous devrez la créer.
Les renseignements suivants sur l'organisation sont obligatoires :
- Dénomination sociale
- Adresses physique et postale canadiennes
- Numéro d'entreprise du gouvernement fédéral canadien (assigné par l'Agence du revenu du Canada [ARC])
- Installations au Canada appartenant à l'organisation (nom et adresse physique complète)
- Noms des employés à qui on assignera des rôles (les rôles déterminent la manière dont l'utilisateur peut interagir avec les données saisies dans le GIGU et les droits d'accès)
- Responsable de l'organisation (remarque : si vous créez une nouvelle organisation, on vous attribue automatiquement le rôle de responsable de l'organisation du GIGU pour cette organisation)
Lorsque vous aurez créé votre organisation et votre profil GIGU, retournez à la page d'accueil du GIGU. Cliquez sur le lien du Plan de gestion des produits chimiques (PGPC). Sur la page Tableau de bord de déclaration du PGPC, vous pourrez sélectionner l'initiative (article 70, avis en vertu de l'article 71, substances nouvelles, initiatives sur une base volontaire) pour laquelle vous souhaitez fournir des renseignements.
Pour obtenir plus de directives, consultez le Guide pratique – Déclaration en ligne au PGPC.
13. Que dois-je faire si j'ai besoin de plus de temps pour répondre à l'avis?
Les demandes de prolongation du délai pour se conformer à l'avis doivent être soumises par écrit. La demande doit inclure:
- le nom de l'entreprise;
- les coordonnées de la personne-ressource; et
- une justification pour la demande.
Il est important de noter que vous devez faire une demande de prolongation avant l'échéance fixée au 17 juillet 2017 à 15 h (heure avancée de l'Est). Aucune prolongation ne sera accordée après cette échéance. On recommande d'envoyer la demande de prolongation au moins cinq (5) jours ouvrables avant la date limite pour répondre afin que la demande soit traitée par la Ministre de l'Environnement avant l'échéance.
Les demandes de prolongation doivent être envoyées à la Ministre de l'Environnement à l'attention du Coordonnateur de la gestion des substances.
14. Questions?
Pour toute demande concernant l'avis, veuillez contacter la Ligne d'information de la gestion des substances.
Indiquer dans l'objet de la communication « Question sur la Mise à jour de l'inventaire 2017 ».
15. Annexes
Annexe A : Codes de fonction de la substance et descriptions correspondantes
| Codes de fonction de la substance | Titre | Description |
|---|---|---|
| U001 | Abrasifs | Substances utilisées pour frotter des surfaces en vue de les abraser ou les polir. Exemples: grès, ponce, silex, quartz, silicates, oxydes d'aluminium et verre. |
| U002 | Adhésifs, liants et scellants | Substances utilisées pour favoriser la liaison entre d'autres substances, favoriser l'adhésion des surfaces ou empêcher l'infiltration de l'humidité ou de l'air. Exemples: époxydes, isocyanates, acrylamides, phénol, urée, mélamine et formaldéhyde. |
| U003 | Adsorbants et absorbants | Substances utilisées pour maintenir d'autres substances par accumulation sur leur surface ou par assimilation. Exemples d'adsorbant: gel de silice, alumine activée et charbon actif. Exemples d'absorbant: huile de paille, solutions alcalines et kérosène. |
| U004 | Substances agricoles (autres que les pesticides) | Substances utilisées pour augmenter la productivité et la qualité des cultures agricoles. Exemples: phosphates, chaux, nitrates, composés de potasse, sulfate d'aluminium, sels ammoniacaux et d'ammonium, urée et suppléments minéraux. |
| U005 | Agents antiadhésifs | Substances utilisées pour inhiber la liaison entre d'autres substances en empêchant l'attachement à la surface. Exemples: antiadhérents, antiadhésifs, agents de poudrage, agents de démoulage et démoulants. |
| U006 | Agents de blanchiment | Substances utilisées pour éclaircir ou blanchir un substrat par réaction chimique, habituellement un processus oxydant qui dégrade le système de couleurs. Les agents de blanchiment les plus communs font partie de l'un des deux groupes suivants: 1.chlore contenant des agents de blanchiment (p. ex. chlore, hypochlorites, composés N-chloro et dioxyde de chlore) 2. agents de blanchiment peroxygénés (p. ex. peroxyde d'hydrogène, permanganate de potassium et perborate de sodium). |
| U007 | Inhibiteurs de corrosion et agents anti-incrustants | Substances utilisées pour empêcher ou retarder la corrosion ou l'entartrage. Exemples: phénylénédiamine, chromates, nitrates, phosphates et hydrazine. |
| U008 | Teintures | Substances utilisées pour colorer d'autres matériaux ou mélanges en pénétrant la surface du substrat. Exemples: colorant azoïque, anthraquinone, azoïque aminé, aniline, éosine, stilbène, colorant acide, basique ou cationique, réactif, dispersif et teintures naturelles. |
| U009 | Agents de remplissage | Substances utilisées pour donner du volume, augmenter la résistance, accroître la dureté ou améliorer la résistance au choc. Exemples: carbonate de calcium, sulfate de baryum, silicates, argiles, oxyde de zinc et oxyde d'aluminium. |
| U010 | Agents de finition | Substances ayant plusieurs fonctions, telles que celles d'agent d'adoucissage, d'agent antistatique, d'agent de résistance à la froissure et d'agent hydrofuge. Exemples: composés d'ammonium quaternaire, amines éthoxylées et composés de silicone. |
| U011 | Ignifugeants | Substances appliquées à la surface des matériaux combustibles ou qui y sont incorporées afin de réduire ou d'éliminer leur tendance à s'enflammer lorsqu'ils sont exposés à la chaleur ou à une flamme. Exemples: sels inorganiques, composés organiques chlorés ou bromés et phosphates ou phosphonates organiques. |
| U012 | Carburants et additifs pour carburants | Substances utilisées pour produire une énergie mécanique ou thermique par réactions chimiques ou ajoutées à un carburant dans le but de contrôler le rythme de la réaction ou de limiter la production de produits de combustion indésirables, ou qui présentent d'autres avantages tels que l'inhibition de la corrosion, la lubrification ou la détergence. Exemples de carburants: charbon, huile, essence et divers grades de diésel. Exemples d'additifs pour carburant: composés oxygénés (éthers et alcools), antioxydants (phénylénédiamines et phénols entravés), inhibiteurs de corrosion (acides carboxyliques, amines et sels aminiques) et des agents de mélange comme l'éthanol |
| U013 | Fluides fonctionnels (systèmes fermés) |
Substances liquides ou gazeuses utilisées pour une ou plusieurs propriétés fonctionnelles dans un système fermé. Ce code ne concerne pas les fluides utilisés comme lubrifiants. Exemples: réfrigérants et fluides frigorigènes (polyalkylène glycols, huiles de silicone, propane liquéfié et dioxyde de carbone), fluides hydrauliques ou liquides de transmission (huiles minérales, esters d'organophosphates, silicone et propylène glycol) et fluides diélectriques (huile isolante minérale et kérosène à point d'éclair élevé). |
| U014 | Fluides fonctionnels (systèmes ouverts) |
Substances liquides ou gazeuses utilisées pour une ou plusieurs propriétés fonctionnelles dans un système ouvert. Ce code comprend aussi les substances incorporées dans les fluides servant à usiner le métal. Exemples: antigels et liquides de dégivrage (éthylène et propylène glycol, formiate de sodium, acétate de potassium et acétate de sodium). |
| U015 | Intermédiaires | Substances consommées lors d'une réaction chimique afin de produire d'autres substances pour un avantage commercial. Exemples: amines, nitriles, diols, polyalcools, acides organiques, chlorures d'acide organiques, et chlorures et bromures organiques. |
| U016 | Agents d'échange d'ions | Substances utilisées pour retirer de façon sélective les ions ciblés d'une solution. Ce code concerne aussi les zéolites aluminosilicate. Exemples: généralement une matrice hydrophobe inerte (styrène-divinylbenzène ou phénol-formaldéhyde), un polymère à liaisons transversales (divinylbenzène) et des groupements fonctionnels ioniques (acides sulfoniques, carboxyliques ou phosphoniques). |
| U017 | Lubrifiants et additifs pour lubrifiants | Substances utilisées pour réduire la friction, la chaleur ou l'usure entre des pièces mobiles ou des surfaces solides adjacentes, ainsi que pour augmenter la lubrifiance d'autres substances. Exemples de lubrifiants: huiles minérales, esters de silicate et de phosphate, huile de silicone, graisses et vernis de glissement (graphite et PTFE). Exemples d'additifs pour lubrifiants: disulfure de molybdène et disulfure de tungstène |
| U018 | Agents de contrôle des odeurs | Substances utilisées pour contrôler, éliminer, masquer ou produire des odeurs. Exemples: substances benzénoïdiques, terpènes et terpénoïdes, produits chimiques du musc, aldéhydes aliphatiques, cyanures aliphatiques et thiols. |
| U019 | Agents oxydants ou réducteurs | Substances utilisées pour modifier l'énergie du niveau de valence d'une autre substance en libérant ou en acceptant des électrons ou en ajoutant ou en enlevant de l'hydrogène à une substance. Exemples d'agents oxydants: acide nitrique, perchlorates, composés de chrome hexavalent et sels d'acide peroxydisulfurique. Exemples d'agents réducteurs: hydrazine, thiosulfate de sodium et coke produit à partir du charbon. |
| U020 | Substances photosensibles | Substances utilisées pour leur capacité à modifier leur structure physique ou chimique par l'absorption de la lumière dont le résultat est l'émission de la lumière, la dissociation, la décoloration ou la provocation d'autres réactions chimiques. Exemples: sensibilisateurs, matières fluorescentes, agents photovoltaïques, absorbeurs ultraviolets et stabilisateurs ultraviolets. |
| U021 | Pigments | Substances utilisées pour colorer d'autres matériaux ou mélanges en se rattachant à la surface du substrat par la liaison ou l'adhésion. Ce code concerne les agents fluorescents, les agents luminescents, les agents blanchissants, les agents de nacrage et les opacifiants Exemples: oxydes métalliques de fer, titane, zinc, cobalt et chrome; suspensions de poudres de métal, chromates de plomb, produits végétaux et animaux et pigments organiques synthétiques. |
| U022 | Plastifiants | Substances ajoutées aux plastiques, au ciment, au béton, aux panneaux muraux, aux corps d'argile ou à d'autres matériaux afin d'accroître leur plasticité ou fluidité. Exemples: phthalates, trimellitates, adipates, maléates et lignosulfonates |
| U023 | Agents de placage et agents de traitement de surface | Substances déposées sur le métal, le plastique ou d'autres surfaces afin de modifier les propriétés physiques ou chimiques de la surface. Exemples: agents de traitement des surfaces métalliques, décapants, agents d'attaque chimique, antirouille et antiternissement, et agents de détartrage. |
| U024 | Régulateurs de procédés | Substances utilisées pour changer la vitesse d'une réaction chimique, pour la déclencher ou l'arrêter, ou pour exercer toute autre forme d'influence sur le cours de la réaction. Exemples: catalyseurs à base de métal noble (platine, palladium et or), catalyseurs à base de métal de transition (fer, vanadium et nickel), et monomères et époxydes organiques utilisés pour provoquer des réactions chimiques. |
| U025 | Additifs propres à la production de pétrole |
Substances ajoutées à l'eau, à l'huile ou à des fluides synthétiques ou autres fluides de forage destinés à l'extraction et le traitement dans le but de contrôler la mousse, la corrosion, l'alcalinité et le pH, la croissance microbiologique ou la formation des hydrates, ou dans le but d'améliorer le fonctionnement de l'équipement lors du forage, l'extraction et le traitement de l'huile, du gaz et autres produits ou mélanges du sous-sol terrestre. Exemples: composants des fluides de fracturation hydraulique (incluant les agents de soutènement), alourdissants ajoutés aux boues de forage pour augmenter leur densité, octanol pour empêcher le moussage, substances de production et autres substances ajoutées pour réduire la formation d'hydrates de gaz naturel |
| U026 | Additifs qui autrement ne figurent pas sur la liste | Substances utilisées dans des applications autres que la production de pétrole, de gaz ou d'énergie thermale afin de contrôler la mousse, la corrosion ou l'alcalinité et le pH, ou dans le but d'améliorer le fonctionnement de l'équipement de transformation. Exemples: tampons, déshumidificateurs, agents déshydratants, agents de séquestration et chélateurs. |
| U027 | Agents propulseur et agents de gonflement | Substances utilisées pour dissoudre ou suspendre d'autres substances, que ce soit pour expulser ces dernières d'un contenant sous forme d'un aérosol ou pour donner une structure cellulaire aux plastiques, au caoutchouc ou aux résines thermocollantes. Exemples: gaz et liquides comprimés et substances qui émettent de l'ammoniac, du dioxyde de carbone et de l'azote. |
| U028 | Agents de séparation des solides | Substances ajoutées à un liquide afin d'en favoriser la séparation de solides suspendus. Exemples: agents de flottation, floculants, coagulants, agents de déshydratation et agents de drainage. |
| U029 | Solvants (pour le nettoyage ou le dégraissage) | Substances utilisées pour dissoudre les huiles, les graisses et des matières semblables des textiles, de la verrerie, des surfaces de métal et d'autres articles. Exemples: trichloroéthylène, perchloroéthylène, dichlorure de méthane, dioxyde de carbone liquide et bromure de n-propyle. |
| U030 | Solvants (qui font partie d'une formulation ou d'un mélange) | Substances utilisées pour dissoudre une autre substance afin de former un mélange dont la répartition des composants est uniforme à l'échelle moléculaire. Exemples: diluants utilisés afin de réduire la concentration d'une matière active en vue d'obtenir un effet particulier, et matières à faible densité ajoutées pour réduire le coût. |
| U031 | Agents de surface | Substances utilisées pour modifier la tension de la surface lorsqu'elles sont dissoutes dans l'eau ou dans des solutions aqueuses, pour réduire la tension interfaciale entre les liquides, entre un liquide et un solide ou entre un liquide et l'air. Exemples : carboxylates, sulfonates, phosphates, acide carboxylique, esters, et sels d'ammonium quaternaire. |
| U032 | Régulateurs de viscosité | Substances utilisées pour modifier la viscosité d'une autre substance. Exemples : améliorant d'indice de viscosité (VI), améliorants de point d'écoulement et épaississants. |
| U033 | Substances de laboratoire | Substances utilisées dans les laboratoires, pour procéder à des analyses ou à des synthèses chimiques, pour extraire et purifier d'autres substances, en dissolvant d'autres substances, ainsi que pour d'autres activités semblables. Exemples : substances qui changent de couleur pour indiquer le pH, le potentiel redox et d'autres caractéristiques, solvants halogénés et non halogénés, produits chimiques pour titrage et chromatographie, réactifs de Grignard utilisés pour la synthèse organique, réactifs de laboratoire, et acides et bases inorganiques. |
| U034 | Additifs de peinture et de revêtement qui autrement ne figurent pas sur la liste | Substances ajoutées à la peinture ou à une formulation de revêtement pour en améliorer les propriétés, telles que le caractère hydrofuge, l'éclat, la résistance à la décoloration, la facilité d'application ou la prévention de mousse. Exemples: polyols, amines, émulsions acétate de vinyle/éthylène et polyisocyanates aliphatiques. |
| U061 | Substances antiparasitaires | Substances utilisées comme ingrédients ou produits de formulation actifs entrant dans la composition de produits, de mélanges ou d'articles manufacturés utilisés comme moyen direct ou indirect soit pour contrôler, supprimer, attirer ou repousser un parasite, soit pour en atténuer ou en prévenir les effets préjudiciables, nuisibles ou gênants. Exemples : organophosphates, carbamates, composés organochlorés, pyréthroïdes et triazines. |
| U062 | Ingrédients actifs dans les produits de santé et les médicaments | Substances utilisées comme ingrédients actifs dans les produits de santé naturels, les médicaments en vente libre et les médicaments sur ordonnance. |
| U063 | Agents aromatisants | Substances utilisées comme ingrédients non actifs ou excipients dans les aliments, les produits de santé naturels ou les médicaments pour leur conférer une certaine saveur. |
| *Nouveau* U064 | Contaminants | Substances présentes naturellement dans un réactif ou substance produite par un procédé manufacturier et qui ne possède aucune propriété bénéfique dans le produit, le mélange ou l'article manufacturé final. |
| *Nouveau* U065 | Sous-produits | Substances découlant d'un procédé manufacturier, qui peuvent être partiellement ou complètement enlevées du produit, du mélange ou de l'article manufacturé prévu et possèdent à elles seules une valeur commerciale ou lorsqu'elles sont ajoutées à un autre produit, mélange ou article manufacturé. |
| *Nouveau* U066 | Déchets | Substances qui sont enlevées du produit, du mélange ou de l'article manufacturé final lors du procédé manufacturier et qui n'ont aucune valeur commerciale. |
| U999 | Autre (préciser) | Substances dont la fonction n'est pas décrite dans le présent tableau. Une description écrite doit être fournie lorsque ce code est utilisé. |
Annexe B : Codes de produits à usage domestique et commercial et descriptions correspondantes
| Codes des produits à usage domestique et commercial | Titre | Description |
|---|---|---|
| C101 | Revêtements de sol | Substances contenues dans les revêtements de sol. Ce code ne comprend pas les revêtements de sol en bois ou en aggloméré de bois, qui sont inclus dans le code pour les « matériaux de construction – bois et ingénierie ». Exemples : moquettes, tapis, vinyle, linoléum, stratifié, tuiles, pierres |
| C102 | Mousse utilisée dans les sièges et les produits de literie | Substances contenues dans les mousses de matelas, d'oreillers, de coussins, ainsi que dans d'autres mousses semblables utilisées dans la fabrication de sièges, de meubles et d'ameublement. Exemples : canapés et chaises résidentiels ou de bureau, sièges d'automobile ou de camion, sièges d'avion et matelas. |
| C103 | Mobilier et ameublement (qui autrement ne figurent pas sur la liste) | Substances contenues dans les meubles et l'ameublement faits de métal, de bois, de cuir, de plastique ou d'autres matières. Ce code ne concerne pas les mousses de sièges et les produits de literie. Exemples : mobilier et installations fixes (tables, chaises, bancs, bureaux, armoires, étagères, tabourets, table de téléviseur, vitrines, bibliothèques et rangements). |
| C104 | Articles faits de tissu, de textiles et de cuir (qui autrement ne figurent pas sur la liste) | Substances contenues dans les produits faits de tissu, d'autres textiles et de cuir pour les colorer ou leur donner d'autres propriétés, telles que l'imperméabilité, la résistance à la salissure, aux taches, à la froissure ou l'étanchéité aux flammes. Exemples : vêtements (d'extérieur, de sport et de nuit), chaussures (de sport et sandales), habillages de fenêtres (rideaux et stores), linges de table (nappes, napperons, serviettes), literie (draps, taies ou couvre-oreillers et couvertures ou couvre-lits), linges de bain (serviettes, débarbouillettes et tapis de bain), et tissus, produits textiles et en cuir qui ne sont pas inclus ailleurs. |
| C105 | Nettoyage et entretien de mobilier (préciser) | Substances contenues dans les produits, mélanges ou articles manufacturés utilisés pour éliminer la saleté, les graisses, les taches et les matières étrangères des meubles et du mobilier, ainsi que celles destinées à nettoyer, à désinfecter, à blanchir, à décaper, à polir, à protéger ou à améliorer l'apparence des surfaces. Une description écrite doit être fournie lorsque ce code est utilisé. Exemples : Nettoyants pour verre, planchers, bains et tuiles, four, renvois d'eau; poudres à récurer; produits d'époussetage, cires; produits de polissage; vaporisateurs antitaches. |
| C106 | Lavage du linge et de la vaisselle | Substances contenues dans les produits, mélanges ou articles manufacturés utilisés pour le lavage du linge et de la vaisselle. Exemples : détergents, assouplisseurs liquides, produits de prélavage et de trempage pour éliminer les taches, assouplisseurs en feuille, eau de Javel, produits de rinçage, antirouille, nettoyants pour chaux et dépôts. |
| C107 | Traitement de l'eau | Substances contenues dans les produits, mélanges ou articles manufacturés de traitement de l'eau et qui ont pour objectif de désinfecter, de réduire la teneur des contaminants ou d'autres composants indésirables, ainsi que pour conditionner ou améliorer l'aspect esthétique de l'eau. Ce code ne vise aucune substance contenue dans les produits antiparasitaires répondant à la définition de la Loi sur les produits antiparasitaires. Exemples : ajusteurs de pH, matériaux filtrants, comprimés ou gouttes pour le traitement de l'eau, échangeurs d'ions (au point d'entrée ou au point d'utilisation). |
| C108 | Soins personnels et cosmétiques (préciser) | Substances contenues dans les produits, mélanges ou articles manufacturés de soins personnels utilisés pour l'hygiène, la toilette et l'amélioration de la peau, des cheveux ou des dents. Une description écrite doit être fournie lorsque ce code est utilisé. Exemples : produits de bain et de douche, maquillage, produits pour le soin des cheveux, des ongles, de la bouche et de la peau; écrans solaires et produits de bronzage; désodorisants; parfums. |
| C109 | Hygiène de l'air ambiant | Substances contenues dans les produits, mélanges ou articles manufacturés utilisés pour parfumer ou désodoriser l'air à l'intérieur de la maison, des bureaux, des véhicules motorisés, ainsi que d'autres espaces fermés. Exemples : aérosols, diffuseurs (de liquide, solide ou gel), assainisseur d'air, bougies parfumées et encens. |
| C110 | Entretien des vêtements et des chaussures | Substances contenues dans les produits, mélanges ou articles manufacturés destinés à l'entretien des vêtements et des chaussures et qui sont appliqués après la mise en marché. Exemples : produits de polissage et cirages à chaussures, imperméabilisant en aérosol et antitaches. |
| C160 | Soins des animaux de compagnie | Substances contenues dans les produits, mélanges ou articles manufacturés de soins des animaux de compagnie utilisés pour l'hygiène, la toilette et l'amélioration de la peau, des poils ou des dents, ou destinés aux animaux. Exemples : produits pour le bain, produits pour le soin du pelage et de la bouche. |
| Codes des produits à usage domestique et commercial | Titre | Description |
|---|---|---|
| C201 | Adhésifs et scellants | Substances contenues dans les produits ou mélanges adhésifs ou scellants utilisés pour fixer d'autres matériaux ensemble ou empêcher l'infiltration ou la fuite des liquides ou des gaz. Exemples : colle, liants, adhésifs, produits broyés, produits de scellement, enduits, mastic et produits de calfeutrage. |
| *Nouveau* C202.01 | Peintures et revêtements | Substances contenues dans les peintures et les revêtements. Exemples : peintures d'intérieur et d'extérieur, peintures marines, revêtements pour fer ou ponts, vernis, teintures pour bois |
| *Nouveau* C202.02 | Diluants et décapants à peinture | Substances contenues dans les diluants et les décapants à peinture. |
| C203 | Matériaux de construction -- Bois et produits ligneux d'ingénierie | Substances contenues dans les matériaux de construction faits de bois et de produits, mélanges ou articles manufacturés ligneux d'ingénierie ou pressés. Exemples : petit bois d'œuvre, poteaux, gros bois d'œuvre, revêtements d'extérieur, moulures, menuiserie préfabriquée, ébénisterie, lambris, plaqués, planchers, escaliers, contreplaqués, revêtements, rampes et terrasses. |
| C204 | Matériaux de construction (qui autrement ne figurent pas sur la liste) | Substances contenues dans les matériaux de construction qui autrement ne figurent pas sur la liste. Exemples : isolants (mousses et fibres), toitures et gouttières, produits pour plafond, revêtements d'extérieur, cloisons sèches, béton, maçonnerie et ciments, quincaillerie, clôtures, terrasses et fixations (écrous, boulons, vis, clous et broquettes), plomberie, tuyauterie, abrasifs et produits de sablage, tôle, plâtre, bourrelet de calfeutrage, filage et briques. |
| C205 | Articles électriques et électroniques | Substances contenues dans les produits, mélanges ou articles manufacturés électriques et électroniques. Exemples : ordinateurs, équipement de bureau, appareils, éclairage électrique, fils et câbles électriques, radios, téléviseurs et moniteurs, téléphones, dispositifs multimédias, appareils photo numériques, adaptateurs, avertisseurs et détecteurs (antivol, feu, fumée) et équipement de communication. |
| C206 | Produits métalliques (qui autrement ne figurent pas sur la liste) | Substances contenues dans les produits, mélanges ou articles manufacturés métalliques qui autrement ne figurent pas sur la liste. Exemples : produits en métal fabriqués par forgeage, poinçonnage, placage, tournage et diverses autres méthodes; outils à main, tubes, tuyaux et conduits en métal; clôtures en fil de fer; couverts; petits appareils ménagers et pour la cuisson (poêle à frire, gaufrier, bouilloire électrique). |
| C207 | Piles | Substances contenues dans les piles rechargeables et non rechargeables, notamment les piles sèches ou liquides qui emmagasinent de l'énergie. Exemples : piles au zinc-carbone et alcalines, accumulateurs au plomb, batteries au lithium-ion et au nickel-métal-hydrure, et d'autres piles utilisées dans des produits électriques ou électroniques, téléphones cellulaires, ordinateurs, télécommandes, jouets et voitures. |
| Codes des produits à usage domestique et commercial | Titre | Description |
|---|---|---|
| C301 | Emballage alimentaire | Substances contenues dans les emballages à couche unique ou multiple, en papier, en plastique, en métal, en feuilles d'aluminium, ou en une autre matière, qui sont ou qui pourraient être en contact direct avec les aliments. Exemples : contenants, cartons, enveloppeur, sacs et autres articles d'emballage alimentaire (bouteilles, cannettes, boîtes et plateaux). |
| C302 | Produits, mélanges ou articles manufacturés en papier | Substances contenues dans les produits, mélanges ou articles manufacturés en papier. Ce code ne concerne pas les papiers d'emballage pour aliments. Exemples : journaux, papiers couchés et non couchés pour écrire, pour imprimantes ou photocopieurs; papier-mouchoir ou papier hygiénique, serviettes en papier, tablettes de papier ou blocs-notes, formulaires, enveloppes, imprimés publiés (livres et magazines); chemises de classement, papiers d'emballage; papiers pour usages spéciaux. |
| *Nouveau* C303.01 | Produits en plastique (qui autrement ne figurent pas sur la liste) | Substances contenues dans les produits, mélanges ou articles manufacturés en plastique qui autrement ne figurent pas sur la liste. Exemples : rideaux de douche, ustensiles de cuisson non métalliques (non électriques), contenants particuliers non destinés aux aliments (sacs, bouteilles et pots) |
| *Nouveau* C303.02 | Produits en caoutchouc (qui autrement ne figurent pas sur la liste) | Substances contenues dans les produits, mélanges ou articles manufacturés en caoutchouc qui autrement ne figurent pas sur la liste. Exemples : pneus, élastiques et bottes-pantalon. |
| C304 | Jouets et équipements de terrains de jeux et de sports | Substances contenues dans les jouets et les équipements de terrains de jeux et de sports faits de bois, de métal, de plastique ou de tissu. Exemples : jouets (poupées, autos, casse-têtes et jeux), matériel de terrains de jeux (portiques, maisonnettes et structures, balançoires) et équipement de sports (vélo, patins, balles et ballons, équipement pour sports d'équipe) pour utilisation à l'intérieur ou à l'extérieur, et revêtements de surface de jeu (caoutchouc, paillis). |
| C305 | Matériel d'activités artistiques, artisanales ou récréatives | Substances contenues dans le matériel d'activités artistiques, artisanales ou récréatives. Exemples : peintures et teintures pour art et artisanat, marqueurs et autres matériels d'écriture et de dessin; argiles naturelles et synthétiques pour la poterie, la céramique et la sculpture; fournitures pour confection de bijoux (verre, pierres, matériaux lapidaires); fournitures pour vitraux et encadrements; matériaux pour maquettes et nécessaires de science. |
| C306 | Encres liquides ou en poudre et colorants | Substances contenues dans l'encre liquide ou en poudre et dans les colorants utilisés pour la rédaction, l'impression et la création d'images sur du papier et d'autres substrats, ainsi que ceux appliqués sur ces derniers pour en changer la couleur ou pour dissimuler une image. Ce code ne concerne pas les pigments et les colorants ajoutés aux peintures et aux revêtements, qui doivent être déclarés sous le code « peintures et revêtements » Exemples : poudres noires ou de couleur utilisées dans les photocopieurs et les imprimantes xérographiques; encres pigmentaires contenues dans des cartouches, des bouteilles et d'autres distributeurs et destinées à l'écriture ou à l'impression; liquides et rubans correcteurs. |
| C307 | Matériel, films et produits photochimiques pour la photographie | Substances contenues dans le matériel photographique, les films, les substances chimiques de traitement photographique et le papier photographique. Exemples : solutions de traitement photographique (révélateurs, bains d'arrêt, fixateurs), diapositives et négatifs, papiers photographiques mats et glacés. |
| Codes des produits à usage domestique et commercial | Titre | Description |
|---|---|---|
| C401 | Entretien des voitures | Substances contenues dans les produits, mélanges ou articles manufacturés de nettoyage et d'entretien de l'intérieur et de la carrosserie des voitures. Ce code ne concerne pas les antigels, les produits de dégivrage ou les lubrifiants. Exemples : cires, produits de polissage, nettoyants et enduits; solutions pour lave-auto, protecteurs pour vinyle, caoutchouc ou plastique; nettoyants à tapis et à revêtements de sièges de voitures; produits d'entretien du volant et des pneus; protecteurs de garnitures extérieures; peintures pour retouches. |
| C402 | Lubrifiants et graisses | Substances contenues dans les produits, mélanges ou articles manufacturés visant à réduire les frottements, le réchauffement et l'usure des surfaces solides. Exemples : huiles à moteur; liquides pour transmission et freins, fluides hydrauliques; huiles pour engrenages; graisses à base de calcium, sodium, lithium et silicone. |
| C403 | Déglaçage et antigel | Substances ajoutées aux fluides afin de réduire le point de gel du mélange, ou celles appliquées aux surfaces pour faire fondre la glace qui les recouvre ou pour empêcher la formation de cette dernière. Exemples : antigels liquides, déglaçants pour pare-brise, avions ou serrures, fondants en cristaux et sel. |
| C404 | Carburants et produits, mélanges ou articles manufacturés connexes | Substances que l'on brûle pour produire de la chaleur, de la lumière ou de l'électricité et ajoutées à d'autres produits pour inhiber la corrosion, assurer la lubrification, augmenter l'efficacité de l'utilisation ou diminuer la génération de produits dérivés indésirables. Exemples : essence, diésel, propane, butane, kérosène, huiles à lampe, essence de bateau, gaz naturel, agents stabilisateurs et antidétonants, inhibiteurs de corrosion, détergents, colorants à essence, composés oxygénés, antioxydants, désodorisants, bougies non parfumées, essence pour briquets et allumettes. |
| C405 | Matières explosives | Substances qui sont susceptibles de se dilater subitement généralement en produisant de la chaleur et une variation importante de la pression dès l'allumage. Exemples : pièces pyrotechniques, explosifs détonants et agents propulsifs, allumeur, amorce, initiateur, pains éclairants, fusées fumigènes, feux-pièges et dispositifs incendiaires. |
| C406 | Produits chimiques, mélanges ou articles manufacturés agricoles (autres que les pesticides) | Substances utilisées pour améliorer le rendement et la qualité des plantes, des animaux et des cultures forestières produits à une échelle commerciale. Ce code vise également les aliments pour les animaux (toute substance ou mélange destiné à la consommation par le bétail, procurant à ce dernier les apports nutritionnels dont il a besoin, ou permettant de prévenir ou de corriger ses déséquilibres nutritionnels, conformément aux définitions de la Loi relative aux aliments du bétail et le Règlement sur les aliments du bétail ). Exemples : fertilisants, additifs (agents temporisateurs), colorants (pour marquer les champs et pour améliorer l'apparence des arbres de Noël), agents d'épandage (agents moussants et antimousses), ajusteurs de pH, produits pour retenir l'humidité, conditionneurs de sols et pelliculage des semences. |
| C407 | Entretien de la pelouse et du jardin | Substances contenues dans les produits, mélanges ou articles manufacturés pour l'entretien des pelouses, des plantes d'extérieur ou de jardin, ainsi que des arbres. Ce code ne vise aucune substance contenue dans les produits antiparasitaires répondant à la définition de la Loi sur les produits antiparasitaires. Exemples : mélanges fertilisants et nutritifs, amendements des sols, paillis, ajusteurs de pH, rétenteurs d'eau, vermiculite et perlite. |
| C461 | Produits antiparasitaires | Substances contenues dans les produits, mélanges ou articles manufacturés utilisés comme moyen direct ou indirect soit pour contrôler, prévenir, supprimer, atténuer, attirer ou repousser un parasite. Exemples : herbicides, insecticides, fongicides, agents antimicrobiens, produits pour piscines, conservateurs de matériaux et de bois, insectifuges et répulsifs, et dispositifs de contrôle des insectes et des animaux. |
| C462 | Voiture, aéronef et transport | Substances contenues dans les voitures, les aéronefs et les autres types de transport ou utilisées dans leur fabrication. |
| C463 | Extraction pétrolière et gazière | Substances qui sont, ou qui sont contenues dans, des mélanges, produits ou articles manufactures, employés pour le forage, l'extraction ou le traitement du pétrole et du gaz naturel Exemples : fluides d'exploration, de fracturation hydraulique et de de forage; et des produits chimiques de production de champ pétrolier. |
| Codes des produits à usage domestique et commercial | Titre | Description |
|---|---|---|
| C562 | Aliments et boissons | Substances contenues dans les produits, mélanges ou articles manufacturés d'alimentation et les boissons. Exemples : additifs alimentaires (colorants, antimottants, conservateurs et émulsifiants), épices, assaisonnements, préparations aromatiques et extraits naturels. Aussi, résidus involontaires d'agents de fabrication alimentaire (agents antimousses, de collage ou d'assainissement). |
| C563 | Médicaments | Substances contenues dans les médicaments délivrés sur ordonnance ou en vente libre, à usage humain ou animal. Exemples : produits d'origine biologique (vaccins, sérums et produits dérivés du sang), produits de stérilisation, désinfectants et produits radiopharmaceutiques. |
| C564 | Santé naturelle | Substances contenues dans les produits, mélanges ou articles manufacturés de santé naturels à usage humain ou animal. Exemples : médicaments homéopathiques, médicaments traditionnels, vitamines et minéraux, et herbes médicinales. |
| C565 | Matériel médical | Substances contenues dans les produits, mélanges ou articles manufacturés à usage humain ou animal utilisés pour le diagnostic, le traitement, l'atténuation ou la prévention d'une maladie, d'un trouble, d'un état physique anormal, ainsi que pour rétablir les fonctions physiologiques, les corriger ou les modifier. Ce code ne concerne pas les produits décrits dans la catégorie « médicaments ». Exemples : tous les instruments employés pour la prévention, le diagnostic et les soins d'obstétrique, thermomètres médicaux, glucomètres, stimulateurs cardiaques et appareils de radiographie. |
| C566 | Produits, mélanges ou articles manufacturés du tabac | Substances contenues dans les produits, mélanges ou articles manufacturés composés entièrement ou en partie de tabac, y compris les feuilles de tabac, ainsi que tout extrait de tabac. Exemples : papiers à cigarettes, tubes et filtres, mais pas les aliments, les médicaments ou les dispositifs qui contiennent de la nicotine. |
| Codes des produits à usage domestique et commercial | Titre | Description |
|---|---|---|
| C999 | Autre (préciser) | Les substances contenues dans les produits, mélanges ou articles manufacturés qui ne sont pas décrits par les autres codes des produits à usage domestique et commercial. |