Stratégie canadienne du sport de haut niveau 2019
Sur cette page
- Liste des acronymes et abréviations
- Résultat final
- Définition
- Contexte
- État actuel
- État futur
- Secteurs d'intervention stratégiques
- Annexe A : Buts et objectifs de la Politique canadienne du sport
- Annexe B : Rôles et responsabilités
- Annexe C : À nous le podium, le sport c'est pour la vie voie d'accès au podium et développement à long terme du participant/athlète
- Annexe D : Cheminement du développement à long terme des participants autochtones
- Annexe E : Définition des piliers SPLISS
- Références
Liste des acronymes et abréviations
- CPC
- Comité paralympique canadien
- ANP
- À nous le podium
- ACE
- Association canadienne des entraîneurs
- BG
- Bonne gouvernance
- CCES
- Centre canadien pour l'éthique dans le sport
- CDLTA
- Cheminement de développement à long terme des participants autochtones
- COC
- Comité olympique canadien
- DLTA/P
- Développement à long terme de l'athlète/participant
- DALT
- Développement des athlètes à long terme
- DT
- Directeurs techniques
- EEQ
- Environnement d'entraînement quotidien
- EC
- Environnement de compétition
- ESI
- Équipe de soutien intégré
- ISOP
- Instituts du sport olympique et paralympique du Canada
- ISOP
- Intégrité du Sport
- MDA
- Matrice de développement des athlètes
- OT
- Officiels techniques
- ONS
- Organisations sportives nationales
- OSM
- Organismes de services multisports
- PPI
- Plan de performance individuel
- PSHN
- Planification du sport de haut niveau
- PCS
- Politique canadienne du sport
- PMO
- Profil de médaille d'or
- PEA
- Programme d'entraînement annuel
- RISOP
- Réseau des instituts du sport olympique et paralympique du Canada
- SSMS
- Sciences du sport et médecine sportive
- SSMSI
- Sciences du sport, médecine sportive et innovation
- SPLISS
- Sports Policy factors Leading to International Sporting Success
- SNRI
- Stratégie nationale de recherche et d'innovation
- SJG
- Style de jeu gagnant
- SRP
- Suivi des résultats des podiums
- VAP
- Voie d'accès au podium
Résultat final
Le Canada est doté d'un système de sport de haut niveau de calibre mondial qui est fondé sur des valeurs et qui permet aux athlètes de réaliser de meilleures performances, de façon constante, aux Jeux olympiques et paralympiques, aux autres jeux multisports d'importance, ainsi qu'aux championnats du monde seniors désignés.
Préambule
La Politique canadienne du sport (PCS)Note de bas de page 1 présente une vision pour la création d'une « culture dynamique et novatrice qui favorise et célèbre la participation et l'excellence sportives ». Le sport fondé sur des valeurs et animé par des principes doit revêtir une importance primordiale dans la quête d'excellence du Canada.
Dans la PCS, le but concernant le sport de haut niveau est énoncé comme suit : « Les athlètes canadiens obtiennent systématiquement d'excellents résultats dans le cadre de compétitions internationales de haut niveau, et ce, de manière juste et éthique ».
Afin d'atteindre ce but et en vertu du rapport de l'Examen de l'excellence cibléeNote de bas de page 2, la Stratégie canadienne du sport de haut niveau consiste à énoncer l'état souhaité des principaux secteurs stratégiques ciblés et les résultats attendus de ces derniers, conçus pour orienter les politiques et les priorités nationales des intervenants du sport de haut niveau à l'appui des 13 objectifs du sport de haut niveau de la PCS (annexe A).
Ces secteurs d'importance stratégique sont centrés sur trois axes visionnaires : les personnes, le système et la culture.
- Les personnes — les athlètes, les entraîneurs et les experts du système sont appuyés de manière globale et disposent des outils pour s'améliorer continuellement et atteindre des résultats de calibre mondial par l'entremise d'un système de sport de haut niveau fondé sur des valeurs.
- Le système — le système de sport de haut niveau est souple, innovant et guidé par des principes visant l'augmentation des occasions et des résultats de haut niveau.
- La culture — une culture du sport de haut niveau existe lorsque l'intégrité, la confiance et l'inclusivité favorisent la collaboration au sein du système dans les deux langues officielles afin d'abolir les barrières linguistiques.
Une annexe sur les rôles et responsabilités des intervenants dans le sport de haut niveau du Canada (annexe B) est jointe pour définir clairement les fonctions et les activités propres aux organismes clés du système de sport de haut niveau.
Un plan d'action comprenant des indicateurs appuiera cette stratégie en vue d'entreprendre des activités précises tout au long de sa mise en œuvre.
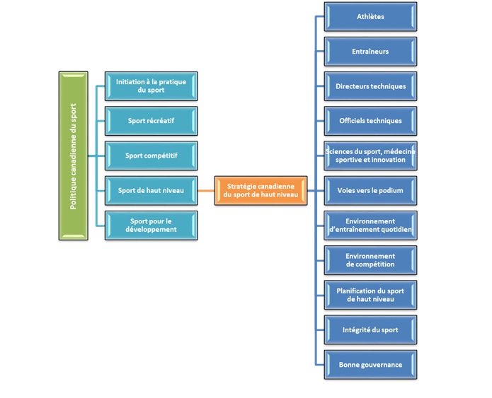
Figure 1 : Où se situe la stratégie canadienne du sport de haut niveau — Représentation graphique

Figure 1 : Où se situe la stratégie canadienne du sport de haut niveau — Représentation graphique — version textuelle
Cette représentation graphique place la stratégie du sport de haut niveau dans le contexte du système sportif canadien d'aujourd'hui. `
La politique canadienne du sport a cinq objectifs :
- Initiation à la pratique du sport
- Sport récréatif
- Sport compétitif
- Sport de haut niveau
- Sport pour le développement
La stratégie du sport de haut niveau fait partie de l'objectif du sport de haut niveau. La stratégie comporte onze principaux secteurs stratégiques ciblés :
- Athlètes
- Entraîneurs
- Directeurs techniques
- Officiels techniques
- Sciences du sport, médecine sportive et innovation
- Voies vers le podium
- Environnement d'entraînement quotidien
- Environnement de compétition
- Planification du sport de haut niveau
- Intégrité du sport
- Bonne gouvernance
Initiation à la pratique du sport : les Canadiens possèdent les habiletés fondamentales, les connaissances et les attitudes essentielles à une pratique sportive, organisée ou non.
Sport récréatif : les Canadiens ont la possibilité de faire du sport pour le plaisir, la santé, l'interaction sociale ou la détente.
Sport compétitif : les Canadiens ont la possibilité de s'améliorer continuellement et de compétitionner contre d'autres athlètes dans un contexte sécuritaire et éthique.
Sport de haut niveau : les athlètes canadiens obtiennent systématiquement d'excellents résultats lors de compétitions internationales de haut niveau, et ce, de manière juste et éthique.
Sport pour le développement : le sport est mis à profit pour favoriser le développement économique et social et promouvoir des valeurs positives sur la scène nationale et internationale.
Définition
Athlète au potentiel de médaille : un athlète qui a le potentiel de gagner une médaille aux prochains Jeux olympiques ou paralympiques ou aux suivants parce qu'il a satisfait à des critères de performance et à des indicateurs de PMO validés par « À nous le podium » et l'ONS.
Bien-être : la qualité ou l'état de santé physique et mentale qui résulte d'efforts délibérés et concerne les cinq dimensions du bien-être : émotionnel, social, spirituel, intellectuel et physique.
Calibre mondial : un calibre mondial est un système, une organisation ou une personne que l'on considère comme ayant le plus de succès ou le plus avancé dans un domaine ou un secteur d'activité en particulier.
Développement à long terme de l'athlète/participant (DLTA/P) : cadre d'entraînement, de compétition et de récupération à plusieurs stades qui oriente le parcours d'une personne en matière de sport et d'activité physique, de l'enfance à l'âge adulte. Les stades du cadre commencent par la découverte du sport qui mène au début de la pratique active et vont jusqu'à la quête d'excellence et/ou à la pratique de l'activité physique pendant toute la vie. Le DLTA englobe le Cheminement de développement à long terme des participants autochtones (CDLTA). Ce cheminement se veut un guide de référence pour les personnes travaillant avec des participants autochtones dans le domaine des sports et des loisirs. Il vient combler les lacunes des modèles sportifs généraux qui ne répondent pas nécessairement aux besoins et aux expériences des participants autochtones.
Équipe de soutien intégré (ESI) : une équipe multidisciplinaire de professionnels des sciences du sport, de médecine et de performance sportives qui soutiennent les athlètes et les entraîneurs dans leur milieu d'entraînement quotidien et leur environnement de compétition.
Excellence accrue : il s'agit d'une stratégie ciblée pour atteindre le podium aux Jeux olympiques et paralympiques.
Haut niveau : dans ce document, l'expression « haut niveau » désigne un système de sport qui soutient les athlètes s'étant engagés sur la voie d'accès au podium. Ce système possède les ressources et le personnel de soutien nécessaires pour produire des résultats aux Jeux olympiques, paralympiques ou aux championnats du monde seniors de chaque sport.
Holistique : ce qui est holistique mobilise et développe toute la personne (voir « bien-être »).
Intégrité du sport : cette notion fait référence au respect des valeurs du sport de haut niveau pour contrer le dopage, la manipulation des compétitions, la mauvaise gouvernance, la violence, l'abus et le harcèlement (de toute forme : sexuel, racial, etc.), et au soutien des dirigeants canadiens qui font la promotion de valeurs positives, de la lutte au dopage et de l'éthique dans le sport au niveau international.
Matrice de développement des athlètes (MDA) : la MDA décrit les compétences et les attributs des athlètes qui progressent dans les stades du cadre de développement des athlètes à long terme (DALT). La MDA générique de « Le Sport, c'est pour la vie » guide les organisations sportives nationales (ONS) dans la création d'une matrice de compétences et d'attributs propres à leur sport qui optimise le développement des athlètes. La MDA établit les savoirs préalables qui orientent la conception des programmes des ONS, les programmes et le matériel d'entraînement, et l'évaluation efficace des compétitions. Dans les stades d'excellence du DALT, les compétences et les attributs de la MDA sous-tendent le profil de médaille d'or.
Organisations nationales de sports (ONS) : elles sont les instances dirigeantes nationales de leur sport au Canada (souvent désignées par « fédérations sportives nationales » au niveau international).
Organismes de services multisports (OSM) : ces organismes dirigent ou coordonnent la prestation de services particuliers à la communauté nationale sportive.
Plan de performance individuel (PPI) : élaboré à partir de l'analyse des lacunes individuelles d'un athlète, ce plan est utilisé pour garantir une planification de la performance optimale, déterminer les services pertinents de médecine sportive et de sciences du sport, et surveiller les processus de correction des lacunes décelées. Le PPI s'aligne sur les suivis des résultats validés des podiums de chaque sport et les indicateurs de profil de médaille d'or (PMO).
Profil de médaille d'or (PMO) : l'ensemble de compétences et d'attributs qui soutiennent les performances d'un athlète capable de monter sur le podium aux Jeux olympiques, paralympiques ou aux championnats du monde seniors. Le PMO repose sur des mesures validées et des repères clairs pour chaque compétence et attribut, évalués selon le stade où l'athlète se trouve dans la voie d'accès au podium. Le PMO est le point de référence de l'excellence pour tous les profils des stades du cadre de DALT.
Programme d'entraînement annuel (PEA) : une approche systémique de l'entraînement en phases périodiques avec l'objectif de réaliser des performances optimales à des compétitions visées. L'analyse des lacunes individuelles d'un athlète oriente son PEA, qui se concentre sur la gestion du temps, le rendement optimal, la répartition de l'entraînement quotidien et les stratégies pour les compétitions.
Réseau des instituts du sport olympique et paralympique du Canada (Réseau ISOP) : ce réseau offre un milieu d'entraînement quotidien multisport de classe mondiale aux athlètes de haut niveau, aux entraîneurs et aux praticiens, ainsi qu'une direction experte, des programmes et des services en médecine sportive et en sciences du sport.
Sport fondé sur les valeurs : c'est une approche du sport qui est volontairement fondée sur un ensemble partagé de valeurs et de principes établi dans la Politique canadienne du sport et animée par elles. Les politiques, programmes et pratiques portant sur le sport nommeront ces valeurs, en feront la promotion, les consolideront, et exigeront qu'elles soient toujours présentes dans l'expérience sportive dans le bon équilibre et la bonne proportion, en respectant le stade de développement de l'athlète dans le programme de DALT de son sport.
Style de jeu gagnant (SJG) : le style de jeu gagnant est semblable au PMO, mais s'applique aux sports d'équipe et à d'autres sports comme le tennis, le badminton ou les sports de combat.
Suivi des résultats des podiums (SRP) : découlant des résultats des compétitions, ce suivi est la progression des repères de performance requise pour avancer sur la voie d'accès au podium et monter sur le podium aux Jeux olympiques, paralympiques ou aux championnats du monde seniors.
Voie d'accès au podium : le terme désigne les stades d'excellence du DALT définis par sport, et s'applique spécifiquement aux athlètes en route vers le podium au plus haut niveau de leur sport. La voie d'accès au podium englobe le Suivi des résultats des podiums (SRP) et le Profil de médaille d'or (PMO).
Contexte
La Stratégie canadienne du sport de haut niveau se concentre notamment sur les personnes et les organisations ou groupes suivants :
Athlètes
- Les athlètes sur la voie d'accès au podium ou l'équivalent établi par l'ONS (annexe C) et normalement conforme au DLTA aux stades S'entraîner à la compétition et S'entraîner à gagner
Experts du système qui travaillent directement avec les athlètes sur la voie d'accès au podium ou l'équivalent
- Entraîneurs
- Directeurs techniques
- Scientifiques du sport et praticiens en médecine sportive
- Officiels techniques
Organisations ou groupes
- Les organismes nationaux de sports (ONS) qui sont éligibles et reçoivent du Programme soutien au sport ou d'Excellence accrue de Sport Canada pour les programmes de haut niveau ou de l'équipe nationale
- Organismes de services multisports qui soutiennent les athlètes sur la voie d'accès au podium ou l'équivalent, ou travaillent avec eux
- Réseau des instituts du sport olympique et paralympique du Canada (RISOP)
- Système d'éducation postsecondaire canadien
- Gouvernement du Canada – Sport Canada
- Gouvernements provinciaux et territoriaux engagés dans le sport de haut niveau au Canada
- Gouvernements municipaux engagés dans le sport de haut niveau au Canada
État actuel
La PCS a fourni aux gouvernements et aux organisations sportives un cadre d'élaboration de politiques et de programmes qui répondent, au besoin, aux cinq buts énoncés et qui leur permet d'harmoniser et d'atteindre leurs propres objectifs. Cette harmonisation a donné lieu à un certain nombre de programmes nouveaux et révisés dans le domaine du sport de haut niveau (c.-à-d. l'approche d'excellence ciblée accrue, le programme d'amélioration des entraîneurs et Plan de Match) dont il est question dans la présente stratégie.
De plus, Sport Canada a utilisé l'étude sur les piliers SPLISS (Sports Policy factors Leading to International Sporting Success)Note de bas de page 3 pour évaluer le système sportif canadien en analysant et en évaluant des composantes précises nommées « piliers ». Cette information a servi à l'élaboration par le gouvernement canadien de politiques et de programmes essentiels dans le sport de haut niveau (annexe E).
Alors que les politiques et les programmes sportifs continuent d'évoluer, il n'y a pas de stratégie globale d'élaboration et de mise en œuvre de ces outils dans le domaine du sport de haut niveau. Le présent document vise à fournir une approche plus délibérée, cohérente et inclusive aux intervenants du sport de haut niveau au Canada.
État futur
Dans ce document de stratégie, la communauté du sport de haut niveau a dégagé une série de secteurs d'interventions stratégiques. Chacun de ces secteurs d'importance essentielle a un « état souhaité », décrivant la vision à long terme qui guidera les actions des intervenants. Les « résultats attendus » servent à définir l'orientation que prendra le système de sport de haut niveau.
Ce document n'établit pas l'ordre de priorité des « états souhaités » ni des « résultats attendus ». Les échéanciers particuliers sont définis dans le plan d'action.
Secteurs d'intervention stratégiques
Athlètes (A)
Liens à la PCS
- 1, 2, 3, 6, 8, 9, 11
État souhaité
Le Canada soutient de manière holistique ses athlètes tout au long de leur carrière sportive de haut niveau tout en conservant et en augmentant son bassin d'athlètes au potentiel de médaille.
Résultats attendus
Recrutement
- A1 : Le nombre d'athlètes qui atteint les niveaux de performance établis à chaque stade de la voie d'accès au podium augmente
- A2 : La diversité sexuelle, ethnique et culturelle des athlètes est représentative de la population canadienne
- A3 : Les athlètes suivent des plans d'intégration et de perfectionnement personnel obligatoires en préparation à leur cheminement de haut niveau
Perfectionnement
- A4 : Les athlètes atteignent les seuils de performance sportive établis à chacune des étapes de la voie d'accès au podium
- A5 : Les athlètes disposent d'un programme global de mieux-être complet et accessible
Rétention
- A6 : Les athlètes continuent de pratiquer leur sport comme il est prévu dans leur cheminement de haut niveau
- A7 : Les athlètes sont prêts à passer à une vie autre que celle d'un athlète de haut niveau et reçoivent le soutien dont ils ont besoin
- A8 : Les athlètes retraités tiennent des rôles de premier plan dans le système sportif canadien
Entraîneurs (E)
Liens à la PCS
1, 2, 3, 6, 8, 10, 11
État souhaité
Le système canadien du sport a recruté, formé et maintenu en poste des entraîneurs représentatifs et diversifiés de calibre mondial pour toutes les ONS.
Résultats attendus
Recrutement
- E1 : Les entraîneurs participent au Programme national de certification des entraîneurs (Compétition – développement gradation avancée et Compétition – haute performance)
- E2 : La diversité sexuelle, ethnique et culturelle des entraîneurs recrutés est représentative de la population canadienne
Perfectionnement
- E3 : Les entraîneurs ont obtenu la certification Compétition – développement gradation avancée et Compétition – haute performance du Programme national de certification des entraîneurs
- E4 : Les entraîneurs entreprennent des activités de perfectionnement professionnel pour améliorer leurs compétences et conserver leur certification
- E5 : Les entraîneurs sont considérés comme des chefs de file mondiaux
Rétention
- E6 : Les entraîneurs obtiennent un soutien holistique tout au long de leur carrière
- E7 : Les entraîneurs restent dans leurs rôles pendant des périodes optimales afin d'assurer la stabilité, la continuité et le succès dans leur sport
Directeurs techniques* (DT)
* Directeurs de haut niveau, conseillers de haut niveau, directeurs de la voie d'accès au podium ou d'autres postes définis par l'ONS.
Liens à la PCS
1, 2, 3, 4, 6, 8, 9, 10
État souhaité
Le système canadien du sport a recruté, formé et maintenu en poste des directeurs techniques de calibre mondial pour l'ensemble des ONS.
Résultats attendus
Recrutement
- DT1 : Des directeurs techniques entrent dans le système du sport de haut niveau
- DT2 : La diversité sexuelle, ethnique et culturelle des directeurs techniques recrutés est représentative de la population canadienne
- DT3 : Les ONS avec une discipline de sport paralympique ont recruté un directeur technique paralympique à plein temps
Perfectionnement
- DT4 : Les directeurs techniques entreprennent des activités de perfectionnement professionnel pour améliorer leurs compétences
- DT5 : Les directeurs techniques ont accès à de la planification de cheminement de carrière
- DT6 : Les directeurs techniques ont des occasions de participer aux comités techniques des fédérations internationales
Rétention
- DT7 : Les directeurs techniques demeurent en poste pendant une période optimale qui favorise la stabilité, la continuité et la réussite dans leur sport
- DT8 : Les directeurs techniques obtiennent un soutien holistique tout au long de leur carrière dans le sport de haut niveau
Officiels techniques* (OT)
* Officiels techniques (comprenant les spécialistes de la classification paralympique)
Liens à la PCS
1, 2, 3, 4, 5, 6, 9, 10
État souhaité
Le système canadien du sport de haut niveau a recruté, formé et maintenu en poste des officiels techniques de calibre mondial.
Résultats attendus
Recrutement
- OT1 : Des officiels techniques qui possèdent les connaissances, les habiletés et le jugement nécessaires pour appuyer des compétitions justes et sécuritaires intègrent le système du sport de haut niveau
- OT2 : La diversité sexuelle, ethnique et culturelle des officiels techniques recrutés est représentative de la population canadienne
- OT3 : Les ONS avec une discipline de sport paralympique recrutent des spécialistes de la classification paralympique et des officiels techniques pour soutenir leur système national de compétition
Perfectionnement
- OT4 : Les officiels techniques entreprennent des activités de perfectionnement professionnel pour améliorer leurs compétences
- OT5 : Les officiels techniques ont la possibilité de se joindre à des comités techniques internationaux de leur sport
Rétention
- OT6 : Les officiels techniques demeurent en poste pendant une période optimale qui favorise la stabilité, la continuité et la réussite dans leur sport
Sciences du sport, médecine sportive et innovation (SSMSI)
Liens à la PCS
1, 2, 3, 4, 6, 10, 11
État souhaité
Le Canada dispose d'un bassin durable de scientifiques du sport qui sont de calibre mondial et qui fournissent une médecine et une technologie sportives cohérentes à tous les athlètes sur la voie d'accès au podium et à leurs entraîneurs.
Les organisations sportives ont la compétence et la capacité de prendre des décisions fondées sur des données factuelles qui favorisent l'innovation.
Résultats attendus
Recrutement
- SSMSI1 : L'Environnement d'entraînement quotidien (EEQ) et l'Environnement de compétition (EC) sont appuyés par un nombre optimal de praticiens des SSMS
- SSMSI2 : La diversité sexuelle, ethnique et culturelle des praticiens des SSMS accrédités qui sont recrutés reflète davantage celle de la population canadienne
Perfectionnement
- SSMSI3 : Le cheminement des carrières se développe et fournit suffisamment de praticiens de qualité dans toutes les disciplines de SSMS
Rétention
- SSMSI4 : Les praticiens des SSMS demeurent en poste pendant une période optimale qui favorise la stabilité, la continuité et la réussite dans leur sport
- SSMSI5 : La prestation des services de SSMS est fondée sur un plan de haut niveau exhaustif mis en œuvre par les entraîneurs qui comprend un plan intégré pour l'équipe de soutien ainsi qu'une analyse des écarts de performance de chaque athlète
- SSMSI6 : Les athlètes et les entraîneurs reçoivent un niveau constant de services dans le RISOP et à l'extérieur de celui-ci, y compris dans l'EEQ et l'EC lors de compétitions internationales majeures
- SSMSI7 : Une stratégie collaborative nationale de recherche et d'innovation en sport (SNRI) aide les athlètes à atteindre le podium
- SSMSI8 : Les athlètes, les entraîneurs, les administrateurs et les praticiens en SSMS ont accès aux solutions de recherche appliquée et d'innovation pour atteindre le podium
Voie d'accès au podium (VAP)
Liens à la PCS
2, 3, 4, 8, 9, 11
État souhaité
Les ONS suivent le développement des athlètes sur leur voie d'accès au podium, dont le Suivi des résultats des podiums ou le Style de jeu gagnant et le Profil de médaille d'or, laquelle est parfaitement harmonisée à leur Matrice de développement des athlètes.
Résultats attendus
- VAP1 : Les ONS ont une voie d'accès au podium validée qui inclut le Suivi des résultats des podiums ou le Style de jeu gagnant, et le Profil de médaille d'or
- VAP2 : Les ONS harmonisent la Matrice de développement de l'athlète au profil de médaille d'or de celui-ci
- VAP3 : Les ONS font le suivi de leurs athlètes sur la voie d'accès au podium avec des analyses de données factuelles
Environnement d'entraînement quotidien (EEQ)
Liens à la PCS
2, 3, 4, 8, 9, 11
État souhaité
Les athlètes et les entraîneurs bénéficient de programmes, de ressources et de services particuliers à l'échelle du pays dans des centres d'entraînement de haut niveau appropriés et à des moments d'entraînement optimaux.
Résultats attendus
- EEQ1 : Les athlètes, les entraîneurs, les directeurs techniques et les praticiens en SSMS ont accès en temps opportun aux centres d'entraînement de haut niveau appropriés
- EEQ2 : Les athlètes et les entraîneurs déclarent profiter d'un EEQ de qualité, accueillant, sain et sécuritaire qui encourage l'esprit sportif et le sport sans drogue
- EEQ3 : On constate une harmonisation des EEQ dans le système sportif de haut niveau (club/OPS/ONS)
Environnement de compétition (EC)
Liens à la PCS
1, 2, 3, 4, 5, 6, 7, 9, 11
État souhaité
Les athlètes ont un accès constant à des compétitions appropriées qui correspondent à leur plan de performance individuel afin d'améliorer leur progression sur la voie d'accès au podium.
Résultats attendus
- EC1 : Les ONS élaborent un plan de compétition approprié qui respecte leur plan annuel du sport de haut niveau et favorise la progression de l'athlète sur la voie d'accès au podium
- EC2 : Les athlètes et les entraîneurs bénéficient de l'appui constant de ESI pendant les compétitions
- EC3 : Les athlètes et les entraîneurs déclarent profiter d'un EC de qualité, accueillant, sain et sécuritaire qui encourage l'esprit sportif et le sport sans drogue
Planification du sport de haut niveau (PSHN)
Liens à la PCS
3, 4, 6, 7, 8, 9, 11, 13
État souhaité
Les ONS ont un plan quadriennal du sport de haut niveau bien défini et complet qui mène à des performances soutenues à l'échèle internationale.
Il existe une harmonisation des politiques et une collaboration dans le système canadien de sport de haut niveau.
Résultats attendus
- PSHN1 : Les plans de haut niveau des ONS font régulièrement l'objet d'un suivi et de rajustements afin de cerner les écarts de performance par rapport aux plans pour les championnats du monde seniors et les Jeux olympiques ou paralympiques
- PSHN2 : Les plans de haut niveau des ONS sont liés ou intégrés au plan stratégique global, au plan de compétition et à la voie d'accès au podium
- PSHN3 : Le système canadien de sport de haut niveau a ciblé les secteurs qui requièrent une harmonisation Note de bas de page 4
Intégrité du Sport (IS)
Liens à la PCS
1, 2, 3, 5, 6, 8, 11, 12
État souhaité
Le système sportif canadien dispose des outils, des ressources et de l'expertise nécessaires pour faire en sorte que le sport de haut niveau soit fondé sur des valeurs.
Le système canadien de sport de haut niveau ne tolère aucunement l'abus, le harcèlement, la discrimination et le dopage dans le sport.
Résultats attendus
- IS1 : Les sportifs canadiens de haut niveau ont les outils, les ressources et le soutien nécessaires pour réaliser des performances de haut niveau en respectant les valeurs
- IS2 : Le système canadien du sport de haut niveau est exempt d'abus, de harcèlement et de discrimination
- IS3 : Le système canadien du sport de haut niveau est juste, sécuritaire et inclusive
- IS4 : Les sportifs canadiens de haut niveau ont à leur disposition les ressources et processus nécessaires pour traiter leur plainte relier au harcèlement, d'abus ou d'une expérience injuste ou non sécuritaire
- IS5 : Tous les résultats canadiens de haut niveau sont obtenus sans dopage
- IS6 : Les dirigeants canadiens du sport de haut niveau s'engagent dans la défense de l'intégrité du sport sur le plan international
- IS7 : Les ONS, OSM et leurs organisations sportives provinciales ou territoriales ont adhéré au Mouvement entraînement responsable
Bonne gouvernance (BG)
Liens à la PCS
1, 2, 3, 4, 5, 6, 8, 9, 11, 12, 13
État souhaité
Tous les partenaires du système canadien du sport de haut niveau adhèrent à une gouvernance transparente et aux meilleures pratiques d'affaires comme moyen de développer et de protéger l'intégrité du système de sport de haut niveau.
Les athlètes se sentent à l'aise de s'exprimer sur les problèmes de gouvernance et d'adresser leurs préoccupations à leur organisation sportive ou à d'autres organisations sportives de haut niveau.
Résultats attendus
- BG1 : Le système sportif canadien a élaboré et adopté un code canadien de bonne gouvernance
- BG2 : Les directeurs techniques du sport de haut niveau ont des rapports hiérarchiques et un cadre décisionnel clairs fondés sur des rôles et des responsabilités détaillés au sein de la structure de gouvernance de leur sport
- BG3 : Les organisations nationales de haute performance ont une voix influente d'athlète à leurs tables de décision
- BG4 : Une charte canadienne des droits et responsabilités des athlètes est adoptée par les athlètes, les autorités fédérales, provinciales et territoriales, les OSM et ONS
Annexe A : Buts et objectifs de la Politique canadienne du sport
But de la PCS – Sport de haut niveau (2012)
Les athlètes canadiens obtiennent systématiquement d'excellents résultats dans le cadre de compétitions internationales de haut niveau, et ce, de manière juste et éthique.
Objectifs de la PCS – Sport de haut niveau
* Un astérisque indique que l'objectif figure sous plus d'un but stratégique.
- Au Canada, tous les participants à des compétitions respectent un code d'éthique et un code de conduite.*
- Sur la scène internationale, les Canadiens sont des chefs de file dans la promotion de valeurs positives, de la lutte antidopage et de l'éthique dans le sport.
- Les pratiques et connaissances scientifiques de pointe sont intégrées au soutien des athlètes et au perfectionnement des entraîneurs.
- Les dirigeants techniques planifient et offrent des programmes de classe mondiale pour le sport de haut niveau.
- Les compétitions sportives sont encadrées par des officiels compétents qui possèdent les connaissances, les compétences et le jugement nécessaires pour favoriser une compétition juste et sécuritaire.*
- Les liens et partenariats établis parmi et entre les organismes sportifs, les municipalités, les administrations locales et les établissements d'enseignement permettent de bonifier et d'harmoniser le développement des athlètes, des entraîneurs et des officiels et de maximiser l'utilisation des installations.*
- Tous les partenaires-hôtes adhèrent à une stratégie nationale coordonnée d'accueil d'événements nationaux et internationaux, afin de maximiser leur contribution aux objectifs sportifs et de renforcement des liens communautaires.
- Des stratégies pour le dépistage et le développement systématiques des athlètes prometteurs de haut niveau sont élaborées et mises en œuvre.
- Les objectifs de performance lors de manifestations internationales majeures orientent les attentes et aident à évaluer la performance livrée ainsi que l'efficacité du système sportif.
- Les acteurs clés du milieu possèdent la capacité organisationnelle voulue, c'est-à-dire la gouvernance ainsi que les ressources humaines et financières, pour atteindre les objectifs du système sportif de haut niveau.*
- Les rôles et responsabilités des acteurs dans le contexte du sport de haut niveau sont clairement définis en tenant compte de la capacité des organisations, afin d'atteindre les objectifs fixés.*
- De nouvelles démarches pour obtenir des ressources durables et diversifiées des secteurs public et privé sont examinées et mises en œuvre en vue du développement continu du sport.*
- Davantage de leaders sportifs canadiens occupent des postes haut placés au sein des fédérations sportives et organisations multisports internationales.
Annexe B : Rôles et responsabilités
Gouvernement du Canada (Sport Canada)
Accroître les possibilités pour les Canadiens d'exceller dans le système sportif de haut niveau, grâce à un leadership politique et à des investissements financiers stratégiques au niveau fédéral.
Gouvernements provinciaux et territoriaux
Accroître les possibilités pour les Canadiens d'exceller dans le système sportif de haut niveau, grâce à un leadership politique et à des investissements financiers stratégiques au niveau provincial/territorial.
Comité olympique canadien (COC)
Assurer le leadership de l'obtention de médailles et, conjointement avec les ONS, diriger la planification et la préparation de l'équipe canadienne pour les Jeux olympiques et panaméricains et promouvoir les principes et les valeurs de l'Olympisme.
Comité paralympique canadien (CPC)
Assurer le leadership de l'obtention de médailles et, conjointement avec les ONS, diriger la planification et la préparation de l'équipe canadienne pour les Jeux paralympiques et parapanaméricains. Diriger la mise en place d'un système sportif paralympique durable au Canada pour permettre aux athlètes canadiens d'atteindre le podium aux Jeux paralympiques.
À nous le podium (ANP)
À nous le podium diriger le développement des sports au Canada pour que les athlètes réalisent, de façon constante, de meilleures performances dignes d'un podium aux Jeux olympiques et paralympiques. À nous le podium accorde la priorité aux stratégies de financement en formulant des recommandations de financement d'après une approche ciblée, collaborative et fondée sur des preuves dirigée par des experts.
Association canadienne des entraîneurs (ACE)
Améliorer la performance des athlètes grâce à un entraînement de qualité. Présenter une orientation en unissant les intervenants et les partenaires afin d'accroître le niveau de compétence des formateurs en sport de haut niveau grâce aux méthodes d'enseignement actuelles et aux expériences et possibilités d'enseignement scientifique, ce qui, en fin de compte, élargira la portée et l'influence de l'entraîneur.
Centre canadien pour l'éthique dans le sport (CCES)
Conscientiser la population canadienne à l'égard du sport en activant un système sportif fondé sur des valeurs et des principes, en préconisant un sport juste, sécuritaire et ouvert et en protégeant l'intégrité du sport. Le CCES, en collaboration avec des intervenants clés, vise l'atteinte d'un sport sans dopage et la protection du droit de participation des athlètes à des compétitions dans un environnement sportif équitable et éthique. Le CCES veille au respect de la Politique mondiale antidopage.
Le Réseau des instituts du sport olympique et paralympique du Canada (RISOP)
Offrir un environnement d'entraînement quotidien multi-sports de calibre mondial aux athlètes, aux entraîneurs et aux praticiens de sports de haut niveau grâce à un leadership spécialisé, à des programmes et à des services de sciences du sport et de médecine du sport.
Organismes nationaux de sport (ONS)
Apporter un soutien (notamment financier) et un leadership au programme de haut niveau propre au sport en facilitant l'accès à des environnements d'entraînement quotidiens de classe mondiale, constitués notamment des services d'entraîneurs, d'installations, d'équipement, de services de science et de recherche dans le domaine du sport et de possibilités de compétition à l'échelle internationale. Les ONS interagissent avec les organismes provinciaux et territoriaux de régie du sport et leur prodiguent des conseils en matière de programmes de développement dans le cadre de leur rôle au sein du système sportif de haut niveau, de la voie d'accès au podium et des initiatives de DLTP/A.
Annexe C : À nous le podium, le sport c'est pour la vie voie d'accès au podium et développement à long terme du participant/athlète
Figure 2 : Cadre de développement à long terme du participant/athlète

Figure 2 : Cadre de développement à long terme du participant/athlète — version textuelle
Ce graphique place les concepts de la Voie vers le podium dans le cadre de développement à long terme de l'athlète. Il s'agit d'un cadre d'entraînement, de compétition et de récupération à plusieurs stades qui oriente le parcours d'une personne en matière et d'activité physique, de l'enfance à l'âge adulte. Les stades du cadre commencent par la découverte du sport qui mène au début de la pratique active et vont jusqu'à la quête d'excellence et/ou à la pratique de l'activité physique pendant toute la vie.
La voie d'accès au podium décrit les étapes d'excellence du cadre définies par le sport, et s'applique spécifiquement aux athlètes en route vers le podium au plus haut niveau de leur sport. La voie d'accès au podium englobe le suivi des résultats des podiums, le style de jeu gagnant et le profil de la médaille d'or. Ces concepts se rencontrent du stade de s'entraîner pour s'entraîner du cadre en passant par le stade de s'entraîner à la compétition et terminer au stade de s'entraîner pour gagner.
Annexe D : Cheminement du développement à long terme des participants autochtones
Figure 3 : Du terrain de jeu aux jeux

Figure 3 : Du terrain de jeu aux jeux — version textuelle
Ce graphique définit le cheminement du développement à long terme des participants autochtones. Il s'agit d'un modèle à double hélice qui utilise les mêmes étapes que le cadre de développement à long terme de l'athlète et constitue en outre un pont entre le système communautaire autochtone et le système traditionnel. Il est né de la conviction que les modèles courants de développement du sport ne correspondent pas nécessairement aux besoins ou aux expériences des peuples autochtones.
Annexe E : Définition des piliers SPLISS
Piliers SPLISS | Description des piliers | Principaux domaines d'intérêt stratégiques |
---|---|---|
1 | Le soutien financier vise à mesurer le financement accordé par les nations au sport en général et au sport d'élite en particulier. Les ressources financières constituent la base de la mesure dans laquelle les huit autres piliers du « processus » peuvent être mis en œuvre. |
|
2 | L'élaboration des politiques porte sur l'organisation et la structure du sport au sein des nations. Au niveau stratégique, on croit que pour que les nations aient une chance réaliste de réussir dans le sport d'élite, il faut que les gouvernements leur donnent un leadership approprié. |
|
3 | La pratique des sports et les normes de compétition sont liées par le désir de créer un solide bassin de talents sportifs à partir desquels un noyau de concurrents d'élite peut se développer. Bien que la relation entre le sport populaire et le sport d'élite soit souvent incompatible, la plupart des athlètes de haut niveau sont passés par le sport populaire. S'il appert qu'une vaste base sportive n'est pas toujours garante de réussite, elle peut influer sur le succès grâce à l'apport continu de jeunes talents et à une formation de grande qualité. |
|
4 | Le dépistage du talent sportif porte sur deux aspects du développement du sport d'élite, soit l'identification des talents comme telle et le développement des talents secondaires. |
|
5 | Le soutien aux athlètes et après la carrière traite du soutien aux athlètes pour l'amélioration du mode de vie et de l'encadrement qui leur est offert. La retraite sportive est devenue un sujet d'étude répandu et plusieurs pays ont mis sur pied des programmes de soutien lors de la transition des athlètes après leur carrière. |
|
6 | Les installations d'entraînement ont trait aux installations et infrastructures des sports d'élite. On estime que ces facteurs sont importants. En plus des installations d'entraînement réservées au sport, les instituts des sports d'élite disposent également de sièges administratifs et entretiennent des liens étroits avec les établissements d'enseignement et les installations de médecine et de sciences sportives. |
|
7 | La prestation de l'entraînement et le perfectionnement des entraîneurs portent sur les différents domaines de perfectionnement professionnel des entraîneurs et les occasions de perfectionnement qui leur sont offertes pour tous les aspects de leur carrière d'entraîneur d'élite. En outre, ce pilier porte sur la situation d'emploi des entraîneurs et les dispositions relatives aux entraîneurs. |
|
8 | Les compétitions nationales et internationales ont trait à l'organisation des compétitions aux niveaux national et international, puisqu'elles ont toutes deux été identifiées en tant que facteurs importants de perfectionnement des athlètes. En organisant des compétitions nationales, un pays peut accroître les possibilités de ses athlètes qui s'efforcent d'offrir constamment des performances de calibre de sport d'élite. |
|
9 | Le soutien à la recherche scientifique et à la médecine du sport s'intéresse à l'apport des sciences au sport d'élite et cherche à examiner dans quelle mesure les pays adoptent une approche coordonnée pour l'organisation et la diffusion des résultats et de l'information scientifique. |
|
Facteurs essentiels d'un système de sport de haut niveau performant (SPLISS)
D'un point de vue général, l'étude sur les facteurs des politiques d'activités sportives menant à la réussite internationale dans le sport (SPLISS)Note de bas de page 5 évalue les systèmes sportifs en analysant et en mesurant des composantes particulières appelées « piliers ». Sport Canada a utilisé les neuf piliers du SPLISS pour élaborer son propre cadre d'évaluation afin de bien comprendre la complexité de notre système sportif canadien. Dans le but d'adapter l'analyse, Sport Canada a décidé d'analyser et d'évaluer l'information selon une perspective canadienne, tout en faisant preuve d'objectivité au long du processus. La capacité permettant de comparer le Canada à certains des pays les plus performants a joué un rôle clé dans l'identification non seulement des forces, mais aussi des faiblesses du Canada. Bien que chaque nation possède un système sportif assez unique, les mêmes caractéristiques positives se retrouvent parmi les nations en tête du classement. Cette information a servi à l'élaboration de politiques et de programmes clés pour le volet Haut niveau de Sport Canada. Le graphique suivant présente les composantes des piliers et tente de donner un aperçu des forces et des faiblesses du Canada abordées dans la stratégie.
Figure 4 : Le Canada comparé à 8 pays sélectionnés Adapté de SPLISS

Figure 4 : Le Canada comparé à 8 pays sélectionnés Adapté de SPLISS — version textuelle
Un graphique en toile d'araignée qui compare le classement du Canada par rapport aux pointages moyens de huit pays sélectionnés sur les dix facteurs clés d'un système de sport de haut niveau performant. Le Canada est comparé au Brésil, à la Chine, à la France, à l'Allemagne, au Japon, à la Russie, au Royaume-Uni et aux États-Unis. Le Canada obtient des résultats inférieurs à la moyenne en ce qui concerne l'appui financier, la participation en sport, l'identification de talent, l'appui durant et post-carrière et l'environnement du sport. Le Canada est dans la moyenne pour le développement de politiques, les installations d'entraînement, l'appui en recherche scientifique et en médecine du sport. Le Canada se situe au-dessus de la moyenne en matière d'offre et de développement des entraîneurs et de compétitions nationales et internationales.
Références
Politique canadienne du sport 2012.
Glossaire technique – À nous le podium, Le sport pour la vie et Voie d'accès au podium.
Programme d'amélioration des entraîneurs.
Gouvernement du Canada, Politique sur le sport pour les personnes ayant un handicap.
Gouvernement du Canada, Examen de l'approche d'excellence ciblée de Sport Canada - Document d'information.
Stratégie et du cadre d'investissement pour les RISOP.
De Bosscher, Veerle et al., Successful Elite Sport Policies : An International Comparison of Sports Policy Factors leading to International Sporting Success (SPLISS 2.0) in 15 Nations, Meyer et Meyer Sport, 2015 (disponible en anglais seulement).
Centre canadien pour l'éthique dans le sport, Programme canadien antidopage.
Circle sportif autochtone, Cheminement du développement à long terme des participants autochtones.