Canadian Armed Forces Grievance Policy
Attention
This policy comes into effect on April 1, 2026.
Grievances submitted before April 1, 2026 will continue to be processed under the current QR&Os and DAODs.
Table of Contents
- Message from the Director General Canadian Forces Grievance Authority
- Section 1 – Overview
- 1.1 Canadian Armed Forces Grievance System
- 1.2 Oversight and Direction of the Canadian Armed Forces Grievance System
- 1.3 Right to Grieve
- 1.4 Exceptions to Right to Grieve
- 1.5 Chain of Command Responsibility
- 1.6 Canadian Armed Forces Members
- 1.7 Other Complaint Mechanisms
- 1.8 Proactive Resolution
- 1.9 Notice of Intent to Grieve
- 1.10 National Grievance Registry (NGR)
- 1.11 Format of Written Submissions
- Section 2 – Grievance Submission
- 2.1 Submitting a Grievance
- 2.2 Duties of a Grievor
- 2.3 Time Limits
- 2.4 Duties on Receipt of a Grievance Submitted to the Canadian Forces Grievance Authority
- 2.5 Duties on Receipt of a Grievance Submitted to a Commanding Officer
- 2.6 Officers Who May Act as Initial Authority in Respect of a Grievance
- 2.7 Suspension and Resumption of Consideration of Grievance
- 2.8 Handling of the Grievance File
- 2.9 Assisting Members: Assignment, Duties, and Limitations
- Section 3 – Consideration and Determination
- 3.1 Duties of a Redress Authority
- 3.2 Duties of an Initial Authority
- 3.3 Legal Advice and Representation
- 3.4 Request to have a Final Authority Review a Grievance
- 3.5 Duties of the Final Authority
- 3.6 Reconsideration Due to New Facts
- 3.7 Referral to the Military Grievances External Review Committee (Grievances Committee)
- Section 4 – Implementation
- Section 5 – Performance Appraisal Report
- Appendix A - Initial Authority Grievance Process
- Appendix B – Final Authority Grievance Process
Message from the Director General Canadian Forces Grievance Authority
The purpose of the Canadian Armed Forces Grievance System (CAFGS) is to maintain the operational effectiveness of the Canadian Armed Forces (CAF), including their efficiency and morale. It plays a vital role in ensuring that workforce matters are heard and addressed, thereby reinforcing administrative efficiency and boosting morale. By providing a structured avenue for grievances, the CAFGS enhances the CAF ability to carry out their mission in defence of Canada and Canadians and supporting international peace and stability.
This Canadian Armed Forces Grievance Policy (also referred to as this Policy) provides clear direction and guidance to grievors on how to submit, manage, and follow up on their grievance within the military grievance process. It reinforces the fundamental principles that rights and entitlements are to be respected, individuals are to be supported, and grievances are to be administered as informally and expeditiously as the circumstances and the considerations of fairness permit.
This Policy provides essential guidance on the grievance process, including submission, determination, and implementation. It is important to note that this policy is not a stand-alone document. Rather, it supplements existing provisions outlined in the National Defence Act (NDA), the Queen’s Regulations and Orders for the Canadian Forces (QR&O) and the Defence Administrative Orders and Directives (DAOD).
Together, these instruments provide a comprehensive framework to ensure that grievances are addressed with integrity, consistency and procedural fairness.
The Canadian Forces Grievance Authority (CFGA) remains committed to upholding these standards and fostering a culture of respect, accountability and continuous improvement across the CAF.
Director General Canadian Forces Grievance Authority
Section 1 – Overview
1.1 Canadian Armed Forces Grievance System
Purpose
- 1.1.1 The purpose of the Canadian Armed Forces Grievance System (CAFGS) is to maintain the operational effectiveness of the CAF, including its efficiency and morale.
Applicable Legislation, Regulations and Policy
- 1.1.2 The CAFGS is subject to the following legislation and policy:
- Sections 29 to 29.28 of the NDA;
- Chapter 7 (Grievances) of the Queen’s Regulations and Orders for the Canadian Forces (QR&O);
- Defence Administrative Order and Directive (DAOD) 2017-0 (Military Grievances); and
- the CAF Grievance Policy.
Applicability
- 1.1.3 This policy applies to grievances submitted on or after the 1 April 2026.
1.2 Oversight and Direction of the Canadian Armed Forces Grievance System
- 1.2.1 The Director General Canadian Forces Grievance Authority (DGCFGA) is responsible for overseeing, administering and ensuring the implementation of directives within the CAFGS. DGCFGA oversees key functions which include:
- overseeing the National Grievance Registry (NGR), including the registering, routing and tracking of grievances, and producing a biennial report on the status of the CAFGS for approval by the Chief of Defence Staff (CDS);
- ensuring that the assistance of an assisting member is made available to grievors throughout the grievance process;
- overseeing, and coordinating, and at times delivering training programs for grievance analysts, assisting members, Commanding Officers (CO), and redress authorities; and
- coordinating, assisting and delivering training programs on the operation of the CAFGS for Commanding Officers (CO) and redress authorities.
1.3 Right to Grieve
- 1.3.1 Section 29(1) of the NDA provides:
- Right to grieve
- An officer or non-commissioned member who has been aggrieved by a decision, act, or omission in the administration of the affairs of the Canadian Forces for which no other process for redress is provided under this Act is entitled to submit a grievance.
- Right to grieve
- 1.3.2 Members may grieve a decision, act, omission including an act, regulation or policy that governs their conditions of service, even if the authority to amend that instrument or to provide the redress sought by the grievor lies outside the CAF.
1.4 Exceptions to Right to Grieve
- 1.4.1 Subsections 29(2) and (2.1) of the NDA provide the following:
- Exceptions
- (2) There is no right to grieve in respect of:
- a decision of a court martial or the Court Martial Appeal Court;
- a decision of a board, commission, court or tribunal established other than under this Act; or
- a matter or case prescribed by the Governor in Council in regulations.
- (2) There is no right to grieve in respect of:
- Military judges
- (2.1) A military judge may not submit a grievance in respect of a matter that is related to the exercise of his or her judicial duties.
- Exceptions
- 1.4.2 For matters or cases falling under paragraph 29(2)(c) of the NDA, see QR&O articles 7.03 (Exception to Right to Grieve) and 101.20 (Application – Representation on Appeal).
1.5 Chain of Command Responsibility
- 1.5.1 As outlined in QR&O articles 4.02 (General Responsibilities of Officers) and 5.01 (General Responsibilities of Non-Commissioned Members), all members of the chain of command (CoC) have a duty to support the welfare, efficiency, and discipline of their subordinates and a responsibility to make decisions in a transparent and accountable manner. This includes an obligation, where appropriate, to explain the rationale for decisions, acts or omissions that affect a member’s conditions of service. The CAFGS serves as a mechanism for military personnel to grieve decisions, acts, or omissions that they believe adversely affect their conditions of service. Prior to submitting a grievance, members are encouraged to consider proactive resolution options, see subsection 1.8.
1.6 Canadian Armed Forces Members
- 1.6.1 CAF members:
- form a distinct group within Canadian society;
- are required by law to obey lawful orders;
- serve at the pleasure of the Crown upon enrolment until lawfully released;Return to footnote 1
- serve anywhere and perform any lawful duty required by the Crown, with no reciprocating obligation on the part of the Crown;
- are subject to the Code of Service Discipline and all other Canadian laws; and
- have no union, contract, collective agreement or bargaining process, and their conditions of service are established in large part by the NDA, the QR&O and other regulations, orders, instructions and directives.
- 1.6.2 The unique status and obligations of CAF members underpin their right to submit a grievance. Given their distinct relationship with the Crown and the absence of a bargaining process, the CAFGS serves as one of the primary avenues for addressing administrative concerns.
1.7 Other Complaint Mechanisms
- 1.7.1 In some situations other complaint mechanisms should be considered instead of or prior to submitting a grievance. Members are encouraged to consult with the Conflict and Complaint Management Service (CCMS) centres to clarify the available avenues for resolution and obtain support on how best to proceed.
1.8 Proactive Resolution
Prior to Submitting a Grievance
- 1.8.1 Submitting a grievance should not typically be the initial step for a member wishing to address an issue. Prior to submitting a grievance, members are encouraged to consider proactive resolution options by raising the issue with their CO, either verbally, by email, in writing, or by submitting a notice of intent to grieve (NOI) in accordance with subsection 1.9 (NOI).
- 1.8.2 Attempting proactive resolution or submitting an NOI does not suspend or prolong the 90-day time limit for submitting a grievance under QR&O article 7.06 (Time Limit to Submit Grievance) paragraph (1).
1.9 Notice of Intent to Grieve
- 1.9.1 Members are encouraged to seek resolution at the lowest level by submitting a digital notice of intent (NOI) to grieve to their CO prior to submitting a grievance. Members should use the digital NOI Form available on the Canadian Forces Grievance Authority (CFGA) Website. An electronic version is also available in the Defence Forms Catalogue.
- 1.9.2 An NOI to grieve should be initiated as soon as possible after the decision, act or omission in question. The NOI formalizes the process of finding a proactive resolution at the lowest level and is the optimal mechanism for an early and local resolution of issues within the CoC.
- 1.9.3 Submitting an NOI to grieve allows for the timely assignment of an assisting member in accordance with paragraph 2.9.1, ensuring the member has access to support both in determining whether a formal grievance is required and, if applicable, in preparing the grievance submission.
- 1.9.4 An NOI to grieve does not suspend or prolong the 90-day time limit for submitting a grievance under QR&O paragraph 7.06(1).
- 1.9.5 While submitting an NOI to grieve is encouraged it is not a mandatory prerequisite for submitting a grievance.
1.10 National Grievance Registry (NGR)
Purpose
- 1.10.1 The NGR is the central database managed by the CFGA to register and track the status of all grievances submitted by members.
Requirements
- 1.10.2 All grievances must be registered in the NGR by the CFGA or the member’s unit. If the member submits their grievance directly to their CO, in accordance with QR&O article 7.08 (Submission of Grievance) paragraph (1.1), the member’s unit is responsible for registering the grievance in the NGR. If the grievance is submitted digitally through the CFGA website it will be automatically registered by the CFGA.
- 1.10.3 The initial authority (IA) or the final authority (FA) or their staffs must notify the CFGA of any updates, changes, or decisions with respect to a grievance by updating the NGR.
1.11 Format of Written Submissions
- 1.11.1 For the purposes of this policy, any requirement to provide information or documents “in writing” may be met through paper, electronic, or digital format, unless otherwise specified.
Paper, Electronic or Digital Format
Section 2 – Grievance Submission
2.1 Submitting a Grievance
General
- 2.1.1 The manner and conditions for submitting a grievance within the CAFGS are outlined in QR&O article 7.08. In addition, a grievance must be submitted within 90 days after the day on which the grievor knew or ought reasonably to have known of the decision, act or omission being grieved, in accordance with QR&O paragraph 7.06(1). If a grievance is submitted after this time limit, the redress authority may still consider it if satisfied that it is in the interests of justice to do so, in accordance with QR&O paragraph 7.06(3). For guidance on making an interest of justice determination, see paragraphs 2.3.2 to 2.3.3.
- 2.1.2 QR&O article 7.08 provides:
- A grievance shall be submitted to the Canadian Forces Grievance Authority.
- (1.1) If it is not practical for the grievor to submit their grievance in accordance with paragraph (1), the grievor may submit it to their commanding officer.
- A grievance shall include
- a brief description of the decision, act or omission that is the subject of the grievance, including any facts known to the grievor;
- an indication of the redress sought;
- if a person can substantiate the grievance, a statement in writing from that person;
- a copy of any relevant document in the possession of the grievor; and
- if the grievance is submitted after the expiration of the time limit set out in paragraph 7.06 (1), reasons for the delay.
- A grievance shall not be submitted jointly with any other grievor.
- A grievance shall not contain content that constitutes insubordinate behaviour or a breach of discipline, unless it is necessary to state the grievance.
- A grievance shall be submitted to the Canadian Forces Grievance Authority.
Process for Submitting a Grievance (see Appendix A - Initial Authority Grievance Process)
- 2.1.3 A CAF member must submit a grievance:
- by using the digital grievance form (DGF) available on the CFGA website. By using the DGF, the member will submit their grievance to the CFGA;
- by using the grievance form available D-4953e in the Defence Forms Catalogue if access to the DGF is unavailable or unpracticable, and by filling the grievance form and submitting it to their CO; or
- by submitting a grievance in writing to their CO, if neither the DGF nor the grievance form can be used to submit a grievance. In this case, the member must ensure that they include their name, rank, service number, date of submission of the grievance, and that they sign their grievance.
2.2 Duties of a Grievor
- 2.2.1 To ensure the efficient administration of a grievance, a grievor:
- should consider requesting an assisting member prior to submitting their grievance;
- is responsible for informing themselves of the applicable legislation, regulation and policy applicable to the CAFGS, see paragraph 1.1.2;
- must identify a single decision, act or omission as the subject of the grievance;
- should identify the individual they believe to be responsible for the decision, act or omission;
- should provide a complete representation in support of their grievance including, their position, arguments, justification and all supporting information. This representation should also include relevant timelines, emails, documents in their possession and applicable laws and policies. For example, if the grievance is about a benefit provided by the Compensation Benefit Instructions (CBI) the grievor must include the applicable CBI provision in their submission. This may be the final opportunity to present representation in support of their grievance prior to the consideration and determination by an IA;
- must understand that supplementary representation may be accepted at a later date; however, the IA will consider it only when exceptional circumstances require it. For more information see paragraphs 3.2.4 to 3.2.7;
- must provide their updated contact information throughout the grievance process; and
- must inform the IA or the FA of any action, claim or complaint they are pursuing in respect of the matter giving rise to their grievance (see subsection 2.6).
Note: In accordance with DAOD 5039 0 (Official Languages), a grievor may submit a grievance in the official language of their choice.
Who Is a Grievor
- 2.2.2 A grievor is a CAF member who at the time of the grievance submission was in the Regular Force or any subcomponent of the Reserve Force (Primary Reserve, Supplementary Reserve, Cadet Organizations Administration and Training Service, or Canadian Rangers) and
- has been aggrieved by a decision, act or omission in the administration of the affairs of the CAF; and
- has submitted a grievance in accordance with QR&O article 7.08 (Submission of Grievance);
2.3 Time Limits
- 2.3.1 In accordance with QR&O paragraph 7.06(1), a grievance shall be submitted within 90 days after the day on which the grievor knew or ought reasonably to have known of the decision, act or omission in respect of which the grievance is submitted.
In the Interests of Justice
- 2.3.2 In accordance with QR&O paragraph 7.06(3), the IA (or the FA where QR&O article 7.13 (Non-Application) applies) may accept a grievance submitted after the 90-day time limit if satisfied that it is in the interests of justiceReturn to footnote 2 to do so.
- 2.3.3 When determining whether it is in the interests of justice to consider a late grievance, an IA or FA must consider all relevant circumstances. Relevant considerations may include, but are not limited to:
- Cause of the delay: This consideration is intended to evaluate the reasons for the delay. Particular attention could be given to causes of delay beyond of the grievor’s control.
- Prejudice to the CAF: This consideration is intended to assess the prejudice that could be caused to the CAF if the grievance is accepted and considered even if submitted outside the prescribed time limit.
- Impact on the grievor: This consideration is intended to evaluate the effect of the decision, act or omission on the grievor.
- Preliminary consideration of the merits of the grievance: This consideration is intended to assess whether the grievor’s case is well founded based on the information available at the time of submission and to review the evidence at face value, without extensive analysis or investigation.
2.4 Duties on Receipt of a Grievance Submitted to the Canadian Forces Grievance Authority
Duties on receipt of a Grievance – Digital submission (see subparagraph 2.1.3 a.)
- 2.4.1 Upon receipt of a grievance, the CFGA must (see Appendix A - Initial Authority Grievance Process):
- provide written acknowledgement of receipt of the grievance to the grievor;
- register the grievance in the NGR;
- provide the grievor with their NGR number;
- inform the grievor if the grievance does not comply with QR&O article 7.08;
- assign the grievance file to the appropriate redress authority; and
- inform the CO when a grievance has been submitted by one of their members.
- 2.4.2 On receipt of a grievance forwarded by a CO in accordance with paragraph 2.5.3, the CFGA shall:
- forward the grievance to the appropriate redress authority as expeditiously as possible with any additional information received from the CO; and
- notify the grievor.
2.5 Duties on Receipt of a Grievance Submitted to a Commanding Officer
General
- 2.5.1 A CO has responsibilities in relation to grievances. A CO is expected to:
- understand the CAFGS and fulfill their responsibilities as a CO or IA to the best of their abilities and in accordance with the prescribed timelines;
- be knowledgeable about grievances originating from within their organization;
- make reasonable efforts to resolve grievances informally;
- prevent reprisals against grievors for submitting grievances;
- educate members about the CAFGS; and
- carry out their duties in respect of the CAFGS as a fundamental element of the military profession.
Duties on receipt of a Grievance – Paper or electronic submission (see subparagraphs 2.1.3 b. and c.)
- 2.5.2 Upon receipt of a grievance, within 10 days, a CO must:
- provide written acknowledgement of receipt of the grievance to the grievor;
- register the grievance in the NGR, if required;
- provide the grievor with their NGR number, if required;
- assign a qualified assisting member unless, the grievor declines such assistance or, in the case of a military judge, the judge does not request one;
- inform the grievor if the grievance does not comply with QR&O article 7.08; and
- assess whether they are able to act as IA.
Referral to the Canadian Forces Grievance Authority When a Commanding Officer Is Unable to Act as Initial Authority in Respect of a Grievance
- 2.5.3 In accordance with QR&O article 7.14 (Officers who may act as initial authority in respect of a grievance), within 10 days of receiving the grievance, a CO who is unable to act as IA must:
- forward the grievance to the CFGA using the NGR tracking system;
- forward any relevant additional information to the CFGA as soon as possible after receiving the grievance;
- inform the grievor in writing of the action taken and provide them with a copy of any additional information forwarded to the CFGA; and
- provide reasons as to why they cannot be the IA.
2.6 Officers Who May Act as Initial Authority in Respect of a Grievance
- 2.6.1 QR&O article 7.14 provides:
- Subject to paragraph (2), the following officers may act as the initial authority in respect of a grievance:
- the commanding officer of the grievor, if the commanding officer can grant the redress sought; and
- the commander, or officer appointed to the position of Director General or above at National Defence Headquarters, who is responsible for dealing with the matter that is the subject of the grievance.
- If a grievance relates to a decision, act or omission of an officer to whom a grievance is submitted, the officer shall refer the grievance to the next superior officer who is responsible for dealing with the matter that is the subject of the grievance and that officer shall act as the initial authority.
- Subject to paragraph (2), the following officers may act as the initial authority in respect of a grievance:
Note: The definition of the term “officer” is found in QR&O article 1.02 (Definitions).
Exceptions to Initial Authority Jurisdiction
- 2.6.2 Pursuant to QR&O article 7.13 (Non-application), specific categories of grievances are excluded from the jurisdiction of an IA and shall be considered and determined by a FA.
- 2.6.3 If the grievance concerns a grievor who is a complainant or victim of a sexual misconduct as defined in DAOD 9005-1, the grievance must be directed to the CFGA.
Grievance Submitted by a Military Judge
- 2.6.4 A grievance submitted by a military judge may be considered and determined only by the Chief of the Defence Staff (CDS), since, in accordance with section 29.14 of the NDA, their powers, duties or functions as final authority cannot be delegated if the grievance is submitted by a military judge.
- 2.6.5 For the purposes of this policy, and unless otherwise indicated, the duties of a commanding officer in respect of a grievance submitted by the Chief Military Judge shall be performed by the CDS.
2.7 Suspension and Resumption of Consideration of Grievance
- 2.7.1 A grievor must inform the IA or FA of any action, claim or complaint submitted in respect of the matter giving rise to the grievance.
- 2.7.2 An IA or FA must suspend consideration of a grievance if the grievor initiates any of the following in respect of the matter giving rise to the grievance:
- an action;
- a claim; or
- a complaint under an Act of Parliament other than the NDA.
- 2.7.3 If the action, claim, or complaint has been discontinued or abandoned before a decision on its merits has been rendered and the IA or FA has been notified, the IA or FA must resume consideration of the grievance.
- 2.7.4 If the action, claim, or complaint is decided on its merits or is resolved in whole or in part, the grievor must immediately inform the IA or FA of the resolution and provide a copy of the resolution to the IA or FA.
2.8 Handling of the Grievance File
Security of Grievance-Related Documents
- 2.8.1 Grievance documents that contain personal or other sensitive information must not be:
- placed on the grievor’s personnel record; or
- shared except on a need to know basis.
- 2.8.2 Grievance-related documents may contain personal information and must bear an appropriate security classification or designation, in accordance with the National Defence Security Orders and Directives Chapter 6 (Security of Information).
2.9 Assisting Members: Assignment, Duties, and Limitations
Assignment of an Assisting Member
- 2.9.1 The CO of an officer or non-commissioned member who submits a grievance or gives notice of their intent to grieve shall assign without delay a qualified officer or non-commissioned member of the rank of sergeant/petty officer 2nd class (Sgt/PO2) or above to assist the grievor.
- 2.9.2 To be eligible for appointment, an assisting member must have completed the online Assisting Member – Military Grievance (119777) Course within the last five (5) years; otherwise, recertification is requiredReturn to footnote 3.
- 2.9.3 The grievor may choose not to accept the assistance offered.
- 2.9.4 The grievor may request that a specific officer or non-commissioned member be assigned to assist them. If this is practical and the requested individual agrees to act in this capacity, they shall be assigned.
- 2.9.5 If an assisting member is unable or unwilling to continue to assist, a replacement shall be assigned as soon as possible.
- 2.9.6 The assistance of an assisting member must be made available to a grievor throughout the grievance process, even if the grievor is posted or released after submitting their grievance.
- 2.9.7 Assistance must continue until the grievor is satisfied with the IA’s determination or until the FA has made the final determination and the implementation of the decision has been completed.
- 2.9.8 If a military judge submits a grievance or gives notice of their intent to grieve, an assisting member shall be assigned only upon the request of the judge.
Duties of an Assisting Member
- 2.9.9 An assisting member is responsible for:
- explaining their role to the grievor (see the Assisting Member section on the DGCFGA intranet site);
- assisting the grievor with his awareness of the applicable legislation, regulation and policy listed at paragraph 1.1.2;
- assisting the grievor:
- in the preparation of their grievance, if requested; and
- throughout the grievance process, as necessary.
Limitations on the Role of an Assisting Member
- 2.9.10 An assisting member assists a grievor, but:
- is not the grievor’s personal representative;
- does not act as legal counsel;
- is not responsible for locating documents and information that may be required by the grievor; and
- is not responsible for writing the grievance.
Section 3 – Consideration and Determination
3.1 Duties of a Redress Authority
General
- 3.1.1 A redress authority is a CAF officer who acts as either the IA or the FA.
- 3.1.2 Upon receipt of a grievance, the redress authority must acknowledge its receipt in writing to the grievor.
- 3.1.3 Redress authorities and their staffs must communicate with and disclose information to the grievor in the official language of the grievor’s choice. Evidence must be returned in the language in which it was provided.
- 3.1.4 Redress authorities and their staffs shall maintain a record of the grievance in accordance with the Information Management Policy.
- 3.1.5 Redress authorities and their staffs must make a written or digital record including any relevant verbal communications with the grievor, the CoC, and any subject matter experts, in relation to the grievance. These records form part of the grievance file and must be disclosed in accordance with procedural fairness, except for any privileged communications such as legal advice (see paragraph 3.1.21).
- 3.1.6 When a grievance is submitted prior to release, the redress authority must continue to provide updates and correspondence to the grievor after their release. All correspondence must be sent to the email address provided by the grievor, and it is the grievor’s responsibility to notify the redress authority of any change of email address after their release. If the grievor does not have computer access and correspondence must occur by mail, their physical address must also be provided and kept up to date.
Informal Resolution
- 3.1.7 Once a grievance has been submitted, a redress authority must consider it and, where possible and appropriate, attempt informal resolution. This involves examining a solution that is acceptable to all parties involved before a determination is made on the grievance when applicable.
Note: Informal resolution is a key component of the CAFGS and may be attempted at any time during the grievance process.
Preliminary Aspects in Considering a Grievance
- 3.1.8 Prior to considering and making a determination on the matter grieved and/or the redress sought, the redress authority should assess preliminary aspects of the grievance. Relevant preliminary aspects could include, but are not limited to, the following:
- whether they are able to act as an IA or FA. If they cannot, the redress authority must:
- When acting as IA, forward the grievance to the CFGA within 10 days of receipt;
- When acting as FA, forward the grievance to the CFGA as soon as possible;
- forward any relevant additional information to the CFGA as soon as possible after the receipt of the grievance; and
- inform the grievor of the action taken and provide them with a copy of any additional information forwarded to the CFGA.
- the decision, act, or omission in the grievance concerns a matter for which there is a right to grieve. See subsection 2.1 (Submission of a grievance). If there is no right to grieve the matter that is the subject of the grievance, see paragraphs 3.1.14 to 3.1.20 (Determination of a Grievance) for the actions to be taken. To fall within the jurisdiction of the CAFGS, the decision, act, or omission must:
- relate to the administration of the affairs of the CAF (e.g. management, career decisions, benefits, or other matters affecting the member’s service); and
- personally, and directly affect the grievor.
- the grievance was submitted in the time limit prescribed in QR&O article 7.06. See also paragraph 2.3.1 or if is in the interests of justice to consider the grievance (see paragraphs 2.3.2 and 2.3.3). If it is not in the interests of justice to consider the grievance, (see paragraphs 3.1.14 to 3.1.20 (Determination of a grievance)) for the actions to be taken.
- whether they are able to act as an IA or FA. If they cannot, the redress authority must:
Consideration of a Grievance
- 3.1.9 When considering a grievance, a redress authority must take an objective and analytical approach that involves assessing the facts presented and examining them against the applicable laws, regulations and policies. The redress authority may only consider facts, evidence or information that is relevant to the issues raised in the grievance. When considering a grievance, the redress authority must ensure that the principles of procedural fairness outlined below are respected.
- 3.1.10 When considering a grievance, a redress authority must:
- set aside their personal or institutional preferences;
- consider the perspectives and positions of both the grievor and the CAF involved in the subject of the grievance;
- identify and consider any procedural fairness shortcomings in the original decision-making process and render a determination on them; and
- make their own independent assessment of the grievance, without deference to the conclusions of any previous decision‑maker; however, they may adopt earlier reasons as their own where they explain why they independently agree with them.
Procedural Fairness
- 3.1.11 Procedural fairness is a contextual duty to act fairly in administrative decision-making. Within the CAFGS, its scope depends on the nature of the decision, the context in which it is made, and its potential impact on the grievor. The overarching goal is to ensure that the grievor can participate meaningfully in the decision-making process.
- Notice – The goal of giving notice is to ensure meaningful participation in the CAFGS. The legislative, regulatory and policy framework outlined in paragraph 1.1.2 provides notice of the procedure for meaningful participation in the CAFGS, without additional steps on the part of the redress authority. The exceptionReturn to footnote 4 is in circumstances where the redress authority could make a decision that adversely affects the grievor, such as when a redress authority is considering correcting an error under subsection 29(5) of the NDAReturn to footnote 5 (Correction of an error). In this rare situation, the grievor has the right to be given notice of the key issues and potential consequences of the decision to be made by the redress authority, because that decision may adversely affect them. The grievor must then be given sufficient information and a reasonable opportunity to respond before the decision is made.
- Disclosure – The purpose of disclosure is to ensure that the grievor has a meaningful opportunity to respond to all relevant information — whether favourable or unfavourable — that may influence the decision.Return to footnote 6 The grievor must be provided with all relevant evidence, documents and information that will be considered by a redress authority. This obligation is ongoing: if new or additional information comes to light during the grievance process, it must also be disclosed to the grievor in a timely manner. Disclosure is only required for information that has not already been disclosed or is not already in the grievor’s possession.
- Representations and Their Consideration – Ensuring the grievor’s participation in the CAFGS by way of representations is not merely symbolic, but an integral part of the decision-making processReturn to footnote 7. Procedural fairness requires that the redress authority genuinely consider the grievor’s submissions before deciding. Grievors are given opportunities to provide representation at several junctures, such as when submitting a grievance under QR&O article 7.08, after a redress authority discloses information to the grievor, and when the grievor submits a request for review to a FA (see subsection 3.4).
- Reasons for Decision – The goal in providing reasons for a decision is to ensure accountability, transparency, and fairness in the decision-making process. Reasons allow a grievor to understand the basis for the decisionReturn to footnote 8. The redress authority must provide a timely,Return to footnote 9 and impartial determination based on the facts of the case and the applicable laws, regulations, policies, orders and directives. A reasoned decision ensures accountability, transparency, and fairness in the decision-making process. Reasons must reflect an understanding by the redress authority of the fact and evidence provided and use the correct legal and policy frameworkReturn to footnote 10. Reasons should be intelligible and transparent and follow a rational and coherent chain of analysis traceable from facts to the conclusion, without leaps or unexplained assumptions allowing the grievor and any authority undertaking a review, to understandReturn to footnote 11. The redress authority must engage meaningfully with the central issues raised by the grievor. This includes demonstrating that the representations made by the grievor were accounted for in their reasoning.
Unbiased Decision
- 3.1.12 A grievor has the right to a fair determination of their grievance by an impartial and unbiased redress authority. This right will be undermined if the redress authority is, or appears to be, predisposed to the outcome of the grievance. Accordingly, QR&O paragraph 7.14(2) precludes an officer from acting as the IA if the grievance relates to their decision, act or omission. The IA must be impartial and must be perceived as such. In the context of a grievance, impartiality means that the IA is not only unbiased, but that there is also no reasonable apprehension of bias. The existence of prior contact or interaction with the member, including proactive or informal attempts at resolution, does not in itself give rise to bias or a reasonable apprehension of bias.Return to footnote 12
- 3.1.13 The right to a fair determination before an impartial decision maker does not require that the grievance be determined by a judicially or institutionally independent decision-maker.Return to footnote 13 Under the CAFGS, redress authorities are officers within the CoC, up to and including the CDS, by virtue of the CoC’s role in promoting the welfare, efficiency, and discipline of their subordinates.
Determination of a Grievance
- 3.1.14 The redress authority will communicate their determination on a grievance in a decision letter (DL) provided to the grievor.
- 3.1.15 Examples of grievance determinations made by a redress authority in a DL could include, but is not limited to, the following:
- there is no right to grieve the decision, act or omission that is the subject of the grievance;
- it is not in the interests of justice to consider the grievance;
- the grievor has been aggrieved, and the redress authority is prepared to grant (or partially grant) the redress sought;
- the grievor has been aggrieved, but the redress authority is not prepared to grant the redress sought;
- the grievor has been treated in accordance with the applicable rules, regulations and policies, and the redress authority is not prepared to grant the redress sought;
- the grievor has been aggrieved despite having been treated in accordance with the applicable rules, regulations and policies. The redress authority therefore determines that the grievance is founded and grants (or partially grant) the redress sought; or
- the grievor has been aggrieved, and redress has already been granted.
- 3.1.16 Each determination in a DL must be accompanied by the reasons justifying it. See the principles related to the provision of adequate reasons in subparagraph 3.1.11 d.
- 3.1.17 A redress authority may in some circumstances need to consider the reasonableness of applicable laws, policies, orders, instructions and directives. The fact that a CAF member has been treated in accordance with applicable laws, policies, orders, instructions and directives does not automatically mean that their grievance lacks merit or that they were treated fairly.
- 3.1.18 A redress authority who determines that the grievor has been aggrieved must examine all of the demands for redress made by the grievor and should identify the appropriate redress, even if that redress was not explicitly requested by the grievor in their grievance submission.
- 3.1.19 In accordance with subsection 29(5) of the NDA, if an error is discovered as a result of a consideration of a grievance, the error may be corrected even if it has adverse consequences on the grievor (see subparagraph 3.1.11 a. for the required steps to preserve procedural fairness).
- 3.1.20 If a redress authority finds an issue raised by the grievor irrelevant and decides not to consider it further, the redress authority must provide reasons in the DL.
Solicitor-Client Privilege
- 3.1.21 All communications between a legal advisor and the Department of National Defence (DND) or the CAF and a redress authority or their staff are subject to solicitor-client privilege and must not be disclosed to the grievor at any time during the grievance process.
3.2 Duties of an Initial Authority
General
- 3.2.1 The officers who can act as IA are described in section 2.6.
- 3.2.2 An IA acting under QR&O subparagraph 7.14(1)(b) who requires additional authority to grant certain aspects of appropriate redress must seek it from the appropriate officer prior to determining the grievance.
Grievance Process at the Initial Authority Level (see Appendix A - Initial Authority Grievance Process)
- 3.2.3 Upon receipt of a grievance, the IA must:
- acknowledge receipt of the grievance in accordance with paragraph 3.1.2. If the IA is not the grievor’s CO, notify the grievor’s CO in writing;
- within 120 days after the day on which the grievance is received, the IA must:
- consider the grievance and, if possible and appropriate, attempt informal resolution in accordance with paragraph 3.1.7;
- consider and determine the grievance;
- provide the DL to the grievor, the grievor’s CO and the CFGA, ensuring the DL includes:
- the determination and supporting reasons; and
- a clear statement of the grievor’s right to request, within 30 days of receiving the IA decision, that their grievance be considered and decided on by a FA (see paragraph 3.4.3);
- update the NGR;
- return all documents or items submitted by the grievor; and
- maintain a copy of the relevant documents in the NGR.
Supplementary Representations
- 3.2.4 In accordance with QR&O paragraph 7.08(2), the grievor shall provide their representations and relevant supporting documents at the time of submitting their grievance.
- 3.2.5 In exceptional circumstances, an IA may accept representations and relevant supporting documents from a grievor after the initial submission of the grievance.
- 3.2.6 In determining whether to accept supplementary representations and relevant documents after the initial submission, the IA must follow the requirement of natural justice and ensure procedural fairness. When making this determination, the IA may consult with their legal advisor.
- 3.2.7 If an IA does not accept a supplementary representation after the initial submission, they must provide reasons for that decision.
Time Limit of 120 Days
- 3.2.8 An IA must consider and determine a grievance within 120 days after the day on which the grievance was received.
- 3.2.9 An IA who is unable to comply with this obligation must notify the grievor in writing that the IA will not be able to consider and determine their grievance within the 120-day time limit and provide an estimate of the date by which they will be able to do so.
- 3.2.10 Upon being notified that the IA will not be able to consider and determine their grievance within the 120-day time limit, or by the end of the 120-day time limit, the grievor may:
- 3.2.11 If the IA does not, in accordance with paragraph 3.2.9, notify the grievor within the 120-days of receiving the grievance, the grievor may request that the CFGA have the grievance considered and determined by a FA without the IA’s determination.
3.3. Legal Advice and Representation
Legal Advice
- 3.3.1 A grievor is not entitled to legal advice or representation from DND, the CAF or the Department of Justice.
Civilian Lawyer or Other Representative
- 3.3.2 A grievor may engage a civilian lawyer or other representative at their own expense to assist with their grievance. Redress authorities and their staffs will only communicate directly with the grievor throughout the grievance process. Exceptions may be granted where necessary and will be assessed on a case-by-case basis.
3.4 Request to have a Final Authority Review a Grievance
General
- 3.4.1 In this policy, the processes relating to the FA always apply when the FA acts as the review authority of an IA decision. Adjustments may be required when the FA considers and determines a grievance without a prior IA decision.
Note: In some cases, adjustments to the process in this section are required. For example, but not limited to, when a grievance falls under the exceptions in paragraph 2.5.5 and QR&O article 7.13, it goes directly to the FA. In these situations, paragraphs 3.4.2 and 3.4.3 do not apply, and the grievance is directed to the FA by the CFGA for consideration in accordance with subsection 3.5.
- 3.4.2 A request to have a FA consider and determine a grievance can be made in two circumstances:
- after the grievor received the DL from the IA and is of the opinion that the decision is unreasonable, procedurally unfair, or does not provide the redress they believe to be warranted; and
- when an IA does not determine the grievance within the 120-day time limit set out in paragraph 3.2.8.
Process for Requesting a Final Authority Review (see Appendix B – Final Authority Grievance Process)
- 3.4.3 A request for a FA review can be submitted in three ways:
- digitally to the CFGA: A grievor can submit their request to have a FA consider and determine their grievance using the FA review form available on the CFGA Website;
- by using the online FA review form provided in the Defence Forms Catalogue, the grievor can submit their request directly to the CFGA;
- in writing to the IA: If the above digital submission process is not available or practicable, the grievor can submit their request for a FA to consider and determine their grievance. Once the request is received, the IA will forward it to the CFGA. The grievor should include the following information in their paper request for FA review:
- their name and service number;
- the NGR number;
- a concise statement of the grounds on which the review is requested;
- if applicable, whether they believe that the IA has made any errors. Substantiation should be provided with each error. Errors may include, but are not limited to:
- errors in the application of law, regulations, policy or orders;
- factual errors; and
- an unreasonable decision;
- the specific redress requested;
- any supplementary representations; this may be the grievor’s final opportunity to present representations in support of the grievance. Grievors are encouraged to include all additional relevant facts, arguments, and supporting documents at this stage. While supplementary representations may be accepted at a later date, the FA will consider them only where exceptional circumstances requires it. For more information, see paragraph 3.5.12; and
- signature and date of submission.
- 3.4.4 A request for a FA review as described in paragraph 3.4.2(a), must be submitted within 30 days after the day on which the grievor receives the DL from the IA.
- 3.4.5 A grievor who submits a request for a FA review after the expiration of the time limit set out in paragraph 3.4.4 must include in their request the reasons for their delay. The grievor should consider that the FA will determine whether it is in the “interests of justice” to consider the late request for review using the framework set out at paragraph 2.3.3.
Duties of the Canadian Forces Grievance Authority Upon Receipt of a Request for Final Authority Review
- 3.4.6 Upon receipt of the request for a FA review from the grievor or the IA, the CFGA must:
- provide written acknowledgement of receipt of the request for review to the grievor and the IA;
- provide a copy of the request for review to the IA, if required. The IA may provide representation to the CFGA within 10 days of receiving their copy, which the CFGA will forward to the FA for consideration;
- update the NGR;
- Forward the grievance file as expeditiously as possible to:
- the Military Grievances External Review Committee (MGERC), if it meets the criteria for mandatory MGERC referral at subsection 3.7; or
- the FA to consider and determine the grievance.
Duties of the Initial Authority on Receipt of a Request for Final Authority Review
- 3.4.7 Upon receipt of its copy of the grievor’s request for a FA review, the IA:
- must provide the grievor with written acknowledgement of receiving the request for review;
- must forward the request for review to the CFGA as expeditiously as possible; and
- if desired, provide representation to the CFGA on the ground raised by the grievor in the request for a FA review, within 10 days of receiving its copy of the request.
3.5 Duties of the Final Authority
Who May Act as Final Authority in Respect of a Grievance
- 3.5.1 Section 29.11 of the NDA reads as follows:
- Final authority
- The Chief of the Defence Staff is the final authority in the grievance process and shall deal with all matters as informally and expeditiously as the circumstances and the considerations of fairness permit.
- Final authority
- 3.5.2 Section 29.14 of the NDA reads as follows:
- Delegation
- The Chief of the Defence Staff may delegate any of his or her powers, duties or functions as final authority in the grievance process to an officer who is directly responsible to the Chief of the Defence Staff, except that
- a grievance submitted by an officer may be delegated only to an officer of equal or higher rank; and
- a grievance submitted by a military judge may not be delegated.
- The Chief of the Defence Staff may delegate any of his or her powers, duties or functions as final authority in the grievance process to an officer who is directly responsible to the Chief of the Defence Staff, except that
- Conflict of interest
- An officer who is placed in a real, apparent or potential conflict of interest as a result of a delegation may not act as final authority in respect of the grievance and shall advise the Chief of the Defence Staff in writing without delay.
- Subdelegation
- The Chief of the Defence Staff may not delegate the power to delegate under subsection (1).
- Delegation
- 3.5.3 Section 29.14 NDA allows the CDS to delegate any of their powers, duties, or functions as FA to any officer who is directly responsible to them.
Preliminary Aspects in Considering a Grievance
- 3.5.4 Prior to considering and making a determination on the grievance, the FA should assess the preliminary aspects of a grievance. Relevant preliminary aspects could include, but are not limited to, the following:
- the consideration listed at paragraph 3.1.8, preliminary aspects in considering a grievance, under subsection 3.1 (Duties of a Redress Authority) and follow the applicable processes; and
- whether a request for a FA review was submitted within the 30 day time limit prescribed in paragraph 3.4.3 or else, it is in the interests of justice to consider the grievance.
- 3.1.8 Prior to considering and making a determination on the matter grieved and/or the redress sought, the redress authority should assess preliminary aspects of the grievance. Relevant preliminary aspects could include, but are not limited to, the following:
- 3.5.5 The FA must determine if it is mandatory to refer the grievance to the MGERC. Details are provided at subsection 29.12(1) of the NDA, QR&O article 7.21 (Types of Grievances to be Referred to the Grievances Committee) and subsection 3.7 (Referral to the Military Grievances External Review Committee).
In the Interests of Justice
- 3.5.6 In accordance with paragraph 3.4.5, a FA may accept to consider and determine a grievance that is submitted outside of the 30-day time limit prescribed in paragraph 3.4.4 if they are satisfied that it is in the interests of justice to do so.
- 3.5.7 When deciding whether it is in the interests of justice to consider a late grievance, the FA must consider all relevant circumstances (see paragraph 2.3.3).
Consideration and Determination of a Grievance
- 3.5.8 When considering a grievance, a FA must:
- see subsection 3.1 (Duties of a Redress Authority) and follow the applicable processes;
- assess whether disclosure of information is required at this stage and whether the grievor should be given the opportunity to provide representations. Situations requiring disclosure and representations may include, but are not limited to:
- consider the grievance as prescribed in paragraphs 3.1.9 and 3.1.10;
- Provide reasons for the decision if departing from a Grievances Committee recommendation or if the grievance was submitted by a military judge (see NDA subsection 29.13(2)).
- determine the grievance and provide a DL to the grievor, the grievor’s CO and the IA, as prescribed at paragraphs 3.1.14 to 3.1.20; and
- return any documents or other items submitted by the grievor.
Note: The Grievances Committee’s findings and recommendations are advisory and do not constitute a decision. The Final Authority is not bound by them but must provide reasons if departing from a recommendation or if the grievance was submitted by a military judge (see NDA subsection 29.13(2)).
Supplementary Representations
- 3.5.9 In accordance with paragraph 3.4.3, a grievor can provide their written representations and any relevant supporting documents at the time of submitting the request for a FA review.
- 3.5.10 In exceptional circumstances, a FA may accept representations and relevant supporting documents from a grievor after the initial request for a FA review is submitted.
- 3.5.11 In determining whether to accept supplementary representations and relevant documents after the initial request for review has been submitted, the FA must follow the requirement of natural justice and ensure procedural fairness. When making this determination, the FA may consult with their legal advisor.
- 3.5.12 If a FA does not accept the supplementary submission after the initial request for review has been submitted, they need to provide reasons for their decision.
3.6 Reconsideration Due to New Facts
- 3.6.1 If a grievor has submitted a request for a FA to consider and determine their grievance and, after doing so, presents new facts that were unknown or could not reasonably have been known to the grievor at the time the grievance was submitted to the IA, the FA may refer the grievance back to the IA for reconsideration and determination.
- 3.6.2 If a grievance is referred back to the IA for reconsideration, the IA shall reconsider the grievance and confirm, amend or rescind the initial decision within 120 days after receiving the grievance.
- 3.6.3 Once the IA has reconsidered and determined the grievance, the grievor, if they believe that the IA’s decision still does not afford them the redress that is warranted, may submit a request for a FA review as prescribed by paragraphs 3.4.1 to 3.4.4.
3.7 Referral to the Military Grievances External Review Committee (Grievances Committee)Return to footnote 14
- 3.7.1 In accordance with QR&O article 7.21 (Types of Grievances to be Referred to the Grievances Committee), the FA shall refer certain grievances to MGERC for findings and recommendations before considering and determining the grievance.
- 3.7.2 QR&O article 7.21 provides:
- For the purposes of subsection 29.12(1) of the National Defence Act, the final authority shall refer to the Grievances Committee any grievance relating to one or more of the following matters:
- administrative action resulting in reversion to a lower rank or release from the Canadian Forces;
- the application or interpretation of Canadian Forces policies relating to harassment, discrimination, racist conduct, the expression of personal opinions, political activities, candidature for office, civil employment, conflict of interest and post-employment compliance measures;
- b.1 any decision, act or omission relating to an incident of a sexual nature;
- pay, allowances and other financial benefits, if the value of the redress sought is $25,000 or more;
- the entitlement to medical care or dental treatment; and
- any decision, act or omission of the Chief of the Defence Staff in respect of a particular officer or non-commissioned member.
- For the purposes of subsection 29.12(1) of the National Defence Act, the final authority shall refer to the Grievances Committee any grievance relating to one or more of the following matters:
- 3.7.3 Subsection 29.12(2) of the NDA provides:
- Material to be provided to Board
- When referring a grievance to the Grievances Committee, the Chief of the Defence Staff shall provide the Grievances Committee with a copy of
- the written submissions made to each authority in the grievance process by the officer or non-commissioned member presenting the grievance;
- any decision made by an authority in respect of the grievance; and
- any other information under the control of the Canadian Forces that is relevant to the grievance.
- When referring a grievance to the Grievances Committee, the Chief of the Defence Staff shall provide the Grievances Committee with a copy of
- Material to be provided to Board
- 3.7.4 In accordance with subsection 29.12(1) of the NDA, the CDS shall refer every grievance submitted by a military judge to MGERC for findings and recommendations before the CDS considers and determines the grievance.
- 3.7.5 The FA may refer a grievance to the MGERC other than those specified under QR&O article 7.21. The factors the FA may consider in doing so include the benefit to be obtained from having the grievance reviewed externally and the capacity of an external review and MGERC’s ability to conduct an independent investigation and provide findings.
- 3.7.6 The FA may refer a grievance to MGERC only after ensuring that the grievor is entitled to grieve the matter giving rise to the grievance and, if the request is submitted after the expiration of the 30-day time limit (see paragraph 3.4.4), that it is in the interests of justice to consider and determine the grievance.
Section 4 – Implementation
4.1 Implementation of Decisions
- 4.1.1 In accordance with section 29.15 of the NDA, a decision of a final authority in the grievance process is final and binding.
- 4.1.2 Copies of the DL are sent to other organizations within DND and the CAF, as appropriate, for implementation. MGERC is also included on the distribution list if they have provided findings and recommendations with respect to the grievance.
- 4.1.3 Directions from a redress authority to a DND or CAF organization responsible for implementing a decision must be carried out within 60 days of receiving such direction. An organization that cannot meet this requirement must notify the redress authority and the grievor in writing of the delay and the reason for it.
- 4.1.4 A grievor who is not satisfied with the decision of the FA may apply for judicial review under the Federal Courts Act (see subsection 18.1(2) of that Act for the applicable time limit).
- 4.1.5 The assisting member’s role ends after the CAF internal grievance process is complete; accordingly, the assisting member is not involved in assisting a grievor who seeks judicial review of a grievance.
4.2 Closing of the Grievance File
- 4.2.1 The grievance file is closed when:
- the decision has been implemented (if applicable);
- the time limit for applying for judicial review has expired; or
- the grievor withdraws their grievance.
Section 5 – Performance Appraisal Report
5.1 General
- 5.1.1 The CO of the unit responsible for completing a Performance Appraisal Report (PAR) normally acts as IA in respect of a grievance relating to that PAR. The CO’s involvement in the unit PAR process does not preclude them from acting as IA, but if the grievance relates to a decision, act or omission of the CO, QR&O paragraph 7.14(2) stipulates that such a grievance must be referred to the next superior officer who is responsible for handling the matter through the CFGA.
- 5.1.2 The IA for a theatre PAR grievance is the appropriate theatre CO or commander. A unit CO who receives a theatre PAR grievance from a grievor returning from deployment must forward it to the CFGA for transmission to the appropriate CO.
- 5.1.3 A redress authority must assess the representations of the grievor, the grievor’s supervisor, and the reviewing officer, using the definitions of performance ratings included in Annex B of the Performance and Competency Evaluation (PaCE). This includes applying the relevant descriptors and definitions for performance brackets, as well as those for potential outcomes associated with each assessment and potential factor under review. A grievor must provide information to substantiate their assertion that the PAR does not accurately describe their performance or potential.
- 5.1.4 A redress authority who determines that a PAR requires amendment must complete and forward a new PAR in accordance with PaCE instructions. The redress authority must ensure that:
- no signatures are missing; and
- the grievor is the last person to sign and date the PAR.
Appendix A - Initial Authority Grievance Process

Text version
This image is a process flow diagram describing the steps of the Initial Authority (IA) stage of the Canadian Armed Forces grievance process. It is organized into labelled sections and includes time requirements, decision points, and references to Queen’s Regulations & Orders and policy paragraphs.
Legend Section
The bottom of the figure contains a legend defining abbreviations:
- CO: Commanding Officer
- DFC: Defence Forms Catalogue
- CFGA: Canadian Forces Grievance Authority
- IA: Initial Authority
- FA: Final Authority
- IAW: In accordance with
- QR&O: Queen’s Regulations & Orders
The numbering in each box refers to paragraph numbers of the CAF Grievance Policy.
Image Section
Title: Initial Authority Grievance Process
Policy Section 2 - Grievance Submission
- Starting Point: Grievor
- Initial Action:
- (2.3.1) The grievor must submit a grievance within 90 days of the decision, act, or omission.
- (2.1.2) Beyond 90 days, the grievor shall provide reasons to the Initial Authority for the delay to consider in accordance with Queen’s Regulations & Orders para 7.06(2)(3).
- The next box in the flow chart following the Initial Authority box states: “(2.1.3) Grievance Submission in accordance with IAW Queen’s Regulations & Orders para 7.06(1)”
- The figure lists three grievance submission options:
- Digital form on Canadian Forces Grievance Authority website
- In writing to Commanding Officer
- Access form DND 4953 on Defence Forms Catalogue and submit to Commanding Officer
- The figure lists three grievance submission options:
- If the grievor submits their grievance in writing to Commanding Officer, or through the access form DND 4953 on Defence Forms Catalogue and submit to Commanding Officer, the flow chart identifies the following step as: (2.5) Commanding Officer duties in accordance with Queen’s Regulations & Orders article 7.08. Following this step, the flow chart indicates a choice between two options:
- (2.5.3) Commanding Officer is not the Initial Authority: forward grievance to Canadian Forces Grievance Authority within 10 days. The chart then flows to box (2.4) Canadian Forces Grievance Authority intake IAW Queen’s Regulations & Orders article 7.08, which is outlined again in the next bullet point.
- (3.2) Commanding Officer is Initial Authority: proceed with Initial Authority’s duties (this step will be discussed further in section 3).
- If the grievor submits their grievance using the digital form on the Canadian Forces Grievance Authority website, the flow chart identifies the next step as:
- (2.4) Canadian Forces Grievance Authority intake in accordance with Queen’s Regulations & Orders article 7.08.
As the next step in the flow chart, Initial Authority determination takes place.
- (2.4.1) Canadian Forces Grievance Authority assigns Initial Authority.
Policy Section 3 — Consideration and Determination
This section marks the Initial Authority’s analysis and decision-making phase.
- Initial Authority, either assigned by Canadian Forces Grievance Authority or the grievor’s Commanding Officer, must complete duties within 120 days of receiving the grievance.
- The box states:
- (3.2) Within 120 days of receipt complete Initial Authority duties in accordance with para 3.2 of the CAF Grievance Policy.
- The box states:
Outcome at Initial Authority Level if Initial Authority renders decision within 120 days:
- Grievor may either accept the decision or requests a Final Authority review
- A green box indicates: Grievor accepts decision; this is the end of the process if accepted.
- Another box indicates: (3.4) Grievor requests a Final Authority review by submitting the digital form within 30 days or completing the form DND 6134 on Defence Forms Catalogue (proceed to Figure 2 "Final Authority Grievance Process" for next step)
- If there is no decision by the Initial Authority within 120 days the flow chart indicates a choice between two options:
- (3.2.9) Initial Authority must notify the grievor in writing and provide an estimated completion date”. This box leads to another box that states: (3.2.10) Wait for the Initial Authority.
- (3.2.11) If the Initial Authority does not notify the grievor within 120 days or the grievor refuses an extension from the Initial Authority they may request a Final Authority Review by submitting the digital form or completing the form DND 6134 on Defence Forms Catalogue (proceed to Figure 2: Final Authority Grievance Process for next step).
Policy Section 4 — Implementation
This section covers the execution of the decision and formal closure of the grievance.
- If grievor accepts decision the next two steps are:
- Implementation
- (4.2) Grievance file is closed in accordance with para 4.2.1 of the CAF Grievance Policy
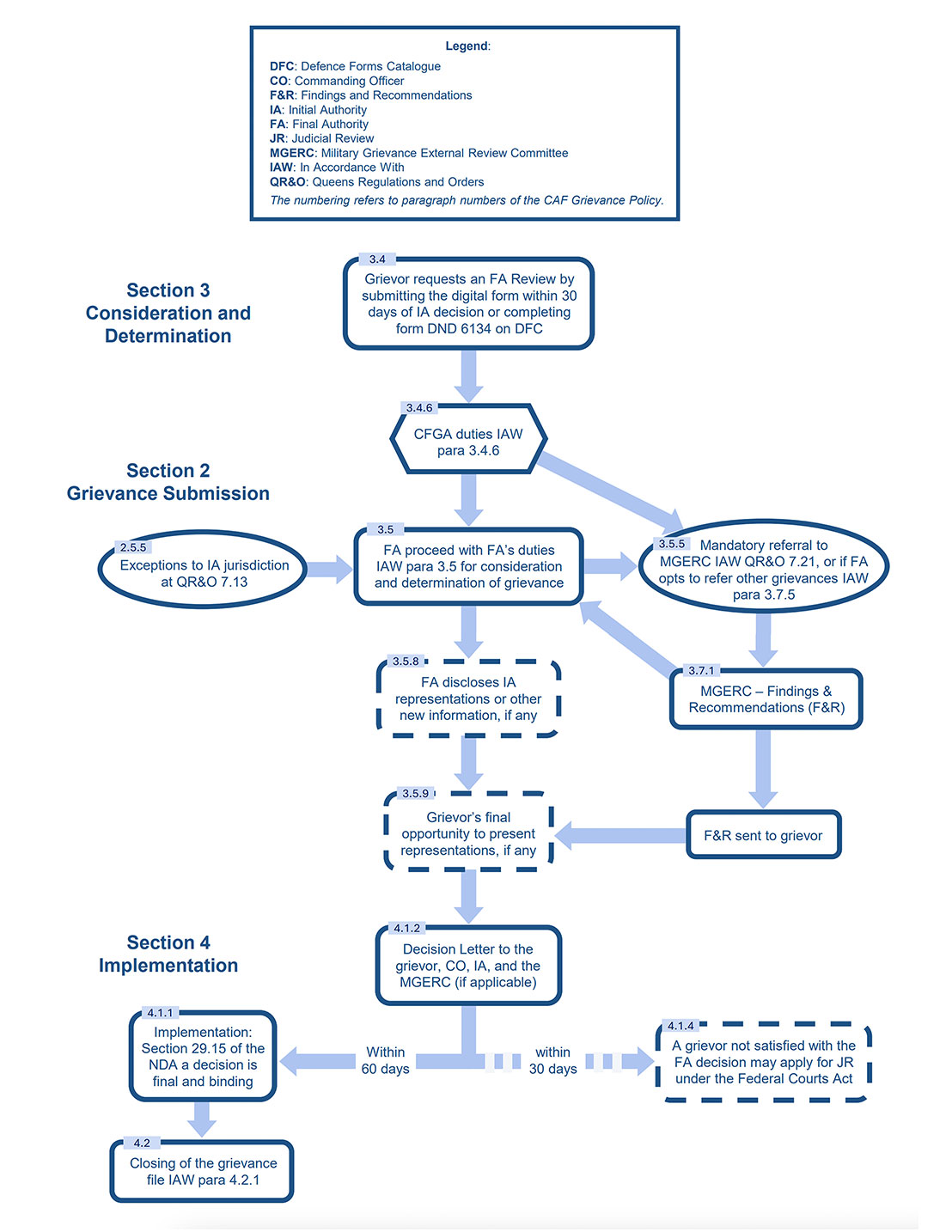
Appendix B – Final Authority Grievance Process

Text version
Legend Section
The figure contains the legend defining abbreviations:
- DFC: Defence Form Catalogue
- CO: Commanding Officer
- F&R: Findings and Recommendations
- IA: Initial Authority
- FA: Final Authority
- JR: Judicial Review
- MGERC: Military Grievance External Review Committee
The numbering refers to paragraph numbers of the CAF Grievance Policy
Image Section
This image is a process flow diagram outlining the steps taken when a grievance reaches the Final Authority.
- Title: Final Authority Grievance Process
Policy Section 3 — Consideration and Determination
- Starting Point: (3.4) Grievor request a Final Authority Review by submitting the digital form within 30 days of Initial Authority decision or completing form DND 6134 on Defence Forms Catalogue.
- Branching from the starting point, a box states: (3.4.6) Canadian Forces Grievance Authority duties in accordance with para 3.4.6.
- This box indicates a choice between two options for the Final Authority:
- (3.5) Final Authority proceed with Final Authority's duties in accordance with para 3.5 for consideration and determination of grievance.
- Policy Section 2 – Grievance Submission has a single box that states: (2.5.5) Exceptions to Initial Authority jurisdiction at Queen’s Regulations & Orders 7.13 during the grievance submission are sent to Final Authority's duties.
- (3.5.5) Mandatory referral to Military Grievance External Review Committee in accordance with Queen’s Regulations & Orders 7.21, or if Final Authority opts to refer other grievances in accordance with para 3.7.5.
- This box is followed by: (3.7.1) Military Grievance External Review Committee – Findings & Recommendations (F&R). From here, the flow chart indicates a choice between two options:
- Findings & Recommendations sent to grievor. This leads to box 3.5.9 which indicates that this the grievor's final opportunity to present representations, if any.
- (3.5) Final Authority proceed with Final Authority’s duties in accordance with para 3.5 for consideration and determination of grievance.
- This box is followed by: (3.7.1) Military Grievance External Review Committee – Findings & Recommendations (F&R). From here, the flow chart indicates a choice between two options:
- (3.5) Final Authority proceed with Final Authority's duties in accordance with para 3.5 for consideration and determination of grievance.
Information Disclosure
- A box states: 3.5.8 Final Authority discloses Initial Authority representations or other new information, if any. The flow chart branches into the next box, which states:
- (3.5.9) Grievor’s final opportunity to present representations, if any.
Policy Section 4 — Implementation
Decision
- Following the grievor’s final opportunity to present representations, the chart indicates that the next step is: (4.1.2) Decision Letter to the grievor, Commanding Officer, Initial Authority, and the Military Grievance External Review Committee (if applicable).
- From here, the flow chart indicates a choice between two branches:
- One branch states: within 60 days
- This leads to a box stating: (4.1.1) Implementation: Section 29.15 of the National Defence Act a decision is final and binding.
- One branch states: within 60 days
- A second branch states: within 30 days
- (4.1.4) A grievor not satisfied with the Final Authority decision may apply for Judicial Review under the Federal Courts Act.
Closing the Grievance File
A final box branching from (4.1.1) Implementation: Section 29.15 of the National Defence Act a decision is final and binding, states: 4.2 Closing of the grievance file in accordance with para 4.2.1 of the CAF Grievance Policy.