Politique des Forces armées canadiennes sur les griefs
Attention
Cette politique entrera en vigueur le 1er avril 2026.
Les griefs présentés avant cette date seront traités conformément aux ORFC et aux DOAD actuels.
Table des matières
- Message du directeur général – Autorité des griefs des Forces canadiennes
- Section 1 – Aperçu
- 1.1 Système de griefs des Forces armées canadiennes
- 1.2 Supervision et orientation du Système de griefs des Forces armées canadiennes
- 1.3 Droit de déposer des griefs
- 1.4 Exceptions au droit de déposer des griefs
- 1.5 Responsabilité de la chaîne de commandement
- 1.6 Membres des Forces armées canadiennes
- 1.7 Autres mécanismes de plainte
- 1.8 Résolution proactive
- 1.9 Avis d’intention de déposer un grief
- 1.10 Registre national des griefs (RNG)
- 1.11 Format des présentations par écrit
- Section 2 – Dépôt d’un grief
- 2.1 Déposer un grief
- 2.2 Obligations du plaignant
- 2.3 Délai pour déposer un grief
- 2.4 Obligations à la réception d’un grief présenté à l’Autorité des griefs des Forces canadiennes
- 2.5 Obligations à la réception d’un grief présenté à un commandant
- 2.6 Officiers pouvant agir à titre d’autorité initiale en matière de griefs
- 2.7 Suspension et reprise de l’analyse d’un grief
- 2.8 Traitement du dossier de grief
- 2.9 Militaire désigné : désignation, obligations et limites
- Section 3 – Analyse et règlement
- 3.1 Obligations de l’autorité de règlement des griefs
- 3.2 Obligations de l’autorité initiale
- 3.3 Consultation juridique et représentation
- 3.4 Demande de révision d’un grief par l’autorité de dernière instance
- 3.5 Obligations de l’autorité de dernière instance
- 3.6 Nouvelle analyse du grief en raison de nouveaux faits
- 3.7 Renvoi au Comité externe d’examen des griefs militaires (Comité des griefs)
- Section 4 – Mise en œuvre
- Section 5 – Rapport d’évaluation du rendement
- Appendice A – Processus de griefs de l’autorité initiale
- Appendice B – Processus de griefs de l’autorité de dernière instance
Message du directeur général – Autorité des griefs des Forces canadiennes
Le but du Système de griefs des Forces armées canadiennes (SGFAC) est de maintenir l’efficacité opérationnelle des Forces armées canadiennes (FAC), y compris son efficience et son moral. Il joue un rôle essentiel en veillant à ce que les questions qui concernent l’effectif soient entendues et traitées, ce qui renforce l’efficacité administrative et stimule le moral. En offrant un moyen structuré de déposer des griefs, le SGFAC améliore la capacité des FAC à mener à bien leur mission de défense du Canada et de la population canadienne, et de soutien à la paix et la stabilité internationales.
La présente Politique des Forces armées canadiennes sur les griefs (ci-après appelée « la présente politique ») offre une orientation et des directives claires aux plaignants sur la façon de déposer un grief, de le gérer et d’en faire le suivi dans le cadre du processus de griefs militaires. Elle renforce les principes fondamentaux voulant que les droits et privilèges soient respectés, que les personnes soient soutenues et que les griefs soient traités de manière aussi informelle et rapide que le permettent les circonstances et les considérations d’équité.
La présente politique fournit des directives essentielles sur le processus de griefs, y compris le dépôt, le règlement et la mise en œuvre. Il est important de noter qu’il ne s’agit pas d’un document autonome. La présente politique vient plutôt compléter les dispositions existantes énoncées dans la Loi sur la défense nationale (LDN), les Ordonnances et règlements royaux applicables aux Forces canadiennes (ORFC) et les Directives et ordonnances administratives de la défense (DOAD). Ensemble, ces instruments fournissent un cadre complet pour s’assurer que les griefs soient traités avec intégrité et cohérence, et dans le respect de l’équité procédurale.
L’Autorité des griefs des Forces canadiennes (AGFC) demeure déterminée à respecter ces normes et à favoriser une culture axée sur le respect, la responsabilisation et l’amélioration continue dans l’ensemble des FAC.
Directeur général – Autorité des griefs des Forces canadiennes
Section 1 – Aperçu
1.1 Système de griefs des Forces armées canadiennes
But
- 1.1.1 Le but du Système de griefs des Forces armées canadiennes (SGFAC) est de maintenir l’efficacité opérationnelle des FAC, y compris son efficience et son moral.
Législations, règlements et politiques applicables
- 1.1.2 Le SGFAC est assujetti aux législations et aux politiques suivantes :
- les articles 29 à 29.28 de la LDN;
- le chapitre 7 (Griefs) des Ordonnances et règlements royaux applicables aux Forces canadiennes (ORFC);
- la Directive et ordonnance administrative de la défense (DOAD) 2017-0 (Griefs militaires);
- la Politique des FAC sur les griefs.
Applicabilité
- 1.1.3 La présente politique s’applique aux griefs présentés le 1er avril 2026 ou après cette date.
1.2 Supervision et orientation du Système de griefs des Forces armées canadiennes
- 1.2.1 Le Directeur général – Autorité des griefs des Forces canadiennes (DGAGFC) est responsable de superviser et d’administrer les directives, et d’en assurer la mise en œuvre au sein du SGFAC. Le DGAGFC supervise des fonctions clés, notamment :
- superviser le Registre national des griefs (RNG), y compris l’inscription, l’acheminement et le suivi des griefs, et produire un rapport biennal sur l’état du SGFAC pour approbation par le chef d’état-major de la Défense (CEMD);
- veiller à ce que l’aide d’un militaire désigné soit mise à la disposition des plaignants tout au long du processus de griefs;
- superviser, coordonner et, à certains moments, offrir des programmes de formation pour les analystes des griefs, les militaires désignés, les commandants et les autorités de règlement des griefs;
- coordonner, soutenir et offrir des programmes de formation sur le fonctionnement du SGFAC pour les commandants et les autorités de règlement des griefs.
1.3 Droit de déposer des griefs
- 1.3.1 L’article 29(1) de la LDN prévoit ce qui suit :
- Droit de déposer des griefs
- Tout officier ou militaire du rang qui s’estime lésé par une décision, un acte ou une omission dans les affaires des Forces canadiennes a le droit de déposer un grief dans le cas où aucun autre recours de réparation ne lui est ouvert sous le régime de la présente loi.
- Droit de déposer des griefs
- 1.3.2 Un militaire peut déposer un grief au sujet d’une décision, d’un acte ou d’une omission, y compris une loi, un règlement ou une politique régissant ses conditions de service, même s’il n’est pas du ressort des FAC de modifier l’instrument par lequel le militaire s’estime lésé ou de lui accorder le règlement souhaité.
1.4 Exceptions au droit de déposer des griefs
- 1.4.1 Les paragraphes 29(2) et 29(2.1) de la LDN prévoient ce qui suit :
- Exceptions
- (2) Ne peuvent toutefois faire l’objet d’un grief :
- les décisions d’une cour martiale ou de la Cour d’appel de la cour martiale;
- les décisions d’un tribunal, office ou organisme créé en vertu d’une autre loi;
- les questions ou les cas exclus par règlement du gouverneur en conseil.
- (2) Ne peuvent toutefois faire l’objet d’un grief :
- Juge militaire
- (2.1) Le juge militaire ne peut déposer un grief à l’égard d’une question liée à l’exercice de ses fonctions judiciaires.
- Exceptions
- 1.4.2 Pour les questions ou les cas visés par l’alinéa 29(2)c) de la LDN, voir les articles 7.03 (Exception au droit de déposer un grief) et 101.20 (Demande – représentation en appel) des ORFC.
1.5 Responsabilité de la chaîne de commandement
- 1.5.1 Comme il est indiqué dans les articles 4.02 (Responsabilités générales des officiers) et 5.01 (Responsabilités générales des militaires du rang) des ORFC, tous les membres de la chaîne de commandement (C de C) ont le devoir de promouvoir le bien-être, l’efficacité et l’esprit de discipline de leurs subordonnés, et de prendre des décisions de manière transparente et responsable. Cela comprend l’obligation, le cas échéant, d’expliquer les motifs des décisions, des actes ou des omissions qui ont une incidence sur les conditions de service d’un militaire. Le SGFAC sert de mécanisme pour permettre aux membres du personnel militaire de déposer des griefs au sujet de décisions, d’actes ou d’omissions qui, selon eux, nuisent à leurs conditions de service. Avant de déposer un grief, les militaires sont encouragés à envisager des options de résolution proactive (voir la sous-section 1.8).
1.6 Membres des Forces armées canadiennes
- 1.6.1 Les membres des FAC :
- forment un groupe distinct au sein de la société canadienne;
- sont tenus par la loi d’obéir aux ordres légitimes;
- servent selon le bon plaisir de la Couronne depuis leur enrôlement jusqu’à ce qu’ils soient légalement libérés;Note de bas de page 1
- sont soumis, en tout lieu, à l’obligation de service légitime telle qu’imposée par la Couronne, sans aucune obligation de réciprocité de la part de celle-ci;
- sont assujettis au Code de discipline militaire et aux autres lois canadiennes;
- n’ont pas de syndicat, de contrat, de convention collective ou de processus de négociation collective, et leurs conditions de services sont en grande partie établies par la LDN, les ORFC et par d’autres règlements, ordonnances, instructions et directives.
- 1.6.2 Le statut unique des membres des FAC, de même que les obligations qui leur incombent, sont à la base de leur droit de déposer un grief. Puisqu’ils ont une relation particulière avec la Couronne et qu’ils n’ont pas de processus de négociation, le SGFAC est l’une des principales façons de répondre aux préoccupations administratives.
1.7 Autres mécanismes de plainte
- 1.7.1 Dans certaines situations, d’autres mécanismes de plainte doivent être envisagés avant de déposer un grief. Les militaires sont encouragés à contacter les centres de Services de gestion des conflits et des plaintes (SGCP) afin d’en savoir plus sur les options de règlement offertes et d’obtenir des conseils sur la meilleure façon de procéder.
1.8 Résolution proactive
Avant de déposer un grief
- 1.8.1 Le dépôt d’un grief ne devrait généralement pas être la première étape à considérer pour un militaire souhaitant régler une question. Avant de déposer un grief, les militaires sont encouragés à envisager des options de résolution proactive en soulevant la question auprès de leur commandant. Ils peuvent le faire verbalement, par courriel, par écrit ou en présentant un avis d’intention de déposer un grief conformément à la sous-section 1.9 (Avis d’intention de déposer un grief).
- 1.8.2 Tenter une résolution proactive ou présenter un avis d’intention de déposer un grief ne suspend ni ne prolonge le délai de 90 jours imparti pour déposer un grief en vertu du paragraphe 1 de l’article 7.06 des ORFC (Délai pour déposer un grief).
1.9 Avis d’intention de déposer un grief
- 1.9.1 Les militaires sont encouragés à tenter de régler la situation au niveau le plus bas en présentant un avis d'intention numérique de déposer un grief à leur commandant avant de déposer un grief. Ils doivent utiliser le formulaire numérique d’avis d’intention de déposer un grief qui se trouve sur le site Web de l’Autorité des griefs des Forces canadiennes (AGFC). Une version électronique est également accessible dans le Répertoire des formulaires de la Défense.
- 1.9.2 L’avis d’intention de déposer un grief doit être présenté dès que possible après la décision, l’acte ou l’omission en question. Cet avis officialise le processus visant à parvenir à une résolution proactive au niveau le plus bas et constitue le mécanisme idéal pour régler rapidement et localement les problèmes au sein de la C de C.
- 1.9.3 Le fait de présenter un avis d’intention de déposer un grief permet de nommer rapidement un militaire désigné conformément au paragraphe 2.9.1 et ainsi de s’assurer que le militaire peut bénéficier d’un soutien à la fois pour déterminer si un grief officiel est requis, et, le cas échéant, pour préparer le dépôt du grief.
- 1.9.4 Un avis d’intention de déposer un grief ne suspend ni ne prolonge le délai de 90 jours imparti pour déposer un grief en vertu du paragraphe 7.06(1) des ORFC.
- 1.9.5 Bien qu’ils soient encouragés à le faire, les militaires ne sont pas obligés de présenter un avis d’intention pour pouvoir déposer un grief.
1.10 Registre national des griefs (RNG)
But
- 1.10.1 Le RNG est la base de données centrale gérée par l’AGFC qui permet d’enregistrer tous les griefs présentés par les membres des FAC et de faire le suivi de leur état.
Exigences
- 1.10.2 Tous les griefs doivent être enregistrés dans le RNG par l’AGFC ou l’unité du plaignant. Si le militaire présente son grief directement à son commandant, conformément au paragraphe 1.1 de l’article 7.08 (Dépôt d’un grief) des ORFC, l’unité du militaire est responsable d’enregistrer le grief dans le RNG. Si le grief est présenté de manière numérique par l’entremise du site Web de l’AGFC, il sera automatiquement enregistré par l’AGFC.
- 1.10.3 L’autorité initiale (AI) ou l’autorité de dernière instance (ADI), ou leur personnel, doivent aviser l’AGFC de toute mise à jour, de tout changement ou de toute décision concernant un grief en mettant à jour le RNG.
1.11 Format des présentations par écrit
Format papier, électronique ou numérique
- 1.11.1 Aux fins de la présente politique, toute exigence relative à la présentation d’informations ou de documents « par écrit » peut être satisfaite au moyen du format papier, électronique ou numérique, sauf indication contraire.
- 1.1.2 Le SGFAC est assujetti aux législations et aux politiques suivantes :
Section 2 – Dépôt d’un grief
2.1 Déposer un grief
Généralités
- 2.1.1 La façon de déposer un grief à l’aide du SGFAC, ainsi que les conditions entourant le dépôt, sont décrites à l’article 7.08 des ORFC. Tout grief doit être déposé dans les 90 jours suivant la date à laquelle le plaignant a pris ou devrait raisonnablement avoir pris connaissance de la décision, de l’acte ou de l’omission qui fait l’objet du grief, conformément au paragraphe 7.06(1) des ORFC. Si un grief est déposé après ce délai, l’autorité de règlement des griefs peut quand même l’analyser si elle est convaincue qu’il est dans l’intérêt de la justice de le faire, conformément au paragraphe 7.06(3) des ORFC. Pour obtenir des indications sur la manière de prendre une décision quant à l’intérêt de la justice, voir les paragraphes 2.3.2 à 2.3.3.
- 2.1.2 L’article 7.08 des ORFC prévoit ce qui suit :
- Le grief est déposé auprès de l’Autorité des griefs des Forces canadiennes.
- (1.1) S’il n’est pas pratique pour le plaignant de déposer le grief conformément à l’alinéa (1), il peut le déposer auprès de son commandant.
- Le grief renferme les éléments suivants :
- une description sommaire de la décision, de l’acte ou de l’omission faisant l’objet du grief, y compris tous les faits connus du plaignant;
- une mention du redressement demandé;
- si une personne peut établir le bien-fondé du grief, une déclaration écrite de celle-ci;
- une copie de tout document pertinent en la possession du plaignant;
- les raisons pour lesquelles le grief est déposé après l’expiration du délai prévu à l’alinéa 7.06(1), le cas échéant.
- Le plaignant ne peut déposer un grief conjointement avec un autre plaignant.
- Le grief ne peut comporter de contenu de nature à constituer un acte d’insubordination ou un manquement à la discipline, à moins que ce contenu ne soit nécessaire à la formulation de celui-ci.
- Le grief est déposé auprès de l’Autorité des griefs des Forces canadiennes.
Processus de dépôt d’un grief (voir l’appendice A – Processus de griefs de l’autorité initiale)
- 2.1.3 Un membre des FAC doit déposer un grief :
- au moyen du formulaire de grief numérique accessible sur le site Web de l’AGFC. En utilisant ce formulaire, le militaire présentera son grief à l’AGFC;
- en remplissant le formulaire de grief D-4953f accessible dans le Répertoire des formulaires de la Défense et en le présentant à son commandant, s’il est impossible d’accéder au formulaire de grief numérique;
- en déposant un grief par écrit à son commandant, si ni le formulaire de grief numérique ni le formulaire D-4953f ne peuvent être utilisés. Dans ce cas, le militaire doit s’assurer d’inscrire son nom, son grade, son numéro matricule et la date de dépôt du grief, et de signer son grief.
2.2 Obligations du plaignant
- 2.2.1 Afin d’assurer le traitement efficace du grief, le plaignant :
- devrait envisager de demander l’aide d’un militaire désigné avant de déposer son grief;
- est tenu de se renseigner sur les législations, les règlements et les politiques applicables au SGFAC (voir le paragraphe 1.1.2);
- doit indiquer une seule décision, un seul acte ou une seule omission comme objet de son grief;
- doit identifier la personne qu’il estime responsable de la décision, de l’acte ou de l’omission;
- doit fournir des observations exhaustives à l’appui de son grief, y compris sa position, ses arguments, une justification et tous les renseignements à l’appui. Ces observations doivent également inclure les dates pertinentes, et les courriels et documents pertinents que le plaignant a en sa possession, ainsi que les lois et politiques qui s’appliquent. Par exemple, si le grief porte sur des avantages sociaux accordés en vertu des Directives sur la rémunération et les avantages sociaux (DRAS), le plaignant doit inclure dans ces observations la disposition des DRAS qui s’applique. Il se peut que ce soit la dernière occasion pour le plaignant de présenter des observations à l’appui de son grief avant que l’AI n’analyse le grief et ne statue à son sujet;
- doit comprendre que des observations supplémentaires peuvent être acceptées ultérieurement, mais que l’AI ne les analysera que si des circonstances exceptionnelles l’exigent. Pour plus d’informations, voir les paragraphes 3.2.4 à 3.2.7;
- doit communiquer tout changement dans ses coordonnées pendant toute la durée du processus de griefs;
- doit informer l’AI ou l’ADI de tout recours exercé, de toute réclamation faite ou de toute plainte déposée relativement à la question qui a donné lieu au grief (voir sous-section 2.6).
Nota : Conformément à la DOAD 5039-0 (Langues officielles), un plaignant peut déposer un grief dans la langue officielle de son choix.
Le plaignant
- 2.2.2 Un plaignant est un membre des FAC qui, au moment du dépôt du grief, fait partie de la Force régulière ou d’un sous-élément constitutif de la Force de réserve (Première réserve, Réserve supplémentaire, Service d’administration et d’instruction des organisations de cadets ou Rangers canadiens) et
- qui s’estime lésé par une décision, un acte ou une omission dans l’administration des affaires des FAC;
- qui a déposé un grief conformément à l’article 7.08 des ORFC (Dépôt d’un grief).
2.3 Délai pour déposer un grief
- 2.3.1 Conformément au paragraphe 7.06(1) des ORFC, tout grief doit être déposé dans les 90 jours suivant la date à laquelle le plaignant a pris ou devrait raisonnablement avoir pris connaissance de la décision, de l’acte ou de l’omission qui fait l’objet du grief.
L’intérêt de la justice
- 2.3.2 Conformément au paragraphe 7.06(3) des ORFC, l’AI (ou l’ADI lorsque l’article 7.13 [Non-application] s’applique) peut accepter d’analyse un grief déposé après le délai de 90 jours si elle est convaincue qu’il est dans l’intérêt de la justiceNote de bas de page 2 de le faire.
- 2.3.3 Lorsqu’elle doit déterminer s’il est dans l’intérêt de la justice d’examiner un grief déposé après le délai imparti, l’AI ou l’ADI doit tenir compte de toutes les circonstances pertinentes. Les éléments pertinents à prendre en compte peuvent inclure, sans toutefois s’y limiter :
- Cause du retard : Il s’agit d’évaluer les raisons du retard. Une attention particulière pourrait être accordée aux causes du retard qui sont hors du contrôle du plaignant;
- Préjudice causé aux FAC : Il s’agit d’évaluer le préjudice qui pourrait être causé aux FAC si le grief était accepté et étudié même s’il a été déposé après le délai imparti;
- Incidence sur le plaignant : Il s’agit d’évaluer l’effet de la décision, de l’acte ou de l’omission sur le plaignant;
- Évaluation préliminaire du bien-fondé du grief : Il s’agit d’évaluer le bien-fondé du cas du plaignant sur la base des informations disponibles au moment du dépôt du grief, et d’examiner les preuves telles quelles, sans analyse ni enquête approfondie.
2.4 Obligations à la réception d’un grief présenté à l’Autorité des griefs des Forces canadiennes
Obligations à la réception d’un grief – Dépôt numérique (voir sous-paragraphe 2.1.3 a.)
- 2.4.1 À la réception d’un grief, l’AGFC doit (voir l’appendice A – Processus de griefs de l’autorité initiale) :
- transmettre par écrit au plaignant un accusé de réception du grief;
- enregistrer le grief dans le RNG;
- communiquer le numéro du RNG au plaignant;
- informer le plaignant si le grief ne respecte pas l’article 7.08 des ORFC;
- attribuer le dossier de grief à l’autorité de règlement des griefs compétente;
- informer le commandant lorsqu’un grief a été déposé par l’un de ses subordonnés.
- 2.4.2 À la réception d’un grief transmis par un commandant conformément au paragraphe 2.5.3, l’AGFC doit :
- transmettre le grief à l’autorité de règlement des griefs compétente le plus rapidement possible avec tout renseignement supplémentaire reçu du commandant;
- aviser le plaignant.
2.5 Obligations à la réception d’un grief présenté à un commandant
Généralités
- 2.5.1 Un commandant a des responsabilités à l’égard des griefs. On attend de lui qu’il :
- comprenne le SGFAC et s’acquitte de ses responsabilités à titre de commandant ou d’AI au meilleur de ses capacités et en respectant les délais prescrits;
- soit informé des griefs provenant de son organisation;
- déploie les efforts raisonnables pour résoudre les griefs à l’amiable;
- prenne des mesures pour prévenir les représailles contre les plaignants en raison du dépôt de griefs;
- informe les militaires au sujet du SGFAC;
- s’acquitte de ses obligations à l’égard du SGFAC comme d’un élément fondamental de la profession des armes.
Obligations à la réception d’un grief – Dépôt papier ou électronique (voir les sous-paragraphes 2.1.3 b. et c.)
- 2.5.2 À la réception d’un grief, dans un délai de dix jours, un commandant doit :
- transmettre par écrit au plaignant un accusé de réception du grief;
- enregistrer le grief dans le RNG, au besoin;
- communiquer le numéro du RNG au plaignant, au besoin;
- nommer un militaire désigné ayant les qualifications requises, à moins que le plaignant ne refuse cette aide ou, dans le cas d’un juge militaire, que le juge n’en fasse pas la demande;
- informer le plaignant si le grief ne respecte pas l’article des 7.08 ORFC;
- déterminer s’il est en mesure d’agir à titre d’AI.
Renvoi à l’Autorité des griefs des Forces canadiennes lorsqu’un commandant n’est pas en mesure d’agir à titre d’autorité initiale à l’égard d’un grief
- 2.5.3 Conformément à l’article 7.14 des ORFC (Officiers pouvant agir à titre d’autorité initiale en matière de griefs), dans les dix jours suivant la réception du grief, un commandant qui n’est pas en mesure d’agir à titre d’AI doit :
- transmettre le grief à l’AGFC à l’aide du système de suivi du RNG;
- transmettre à l’AGFC tout renseignement supplémentaire pertinent le plus rapidement possible;
- informer par écrit le plaignant des mesures prises et lui fournir une copie de tout renseignement supplémentaire transmis à l’AGFC;
- donner les raisons pour lesquelles il ne peut pas agir à titre d’AI.
2.6 Officiers pouvant agir à titre d’autorité initiale en matière de griefs
- 2.6.1 L’article 7.14 des ORFC prévoit ce qui suit :
- Sous réserve de l’alinéa (2), peut agir à titre d’autorité initiale à l’égard d’un grief :
- le commandant du plaignant, s’il peut accorder le redressement demandé;
- le commandant ou l’officier nommé au poste de directeur général ou à un poste supérieur à celui-ci au quartier général de la Défense nationale qui est chargé de décider des questions faisant l’objet du grief.
- Si le grief se rapporte à une décision, un acte ou une omission de celui-ci, l’officier saisi du grief doit renvoyer le grief à l’officier qui est son supérieur immédiat et qui a compétence à l’égard de la question faisant l’objet du grief, lequel agit alors en qualité d’autorité initiale.
- Sous réserve de l’alinéa (2), peut agir à titre d’autorité initiale à l’égard d’un grief :
Nota : La définition du terme « officier » se trouve à l’article 1.02 (Définitions) des ORFC.
Exceptions à la compétence de l’autorité initiale
- 2.6.2 Conformément à l’article 7.13 (Non-application) des ORFC, des catégories précises de griefs sont exclues de la compétence de l’AI. Les griefs appartenant à ces catégories doivent être analysés et statués par l’ADI.
- 2.6.3 Si la personne qui dépose le grief est un plaignant ou une victime d’inconduite sexuelle selon les définitions fournies dans la DOAD 9005-1, le grief doit être envoyé à l’AGFC.
Grief déposé par un juge militaire
- 2.6.4 Un grief déposé par un juge militaire ne peut être étudié et réglé que par le chef d’état-major de la défense (CEMD), car, conformément à l’article 29.14 de la LDN, les attributions du CEMD à titre d’autorité de dernière instance ne peuvent pas être déléguées si le grief est déposé par un juge militaire.
- 2.6.5 Aux fins de la présente politique, et sauf indication contraire, les obligations du commandant à l’égard d’un grief déposé par le juge militaire en chef doivent être exécutées par le CEMD.
2.7 Suspension et reprise de l’analyse d’un grief
- 2.7.1 Un plaignant doit informer l’AI ou l’ADI de tout recours exercé, de toute réclamation faite ou de toute plainte déposée relativement à la question qui a donné lieu au grief.
- 2.7.2 L’AI ou l’ADI doit suspendre l’analyse d’un grief si le plaignant, relativement à la question qui a donné lieu au grief, prend l’une des mesures suivantes :
- un recours;
- une réclamation;
- une plainte en vertu d’une loi fédérale autre que la LDN.
- 2.7.3 Si le recours, la réclamation ou la plainte fait l’objet d’un désistement ou est abandonné avant qu’une décision sur le fond ne soit rendue, l’AI ou l’ADI doit, une fois qu’elle en est avisée, reprendre l’analyse du grief.
- 2.7.4 Si le recours, la réclamation ou la plainte est tranché sur le fond ou est réglé en tout ou en partie, le plaignant doit immédiatement en informer l’AI ou l’ADI et lui remettre une copie de la décision.
2.8 Traitement du dossier de grief
Sécurité des documents relatifs à un grief
- 2.8.1 Les documents relatifs à un grief qui contiennent des renseignements personnels ou sensibles ne doivent pas être :
- versés au dossier personnel du plaignant;
- communiqués à quiconque n’ayant pas un besoin de savoir.
- 2.8.2 Les documents relatifs à un grief peuvent contenir des renseignements personnels et doivent porter une désignation ou une classification de sécurité appropriée, conformément au chapitre 6 (Sécurité de l’information) des Ordonnances et directives de sécurité de la Défense nationale.
2.9 Militaire désigné : désignation, obligations et limites
Désignation d’un militaire pour aider
- 2.9.1 Le commandant d’un officier ou d’un militaire du rang qui dépose un grief ou indique son intention de le faire désigne sans délai un officier ou un militaire du rang ayant les qualifications requises et détenant au moins le grade de sergent/maître de 2e classe (sgt/m 2) pour aider le plaignant.
- 2.9.2 Pour être admissible à une nomination, un militaire désigné doit avoir suivi le cours en ligne Militaire désigné – Griefs militaires [119777] au cours des cinq (5) dernières années; sinon, le renouvellement de la certification est requisNote de bas de page3.
- 2.9.3 Le plaignant peut choisir de ne pas se prévaloir de l’aide offerte.
- 2.9.4 Le plaignant peut demander que soit désigné un officier ou militaire du rang en particulier pour lui venir en aide. Si cela est possible et que la personne demandée accepte d’agir à ce titre, elle sera désignée.
- 2.9.5 En cas d’empêchement ou de désistement, une nouvelle personne doit aussitôt que possible être désignée pour aider le plaignant.
- 2.9.6 L’aide d’un militaire désigné doit être offerte au plaignant tout au long du processus de griefs, même si le plaignant est muté ou libéré après avoir déposé son grief.
- 2.9.7 L’aide doit se poursuivre jusqu’à ce que le plaignant soit satisfait de la décision de l’AI ou jusqu’à ce que l’ADI ait rendu sa décision finale et que la mise en œuvre de cette décision ait été menée à bien.
- 2.9.8 Si un juge militaire dépose un grief ou indique son intention de le faire, la désignation d’un militaire pour l’aider est faite seulement à la demande du juge.
Obligations du militaire désigné
- 2.9.9 Un militaire désigné a les responsabilités suivantes :
- expliquer son rôle au plaignant (voir la section Militaire désigné dans l’intranet du DGAGFC);
- aider le plaignant à se familiariser avec les législations, règlements et politiques applicables énumérés au paragraphe 1.1.2;
- aider le plaignant :
- dans la préparation de son grief, s’il en fait la demande;
- tout au long du processus de griefs, au besoin.
Limites du rôle du militaire désigné
- 2.9.10 Le militaire désigné aide le plaignant, mais :
- n’est pas le représentant personnel du plaignant;
- n’agit pas à titre de conseiller juridique;
- n’est pas chargé de trouver les documents et les renseignements dont peut avoir besoin le plaignant;
- n’est pas responsable de la rédaction du grief.
Section 3 – Analyse et règlement
3.1 Obligations de l’autorité de règlement des griefs
Généralités
- 3.1.1 Une autorité de règlement des griefs est un officier des FAC qui agit à titre d’AI ou d’ADI.
- 3.1.2 À la réception d’un grief, l’autorité de règlement doit transmettre par écrit au plaignant un accusé de réception.
- 3.1.3 Les autorités de règlement des griefs et leur personnel doivent communiquer avec le plaignant et lui transmettre des renseignements dans la langue officielle de son choix. Les éléments de preuves doivent être retournés dans la langue dans laquelle ils ont été fournis.
- 3.1.4 Les autorités de règlement des griefs et leur personnel doivent tenir un dossier du grief conformément à la Politique sur la gestion de l’information.
- 3.1.5 Les autorités de règlement des griefs et leur personnel doivent consigner par écrit ou sous forme numérique toute communication verbale pertinente avec le plaignant, la C de C et tout expert en la matière en rapport avec le grief. Ces communications font partie du dossier du grief et doivent être divulguées conformément aux principes d’équité procédurale, à l’exception de toute communication privilégiée telle que la consultation juridique (voir le paragraphe 3.1.21).
- 3.1.6 Lorsqu’un grief est déposé avant la libération du plaignant, l’autorité de règlement doit continuer de communiquer des mises à jour et de transmettre la correspondance au plaignant après sa libération. Toute la correspondance doit être envoyée à l’adresse courriel fournie par le plaignant, et il incombe à ce dernier d’aviser l’autorité de règlement des griefs de tout changement d’adresse courriel après sa libération. Si le plaignant n’a pas accès à un ordinateur et que la correspondance doit se faire par courrier postal, ce dernier doit également fournir son adresse physique et la tenir à jour.
Règlement à l’amiable
- 3.1.7 Une fois qu’un grief a été déposé, l’autorité de règlement doit envisager et tenter, si cela est possible et approprié, d’en arriver à un règlement à l’amiable. Cela suppose de réfléchir à une solution qui soit acceptable pour toutes les parties concernées avant de résoudre le grief, le cas échéant.
Nota : Le règlement à l’amiable est un élément clé du SGFAC et peut être tenté à n’importe quelle étape du processus de griefs.
Aspects préliminaires à évaluer avant l’analyse d’un grief
- 3.1.8 Avant d’analyser l’objet du grief et/ou la réparation demandée et de rendre une décision à ce sujet, l’autorité de règlement des griefs doit évaluer les aspects préliminaires du grief. Les aspects préliminaires pertinents peuvent comprendre les suivants, sans toutefois s’y limiter :
- la capacité d’agir à titre d’AI ou d’ADI. Si elle n’est pas en mesure d’agir à titre d’AI ou d’ADI, l’autorité de règlement des griefs doit :
- lorsqu’elle agit à titre d’AI, transmettre le grief à l’AGFC dans les dix jours suivant sa réception;
- lorsqu’elle agit à titre d’ADI, transmettre le grief à l’AGFC dès que possible;
- transmettre à l’AGFC tout renseignement supplémentaire pertinent le plus rapidement possible après la réception du grief;
- informer le plaignant des mesures prises et lui fournir une copie de tout renseignement supplémentaire transmis à l’AGFC.
- la décision, l’acte ou l’omission faisant l’objet du grief concerne une question pour laquelle le militaire a le droit de déposer un grief. Voir la sous-section 2.1 (Déposer un grief). Si le grief ne concerne pas une question pour laquelle le militaire a le droit de déposer un grief, voir les paragraphes 3.1.14 à 3.1.20 (Règlement d’un grief) pour connaître les mesures à prendre. Pour relever de la compétence de l’AGFC, la décision, l’acte ou l’omission doit :
- se rapporter à l’administration des affaires des FAC (p. ex. gestion, décisions de carrière, avantages sociaux ou autres questions ayant une incidence sur le service du militaire);
- affecter personnellement et directement le plaignant.
- le grief a été déposé dans le délai prescrit à l’article 7.06 des ORFC. Voir également le paragraphe 2.3.1 ou, s’il est dans l’intérêt de la justice d’analyse le grief, les paragraphes 2.3.2 et 2.3.3. S’il n’est pas dans l’intérêt de la justice d’analyse le grief, voir les paragraphes 3.1.14 à 3.1.20 (Règlement d’un grief) pour connaître les mesures à prendre.
- la capacité d’agir à titre d’AI ou d’ADI. Si elle n’est pas en mesure d’agir à titre d’AI ou d’ADI, l’autorité de règlement des griefs doit :
Analyse d’un grief
- 3.1.9 Lorsqu’elle analyse un grief, l’autorité de règlement doit adopter une approche objective et analytique qui consiste à évaluer les faits présentés et à les examiner par rapport aux lois, aux règlements et aux politiques applicables. L’autorité de règlement ne peut tenir compte que des faits, des preuves ou des renseignements qui sont pertinents aux questions soulevées dans le grief. Lorsqu’elle analyse un grief, l’autorité de règlement doit veiller à ce que les principes d’équité procédurale énoncés ci-dessous soient respectés.
- 3.1.10 Lorsqu’elle analyse un grief, l’autorité de règlement doit :
- mettre de côté ses préférences personnelles ou institutionnelles;
- analyser les points de vue et les positions tant du plaignant que des FAC dans le cadre du grief;
- relever et analyser toute lacune en matière d’équité procédurale dans le processus décisionnel à l’origine du grief et rendre une décision à cet égard;
- procéder à sa propre évaluation indépendante du grief, sans tenir compte des conclusions rendues par d’autres personnes avant elle; cependant, elle peut faire siens des motifs déjà évoqués si elle les approuve de manière indépendante et explique pourquoi elle y souscrit.
Équité procédurale
- 3.1.11 L’équité procédurale est une obligation contextuelle d’agir équitablement dans la prise de décisions administratives. Au sein du SGFAC, sa portée dépend de la nature de la décision, du contexte dans lequel elle est prise et de ses répercussions potentielles sur le plaignant. L’objectif général est de garantir que le plaignant peut participer de façon significative au processus décisionnel.
- Avis – L’objectif de l’avis est d’assurer une participation significative au SGFAC. Le cadre législatif, réglementaire et politique décrit au paragraphe 1.1.2 prévoit un avis de la procédure à suivre pour une participation significative au SGFAC, sans que l’autorité de règlement des griefs n’ait à prendre de mesures supplémentaires. Une exceptionNote de bas de page 4 existe dans les cas où l’autorité de règlement des griefs pourrait rendre une décision pouvant avoir un effet défavorable sur le plaignant, par exemple lorsqu’elle envisage de corriger une erreur en vertu du paragraphe 29(5) de la LDNNote de bas de page 5 (Correction d’une erreur). Dans ces rares cas, le plaignant a le droit d’être informé des principaux enjeux et des conséquences possibles de la décision que prendra l’autorité de règlement des griefs, car cette décision pourrait avoir un effet défavorable sur lui. Le plaignant doit alors recevoir suffisamment d’informations et avoir une chance raisonnable de répondre avant que la décision ne soit prise.
- Divulgation – La divulgation a pour but de garantir que le plaignant ait une occasion réelle de répondre à tous les renseignements pertinents – favorables ou défavorables – qui peuvent influencer la décisionNote de bas de page 6. Le plaignant doit se faire remettre tous les éléments de preuve, les documents et les renseignements pertinents qui seront pris en considération par l’autorité de règlement des griefs. Cette obligation est permanente : si des informations nouvelles ou supplémentaires sont révélées au cours du processus de grief, elles doivent également être divulguées au plaignant en temps opportun. La divulgation n’est requise que pour les renseignements qui n’ont pas encore été divulgués ou qui ne sont pas déjà en possession du plaignant.
- Prise en compte des observations – Cela a pour but de garantir que la participation du plaignant au SGFAC par le biais de la présentation d’observations ne soit pas simplement symbolique, mais fasse partie intégrante du processus décisionnelNote de bas de page 7. L’équité procédurale exige que l’autorité de règlement des griefs prenne véritablement en compte les observations du plaignant avant de rendre une décision. Le plaignant a la possibilité de présenter des observations à plusieurs moments au cours du processus, par exemple lorsqu’il dépose un grief en vertu de l’article 7.08 des ORFC, lorsqu’une autorité de règlement des griefs lui divulgue des renseignements et lorsqu’il présente une demande de révision à l’ADI (voir sous-section 3.4).
- Motifs de la décision – Le but de fournir les motifs de la décision est d’assurer la responsabilité, la transparence et l’équité dans le processus décisionnel. Les motifs permettent au plaignant de comprendre le fondement de la décisionNote de bas de page 8. L’autorité de règlement des griefs doit rendre une décision impartiale et en temps opportunNote de bas de page 9 en fonction des faits de l’affaire et des lois, règlements, politiques, ordonnances et directives applicables. Une décision motivée assure la responsabilité, la transparence et l’équité dans le processus décisionnel. Les motifs doivent refléter la compréhension par l’autorité de règlement des griefs des faits et des éléments de preuve fournis, et utiliser le cadre juridique et stratégique appropriéNote de bas de page 10. Les motifs doivent être intelligibles et transparents, et suivre une chaîne d’analyse rationnelle et cohérente, traçable depuis les faits jusqu’à la conclusion, sans ellipses ni hypothèses inexpliquées, afin de permettre au plaignant et à toute autorité chargée d’un examen de les comprendreNote de bas de page 11. L’autorité de règlement des griefs doit se pencher de manière significative sur les questions centrales soulevées par le plaignant. Cela implique notamment de démontrer que les observations formulées par le plaignant ont été prises en compte dans son raisonnement.
Décision impartiale
- 3.1.12 Le plaignant a droit à un règlement équitable de son grief par une autorité de règlement impartiale et sans parti pris. Ce droit est compromis si l’autorité de règlement des griefs a, ou semble avoir, une prédisposition quant à l’issue du grief. C’est pourquoi le paragraphe 7.14(2) des ORFC interdit à un officier d’agir à titre d’AI si le grief se rapporte à une décision, un acte ou une omission de sa part. L’AI doit être impartiale et doit être perçue comme telle. Dans le contexte d’un grief, l’impartialité signifie non seulement que l’AI n’a pas de parti pris, mais également qu’il n’y a aucune crainte raisonnable de partialité. Le fait d’avoir déjà été en contact ou d’avoir déjà interagi avec le militaire, y compris dans le cadre de tentatives proactives ou à l’amiables de règlement, ne donne pas en soi lieu à une partialité ou à une crainte raisonnable de partialitéNote de bas de page 12.
- 3.1.13 Le droit à un règlement équitable devant un décideur impartial n’exige pas que le grief soit réglé par un décideur indépendant sur le plan judiciaire ou institutionnelNote de bas de page 13. Dans le cadre du SGFAC, les autorités de règlement des griefs sont des officiers de la C de C, jusqu’au CEMD inclusivement, en vertu de leur rôle dans la promotion du bien-être, de l’efficacité et de la discipline de leurs subordonnés.
Règlement d’un grief
- 3.1.14 L’autorité de règlement des griefs communiquera sa décision dans une lettre de décision remise au plaignant.
- 3.1.15 Les décisions rendues par une autorité de règlement des griefs dans une lettre de décision peuvent inclure, sans s’y limiter, les suivantes :
- la décision, l’acte ou l’omission visé par le grief ne peut faire l’objet d’un grief;
- il n’est pas dans l’intérêt de la justice d’analyser le grief;
- le plaignant a été lésé et l’autorité de règlement des griefs est disposée à accorder (ou à accorder partiellement) la réparation demandée;
- le plaignant a été lésé, mais l’autorité de règlement des griefs n’est pas disposée à accorder la réparation demandée;
- le plaignant a été traité conformément aux règles, aux règlements et aux politiques applicables, et l’autorité de règlement des griefs n’est pas disposée à accorder la réparation demandée;
- le plaignant a été lésé malgré avoir été traité conformément aux règles, aux règlements et aux politiques applicables. L’autorité de règlement des griefs détermine donc que le grief est fondé et accorde (ou accorde partiellement) la réparation demandée;
- le plaignant a été lésé et la réparation a déjà été accordée.
- 3.1.16 Chaque règlement figurant dans une lettre de décision doit être accompagnée des motifs qui la justifient. Voir les principes relatifs à la communication de motifs adéquats au sous-paragraphe 3.1.11 d.
- 3.1.17 Une autorité de règlement des griefs peut, dans certaines circonstances, devoir tenir compte du caractère raisonnable des lois, politiques, ordonnances, instructions et directives applicables. Le fait pour un membre des FAC d’avoir été traité conformément aux lois, politiques, ordonnances, instructions et directives applicables ne signifie pas automatiquement qu’il a été traité équitablement ou que son grief est sans fondement.
- 3.1.18 Une autorité de règlement des griefs qui détermine que le plaignant a été lésé doit examiner toutes les demandes de réparation faites par le plaignant et déterminer la réparation appropriée, même si cette réparation n’a pas été explicitement demandé par le plaignant lors du dépôt de son grief.
- 3.1.19 Conformément au paragraphe 29(5) de la LDN, si une erreur est découverte à la suite d’une enquête sur un grief, elle peut être corrigée, même si la mesure corrective peut avoir un effet défavorable sur le plaignant (voir le sous-paragraphe 3.1.11 a. pour connaître les mesures à prendre afin de préserver l’équité procédurale).
- 3.1.20 Si une autorité de règlement des griefs juge qu’une question soulevée par un plaignant n’est pas pertinente et décide de ne pas l’analyser davantage, elle doit en donner les motifs dans la lettre de décision.
Secret professionnel
- 3.1.21 Toutes les communications entre un conseiller juridique et le ministère de la Défense nationale (MDN) ou les FAC et l’autorité de règlement des griefs ou un membre de son personnel sont assujetties au secret professionnel et ne peuvent être divulguées au plaignant à quelque moment que ce soit durant le processus de griefs.
3.2 Obligations de l’autorité initiale
Généralités
- 3.2.1 Les officiers pouvant agir à titre d’AI sont décrits dans la section 2.6.
- 3.2.2 Une AI agissant en vertu du sous-alinéa 7.14(1)b) des ORFC qui a besoin de pouvoirs supplémentaires pour accorder certains éléments de la réparation appropriée doit en faire la demande auprès de l’officier compétent avant de statuer sur le grief.
Processus de griefs au niveau de l’autorité initiale (voir l’appendice A – Processus de griefs de l’autorité initiale)
- 3.2.3 À la réception d’un grief, l’AI doit :
- accuser réception du grief conformément au paragraphe 3.1.2. Si l’AI n’est pas le commandant du plaignant, aviser le commandant du plaignant par écrit;
- dans les 120 jours suivant la réception du grief, l’AI doit :
- analyser le grief et, si possible et approprié, tenter un règlement à l’amiable conformément au paragraphe 3.1.7;
- analyser et statuer sur le grief;
- transmettre la lettre de décision au plaignant, au commandant du plaignant et à l’AGFC, en s’assurant que celle-ci comprend :
- la décision et les motifs à l’appui;
- une déclaration claire du droit du plaignant de demander, dans les 30 jours suivant la réception de la décision de l’AI, que son grief soit étudié et réglé par l’ADI (voir le paragraphe 3.4.3);
- mettre à jour le RNG;
- retourner tous les documents ou pièces présentés par le plaignant;
- conserver une copie des documents pertinents dans le RNG.
Observations supplémentaires
- 3.2.4 Conformément au paragraphe 7.08(2) des ORFC, le plaignant doit présenter ses observations ainsi que tout document justificatif pertinent au moment de déposer son grief.
- 3.2.5 Dans des circonstances exceptionnelles, l’AI peut accepter des observations et des documents justificatifs pertinents d’un plaignant après le dépôt initial de son grief.
- 3.2.6 Lorsqu’elle détermine s’il convient d’accepter des observations supplémentaires et des documents pertinents après le dépôt initial du grief, l’AI doit respecter le principe de justice naturelle et garantir l’équité procédurale. Au moment de prendre cette décision, l’AI peut consulter son conseiller juridique.
- 3.2.7 Si l’AI décide de ne pas accepter d’observations supplémentaires après le dépôt initial du grief, elle doit fournir les motifs de cette décision.
Limite de 120 jours
- 3.2.8 L’AI doit analyser et statuer sur un grief dans les 120 jours suivant la date de réception du grief.
- 3.2.9 L’AI qui ne peut se conformer à cette obligation doit en aviser le plaignant par écrit et lui donner une estimation de la date à laquelle elle sera en mesure d’analyser et de statuer sur son grief.
- 3.2.10 Après avoir été avisé que l’AI ne sera pas en mesure d’analyser et de statuer sur son grief dans le délai prescrit de 120 jours, ou à la fin de ce délai, le plaignant peut :
- 3.2.11 Si l’AI, conformément au paragraphe 3.2.9, n’avise pas le plaignant dans les 120 jours suivant la réception du grief, le plaignant peut demander que l’AGFC fasse analyser et statuer sur son grief par une ADI sans la décision de l’AI.
3.3 Consultation juridique et représentation
Consultation juridique
- 3.3.1 Un plaignant n’a pas droit aux services de consultation juridique ou de représentation du MDN, des FAC ou du ministère de la Justice.
Avocat civil ou autre représentant
- 3.3.2 Un plaignant peut engager un avocat civil ou un autre représentant à ses propres frais pour l’aider relativement à son grief. Les autorités de règlement des griefs et leur personnel communiqueront uniquement avec le plaignant tout au long du processus de griefs. Des exceptions peuvent être accordées si nécessaire. Chaque cas sera évalué individuellement.
3.4 Demande de révision d’un grief par l’autorité de dernière instance
Généralités
- 3.4.1 Dans la présente politique, les processus relatifs à l’ADI s’appliquent toujours lorsque l’ADI agit à titre d’autorité de révision d’une décision de l’AI. Des ajustements peuvent être nécessaires lorsque l’ADI analyse et statue sur un grief sans décision préalable de l’AI.
Nota : Dans certains cas, des ajustements doivent être apportés au processus décrit dans cette section. Par exemple, lorsqu’un grief est visé par les exceptions décrites au paragraphe 2.5.5 et à l’article 7.13 des ORFC, il est acheminé directement à l’ADI. Dans ces situations, les paragraphes 3.4.2 et 3.4.3 ne s’appliquent pas, et le grief est transmis à l’ADI par l’AGFC pour examen, conformément à la sous-section 3.5.
- 3.4.2 Il est possible de demander qu’une ADI analyse et statue sur un grief dans les deux cas suivants :
- lorsque le plaignant reçoit la lettre de décision de l’AI et considère que la décision est déraisonnable ou inéquitable sur le plan procédural, ou qu’elle n’offre pas la réparation qu’il estime justifiée;
- lorsque l’AI ne statue pas sur le grief dans le délai de 120 jours prévu au paragraphe 3.2.8.
Processus de demande de révision à l’autorité de dernière instance (voir l’appendice B – Processus de griefs de l’autorité de dernière instance)
- 3.4.3 Une demande de révision à l’ADI peut être présentée de trois façons :
- de façon numérique à l’AGFC : Un plaignant peut demander à ce que son grief soit analysé et statué par l’ADI à l’aide du formulaire de demande de révision à l’ADI accessible sur le site Web de l’AGFC;
- n utilisant le formulaire de demande de révision à l’ADI en ligne qui se trouve dans le Répertoire des formulaires de la Défense, le plaignant peut présenter sa demande directement à l’AGFC;
- par écrit à l’AI : S’il n’est pas possible ou pratique de suivre le processus ci-dessus de présentation d’une demande de façon numérique, le plaignant peut présenter une demande à l’AI pour que son grief soit analysé et statué par l’ADI. Une fois la demande reçue, l’AI la transmettra à l’AGFC. Le plaignant doit inclure les renseignements suivants dans sa demande papier de révision à l’ADI :
- son nom et son numéro matricule;
- le numéro du RNG;
- un bref exposé des motifs pour lesquels la révision est demandée;
- le cas échéant, s’il estime que l’AI a commis des erreurs. Une justification doit être fournie pour chaque erreur. Voici des exemples d’erreurs :
- des erreurs dans l’application de la loi, des règlements, des politiques ou des ordonnances;
- des erreurs factuelles;
- une décision déraisonnable;
- la réparation précise demandée;
- toute observation supplémentaire; il peut s’agir de la dernière occasion pour le plaignant de présenter des observations à l’appui du grief. Les plaignants sont encouragés à inclure tous les faits, arguments et documents justificatifs supplémentaires pertinents à cette étape. Bien que des observations supplémentaires puissent être acceptées à une date ultérieure, l’ADI ne les analysera que dans des circonstances exceptionnelles. Pour de plus amples renseignements, voir le paragraphe 3.5.12;
- signature et date de la présentation de la demande.
- 3.4.4 Une demande de révision à l’ADI telle que décrite au sous-paragraphe 3.4.2 a. doit être présentée dans les 30 jours suivant la date à laquelle le plaignant reçoit la lettre de décision de l’AI.
- 3.4.5 Le plaignant qui présente une demande de révision à l’ADI après l’expiration du délai prévu au paragraphe 3.4.4 doit y inclure les raisons du retard. Le plaignant doit tenir compte du fait que l’ADI déterminera s’il est dans l’intérêt de la justice d’examiner la demande de révision tardive en se penchant sur les éléments énumérés au paragraphe 2.3.3.
Obligations de l’Autorité des griefs des Forces canadiennes à la réception d’une demande de révision à l’autorité de dernière instance
- 3.4.6 À la réception de la demande de révision à l’ADI de la part du plaignant ou de l’AI, l’AGFC doit :
- transmettre par écrit au plaignant et à l’AI un accusé de réception de la demande de révision;
- transmettre une copie de la demande de révision à l’AI au besoin. L’AI peut présenter ses observations à l’AGFC dans les 10 jours suivant la réception de sa copie. L’AGFC transmettra ces observations à l’ADI pour analyse;
- mettre à jour le RNG;
- transmettre le dossier de grief le plus rapidement possible :
- au Comité externe d’examen des griefs militaires (CEEGM), s’il répond aux critères de renvoi obligatoire au CEEGM énoncés à la sous-section 3.7; ou
- à l’ADI pour analyse du grief et prise de décision.
Obligations de l’autorité initiale à la réception d’une demande de révision à l’autorité de dernière instance
- 3.4.7 À la réception de sa copie de la demande de révision à l’ADI, l’AI :
- doit transmettre par écrit au plaignant un accusé de réception de la demande de révision;
- doit transmettre la demande de révision à l’AGFC le plus rapidement possible;
- peut, si elle le souhaite, présenter ses observations à l’AGFC sur le motif invoqué par le plaignant dans sa demande de révision dans les 10 jours suivant la réception de sa copie de la demande.
3.5 Obligations de l’autorité de dernière instance
Qui peut agir à titre d’autorité de dernière instance en matière de griefs?
- 3.5.1 L’article 29.11 de la LDN se lit comme suit :
- Dernier ressort
- Le chef d’état-major de la défense est l’autorité de dernière instance en matière de griefs. Dans la mesure où les circonstances et l’équité le permettent, il agit avec célérité et sans formalisme.
- Dernier ressort
- 3.5.2 L’article 29.14 de la LDN se lit comme suit :
- Délégation
- Le chef d’état-major de la défense peut déléguer à tout officier qui relève directement de lui ses attributions à titre d’autorité de dernière instance en matière de griefs, sauf dans les cas suivants :
- le délégataire a un grade inférieur à celui de l’officier ayant déposé le grief;
- le grief a été déposé par un juge militaire.
- Le chef d’état-major de la défense peut déléguer à tout officier qui relève directement de lui ses attributions à titre d’autorité de dernière instance en matière de griefs, sauf dans les cas suivants :
- Conflit d’intérêts
- Le délégataire ne peut agir si, de ce fait, il se trouve en situation de conflit d’intérêts réel, apparent ou possible. Le cas échéant, il avise sans délai le chef d’état-major de la défense par écrit.
- Subdélégation
- Le chef d’état-major de la défense ne peut déléguer le pouvoir de délégation que lui confère le paragraphe (1).
- Délégation
- 3.5.3 L’article 29.14 de la LDN permet au CEMD de déléguer n’importe lequel de ses pouvoirs ou de ses fonctions à titre d’ADI à tout officier qui relève directement de lui.
Aspects préliminaires à évaluer avant l’analyse d’un grief
- 3.5.4 Avant d’analyser et de statuer sur un grief, l’ADI doit évaluer les aspects préliminaires du grief. Les aspects préliminaires pertinents peuvent comprendre les suivants, sans toutefois s’y limiter :
- les éléments énumérés au paragraphe 3.1.8, « Aspects préliminaires à évaluer avant l’analyse d’un grief », de la sous-section 3.1 (Obligations de l’autorité de règlement des griefs). Il faut ensuite suivre les processus applicables;
- si la demande de révision à l’ADI a été présentée dans le délai de 30 jours prescrit au paragraphe 3.4.3 ou, sinon, s’il est dans l’intérêt de la justice d’analyser le grief.
- 3.5.5 L’ADI doit déterminer s’il est obligatoire de renvoyer le grief au CEEGM. Des détails à ce sujet sont fournis au paragraphe 29.12(1) de la LDN, à l’article 7.21 des ORFC (Catégories de griefs devant être renvoyés au Comité des griefs) et à la sous-section 3.7 de la présente politique (Renvoi au Comité externe d’examen des griefs militaires).
Dans l’intérêt de la justice
- 3.5.6 Conformément au paragraphe 3.4.5, l’ADI peut accepter d’analyser et de statuer sur un grief présenté après l’expiration du délai de 30 jours prescrit au paragraphe 3.4.4 si elle est convaincue qu’il est dans l’intérêt de la justice de le faire.
- 3.5.7 Pour déterminer s’il est dans l’intérêt de la justice d’analyser un grief tardif, l’ADI doit tenir compte de toutes les circonstances pertinentes (voir le paragraphe 2.3.3).
Analyse et règlement d’un grief
- 3.5.8 Lorsqu’elle analyse un grief, l’ADI doit :
- voir la sous-section 3.1 (Obligations de l’autorité de règlement des griefs) et suivre les processus applicables;
- évaluer si la divulgation d’informations est nécessaire à cette étape et si le plaignant devrait avoir la possibilité de présenter ses observations. Les cas nécessitant une divulgation et la présentation d’observations peuvent inclure, sans s’y limiter, les suivants :
- analyser le grief conformément aux paragraphes 3.1.9 et 3.1.10;
- fournir les motifs de la décision si celle-ci s’écarte d’une recommandation du Comité des griefs ou si le grief a été déposé par un juge militaire (voir le paragraphe 29.13(2) de la LDN);
- statuer sur le grief et transmettre une lettre de décision au plaignant, au commandant du plaignant et à l’AI, conformément aux paragraphes 3.1.14 à 3.1.20;
- retourner tous les documents ou autres pièces présentés par le plaignant.
Nota : Les conclusions et recommandations du Comité des griefs sont formulées à titre consultatif et ne constituent pas une décision. L’ADI n’est pas liée par elles, mais doit fournir les motifs de sa décision si celle-ci s’écarte des recommandations formulées, ou si le grief a été déposé par un juge militaire (voir le paragraphe 29.13(2) de la LDN).
Observations supplémentaires
- 3.5.9 Conformément au paragraphe 3.4.3, un plaignant peut présenter ses observations écrites et tout document justificatif pertinent au moment de présenter une demande de révision à l’ADI.
- 3.5.10 Dans des circonstances exceptionnelles, l’ADI peut accepter des observations et des documents justificatifs pertinents d’un plaignant après la présentation initiale de la demande de révision à l’ADI.
- 3.5.11 Lorsqu’elle détermine s’il convient d’accepter des observations supplémentaires et des documents pertinents après la présentation initiale de la demande de révision, l’ADI doit respecter le principe de justice naturelle et garantir l’équité procédurale. Au moment de prendre cette décision, l’ADI peut consulter son conseiller juridique.
- 3.5.12 Si l’ADI n’accepte pas les observations et documents supplémentaires après la présentation initiale de la demande de révision, elle doit fournir les motifs de sa décision.
3.6 Nouvelle analyse du grief en raison de nouveaux faits
- 3.6.1 Si le plaignant, après avoir présenté une demande visant à ce que l’ADI analyse et statue sur le grief, présente des faits nouveaux dont il ne connaissait pas ou ne pouvait raisonnablement pas connaître l’existence au moment du dépôt du grief auprès de l’AI, l’ADI peut renvoyer le grief à l’AI pour qu’elle le réanalyse et statue.
- 3.6.2 L’AI à qui un grief est renvoyé pour une nouvelle analyse doit le réanalyser et, selon le cas, confirmer, modifier ou annuler la décision initiale dans les 120 jours suivant la réception du grief.
- 3.6.3 Une fois que l’AI a réanalysé le grief et rendu une décision, le plaignant peut, s’il est d’avis que la décision de l’AI ne lui accorde toujours pas la réparation qui semble justifiée, présenter une demande de révision à l’ADI comme prescrit aux paragraphes 3.4.1 à 3.4.4.
3.7 Renvoi au Comité externe d’examen des griefs militaires (Comité des griefs)Note de bas de page 14
- 3.7.1 Conformément à l’article 7.21 des ORFC (Catégories de griefs devant être renvoyés au Comité des griefs), l’ADI doit renvoyer certains griefs au CEEGM pour obtenir ses conclusions et recommandations avant d’analyser et statuer sur le grief.
- 3.7.2 L’article 7.21 des ORFC prévoit ce qui suit :
- Pour l’application du paragraphe 29.12(1) de la Loi sur la défense nationale, l’autorité de dernière instance renvoie au Comité des griefs tout grief qui a trait à l’une ou l’autre des questions suivantes :
- les mesures administratives entraînant le retour à un grade inférieur ou la libération des Forces canadiennes;
- l’application et l’interprétation des politiques des Forces canadiennes qui concernent le harcèlement, la discrimination, la conduite raciste, l’expression d’opinions personnelles, les activités politiques, la candidature à des fonctions publiques, l’emploi civil ou les mesures de conformité relatives aux conflits d’intérêts et à l’après-mandat;
- b.1 toute décision, tout acte ou toute omission à l’égard d’un incident de nature sexuelle;
- la solde, les indemnités et autres prestations financières, lorsque la valeur du redressement demandé est égale ou supérieure à 25 000 $;
- le droit aux soins médicaux et dentaires;
- toute décision, tout acte ou toute omission du chef d’état-major de la défense à l’égard d’un officier ou militaire du rang en particulier.
- Pour l’application du paragraphe 29.12(1) de la Loi sur la défense nationale, l’autorité de dernière instance renvoie au Comité des griefs tout grief qui a trait à l’une ou l’autre des questions suivantes :
- 3.7.3 Le paragraphe 29.12(2) de la LDN prévoit ce qui suit :
- Documents à communiquer au Comité
- [Lorsque le chef d’état-major de la défense soumet un grief au Comité des griefs], il lui transmet copie :
- des argumentations écrites présentées par l’officier ou le militaire du rang à chacune des autorités ayant eu à connaître du grief;
- des décisions rendues par chacune d’entre elles;
- des renseignements pertinents placés sous la responsabilité des Forces canadiennes.
- [Lorsque le chef d’état-major de la défense soumet un grief au Comité des griefs], il lui transmet copie :
- Documents à communiquer au Comité
- 3.7.4 Conformément au paragraphe 29.12(1) de la LDN, le CEMD doit renvoyer tout grief déposé par un juge militaire au CEEGM pour que celui-ci lui formule ses conclusions et recommandations avant que le CEMD analyse et statue sur le grief.
- 3.7.5 L’ADI peut renvoyer au CEEGM un grief ne faisant pas partie des catégories décrites à l’article 7.21 des ORFC. Les facteurs que l’ADI peut prendre en considération pour ce faire comprennent les avantages à tirer d’un examen externe du grief, et la capacité du CEEGM à mener une enquête indépendante et à présenter ses conclusions.
- 3.7.6 L’ADI renvoie un grief au CEEGM seulement après s’être assurée que le plaignant a le droit de déposer un grief relativement à la question y ayant donné lieu et que, dans le cas d’une demande présentée après l’expiration du délai prévu de 30 jours (voir le paragraphe 3.4.4), il est dans l’intérêt de la justice d’analyser et de statuer sur le grief.
Section 4 – Mise en œuvre
4.1 Mise en œuvre des décisions
- 4.1.1 Conformément à l’article 29.15 de la LDN, la décision de l’ADI dans le cadre du processus de griefs est définitive et exécutoire.
- 4.1.2 Des copies de la lettre de décision sont envoyées à d’autres organisations au sein du MDN et des FAC, comme il convient, aux fins de mise en œuvre. Le CEEGM est également inclus dans la liste de distribution s’il a formulé des conclusions et des recommandations à l’égard du grief.
- 4.1.3 Les directives données par une autorité de règlement des griefs à une organisation du MDN ou des FAC chargée de mettre en œuvre une décision doivent être exécutées dans les 60 jours suivant la réception de ces directives. Une organisation qui ne peut pas répondre à cette exigence doit aviser par écrit l’autorité de règlement des griefs et le plaignant du retard et en préciser la raison.
- 4.1.4 Un plaignant qui n’est pas satisfait de la décision de l’ADI peut présenter une demande de contrôle judiciaire en vertu de la Loi sur les Cours fédérales (voir le paragraphe 18.1(2) de cette loi pour connaître le délai applicable).
- 4.1.5 Le rôle du militaire désigné prend fin une fois le processus interne de griefs des FAC terminé; par conséquent, le militaire désigné n’apporte pas son aide à un plaignant qui souhaite demander un contrôle judiciaire de son grief.
4.2 Fermeture du dossier de grief
- 4.2.1 Le dossier de grief est fermé lorsque :
- la décision a été mise en œuvre (le cas échéant);
- le délai pour présenter une demande de contrôle judiciaire a expiré; ou
- le plaignant retire son grief.
Section 5 – Rapport d’évaluation du rendement
5.1 Généralités
- 5.1.1 Le commandant de l’unité responsable de remplir un Rapport d’évaluation du rendement (RER) agit normalement à titre d’AI à l’égard d’un grief lié à ce RER. La participation du commandant au processus de RER de l’unité ne l’empêche pas d’agir à titre d’AI, mais si le grief a trait à une décision, un acte ou une omission dudit commandant, le paragraphe 7.14(2) des ORFC stipule que le grief doit être renvoyé à l’officier supérieur suivant, qui est chargé de traiter l’affaire par l’entremise de l’AGFC.
- 5.1.2 L’AI d’un grief lié à un RER dans le théâtre d’opérations est le commandant compétent du théâtre d’opérations. Un commandant d’unité qui reçoit un grief lié à un RER dans le théâtre d’opérations de la part d’un plaignant qui revient d’un déploiement doit le transmettre à l’AGFC afin qu’il soit acheminé au commandant compétent.
- 5.1.3 L’autorité de règlement des griefs doit évaluer les observations du plaignant, du superviseur du plaignant et de l’officier réviseur, en utilisant les définitions des cotes de rendement figurant à l’annexe B de l’Évaluation de la performance et des compétences (EPC). Cela comprend l’application des définitions et des descripteurs pertinents pour les fourchettes de rendement, ainsi que ceux pour les conséquences possibles associées à chaque facteur d’évaluation et facteur de potentiel en cours d’examen. Le plaignant doit fournir des renseignements à l’appui de son affirmation selon laquelle le RER ne décrit pas correctement son rendement ou son potentiel.
- 5.1.4 Une autorité de règlement des griefs qui détermine qu’un RER nécessite une rectification doit remplir et transmettre un nouveau RER conformément aux instructions sur l’EPC. L’autorité de règlement des griefs doit s’assurer de ce qui suit :
- il ne manque aucune signature;
- le plaignant est la dernière personne à signer et à dater le RER.
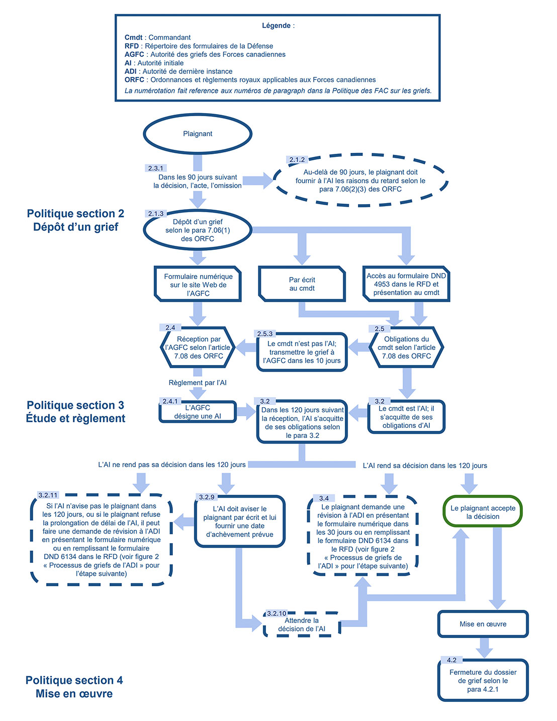
Appendice A – Processus de griefs de l’autorité initiale

Version texte
Cette image est un diagramme de processus décrivant les étapes relatives à l’autorité initiale dans le cadre du processus de règlement des griefs des Forces armées canadiennes. Le diagramme est organisé en sections étiquetées et comprend des échéanciers, des points de décision et des renvois à des paragraphes de la politique sur les griefs et des Ordonnances et règlements royaux.
Section légende
Le bas de l’image contient une légende définissant les abréviations :
- Cmdt : Commandant
- RFD : Répertoire des formulaires de la Défense
- AGFC : Autorité des griefs des Forces canadiennes
- AI : Autorité initiale
- ADI : Autorité de dernière instance
- Conf. à/au : Conformément à/au
- ORFC : Ordonnances et règlements royaux applicables aux Forces canadiennes
La numérotation qui accompagne les encadrés renvoie aux numéros des paragraphes de la politique sur les griefs des FAC.
Section image
Titre : Processus de griefs de l’autorité initiale
Section 2 de la politique – Dépôt d’un grief
- Point de départ : Plaignant
- Mesures initiales :
- (2.3.1) Le plaignant doit présenter un grief dans les 90 jours suivant la décision, l’acte ou l’omission.
- (2.1.2) Au-delà de 90 jours, le plaignant doit fournir à l’autorité initiale les raisons du retard à prendre en considération conformément au paragraphe 7.06(2)(3) des Ordonnances et règlements royaux applicables aux Forces canadiennes.
- L’encadré qui suit contient le texte suivant : (2.1.3) Dépôt d’un grief selon le para 7.06(1) des Ordonnances et règlements royaux applicables aux Forces canadiennes.
- On trouve ensuite trois options pour le dépôt d’un grief :
- Formulaire numérique sur le site Web de l’Autorité des griefs des Forces canadiennes
- Par écrit au commandant
- Accès au formulaire DND 4953 dans le Répertoire des formulaires de la Défense et présentation au commandant
- On trouve ensuite trois options pour le dépôt d’un grief :
- Si le plaignant soumet son grief par écrit au commandant, ou s’il remplit le formulaire d’accès DND 4953 qui se trouve dans le Répertoire des formulaires de la Défense et le soumet au commandant, l’étape suivante est : (2.5) Obligations du commandant selon l’article 7.08 des Ordonnances et règlements royaux applicables aux Forces canadiennes. Après cette étape, le diagramme indique deux options :
- (2.5.3) Le commandant n’est pas l’autorité initiale; transmettre le grief à l’Autorité des griefs des Forces canadiennes dans les 10 jours. On trouve ensuite l’encadré (2.4) Réception par l’Autorité des griefs des Forces canadiennes selon l’article 7.08 des Ordonnances et règlements royaux applicables aux Forces canadiennes, qui est à nouveau décrit au point suivant.
- (3.2) Le commandant est l’autorité initiale; il s’acquitte de ses obligations d’autorité initiale (cette étape sera examinée plus en détail dans la section 3).
- Si le plaignant soumet son grief en utilisant le formulaire numérique fourni sur le site Web de l’Autorité des griefs des Forces canadiennes, l’étape suivante est :
- (2.4) Réception par l’Autorité des griefs des Forces canadiennes selon l’article 7.08 des Ordonnances et règlements royaux applicables aux Forces canadiennes.
L’étape suivante du diagramme est la sélection de l’autorité initiale.
- (2.4.1) L’Autorité des griefs des Forces canadiennes désigne une autorité initiale.
Section 3 de la politique – Étude et règlement
Cette section se rapporte à l’étape d’analyse et de décision de l’autorité initiale.
- L’autorité initiale, désignée par l’Autorité des griefs des Forces canadiennes ou par le commandant du plaignant, doit s’acquitter de ses fonctions dans les 120 jours suivant la réception du grief.
- L’encadré indique : (3.2) Dans les 120 jours suivant la réception, l’autorité initiale s’acquitte de ses obligations selon le para 3.2.
Résultat au niveau de l’autorité initiale si l’autorité initiale rend sa décision dans les 120 jours :
- Le plaignant peut accepter la décision ou demander un réexamen par l’autorité de dernière instance.
- Un encadré vert indique : Le plaignant accepte la décision; c’est la fin du processus.
- Un autre encadré indique : (3.4) Le plaignant demande une révision à l’autorité de dernière instance en présentant le formulaire numérique dans les 30 jours ou en remplissant le formulaire DND 6134 dans le Répertoire des formulaires de la Défense (voir figure 2 « Processus de griefs de l’autorité de dernière instance » pour connaître l’étape suivante).
- Si l’autorité initiale ne rend pas sa décision dans les 120 jours, le diagramme indique un choix entre deux options :
- (3.2.9) L’autorité initiale doit aviser le plaignant par écrit et lui fournir une date d’achèvement prévue. Cet encadré mène à un autre encadré qui dit : (3.2.10) Attendre la décision de l’autorité initiale.
- (3.2.11) Si l’autorité initiale n’avise pas le plaignant dans les 120 jours, ou si le plaignant refuse la prolongation de délai de l’autorité initiale, il peut faire une demande de révision à l’autorité de dernière instance en présentant le formulaire numérique ou en remplissant le formulaire DND 6134 qui se trouve dans le Répertoire des formulaires de la Défense (voir figure 2 « Processus de griefs de l’autorité de dernière instance » pour connaître l’étape suivante).
Section 4 de la politique – Mise en œuvre
Cette section porte sur l’exécution de la décision et la clôture formelle du grief.
- Si le plaignant accepte la décision, les deux étapes suivantes sont :
- Mise en œuvre
- (4.2) Fermeture du dossier de grief selon le para 4.2.1 de la politique sur les griefs des FAC
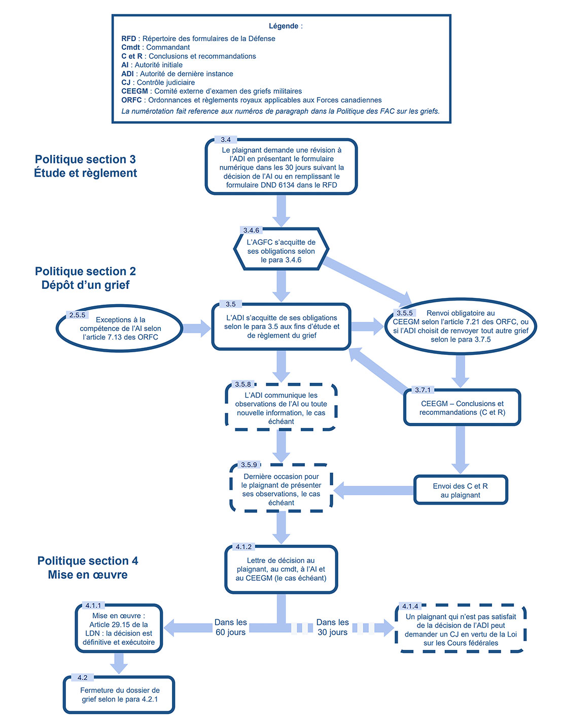
Appendice B – Processus de griefs de l’autorité de dernière instance

Version texte
Section légende
L’image contient une légende définissant les abréviations :
- RFD : Répertoire des formulaires de la Défense
- Cmdt : Commandant
- C et R : Conclusions et recommandations
- AI : Autorité initiale
- ADI : Autorité de dernière instance
- CJ : Contrôle judiciaire
- CEEGM : Comité externe d’examen des griefs militaires
La numérotation se rapporte aux numéros de paragraphes de la politique sur les griefs des FAC.
Section image
Cette image est un diagramme de processus décrivant les étapes suivies lorsqu’un grief est soumis à l’autorité de dernière instance.
Titre : Processus de griefs de l’autorité de dernière instance
Section 3 de la politique – Étude et règlement
- Point de départ : (3.4) Le plaignant demande une révision à l’autorité de dernière instance en présentant le formulaire numérique dans les 30 jours suivant la décision de l’autorité initiale ou en remplissant le formulaire DND 6134 qui se trouve dans le Répertoire des formulaires de la Défense
- L’encadré qui suit le point de départ indique : (3.4.6) L’Autorité des griefs des Forces canadiennes s’acquitte de ses obligations selon le para 3.4.6.
- Cet encadré mène à deux options pour l’autorité de dernière instance :
- (3.5) L’autorité de dernière instance s’acquitte de ses obligations selon le para 3.5 aux fins d’étude et de règlement du grief.
- La section 2 de la politique – Dépôt d’un grief comporte un seul encadré qui dit : (2.5.5) Les exceptions à la compétence de l’autorité initiale selon l’article 7.13 des Ordonnances et règlements royaux applicables aux Forces canadiennes lors du dépôt d’un grief sont acheminées à l’autorité de dernière instance.
- (3.5.5) Renvoi obligatoire au Comité externe d’examen des griefs militaires selon l’article 7.21 des Ordonnances et règlements royaux applicables aux Forces canadiennes, ou si l’autorité de dernière instance choisit de renvoyer tout autre grief selon le para 3.7.5.
- L’encadré suivant est : (3.7.1) Comité externe d’examen des griefs militaires – Conclusions et recommandations À partir de cette étape, le diagramme mène à deux options :
- Envoi des conclusions et recommandations au plaignant. Cette étape mène à l’encadré 3.5.9, qui indique qu’il s’agit de la dernière occasion pour le plaignant de présenter ses observations, le cas échéant.
- (3.5) L’autorité de dernière instance s’acquitte de ses obligations selon le para 3.5 aux fins d’étude et de règlement du grief.
Divulgation d’information
- Un encadré indique : 3.5.8 L’autorité de dernière instance communique les observations de l’autorité initiale ou toute nouvelle information, le cas échéant. Le diagramme mène ensuite à l’encadré suivant, qui dit :
- (3.5.9) Dernière occasion pour le plaignant de présenter ses observations, le cas échéant.
Section 4 de la politique – Mise en œuvre
Décision
- Lorsque la dernière période pendant laquelle le plaignant peut présenter ses observations est terminée, l’étape suivante est : (4.1.2) Lettre de décision au plaignant, au commandant, à l’autorité initiale et au Comité externe d’examen des griefs militaires (le cas échéant).
- À partir de cette étape, le diagramme indique deux options.
- Première option : Dans les 60 jours
- Cela mène à un encadré qui dit : (4.1.1) Mise en œuvre : Article 29.15 de la Loi sur la défense nationale : la décision est définitive et exécutoire.
- Première option : Dans les 60 jours
- Deuxième option : Dans les 30 jours
- (4.1.4) Un plaignant qui n’est pas satisfait de la décision de l’autorité de dernière instance peut demander un contrôle judiciaire en vertu de la Loi sur les Cours fédérales.
Clôture du dossier de grief
À la suite de l’encadré (4.1.1) Mise en œuvre : Article 29.15 de la Loi sur la défense nationale : la décision est définitive et exécutoire, un dernier encadré dit : (4.2) Fermeture du dossier de grief selon le para 4.2.1 de la politique sur les griefs des FAC.