Accessible Safety and Security Items Flowcharts
From: Employment and Social Development Canada
On this page
Disclaimer
The flowcharts below provide examples of potential safety and security items that make public spaces more accessible to persons with disabilities. Not all disabilities are covered by these flowcharts.
These safety and security items may exceed your local Building and Fire Codes for new buildings. While building owners are not required to continually bring buildings up to current codes – unless a renovation is taking place – the recommendations in the flowcharts below will make your building more safe and secure for persons with disabilities.
Ensure you consult certified professionals when considering changes to your safety alarm system, to ensure you are complying with all codes and standards in effect.
Costs for accessible safety and security items are not included in flat rate at this time. You must provide a quote from a certified professional to support costs for these items in your application for EAF funding.
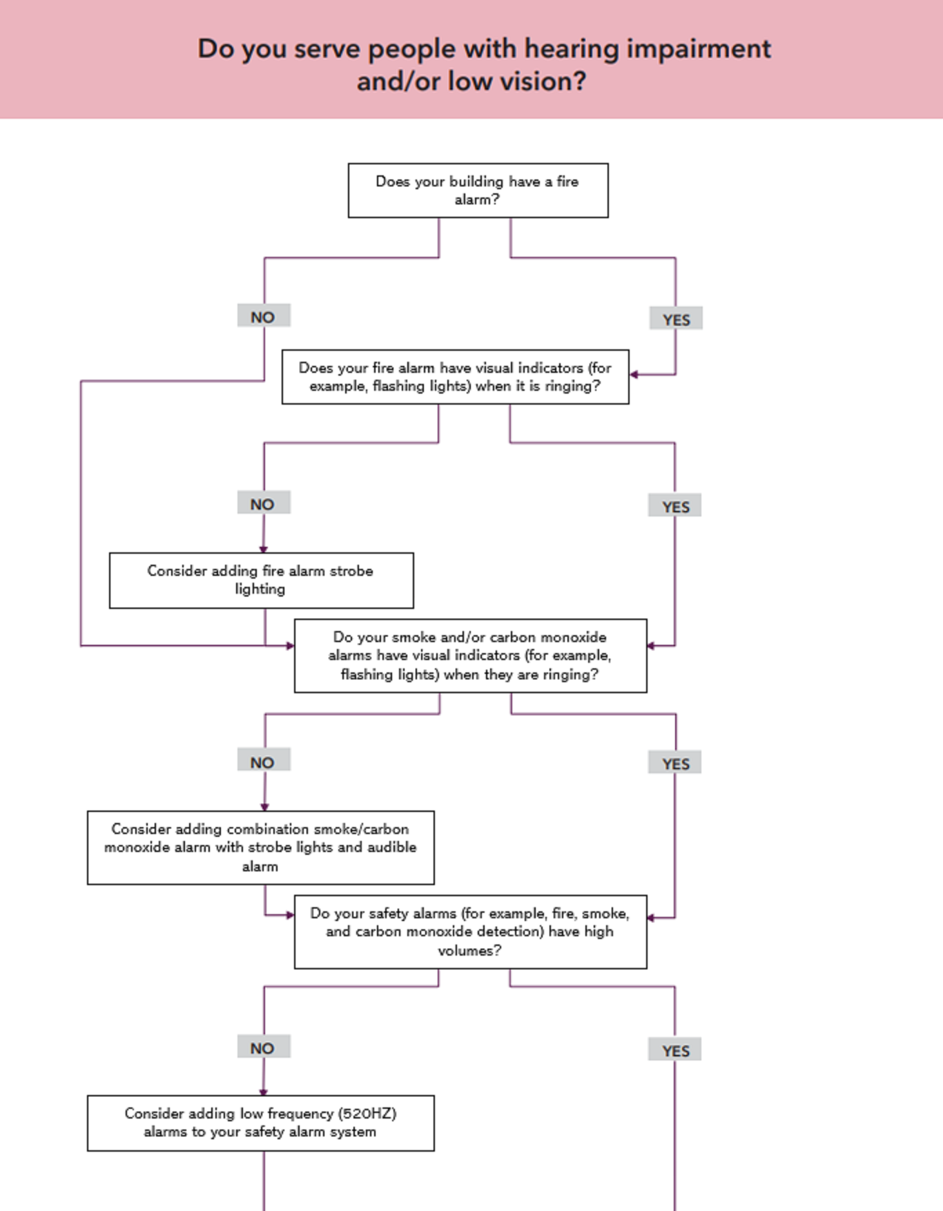
Figure 1: Do you serve people with hearing impairment and/or low vision?


Text description of Figure 1
The flowchart asks you yes or no questions.
Question 1: Does your building have a fire alarm?
- If your answer is “Yes”:
- go to question 2
- If your answer is “No”:
- go to question 3
Question 2: Does your fire alarm have visual indicators (for example, flashing lights) when it is ringing?
- If your answer is “Yes”:
- go to question 3
- If your answer is “No”:
- consider adding fire alarm strobe lighting
Question 3: Do your smoke and/or carbon monoxide alarms have visual indicators (for example, flashing lights) when they are ringing?
- If your answer is “Yes”:
- go to question 4
- If your answer is “No”:
- consider adding combination smoke/carbon monoxide alarm with strobe lights and audible alarm
Question 4: Do your safety alarms (for example, fire, smoke, and carbon monoxide detection) have high volumes?
- If your answer is “Yes”:
- go to question 5
- If your answer is “No”:
- consider adding low frequency (520HZ) alarms to your safety alarm system
Question 5: Do you have sleeping areas in your building?
- If your answer is “Yes”:
- consider adding bright strobe lighting to your safety alarm system
- go to question 6
- If your answer is “No”:
- go to question 7
Question 6: Do you have staff overseeing sleeping areas?
- If your answer is “Yes”:
- consider adding safety alarms for each sleeping space, and providing staff area with alarms indicating affected sleeping spaces
- go to question 7
- If your answer is “No”:
- go to question 7
Question 7: Do you have building occupants that have difficulty identifying when a visitor has arrived?
- If your answer is “Yes”:
- consider adding visual doorbell signalers
- go to question 8
- If your answer is “No”:
- go to question 8
Question 8: Do you have building occupants that have difficulty identifying when a door or window has been unintentionally left open?
- If your answer is “Yes”:
- consider adding door and/or window strobe light signalers
- If your answer is “No”:
- providing door and/or window strobe light signalers may not be a requirement at this time
Figure 2: Do you serve people with no/low vision?

Text description of Figure 2
The flowchart asks you yes or no questions.
Question 1: Does your building have a fire alarm?
- If your answer is “Yes”:
- consider adding vibrating fire alarms
- go to question 2
- If your answer is “No”:
- go to question 2
Question 2: Do you have sleeping areas in your building?
- If your answer is “Yes”:
- consider adding bed/pillow vibrating safety alerting devices
- go to question 3
- If your answer is “No”:
- go to question 3
Question 3: Do you have toilets accessed by people with no/low vision?
- If your answer is “Yes”:
- consider adding vibrating and audio alerts when toilet water rises above normal levels to prevent accidental overfilling or messes
- consider adding wearable GPS technology with 2-way voice to communicate in case of emergency
- If your answer is “No”:
- consider adding wearable GPS technology with 2-way voice to communicate in case of emergency
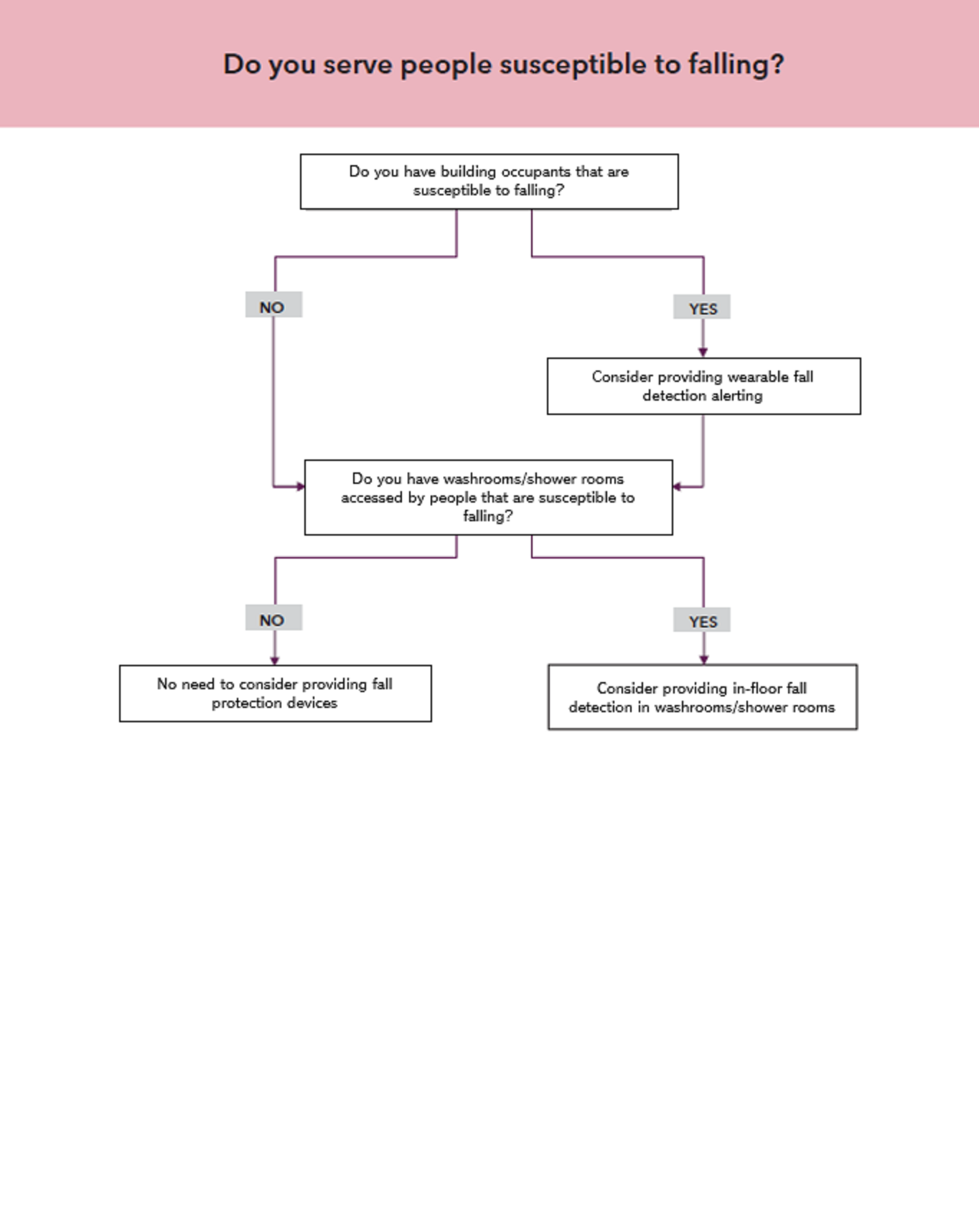
Figure 3: Do you serve people susceptible to falling?

Text description of Figure 3
The flowchart asks you yes or no questions.
Question 1: Do you have building occupants that are susceptible to falling?
- If your answer is “Yes”:
- consider providing wearable fall detection alerting
- go to question 2
- If your answer is “No”:
- go to question 2
Question 2: Do you have washrooms/shower rooms accessed by people that are susceptible to falling?
- If your answer is “Yes”:
- consider providing in-floor fall detection in washrooms/shower rooms
- If your answer is “No”:
- no need to consider providing fall detection devices
Figure 4: Do you serve people who require assistance during an emergency?

Text description of Figure 4
The flowchart asks you yes or no questions.
Question 1: Does your building have sleeping areas typically accessed by stairs or an elevator?
- If your answer is “Yes”:
- consider providing wearable GPS technology with 2-way voice to text communication in case of emergency, where the elevator may not be operable
- go to question 2
- If your answer is “No”:
- go to question 2
Question 2: Do you have building occupants that are susceptible to wandering and/or live with dementia ?
- If your answer is “Yes”:
- consider providing wander alarms
- consider providing wearable GPS technology with 2-way voice to text communication in case of emergency
- If your answer is “No”:
- providing wander alarms and/or wearable technology may not be a requirement at this time.