Fonds pour l’accessibilité: Lignes directrices pour les projets
Sur cette page
- Organigramme pour les projets d'accessibilité
- Organigrammes pour les articles de sûreté et de sécurité
- Lignes directrices sur l'accessibilité en milieu de travail
- Objectif du guide
- En quoi consiste l'accessibilité en milieu de travail
- Projets en milieu de travail dans le cadre du Fonds pour l’accessibilité (FA)
- Avis de non-responsabilité
- Catégories de handicap dans ce guide
- Obstacles communs en milieu de travail et solutions d'accessibilité – Tous les paramètres du lieu de travail
- Bureau
- Vente au détail
- Industriel
Liste des figures
- Figure 1 : Organigramme pour les projets d'accessibilité
- Figure 2 : Desservez-vous des personnes ayant une déficience auditive et/ou une basse vision ?
- Figure 3 : Desservez-vous des personnes ayant une basse vision ou des personnes aveugles ?
- Figure 4 : Desservez-vous des personnes qui sont susceptibles de tomber ?
- Figure 5 : Desservez-vous des personnes qui ont besoin d'aide en cas d'urgence ?
- Figure 6 : Mesures de soutien pour les personnes en situation de handicap dans un environnement de bureau
- Figure 7 : Mesures de soutien pour les personnes en situation de handicap dans un environnement de vente au détail
- Figure 8 : Mesures de soutien pour les personnes en situation de handicap dans un environnement industriel
Organigramme pour les projets d'accessibilité
Figure 1 : Version textuelle
L'organigramme vous présente des questions que vous pouvez répondre par oui ou par non.
Question 1 : L'entrée de votre immeuble est-elle exempte d'obstacles ?
- Si votre réponse est « Oui » : passez à la question 2.
- Si votre réponse est « Non » : des rampes, des portes accessibles, un stationnement réservé et le nivellement du terrain peuvent améliorer l'accessibilité de votre immeuble.
Question 2 : Les couloirs sont-ils assez larges pour permettre aux personnes utilisant des appareils fonctionnels, comme les fauteuils roulants électriques, de passer ?
- Si votre réponse est « Oui » : passez à la question 3.
- Si votre réponse est « Non » : élargir les couloirs et les portes, ou installer des ouvre-portes automatiques, des ascenseurs ou des plateformes élévatrices pourrait éliminer les obstacles dans votre immeuble.
Question 3 : Les personnes en situation de handicap peuvent-elles accéder à l'ensemble des étages, niveaux et sections nécessaires de votre immeuble ?
- Si votre réponse est « Oui » : passez à la question 4.
- Si votre réponse est « Non » : élargir les couloirs et les portes, ou installer des ouvre-portes automatiques, des ascenseurs ou des plateformes élévatrices pourrait éliminer les obstacles dans votre immeuble.
Question 4 : Les personnes à mobilité réduite peuvent-elles utiliser les toilettes de votre immeuble ?
- Si votre réponse est « Oui » : passez à la question 5.
- Si votre réponse est « Non » : des toilettes accessibles ou une cabine accessible devraient être disponibles dans tous les édifices.
Question 5 : Les toilettes sont-elles équipées d'ouvre-portes automatiques ? L'entrée des toilettes est-elle assez large pour accueillir des appareils fonctionnels ?
- Si votre réponse est « Oui » : félicitations! Voici quelques exemples d'autres projets d'accessibilité financés par le Fonds pour l'accessibilité (FA) : éléments relatifs à la sûreté et la sécurité, comme des alarmes incendie visuelles ; pièces multisensorielles ; appareils auditifs à boucle; et plus encore !
- Si votre réponse est « Non » : élargir les couloirs et les portes, ou installer des ouvre-portes automatiques, des ascenseurs ou des plateformes élévatrices pourrait éliminer les obstacles dans votre immeuble.
Organigrammes pour les articles de sûreté et de sécurité
Note
Les organigrammes ci-dessous donnent des exemples possibles d'articles en matière de sûreté et de sécurité qui rendent les espaces publics plus accessibles pour les personnes en situation de handicap. Veuillez noter que ces organigrammes ne tiennent pas compte de toutes les incapacités.
Ces articles de sûreté et de sécurité peuvent dépasser les exigences de vos codes du bâtiment et de prévention des incendies locaux pour les nouveaux bâtiments. Bien que les propriétaires d'édifices ne soient pas tenus de prendre les mesures nécessaires pour que les bâtiments satisfassent aux codes actuels de manière continuelle — à moins qu'une rénovation soit en cours — les recommandations dans les organigrammes ci-dessous rendront votre bâtiment plus sûr pour les personnes en situation de handicap.
Veuillez consulter des professionnels agréés lorsque vous envisagez de faire apporter des changements à votre système d'alarme de sécurité afin de vous assurer que vous respectez tous les codes et les normes en vigueur.
Les articles accessibles en matière de sûreté et de sécurité ne sont pas compris dans les coûts à taux fixes pour le moment. Vous devez fournir un devis d'un professionnel agréé à l'appui des coûts pour ces articles dans votre demande de financement au Fonds pour l'accessibilité (FA).
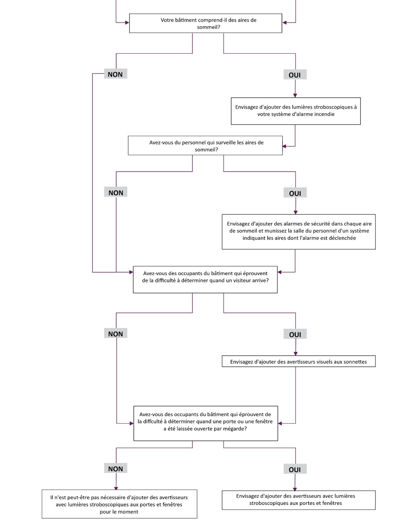
Figure 2 : Version textuelle
L'organigramme pose des questions auxquelles il faut répondre par oui ou non.
Question 1 : Votre bâtiment a-t-il une alarme incendie ?
- Si la réponse est « oui » : passez à la question 2.
- Si la réponse est « non » : passez à la question 3.
Question 2 : Votre alarme incendie a-t-elle des indicateurs visuels (par exemple, voyants clignotants) quand elle sonne ?
- Si la réponse est « oui » : passez à la question 3.
- Si la réponse est « non » : envisagez d'ajouter des lumières stroboscopiques à l'alarme incendie.
Question 3 : Vos détecteurs de fumée et/ou de monoxyde de carbone sont-ils munis d'indicateurs visuels (p. ex., voyants clignotants) quand ils sonnent ?
- Si la réponse est « oui » : passez à la question 4.
- Si la réponse est « non » : envisagez d'ajouter un détecteur de fumée et de monoxyde de carbone combiné avec des lumières stroboscopiques et une alarme sonore.
Question 4 : Vos alarmes de sécurité (p. ex., détecteur d'incendie, de fumée et de monoxyde de carbone) ont-elles un volume à forte intensité ?
- Si la réponse est « oui » : passez à la question 5.
- Si la réponse est « non » : envisagez d'ajouter des alarmes à basse fréquence (520 Hz) à votre système d'alarme incendie.
Question 5 : Votre bâtiment comprend-il des aires de sommeil ?
- Si la réponse est « oui » :
- envisagez d'ajouter des lumières stroboscopiques à votre système d'alarme incendie ; et
- passez à la question 6.
- Si la réponse est « non » : passez à la question 7.
Question 6 : Avez-vous du personnel qui surveille les aires de sommeil ?
- Si la réponse est « oui » :
- envisagez d'ajouter des alarmes de sécurité dans chaque aire de sommeil et munissez la salle du personnel d'un système indiquant les aires dont l'alarme est déclenchée ; et
- passez à la question 7.
- Si la réponse est « non » : passez à la question 7
Question 7 : Avez-vous des occupants du bâtiment qui éprouvent de la difficulté à déterminer quand un visiteur arrive ?
- Si la réponse est « oui » :
- envisagez d'ajouter des avertisseurs visuels aux sonnettes ; et
- passez à la question 8.
- Si la réponse est « non » : passez à la question 8.
Question 8 : Avez-vous des occupants du bâtiment qui éprouvent de la difficulté à déterminer quand une porte ou une fenêtre a été laissée ouverte par mégarde ?
- Si la réponse est « oui » : envisagez d'ajouter des avertisseurs avec lumières stroboscopiques aux portes et fenêtres.
- Si la réponse est « non » : il n'est peut-être pas nécessaire d'ajouter des avertisseurs avec lumières stroboscopiques aux portes et fenêtres pour le moment.
Figure 3 : Version textuelle
L'organigramme pose des questions auxquelles il faut répondre par oui ou non.
Question 1 : Votre bâtiment a-t-il une alarme incendie ?
- Si la réponse est « oui » :
- envisagez d'ajouter des alarmes incendie vibrantes ; et
- passez à la question 2.
- Si la réponse est « non » : passez à la question 2.
Question 2 : Votre bâtiment comprend-il des aires de sommeil ?
- Si la réponse est « oui » :
- envisagez d'ajouter des dispositifs de sécurité munis d'alertes à vibrations aux lits et aux oreillers ; et
- passez à la question 3.
- Si la réponse est « non » : passez à la question 3.
Question 3 : Votre bâtiment a-t-il des toilettes utilisées par des personnes ayant une basse vision ou des personnes aveugles ?
- Si la réponse est « oui » :
- envisagez d'ajouter des avertisseurs sonores et vibrants lorsque l'eau de cuvette dépasse la normale afin d'éviter des dégâts ou des débordements accidentels ; et
- envisagez d'ajouter une technologie GPS portable munie d'un système de communication bidirectionnelle par voix en cas d'urgence.
- Si la réponse est « non » : envisagez d'ajouter une technologie GPS portable munie d'un système de communication bidirectionnelle par voix en cas d'urgence.
Figure 4 : Version textuelle
L'organigramme pose des questions auxquelles il faut répondre par oui ou non.
Question 1 : Avez-vous des occupants du bâtiment qui sont susceptibles de tomber ?
- Si la réponse est « oui » :
- envisagez d'offrir un dispositif portable muni d'une alerte de détection de chutes ; et
- passez à la question 2.
- Si la réponse est « non » : passez à la question 2.
Question 2 : Votre bâtiment a-t-il des toilettes ou des douches utilisées par des personnes qui sont susceptibles de tomber ?
- Si la réponse est « oui » : envisagez d'installer un système de détection de chutes fixé au plancher dans les salles de toilettes et de douches.
- Si la réponse est « non » : il n'est pas nécessaire d'installer des dispositifs de détection de chutes.
Figure 5 : Version textuelle
L'organigramme pose des questions auxquelles il faut répondre par oui ou non.
Question 1 : Votre bâtiment comprend-il des aires de sommeil accessibles par des escaliers ou par un ascenseur ?
- Si la réponse est « oui » :
- envisagez d'offrir une technologie GPS portable munie d'un système de communication bidirectionnelle télédactyle en cas d'urgence dans l'instance où l'ascenseur ne fonctionne pas ; et
- passez à la question 2.
- Si la réponse est « non » : passez à la question 2.
Question 2 : Y a-t-il des occupants du bâtiment qui vivent avec la démence ou qui sont susceptibles d'errer ?
- Si la réponse est « oui » :
- envisagez d'installer des alarmes antifugues ;
- envisagez d'offrir une technologie GPS portable munie d'un système de communication bidirectionnelle télédactyle en cas d'urgence.
- Si la réponse est « non » : il n'est peut-être pas nécessaire d'installer des alarmes antifugues ou d'offrir une technologie portable pour le moment.
Lignes directrices sur l'accessibilité en milieu de travail
Objectif du guide
Le présent guide est conçu pour aider les employeurs à cibler et à éliminer de manière proactive les obstacles rencontrés par les personnes en situation de handicap, en favorisant une culture d'inclusion.
Le guide fournit des informations aux employeurs qui demandent un financement par l'entremise du Fonds pour l'accessibilité (FA) pour les projets en milieu de travail. Le FA finance l'accessibilité pour :
- les infrastructures ;
- l'équipement ;
- les technologies de l'information et de la communication (TIC).
Le guide se concentre sur les solutions d'accessibilité qui desservent plusieurs employés en situation de handicap (c.-à-d., l'utilisation partagée, transférable d'une personne en situation de handicap à une autre), plutôt que sur les mesures d'adaptation personnalisées qui desservent les personnes en situation de handicap de façon individuelle, ou l'équipement ergonomique général qui peut s'appliquer aux personnes qui ne sont pas en situation de handicap.
Le guide fournit des conseils généraux applicables dans divers environnements de travail, puis est divisé en trois sections pour les environnements de travail les plus courants ayant des projets financés par le FA :
Bureau
Vente au détail
Industriel
Les conseils fournis dans ces trois sections sont des exemples de solutions d'accessibilité communes qui peuvent être mises en œuvre en milieu de travail et ne couvrent pas toutes les solutions possibles.
En quoi consiste l'accessibilité en milieu de travail
L'accessibilité en milieu de travail fait référence à la conception, à l'adaptation et à la gestion des environnements de travail pour s'assurer que les employés en situation de handicap peuvent participer pleinement, en toute sécurité et équitablement à l'emploi. Aux fins du présent guide, l'accessibilité en milieu de travail comprend :
- l'accès physique et la conception inclusive des bâtiments et des espaces de travail ;
- un mobilier, de l'équipement et des outils qui favorisent une participation équitable au travail ;
- des outils numériques et une gamme de systèmes de communication.
Projets en milieu de travail dans le cadre du Fonds pour l'accessibilité (FA)
Les projets d'accessibilité en milieu de travail dans le cadre du FA visent à éliminer les obstacles physiques, architecturaux, technologiques ou de communication pour les employés en situation de handicap sur leur lieu de travail. Par contre, les projets d'accessibilité dans les collectivités visent à éliminer ces obstacles pour les personnes en situation de handicap afin de leur permettre de participer à des programmes ou à des services dans des espaces communautaires (p. ex., un centre de loisirs). Pour déterminer si votre projet relève du volet Accessibilité en milieu de travail ou du volet Accessibilité dans les collectivités, déterminez qui bénéficiera le plus de votre projet (employés de votre organisme ou participants/utilisateurs de vos programmes/services).
Tous les projets d'accessibilité en milieu de travail dans le cadre du FA doivent être liés aux opportunités d'emploi pour les personnes en situation de handicap et assurer une expérience équitable en milieu de travail.
Avis de non-responsabilité
Assurez-vous de contacter votre ville ou l'autorité municipale compétente pour connaître les normes locales et les codes du bâtiment. Votre autorité locale compétente a autorité sur les codes nationaux et provinciaux. Les références dans le Code national du bâtiment et CSA/ASC B651 sont des pratiques typiques, mais peuvent ne pas s'appliquer à toutes les municipalités au Canada. Des exigences supplémentaires ou des versions modifiées de ces normes peuvent être requises en fonction de votre emplacement. Les bureaux des permis de la ville, le bureau de la Commission des incendies et/ou les bureaux des services municipaux ont généralement du personnel qui peut vous aider à respecter les exigences du code du bâtiment local et les normes locales.
Votre autorité locale compétente et les associations professionnelles d'architecture et d'ingénierie locales seront en mesure de vous conseiller si votre projet nécessite l'embauche d'un architecte et/ou d'un ingénieur professionnel. Certains projets nécessiteront le sceau professionnel d'un architecte et/ou d'un ingénieur autorisé à exercer dans la province où votre projet sera construit.
Pour les projets construits sur les terres des Premières Nations, communiquez avec l'organisme directeur local, le chef et conseil, le conseil tribal ou l'administration locale pour connaître les normes locales et les codes du bâtiment. Lorsque la communauté locale n'a pas de normes ou d'exigences en matière de code du bâtiment en place, les meilleures pratiques de l'industrie recommandent de suivre le code du bâtiment provincial où le projet est situé.
Les informations fournies dans le présent document, spécifiques au développement de lieux de travail accessibles, ne remplacent pas les normes, codes ou règlements locaux en vigueur.
Toutes les données démographiques sur les handicaps et les solutions potentielles ne sont pas couvertes dans le présent guide.
Catégories de handicap dans ce guide
Les schémas et tableaux regroupent les caractéristiques d'accessibilité par type de handicap :
- Tous les handicaps : toutes les catégories de handicaps ou plusieurs catégories de handicaps
- Physique : personnes en situation de handicap lié à la mobilité, à la dextérité, à la douleur ou à l'endurance
- Relié aux sens : personnes ayant une perte auditive, une perte de vision ou des troubles de la parole
- Intellectuelle : personnes ayant des difficultés cognitives, d'apprentissage, de développement ou liées à la santé mentale
Obstacles communs en milieu de travail et solutions d'accessibilité – Tous les paramètres du lieu de travail
Tous les handicaps
| Type de handicap | Solutions d'accessibilité |
|---|---|
| Tous | Planification du site et de l'espace :
Circulation et portes :
Toilettes
Éclairage et finitions :
Signalisation et orientation :
Optimisation du CVCA :
Sûreté et mesures d'urgence
Mobilier et équipement :
|
Handicaps physiques
| Type de handicap | Caractéristiques communes | Obstacles courants en milieu de travail |
|---|---|---|
| Lié à la douleur | Douleur chronique, fatigue, amplitude de mouvement limitée, inconfort avec une position assise ou debout de façon prolongée, la marche ou le levage, sensibilité au froid ou à la pression. |
|
| Mobilité | Endurance limitée, difficulté à marcher, à monter les escaliers, à se tenir debout, ou à naviguer dans des espaces restreints. Utilisation d'aides à la mobilité (fauteuils roulants, déambulateurs, cannes, prothèses, béquilles, etc.) |
|
| Dextérité | Difficulté à saisir ou manipuler de petits objets ou à utiliser les mains pendant de longues périodes. |
|
Handicaps physiques : Solutions d'accessibilité
Planification du site et de l'espace :
- voies de circulation courtes et directes vers les commodités essentielles (p. ex., toilettes, dispositifs de sécurité)
Circulation et portes :
- espace libre au sol pour manœuvrer les appareils de mobilité
- rampes ou ascenseurs en cas de dénivelé
- poignées à levier ou poignées en forme de « D » sur les portes et les armoires
Cuisines/Salles de repos :
- hauteurs de comptoir accessibles (voir Cuisines accessibles dans la fiche d'information sur les taux fixes pour plus d'informations)
- robinets et accessoires à levier, tactiles ou à capteur (p. ex., distributeurs de savon)
- casiers accessibles pour le personnel
Signalisation et orientation :
- orientation claire vers les équipements accessibles (p. ex., toilettes accessibles) et aires de repos le long des itinéraires plus longs
Optimisation du CVCA :
- commandes accessibles dans la salle, montées à une hauteur accessible pour réduire l'inconfort de température
Électrique et commandes :
- prises et ports USB à une hauteur accessible
- espace désigné et prises disponibles pour la recharge des appareils de mobilité des employés
- capteurs ou commandes facile à pousser pour l'éclairage et les thermostats
- alimentation de secours d'urgence pour les ascenseurs et les plateformes élévatrices
Sûreté et mesures d'urgence :
- zones de refuge dans les cages d'escalier de secours séparées par des cloisons coupe-feu (espace désigné, classé coupe-feu, à l'intérieur d'un bâtiment où les personnes en situation de handicap peuvent attendre de l'aide en toute sécurité lors d'une évacuation d'urgence. Ces zones sont généralement situées près des cages d'escalier et équipées de systèmes de communication bidirectionnels)
Mobilier et équipement :
- tapis anti-fatigue aux comptoirs ou imprimantes sur pied partagées
- outils et dispositifs à gros boutons ou à prise facile (p. ex., outils de jardinage adaptatifs à prise facile)
TIC partagées :
- appareils montés à des hauteurs accessibles
- interfaces vocales, activées par commutateur ou sans contact
- écrans partagés compatibles avec le stylet
Handicaps reliés aux sens
| Type de handicap | Caractéristiques communes | Obstacles courants en milieu de travail |
|---|---|---|
| Perte auditive | Perte auditive partielle ou totale, difficulté à comprendre la parole, sensibilité à certaines fréquences. |
|
| Perte de vision | Basse vision, cécité, sensibilité à la lumière, difficulté à lire un texte avec de petits caractères ou à faible contraste. Peut utiliser un animal d'assistance. |
|
| Lié à la parole | Difficulté à se faire comprendre, à former des mots ou à parler couramment. |
|
Handicaps reliés aux sens : Solutions d'accessibilité
Planification du site et de l'espace :
- balises visuelles et identification claire des voies de circulation piétonnières sûres et des principaux points d'entrée du bâtiment
- indicateurs tactiles de direction des aires de stationnement et de débarquement accessibles aux entrées principales (voir Stationnement accessible et Aires de débarquement accessibles dans la fiche d'information sur les taux fixes pour plus d'informations)
Acoustique et régulation sensorielle :
- panneaux insonorisants dans les zones bruyantes (p. ex., salles à manger, cafétérias)
- isolation acoustique autour des équipements de CVCA et entre les espaces pour réduire les distractions auditives
Circulation et portes :
- voies de circulation qui permettent la détection avec une canne, comme des transitions tactiles au sol et l'absence d'obstacles
- couleur et/ou contraste tactile aux changements d'élévation du sol et des portes
Éclairage et finitions :
- éclairage sans éblouissement et à intensité variable
- éclairage de plafond réglable indirect et diffus
- éclairage direct dans les aires de travail partagées (p. ex., salles de réunion, postes de travail)
- transitions à contraste élevé entre les surfaces du sol et du mur
Signalisation et orientation :
- affichage uniforme et à contraste élevé avec des éléments tactiles et du braille pour faciliter la navigation non verbale et non visuelle
Électrique et commandes :
- alimentation de secours pour les systèmes d'alarme visuels et les outils de communication accessibles
- espace désigné et prises disponibles pour charger des appareils et aides à la communication adaptés
Sûreté et mesures d'urgence
- feux clignotants ou afficheurs de texte pour les alertes d'incendie et autres alertes d'urgence (voir les organigrammes pour les articles de sûreté et de sécurité accessibles)
Mobilier et équipement :
- systèmes d'écoute assistée dans les salles de réunion, de formation et de présentation
- affichage de sous-titrage texte pour le contenu audio sur les appareils partagés
- écrans antireflet, lecteurs d'écran, grossissement et modes à contraste élevé sur les appareils partagés
- étiquettes en braille ou marqueurs tactiles sur des équipements et appareils partagés
TIC partagées :
- outils de communication multimodaux : indicateurs visuels et audio pour les alertes, sous-titrage texte pour le contenu vidéo et sous-titrage audio pour les images et les vidéos
- systèmes d'arrivée et de départ accessibles : saisie textuelle avec rétroaction visuelle, options de conversion de la parole en texte et du texte en parole et logiciels ou applications générant la parole
- matériel d'assistance : claviers braille, signalisation et affichages en gros caractères et tableaux de communication portables
- interfaces d'appareils inclusives : commandes vocales ou tactiles, et kiosques compatibles avec un lecteur d'écran
Handicaps intellectuels
| Type de handicap | Caractéristiques communes | Obstacles courants en milieu de travail |
|---|---|---|
| Cognitif | Perte de mémoire, difficulté à se concentrer, altération du jugement ou de la prise de décision. |
|
| Apprentissage | Difficulté à lire, à écrire, à traiter des chiffres ou à suivre des instructions écrites. |
|
| Développemental | Défis de communication, d'interaction sociale et de comportement adaptatif. |
|
| Lié à la santé mentale | Anxiété, dépression, instabilité de l'humeur, fatigue, difficulté à se concentrer. |
|
Handicaps intellectuels : Solutions d'accessibilité
Planification du site et de l'espace :
- séparation entre les zones de repos, collaboratives, et à fort trafic pour faciliter l'accès sensoriel et cognitif
- aménagement prévisible et structuré avec des itinéraires de sortie clairs et des repères visuels pour la navigation
Éclairage et finitions :
- éclairage sans éblouissement, à intensité variable et sans scintillement avec commandes d'éclairage naturel (éclairage réglable automatique en fonction de la luminosité extérieure)
- éclairage direct et indirect sur les postes de travail et les espaces partagés
- textures douces et palettes de couleurs neutres dans l'aménagement partagé
Acoustique et régulation sensorielle :
- panneaux insonorisants et masquage du son dans les zones bruyantes ou calmes
- isolation acoustique autour des équipements de CVCA et entre les espaces pour réduire les distractions auditives
- salles multisensorielles ou salles de repos désignées avec insonorisation, éclairage à intensité variable, finitions douces et options de stimulation tactile/visuelle (voir Des environnements multisensoriels dans la fiche d'information sur les taux fixes pour plus d'informations)
Signalisation et orientation :
- zones codées par couleur, icônes, pictogrammes et signalisation en langage clair pour soutenir l'accessibilité cognitive
- orientation claire pour promouvoir une navigation indépendante et la confiance
Sûreté et mesures d'urgence
- signalisation d'urgence et de sécurité basée sur un code couleur ou un symbole
Mobilier et équipement :
- guides de tâches visuels, horaires, listes de contrôle, fiches signalétiques et outils à code de couleur dans les zones partagées
TIC partagées :
- modifications aux sites Web pour favoriser l'accessibilité (conception d'interface utilisateur propre et minimaleavec navigation/repères basés sur des icônes, mises en page cohérentes et séquencement clair)
- invites audio, options de conversion de la parole en texte et du texte en parole
- utilisation minimale d'animations ou d'éléments clignotants
Bureau
Figure 6 : Version textuelle
- La disposition d'un étage de bureau est présentée dans une perspective tridimensionnelle, montrant la profondeur des divers éléments.
- Sur une moitié de l'étage, il y a des postes de travail dans diverses configurations, certains sont groupés, et certains espacés.
- Certains postes de travail sont équipés de lecteurs d'écran.
- Sur l'autre moitié de l'étage, il y a une salle de réunion fermée avec des tables de réunion réglables en hauteur et des rangements accessibles, des salles calmes et un espace ouvert avec diverses options de sièges.
- L'étage entier a des voies de circulation dégagées d'au moins 900 mm, des panneaux muraux acoustiques, des commandes de température dans les zones partagées et des plans d'urgence incluant les personnes en situation de handicap.
Les environnements de bureau comprennent les environnements d'entreprise avec des cubicules, des cuisines partagées, des salles de réunion, des bureaux privés, etc.
Les salles multifonctionnelles accessibles dans la fiche d'information sur les taux fixes contiennent bon nombre des caractéristiques d'accessibilité énumérées ci-dessous.
Toutes les catégories de handicaps – Paramètres de bureau (vert)
Planification du site et de l'espace :
- agencements flexibles du mobilier dans des espaces collaboratifs ouverts pour répondre à divers besoins spatiaux
Mobilier et équipement :
- options de sièges réglables et variées dans les salles de réunion et les espaces collaboratifs (p. ex., avec/sans accoudoirs, fermes/souples)
- tables de réunion réglables en hauteur
Circulation et portes :
- voies de circulation dégagées à travers les espaces de bureau ouverts, les postes de travail et les espaces partagés
Physique – Paramètres de bureau (bleu)
Circulation et portes :
- espace de plancher dégagé pour manœuvrer les appareils de mobilité
Mobilier et équipement :
- zones de classement et de rangement accessibles avec tiroirs coulissants et poignées en forme de « D »
- rayonnage de ressources de hauteur accessible
Électrique et commandes :
- prises de courant et ports USB accessibles dans les postes de travail partagés et les espaces collaboratifs
Relié aux sens – Paramètres de bureau (violet)
Acoustique et régulation sensorielle :
- panneaux de traitement acoustique insonorisants dans les bureaux ouverts et les salles de réunion
- appareil d'écoute assistés portables (p. ex., boucle FM)
- systèmes d'écoute assistés intégrés (p. ex., boucle d'induction) et écrans de sous-titrage dans les salles de réunion
TIC partagées :
- options de communication textuelle à la réception et dans les zones d'attente (p. ex., tableaux blancs)
- systèmes de catalogue accessibles
- postes de travail partagés équipés d'un lecteur d'écran
Intellectuelle – Paramètres de bureau (rose)
Acoustique et régulation sensorielle :
- panneaux de traitement acoustique insonorisants dans les bureaux ouverts et les salles de réunion
- zonage acoustique pour réduire la surcharge sensorielle dans les espaces collaboratifs et partagés
Mobilier et équipement :
- palettes de couleurs et textures calmes dans l'aménagement partagé
- options de sièges souples dans les zones de pause
TIC partagées :
- modifications aux plateformes numériques pour favoriser l'accessibilité (conception d'interface utilisateur partagée propre et minimale, option pour le mode sombre ou le mouvement réduit)
Vente au détail
Figure 7 : Version textuelle
- La disposition d'un commerce de détail est présentée dans une perspective tridimensionnelle, montrant la profondeur de divers éléments.
- À l'extérieur du commerce, il y a une signalisation extérieure claire pour identifier les voies piétonnières sûres menant à l'entrée. L'entrée a des portes automatiques.
- La salle d'exposition du commerce de détail occupe la moitié de l'étage, avec des tables et des étagères pour exposer les marchandises. Sur l'une des tables, il y a un kiosque compatible avec les lecteurs d'écran pour que les employés et les clients puissent rechercher des produits. Il y a des voies de circulation dégagées dans les allées du commerce. Le long d'un mur, il y a un comptoir de service à deux hauteurs pour accueillir le personnel et les clients.
- Dans l'autre moitié de l'étage, il y a deux toilettes exemptes d'obstacles pour les employés et le public, et un local de rangement/entreposage réservé aux employés avec des tables de travail réglables en hauteur. Il y a aussi un bureau pour les tâches administratives et une salle de repos du personnel avec des systèmes de CVCA à acoustique atténuée afin de réduire la fatigue sensorielle.
- Dans tout l'espace, il y a des transitions à contraste élevé entre les surfaces du sol et du mur.
Les environnements de vente au détail comprennent des rôles en contact direct avec la clientèle et en arrière-plan comme les caissiers, les commis aux stocks, les baristas, le personnel hôtelier et les superviseurs. Ces espaces sont souvent très animés, riches en stimuli sensoriels et physiquement exigeants.
Toutes les catégories de handicaps – Paramètres de vente au détail (vert)
Planification du site et de l'espace :
- voies de circulation dégagées à travers les allées pour faciliter la mobilité et la navigation
Physique – Paramètres de vente au détail (bleu)
Mobilier et équipement :
- comptoirs de service accessibles à deux hauteurs pour le personnel et les clients
- tapis anti-fatigue aux caisses et aux comptoirs de préparation des aliments
Relié aux sens – Paramètres de vente au détail (violet)
Mobilier et équipement :
- systèmes de paiement visuels (gros caractères, contraste élevé, graphiques), auditifs et tactiles (terminaux de point de vente (TPV))
TIC partagées :
- outils de synthèse vocale pour les plateformes de communication du personnel
- kiosques partagés compatibles avec les lecteurs d'écran
Intellectuelle – Paramètres de vente au détail (rose)
Acoustique et régulation sensorielle :
- zonage acoustique pour réduire la surcharge sensorielle dans les zones en contact avec la clientèle
- systèmes de CVCA insonorisés dans les zones du personnel pour réduire la fatigue sensorielle
Mobilier et équipement :
- postes de travail partagés à hauteur réglable dans l'entrepôt
- loupes à usage partagé ou étiquettes tactiles pour les tâches d'inventaire
Industriel
Figure 8 : Version textuelle
- La disposition d'un entrepôt est présentée dans une perspective tridimensionnelle, montrant la profondeur de divers éléments.
- L'entrepôt est divisé en deux parties. La partie principale est équipée de tables pour l'emballage des produits, de kiosques accessibles pour le suivi du temps et la documentation relative à la sécurité, ainsi que d'indicateurs visuels pour les alertes des machines.
- À droite des tables d'emballage, il y a une voie de transit intérieure à deux voies. Une voie est réservée aux chariots élévateurs à fourche, et l'autre voie est une zone piétonnière sûre délimitée par des marquages tactiles et à contraste élevé au sol.
- L'autre partie de l'entrepôt comprend des fontaines accessibles, des stations de lavage des mains et des stations de lavage des yeux. Il y a aussi une salle calme fermée pour la régulation sensorielle et des systèmes d'entrée et de sortie basés sur la voix et le texte. Toute cette partie de l'entrepôt est séparée de la partie principale par une autre zone piétonnière sûre.
- Dans tout l'entrepôt, il y a une signalisation et une orientation claires et cohérentes, et des voies de circulation dégagées d'au moins 900 mm.
Les environnements industriels comprennent les entrepôts, les lignes de production et les opérations d'atelier ou d'usine. Ces paramètres impliquent un travail physique, des machines, des infrastructures et des processus de sécurité, et posent des défis d'accessibilité distincts en raison de leur ampleur, de leur équipement et de leur rythme opérationnel.
Toutes les catégories de handicaps – Paramètres industriels (vert)
Planification du site et de l'espace :
- voies de circulation larges et dégagées autour des machines et des postes de travail
- marquages tactiles et à contraste élevé au sol pour délimiter les zones piétonnières sûres par rapport aux zones de chargement et d'équipement lourd
Physique – Paramètres industriels (bleu)
Circulation et portes :
- fontaines, stations de lavage des mains et stations de lavage des yeux accessibles
- accès par rampe aux plateformes surélevées
Mobilier et équipement :
- kiosques accessibles pour le suivi du temps et la documentation de sécurité
Relié aux sens – Paramètres industriels (violet)
Sûreté et mesures d'urgence :
- alarmes et indicateurs visuels pour les alertes de machines
- détection par capteur pour pont roulant/porte basculante
Mobilier et équipement :
- signalisation visuelle et tactile pour les horloges ou les systèmes d'arrivée et de départ
TIC partagées :
- systèmes de communication textuels pour la coordination des quarts de travail
Intellectuelle – Paramètres industriels (rose)
Acoustique et régulation sensorielle :
- zones calmes désignées ou zones de repos pour la régulation sensorielle et la récupération
TIC partagées :
- systèmes d'arrivée et de départ basés sur la voix et le texte
- systèmes de communication textuels pour la coordination des quarts de travail