Environmental Code of Practice for base metals smelters and refineries: chapter 1
1: Introduction
- 1.1 Sector Description
- 1.2 Code Objectives
- 1.3 Code Structure
- 1.4 Code Scope
- 1.5 Code Development
- 1.6 Code Implementation
Under the Canadian Environmental Protection Act, 1999 (CEPA 1999), Environment Canada and Health Canada are accountable for the assessment and management of toxic substances. Responsibilities under CEPA 1999 include identifying substances that may be toxic and assessing them to determine whether they are toxic as defined under section 64. If assessed to be toxic, they are recommended for addition to the List of Toxic Substances (Schedule 1 of CEPA 1999).21
CEPA 1999 contains provisions for developing regulations or instruments respecting preventive or control actions and for requiring pollution prevention plans, virtual elimination plans, and environmental emergency plans.
CEPA 1999 also provides for the development of environmental quality objectives, environmental quality guidelines, release guidelines and codes of practice. Under CEPA 1999, subsection 54(1), paragraph (d), the Minister shall issue:
... codes of practice respecting pollution prevention or specifying procedures, practices or release limits for environmental control relating to works, undertakings and activities during any phase of their development and operation, including the location, design, construction, start-up, closure, dismantling and clean-up phases and any subsequent monitoring activities.
Under the Fisheries Act, there are prohibitions against the deposit of deleterious substances into waters frequented by fish and against any works or undertakings that result in the harmful alteration, disruption, or destruction of fish habitat.
Under the Canadian Council of Ministers of the Environment's Canada-wide Accord on Environmental Harmonization, Canada-wide Standards and Multi-pollutant Emission Reduction Strategies have been developed for various industrial sectors, including base metals smelting.
Under the 2000 Ozone Annex to the 1991 Canada-United States Air Quality Agreement, there are commitments to reduce the releases of substances that contribute to ground-level ozone, such as nitrogen oxides and volatile organic compounds.
Under the United Nations Economic Commission for Europe's Convention on Long-range Transboundary Air Pollution, there are protocols that commit Canada to reductions of specified releases.
In response to concerns about the globalization of trade, there is an emerging trend towards the globalization of environmental performance standards.
All of these factors affect the base metals smelting and refining sector.
Various substances on the List of Toxic Substances in Schedule 1 to CEPA 1999 are released by base metals smelters and refineries. Following the assessment of these substances as toxic, a multistakeholder consultation, called the Strategic Options Process, was conducted and resulted in various recommendations for the management of toxic substances from the sector. These recommendations included the development of environmental performance standards.
The Strategic Options Process was launched in May 1996 to assess potential options for the management of substances declared toxic under the Canadian Environmental Protection Act of 1988, the predecessor of CEPA 1999. The toxic substances examined during the Strategic Options Process were known to be released by the base metals smelting sector. Under the Strategic Options Process, a multistakeholder Issue Table was convened to identify and evaluate options and provide advice to the Ministers of the Environment and Health. The Base Metals Smelting Sector Issue Table held 10 meetings between May 1996 and February 1997.22 Environment Canada's objective in this exercise was to consider options to reduce releases and the adverse environmental impacts of the toxic substances in question.
Similarly, the goal of Health Canada in this undertaking was to minimize health risks by examining means to reduce human exposure to these substances.
The Strategic Options Process culminated in the development of a Strategic Options Report that reported on stakeholder consultations. The Strategic Options Report for the base metals smelting sector advanced recommendations for the following:23
- the reduction of toxic substances, with specific targets and timelines for achievement;
- the development of environmental standards;
- the development of site-specific environmental management plans;
- consistent data and reporting, with independent verification, by base metals smelting facilities;
- federal-provincial/territorial cooperation to avoid duplication;
- enhancing opportunities for recycling and for increasing the recyclability of products produced by the base metals smelting sector;
- testing of releases for dioxins and furans;
- research and development to characterize releases and to identify and develop pollution prevention opportunities and technologies;
- establishing ongoing public education and community programs; and
- a public review, conducted by the Ministers of the Environment and Health, to assess the implementation and effectiveness of the Strategic Options Report.
1.1 Sector Description
The base metals smelting and refining sector includes producers of primary copper, primary and secondary lead, primary zinc, primary nickel, and primary cobalt. "Producers" of primary base metals and secondary lead include both smelting and/or refining facilities. Secondary production of metals other than lead is not included in this sector for the purposes of this Environmental Code of Practice.
Table 1 indicates the amounts of refined metals that were produced in Canada in 2002.24
Metal | Production (tonnes) |
---|---|
Refined copper | 495 140 |
Refined lead (primary and secondary) | 251 820 |
Slab zinc | 793 475 |
Refined nickel | 144 476 |
Cobalt metal | 4 303 |
The non-ferrous smelting and refining portion of the Canadian mining industry employed 26 894 people in 1999 and, together with ferrous metals production, contributed some $4.648 billion to Canada's national Gross Domestic Product.25 In 1998, Canada was the second largest producer of refined nickel and slab zinc in the world. Canada was also the third largest producer of cobalt metal and the seventh largest producer of both refined copper and refined lead.26
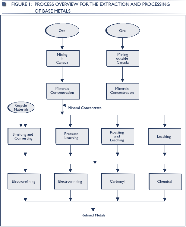
Production processes can include roasting, leaching, and electrolytic techniques. Figure 1 shows a simplified overview of the extraction and processing of base metals.
Figure 1: Process overview for the extraction and processing of base metals27

General descriptions of the major processes used in the production of copper, lead, zinc, nickel, and cobalt are provided in Section 2.0.
1.2 Code Objectives
The overall objectives of the Environmental Code of Practice are to identify and promote recommended practices as requirements for new facilities and as goals for continual improvements for existing facilities.
1.3 Code Structure
The Code describes operational activities (Section 2.0) and related environmental concerns, such as atmospheric releases, wastewater discharges, and waste management, from each of the manufacturing activities described (Section 3.0). This is followed by a section on recommended environmental protection practices and mitigative measures for activities of potential adverse environmental effect (Section 4.0).
1.4 Code Scope
The Environmental Code of Practice for Base Metals Smelters and Refineries outlines environmental concerns associated with the operational activities typical to the sector. To mitigate these concerns, recommendations for environmental performance are presented. The Code also contains recommended measures to prevent or mitigate adverse effects on the environment that could result from the activities of the sector.
The recommended practices in the Code include guidance for environmental management systems and guidelines for environmental releases to air, water, and land, based on best available techniques for pollution prevention and control.
Although the recommendations are intended to be clear and specific to the intended results, they are not intended to discourage the use of alternative technologies and practices that can achieve an equivalent or better level of environmental protection.
The Code does not have the force of law, and, therefore, it is not a substitute for existing regulatory requirements of the municipal, provincial/territorial, and federal authorities. Commitment by companies to conform to the Code recommendations does not remove obligations to comply with all applicable statutory and regulatory requirements.
1.5 Code Development
The Code was developed in consultation with a Base metals Environmental Multistakeholder Advisory Group (BEMAG).
Federal, provincial/territorial, and international environmental criteria of relevance to the operation of smelters and refineries were considered in the development of the recommendations in the Code. Environmental management practices recommended by various national and international organizations were also incorporated. Sources of standards-related information include environmental agencies in the European Union and Japan, the World Bank Group, and the United Nations Economic Commission for Europe. Information on best management practices was drawn from various reports and literature produced by provinces/territories, Environment Canada, the Canadian Council of Ministers of the Environment, the United States Environmental Protection Agency, the United Nations Environment Programme, the World Bank Group, and the Mining Association of Canada, as well as from individual smelters and refineries and technical journals.
1.6 Code Implementation
Options for the recommended use and implementation of the Code include:
- voluntary adoption by a corporation and/or facility;
- use as performance benchmarks for environmental audits;
- use as a benchmark for public corporate commitments and performance reporting;
- inclusion as a commitment in an environmental performance agreement between a corporation and/or facility and government bodies responsible for environmental protection or pollution prevention;
- inclusion of some or all of the Code recommendations as requirements by financial lending institutions and/or insurance companies or underwriters;
- inclusion of some or all of the Code recommendations as regulatory requirements at the federal, provincial, territorial, municipal or aboriginal government level.
- 21 Environment Canada, Canadian Environmental Protection Act, 1999, List of Toxic Substances.
- 22 Environment Canada, Strategic Options for the Management of Toxic Substances from the Base Metals Smelting Sector, Report of Stakeholder Consultations, June 23, 1997
- 23 Ibid. pp. 9
- 24 Natural Resources Canada, Minining/Materials.
- 25 Mining Association of Canada, It's a Fact: 1999 Facts and Figures, Ottawa, 2000.
- 26 Natural Resources Canada, Minerals and Metals Sector, World Non-Ferrous Statistics 1989-1998, Ottawa, October 1999.
- 27 Reproduced from Hatch Associates Ltd., Environmental Management Plan Guidance Document for the Base Metals Smelting Sector, prepared for Environment Canada, March 14, 2001.