Code de pratiques écologiques pour les fonderies et affineries de métaux communs : chapitre 1
1 : Introduction
- 1.1 Description du secteur
- 1.2 Objectifs du Code
- 1.3 Structure du Code
- 1.4 Portée du Code
- 1.5 Élaboration du Code
- 1.6 Mise en oeuvre du Code
Aux termes de la Loi canadienne sur la protection de l'environnement de 1999 [LCPE (1999)], Environnement Canada et Santé Canada se partagent la responsabilité de l'évaluation et de la gestion des substances toxiques. Les responsabilités découlant de la LCPE (1999) comprennent l'identification et l'évaluation des substances pouvant être toxiques afin de déterminer si elles le sont au sens de l'article 64. Si elles sont toxiques, on recommande leur inscription sur la Liste des substances toxiques de l'annexe 1 de la LCPE (1999)21.
La LCPE (1999) contient des dispositions sur l'établissement d'instruments ou de règlements concernant les mesures de prévention ou de contrôle, sur l'obligation d'élaborer des plans de prévention de la pollution, des plans de quasi-élimination et des plans d'urgence environnementale.
La LCPE (1999) prévoit également l'établissement d'objectifs et de directives relatifs à la qualité de l'environnement, ainsi que de lignes directrices relatives aux rejets et des codes de pratique. Aux termes de la LCPE (1999), à l'alinéa 54(1)d) :
« ... le ministre établit : des codes de pratique concernant la prévention de la pollution et précisant les procédures, les méthodes ou les limites de rejet relatives aux ouvrages, entreprises ou activités au cours des divers stades de leur réalisation ou exploitation, notamment en ce qui touche l'emplacement, la conception, la construction, la mise en service, la fermeture, la démolition, le nettoyage et les activités de surveillance ... »
Aux termes de la Loi sur les pêches, il est interdit de déposer des substances nocives dans les eaux où vivent des poissons, et d'entreprendre toute activité qui entraînerait une détérioration, une destruction ou une perturbation de l'habitat du poisson.
Aux termes de l'Accord pancanadien sur l'harmonisation environnementale conclu par le Conseil canadien des ministres de l'environnement (CCME), des standards pancanadiens (SP) et des Stratégies de réduction des émissions de plusieurs polluants (SREPP) ont été élaborés pour divers secteurs industriels, dont l'industrie de la fusion des métaux communs.
Aux termes de l'Annexe sur l'ozone 2000 à l'Accord Canada-États-Unis sur la qualité de l'air de 1991, des engagements ont été pris pour réduire les rejets de substances qui contribuent à la formation d'ozone troposphérique, tels les oxydes d'azote et les composés organiques volatils.
Aux termes de la Convention des Nations Unies sur la pollution atmosphérique transfrontalière à grande distance de la Commission économique des Nations Unies pour l'Europe (CEE-ONU), il existe des protocoles qui obligent le Canada à réduire certaines émissions.
Par ailleurs, on constate une nouvelle tendance à la mondialisation des normes de performance environnementale, en réponse aux préoccupations concernant la mondialisation des échanges.
Tous ces facteurs ont des répercussions sur le secteur de la fusion et de l'affinage des métaux communs.
Diverses substances figurant sur la Liste des substances toxiques de l'annexe 1 de la LCPE (1999) sont rejetées dans l'environnement par les fonderies et les affineries de métaux communs. Parce qu'il a été déterminé que ces substances étaient toxiques, on a tenu des consultations multilatérales du Processus des options stratégiques (POS) qui ont donné lieu à diverses recommandations visant la gestion des substances toxiques provenant de ce secteur, dont l'élaboration de normes de performance environnementale.
Le Processus des options stratégiques a été lancé en mai 1996 pour évaluer les options possibles de gestion des substances déclarées toxiques au sens de la Loi canadienne sur la protection de l'environnement de 1988 qui a précédé la LCPE (1999) et dont on sait qu'elles sont rejetées dans l'environnement par le secteur de la fusion des métaux communs. Dans le cadre du Processus des options stratégiques, une table de concertation multipartite a été mise sur pied pour préciser et évaluer les options et fournir des conseils aux ministres de la Santé et de l'Environnement. La table de concertation du secteur de la fusion des métaux communs a tenu dix réunions entre mai 1996 et février 199722. L'objectif d'Environnement Canada était d'examiner les options qui permettent de diminuer les rejets de même que les incidences environnementales des substances toxiques en question. De même, l'objectif de Santé Canada était de réduire au minimum les risques pour la santé en examinant les moyens de limiter l'exposition humaine à ces substances.
Le Processus des options stratégiques a abouti à l'élaboration d'un Rapport des options stratégiques (ROS) qui présente un compte rendu des consultations menées auprès des divers intervenants. Ce rapport relatif au secteur de la fusion des métaux communs contenait les recommandations suivantes23:
- réduire les rejets de substances toxiques, avec des échéanciers et des objectifs précis;
- élaborer des normes environnementales;
- élaborer des plans de gestion de l'environnement propres aux établissements;
- assurer l'uniformité des données fournies par l'industrie de la fusion des métaux communs et de leur déclaration, avec vérification indépendante;
- assurer la collaboration fédérale, provinciale et territoriale afin d'éviter le chevauchement des tâches;
- favoriser le recyclage et augmenter la recyclabilité des produits;
- analyser les rejets de dioxines et de furannes;
- entreprendre des travaux de recherche et développement en vue de caractériser les émissions et de concevoir des possibilités et des techniques de prévention de la pollution;
- élaborer des programmes permanents en vue de sensibiliser le public et les collectivités;
- tenir un examen public, mené par les ministres de la Santé et de l'Environnement, afin d'évaluer l'efficacité et la mise en oeuvre du ROS.
1.1 Description du secteur
Le secteur de la fusion et de l'affinage des métaux communs inclut les producteurs de cuivre, de zinc, de nickel et de cobalt de première fusion, et de plomb de première et de seconde fusion. Le terme « producteurs » de métaux communs de première fusion et de plomb de seconde fusion désigne tant les affineries que les fonderies. La production des métaux de seconde fusion autres que le plomb n'est pas incluse dans ce secteur aux fins de l'application du Code de pratiques écologiques.
Selon le tableau 1, les quantités suivantes de métaux affinés ont été produites au Canada en 200224.
Métal | Production (tonnes) |
---|---|
Cuivre | 495 140 |
Plomb (première et seconde fusion) | 251 820 |
Zinc | 793 475 |
Nickel | 144 476 |
Cobalt | 4 303 |
L'industrie minière canadienne employait 26 894 personnes en 1999 dans le domaine de la fusion et de l'affinage des métaux non ferreux et, si l'on y inclut le secteur de la fabrication des métaux ferreux, ensemble, ils ont contribué pour 4,648 milliards de dollars au produit intérieur brut du Canada.25 En 1998, le Canada a été le deuxième producteur de nickel affiné et de zinc du monde. Il occupait également le troisième rang parmi les producteurs de cobalt et le septième pour ce qui est du cuivre et du plomb affinés.26
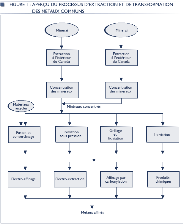
La production peut faire intervenir des procédés pyrométallurgiques, électrolytiques et hydrométallurgiques. La figure 1 donne un aperçu simplifié de l'extraction et de la transformation des métaux communs.
Figure 1 : Aperçu du processus d'extraction et de transformation des métaux communs27

Cliquez pour agrandir le tableau
Une description générale des principaux procédés utilisés lors de la production de cuivre, de plomb, de zinc, de nickel et de cobalt est présentée à la section 2.0.
1.2 Objectifs du Code
Les objectifs globaux du Code de pratiques écologiques sont la détermination de pratiques recommandées et leur promotion à titre d'exigences dans le cas des nouvelles installations, et afin de promouvoir l'amélioration permanente dans le cas des installations existantes.
1.3 Structures du Code
Le Code décrit les activités opérationnelles (section 2) et les préoccupations environnementales qu'elles suscitent, telles que les émissions atmosphériques, les rejets d'eaux usées et la gestion des déchets provenant de chacune des activités de fabrication décrites à la section 3. La section 4 présente les pratiques recommandées pour la protection de l'environnement de même que des mesures permettant de limiter les effets nocifs possibles de ces activités sur l'environnement.
1.4 Portée du Code
Le présent Code expose les préoccupations environnementales liées aux activités opérationnelles types du secteur. Il présente des recommandations de performance environnementale destinées à répondre à ces préoccupations, ainsi que des mesures recommandées destinées à prévenir ou à limiter les répercussions nocives possibles des activités de ce secteur sur la qualité de l'environnement.
Les pratiques recommandées dans le Code comportent des directives pour la mise en oeuvre d'un système de gestion de l'environnement, et des lignes directrices concernant les rejets dans l'atmosphère, l'eau et le sol et basées sur les meilleures techniques disponibles sur le plan de la prévention et de la réduction de la pollution.
Même si les recommandations formulées dans le Code se veulent claires et précises quant aux résultats attendus, elles ne cherchent pas à empêcher le recours à d'autres technologies et pratiques pouvant assurer une protection équivalente, voire meilleure, de l'environnement.
Le Code n'a pas force de loi; à ce titre, les recommandations formulées ici n'atténuent en rien la portée et l'application des exigences réglementaires des administrations municipales, provinciales, territoriales et fédérale. De plus, l'engagement des entreprises à se conformer aux recommandations du Code ne limite en rien leur obligation de se conformer aux exigences prévues par la loi et les règlements en vigueur.
1.5 Élaboration du Code
Le Code a été élaboré avec la collaboration d'un groupe consultatif environnemental multilatéral pour les fonderies de métaux communs (GCEMFMC).
Ses auteurs ont tenu compte des critères pertinents en matière d'environnement provenant des gouvernements fédéral et provinciaux ou territoriaux et des organismes internationaux pour l'exploitation des affineries et des fonderies, tout comme des pratiques de gestion de l'environnement recommandées par différents organismes nationaux et internationaux. Les renseignements liés aux normes proviennent d'organismes de protection de l'environnement de l'Union européenne, du Japon, du Groupe de la Banque mondiale et de la Commission économique des Nations Unies pour l'Europe (CEE-ONU). Les informations sur les pratiques optimales de gestion proviennent de différents rapports et de documents publiés par les provinces et les territoires, Environnement Canada, le Conseil canadien des ministres de l'environnement (CCME), l'Environmental Protection Agency (EPA) des États-Unis, le Programme des Nations Unies pour l'environnement (PNUE), le Groupe de la Banque mondiale, l'Association minière du Canada (AMC), les affineries et les fonderies, ainsi que de différentes revues techniques.
1.6 Mise en oeuvre du Code
Les différentes options pour la mise en oeuvre du Code sont :
- son adoption à titre volontaire par les entreprises ou les établissements;
- son utilisation comme critère de référence de performance pour les vérifications environnementales;
- son utilisation comme référence pour les engagements publics des entreprises et pour les déclarations relatives à la performance;
- son inclusion à titre d'engagement dans les ententes de performance environnementale conclues entre des entreprises ou des établissements et des instances gouvernementales de protection de l'environnement ou de prévention de la pollution;
- l'utilisation de certaines ou de toutes les recommandations du Code à titre d'exigences formulées par les établissements prêteurs ou les compagnies d'assurances;
- l'application de certaines ou de toutes les recommandations du Code à titre d'exigences réglementaires au niveau des administrations fédérale, provinciales, territoriales, municipales et autochtones.
- 21 Environnement Canada, Loi canadienne sur la protection de l'environnement (1999), Liste des substances toxiques.
- 22 Environnement Canada, Options stratégiques pour la gestion des substances toxiques provenant du secteur de la fusion des métaux de base, Rapport portant sur les consultations auprès des intervenants, 23 juin 1997.
- 23 Ibidem.
- 24 Ressources naturelles Canada, Secteur des mines et des matériaux.
- 25 Association minière du Canada. Faits et chiffres 1999. Ottawa, Canada. 2000.
- 26 Ressources naturelles Canada, Secteur des minéraux et des métaux. World Non-Ferrous Statistics 1989-1998. Ottawa, Canada. Octobre 1999.
- 27 D'après Hatch Associates Ltd., Environmental Management Plan Guidance Document for the Base Metals Smelting Sector, préparé pour Environnement Canada, 14 mars 2001.