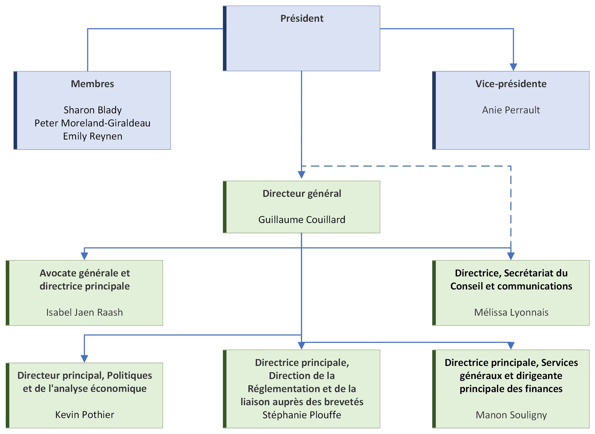
Structure organisationnelle : Conseil d'examen du prix des médicaments brevetés

Membres du Conseil
Le Conseil est formé d'au plus cinq membres siégeant à temps partiel, dont un président et un vice-président. Les membres du Conseil sont nommés par le gouverneur en conseil. En vertu de la Loi sur les brevets, le président du Conseil assume également les fonctions de chef de la direction du CEPMB et, à ce titre, assure la supervision et la direction des activités du Conseil. Par effet de la loi, le vice-président, en cas d’absence ou d’empêchement du président, ou de vacance de son poste, assume la présidence.
En savoir plus à propos des rôles et responsabilités des membres du Conseil.
Président
Vacant
Vice-présidente
Anie Perrault
Mme Anie Perrault est avocate de formation (Université d’Ottawa – 1992 ; Barreau 1993) et elle possède plus de 30 ans d’expérience professionnelle dans les secteurs public et privé. Sa carrière a mis l’accent sur les communications et les affaires publiques en lien avec la recherche génomique et la biotechnologie et elle a occupé plusieurs postes stratégiques à un niveau national dans ce domaine. Elle a été directrice générale de BIOQuébec de 2013 à 2022 et vice-présidente, Communications de Génome Canada de 2001 à 2006.
Finaliste Leadership – Femme d’exception Sun Life du prestigieux concours Les Mercuriades 2021, Mme Perrault est également médiatrice accréditée de l’Institut de médiation et d’arbitrage du Québec. Membre (juge administratif) du Tribunal canadien des droits de la personne de 2015 à 2021, elle y agit aussi à titre de médiatrice depuis ce temps et encore aujourd’hui.
Mme Perrault a reçu en 2013 le titre d’administratrice de sociétés certifiée (ASC) du Collège des administrateurs de sociétés de l’Université Laval. Elle est présidente du conseil d’administration de Génome Québec et administratrice à ce conseil depuis 2016. Elle siège également au conseil d’administration de ACCESSA depuis 2020. Elle a été membre des conseils de la Fondation Jeanne-Mance de 2016 à 2022, de Loto-Québec de 2011 à 2021 et de l’Université de Sherbrooke de 2016 à 2019.
Membres
Sharon Blady
Sharon Blady (Ph. D.) est une cadre supérieure qui possède plus de 15 ans d’expérience dans les domaines de la santé, de l’administration et des politiques publiques. Elle est l’ancienne ministre de la Santé du Manitoba et la fondatrice et directrice générale de Speak Up : Mental Health + Neurodiversity. Mme Blady a été membre de beaucoup de conseils liés aux soins de santé et a enseigné les études autochtones, les études du genre, les soins infirmiers, le travail social et la psychologie.
Mme Blady a écrit deux textes législatifs, les premiers au Canada dans leur genre, qui soutiennent les survivants de violence interpersonnelle, les personnes en situation de handicap et les personnes qui ont recours à un animal d’assistance. Lorsqu’elle était ministre de la Santé, elle a mené une transformation à l’échelle du système, s’attaquant au racisme systémique ciblé dans le rapport d’enquête sur Brian Sinclair, tout en renforçant les protocoles relatifs à la vaccination, au cancer et à la santé mentale.
Mme Blady a apporté son expertise dans le domaine des relations gouvernementales et des politiques en matière de soins de santé à divers groupes, des ONG locales aux médias internationaux. Elle a créé deux programmes de santé mentale et de neurodivergence en s’appuyant sur ses recherches, ses soins de santé et l’expérience qu’elle a vécue afin de favoriser l’engagement, la compréhension et le respect.
Peter Moreland-Giraldeau
Peter Moreland-Giraldeau est un avocat du droit administratif, travaillant actuellement comme avocat-conseil à l’Appeals Commission for Alberta Workers’ Compensation. Il a obtenu son baccalauréat en droit (LL. B.) de l’Université de Leicester et sa maîtrise en droit (LL. M.) de l’Université de la Colombie-Britannique.
M. Moreland-Giraldeau possède une expérience importante dans le droit administratif, en particulier dans le contexte de tribunaux quasi judiciaires. Il a travaillé pour divers organismes gouvernementaux, tels que le gouvernement de l’Ontario, la fonction publique fédérale du Royaume-Uni, le gouvernement de l’Écosse et le gouvernement de l’Alberta.
Dre Emily Reynen
La Dre Emily Reynen a terminé ses études de premier cycle et de doctorat en pharmacie à la Faculté de pharmacie Leslie Dan, de l’Université de Toronto. La Dre Reynen détient également un diplôme en médecine à la faculté de médecine de l’Université McGill et a complété une formation de spécialité en médecine interne et en médecine de soins intensifs de l’Université Queen’s. De plus, elle a obtenu un certificat en médecine interne et en médecine de soins intensifs du Collège royal des médecins et chirurgiens du Canada ainsi que de l’American Board of Internal Medicine. La Dre Reynen travaille actuellement comme intensiviste à Quinte Health Care, plus précisément à l’hôpital général de Belleville, et elle est professeure associée adjointe à l’Université Queen’s.
Directions
Réglementation et liaison auprès des brevetés
La Direction de la réglementation et de la liaison auprès des brevetés fait l’examen des prix des médicaments brevetés vendus au Canada, s’assure que les brevetés respectent leurs obligations en matière de présentation de rapports, encourage les brevetés à se conformer volontairement aux Lignes directrices du Conseil, veille à la bonne application des politiques de conformité et fait enquête sur les plaintes reçues concernant les prix de certains médicaments brevetés. De plus, la Direction sensibilise les brevetés sur les Lignes directrices du Conseil et les informe de leurs exigences en matière de présentation de rapports.
Politiques et analyse économique
La Direction des politiques et de l’analyse économique formule des avis politiques et stratégiques; présente des recommandations concernant des modifications éventuelles aux Lignes directrices du Conseil; effectue des recherches et des analyses sur les prix des médicaments, les évolutions sur le marché pharmaceutique et les tendances en matière de recherche et développement; et publie des études visant à fournir aux gouvernements FPT et à d’autres intervenants de l’information crédible et centralisée à l’appui de politiques fondées sur des données probantes.
Services généraux
La Direction des services généraux offre conseils et services en matière de gestion des ressources humaines, des installations, de l’approvisionnement, de la santé et sécurité au travail, de la technologie et de la gestion de l’information. Elle s’occupe également de la planification financière de même que des rapports, de la comptabilité, des vérifications, de l’évaluation et de la liaison auprès des agences centrales fédérales compétentes relativement à ces questions.
Secrétariat du Conseil
Le Secrétariat du Conseil gère les réunions et les audiences du Conseil, dont les dossiers de procédure.
Avocate générale et Services juridiques
L’avocate générale fournit des opinions juridiques au CEPMB et dirige l’équipe des services juridiques qui représente les membres du personnel du Conseil au cours des audiences devant le Conseil.