Page 4 : Recommandations pour la qualité de l'eau potable au Canada : Document technique – Les coliformes totaux
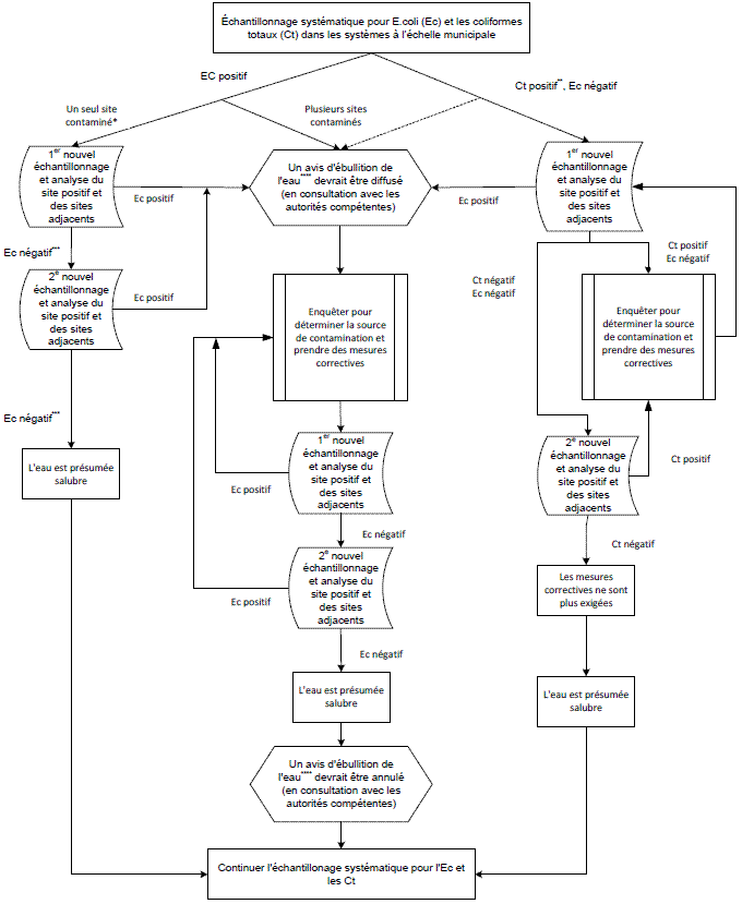
Annexe A - Arbre décisionnel relatif à l'analyse microbiologique régulière des systèmes à l'échelle municipale

Description de la figure 1
Les mesures recommandées si l'analyse microbiologique régulière de l'eau des systèmes publics révèle une contamination par E. coli ou des coliformes totaux sont présentées sous forme d'arbre décisionnel. Les éléments constitutifs de cet arbre sont des cases, reliées par une flèche unidirectionnelle et renfermant chacune une mesure recommandée. Le cheminement le long de l'arbre et, par conséquent, les mesures recommandées dépendent des résultats de l'analyse microbiologique des échantillons. Du côté gauche, se trouvent les mesures à prendre si l'analyse révèle la présence d'E. coli, du côté droit, celles qui s'imposent en présence de coliformes totaux, mais non d'E. coli. Si un avis d'ébullition de l'eau a été diffusé, il faut choisir les mesures du centre.
Du côté gauche de l'arbre décisionnel, si E. coli est trouvé à plusieurs sites lors de l'analyse régulière, la mesure recommandée est de diffuser un avis d'ébullition de l'eau en collaboration avec les autorités compétentes. Si un seul site est contaminé, la mesure recommandée est de prélever d'autres échantillons (1er nouvel échantillonnage) au site positif et aux sites adjacents à la recherche d'E. coli et de coliformes totaux (Note de bas de page *). Si l'analyse révèle de nouveau la présence d'E. coli au site positif, la mesure recommandée est de diffuser un avis d'ébullition de l'eau en collaboration avec les autorités compétentes. Certaines autorités diffusent un tel avis même si la contamination ne concerne qu'un site. Si le 1er nouvel échantillonnage révèle que le site qui était positif est exempt d'E. coli et de coliformes totaux, la mesure recommandée est de prélever d'autres échantillons (2e échantillonnage) à ce site et aux sites adjacents. Si un de ces sites s'avère contaminé par E. coli, la mesure recommandée est de diffuser un avis d'ébullition de l'eau en collaboration avec les autorités compétentes. Si le 2e nouvelle échantillonnage révèle que les sites sont exempts d'E. coli et de coliformes totaux, l'eau est présumée salubre et la mesure recommandée est de s'en tenir ensuite aux échantillonnages systématiques.
Il faut suivre le cheminement du côté droit de l'arbre décisionnel si l'analyse d'un échantillon révèle la présence de coliformes totaux, mais non d'E. coli. Par conséquent, si des coliformes totaux sont trouvés au 1er ou au 2e nouvel échantillonnage à la recherche d'E. coli, ou, si l'analyse régulière révèle la présence de coliformes totaux, mais non d'E. coli, la mesure recommandée est de prélever d'autres échantillons (1er nouvel échantillonnage) au site positif et aux sites adjacents, à la recherche d'E. coli et de coliformes totaux (Note de bas de page **). Si l'analyse révèle la présence d'E. coli, la mesure recommandée est de diffuser un avis d'ébullition de l'eau en collaboration avec les autorités compétentes. Un tel avis peut être diffusé en présence d'une contamination par des coliformes totaux, mais non par E. coli, lorsque les autorités compétentes le jugent nécessaire. Si le site positif et les sites adjacents s'avèrent exempts de coliformes totaux et d'E. coli lors du 1er nouvel échantillonnage , la mesure recommandée est de prélever d'autres échantillons (2e nouvel échantillonnage) à tous ces sites, à la recherche d'E. coli et de coliformes totaux. S'ils s'avèrent une fois de plus exempts d'E. coli et de coliformes totaux, aucune mesure supplémentaire ne s'impose et l'eau est présumée salubre. La mesure recommandée est alors de s'en tenir ensuite aux échantillonnages systématiques. Si l'analyse révèle une contamination par des coliformes totaux, mais non par E. coli, la mesure recommandée est d'enquêter pour trouver la source de contamination et de prendre des mesures correctives, puis de retourner au haut de l'arbre décisionnel, à la case renfermant la mesure « 1er nouvel échantillonnage et analyse du site positif et des sites adjacents » (Note de bas de page ***).
Dans tous les cas où un avis d'ébullition de l'eau s'impose selon l'arbre décisionnel, il faut suivre le cheminement prévu au centre de celui-ci (Note de bas de page ****). Une fois l'avis diffusé, les mesures recommandées sont d'abord d'enquêter pour trouver la source de contamination et de prendre des mesures correctives, puis de prélever d'autres échantillons (1er nouvel échantillonnage) aux sites positifs et aux sites adjacents. Si E. coli est découvert à l'analyse, les flèches renvoient aux étapes antérieures de l'enquête et des mesures correctives. Sinon, il est recommandé de prélever d'autres échantillons (2e nouvel échantillonnage) aux sites positifs et aux sites adjacents. Si l'analyse révèle une contamination par E. coli, les flèches de l'arbre décisionnel renvoient aux étapes antérieures de l'enquête et des mesures correctives. Sinon, l'eau est présumée salubre, et la mesure recommandée est d'annuler l'avis d'ébullition de l'eau en collaboration avec les autorités compétentes et de s'en tenir ensuite aux échantillonnages systématiques.
Notes de bas de page
- Note de bas de page 1
-
Un avis d'ébullition de l'eau peut être diffusé si un seul site est contaminé dépendant de l'autorité compétente.
- Note de bas de page 2
-
Un avis d'ébullition de l'eau peut être diffusé après avoir obtenu un résultat positif pour les coliformes totaux, sans la présence d'E. coli, si l'autorité compétente le juge nécessaire.
- Note de bas de page 3
-
Si l'on détecte la présence de coliformes totaux dans un échantillon au cours d'un nouvel échantillonnage pour E.coli, il faut suivre le processus de décision recommandé lorsqu'un échantillon donne des résultats positifs pour les coliformes totaux en l'absence d'E. coli (côté droit de l'abre décisionnel).
- Note de bas de page 4
-
Dépendant de l'autorité compétente, un "ordre d'ébullition de l'eau" peut être diffusé au lieu de, ou en même temps, qu'un "avis d'ébullition de l'eau".
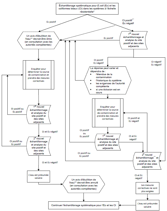
Annexe B Arbre décisionnel relatif à l'analyse microbiologique régulière des systèmes à l'échelle résidentielle

Description de la figure 2
Les mesures recommandées si l'analyse microbiologique régulière de l'eau des systèmes à l'échelle résidentielle révèle une contamination par E. coli ou des coliformes totaux sont présentées sous forme d'arbre décisionnel (Note de bas de page *). Les éléments constitutifs de cet arbre sont des cases reliées par une flèche unidirectionnelle et renfermant chacune une mesure recommandée. Le cheminement le long de l'arbre, et, par conséquent, les mesures recommandées, dépendent des résultats de l'analyse microbiologique des échantillons. Du côté gauche, se trouvent les mesures à prendre si l'analyse a révélé la présence d'E. coli et qu'un avis d'ébullition de l'eau a été diffusé (Note de bas de page **), et du côté droit, celles qui s'imposent en présence de coliformes totaux, mais non d'E. coli.
Du côté gauche de l'arbre décisionnel, si l'analyse régulière révèle la présence d'E. coli, la mesure recommandée est de diffuser un avis d'ébullition de l'eau en collaboration avec les autorités compétentes.
Il faut suivre le cheminement du côté droit de l'arbre décisionnel si l'analyse d'un échantillon révèle la présence de coliformes totaux, mais non d'E. coli. Selon ce cheminement, la mesure recommandée est de prélever d'autres échantillons (1er nouvel échantillonnage) au site positif et aux sites adjacents à la recherche d'E. coli et de coliformes totaux (Note de bas de page ***). Si l'analyse révèle la présence d'E. coli, la mesure recommandée est de diffuser un avis d'ébullition de l'eau en collaboration avec les autorités compétentes. Un tel avis peut être diffusé en présence de coliformes totaux, mais non d'E. coli, lorsque les autorités compétentes le jugent nécessaire. Si les sites visés par le nouvel échantillonnage s'avèrent encore exempts de coliformes totaux et d'E. coli, la mesure recommandée est de prélever d'autres échantillons (2e nouvel échantillonnage) aux sites positifs et aux sites adjacents, à la recherche d'E. coli et de coliformes totaux. Si l'analyse révèle la présence d'E. coli, la mesure recommandée est de diffuser un avis d'ébullition de l'eau en collaboration avec les autorités compétentes. S'il n'y a toujours ni E. coli ni coliformes totaux, aucune mesure supplémentaire ne s'impose et l'eau est présumée salubre. La mesure recommandée est alors de s'en tenir ensuite aux échantillonnages systématiques. Si l'analyse révèle la présence de coliformes totaux, mais non d'E. coli dans n'importe lequel des sites où d'autres échantillons ont été prélevés, la mesure recommandée dépend de l'étendue de la contamination, de l'historique du système, des exigences de l'autorité compétente ainsi que de la présence ou de l'absence d'éclosion (Note de bas de page ***). Ce pourra être soit d'enquêter pour trouver la source de contamination et de prendre des mesures correctives, puis de prélever d'autres échantillons (1er nouvel échantillonnage) aux sites positifs et aux sites adjacents, soit de diffuser un avis d'ébullition de l'eau en collaboration avec les autorités compétentes. Dans le premier cas, si l'analyse révèle l'absence d'E. coli et de coliformes totaux, la mesure recommandée est de prélever d'autres échantillons (2e nouvel échantillonnage) à la recherche d'E. coli et de coliformes totaux. Si les résultats d'analyse sont négatifs, l'eau est alors présumée salubre et la mesure recommandée est de s'en tenir aux échantillonnages systématiques. Si au 1er ou au 2e nouvel échantillonnage l'analyse révèle encore la présence d'E. coli ou de coliformes totaux, la mesure recommandée est de diffuser un avis d'ébullition de l'eau en collaboration avec les autorités compétentes.
Dans tous les cas où un avis d'ébullition de l'eau s'impose selon l'arbre décisionnel, les mesures recommandées sont d'abord d'enquêter pour trouver la source de contamination et de prendre des mesures correctives, et, ensuite, de prélever d'autres échantillons (1er nouvel échantillonnage) aux sites positifs et aux sites adjacents. Si E. coli ou des coliformes totaux sont découverts à l'analyse, les flèches renvoient aux étapes antérieures de l'enquête et des mesures correctives. Sinon, il est recommandé de prélever d'autres échantillons (2e nouvel échantillonnage) aux sites positifs et aux sites adjacents à la recherche d'E. coli et de coliformes totaux. Si l'analyse révèle une contamination par E. coli ou des coliformes totaux, les flèches de l'arbre décisionnel renvoient aux étapes antérieures de l'enquête et des mesures correctives. Sinon, l'eau est présumée salubre, et la mesure recommandée est d'annuler l'avis d'ébullition de l'eau en collaboration avec les autorités compétentes et de s'en tenir ensuite aux échantillonnages systématiques.
Notes de bas de page
- Note de bas de page 1
-
Les propriétaires de systèmes privés (p.ex. un puits individuel desservant un foyer rural) sont responsables de la qualité microbiologique de l'eau entrant dans le système. Les autorités sanitaires devraient toutefois être en mesure, le cas échéant, de fournir des conseils concernant des mesures correctives
- Note de bas de page 2
-
Dépendant de l'autorité compétente, un "ordre d'ébullition de l'eau" peut être diffusé au lieu de, ou en même temps, qu'un "avis d'ébullition de l'eau".
- Note de bas de page 3
-
Un avis d'ébullition de l'eau peut être diffusé sur la base d'un seul résultat positif de Ct, si l'autorité compétente le juge nécessaire.
Annexe C Liste des acronymes
- ANSI
- American National Standards Institute
- AQ
- assurance de la qualité
- COA
- carbone organique assimilable
- CQ
- contrôle de la qualité
- CMA
- concentration maximale acceptable
- EPA
- Environmental Protection Agency (États-Unis)
- ESSIDES
- eaux souterraines sous l'influence directe d'eaux de surface
- FM
- filtration sur membrane
- FMT
- fermentation multitube
- MCL
- niveau maximum de contaminant (États-Unis)
- MCLG
- objectif de niveau maximum de contaminant (États-Unis)
- NBH
- numération des bactéries hétérotrophes
- NPP
- nombre le plus probable
- NSF
- NSF International
- P-A
- présence-absence
- UFC
- unité formant colonie
- UV
- ultraviolet