Recommandations pour la qualité de l'eau potable au Canada : Document technique – Les coliformes totaux
Recommandations pour la qualité de l'eau potable au Canada : Document technique - Les coliformes totaux

Télécharger le rapport complet
(PDF format, 812 Ko, 43 pages)
Organization : Santé Canada
Type : Lignes directrices
Date publiée : 2020-06-19
Sujets connexes
Table des matières
- Partie I. Vue d'ensemble et application
- Partie II. Science et considérations techniques
- 4.0 Importance de la présence de coliformes totaux dans l'eau potable
- 5.0 Méthodes d'analyse
- 6.0 Échantillonnage pour les coliformes totaux
- 7.0 Techniques de traitement
- 7.1 Échelle municipale
- 7.1.1 Degré de traitement nécessaire
- 7.1.2 Élimination physique
- 7.1.3 Désinfection
- 7.1.3.1 Désinfection chimique
- 7.1.3.2 Désinfection aux rayons UV
- 7.2 Échelle résidentielle
- 7.3 Réseau de distribution
- 7.1 Échelle municipale
- 8.0 Évaluation des risques
- 9.0 Justification
- 10.0 Références bibliographiques
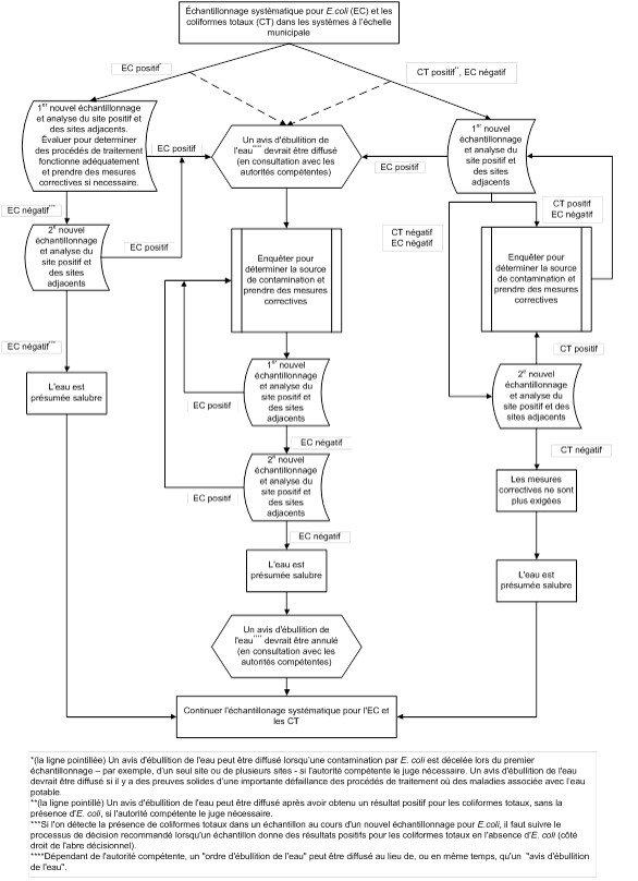
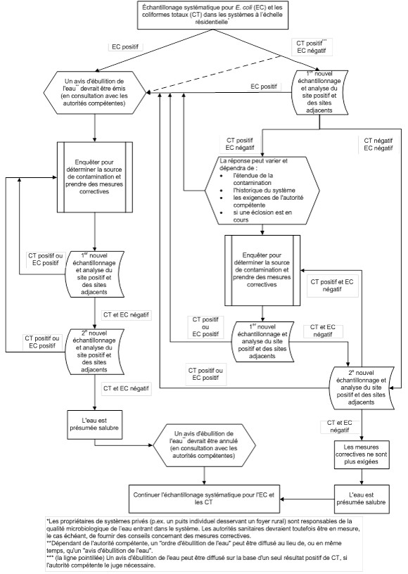
- Annexe A : Arbre décisionnel relatif à l'analyse microbiologique régulière des systèmes à l'échelle municipale
- Annexe B : Arbre décisionnel relatif à l'analyse microbiologique régulière des systèmes à l'échelle résidentielle
- Annexe C : Liste des acronymes
Partie I. Vue d'ensemble et application
1.0 Recommandation
La concentration maximale acceptable (CMA) pour les coliformes totaux dans l'eau à sa sortie d'une usine de traitement et dans les eaux souterraines non désinfectées à la sortie d'un puits est d'aucun microorganisme détectable par 100 mL d'eau.
Les coliformes totaux devraient faire l'objet de surveillance dans le réseau de distribution, car ils sont utilisés comme indicateurs d'un changement de la qualité de l'eau. Leur détection dans des échantillons consécutifs prélevés sur un même site ou dans plus de 10% d'échantillons recueillis au cours d'une période d'échantillonnage donnée devrait déclencher une investigation.
2.0 Sommaire
Les coliformes totaux constituent un groupe de bactéries présent naturellement sur les végétaux, dans les sols ainsi que dans les intestins des humains et des animaux à sang chaud. Puisqu'ils sont très répandus dans l'environnement, ils font partie des nombreux outils opérationnels permettant d'évaluer l'efficacité d'un système de traitement de l'eau potable.
Santé Canada a terminé son évaluation de l'utilité des coliformes totaux dans le cadre d'une approche de la source au robinet destinée à produire une eau potable de qualité microbiologique acceptable. Le présent document technique examine et évalue les publications disponibles sur l'usage des coliformes totaux dans la gestion de la qualité de l'eau potable, notamment comme indicateurs de la vulnérabilité des eaux souterraines, du caractère adéquat de la désinfection ainsi que des changements de la qualité de l'eau dans un réseau de distribution. Basée sur cette analyse, la recommandation pour les coliformes totaux dans l'eau à sa sortie d'une usine de traitement et dans les eaux souterraines non désinfectées à la sortie d'un puits non désinfecté est une concentration maximale acceptable d'aucun coliforme détectable par 100 mL d'eau. Cette CMA ne s'applique pas aux réseaux de distribution, dans lesquels les coliformes totaux servent à indiquer des changements de la qualité de l'eau.
2.1 Importance des coliformes totaux dans les systèmes d'eau potable et leurs sources d'approvisionnement
On devrait recourir à la surveillance des coliformes totaux en combinaison avec d'autres indicateurs dans le cadre d'une approche de la source au robinet afin d'obtenir une eau potable de qualité acceptable.
Existant à l'état naturel dans des environnements contaminés ou non par des matières fécales, les coliformes totaux sont largement répandus dans les eaux de surface et les eaux souterraines sous l'influence directe d'eaux de surface (ESSIDES). Par conséquent, la surveillance de coliformes dans de telles sources ne fournit pas de renseignements concernant la qualité de l'eau à la source, du point de vue des risques à la santé. Les systèmes d'eaux souterraines moins vulnérables à la contamination d'origine fécale ne devraient pas renfermer de coliformes totaux. Puisque la présence de coliformes totaux indique que les eaux souterraines pourraient être vulnérables à une contamination provenant de l'environnement, leur détection dans l'eau à la sortie du puits devrait déclencher l'application de certaines mesures.
La surveillance des coliformes totaux dans les eaux traitées à l'usine de traitement ainsi que dans le réseau de distribution et les installations de stockage sert à recueillir de l'information sur l'efficacité du traitement de l'eau potable et sur la présence de microorganismes dans le réseau de distribution. La présence de coliformes totaux dans l'eau à la sortie d'une usine de traitement indique que le traitement a été inadéquat et qu'il faut donc intervenir. Les mesures à prendre consistent notamment à aviser les autorités compétentes, rechercher la cause de la contamination et appliquer des mesures correctives, ce qui pourrait inclure l'émission d'un avis d'ébullition de l'eau.
La présence de coliformes totaux dans le réseau de distribution et dans les installations de stockage, alors que l'eau analysée immédiatement après le traitement en était exempte, révèle une dégradation de la qualité de l'eau, possiblement due à une recroissance bactérienne ou une contamination postérieure au traitement. Dans les systèmes municipaux, la détection de coliformes totaux dans plus de 10% des échantillons prélevés au cours d'une période d'échantillonnage donnée ou dans des échantillons consécutifs prélevés sur un même site indique un changement de la qualité de l'eau et il faut alors effectuer un suivi. Dans les systèmes résidentiels sans réseau de distribution ou dotés d'un réseau minimal, la détection de coliformes totaux devrait déclencher l'application de mesures visant à déterminer la cause de ces résultats.
2.2 Techniques de traitement
Systèmes d'eau de surface ou ESSIDES qui conformes aux recommandations relatives aux virus entériques (élimination minimale de 3 log ou 99,99 % retrait et / ou inactivation) ou aux protozoaires entériques (élimination minimale de 4 log ou 99,99 % retrait et / ou inactivation) ou les systèmes d'eaux souterraines qui répondent aux directives pour les virus (élimination minimale de 4 log ou 99,99 % retrait et / ou inactivation), pourra atteindre la CMA proposée d’aucun microorganisme détectable decoliformes totaux par 100mL.
Pour les systèmes à l'échelle municipale, il est important d'appliquer une approche de surveillance qui comprend l'utilisation de multiples paramètres opérationnels et de vérification de la qualité de l'eau (p. ex. turbidité, mesures de désinfection, coliformes totaux, E. coli), afin de vérifier que l'eau a été traitée adéquatement et est donc d'une qualité microbiologique acceptable. Dans le cas des systèmes à l'échelle résidentielle, des tests de détection réguliers des indicateurs bactériens (p. ex. les coliformes totaux et E. coli) combinés à une surveillance des processus critiques, des inspections physiques régulières et une évaluation de la source d'approvisionnement en eau peuvent être utilisés pour confirmer la qualité de l'approvisionnement d'eau potable.
2.3 Considérations d'ordre international
La CMA et les directives pour les réseaux de distribution relatives aux coliformes totaux sont conformes aux recommandations sur l'eau potable établies par d'autres pays et organisations internationales. L'Organisation mondiale de la Santé, l'Union européenne, l'United States Environmental Protection Agency (U.S. EPA) et l'Australian National Health and Medical Research Council (NHMRC) ont tous établi des dispositions qui prévoient qu'il doit y avoir absence de coliforme totaux immédiatement après la désinfection, et que leur présence est le signe d'un traitement inadéquat. Ces dispositions incluent également des recommandations précises pour les coliformes totaux visant à réduire au minimum les risques microbiens associés aux réseaux de distribution de l'eau.
3.0 Application de la recommandation
Remarque : Des conseils spécifiques concernant l'application de la recommandation devraient être obtenus auprès de l'autorité appropriée en matière d'eau potable dans le secteur de compétence concerné.
On devrait recourir à la surveillance des coliformes totaux, en combinaison avec d'autres indicateurs, dans le cadre d'une approche de la source au robinet afin d'obtenir une eau potable de qualité acceptable. Le nombre d'échantillons, la fréquence d'échantillonnage et l'emplacement des points d'échantillonnage lors de l'analyse des coliformes totaux varieront selon le type et la taille du système ainsi que les exigences en vigueur dans le secteur de compétence. La détection de coliformes totaux, quelle que soit leur quantité, devrait être utilisée pour prendre des décisions. Toutefois, malgré leur manque de précision, les résultats quantitatifs peuvent indiquer l'étendue du problème et être utilisés dans la détermination d'un plan d'action en matière de santé publique.
3.1 Systèmes d'approvisionnement en eau potable à l'échelle municipale
3.1.1 Surveillance des coliformes totaux dans l'eau à la sortie de l'usine de traitement
L'eau sortant d'une usine de traitement devrait faire l'objet d'analyses au moins une fois par semaine. La présence de coliformes totaux indiquerait une défaillance grave au niveau du traitement et serait inacceptable. Le dépistage des coliformes totaux devrait être mené en conjonction avec d'autres indicateurs tels que les mesures de la concentration résiduelle de désinfectant et de la turbidité, dans le cadre d'une approche de la source au robinet afin d'obtenir une eau potable de qualité acceptable. Bien que la fréquence à laquelle il faut effectuer chacune des analyses à l'usine de traitement soit fixée par l'autorité compétente, les pratiques exemplaires demandent souvent de respecter une fréquence d'échantillonnage supérieure au minimum recommandé, selon la taille du système, le nombre de consommateurs desservis, l'historique du système et d'autres considérations propres au site.
3.1.2 Surveillance des coliformes totaux dans le réseau de distribution et dans les installations de stockage
Dans les réseaux de distribution et les installations de stockage de municipalités, le nombre d'échantillons prélevés pour le dépistage des coliformes totaux devrait refléter la taille de la population desservie avec un minimum de quatre échantillons par mois. Les points d'échantillonnage et la fréquence des analyses de détection des coliformes totaux, la concentration résiduelle de désinfectant ainsi que la turbidité dans l'eau traitée à l'intérieur du réseau de distribution et des installations de stockage seront définis et/ou approuvé par l'autorité compétente. Volet important d'une approche de la source au robinet visant à assurer l'innocuité de l'eau potable, l'intégration de l'analyse des coliformes totaux dans la stratégie de surveillance du réseau de distribution et des installations de stockage peut améliorer la connaissance de la qualité de l'eau dans l'ensemble du système ainsi que de l'état global de ce dernier. L'approche devrait tenir compte des particularités et de l'historique du système dans son ensemble, par exemple l'âge, l'aménagement ou les matériaux qui le constituent). Cette stratégie permet de déceler toute variation des conditions, l'apparition de contaminants ou encore les endroits où la qualité de l'eau se dégrade et qui peuvent ensuite faire l'objet d'analyses plus poussées.
3.1.3 Avis
La présence de coliformes totaux dans l'eau à la sortie d'une usine de traitement indique une défaillance grave au niveau du traitement et représente une situation inacceptable qui devrait être corrigée sans délai. Le propriétaire du système devrait alors aviser toutes les autorités compétentes et procéder immédiatement à une nouvelle analyse des échantillons positifs pour y déceler la présence d'Escherichia coli; il sera également tenu de répéter l'échantillonnage et l'analyse dans les sites ayant donné des résultats positifs, afin de vérifier la présence ou l'absence d'E. coli et de coliformes totaux (voir l'annexe A). Des conseils concernant les méthodes analytiques pour E. coli et les mesures à prendre en cas de détection confirmée d'E. coli sont indiquées dans les sections 5.0 et 3.0, respectivement, du document technique sur E. coli.
Dans un réseau de distribution, les coliformes sont des indicateurs de fonctionnement. Leur présence révèle une dégradation de la qualité de l'eau, qui pourrait être due à une recroissance bactérienne ou une contamination postérieure au traitement. La détection de coliformes totaux (en l'absence d'E. coli) dans plus de 10% des échantillons prélevés au cours d'une période d'échantillonnage donnée ou dans des échantillons consécutifs prélevés sur même site devrait être examinée et les mesures correctives appropriées devraient être appliquées. Certaines ou la totalité des mesures énumérées à la section suivante peuvent s'imposer.
3.1.4 Mesures correctives
L'ampleur de l'intervention en cas de détection de coliformes totaux (en l'absence d'E. coli) devrait être discutée avec les organismes appropriés et dépendra des facteurs suivants:
- une évaluation de la gravité et de l'étendue du problème en fonction des risques qu'il pose, en prenant en compte l'historique du système dans son ensemble;
- l'historique et la variabilité de la qualité de l'eau brute approvisionnant le système;
- l'efficacité historique documentée du processus de traitement;
- l'intégrité du réseau de distribution (notamment l'existence et l'efficacité du programme de contrôle des jonctions fautives).
La connaissance de l'historique du système, y compris la fréquence de détection de coliformes totaux et la provenance des échantillons positifs, permet au personnel qualifié de choisir les mesures appropriées lorsque des coliformes totaux sont détectés en l'absence d'E. coli.
Si une intervention est jugée nécessaire, le propriétaire du réseau d'adduction et de distribution de l'eau, en consultation avec les autorités compétentes, devrait prendre les mesures correctives nécessaires, notamment:
- vérifier l'intégrité du processus de traitement et que son fonctionnement est optimal;
- vérifier l'intégrité du réseau de distribution;
- vérifier que tout le réseau contient la concentration résiduelle de désinfectant requise;
- augmenter la dose de désinfectant, purger les conduites principales, nettoyer les réservoirs d'eau traitée (réservoirs municipaux et citernes domestiques) et vérifier s'il y a des jonctions fautives ou des pertes de pression. L'eau devrait être déchlorée avant d'être déversée dans l'environnement. Les autorités compétentes devraient être consultées sur les méthodes de déchloration disponibles et la procédure appropriée à suivre;
- effectuer des échantillonnages et des analyses dans les sites ayant donné des résultats positifs ainsi que dans les sites adjacents. Les analyses doivent viser à déterminer la teneur en coliformes totaux, la présence d'E. coli, les concentrations résiduelles de désinfectant et la turbidité. Il est nécessaire d'analyser au moins un échantillon prélevé en amont des sites de prélèvement et un autre en aval ainsi qu'un échantillon d'eau sortant de l'usine de traitement, prélevé au point d'entrée dans le réseau de distribution. Le plan d'échantillonnage et d'analyse devrait être adapté au réseau de distribution;
- mener une enquête pour déterminer l'origine du problème et éviter qu'il se répète, notamment en mesurant la qualité de l'eau brute (p. ex., caractéristiques bactériologiques, turbidité, couleur, carbone organique assimilable (COA), conductivité) et sa variabilité;
- effectuer des échantillonnages et analyses choisies (p. ex., caractéristiques bactériologiques, concentration résiduelle de désinfectant, turbidité) dans tous les sites recensés pendant l'enquête pour évaluer l'ampleur du problème et vérifier le succès des mesures correctives appliquées.
Si le resserrement de la surveillance sanitaire suggère l'éclosion d'une maladie d'origine hydrique ou que les conditions sont propices à l'apparition d'une telle maladie, la nécessité d'émettre un avis d'ébullition de l'eauNote de bas de page 1 devrait immédiatement être discutée avec le responsable des opérations et les autorités compétentes. Si le propriétaire sait qu'un incident risque d'avoir contaminé le réseau de distribution ou d'avoir interféré avec le traitement, il faut immédiatement émettre un avis d'ébullition de l'eau à l'intention des consommateurs. Un avis d'ébullition de l'eau ne devrait être annulé que si les résultats d'analyse de deux séries consécutives d'échantillons prélevés à au moins 24 heures d'intervalle sont négatives et démontrent l'intégrité complète de l'ensemble du système (ce qui comprend des niveaux acceptables en terme de qualité microbiologique, de concentrations résiduelles de désinfectant et (ou) de turbidité). L'autorité locale compétente peut exiger des résultats négatifs supplémentaires. Le document Conseils concernant l'émission et l'annulation des avis d'ébullition de l'eau contient des renseignements additionnels sur les avis d'ébullition de l'eau.
Les systèmes approvisionnés par des eaux de surface ou des eaux souterraines sous l'influence directe d'eaux de surface devraient inclure dans leurs processus de traitement au moins une filtration adéquate (ou une autre technique permettant d'obtenir une réduction logarithmique équivalente) et une désinfection pour assurer l'élimination ou l'inactivation des protozoaires entériques et des virus entériques. Les eaux souterraines moins vulnérables à la contamination d'origine fécale devraient subir un traitement adéquat pour l'élimination ou l'inactivation des virus entériques, à moins d'exemptions accordées par les autorités responsables, fondées sur des considérations propres au site telles que des données de surveillance historiques et actuelles. Une concentration résiduelle de désinfectant devrait être maintenue en tout temps dans les systèmes comportant un réseau de distribution. Pour déterminer le type et le degré de traitement appropriés, il faudrait prendre en compte les fluctuations possibles de la qualité de l'eau, y compris sa dégradation à court terme, ainsi que la variabilité de l'efficacité du traitement.
3.2 Systèmes d'eau potable à l'échelle résidentielle
3.2.1 Exigences d'analyse
La fréquence d'analyse de l'eau dans les systèmes à l'échelle résidentielleNote de bas de page 2 est déterminée par l'autorité compétente et devrait inclure les périodes où le risque de contamination est le plus élevé, par exemple après le dégel printanier, de fortes pluies ou des périodes prolongées de sécheresse. Les propriétaires de systèmes d'approvisionnement privés devraient être incités à faire analyser leur eau durant ces périodes. Il est également essentiel de tester les puits neufs ou réhabilités avant leur utilisation pour confirmer la salubrité microbiologique de l'eau.
3.2.2 Avis
Aucun échantillon provenant de systèmes d'eau potable à l'échelle résidentielle ne devrait contenir de coliformes. Il faudrait immédiatement tester de nouveau un échantillon se révélant positif et procéder à un deuxième échantillonnage du site positif pour confirmer la présence d'E. coli et de coliformes totaux. Si la contamination par E. coli est confirmée, les mesures décrites dans le document technique sur E. coli devraient être suivies.
En cas de détection de coliformes totaux en l'absence d'E. coli, les interventions peuvent varier selon les autorités compétentes. Par mesure de précaution, certains secteurs de compétence recommanderont toujours au propriétaire de faire bouillir l'eau potable ou d'utiliser provisoirement une autre source sûre, en attendant l'application des mesures correctives. Dans d'autres secteurs de compétence, les conseils sur les mesures provisoires à adopter seront propres au site et dépendront de facteurs tels que l'historique de la qualité de l'eau, l'état de santé des utilisateurs et les délais de l'enquête. Indépendamment de l'émission ou non d'un avis d'ébullition de l'eau, l'origine de la contamination par les coliformes devrait être identifiée et les mesures correctives appropriées devraient être prises (voir l'annexe B), incluant une partie ou la totalité de celles décrites dans les sections suivantes.
3.2.3 Mesures correctives pour les approvisionnements désinfectés
Il faut d'abord procéder à une inspection sanitaire pour évaluer l'état physique du système d'approvisionnement en eau potable incluant l'entrée d'eau, le puits, la tête du puits, la pompe, le système de traitement (y compris l'équipement d'alimentation en produits chimiques, si il y en a un), la plomberie et la zone avoisinante. Toute défaillance repérée devrait être aussitôt corrigée. Si l'état physique du système s'avère acceptable, certaines ou la totalité des mesures correctives suivantes peuvent s'imposer:
- dans un système chloré, s'assurer qu'une concentration résiduelle de désinfectant est présente dans tout le système;
- augmenter la dose de désinfectant, purger à fond le système et nettoyer les réservoirs d'eau traitée et les citernes domestiques. L'eau devrait être déchlorée avant d'être déversée dans l'environnement. Les autorités compétentes devraient être consultées sur les méthodes de déchloration disponibles et la procédure appropriée à suivre;
- pour les systèmes dans lesquels la technique de désinfection ne laisse pas de concentration résiduelle de désinfectant, comme les rayons UV ou l'ozone, il peut s'avérer nécessaire de faire subir au puits et à la plomberie un traitement choc au chlore; plus d'information sur ces traitements choc est disponible dans le feuillet d'information sur les puits, disponible à L'eau de puits et santé : Protection et entretien de votre puits;
- vérifier que le système de désinfection fonctionne correctement et qu'il est entretenu selon les instructions du fabricant.
Une fois les mesures correctives nécessaires prises, il faudrait procéder à une nouvelle analyse de dépistage des coliformes totaux et d'E. coli pour confirmer que l'eau est désormais propre à la consommation. Si des coliformes totaux sont encore détectés malgré l'application de ces mesures, il convient d'émettre un avis d'ébullition de l'eau, si cela n'a pas encore été fait. Par ailleurs, il faudrait aussi utiliser provisoirement une autre source sûre jusqu'à ce que le problème soit corrigé. La présence de coliformes totaux après l'application de mesures correctives indique que le système demeure vulnérable à la contamination. Si ce problème ne peut pas être corrigé, il faudrait peut-être envisager un traitement supplémentaire ou l'utilisation d'une nouvelle source d'eau potable. Parfois, dans les systèmes à l'échelle résidentielle, la présence de coliformes peut être attribuable à une recroissance bactérienne dans le biofilm présent à l'intérieur du réseau de distribution plutôt qu'à l'infiltration de contaminants, et un avis d'ébullition de l'eau serait alors être inutile. Seul le personnel qualifié peut analyser le cas et prendre une décision, en se basant sur l'historique du système et d'autres caractéristiques propres au site.
Les systèmes approvisionnés par des eaux de surface ou des eaux souterraines sous l'influence directe d'eaux de surface (ESSIDES) devraient inclure dans leurs processus de traitement au moins une filtration adéquate (ou une autre technique permettant d'obtenir une réduction logarithmique équivalente) et une désinfection pour assurer l'élimination ou l'inactivation des protozoaires entériques et des virus entériques. Les eaux souterraines moins vulnérables à la contamination d'origine fécale devraient subir un traitement adéquat pour l'élimination ou l'inactivation des virus entériques, à moins d'exemptions accordées par les autorités responsables, fondées sur des considérations propres au site telles que des données de surveillance historiques et actuelles.
3.2.4 Mesures correctives pour les puits non désinfectés
Il faut tout d'abord procéder, si cela n'a pas encore été fait, à une inspection sanitaire pour évaluer l'état physique du puits, de la tête du puits, de la pompe, de la plomberie et de la zone avoisinante. Toute défaillance repérée devrait être aussitôt corrigée. Si l'état physique du système s'avère acceptable, les mesures correctives suivantes pourront être prises :
- donner un traitement choc de désinfection au chlore au puits et au réseau de plomberie. Le feuillet d'information sur les puits (disponible à L'eau de puits et santé : Traitement de l'eau de votre puits) contient des renseignements supplémentaires à ce sujet;
- purger le système à fond et procéder à une autre analyse pour confirmer l'absence de coliformes totaux. Les analyses de confirmation devraient être effectuées au moins 48 heures après l'obtention de résultats indiquant l'absence de chlore résiduel ou 5 jours après le traitement du puits. Les conditions locales peuvent déterminer les pratiques qui conviennent. L'eau devrait être déchlorée avant d'être déversée dans l'environnement. Les autorités compétentes devraient être consultées sur les méthodes de déchloration disponibles et la procédure appropriée à suivre.
Si la présence de coliformes totaux est encore décelée malgré les mesures correctives mentionnées ci-dessus, un avis d'ébullition de l'eau devrait être émis, si ce n'est déjà fait. Par ailleurs, il faudrait aussi utiliser provisoirement une autre source sûre jusqu'à ce que le problème soit corrigé. La présence de coliformes totaux après le traitement-choc au chlore et l'opération de purge indique que le système demeure vulnérable à la contamination. Si ce problème ne peut pas être corrigé, il faudrait peut-être envisager d'installer un dispositif de désinfection approprié, ou alors de reconstruire ou remplacer le puits. Parfois, dans les systèmes résidentiels d'approvisionnement en eau potable, la présence de coliformes peut être attribuable à une recroissance bactérienne dans le biofilm présent à l'intérieur du réseau de distribution plutôt qu'à une contamination en cours, et un avis d'ébullition de l'eau serait alors être inutile. Seul le personnel qualifié peut analyser le cas et prendre une décision, en se basant sur l'historique du système et d'autres caractéristiques propres au site.
Un seul résultat négatif concernant la présence de coliformes totaux n'indique pas nécessairement que le problème est réglé. Il faut obtenir un minimum de deux échantillons négatifs consécutifs. Des analyses supplémentaires s'imposent après trois ou quatre mois pour s'assurer que la contamination n'a pas réapparu. À long terme, la qualité d'un approvisionnement d'eau potable ne peut être confirmée qu'en utilisant les données bactériologiques et opérationnels historiques combinés à des inspections physiques régulières et à une évaluation de la source d'approvisionnement en eau.
Partie II. Science et considérations techniques
4.0 Importance de la présence de coliformes totaux dans l'eau potable
4.1 Description
Les coliformes totaux appartiennent à la famille des entérobactéries et sont traditionnellement définis en fonction de leurs caractéristiques phénotypiques, par exemple, leur capacité à fermenter le lactose en produisant du gaz et de l'acide (Leclerc et coll., 2001; Rompré et coll., 2002). Les Standard Methods for the Examination of Water and Wastewater (APHA et coll., 2017) les caractérisent comme suit:
- toute bactérie anaérobie facultative, à Gram négatif, non sporulée, en forme de bâtonnet, qui fermente le lactose en produisant du gaz et de l'acide dans les 48 heures à 35 °C;
- de nombreuses bactéries anaérobies facultatives, à Gram négatif, non sporulées, en forme de bâtonnet, qui forment des colonies rouges à reflets métalliques dorés dans les 24 heures à 35 °C dans un milieu de type Endo contenant du lactose;
- toute bactérie dotée de l'enzyme ß-galactosidase, qui scinde un substrat chromogène (p. ex., l'orthonitrophényl-ß-D-galactopyranoside) en libérant un agent chromogène (p. ex., l'orthonitrophénol).
Ces définitions ne sont pas identiques, mais se réfèrent à trois groupes plus ou moins équivalents. Ceux-ci comprennent, entre autres, diverses espèces des genres Escherichia, Klebsiella, Enterobacter, Citrobacter et Serratia (Leclerc et coll., 2001).
Il est important de noter que tous les genres peuvent provenir de sources non fécales ou se sont adaptés à l'environnement e (tableau 1) (Leclerc et coll., 2001; Brennan et coll., 2010; Byappanahalli et Ishii, 2011). Comme les conditions de stress peuvent influer sur les caractères phénotypiques, on ne peut se fier entièrement à ces derniers pour détecter tous les coliformes totaux en tout temps (p. ex. microorganismes lésés). Les méthodes de caractérisation moléculaire (voir la section 5.2), notamment le typage et le séquençage, règlent ce problème et ont donné lieu à une définition révisée des coliformes totaux fondée sur la parenté génétique (Fricker et Fricker, 1994; Maheux et coll., 2014; Zhang et coll., 2015). Le groupe des coliformes totaux compte maintenant 20 genres et plus de 80 espèces, dont des microorganismes fermenteurs de lactose anaérogènes (qui produisent peu ou pas de gaz) (Stevens et coll., 2003; Brenner et coll., 2005; Carrero-Colón et coll., 2011; Maheux et coll., 2014; APHA et coll., 2017). Bien qu'elles n'appartiennent pas au groupe des coliformes, les bactéries du genre Aeromonas possèdent l'enzyme ß-galactosidase et peuvent fermenter le lactose, conduisant à de faux résultats positifs pour les coliformes totaux. Les espèces Aeromonas sont très répandues dans l'environnement et existent, entre autres, dans les lacs, les cours d'eau, les mers, les effluents d'eaux usées et l'eau potable (Allen et coll., 1983; Nakano et coll., 1990; Poffe et Op de Beeck, 1991; Payment et coll., 1993; Ashbolt et coll., 1995; Bernagozzi et coll., 1995; Chauret et coll., 2001; El-Taweel et Shaban, 2001). Des informations sur la façon d'éliminer ces faux positifs attribuables à la présence de bactéries du genre Aeronomas sont données dans la section 5.0.
Appartenant à un sous-ensemble du groupe des coliformes totaux, les coliformes thermotolérants (coliformes capables de fermenter le lactose à une température de 44-45 °C, autrefois appelés coliformes fécaux) ont été utilisés comme indicateurs de contamination fécale, car ils étaient considérés comme étant plus spécifiques aux matières fécales que les coliformes totaux. Par définition, les coliformes thermotolérants comprennent les coliformes capables de produire du gaz dans les 24 heures à 44,5 °C ou une colonie bleue sur un bouillon m-FC dans les 24 heures à 44,5 °C (APHA et coll., 2017). Ce groupe comprend des membres du genre Escherichia, spécifiques aux matières fécales, ainsi que des bactéries telles que Klebsiella, Enterobacter et Citrobacter présentes aussi bien dans les matières fécales que dans d'autres environnements. Le perfectionnement des méthodes de détection d'E. coli a rendu l'analyse des coliformes thermotolérants superflue dans la gestion de la qualité de l'eau.
ONPGTableau 1 note de bas de page b | Origine fécale | Origine non fécale | |
---|---|---|---|
Budvicia | + | - | + |
Citrobacter | + | + | + |
Enterobacter | + | + | + |
Erwinia | + | - | + |
Escherichia | + | + | + c |
Klebsiella | + | + | + |
Leclercia | + | - | + |
Pantoea | + | - | + |
Serratia | + | - | + |
Notes de bas de page du Tableau 1
|
4.2 Sources
Le groupe des coliformes totaux est constitué de genres différents présentant des caractéristiques similaires. Les niches naturelles occupées par les membres de ce groupe sont diverses, allant de celles que l'on trouve principalement dans les matières fécales, comme pour E. coli, à celles très répandues dans l'eau, le sol et la végétation (Leclerc et coll., 2001; Rompré et coll., 2002). De nombreuses bactéries coliformes ne sont spécifiques à aucune source en particulier et peuvent exister dans des environnements d'origine fécale et non fécale. La comparaison des coliformes totaux dans un environnement spécifique a montré que certains membres du groupe étaient invariablement présents en concentrations plus élevées dans la source en question. Par exemple, l'analyse de l'effectif coliforme des matières fécales a révélé la présence de Klebsiella, Citrobacter et Enterobacter en faibles quantités par rapport à E. coli (Edberg et coll., 2000). On a constaté par ailleurs que Klebsiella constituait la majorité des coliformes thermotolérants isolés dans un réseau de distribution qui contenait par ailleurs, mais dans une moindre mesure, des bactéries des genres Enterobacter, Pantoea, Escherichia, Citrobacter, Leclercia et Serratia (Geldreich, 1987; Edberg et coll., 2000; Blanch, 2007).
4.2.1 Les eaux souterraines
Des coliformes totaux ont été détectés dans diverses sources d'eau souterraine au Canada (Simpson, 2004; Payment et Locas, 2005; Locas et coll., 2007, 2008; Hynds et coll., 2012, 2014; Maier et coll., 2014) et ailleurs (Amundson et coll., 1988; Francy et coll. 2000; Borchardt et coll., 2003; Embrey et Runkle, 2006; Allevi et coll., 2013; Atherholt et coll., 2013, 2015, 2017), ce qui indique que les eaux souterraines sont probablement touchées par une contamination de surface ou de subsurface, qui pourrait inclure des sources fécales (DeSimone et coll., 2009; Kozuskanich et coll. 2011).
La contamination microbienne des sources d'eau souterraine peut survenir de différentes manières, notamment par l'infiltration des eaux de surface, des eaux pluviales ou des sources ponctuelles (p. ex. effluents des fosses septiques). La présence et la concentration de coliformes totaux dans les eaux souterraines peuvent varier considérablement et dépendent de l'efficacité avec laquelle ces microorganismes peuvent être transportés depuis les sources de surface et de subsurface. Le transport des coliformes totaux dépend d'un certain nombre de facteurs, entre autres :
- du type et de la géologie de l'aquifère (Embrey et Runkle, 2006; DeSimone et coll., 2009; Toccalino et Hopple, 2010; Atherholt et coll., 2013; Somaratne et Hallas, 2015);
- de la profondeur du puits (Glanville et coll., 1997; Gonzales, 2008; Allevi et coll., 2013);
- de l'intégrité du puits (Bacci et Chapman, 2011; Swistock et coll., 2013; Hynds et coll. 2012, 2014; Somaratne et Hallas, 2015);
- des précipitations (Reid et coll., 2003; Bacci et Chapman, 2011; Hynds et coll., 2012; O'Dwyer et coll., 2014; Procopio et coll., 2017).
Un certain nombre d'études ont mis en évidence l'impact du type d'aquifère sur le transport des microorganismes. (Scandura et Sobsey, 1997; Powell et coll., 2003; Embrey et Runkle, 2006; Borchardt et coll., 2007; DeSimone et coll., 2009; Toccalino et Hopple, 2010; Borchardt et coll., 2011; Levison et Novakowski, 2012; Atherholt et coll., 2013; Kozuskanich et coll., 2014; Somaratne et Hallas, 2015). En général, on considère que les approvissionnments d'eau souterraine dans les aquifères karstiques et les aquifères du substratum rocheux fracturé sont très vulnérables à la contamination, car la vitesse d'écoulement des eaux souterraines et le transport des microorganismes peuvent être rapides. Ce phénomène a été observé dans le cadre d'une étude réalisée en Australie-Méridionale au cours de laquelle on a détecté des concentrations plus élevées de coliformes dans les aquifères karstiques et les aquifères du substratum rocheux fracturé; les résultats du sous-typage ont révélé une variété d'espèces de coliformes, dont certaines potentiellement d'origine fécale (p. ex. espèces du genre Hafnia), étaient présentes dans ces approvissionnments d'eau souterraine (Somaratne et Hallas, 2015).
Les caractéristiques du puits, comme la profondeur et l'intégrité, peuvent influer sur la présence de coliformes. Les puits peu profonds sont associés à des taux de détection plus élevés de coliformes totaux (Sworobuk et coll., 1987; Glanville et coll., 1997; Gonzales, 2008; Allevi et coll., 2013). Un lien a été établi entre les puits qui présentent des problèmes d'intégrité, tels que des fissures dans le tubage, et des concentrations plus élevées de coliformes totaux (Lamka et coll., 1980; Sworobuk et coll., 1987; Bacci et Chapman, 2011; Swistock et coll., 2013; Hynds et coll., 2012, 2014; Somaratne et Hallas, 2015).
Les épisodes de pluie peuvent avoir des répercussions importantes sur la qualité des eaux souterraines en facilitant le transport des coliformes (et autres microorganismes) depuis la surface (Goss et coll., 1998; Fenlon et coll., 2000; Samarajeewa et coll., 2012; Méric et coll., 2013) et la subsurface (Krapac et coll., 2002; Karathanasis et coll., 2006; Bradbury et coll., 2013; Hynds et coll., 2014). Plusieurs études ont souligné l'impact des précipitations sur la détection de coliformes dans les eaux souterraines (Reid et coll., 2003; Bacci et Chapman, 2011; Hynds et coll., 2012; Page et coll., 2012; O'Dwyer et coll., 2014). Dans une étude réalisée par Procopio et coll. (2017), les auteurs ont évalué les effets de précipitations antérieures sur les taux de détection des coliformes dans les puits domestiques. Des coliformes totaux ont été détectés plus fréquemment lorsque les précipitations cumulées dans les dix jours précédant l'échantillonnage dépassaient 34,5 millimètres. Les auteurs ont aussi constaté un impact de la saisonnalité, les taux de détection des coliformes ayant augmenté en été et en automne. Cette observation correspond aux conclusions d'autres auteurs, qui ont également noté une augmentation des détections de coliformes à certaines périodes de l'année (Raina et coll., 1999; Rutter et coll., 2000; Reid et coll., 2003; Richardson et coll., 2009; Atherholt et coll., 2017).
4.2.2 Les réseaux de distribution d'eau potable
Le réseau de distribution de l'eau potable est un environnement complexe, composé à la fois de populations de microorganismes fixées et transitoires : le matériel génétique combiné de ces microorganismes est appelé « microbiome ». Le microbiome est tributaire de nombreux facteurs, notamment la disponibilité des nutriments, la prédation et l'utilisation de désinfectants (Zhang et coll., 2017). Les chercheurs ont montré que les microbiomes sont très hétérogènes, et présentent une variabilité temporelle et spatiale (à l'intérieur et entre les réseaux de distribution) (Gomez-Alvarez et coll., 2012; Chao et coll., 2013, 2015; Delafont et coll., 2013; Wang et coll., 2014; Zhang et coll., 2017).
Des coliformes ont été isolés d'un certain nombre de réseaux de distribution d'eau potable au Canada (Coulibaly et Rodriguez, 2003, 2004; Besner et coll., 2007; Gagnon et coll., 2007; Locas et coll., 2007; Payne et coll., 2010) et ailleurs (LeChevallier, 1990; LeChevallier et coll., 1996; Karim et coll., 2003; Kilb et coll., 2003; Batté et coll., 2006; Mosher, 2011). On les trouve dans des échantillons d'eau en vrac et ils sont associés aux biofilms (Morin et coll., 1996; Camper et coll., 1999; Lee et Kim, 2003: Lee et coll., 2005; Batté et coll., 2006; Sakyi et coll., 2012; Lee, 2013). Plusieurs études ont montré le potentiel des coliformes, et d'autres contaminants microbiens, à s'infiltrer dans le réseau de distribution (Karim et coll., 2003;
LeChevallier et coll., 2003; Besner et coll, 2010, 2011; Yang et coll., 2011; Ebacher et coll., 2012; Fontanazza et coll., 2015). Leur présence dans le réseau de distribution est indicatrice d'une recroissance bactérienne, de problèmes d'intégrité du réseau (p. ex. bris de conduite, fuites dans le réseau, phénomènes créant une pression négative) ou d'une contamination après le traitement (p. ex. raccordements croisés, constructions ou réparations non sanitaires (Kirmeyer et coll. 1999).
Une fois dans le réseau de distribution, les coliformes peuvent coloniser le biofilm s'accumulant sur les parois des conduites et s'y multiplier. Leur survie et leur croissance potentielle dans le réseau de distribution sont influencées par de nombreux facteurs, dont le type et la concentration de nutriments organiques et inorganiques, le type et la concentration de résidus de désinfectant, les biofilms et les sédiments, ainsi que les conditions du réseau de distribution (p. ex. décomposition des résidus de désinfectants, température de l'eau, temps de séjour, conditions hydrauliques, diamètre et matériaux de la tuyauterie, pH et du taux de corrosion) (LeChevallier et coll., 1991b, 1996, 2015a; Besner et coll., 2001, 2002, 2010, 2011; Escobar et Randall, 2001; Blanch et coll., 2007; Lee, 2013; Prest et coll., 2016a,b). Pour un examen approfondi de l'incidence de ces facteurs sur la croissance microbienne dans les réseaux de distribution de l'eau potable, veuillez consulter van der Kooij et van der Wielen, 2014; OMS, 2014; LeChevallier et coll., 2015b; et Prest et coll., 2016a.
La matière organique biodégradable a des effets sur la qualité de l'eau dans le réseau de distribution, car elle constitue une source de nutriments qui favorisent la recroissance bactérienne et la formation de biofilms. Les concentrations de matière organique biodégradable (p. ex. le carbone organique assimilable et le carbone organique biodégradable) ne constituent qu'un des facteurs qui influent sur les variations de qualité de l'eau dans les réseaux de distribution (Prest et coll., 2016a, b, c). D'autres composés jouent un rôle dans le contrôle de la croissance microbienne dans les réseaux de distribution, notamment le phosphore, l'ammoniac, le manganèse, le fer et les substances humiques (Camper, 2004; Prest et coll., 2016a, b; Santé Canada, 2020b).
Les matériaux dont sont constituées les conduites peuvent également influer sur la recroissance bactérienne et la formation de biofilms dans le réseau de distribution de l'eau potable, bien qu'il ne semble pas y avoir de consensus en ce qui a trait aux matériaux les plus propices à l'adhérence et à la croissance des bactéries (Haas et coll., 1983; Schwartz et coll., 1998; Niquette et coll., 2000; Donlan, 2002; U.S. EPA, 2002; van der Kooij et coll., 2005; White et coll., 2011; Camper, 2014). Par contre, certains auteurs n'ont observé aucune différence importante dans les concentrations ou la diversité bactérienne entre les divers matériaux des conduites (p. ex. acier inoxydable, polyéthylène et PVC) (Pedersen, 1990; Zacheus et coll., 2000; Wingender et Flemming, 2004).
Les biofilms offrent un habitat pour la survie des indicateurs microbiens, dont les coliformes totaux, et des agents pathogènes fécaux qui peuvent avoir franchi les procédés de traitement de l'eau potable ou s'être infiltrés directement dans le réseau de distribution par une brèche dans l'intégrité de celui-ci (Leclerc, 2003). Des agents pathogènes entériques ont été détectés dans des biofilms (Park et coll., 2001; Howe et coll., 2002; LeChevallier et coll., 2003; Chang et Jung, 2004; Berry et coll., 2006; September et coll., 2007; Gomez-Alvarez et coll., 2015; Revetta et coll., 2016); bien que ces organismes ne peuvent croître dans ce milieu, ils peuvent s'accumuler et être libérés sur une longue période (Howe et coll., 2002; Warnecke, 2006; Wingender et Flemming, 2011). En outre, les agents pathogènes opportunistes présents dans la plomberie des bâtiments, comme Legionella pneumophila et les mycobactéries non tuberculeuses (p. ex. M. avium, M. intracellulare), se sont adaptés pour croître et persister dans les biofilms des réseaux de distribution et de plomberie. Le potentiel de recroissance de ces agents dans le réseau et dans les biofilms des installations de plomberie est une source de préoccupation pour le secteur de l'eau, surtout compte tenu du fait que leur présence n'est pas corrélée à celle des indicateurs microbiens (Falkinham et coll., 2015; Wang et coll., 2017).
Il est difficile d'éliminer les coliformes totaux une fois qu'ils ont colonisé la matrice des biofilms dans les réseaux de distribution, car ces biofilms peuvent les protéger contre la désinfection et toute autre mesure d'éradication (Martin et coll., 1982; Geldreich et Rice, 1987). Un biofilm colonisé se détachant pour se retrouver dans l'eau peut causer la détection de coliformes dans le réseau de distribution (McMath, 1999). Par exemple, les montées d'eau dans les conduites principales, à la suite d'activités telles que les essais de bornes-fontaines et la lutte contre les incendies, peuvent provoquer le détachement du biofilm et l'augmentation subséquente du nombre de coliformes totaux (Kirmeyer et coll., 1999).
De façon générale, dans l'environnement complexe du réseau de distribution, les coliformes totaux restent un indicateur utile d'une recroissance bactérienne possible ou d'une contamination après le traitement. Vous trouverez des renseignements supplémentaires sur le réseau de distribution d'eau potable auprès de Santé Canada (2020b).
4.3 Rôle des coliformes totaux dans le maintien de la qualité de l'eau potable
Le meilleur moyen de se prémunir contre la présence de pathogènes dans l'eau potable est d'adopter l'approche de la source au robinet. Cette approche devrait incorporer une évaluation de l'ensemble du système d'approvisionnement en eau potable dans son entier, du bassin d'alimentation (ou de l'aquifère) et de la prise d'eau jusqu'au consommateur, en passant par le traitement et la chaîne de distribution, afin d'évaluer les effets possibles sur la qualité de l'eau potable et la santé publique. Les coliformes totaux constituent l'un des indicateurs utilisés dans l'approche de la source au robinet. Leur rôle dans le maintien de la qualité de l'eau potable varie selon les sites de prélèvement d'échantillon dans le système d'eau potable.
4.3.1 Rôle dans la surveillance de la qualité de l'eau à la source
Comme les coliformes totaux sont présents à la fois dans des milieux d'origine fécale et non fécale, ils ne constituent pas de bons indicateurs de contamination fécale. Par conséquent, leur dépistage dans l'eau de surface brute ou dans les ESSIDES ne procure aucune information sur la salubrité de l'eau. D'autres moyens doivent être employés pour évaluer la qualité des eaux de surface et des ESSIDES, afin d'identifier les sources potentielles d'une contamination fécale.
4.3.1.1 Considérations liées aux eaux souterraines
La présence de coliformes totaux dans les sources d'eau souterraine peut servir à déterminer si elles sont vulnérables à la contamination. Les eaux souterraines constituent une importante source d'eau potable partout dans le monde (Chilton et Seiler, 2006) et elles sont souvent consommées sans qu'elles ne soient traitées, ou à peine (Pedley et coll., 2006). Au Canada, 10% de la population (3,3 millions de personnes) dépendent d'une source d'eau souterraine (Statistique Canada, 2013a, b). La consommation d'une eau souterraine contaminée par des matières fécales qui n'a pas été traitée ou qui a été insuffisamment traitée a été liée à des maladies, notamment à un certain nombres d'éclosions (Yoder et coll., 2008; Borchardt et coll. 2011, 2012; Brunkard et coll., 2011; Zhou et coll. 2012; Gunnarsdóttir et coll., 2013; Hilborn et coll. 2013; Jack et coll. 2013; Cho et coll. 2014; Wallender et coll. 2014; Beer et coll., 2015; Guzman-Herrador et coll. 2015). Selon Uhlmann et coll. (2009), les personnes qui consomment de l'eau potable provenant de puits privés (tirée en grande partie d'eaux souterraines non traitées), dans une région de la Colombie-Britannique (Canada), étaient 5,2 fois plus susceptibles de contracter une maladie gastro-intestinale aiguë (MGA) que celles qui consommaient l'eau des approvisionnements communautaires d'eaux de surface et souterraines traitées). Borchardt et al. (2012) ont déterminé qu'entre 6% et 22% des cas de MGA autodéclarés dans 13 collectivités du Wisconsin étaient attribuables à la présence de virus dans l'eau du robinet provenant des approvisionnements communautairesd'eau souterraine non désinfectées. Murphy et al. (2016a) ont évalué le fardeau annuel des MGA endémiques au Canada provenant de l'eau du robinet. Selon les auteurs, 103 203 cas de MGA par année, ou 0,003 cas/année-personne, sont attribuables à la présence d'agents pathogènes dans l'eau potable provenant des systèmes d'approvisionnement en eau communautaires privés ou de petite taille (définis par les auteurs comme des systèmes desservant moins de 1 000 personnes). On estime que les petits systèmes communautaires d'approvisionnement en eau potable qui dépendent des eaux souterraines sont responsables de 13 034 cas de MGA par année, avec l'incidence la plus élevée, soit 0,027 cas/année-personne, parmi les systèmes sans traitement (Murphy et coll., 2016a).
Certains travaux de recherche pointent vers l'existence d'un lien entre la présence de pathogènes et celle de coliformes totaux dans les eaux souterraines (Abbaszadegan et coll., 2003; Locas et coll., 2007). Abbaszadegan et coll. (2003) ont analysé la présence de virus et d'indicateurs microbiens dans des échantillons d'eaux souterraines de 35 États américains. Les sources d'eau souterraine étaient situées dans divers lieux hydrogéologiques et certaines se trouvaient sous l'influence des eaux de surface. Les auteurs ont indiqué que, dans l'ensemble, il n'y avait pas de corrélation importante entre les indicateurs microbiens, notamment les coliformes totaux, et la présence de virus. Par contre, dans le cas des sites ayant fait l'objet d'un échantillonnage répété, il y avait une probabilité accrue que les échantillons ayant produit des résultats positifs pour les virus donnent également des résultats positifs pour les indicateurs microbiens, dont les coliformes totaux (c'est-à-dire que la valeur prédictive positive augmentait) (Abbaszadegan et coll., 2003). Borchardt et al. (2003) ont analysé des échantillons d'eau provenant de puits situés dans diverses strates géologiques, y compris des strates très vulnérables (p. ex. la dolomite fracturée), en vue de détecter la présence de virus entériques et d'indicateurs de la qualité de l'eau. Vingt-cinq pour cent des puits touchés par les virus étaient aussi positifs pour les coliformes totaux (Borchardt et coll., 2003). Borchardt et coll., (2004) n'ont détecté aucun indicateur microbien, y compris des coliformes totaux, dans les puits municipaux d'eau souterraine plus ou moins sensibles à l'infiltration des eaux de surface, dans lesquelles des virus entériques ont été détectés [au moyen de la réaction en chaîne de la polymérase avec transcriptase inverse (RT-PCR)]. Au cours d'une enquête portant sur une importante éclosion de maladies gastro-intestinales attribuables aux eaux souterraines sur l'île South Bass, en Ohio, on n'a observé aucun lien entre virus et indicateur (Fong et coll., 2007; O'Reilly et coll., 2007). De même, aucun coliforme n'a été détecté dans unapprovisionnement communautaire en eau souterraine non traitée associée à une éclosion de campylobactériose en Finlande (Kuusi et coll., 2005).
Une méta-analyse menée par Hynds et coll. (2014) a porté sur des études de systèmes d'eau souterraine au Canada et aux États-Unis, entre 1990 et 2013, qui avaient révélé une contamination par des agents pathogènes entériques. Aucune corrélation importante n'a été observée entre les agents pathogènes entériques et les coliformes totaux dans les eaux souterraines. Plus récemment, Fout et coll. (2017) ont réalisé une méta-analyse qui comprenait des données brutes tirées de 12 études internationales des eaux souterraines de 718 systèmes publics d'approvisionnement en eau potable situés dans différents milieux hydrogéologiques. Les auteurs ont conclu que les coliformes totaux étaient statistiquement associés à la fois aux virus cultivables et aux virus détectés par RT-PCR, à l'échelle des puits (Fout et coll., 2017). Fout et coll. (2017) ont également noté que la force des associations entre les indicateurs microbiens et les virus variait selon le milieu hydrogéologique, ce qui indique la nécessité de procéder à des évaluations propres aux sites. Cependant, les coliformes n'indiquent qu'une vulnérabilité à la contamination et peuvent être présents même en l'absence de pathogènes (Borchardt, 2003; Marrero-Ortiz, 2009). Il convient de souligner que l'absence de coliformes totaux dans un échantillon unique ne signifie pas nécessairement que l'eau souterraine est moins vulnérable à la contamination fécale. Certains travaux de recherche suggèrent la nécessité d'un échantillonnage multiple (10 fois ou plus) pour évaluer la salubrité d'une source d'eau souterraine (Atherholt, 2003). Fout et coll. (2017) ont observé que l'échantillonnage répété des indicateurs, y compris les coliformes totaux, améliorait leur valeur prédictive positive et permettait de mieux comprendre la vulnérabilité du puits à la contamination virale. Ces résultats appuient la recommandation selon laquelle il faut un historique d'échantillonnage bactériologique, accompagné d'une inspection spécifique au site et des résultats de la surveillance d'autres contaminants pour comprendre la qualité d'une eau souterraine donnée. Le prélèvement et l'analyse de gros volumes d'eau pourraient aussi être utiles pour déterminer si une eau souterraine est vulnérable à la contamination (Fujioka et Yoneyama, 2001; Atherholt, 2003). Dans le cadre d'une enquête menée en Finlande sur trois éclosions de maladies causées par la présence de Campylobacter dans des sources d'eaux souterraines, Hanninen (2003) a montré que d'importants volumes d'eau (1 000 - 2 000 mL) étaient nécessaires pour détecter la bactérie indicatrice (E. coli) dans l'eau du puits. Bien que la collecte de grands échantillons puisse fournir des informations supplémentaires, les méthodes normalisées actuelles pour l'analyse de grands volumes d'eau posent certaines difficultés.
Étant donné le corpus d'études précisant l'absence de corrélation entre les coliformes totaux et les agents pathogènes entériques dans les sources d'eau souterraine, il est évident qu'ils ne sont pas de bons indicateurs de la présence d'agents pathogènes dans ces sources. Toutefois, comme leur fréquence et leur concentration semblent augmenter dans des situations de vulnérabilité accrue à une intrusion (p. ex. après des précipitations importantes, dans certains types d'aquifères et de strates géologiques vulnérables, dans des puits dont l'intégrité est compromise), les coliformes totaux sont utiles comme indicateurs de la vulnérabilité des sources d'eau souterraine à la contamination.
4.3.2 Rôle dans la surveillance du traitement et du réseau de distribution
La contamination du réseau de distribution a été liée à un certain nombre d'éclosions importantes (Craun et Calderon, 2001; Lee et coll., 2002; Blackburn et coll. 2004; Nygard et coll. 2004, 2007; Hunter et coll. 2005; Liang et coll. 2006; NRC, 2006; Blokker et coll., 2014). Même si ces éclosions étaient associées à des événements ayant compromis l'intégrité du réseau de distribution (p. ex. bris des conduites), une contamination faible ou intermittente survient également et contribue à la maladie endémique (Egorov et coll., 2002; Hunter et coll., 2005; Nygård et coll., 2004, 2007; Messner et coll., 2006; Córdoba et coll., 2010; Lambertini et coll., 2012; Murphy et coll., 2016b). Messner et coll. (2006) ont évalué les cas de maladies gastro-intestinales très crédibles associées à l'eau potable parmi les approvisionnements communautaires en eau aux États-Unis. Selon les auteurs, la moitié des cas de maladies gastro-intestinales très crédibles (c.-à-d. de 0,02 à 0,06 cas par année-personne) serait attribuable au réseau de distribution. Lambertini et coll. (2012) ont estimé le risque de MGA attribuable à la contamination virale du réseau de distribution dans 14 systèmes municipaux alimentés en eau souterraine où une désinfection aux rayons ultraviolets (UV) avait été mise en œuvre, sans résidu de chlore. Le risque de MGA associé à une contamination du réseau de distribution a été calculé et variait de 0,0180 à 0,0611 épisode/année-personne. Ces constatations soulignent l'importance de l'intégrité du réseau de distribution. Murphy et coll. (2016b) ont évalué le fardeau annuel des MGA endémiques au Canada provenant de l'eau du robinet. Les auteurs ont estimé que 334 966 cas de MGA par année étaient associés à la consommation d'eau du robinet des systèmes municipaux qui desservent plus de 1 000 personnes au Canada, et que dans plus de 35% de ces cas, le réseau de distribution était en cause. Il est clair que le contrôle de la qualité de l'eau dans le réseau de distribution a des répercussions importantes sur la santé publique.
L'utilisation des coliformes totaux pour prédire la présence ou l'absence d'agents pathogènes entériques dans l'eau potable traitée est difficile, car les taux d'élimination des agents pathogènes entériques sont différents selon les procédés physiques et la résistance aux désinfectants est différente (Hijnen et Medema, 2010). Pour preuve, des agents pathogènes entériques ont été détectés dans de l'eau potable filtrée et traitée conformément aux normes réglementaires en vigueur et ont été associés à des éclosions de maladie d'origine hydrique (LeChevallier et coll., 1991a; Craun et coll., 1997; Marshall et coll., 1997; Nwachuku et coll., 2002; Aboytes et coll., 2004). Malgré cela, en tant qu'indicateurs opérationnels, les coliformes totaux fournissent de l'information sur le caractère adéquat du traitement de l'eau potable et sur la présence de microorganismes dans le réseau de distribution. Dans un système d'eau potable traitée, où chaque barrière au sein du système fait l'objet d'un contrôle destiné à confirmer le bon fonctionnement de ce dernier d'après la qualité de l'eau de source, les coliformes totaux peuvent être utilisés dans le cadre du processus de vérification pour confirmer que l'eau a été traitée adéquatement et que sa qualité microbiologique est acceptable. La présence de coliformes totaux dans l'eau à sa sortie de l'usine de traitement signifie que le traitement est inadéquat; cette présence est inacceptable requérant l'application immédiate de mesures correctives.
Si les coliformes totaux ne sont pas décelés dans l'eau à sa sortie de l'usine de traitement mais qu'ils sont détectés dans le réseau de distribution, cela peut indiquer une recroissance bactérienne ou une contamination post-traitement. Plusieurs études (LeChevallier et coll., 1987; LeChevallier et McFeters, 1990; Edberg et coll., 1994) ont démontré qu'Enterobacter et Klebsiella colonisaient souvent la paroi interne des conduites principales d'eau et des réservoirs de stockage lorsque les conditions étaient favorables. La contamination post-traitement (p. ex., par des jonctions fautives, le reflux ou les fuites de pression), la contamination des réservoirs de stockage et celle des conduites principales à la suite de réparations sont reconnues comme étant des causes de contamination du réseau de distribution pouvant entraîner l'apparition de maladies (Craun et Calderon, 2001; Hunter, 2005). Une étude menée aux États-Unis pour comparer entre eux des réseaux d'approvisionnement en eau du point de vue des épidémies et des infractions à la règle sur les coliformes totaux (Total Coliform Rule), n'a révélé aucune différence significative quant au nombre de ces infractions entre les régions ayant connu des éclosions de maladies d'origine hydrique et celles qui n'en ont pas connu (Nwachuku et al., 2002). Par conséquent, bien que la présence de coliformes totaux en l'absence d'E. coli n'est pas d'importance immédiate pour la santé publique, leur dépistage devrait déclencher une enquête et l'application de mesures correctives afin de maintenir la qualité bactériologique globale de l'eau. Il a été signalé que certaines mesures correctives, comme la purge régulière du réseau de distribution, aident à limiter la recroissance microbienne dans ce dernier (Lehtola, 2004).
En cas de contamination fécale ou de détérioration de la qualité microbiologique de l'eau, la purge (p. ex. purge classique, purge unidirectionnelle) et la chloration sont des mesures correctives importantes (Szabo et Minamyer, 2014). Toutefois, s'ils ne sont pas mis en œuvre correctement, les procédés de purge peuvent mobiliser et disséminer les dépôts et contaminer le réseau de distribution au lieu de favoriser une élimination contrôlée (Hill et coll., 2018). Il est donc important que les responsables des systèmes d'approvisionnement en eau potable recherchent et mettent en œuvre la technique de purge la plus adéquate pour corriger ou aider à régler le problème de qualité microbiologique de l'eau en question. Les responsables peuvent obtenir des recommandations sur la gestion de la qualité de l'eau dans un réseau de distribution d'eau potable auprès de Santé Canada (2020b).
Malgré leurs limites, la présence de coliformes totaux dans le réseau de distribution de l'eau potable est une indication de la détérioration de la qualité microbiologique. D'autres indicateurs peuvent être employés conjointement avec l'analyse de la teneur en coliformes totaux pour évaluer les conditions qui sont propices à la multiplication des microorganismes, ou l'intrusion d'eau non traitée dans le réseau de distribution. Ces autres indicateurs comprennent la surveillance de la turbidité, de la concentration résiduelle de désinfectant, d'E. coli, d'endospores aérobies, des entérocoques et de coliphages (LeChevallier et coll., 2006; Cartier, 2009; Santé Canada, 2020a, 2013).
4.3.3 Considérations concernant les systèmes à l'échelle résidentielle
Selon les estimations de Murphy et coll. (2016a), les puits privés représentaient plus de 75% (78 073) des 103 230 cas de MGA estimés par année en raison de la présence d'agents pathogènes dans l'eau potable provenant des systèmes d'approvisionnement en eau communautaires privés ou de petite taille au Canada. En Caroline du Nord, DeFelice et coll. (2016) ont évalué le nombre total de visites aux services d'urgence pour des MGA par année attribuables à une contamination microbiologique de puits privés non réglementés. Selon les auteurs, plus de 7 % des visites aux services d'urgence pour une MGA, entre 2007 et 2013, étaient liées à une contamination microbienne de l'eau potable; parmi ces cas, près de 99% étaient associés à la consommation d'eau provenant de puits privés contaminés. Leurs analyses ont également révélé un lien entre la fréquence des coliformes totaux et les visites aux services d'urgence pour une MGA dans un comté. On a constaté une augmentation de 3% des visites pour chaque augmentation de 10% de la fréquence des coliformes totaux dans les puits privés, ce qui confirme l'utilité de ce groupe bactérien comme indicateur important dans l'eau de puits non traitée (DeFelice et coll., 2016).
Dans les systèmes à l'échelle résidentielle qui sont désinfectés, les coliformes totaux sont considérés comme étant des indicateurs opérationnels. Leur présence témoigne de l'insuffisance de la désinfection ou de la dégradation de la qualité de l'eau dans le système. La présence de coliformes totaux dans des puits non désinfectés indique, soit que le puits est vulnérable à l'infiltration des eaux de surface et donc à risque de contamination fécale, soit qu'il y a eu recroissance bactérienne dans le puits ou la plomberie (si l'échantillon n'a pas été prélevé directement dans le puits). L'application de mesures correctives telles que le traitement-choc au chlore et la purge fournit des renseignements précieux sur la source des coliformes totaux. Ces mesures enrayent généralement les problèmes de recroissance. La présence continue de coliformes totaux malgré le traitement-choc au chlore est probablement le résultat d'une infiltration, indiquant que le système est vulnérable à la contamination par des microorganismes pathogènes. L'étendue de la contamination (p. ex., combien d'échantillons ont produit des résultats d'analyse positifs et à quels endroits ces échantillons ont été prélevés) peut aussi aider à en déterminer la cause et à décider des mesures de protection provisoires et des mesures correctives à prendre. La section 3.2 fournit des exemples de mesures correctives.
5.0 Méthodes d'analyse
Toutes les analyses de détection des coliformes totaux devraient être menées conformément aux instructions des autorités compétentes. Dans de nombreux cas, celles-ci recommandent ou exigent le recours à des laboratoires accrédités. Parfois, il s'avère nécessaire de faire appel à d'autres moyens pour une analyse plus rapide des échantillons, comme le recours à des laboratoires non accrédités ou l'utilisation sur place de trousses d'essai commerciales par des opérateurs qualifiés. Afin de garantir la fiabilité des résultats, un programme d'assurance de la qualité (AQ), comprenant des procédures de contrôle de la qualité (CQ), doit être en place. De plus, toutes les trousses d'essai utilisées doivent remplir les conditions minimales de précision, de détection (sensibilité) et de reproductibilité requises et être utilisées selon les instructions du fabricant.
5.1 Méthode fondée sur la culture
Les Standard Methods for the Examination of Water and Wastewater dressent la liste des méthodes actuellement employées pour la surveillance systématique des coliformes totaux dans l'eau potable au Canada : méthodes de culture pour la détection de coliformes totaux, notamment la méthode de type présence/absence (P-A), la méthode de filtration sur membrane (FM), la méthode de fermentation en tubes (FMT) et l'épreuve avec substrat enzymatique (APHA et coll., 2017). Les préparations du substrat de l'enzyme sont offertes sur le marché et sont utilisées avec les méthodes de FMT et P-A (APHA et coll., 2017) et dans des plaques à cupules. Les méthodes ISO 9308-1, 9308-2 et 9308-3 sont les méthodes d'analyse de l'eau propres aux coliformes totaux conformes à la Directive du Conseil de l'Union européenne (UE, 1998; ISO, 1998, 2012, 2014). L'U.S. EPA a approuvé plusieurs méthodes de détection des coliformes totaux dans l'eau (U.S. EPA, 2017). Le tableau 2 résume les caractéristiques des méthodes susmentionnées.
5.2 Méthodes moléculaires
Compte tenu des problèmes que présentent les méthodes de culture, des méthodes de détection moléculaire ont été explorées, sans grand succès (Bej et coll., 1990; Fricker et Fricker, 1994; Tantawiwat et coll., 2005; Liu et Stahl, 2007; Shaban et coll., 2008; Worakhunpiset et Thampoophasiam, 2009; Fatemeh et coll., 2014). Le défi le plus important associé à l'analyse de l'eau potable est l'application d'une limite plus stricte pour la présence d'organismes indicateurs et, par conséquent, la nécessité de méthodes sensibles à de très faibles concentrations. Aucune méthode moléculaire n'a été approuvée pour la surveillance de la conformité de l'eau potable, et les chercheurs continuent d'optimiser les méthodes de détection (Figueras et Borrego, 2010; Maheux et coll., 2014, 2017; Molina et coll., 2015). Maheux et coll. (2014) ont mis au point une épreuve basée sur la réaction en chaîne de la polymérase (PCR), jumelée à un protocole de mesure de la concentration et de récupération des bactéries, visant la détection de coliformes totaux dans des échantillons d'eau (de puits) potable. Les auteurs ont examiné trois gènes cibles : lacZ, wecG et ARNr 16S, ainsi que deux méthodes de culture. L'épreuve moléculaire de l'ARNr 16S s'est avérée aussi sensible que les méthodes de culture, et n'a nécessité que cinq heures d'analyse (Maheux et coll., 2014). Il faudra poursuivre le travail dans ce domaine pour mettre au point des méthodes normalisées pouvant être utilisées de manière précise, fiable et abordable.
5.3 Méthodes en ligne
Il existe un certain nombre de technologies de détection biologique permettant de détecter en temps réel des microorganismes ou une activité microbienne, entre autres, l'adénosine triphosphate (ATP), la cytométrie en flux et la diffusion de la lumière multi-angles (Miles et coll., 2011; Storey et coll., 2011; Samendra et coll., 2014). Les mesures de l'ATP ont été appliquées à grande échelle pour tenir compte de l'activité biologique accrue dans le réseau de distribution et des faibles quantités de résidus de chlore qui y sont associés (Shurtz et coll., 2017). Les autres dispositifs peuvent informer les opérateurs que la qualité de l'eau se dégrade et qu'une intervention s'impose (voir la section 7.3). Toutefois, d'autres améliorations seront nécessaires avant que l'utilisation généralisée ne se concrétise (Miles et coll., 2011; Samendra et coll., 2014). Les outils de surveillance en ligne sont prometteurs pour des applications futures et le développement progresse rapidement (Samendra et coll., 2014; Ikonen et coll., 2017). Ces outils et d'autres méthodes/outils de surveillance sont examinés plus en détail dans le document de Santé Canada (2020b).
Méthode | Organisation/ Manufacturier | Milieu de croissance | Principe de détection | Critères de détection | Délai d'exécution |
---|---|---|---|---|---|
Présence-absence (P-A) | |||||
9221 D.2 (phase présomptive) | Standard Methods | Bouillon de culture P-A | Fermentation du lactose | Couleur jaune (avec ou sans production de gaz) | 24-48 h |
9221 D.3 (phase confirmée) | Standard Methods | Bouillon lactosé bilié au vert brillant (BGLB) | Fermentation du lactose | Production de gaz et/ou d'acide | Jusqu'à 48 h |
Fermentation en tubes (FMT) | |||||
9221 B.2 (phase présomptive) | Standard Methods | Bouillon tryptosé au lauryl-sulfate | Fermentation du lactose | Production de gaz et/ou d'acide | 24-48 h |
9221 B.3 (phase confirmée) | Standard Methods | BGLB | Fermentation du lactose | Production de gaz et/ou d'acide | Up to 48 h |
Filtration sur membrane (FM) | |||||
9222 B, C | Standard Methods | Endo-type agar medium | Enzyme β-galactosidase | Colonies rouges avec reflet métallique vert doré | 24 h |
9308-1, 2, 3 | ISO Methods | Chromocult®Coliform agar | Enzyme β-galactosidase | Colonies rouges | 24 h |
9222 H | Standard Methods | Bouillon m-ColiBlue24® | Enzyme β-galactosidase | Colonies rouges | 24 h |
9222 I 1604 | Standard Methods U.S. EPA | Milieu ou bouillon MI | Enzyme β-galactosidase | Colonies bleu-blanc produisant une fluorescence sous les rayons UV à ondes longues | 24 h |
Substrat enzymatique (FMT, plaques à cupules [p. ex. Quanti-Tray®], P-A) | |||||
9223 B | Standard Methods | Divers milieux de substrat du commerce : Colilert® Colilert-18® Colisure® |
Enzyme β-galactosidase | Colonies jaunes ou rouges/magenta selon le substrat utilisé | 18-24 h |
N/A | EMD Millipore | Readycult® Fluorocult® |
Enzyme β-galactosidase | Couleur bleu-vert | 24 h |
N/A | CPI International, Inc. | Modified Colitag® | Enzyme β-galactosidase | Couleur jaune | 16 h |
N/A | Veolia Water Solutions and Technologies | TECTATM EC/TC | Enzyme β-galactosidase | Fluorescence détectée par analyseur TECTATM | 2-18 h |
6.0 Échantillonnage pour les coliformes totaux
6.1 Prélèvement des échantillons
Les échantillons doivent être prélevés selon des procédures appropriées pour être représentatifs de l'eau à analyser. Le document intitulé Standard Methods for the Examination of Water and Wastewater (APHA et coll., 2017) fournit des instructions détaillées sur la façon de prélever des échantillons pour en effectuer l'analyse bactériologique.
Il existe peu d'études sur les effets de la durée de conservation des échantillons d'eau sur la détection des coliformes, et ces études sont contradictoires. Ahammed et coll. (2003) ont observé une forte baisse du nombre de coliformes dans divers échantillons d'eau entre 12 et 48 heures d'entreposage, à la température ambiante et à la température du réfrigérateur. Toranzos et McFeters (1997) ont constaté un effet similaire après 24 à 30 heures contre 6 heures d'entreposage. McDaniels et coll. (1985) et Ferguson (1994) ont indiqué que la durée de conservation peut être cruciale pour les coliformes lorsque leur concentration est faible. En revanche, Bushon et coll. (2015) n'ont signalé aucune différence importante quant à la détection des coliformes totaux dans les échantillons d'eau souterraine analysés après 8 heures par rapport à ceux analysés dans les 18 à 30 heures. Bien des facteurs peuvent expliquer ces conclusions différentes, notamment la variation des taux de survie parmi les isolats de coliformes, le lieu d'échantillonnage, les méthodes de détection employées et dans quelle mesure les échantillons d'eau sont pollués (c.-à-d. présence et densité des organismes concurrents) (Ahammed et coll., 2003; Pope et coll., 2003; Maier et coll., 2014). Pour éviter les changements imprévisibles dans la flore bactérienne de l'échantillon, l'analyse doit débuter le plus tôt possible après la collecte. Lorsqu'il existe des installations sur place ou lorsqu'un laboratoire accrédité se trouve à une distance acceptable, il est suggéré d'analyser les échantillons dans les 6 à 8 heures (Payment et coll., 2003; APHA et coll., 2017). Idéalement, l'intervalle de temps entre le prélèvement de l'échantillon et le début de l'analyse ne devrait pas dépasser 24 heures (APHA et coll., 2017). Dans les sites de prélèvement éloignés, un intervalle allant jusqu'à 48 heures pourrait être acceptable, mais les implications de ce délai devraient être discutées avec les autorités responsables. Lorsqu'on prévoit des retards, il faut procéder à une incubation retardée selon la procédure décrite dans APHA et coll. (2017) ou envisager d'effectuer des analyses sur place. Par ailleurs, si le transport prend normalement plus de 24 ou 48 heures (selon les circonstances mentionnées ci-dessus), il faut traiter l'échantillon et prendre les mesures nécessaires dès sa réception pour en faire prélever un deuxième. Ainsi, si le premier échantillon contient des coliformes, ce deuxième échantillon de confirmation sera en route ou déjà reçu. Pour chaque échantillon, il est important d'indiquer l'heure, la date et le lieu de prélèvement, le type d'échantillon (p. ex., eau brute, réseau de distribution), le nom de la personne qui l'a prélevé, le numéro d'identification (le cas échéant) ainsi que la concentration résiduelle de désinfectant mesurée et toute autre condition particulière. Dans la plupart des cas, une partie de cette information et le numéro d'identification de la bouteille de prélèvement sont consignés dans les formulaires de dépôt connexes, de même que dans des formulaires de chaîne de possession lorsque les échantillons sont prélevés à des fins juridiques. Quand l'analyse est retardée, il est particulièrement important de noter la durée et la température de conservation de l'échantillon, car il faudra en tenir compte dans l'interprétation des résultats.
Il faut analyser un volume d'au moins 100 mL d'eau pour obtenir une estimation fiable du nombre d'organismes (par FM ou FMT) ou pour obtenir un résultat de présence-absence exact, aux faibles concentrations auxquelles on peut s'attendre dans l'eau potable traitée. Pour la méthode FMT, l'Organisation mondiale de la Santé (OMS, 1972) recommande une série d'échantillons comprenant un volume de 50 mL et 5 volumes de 10 mL dans le cas d'une eau qui devrait être de bonne qualité. L'examen de volumes plus importants, par exemple dans le cas d'eaux souterraines très faiblement contaminées, augmente la sensibilité et la fiabilité de l'analyse. Des volumes plus petits, des dilutions ou d'autres combinaisons FMT seront peut-être plus appropriés pour des eaux de mauvaise qualité. Hargy et coll. (2010) ont démontré que les échantillons de grand volume étaient utiles pour améliorer la détection des coliformes totaux. Les auteurs ont examiné des échantillons (n = 252) de 100 mL et de 20 L prélevé d'un réseau de distribution, obtenus auprès de trois systèmes d'approvisionnements en eau potable à l'aide d'un filtre à capsule commercial en association avec un réactif indicateur à base de substrat. Des coliformes totaux ont été détectés dans 18 des échantillons de 20 L, mais dans seulement deux des échantillons de 100 mL. Les auteurs ont conclu qu'il est possible de mieux caractériser la qualité microbiologique des réseaux de distribution par la collecte d'échantillons de plus grand volume (Hargy et coll. 2010). On détecte généralement une concentration accrue de microorganismes après des périodes de stagnation liées à la dégradation du désinfectant et à la recroissance bactérienne dans le réseau de distribution, ce qui correspond aux conditions dans lesquelles les agents pathogènes opportunistes peuvent être présents dans la plomberie des bâtiments (NRC, 2006; Lautenschlager et coll., 2010; Wang et coll., 2017). Ainsi, une meilleure détection des coliformes totaux dans le réseau de distribution d'eau potable peut être facilitée en évitant de purger et de désinfecter le robinet avant l'échantillonnage (NRC, 2006; Lautenschlager et coll., 2010; Wang et coll., 2017).
6.2 Considérations relatives à la fréquence d'échantillonnage
L'Organisation mondiale de la Santé considère qu'il faut tenir compte des facteurs suivants pour déterminer la fréquence d'échantillonnage des systèmes municipaux (OMS, 1972, 1977, 2004) :
- la fréquence antérieure des échantillons insatisfaisants;
- la qualité de l'eau à la source;
- le nombre de sources d'eau brute;
- la qualité du traitement et la capacité de l'usine de traitement;
- l'étendue et la complexité du réseau de distribution; et
- la désinfection.
À cause de ces variables, il est impossible d'appliquer une formule universelle à la fréquence d'échantillonnage. On devrait plutôt déterminer la fréquence d'échantillonnage et les points de prélèvement des échantillons en tenant dûment compte des conditions locales telles que les variations de la qualité de l'eau brute et les données historiques sur la qualité de l'eau traitée. La fréquence d'échantillonnage devrait être conforme à toutes les exigences réglementaires en vigueur.
Il faut analyser l'eau sortant d'une usine de traitement au moins une fois par jour pour en déterminer la concentration résiduelle de désinfectant et la turbidité, et la soumettre au moins une fois par semaine à une analyse de détection de coliformes totaux dans le cadre du processus de vérification prévu par une approche de la source au robinet de la source au robinet. Dans bien des systèmes, l'analyse de ces indicateurs dans l'eau sortant de l'usine de traitement dépassera largement les exigences minimales. Dans le cas des approvisionnements où il est difficile d'effectuer une analyse hebdomadaire de détection de coliformes totaux (p. ex., les petits systèmes), on peut réduire la fréquence d'échantillonnage et utiliser d'autres moyens pour vérifier l'innocuité microbiologique, tels que la détermination des concentrations résiduelles de désinfectant et le contrôle de l'efficacité du procédé.
Dans un réseau de distribution, le nombre d'échantillons prélevés pour l'analyse bactériologique doit augmenter en fonction de la taille de la population desservie. La pratique générale qui consiste à fonder les échantillonnages requis sur la taille de la population desservie reconnaît que les petits systèmes d'approvisionnement en eau peuvent disposer de peu de ressources pour la surveillance. Toutefois, comme ces installations présentent plus de lacunes et causent plus d'éclosions de maladies que les systèmes de plus grande taille (Schuster et coll., 2005), il est important de mettre l'accent sur les problèmes identifiés lors des analyses de la source au robinet. Le tableau 3 présente la fréquence d'échantillonnage recommandée pour l'analyse des coliformes totaux dans le réseau de distribution. Toutefois, les responsables de systèmes d'approvisionnements en eau potable doivent effectuer une évaluation propre au site pour s'assurer que leur fréquence d'échantillonnage respecte les exigences de l'autorité responsable en matière d'eau potable dans le secteur de compétence concerné. L'OMS fournit également des conseils sur le nombre minimum d'échantillons à prélever aux fins d'analyse des indicateurs dans les réseaux de distribution d'eau potable (OMS, 2014).
Population desservie | Nombre minimal d'échantillons par moisTable 2 footnote * |
---|---|
Jusqu'à 5 000 | 4 |
5 000 - 90 000 | 1 par 1 000 personnes |
90 000 et + | 90 + (1 par 10 000 personnes) |
Notes de bas de page du Tableau 2
|
La concentration résiduelle de désinfectant et les niveaux de turbidité devraient être mesurés au moment du prélèvement des échantillons bactériologiques dans le réseau de distribution. Des informations additionnelles sur la surveillance de la turbidité peuvent être trouvées dans le document technique correspondant (Santé Canada, 2013). La surveillance régulière de la concentration résiduelle de désinfectant et de la qualité bactériologique de l'eau permet de prendre des mesures correctives immédiates, si une eau de qualité douteuse pénètre dans le réseau de distribution. Il convient de souligner que les fréquences indiquées dans le tableau ci-dessus ne sont que des indications générales. Dans le cas des petits systèmes, les autorités compétentes pourraient devoir considérer de donner des directives supplémentaires. Dans le cas des installations qui fournissent toujours une eau d'excellente qualité, il peut être possible de réduire le nombre d'échantillons prélevés pour les analyses bactériologiques. Il se peut par ailleurs qu'il soit nécessaire de procéder à des analyses plus fréquentes dans les approvisionnements où la qualité de l'eau varie. La fréquence d'échantillonnage dans les réseaux résidentiels et dans les réseaux privés peut varier d'un secteur de compétence à l'autre, mais elle doit inclure les périodes où le risque de contamination est à son plus fort (par exemple lors du dégel printanier, après de fortes pluies ou des périodes de sécheresse). Par ailleurs, il faudrait échantillonner les puits neufs et réhabilités au départ pour s'assurer que leur qualité bactériologique est acceptable.
Même si les fréquences d'échantillonnage pour les coliformes totaux sont respectées, il faut tenir compte de certaines limitations lors de l'interprétation des résultats. Des études de simulation ont montré qu'il était très difficile de détecter un épisode de contamination dans un réseau de distribution, à moins que celui-ci ne se produise dans une conduite principale d'eau, dans un réservoir, à l'usine de traitement, ou qu'il ne soit d'une durée prolongée à des concentrations élevées (Speight et coll., 2004; van Lieverloo et coll. 2007). Par conséquent, même si les résultats d'analyse indiquent l'absence de coliformes, l'intrusion de ces bactéries peut s'être produite dans le réseau de distribution. On a constaté une certaine amélioration de la capacité de détection lorsque les programmes d'échantillonnage étaient conçus suivant le plus faible écart-type dans le temps entre les séries d'échantillonnage (van Lieverloo, 2007), par exemple, quand la collecte d'échantillons avait lieu tous les cinq jours sans tenir compte des fins de semaine et des congés. Il existe quelques limites inhérentes à l'analyse de paramètres dont l'occurrence est considérée comme rare, tels que les coliformes totaux. Hrudey et Rizak (2004) ont rapporté que, dans la plupart des réseaux de distribution, le taux d'échantillons positifs pour les coliformes totaux étant généralement inférieur au taux des faux positifs qu'on obtient par la méthode, il est difficile de déterminer si les résultats obtenus sont de vrais positifs. Il est également difficile de déceler des différences statistiquement significatives dans les taux d'échantillons positifs (par exemple, avant et après l'application d'une mesure corrective), à moins d'analyser un très grand nombre d'échantillons (Rosen et coll., 2009). Cela souligne l'importance de la mise en œuvre d'une approche de la source au robinet, de la source au robinet, plutôt que de compter sur un seul paramètre de contrôle de la qualité microbiologique de l'eau potable.
6.3 Emplacement des points d'échantillonnage
Dans les systèmes municipaux, il appartient à l'autorité compétente de choisir ou d'approuver l'emplacement des points d'échantillonnage. Les sites sélectionnés peuvent varier en fonction des objectifs de surveillance. Par exemple, on peut utiliser des points d'échantillonnage fixes si l'on veut dresser un historique de la qualité de l'eau dans le réseau de distribution, tandis que des prélèvements effectués à différents points du réseau donneront une meilleure vue d'ensemble du système. Il est fréquent de combiner ces deux types d'échantillonnage (Narasimhan et coll., 2004). Certains travaux décrivent la méthode de sélection des sites d'échantillonnage sur une base statistique aléatoire (Speight et coll., 2004).
Généralement, les échantillons devraient être prélevés au point d'entrée de l'eau dans le système et dans des endroits représentatifs de l'ensemble du réseau de distribution. Si l'eau provient de plus d'une source, le choix des points d'échantillonnage dans le réseau devrait permettre l'échantillonnage périodique de l'eau de chacune des sources. Les plans des réseaux de distribution peuvent aider à comprendre l'écoulement de l'eau et à choisir des points d'échantillonnage appropriés. La majorité des échantillons devrait provenir d'endroits susceptibles de poser un problème tels que les zones de faible pression, les réservoirs, les impasses, les zones périphériques du système les plus éloignées de l'usine de traitement et les endroits déjà problématiques par le passé. Dans les systèmes à l'échelle résidentielle, on prélève généralement les échantillons aux endroits recommandés par l'autorité compétente. Un échantillonnage plus complet peut être requis selon le système et les résultats des échantillons précédents.
Vu la présence de biofilms dans les réseaux de distribution d'eau potable, il faut envisager d'inclure l'échantillonnage de biofilms dans le cadre de la détection des coliformes totaux, car cela permettrait probablement d'évaluer plus précisément le risque potentiel (OMS, 2011, 2014; Botsaris et coll., 2015; Wang et coll., 2017). Il convient également de repérer avec soin les endroits dans le réseau de distribution où le risque de contamination microbienne (soit par recroissance, intrusion ou détachement du biofilm) est probablement le plus élevé (p. ex. les zones où l'on s'attend à une dégradation des résidus de désinfectant) et d'échantillonner une grande variété de ces endroits. Il faut aussi tenir compte des matériaux qui composent le robinet d'échantillonnage lorsqu'on choisit les lieux d'échantillonnage, car cet aspect peut influer sur les résultats des analyses microbiennes (Geldreich et coll., 1985; Cox et Giron, 1993; Goatcher et coll., 1992; Geldreich et LeChevallier, 1999). La Revised Total Coliform Rule (règle sur les coliformes totaux révisée) de l'U.S. EPA aborde ce problème en autorisant la collecte d'échantillons à partir de stations d'échantillonnage vouées à cette fin (réseau de distribution), ce qui assure également un échantillonnage spatialement représentatif (U.S. EPA, 2013; LeChevallier, 2014). La détection peut être améliorée par une rotation des sites d'échantillonnage dans l'ensemble du réseau de distribution (OMS, 2014). Des conseils supplémentaires sur le choix des points d'échantillonnage dans le réseau de distribution d'eau potable sont disponibles auprès de Santé Canada (2020b).
7.0 Techniques de traitement
L'utilisation d'une approche à barrières multiples, incluant une protection du bassin d'alimentation ou de la tête de puits, des barrières de traitement optimisées ainsi qu'un bon entretien du réseau de distribution, constitue la meilleure façon de réduire jusqu'à un niveau acceptable la présence de pathogènes dans l'eau ainsi que les risques à la santé qui en découlent. La surveillance de la présence de coliformes totaux fait partie de cette approche.
Il existe tout un éventail de moyens possibles pour traiter les eaux de la source d'approvisionnement afin de produire de l'eau potable de grande qualité dans les systèmes d'échelle municipale ou résidentielle. La qualité de l'eau de la source d'approvisionnement déterminera le degré de traitement nécessaire. De manière générale, le traitement minimum des approvisionnements provenant d'eau de surface ou d'ESSIDES devrait inclure une filtration adéquate (ou une technique permettant d'obtenir une réduction logarithmique équivalente) et une désinfection pour assurer l'enlèvement ou l'élimination des protozoaires entériques et des virus entériques. Les eaux souterraines devraient subir un traitement approprié pour l'élimination ou l'inactivation des virus entériques, à moins d'exemptions accordées par les autorités compétentes, fondée sur des considérations propres au site telles que des données de surveillance historiques et actuelles. Dans les systèmes comportant un réseau de distribution, une concentration résiduelle de désinfectant devrait être maintenue en tout temps.
7.1 Échelle municipale
De manière générale, tous les approvisionnements d'eau potable devraient être désinfectés, et une concentration résiduelle de désinfectant devrait être maintenue en tout temps dans l'ensemble du réseau de distribution. En outre, tous les systèmes publics alimentés par des sources d'eau de surface ou des ESSIDES devraient subir un traitement d'élimination physique tel qu'une filtration chimique (coagulation, floculation, clarification et filtration) ou toute autre technique permettant d'obtenir une réduction ou une inactivation logarithmique équivalente des microorganismes. Il est essentiel que les objectifs d'élimination et de désinfection soient atteints avant que l'eau potable ne parvienne au premier consommateur dans le réseau de distribution. Un contrôle des procédés et une formation des opérateurs adéquats permettront de garantir l'efficacité du fonctionnement des barrières de traitement en tout temps (U.S. EPA, 1991; Santé et Bien-être social Canada, 1993; AWWA, 1999).
7.1.1 Degré de traitement nécessaire
La plupart des sources d'eau sont susceptibles d'être touchées par une contamination fécale. C'est pourquoi il est essentiel de mettre en place des techniques de traitement visant une élimination ou une inactivation logarithmique d'au moins 4 (99,99%) dans le cas des virus entériques et d'au moins 3 (99,9%) dans le cas des protozoaires entériques, conformément aux documents techniques sur les virus et les protozoaires entériques (Santé Canada, 2019a, 2019 b). Selon la qualité de l'eau à la source d'approvisionnement, une réduction logarithmique supérieure peut s'avérer nécessaire pour obtenir une eau potable salubre. Les eaux souterraines dont on a déterminé, à l'aide de procédures indiquées par les autorités compétentes, qu'elles étaient minimalement vulnérables à la contamination fécale devraient être exemptes de protozoaires; les exigences minimales de traitement pour l'élimination des protozoaires ne s'appliquent donc pas dans leur cas. Cependant, elles devraient quand même faire l'objet de réévaluations périodiques, car elles présentent un certain degré de vulnérabilité. De manière générale, les protozoaires et les virus entériques sont plus difficiles à inactiver ou à éliminer que les bactéries pathogènes. Les eaux traitées pour satisfaire les recommandations relatives aux virus entériques et aux protozoaires devraient être de qualité bactériologique acceptable et respecter la CMA pour les coliformes totaux, soit d'aucun microorganisme détectable par 100 mL d'eau à la sortie de l'usine de traitement.
7.1.2 Élimination physique
L'élimination physique des bactéries coliformes peut être effectuée à l'aide de diverses méthodes de filtration. Même si l'élimination physique des bactéries est réalisable, Smeets et coll. (2006) ont constaté que la plupart des techniques de filtration permettaient à elles seules d'obtenir une réduction logarithmique de moins de 6 log; la désinfection est donc un procédé de traitement supplémentaire d'une importance capitale (voir la section 7.1.3).
Le tableau 4 présente les crédits d'élimination mécanique logarithmique de plusieurs techniques de filtration. Le document technique sur la turbidité contient des informations plus détaillées sur les techniques de filtration (Santé Canada, 2013).
Technique | Crédits logarithmique | |||
---|---|---|---|---|
Minimum | Moyenne | Médiane | Maximum | |
Filtration classique | 1,0 | 2,1 | 2,1 | 3,4 |
Filtration directe | 0,8 | 1,4 | 1,5 | 3,3 |
Filtration lente sur sable | 1,2 | 2,7 | 2,4 | 4,8 |
Microfiltration (taille des pores : 0,1 à 1 µm) |
0 | Non donné | Non donné | 4,3 |
Ultrafiltration (taille des pores : 0,01 à 0,1 µm) |
Non donné | > 7 | Non donné | Non donné |
|
7.1.3 Désinfection
Le chlore, la chloramine, les rayons UV, l'ozone et le dioxyde de chlore sont les désinfectants de l'eau potable les plus courants. La désinfection suit généralement les traitements visant à retirer les particules et les matières organiques (Santé Canada, 2019c). Cette stratégie aide à faire en sorte que l'inactivation des pathogènes soit efficace et réduit la formation de sous-produits de désinfection. Il convient de noter lors de la description de la désinfection microbienne de l'eau potable que le terme inactivation indique que « le pathogène n'est plus en mesure de se multiplier au sein de son hôte et qu'il n'est donc plus infectieux, même s'il est toujours présent ». La désinfection primaire constitue un procédé d'une importance capitale pour diminuer la concentration de bactéries dans l'eau potable. Les opérateurs doivent donc comprendre et maintenir les valeurs CT/IT requises (voir les sections 7.1.3.1 et 7.3.1.2 pour une description des concepts de CT et d'IT, respectivement) pour la désinfection primaire, en plus des exigences relatives aux résidus de désinfectant pour la désinfection secondaire. Généralement, les objectifs de diminution bactérienne seront atteints si la désinfection primaire des virus est réalisée.
7.1.3.1 Désinfection chimique
Le chlore est actuellement le désinfectant le plus utilisé dans l'industrie de l'eau potable. C'est un oxydant puissant capable d'inactiver les bactéries et les virus présents dans l'eau brute, bien qu'il ne soit pas aussi efficace contre les protozoaires, comme la plupart des désinfectants chlorés. Le chlore est également moins efficace pour inactiver les organismes présents dans les biofilms. La chloramine est un oxydant plus faible que le chlore. Cette propriété s'avère avantageuse, car le désinfectant réside plus longtemps dans le réseau de distribution. Il est donc plus facile d'y maintenir une concentration résiduelle de désinfectant, et celui-ci est plus à même de pénétrer dans le biofilm qui se forme dans les conduites et les réservoirs, ce qui permet un meilleur contrôle des coliformes (LeChevallier et coll., 1990). La chloramine est toutefois moins efficace contre une montée subite de contamination (Snead et coll., 1980) et peut entraîner une nitrification. Le dioxyde de chlore est aussi efficace et, dans certains cas, plus efficace que le chlore. Toutefois, son utilisation est difficile et n'est donc pas très répandue. L'ozone est plus efficace que les désinfectants chlorés pour inactiver les bactéries, les virus et les protozoaires, mais l'ozonation peut entraîner une augmentation des composés organiques biodégradables susceptibles de favoriser une recroissance bactérienne dans le réseau de distribution. L'ozone est très efficace au point de traitement, mais il requiert l'ajout d'un désinfectant complémentaire (habituellement du chlore ou de la chloramine) pour produire une concentration résiduelle de désinfectant. Le maintien de cette concentration résiduelle limitera la prolifération de microorganismes dans le réseau de distribution et procurera une certaine protection contre la contamination par infiltration selon la concentration résiduelle, le temps de contact et les organismes pathogènes présents (Besner et coll., 2007). La disparition de la concentration résiduelle est une indication immédiate de l'entrée dans le système de matières oxydables ou d'un dysfonctionnement du procédé de traitement.
Il est possible de prévoir l'efficacité de la désinfection en se basant sur la concentration résiduelle de désinfectant, la température, le pH et le temps de contact (AWWA, 1999). Cette corrélation est généralement connue sous le nom de concept CT, où CT est le produit de C (la concentration résiduelle de désinfectant mesurée en mg/L) par T (le temps de contact du désinfectant mesuré en minutes). Pour refléter la décomposition du désinfectant, il est d'usage de déterminer la concentration résiduelle à la sortie de la zone de contact plutôt que d'utiliser la dose appliquée ou la concentration initiale. Le temps de contact, T, est souvent calculé à partir d'une valeur T10 de manière à ce que 90% de l'eau atteigne ou dépasse le temps de contact requis. Les valeurs de T10 peuvent être estimées à partir de la géométrie et des conditions d'écoulement dans la zone ou le bassin de désinfection. Néanmoins, les tests hydrauliques avec marqueur demeurent le meilleur moyen de déterminer avec précision le temps de contact dans les conditions d'écoulement réelles à l'usine.
Le tableau 3 présente des valeurs CT pour une inactivation à 99% d'E. coli par le chlore, le dioxyde de chlore, la chloramine et l'ozone. Les valeurs CT relatives à Giardia lamblia et à des virus y ont été incluses à des fins de comparaison. Dans un système de traitement bien exploité, les coefficients CT entraîneront une inactivation largement supérieure à 99%. On voit d'après le tableau 3 que les désinfectants chimiques courants permettent d'inactiver beaucoup plus facilement les bactéries coliformes que la plupart des protozoaires et des virus. En outre, les CT associés à la chloramine sont beaucoup plus élevés que ceux associés aux autres désinfectants cités. Cela signifie que, pour atteindre le même degré d'inactivation avec la chloramine, il faudrait une concentration de désinfectant plus élevée, un temps de contact plus long ou une combinaison des deux. La chloramine n'est donc pas recommandée comme désinfectant primaire en raison des valeurs CT élevées requises pour inactiver les bactéries.
Agent de désinfection | pH | E. coliTableau 5 note de bas de page a (mg·min/L) |
Giardia lambliTableau 5 note de bas de page b (mg·min/L) |
VirusTableau 5 note de bas de page b (mg·min/L) |
---|---|---|---|---|
Chlore libre | 6 - 7 | 0,034 - 0,05 | 65 - 93 | 4,0Tableau 3 note de bas de page c |
Chloramine | 8 - 9 | 95 - 180 | 1 470 | 857 |
Dioxyde de chlore | 6 - 7 | 0,4 - 0,75 | 17c | 5,6Tableau 3 note de bas de page c |
Ozone | 6 - 7 | 0,02 | 1,3 | 0,6 |
Notes de bas de page du Tableau 5
|
7.1.3.2 Désinfection aux rayons UV
Pour la désinfection par les rayons UV, le produit de l'intensité lumineuse « I » (mesurée en mW/cm2 ou en W/m2) et du temps « T » (mesuré en secondes) est la dose calculée (fluence) en mJ/cm2 pour un microorganisme donné. Cette relation est appelée concept IT. La désinfection aux rayons UV est hautement efficace pour inactiver de nombreux types d'agents pathogènes. Les documents techniques sur les protozoaires et les virus entériques contiennent de plus amples informations sur l'inactivation des protozoaires et virus particuliers (Santé Canada, 2019 b, 2019a).
Tout comme l'ozone, les rayons UV sont très efficaces au point de traitement, mais un désinfectant complémentaire (habituellement du chlore ou de la chloramine) doit être ajouté pour assurer une concentration résiduelle de désinfectant. Il convient de signaler que, lorsqu'on utilise des rayons UV pour inactiver E. coli (et d'autres bactéries), les bactéries peuvent se réparer à la lumière (c.-à-d. photoréactivation) (Harris et coll., 1987; Schoenen et Kolch, 1992; Zimmer et Slawson, 2002) et, dans une moindre mesure, dans l'obscurité. Toutefois, l'importance de la réparation n'est pas considérée comme étant significative pour le traitement et la distribution d'eau potable.
Le tableau 6 présente les inactivations logarithmiques obtenues par la désinfection aux rayons UV. En raison de son importance en tant qu'indicateur de santé publique, on a utilisé E. coli comme espèce bactérienne représentative. À titre de comparaison, les doses de rayons UV nécessaires pour certains protozoaires et virus représentatifs y ont été incluses. L'examen des données sur l'inactivation par la lumière UV (tableau 4) montre que, pour des organismes représentatifs, les bactéries (dans ce cas, E. coli) et les protozoaires requièrent des doses comparables de rayons UV pour atteindre le même niveau d'inactivation, tandis que certains virus sont beaucoup plus résistants.
Inactivation logarithmique | E. coliTableau 4 note de bas de page a,Tableau 4 note de bas de page d | CryptosporidiumTableau 4 note de bas de page a | AdénovirusTableau 4 note de bas de page a,Tableau 4 note de bas de page c,Tableau 4 note de bas de page d | RotavirusTableau 4 note de bas de page a,Tableau 4 note de bas de page c,Tableau 4 note de bas de page d | GiardiaTableau 4 note de bas de page a |
---|---|---|---|---|---|
1 | 1,5 - 5 | 2,5 | 42 - 58 | 7,1 - 10 | 2,1 |
2 | 2,8 - 9 | 5,8 | 83 - 111 | 15 - 20 | 5,2 |
3 | 4,1 - 14 | 12 | 129 - 167 | 23 - 29 | 11 |
4 | 5,0 - 18 | 22 | 167 - 186 | 36 - 40 | 22 |
|
En ce qui concerne la désinfection aux rayons UV, Sommer et coll. (2000) ont constaté que la dose (fluence) requise pour inactiver huit souches d'E. coli pathogènes différait considérablement. Les auteurs ont indiqué qu'une dose de 1,2 mJ/cm2 était nécessaire pour obtenir une diminution de 6 log pour la souche la plus sensible, tandis qu'une dose de 12,5 mJ/cm2 était nécessaire pour la souche la plus résistante. Une dose allant jusqu'à 30 mJ/cm2 était nécessaire lorsqu'une durée de photoréactivation de deux heures était envisagée. En général, la photoréactivation n'est pas une préoccupation pour les applications concernant l'eau potable, mais elle peut être envisagée pour l'utilisation d'eau potable dans les installations de production alimentaire qui disposent de leur propre approvisionnement d'eau potable (c.-à-d. un systèmesemi-public). On a également constaté qu'une souche pouvait se réparer dans des conditions d'obscurité; une dose d'environ 10 mJ/cm2 était nécessaire pour obtenir une diminution de 6 log pour cette souche.
De nombreux secteurs de compétence exigent une dose minimale de rayons UV de 40 mJ/cm2 en partant du principe qu'il est possible d'obtenir une inactivation de 4 log pour la plupart des agents pathogènes, dont les bactéries, les virus et les (oo)cystes de protozoaires (ÖNORM, 2001, 2003; DVGW, 2006a, b, c; Ministère de l'Environnement de l'Ontario, 2006; Environnement Nouvelle-Écosse, 2012). Contacter l'autorité responsable en matière d'eau potable dans le secteur de compétence concerné pour confirmer les exigences relatives à la dose minimale de rayons UV.
7.2 Échelle résidentielle
Les techniques de traitement des systèmes résidentiels s'appliquent également aux petits systèmes d'approvisionnement en eau potable. Cela pourrait comprendre les systèmes privés et ceux dépourvus de réseau de distribution ou dotés d'un réseau minimal, qui fournissent de l'eau au public à partir d'installations non reliées à une source d'approvisionnement municipale (auparavant appelés systèmes semi-publics).
Les eaux souterraines sont une source couramment exploitée d'eau potable pour un approvisionnement en eau privé ou de petite taille, et l'ingestion d'eau souterraine contaminée par des matières fécales a été associée à des maladies (voir la section 4.3.3). Par conséquent, les petits approvisionnements d'eau souterraine fournissant de l'eau potable au public (c.-à-d. les systèmes semi-publics) qui sont vulnérables à la contamination d'origine fécale devraient être traitées. Dans les cas où l'eau potable d'un ménage provient d'un puits privé, il faut évaluer la vulnérabilité de la source à une contamination fécale. Bien qu'il soit difficile pour des propriétaires d'effectuer une évaluation détaillée de la vulnérabilité de leurs puits à une contamination fécale, des mesures peuvent être prises pour réduire au maximum le risque de contamination d'un puits. Les gouvernements provinciaux et territoriaux fournissent habituellement des conseils sur la construction, l'entretien, la protection et l'analyse des puits. Au moment d'examiner le risque de contamination fécale, les propriétaires de puits devraient avoir une bonne connaissance de la construction des puits, du type de zone aquifère entourant le puits et de l'emplacement du puits par rapport aux sources de contamination fécale (p. ex. les fosses septiques, les égouts sanitaires, les déchets animaux, etc.). On peut obtenir ces renseignements à partir des dossiers fournis au propriétaire lors de la construction du puits et de la fosse septique, ainsi que des bases de données sur les diagraphies de puits, des cartes de vulnérabilité de l'aquifère et des évaluations régionales des eaux souterraines, qui sont habituellement disponibles auprès des gouvernements provinciaux et territoriaux. Si l'information disponible est insuffisante pour déterminer si un puits est vulnérable à la contamination par des matières fécales, le traitement du puits est un moyen de réduire le risque. En général, l'eau de surface n'est pas recommandée pour l'approvisionnement en eau privé ou semi-public, sauf si elle est dûment filtrée et désinfectée, et si sa qualitéest surveillée.
Il existe tout un éventail de moyens disponibles pour le traitement des eaux brutes en vue d'obtenir de l'eau potable de haute qualité exempte d'agents pathogènes. Il s'agit notamment de la filtration et de la désinfection à l'aide de composés chlorés, ou de technologies alternatives telles que la lumière UV. Ces technologies sont similaires aux barrières de traitement utilisées dans les systèmes municipaux, mais à plus petite échelle. La plupart de ces technologies ont été intégrées dans des dispositifs de traitement au point d'entrée qui traitent toute eau pénétrant dans le système ou dans des dispositifs au point d'utilisation qui traitent l'eau à un seul endroit (par exemple au niveau du robinet de cuisine). Il faut remarquer que, dans le cas où l'on choisit d'utiliser des dispositifs de traitement au point d'utilisation plutôt qu'au point d'entrée, il faudrait équiper tous les points d'où l'eau est utilisée pour la consommation, la préparation de nourriture ou de breuvages, l'hygiène personnelle ou pour laver la vaisselle, d'un tel dispositif de traitement.
Concerné des conseils précis sur les méthodes qui peuvent être utilisées dans les petits systèmes doivent être obtenus auprès de l'autorité responsable en matière d'eau potable dans le secteur de compétence concerné. Santé Canada ne recommande pas de marque particulière de dispositifs de traitement de l'eau, mais conseille vivement aux consommateurs de n'utiliser que les dispositifs certifiés par un organisme accrédité de certification comme étant conformes aux normes appropriées de NSF International (NSF) et de l'American National Standards Institute (ANSI). Ces normes visent à protéger la qualité de l'eau potable en aidant à garantir l'innocuité des matériaux et l'efficacité des produits qui entrent en contact avec l'eau potable.
Les organismes de certification garantissent qu'un produit ou service est conforme aux normes en vigueur et doivent être accrédités par le Conseil canadien des normes (CCN) pour la certification. Les organismes accrédités au Canada (CCN, 2019) inclus :
- CSA Group;
- NSF International;
- Water Quality Association;
- UL LLC;
- Truesdail Laboratories Inc.;
- Bureau de Normalisation du Québec;
- International Association of Plumbing and Mechanical Officials.
On peut obtenir une liste à jour des organismes de certification accrédités auprès du CCN.
Les responsables de systèmes d'approvisionnement en eau potable privés et semi-publics qui utilisent le chlore liquide devraient utiliser des solutions d'hypochlorite certifiées conformes à la norme NSF/ANSI/CAN 60 (NSF/ANSI/CAN, 2018) et suivre les recommandations de manutention et de conservation de l'hypochlorite qui sont présentées dans le document (Santé Canada, 2018).
La norme NSF/ANSI 55 (concernant les systèmes de désinfection aux rayons UV) définit des critères de rendement pour deux catégories de dispositifs certifiés : les dispositifs de classe A et les dispositifs de classe B. Les premiers sont conçus pour fournir une dose d'UV au moins équivalente à 40 mJ/cm2 pour l'inactivation des microorganismes tels que les bactéries, les virus, les oocystes de Cryptosporidium et les kystes de Giardia contenus dans l'eau. Par contre, ils ne sont pas conçus pour traiter les eaux usées ou contaminées par des eaux d'égout brutes, et ils doivent être installés dans une eau visuellement claire. Quant aux dispositifs de classe B suivant la norme NSF/ANSI 55, ils sont destinés aux sources d'approvisionnement en eau déjà désinfectée, analysée et jugée propre à la consommation humaine.
Les membranes d'osmose inverse ont une taille de pores plus petite que les bactéries et les virus et pourraient constituer une barrière physique. Cependant, la norme NSF/ANSI 58 (NSF/ANSI, 2018a) ne comprend pas d'allégations de diminution du nombre de bactéries ou de virus. Il est important de noter que les systèmes d'osmose inverse ne sont destinés qu'à une installation au point d'utilisation. En effet, l'eau traitée par un système d'osmose inverse peut être corrosive pour les éléments internes de la plomberie. Ces systèmes exigent aussi de grandes quantités d'eau d'arrivée pour que le volume d'eau potable requis soit obtenu et ils ne conviennent généralement pas à une installation au point d'entrée.
Les membranes d'ultrafiltration ont aussi une taille de pores plus petite que les bactéries et elles pourraient également fournir une barrière physique contre les bactéries, bien qu'il n'existe aucune norme NSF/ANSI pour les unités résidentielles d'ultrafiltration. Les systèmes semi-publics qui ont besoin d'une capacité plus élevée peuvent avoir recours à des membranes d'ultrafiltration certifiées selon la norme NSF/ANSI 419 (NSF/ANSI, 2018b). Bien que les unités ne soient pas certifiées pour la diminution bactérienne, celles dont la taille des pores est inférieure à 0,1 μm devraient être efficaces.
La norme NSF/ANSI 62 (NSF/ANSI, 2018c) concernant les dispositifs de distillation de l'eau potable définit aussi des valeurs de réduction des bactéries. Pour satisfaire à cette norme, un dispositif de distillation doit assurer une réduction logarithmique d'au moins 6 log pour les bactéries et les spores bactériennes. Les systèmes de distillation devraient seulement être installés au point d'utilisation, parce que l'eau traitée pourrait entraîner la corrosion de composantes de plomberie internes.
7.3 Réseau de distribution
Un réseau de distribution bien entretenu est un élément essentiel d'une approche de la source au robinet ou d'un plan de la gestion de la salubrité de l'eau potable (Fisher et coll., 2000). L'optimisation du réseau de distribution est un processus complexe faisant intervenir de nombreux objectifs concomitants (p. ex. protection microbienne, formation de sous-produits de désinfection, corrosion, intégrité physique).
On sait que la qualité de l'eau du réseau de distribution se détériore en raison de divers problèmes, notamment la recroissance bactérienne dans les biofilms à long terme et les dommages transitoires ou introductions à court terme qui peuvent résulter des activités quotidiennes (démarrage/arrêt de pompe, ouverture/fermeture de valve), ainsi qu'une contamination croisée accidentelle ou une contamination intentionnelle. Les événements de contamination sont difficiles à détecter en raison de la faible fréquence de l'échantillonnage visant à détecter des indicateurs microbiens (Hall et coll., 2007; Storey et coll., 2011; Ikonen et coll., 2013). La qualité de l'eau du réseau de distribution devrait faire l'objet d'une surveillance régulière. Plusieurs instruments et sondes de mesure de la qualité de l'eau, notamment ceux pour le chlore, la conductivité, le débit, le pH, la pression, la température, le carbone organique total ou dissous et la turbidité, offrent des moyens fiables permettant de mesurer en temps réel les variations du réseau de distribution (Hall et coll., 2007; Miles et coll., 2011; Rosen et Bartrand, 2013; Durand et coll., 2016; Ikonen et coll., 2017). Les paramètres les plus sensibles seraient le carbone organique total et le chlore libre/total, tandis que les cinq détecteurs les plus couramment utilisés par les services d'eau aux États-Unis, aux Pays-Bas, en Belgique et en Australie sont les suivants : le débit, la turbidité, le pH, la pression et le chlore (van der Gaag et Volt, 2008). La surveillance en ligne s'avère un moyen prometteur pour mieux comprendre la dynamique des réseaux de distribution, de sorte que les problèmes soient rapidement détectés, qu'une intervention rapide soit apportée et que l'eau potable soit acheminée jusqu'au consommateur avec un minimum de perte de qualité (van der Gaag et Volt, 2008; U.S. EPA, 2010; Storey et coll., 2011; Rosen et Bartrand, 2013; Samendra et coll., 2014; OMS, 2014; Durand et coll., 2016; Ikonen et coll., 2017).
Outre la surveillance régulière de la qualité de l'eau du réseau de distribution, des mesures de protection des sources d'approvisionnement en eau devraient être mises en œuvre, ainsi que l'optimisation du traitement, le maintien de l'intégrité physique et hydraulique du réseau de distribution et la réduction du nombre de phénomènes de pression négative ou de basse pression au minimum (Karim et coll., 2003; Fleming et coll., 2006; Friedman et coll., 2009; OMS, 2014). L'optimisation du traitement devrait comprendre des stratégies de réduction du biofilm, entre autres, l'élimination optimisée de la matière organique naturelle, le maintien d'une concentration résiduelle efficace de désinfectant, le maintien de faibles concentrations d'indicateurs de biostabilité dans l'eau traitée (p. ex. COA, carbone organique dissous biodégradable, vitesse de formation des biofilms), le contrôle de la corrosion et la gestion de la température de l'eau (Prévost et coll., 2005; van der Kooij et van der Wielen, 2014; LeChevallier et coll., 2015a,b; Prest et coll., 2016a,b; Santé Canada, 2019c). Des programmes de fonctionnement et d'entretien devraient être mis en place (p. ex. nettoyage des conduites, contrôle des raccordements croisés, gestion des biens) et une hygiène rigoureuse doit être pratiquée pendant les réparations de la conduite principale afin que l'eau potable soit acheminée jusqu'au consommateur avec un minimum de perte de qualité (Kirmeyer et coll., 2001, 2014). Pour plus de détails sur la surveillance et la gestion de la biostabilité dans le réseau de distribution d'eau potable, consulter le document de Santé Canada (2020b).
8.0 Évaluation des risques
L'adoption d'une approche fondée sur les risques comme celle de l'approche de la source au robinet est essentielle à la gestion efficace des systèmes d'eau potable (CCME, 2004). Une telle approche devrait inclure l'évaluation de l'ensemble du système d'eau potable, du bassin d'alimentation ou de l'aquifère et de la prise d'eau en passant par le traitement et la chaîne de distribution jusqu'au consommateur, afin d'évaluer les effets possibles sur la qualité de l'eau potable et la santé publique.
Une évaluation des risques à la santé associés aux coliformes totaux n'est pas appropriée puisque ces bactéries ne sont utilisées que comme indicateurs. Des évaluations des risques ont été effectuées pour certains microorganismes ayant des effets sur la santé, par exemple les virus entériques et les protozoaires entériques Cryptosporidium et Giardia (Santé Canada, 2019a, 2019 b).
La détection de coliformes totaux dans l'eau potable fournit des renseignements importants sur les systèmes d'eau potable; c'est pourquoi elle devrait être employée sur une base régulière dans le cadre d'une approche de la source au robinet. Dans les eaux souterraines moins vulnérables à la contamination fécale, la présence de coliformes totaux indique une infiltration d'eaux de surface dans les eaux souterraines, une contamination subséquente à la construction d'un nouveau puits ou aux réparations d'un puits ou d'une pompe, ou encore une prolifération de coliformes totaux dans le réseau. Les coliformes totaux sont sensibles aux procédés couramment utilisés pour le traitement de l'eau potable. Par conséquent, leur présence dans l'eau à la sortie d'une usine de traitement municipale ou d'un système de traitement résidentiel indique une défaillance au niveau du traitement. Dans les réseaux de distribution à l'échelle municipale, la présence de coliformes totaux peut être attribuable à la recroissance bactérienne dans les biofilms qui s'y trouvent, ce qui explique la détection occasionnelle de ces bactéries. Leur détection occasionnelle (p.ex., jusqu'à 10% des échantillons) dans les systèmes à l'échelle municipale n'indique pas nécessairement une dégradation de la qualité de l'eau et elle est considérée comme étant acceptable. Par contre, dans les systèmes à l'échelle résidentielle, moins d'échantillons sont prélevés. Il faut donc, en présence de coliformes totaux, déterminer leur provenance et leurs effets éventuels sur la qualité de l'eau. La surveillance des coliformes totaux, en combinaison avec une approche de la source au robinet de la source au robinet, est utilisée dans le cadre du processus visant à vérifier si le système d'eau potable produit une eau de qualité microbiologique acceptable.
8.1 Considérations internationales
De nombreux pays utilisent les coliformes totaux dans des programmes de gestion de la qualité de l'eau. Dans sa réglementation, le Drinking Water Inspectorate de l'Angleterre et du Pays de Galles a fixé une valeur obligatoire de zéro coliforme par 100 mL d'eau à la sortie des installations de traitement, une valeur obligatoire de zéro coliforme par 100 mL dans 95% des échantillons d'eau provenant de réservoirs, et une valeur non obligatoire de zéro coliforme par 100 mL au robinet du consommateur. Selon cette réglementation, le dépassement des valeurs non obligatoires est permis, mais il commande néanmoins une enquête et l'application de mesures appropriées s'il constitue un risque pour la santé (DWI, 2000). Cette réglementation est fondée sur la directive du Conseil de l'Union européenne concernant la qualité de l'eau destinée à la consommation humaine (Conseil de l'Union européenne, 1998).
Les Directives de qualité pour l'eau de boisson de l'OMS (OMS, 2017) précisent que les coliformes totaux devraient être absents immédiatement après la désinfection, et que leur présence indique que le traitement est inadéquat. Elles mentionnent également que la présence de coliformes totaux dans les réseaux de distribution peut révéler une recroissance et une formation possible de biofilms. Toutefois, il n'existe aucune recommandation concernant les coliformes totaux; des valeurs recommandées sont plutôt établies pour les coliformes thermotolérants et E. coli (OMS, 2017).
À l'instar de la quatrième édition des Directives de qualité pour l'eau de boisson de l'OMS, aucune valeur recommandée pour les coliformes totaux n'est établie dans les recommandations pour la qualité de l'eau potable en Australie; des valeurs recommandées sont plutôt établies pour les coliformes thermotolérants et E. coli (NHMRC, 2016).
L'U.S. EPA (2013) a révisé la Total Coliform Rule pour y inclure des dispositions précises visant à réduire au minimum les risques microbiens associés aux réseaux de distribution d'eau potable, y compris l'obligation de disposer d'une technique de traitement des coliformes totaux, et des exigences de surveillance des coliformes totaux selon des plans propres aux sites. Selon cette technique de traitement, un système d'eau qui dépasse la fréquence spécifiée de la présence de coliformes totaux doit effectuer une évaluation pour déterminer et corriger, le cas échéant, toute défaillance potentiellement nuisible à la santé. Cette modification stipule que, plutôt que de constituer une infraction mineure au « Maximum Contaminant Level », la présence d'une concentration de coliformes totaux supérieure à la limite associée à la technique de traitement indique l'existence de voies de contamination possibles dans le réseau de distribution.
- La Groundwater Rule (règle sur les eaux souterraines) de l'U.S. EPA établit une approche fondée sur le risque pour identifier les sources d'eau souterraine vulnérables à la contamination fécale, et exige des mesures correctives pour combler les lacunes. Les systèmes qui n'assurent pas une diminution de 4 log des virus doivent surveiller la présence d'E. coli, d'entérocoques ou de coliphages somatiques dans les 24 heures suivant la réception d'un avis de résultat positif pour les coliformes totaux (U.S. EPA, 2006).
9.0 Justification
Les coliformes totaux sont des bactéries largement répandues dans les eaux de surface et dans les ESSIDES, de même que dans les sols et la végétation; en outre, elles sont sensibles aux techniques utilisées pour la production d'eau potable. On n'en trouve habituellement pas dans les sources d'eaux souterraines moins vulnérables à la contamination fécale. L'échantillonnage et l'analyse de détection des coliformes totaux constituent un moyen facile, relativement rapide et peu coûteux de surveiller la qualité de l'eau. Très répandus dans l'environnement, ils font partie des nombreux outils opérationnels pour évaluer l'efficacité d'un système de traitement de l'eau potable. Les coliformes totaux peuvent également servir à déceler des problèmes au niveau des eaux souterraines moins vulnérables à la contamination fécale puisqu'ils ne devraient pas s'y trouver. Ils sont susceptibles de coloniser le biofilm s'accumulant sur les parois des systèmes d'eau potable et de s'y multiplier.
La CMA pour les coliformes totaux dans l'eau à la sortie d'une usine de traitement et dans les eaux souterraines à la sortie d'un puits non désinfecté est d'aucun coliforme détectable par 100 mL. Dans les réseaux de distribution, la présence des coliformes totaux devrait être surveillée, car elle indique un changement dans la qualité de l'eau. Leur détection dans des échantillons consécutifs prélevés sur un même site ou dans plus de 10% d'échantillons recueillis au cours d'une période d'échantillonnage donnée devrait déclencher une investigation.
Le protocole d'échantillonnage utilisé pour la surveillance de la CMA dans les réseaux de distribution tient compte d'une détection occasionnelle possible de coliformes totaux dans les réseaux à l'échelle municipale sans pour autant qu'elle indique une dégradation de la qualité de l'eau. Les exigences en matière d'échantillonnage sont fondées sur des considérations pratiques et des pratiques établies L'absence de coliformes totaux, en combinaison avec une approche de la source au robinet, est utilisée dans le cadre du processus visant à vérifier si le système d'eau potable produit une eau de qualité microbiologique acceptable.
10.0 Références bibliographiques
Abbaszadegan, M., LeChevallier, M. et Gerba, C. (2003). Occurrence of viruses in US groundwaters. J. Am. Water Works Assoc., 95:107-120.
Aboytes, R., Di Giovanni, G.D., Abrams, F.A., Rheinecker, C., Mcelroy, W., Shaw, N. et LeChevallier, M.W. (2004). Detection of infectious Cryptosporidium in filtered drinking water. J. Am. Water Works Assoc., 96(9): 88-98.
Ahammed, M.M. (2003). Effect of holding time and temperature on bacterial counts. Indian J. Environ. Health, 45(3): 209-212.
Allen, D.A., Austin, B. et Colwell, R.R. (1983). Aeromonas media, a new species isolated from river water. Int. J. Syst. Bacteriol., 33:599-604.
Allevi, R.P., Krometis, L-H., Hagedorn, C., Benham, B., Lawrence, A.H., Ling, E.J. et Ziegler, P.E. (2013). Quantitative analysis of microbial contamination in private drinking water supply systems. J Water Health, 11(2): 244-255.
Amundson, D., Lindholm, C., Goyal, S.M. et Robinson, R.A. (1988). Microbial pollution of well water in southeastern Minnesota. J. Environ. Sci. Health Part A Environ. Sci. Eng., 23(5): 453-468.
APHA, AWWA et WEF (2017). Standard methods for the examination of water and wastewater. 23rd edition. American Public Health Association, American Water Works Association and Water Environment Federation, Washington, DC.
Ashbolt, N.J., Ball, A., Dorsch, M., Turner, C., Cox, P., Chapman, A. et Kirov, S.M. (1995). The identification and human health significance of environmental aeromonads. Water Sci. Technol., 31:263-269.
Atherholt, T., Feerst, E., Hovendon, B., Kwak, J. et Rosen, J.D. (2003). Evaluation of indicators of faecal contamination in groundwaters. J. Am. Water Works Assoc., 95:119-131.
Atherholt, T.B., Bousenberry, R.T., Carter, G.P., Korn, L.R., Louis, J.B., Serfes, M.E. et Waller, D.A. (2013). Coliform bacteria in New Jersey domestic wells: Influence of geology, laboratory, and method. Groundwater, 51(4): 562-574.
Atherholt, T.B., Korn, L.R., Louis, J.B. et Procopio, N.A. (2015). Repeat sampling and coliform bacteria detection rates in New Jersey domestic wells. Groundwater Monit. Rem., 35(2): 70-80.
Atherholt, T.B., Procopio, N.A. et Goodrow, S.M. (2017). Seasonality of coliform bacteria detection rates in New Jersey domestic wells. Ground Water, 55(3): 346-361.
AWWA (1999). Water quality and treatment: a handbook of community water supplies. American Water Works Association. McGraw-Hill, New York, New York.
Bacci, F. et Chapman, D.V. (2011). Microbiological assessment of private drinking water supplies in Co. Cork, Ireland. J. Water. Health., 9(4): 738-751.
Batté, M., Féliers, C., Servais, P., Gauthier, V., Joret, J-C. et Block, J-C. (2006). Coliforms and other microbial indicators occurrence in water and biofilm in full-scale distribution systems. Water Sci. Technol., 54(3): 41-48.
Beer, K.D., Gargano, J.W., Roberts, V.A., Hill, V.R., Garrison, L.E., Kutty, P.K., Hilborn, E.D., Wade, T.J., Fullerton, K.E. et Yoder, J.S. (2015). Surveillance for waterborne disease outbreaks associated with drinking water - United States, 2011-2012. MMWR Morb. Mortal. Wkly. Rep., 64(31): 842-848.
Bej, A.K., Steffan, R.J., DiCesare, J., Haff, L. et Atlas, R.M. (1990). Detection of coliform bacteria in water by polymerase chain reaction and gene probes. Appl. Environ. Microbiol., 56(2): 307-314.
Bernasconi, C., Volponi, G. et Bonadonna, L. (2006). Comparison of three different media for the detection of E. coli and coliforms in water. Water Sci. Technol., 54(3): 141-145.
Bernagozzi, M., Bianucci, F. et Sacchetti, R. (1995). Prevalence of Aeromonas spp. in surface waters. Water Environ. Res., 67(7): 1060-1064.
Berry, D., Xi, C. et Raskin, L. (2006). Microbial ecology of drinking water distribution systems. Curr. Opin. Biotechnol., 17(3): 297-302.
Besner, M.C., Gauthier, V., Barbeau, B., Millette, R., Chapleau, R. et Prévost, M. (2001). Understanding distribution system water quality. J. Am. Water Works Assoc., 93:101-114.
Besner, M.C., Gauthier, V., Servais, P. et Camper, A. (2002). Explaining the occurrence of coliforms in the distribution system. J. Am. Water Works Assoc., 94:95-109.
Besner, M.C., Gauthier, V., Trépanier, M., Martel, K. et Prévost, M. (2007). Assessing the effect of distribution system O&M on water quality. J. Am. Water Works Assoc., 99(11): 77-91.
Besner, M.C., Ebacher, G., Jung, B.S., Karney, B., Lavoie, J., Payment, P. et Prévost, M. (2010). Negative pressures in full-scale distribution system: Field investigation, modelling, estimation of intrusion volumes and risk for public health. Drink. Water Eng. Sci., 3(2): 101-106.
Besner, M.C., Prévost, M. et Regli, S. (2011). Assessing the public health risk of microbial intrusion events in distribution systems: Conceptual model, available data, and challenges. Water Res., 45(3): 961-979.
Blackburn, B.G., Craun, G.F., Yoder, J.S., Hill, V., Calderon, R.L., Chen, N., Lee, S.H., Levy, D.A. et Beach, M.J. (2004). Surveillance for waterborne-disease outbreaks associated with drinking water--United States, 2001-2002. MMWR Surveill. Summ., 53(8): 23-45.
Blanch A.R., Galofré, B., Lucena, F., Terradillos, A., Vilanova, X. et Ribas, F. (2007). Characterization of bacterial coliform occurrences in different zones of a drinking water distribution system. J. Appl. Microbiol., 102:711-721.
Blokker, M., Smeets, P. et Medema, G. (2014). QMRA in the drinking water distribution system. Procedia Eng., 89: 151-159.
Borchardt, M.A., Bertz, P.D., Spencer, S.K. et Battigelli, D.A. (2003). Incidence of enteric viruses in groundwater from household wells in Wisconsin. Appl. Environ. Microbiol., 69:1172-1180.
Borchardt, M.A., Haas, N.L. et Hunt, R.J. (2004). Vulnerability of drinking-water wells in La Crosse, Wisconsin, to enteric-virus contamination from surface water contributions. Appl. Environ. Microbiol., 70(10) : 5937-5946.
Borchardt, M.A., Bradbury, K.R., Gotkowitz, M.B., Cherry, J.A. et Parker, B.L. (2007). Human enteric viruses in groundwater from a confined bedrock aquifer. Environ. Sci. Technol., 41(18): 6606-6612.
Borchardt, M.A., Bradbury, K.R., Alexander, E.C., Kolberg, R.J., Alexander, S.C., Archer, J.R., Braatz, L.A., Forest, B.M., Green, J.A. et Spencer, S.K. (2011). Norovirus outbreak caused by a new septic system in a dolomite aquifer. Ground Water, 49(1): 85-97.
Borchardt, M.A., Spencer, S.K., Kieke, B.A., Lambertini, E. et Loge, F.J. (2012). Viruses in nondisinfected drinking water from municipal wells and community incidence of acute gastrointestinal illness. Environ. Health Perspect., 120(9): 1272-1279.
Botsaris, G., Kanetis, L., Slaný, M., Parpouna, C. et Makris, K.C. (2015). Microbial quality and molecular identification of cultivable microorganisms isolated from an urban drinking water distribution system (Limassol, Cyprus). Environ. Monit. Assess., 187(12).
Bradbury, K.R., Borchardt, M.A., Gotkowitz, M., Spencer, S.K., Zhu, J. et Hunt, R.J. (2013). Source and transport of human enteric viruses in deep municipal water supply wells. Environ. Sci. Technol., 47(9): 4096-4103.
Brennan, F.P., O'Flaherty, V., Kramers, G., Grant, J. et Richards, K.G. (2010). Long-term persistence and leaching of Escherichia coli in temperate maritime soils. Appl. Environ. Microbiol., 76(5): 1449-1455.
Brenner, J., Kreig, R. et Stanley, T. (2005). Volume two: The probacteria, part A. introductory essays. In: Bergey's manual of systematic bacteriology. Garrity, G. (ed.). Springer US, New Delhi, India, pp. 587-848.
Brenner, K.P., Rankin, C.C., Roybal, Y.R., Stelma Jr., G.N., Scarpino, P.V. et Dufour, A.P. (1993). New medium for the simultaneous detection of total coliforms and Escherichia coli in water. Appl. Environ. Microbiol., 59(11): 3534-3544.
Brunkard, J.M., Ailes, E., Roberts, V.A., Hill, V., Hilborn, E.D., Craun, G.F., Rajasingham, A., Kahler, A., Garrison, L., Hicks, L., Carpenter, J., Wade, T.J., Beach, M.J., Yoder Msw, J.S. et CDC (2011). Surveillance for waterborne disease outbreaks associated with drinking water---United States, 2007--2008. MMWR Surveill. Summ., 60(12): 38-68.
Bushon, R.N., Brady, A.M.G. et Lindsey, B.D. (2015). Holding-time and method comparisons for the analysis of fecal-indicator bacteria in groundwater. Environ. Monit. Assess., 187(11).
Byappanahalli, M.N. et Ishii, S. (2011). Environmental sources of fecal bacteria. In: The fecal bacteria. Sadowsky, M.J. and Whitman, R.L. (eds.). American Society for Microbiology (ASM) Press, Washington, DC, pp. 93-110.
Camper, A.K. (2004). Involvement of humic substances in regrowth. Int. J. Food Microbiol., 92(3): 355-364.
Camper, A. (2014). Organic matter, pipe materials, disinfectants and biofilms in distribution systems. In: Microbial growth in drinking-water supplies: Problems, causes, control and research needs. van der Kooij, D. and van der Wielen, P.W.J.J. (eds.). IWA Publishing, London, UK, pp. 73-94.
Camper, A.K., Butterfield, P., Ellis, B. et Abernathy, C. (1999). Coliforms in biofilms: An overview. In: Proceedings of the Water Quality Technology Conference. Tampa, Florida.
Carrero-Colón, M., Wickham, G.S. et Turco, R.F. (2011). Taxonomy, phylogeny and physiology of fecal indicator bacteria. In: The fecal bacteria. Sadowsky, M.J. and Whitman, R.L. (eds.). American Society for Microbiology (ASM), Washington, DC, pp. 23-38.
Cartier, C., Besner, M.C., Barbeau, B., Lavoie, J., Besjardins, R. et Prévost, M. (2009). Evaluating aerobic endospores as indicators of intrusion in a distribution system. J. Am. Water Works Assoc., 101:46-58.
CCME (2004). From source to tap: guidance on the multi-barrier approach to safe drinking water. Produced jointly by the Federal-Provincial-Territorial Committee on Drinking Water and the CCME Water Quality Task Group. Canadian Council of Ministers of the Environment, Winnipeg, Manitoba. Disponible à at: www.ccme.ca/assets/pdf/mba_guidance_doc_e.pdf
Chang, Y. et Jung, K. (2004). Effect of distribution system materials and water quality on heterotrophic plate counts and biofilm proliferation. J Microbiol. Biotechnol., 14(6): 1114-1119.
Chao, W.L. (2006). Evaluation of colilert-18 for the detection of coliforms and Escherichia coli in tropical fresh water. Lett. Appl. Microbiol., 42(2): 115-120.
Chao, Y., Ma, L., Yang, Y., Ju, F., Zhang, X.X., Wu, W.M. et Zhang, T. (2013). Metagenomic analysis reveals significant changes of microbial compositions and protective functions during drinking water treatment. Sci. Rep., 3: 3550.
Chao, Y., Mao, Y., Wang, Z. et Zhang, T. (2015). Diversity and functions of bacterial community in drinking water biofilms revealed by high-throughput sequencing. Sci. Rep., 5: 10044.
Chauret, C., Volk, C., Creason, R., Jarosh, J., Robinson, J. et Warnes, C. (2001). Detection of Aeromonas hydrophila in a drinking-water distribution system: a field and pilot study. Can. J. Microbiol., 47:782-786.
Chilton, J. et Seiler, K.P. (2006). Groundwater occurrence and hydrogeological environments. In: Protecting groundwater for health: Managing the quality of drinking-water sources. Schmoll, O., Howard, G., Chilton, J. and Chorus, I. (eds.). IWA Publishing, London, UK.
Cho, H.G., Lee, S.G., Kim, W.H., Lee, J.S., Park, P.H., Cheon, D.S., Jheong, W.H., Jho, E.H., Lee, J.B. et Paik, S.Y. (2014). Acute gastroenteritis outbreaks associated with ground-waterborne norovirus in South Korea during 2008-2012. Epidemiol. Infect., 142(12): 2604-2609.
Córdoba, M.A., Del Coco, V.F., Minvielle, M.C. et Basualdo, J.Á. (2010). Influencing factors in the occurrence of injured coliforms in the drinking water distribution system in the city of La Plata, Argentina. J. Water Health, 8(2): 205-211.
Coulibaly, H.D. et Rodriguez, M.J. (2003). Portrait of drinking water quality in small Quebec municipal utilities. Water Qual. Res. J. Can., 38(1): 49-76.
Coulibaly, H.D. et Rodriguez, M.J. (2004). Development of performance indicators for small Quebec drinking water utilities. J. Environ. Manage., 73(3): 243-255.
Council of the European Union (1998). Council directive 98/83/EC of 3 November 1998 on the quality of water intended for human consumption. Off. J. Eur. Commun., L330: 32.
Covert, T.C., Shadix, L.C., Rice, E.W., Haines, J.R. et Freyberg, R.W. (1989). Evaluation of the autoanalysis colilert test for detection and enumeration of total coliforms. Appl. Environ. Microbiol., 55(10): 2443-2447.
Cox, W. et Giron, J.J. (1993). Gimmicks and gadgets -- taking large core samples made easy with a shop vacuum. Opflow, 19(7): 5.
Craun, G.F., Berger, P.S. et Calderon, R.L. (1997). Coliform bacteria and waterborne disease outbreaks. J. Am. Water Works Assoc., 89(3): 96-104.
Craun, G.F. et Calderon, R.L. (2001). Waterborne disease outbreaks caused by distribution system deficiencies. J. Am. Water Works Assoc., 93:64-75.
DeFelice, N.B., Johnston, J.E. et Gibson, J.M. (2016). Reducing emergency department visits for acute gastrointestinal illnesses in North Carolina (USA) by extending community water service. Environ. Health Perspect., 124(10): 1583-1591.
Delafont, V., Brouke, A., Bouchon, D., Moulin, L. et Hechard, Y. (2013). Microbiome of free-living amoebae isolated from drinking water. Water Res., 47(19): 6958-6965.
DeSimone, L.A., Hamilton, P.A. et Gilliom, R.J. (2009). The quality of our nation's waters-Quality of water from domestic wells in principal aquifers of the United States, 1991-2004-Overview of major findings. U.S. Geological Survey (USGS), Circular 1332, Washington, DC.
Donlan, R.M. (2002). Biofilms: Microbial life on surfaces. Emerg. Infect. Dis., 8(9): 881-890.
Durand, J., Deshommes, E., Nour, S. et Prévost, M. (2016). Monitoring water quality in distribution systems: Laboratory and field validation of on-line multi-parameter probes. 17th Canadian National Conference on Drinking Water. Ottawa, ON.
Dutka, B.J. et El-Shaarawi, A. (1980). Microbiological water and effluent sample preservation. Can. J. Microbiol., 26:921-929.
DVGW (2006a). German national standard: DVWG W 294-1:2006: UV disinfection equipment for water supply systems - part 1: Design and construction, function and operation. Deutscher Verein des Gas und Wasserfachs, Bonn, Germany.
DVGW (2006b). German national standard: DVWG W 294-2:2006: UV disinfection equipment for water supply systems - part 2: Testing (construction, function and efficiency). Deutscher Verein des Gas und Wasserfachs, Bonn, Germany.
DVGW (2006c). German national standard: DVWG W 294-3:2006: UV disinfection equipment for water supply systems - part 3: Measuring windows and sensors for monitoring UV disinfection equipment - requirements, testing and calibration. Deutscher Verein des Gas und Wasserfachs, Bonn, Germany.
DWI (2000). Water, England and Wales: the water supply (water quality) regulations 2000 no. 3184. Drinking Water Inspectorate, London, UK. Available at: www.dwi.gov.uk/regs/si3184/3184.htm#sch1pA
Ebacher, G., Besner, M.C., Clément, B. et Prévost, M. (2012). Sensitivity analysis of some critical factors affecting simulated intrusion volumes during a low pressure transient event in a full-scale water distribution system. Water Res., 46(13): 4017-4030.
Edberg, S.C., Patterson, J.E. et Smith, D.B. (1994). Differentiation of distribution systems, source water, and clinical coliforms by DNA analysis. J. Clin. Microbiol., 32:139-142.
Edberg, S.C., Rice, E.W., Karlin, R.J. et Allen, M.J. (2000). Escherichia coli: the best biological drinking water indicator for public health protection. J. Appl. Microbiol., 88: 106S-116S.
Egorov, A., Paulauskis, J., Petrova, L., Tereschenko, A., Drizhd, N. et Ford, T. (2002). Contamination of water supplies with Cryptosporidium parvum and Giardia lamblia and diarrheal illness in selected Russian cities. Int. J. Hyg. Environ. Health, 205(4): 281-289.
El-Taweel, G.E. et Shaban, A.M. (2001). Microbiological quality of drinking water at eight water treatment plants. Int. J. Environ. Health Res., 11:285-290.
Embrey, S.S. et Runkle, D.L. (2006). Microbial quality of the Nation's ground-water resources, 1993-2004. U.S. Geological Survey (USGS), 2006-5290, Washington, DC.
Escobar, I.C. et Randall, A.A. (2001). Assimilable organic carbon (AOC) and biodegradable dissolved organic carbon (BDOC): complementary measurements. Water Res. 35:4444-4454.
EU (1998). Council directive 98/83/EC on the quality of water intended for human consumption. Official Journal of the European Communities, L 330(5.12): 32-54.
Falkinham, J.O., Pruden, A. et Edwards, M. (2015). Opportunistic premise plumbing pathogens: Increasingly important pathogens in drinking water. Pathogens, 4(2): 373-386.
Fatemeh, D., Reza, Z.M., Mohammad, A., Salomeh, K., Reza, A.G., Hossein, S., Maryam, S., Azam, A., Mana, S., Negin, N., Reza, K.A. et Saeed, F. (2014). Rapid detection of coliforms in drinking water of Arak City using multiplex PCR method in comparison with the standard method of culture (most probable number). Asian Pac. J. Trop. Biomed., 4(5): 404-409.
Fenlon, D.R., Ogden, I.D., Vinten, A. et Svoboda, I. (2000). The fate of Escherichia coli and E. coli O157 in cattle slurry after application to land. J. Appl. Microbiol. Symp. Suppl., 88(29): 149s-156s.
Ferguson, C.M. (1994). Refrigerated autosampling for the assessment of bacteriological water quality. Water Res., 28(4): 841-847.
Figueras, M.J. et Borrego, J.J. (2010). New perspectives in monitoring drinking water microbial quality. Int. J. Environ. Res. Public Health, 7(12): 4179-4202.
Fisher, I., Angles, M., Chandy, J., Cox, P., Warnecke, M., Kastl, G. et Jegatheesan, V. (2000). Biofilms - a sticky situation for drinking water? Water (Australia), 27(2): 33-37.
Fleming, K.K., Dugandzic, J.P., LeChevallier, M.W. et Gullick, R.W. (2006). Susceptibility of distribution systems to negative pressure transients. AWWA Research Foundation and American Water, US.
Fong, T., Mansfield, L.S., Wilson, D.L., Schwab, D.J., Molloy, S.L. et Rose, J.B. (2007). Massive microbiological groundwater contamination associated with a waterborne outbreak in Lake Erie, South Bass Island, Ohio. Environ. Health Perspect., 115(6): 856-864.
Fontanazza, C.M., Notaro, V., Puleo, V., Nicolosi, P. et Freni, G. (2015). Contaminant intrusion through leaks in water distribution system: Experimental analysis. Procedia Eng., 119(1): 426-433.
Fout, G.S., Borchardt, M.A., Kieke, B.A. et Karim, M.R. (2017). Human virus and microbial indicator occurrence in public-supply groundwater systems: Meta-analysis of 12 international studies. Hydrogeol. J., 25(4): 903-919.
Francy, D.S., Helsel, D.R. et Nally, R.A. (2000). Occurrence and distribution of microbiological indicators in groundwater and stream water. Water Environ. Res., 72(2): 152-161.
Fricker, E.J. et Fricker, C.R. (1994). Application of the polymerase chain reaction to the identification of Escherichia coli and coliforms in water. Lett. Appl. Microbiol., 19(1): 44-46.
Friedman, M., Hanson, A., Dewis, K., Kirmeyer, G., LeChevallier, M., Gagnon, G., Truelstrup Hansen, L., Krentz, C., Mosher, M., Payne, S.J., Rosen, J., Hargy, T., Sobrinho, J., Besner, M-C. et Prevost, M. (2009). Strategies for managing total coliform and E. coli in distribution system. Water Research Foundation, Denver, CO.
Fujioka, R.S. et Yoneyama, B.S. (2001). Assessing the vulnerability of groundwater systems to faecal contamination. J. Am. Water Works Assoc., 93:62-71.
Gagnon, G.A., Murphy, H.M., Rand, J.L., Payne, S.J., Springthorpe, S., Matias, F., Nokbeh, R. et Sattar, S.S. (2007). Coliforms in distribution systems; integrated disinfection and antimicrobial resistance. AWWA, AWWA Research Foundation, IWA, Denver, CO.
Geldreich, E.E., Taylor, R.H., Blannon, J.C. et Reasoner, D.J. (1985). Bacterial colonization of point-of-use water treatment devices. J. Am. Water Works Assoc., 77(2): 72-80.
Geldreich, E.E. et Rice, E.W. (1987). Occurrence, significance, and detection of Klebsiella in water systems. J. Am. Water Works Assoc., 79:74-80.
Geldreich, E.E. et LeChevallier, M.W. (1999). Microbial water quality in distribution systems. 5th. Letterman, R.D. (ed.). McGraw-Hill, New York, US.
Glanville, T.D., Baker, J.L. et Newman, J.K. (1997). Statistical analysis of rural well contamination and effects of well construction. Trans. Am. Soc. Agric. Eng., 40(2): 363-370.
Goatcher, L.J., Simpson, K.A. et Emde, K.M.E. (1992). Are all positive microbiological samples created equal? Proceedings from the 1992 AWWA Water Quality Technology Conference. American Water Works Association, Denver, CO.
Gomez-Alvarez, V., Revetta, R.P. et Santo Domingo, J.W. (2012). Metagenomic analyses of drinking water receiving different disinfection treatments. Appl. Environ. Microbiol., 78(17): 6095-6102.
Gomez-Alvarez, V., Humrighouse, B.W., Revetta, R.P. et Santo Domingo, J.W. (2015). Bacterial composition in a metropolitan drinking water distribution system utilizing different source waters. J. Water Health, 13(1): 140-151.
Gonzales, T.R. (2008). The effects that well depth and wellhead protection have on bacterial contamination of private water wells in the Estes Park Valley, Colorado. J. Environ. Health, 71(5): 17-23.
Goss, M.J., Barry, D.A.J. et Rudolph, D.L. (1998). Contamination in Ontario farmstead domestic wells and its association with agriculture: 1. results from drinking water wells. J. Contam. Hydrol., 32(3-4): 267-293.
Gunnarsdottir, M.J., Gardarsson, S.M. et Andradottir, H.O. (2013). Microbial contamination in groundwater supply in a cold climate and coarse soil: Case study of norovirus outbreak at Lake Mývatn, Iceland. Hydrol. Res., 44(6): 1114-1128.
Guzman-Herrador, B., Carlander, A., Ethelberg, S., Freiesleben de Blasio, B., Kuusi, M., Lund, V., Löfdahl, M., MacDonald, E., Nichols, G., Schönning, C., Sudre, B., Trönnberg, L., Vold, L., Semenza, J.C. et Nygård, K. (2015). Waterborne outbreaks in the Nordic countries, 1998 to 2012. Euro Surveill., 20 (24).
Haas, C.N., Meyer, M.A. et Paller, M.S. (1983). Ecology of acid-fast organisms in water supply, treatment, and distribution systems. J. Am. Water Works Assoc., 75(3): 139-144.
Hall, J., Zaffiro, A.D., Marx, R.B., Kefauver, P.C., Krishnan, E.R. et Herrmann, J.G. (2007). On-line water quality parameters as indicators of distribution system contamination. J. Am. Water Works Assoc., 99(1): 66-77.
Hallas, G., Giglio, S., Capurso, V., Monis, P.T. et Grooby, W.L. (2003). Evaluation of chromogenic technologies for use in Australian potable water. J. Appl. Microbiol., 105(4): 1138-1149.
Hänninen M.L., Haajanen, H., Pummi, T., Wermundgen, K., Katila, M.L., Sarkkinen, H., Miettinen, I. et Rautelin, H. (2003). Detection and typing of Campylobacter jejuni and Campylobacter coli and analysis of indicator organisms in three waterborne outbreaks in Finland. Appl. Environ. Microbiol., 69:1391-1396.
Hargy, T.M., Rosen, J., Lechevallier, M., Friedman, M. et Clancy, J.L. (2010). A high-volume sampling method for total coliform and E. coli. J. Am. Water Works Assoc., 102(3): 79-86.
Harris, D.G., Adams, V.D., Sorensen, D.L. et Curtis, M.S. (1987). Ultra-violet inactivation of selected bacteria and viruses with photoreactivation of bacteria. Water Res., 21:687-692.
Hijnen, W.A., Beerendonk, E.F. et Medema, G.J. (2006). Inactivation credit of UV radiation for viruses, bacteria and protozoan (oo)cyst in water: A review. Water Res., 40:3-22.
Hijnen, W.A. et Medema, G.J. (2010). Elimination of micro-organisms by drinking water treatment processes-A review. KWR Watercycle Research Institute. IWA Publishing, London, UK.
Hilborn, E.D., Wade, T., Hicks, L., Garrison, L. et Gargano, J. (2013). Surveillance for waterborne disease outbreaks associated with drinking water and other nonrecreational water - United States, 2009 - 2010. Morb Mortal Wkly Rep, 62(35): 714-720.
Hill, A.S., Friedman, M., Hallett, M., Salo-Zieman, V., Booth, S., Hanson, A., Gupta, K., Akagi, Y., Kochiss, C., Koperski, L., Igoe, P., Kirby, L. et Harper, W. (2018). Use of Flushing as a Corrective Action Under the Revised Total Coliform Rule. Report #4653. Water Research Foundation, Denver, Colorado.
Hoff, J.C. (1986). Inactivation of microbial agents by chemical disinfectants. U.S. Environmental Protection Agency, Cincinnati, Ohio (EPA/600/S2-86/067).
Howe, A.D., Forster, S., Morton, S., Marshall, R., Osborn, K.S., Wright, P. et Hunter, P.R. (2002). Cryptosporidium oocysts in a water supply associated with a cryptosporidiosis outbreak. Emerg. Infect. Dis., 8(6): 619-624.
Hrudey, S.E. et Rizak, S. (2004). Discussion of: rapid analytical techniques for drinking water security investigations. J. Am. Water Works Assoc., 96:110-113.
Hunter, P.R., Chalmers, R.M., Hughes, S. et Syed, Q. (2005). Self-reported diarrhea in a control group: a strong association with reporting of low-pressure events in tap water. Clinical Infect. Dis., 40: e32-e34.
Hynds, P.D., Misstear, B.D. et Gill, L.W. (2012). Development of a microbial contamination susceptibility model for private domestic groundwater sources. Water Resour. Res., 48(12).
Hynds, P.D., Thomas, M.K. et Pintar, K.D. (2014). Contamination of groundwater systems in the US and Canada by enteric pathogens, 1990-2013: A review and pooled-analysis. PLoS One, 9(5): e93301.
Ikonen, J., Pitkänen, T. et Miettinen, I.T. (2013). Suitability of optical, physical and chemical measurements for detection of changes in bacterial drinking water quality. Int. J. Environ. Res. Public Health, 10(11): 5349-5363.
Ikonen, J., Pitkänen, T., Kosse, P., Ciszek, R., Kolehmainen, M. et Miettinen, I.T. (2017). On-line detection of Escherichia coli intrusion in a pilot-scale drinking water distribution system. J. Environ. Manage., 198: 384-392.
ISO (1998). Method 9308-3: Water quality - detection and enumeration of Escherichia coli and coliform bacteria. part 3: Miniaturized method (most probable number) for the detection and enumeration of E. coli in surface and waste water. International Organization for Standardization, Geneva, Switzerland.
ISO (2006). Water quality - Sampling for microbiological analysis. ISO 19458: 2006.
ISO (2012). Method 9308-2: Water quality - enumeration of Escherichia coli and coliform bacteria. part 2: Most probable number method. International Organization for Standardization, Geneva, Switzerland.
ISO (2014). Method 9308-1: Water quality - enumeration of Escherichia coli and coliform bacteria. part 1: Membrane filtration method for waters with low bacterial background flora. International Organization for Standardization, Geneva, Switzerland.
Jack, S., Bell, D. et Hewitt, J. (2013). Norovirus contamination of a drinking water supply at a hotel resort. New Zealand Med. J., 126(1387): 98-107.
Karathanasis, A.D., Mueller, T.G., Boone, B. et Thompson, Y.L. (2006). Effect of soil depth and texture on fecal bacteria removal from septic effluents. J. Water. Health., 4(3): 395-404.
Karim, M.R., Abbaszadegan, M. et Lechevallier, M. (2003). Potential for pathogen intrusion during pressure transients. J. Am. Water Works Assoc., 95(5): 134-146.
Kilb, B., Lange, B., Schaule, G., Flemming, H.C. et Wingender, J. (2003). Contamination of drinking water by coliforms from biofilms grown on rubber-coated valves. Int. J. Hyg. Environ. Health, 206(6): 563-573
Kirmeyer, G., Friedman, M., Martel, K., LeChevallier, M.W., Funk, J., Jackman, M. et Harbour, J. (1999). Pathogen intrusion into potable water. In: Proceedings of the 1999 AWWA Water Quality Technology Conference, Tampa, Florida. American Water Works Association, Denver, Colorado.
Kirmeyer, G.J., Friedman, M., Martel, K., Howie, D., LeChevallier, M., Abbaszadegan, M., Karim, M., Funk, J. et Harbour, J. (2001). Pathogen intrusion into the distribution system. AWWA Research Foundation and American Water Works Association, Denver, CO.
Kirmeyer, G.J., Thomure, T.M., Rahman, R., Marie, J.L., LeChevallier, M.W., Yang, J., Hughes, D.M. et Schneider, O. (2014). Effective microbial control strategies for main breaks and depressurization. Water Research Foundation, Denver, CO.
Kozuskanich, J., Novakowski, K.S. et Anderson, B.C. (2011). Fecal indicator bacteria variability in samples pumped from monitoring wells. Ground Water, 49(1): 43-52.
Kozuskanich, J.C., Novakowski, K.S., Anderson, B.C., Crowe, A.S. et Balakrishnan, V.K. (2014). Anthropogenic impacts on a bedrock aquifer at the village scale. Ground Water, 52(3): 474-486.
Krapac, I.G., Dey, W.S., Roy, W.R., Smyth, C.A., Storment, E., Sargent, S.L. et Steele, J.D. (2002). Impacts of swine manure pits on groundwater quality. Environ. Pollut., 120(2): 475-492.
Kuusi, M., Nuorti, J.P., Hänninen, M-L., Koskela, M., Jussila, V., Kela, E., Miettinen, I. et Ruutu, P. (2005). A large outbreak of campylobacteriosis associated with a municipal water supply in Finland. Epidemiol. Infect., 133(4): 593-601.
Lambertini, E., Borchardt, M.A., Kieke, B.A., Spencer, S.K. et Loge, F.J. (2012). Risk of viral acute gastrointestinal illness from nondisinfected drinking water distribution systems. Environ. Sci. Technol., 46(17): 9299-9307.
Lamka, K.G., LeChevallier, M.W. et Seidler, R.J. (1980). Bacterial contamination of drinking water supplies in a modern rural neighborhood. Appl. Environ. Microbiol., 39(4): 734-738.
Lautenschlager, K., Boon, N., Wang, Y., Egli, T. et Hammes, F. (2010). Overnight stagnation of drinking water in household taps induces microbial growth and changes in community composition. Water Res., 44(17): 4868-4877.LeChevallier, M.W. (1990). Coliform regrowth in distribution systems: a review. J. Am. Water Works Assoc., 82:74-86.
LeChevallier, M.W. (2003). Conditions favouring coliform and HPC bacterial growth in drinking-water and on water contact surfaces. In: Heterotrophic plate counts and drinking-water safety. The significance of HPCs for water quality and human health. J. Bartram, J. Cotruvo, M. Exner, C. Fricker et A. Glasmacher (eds.). IWA Publishing, London, United Kingdom. pp. 177-198.
LeChevallier, M.W. (2014). Conducting self-assessments under the revised total coliform rule. J. Am. Water Works Assoc., 106(9): 90-102.
LeChevallier, M.W. et Au, K.K. (2004). Water treatment and pathogen control: Process efficiency in achieving safe drinking water. IWA Publishing, London, United Kingdom, on behalf of the World Health Organization, Geneva, Switzerland.
LeChevallier, M.W. et McFeters, G.A. (1990). Microbiology of activated carbon. In: Drinking water microbiology: progress and recent developments. G.A. McFeters (ed.). Springer-Verlag, New York, New York. pp. 104-119.
LeChevallier, M.W., Schiemann, D.A. et McFeters, G.A. (1987). Factors contributing to the reduced invasiveness of chlorine-injured Yersinia enterocolitica. Appl. Environ. Microbiol., 53:1358-1364.
LeChevallier, M.W., Lowry, C.D. et Lee, R.G. (1990). Disinfection of biofilms in a model distribution system. J. Am. Water Works Assoc., 82(7): 87-99.
LeChevallier, M.W., Norton, W.D. et Lee, R.G. (1991a). Occurrence of Giardia and Cryptosporidium spp. in surface water supplies. Appl. Environ. Microbiol., 57(9): 2610-2616.
LeChevallier, M.W., Schulz, W. et Lee, R.G. (1991b). Bacterial nutrients in drinking water. Appl. Environ. Microbiol., 57:857-862.
LeChevallier, M.W., Welch, N.J. et Smith, D.B. (1996). Full-scale studies of factors related to coliform regrowth in drinking water. Appl. Environ. Microbiol. 62:2201-2211.
LeChevallier, M.W., Gullick, R.W., Karim, M.R., Friedman, M. et Funk, J.E. (2003). The potential for health risks from intrusion of contaminants into the distribution system from pressure transients. J. Water Health, 1(1): 3-14.
LeChevallier, M.W., Karim, M.R., Weihe, J., Rosen, J.S. et Sabrinho, J. (2006). Coliphage as a potential indicator of distribution system integrity. J. Am. Water Works Assoc., 98:87-96.
LeChevallier, M.W., Schneider, O.D., Weinrich, L.A., Jjemba, P.K., Evans, P.J., Hooper, J.L. et Chappell, R.W. (2015a). An operational definition of biostability in drinking water. Water Research Foundation, Denver, CO.
LeChevallier, M.W., Schneider, O.D., Weinrich, L.A., Jjemba, P.K., Evans, P.J., Hooper, J.L. et Chappell, R.W. (2015b). Guidance manual for control of biostability in drinking water. Water Research Foundation, Denver, CO.
Leclerc, H., Mossel, D.A.A., Edberg, S.C. et Struijk, C.B. (2001). Advances in the bacteriology of the coliform group: their suitability as markers of microbial water safety. Annu. Rev. Microbiol., 55:201-234.
Leclerc, H. (2003). Relationships between common water bacteria and pathogens in drinking-water. In: Heterotrophic plate counts and drinking-water safety: The significance of HPCs for water quality and human health. Bartram, J., Cotruvo, J., Exner, M., Fricker, C. and Glasmacher, A. (eds.). IWA Publishing, London, UK, pp. 80-118.
Lee, D. et Kim, S. (2003). Bacterial species in biofilm cultivated from the end of the Seoul water distribution system. J. Appl. Microbiol., 95(2): 317-324.
Lee, D., Lee, J. et Kim, S. (2005). Diversity and dynamics of bacterial species in a biofilm at the end of the Seoul water distribution system. World J. Microbiol. Biotechnol., 21(2): 155-162.
Lee, S.H., Levy, D.A., Craun, G.F., Beach, M.J. et Calderon, R.L. (2002). Surveillance for waterborne-disease outbreaks--United States, 1999-2000. MMWR Surveill Summ, 51(8): 1-47.
Lee, Y. (2013). Factors controlling bacterial growth in drinking water distribution pipes. Asian J. Chem., 25(3): 1629-1634.
Lehtola, M.J., Nissinen, T.K., Miettinen, I.T., Martikainen, P.J. et Vartiainen, T. (2004). Removal of soft deposits from the distribution system improves the drinking water quality. Water Res. 38:601-610.
Levison, J.K. et Novakowski, K.S. (2012). Rapid transport from the surface to wells in fractured rock: A unique infiltration tracer experiment. J. Contam. Hydrol., 131(1-4): 29-38.
Liang, J.L., Dziuban, E.J., Craun, G.F., Hill, V., Moore, M.R., Gelting, R.J., Calderon, R.L., Beach, M.J. et Roy, S.L. (2006). Surveillance for waterborne disease and outbreaks associated with drinking water and water not intended for drinking--United States, 2003-2004. MMWR Surveill Summ, 55(12): 31-65.
Liu, W.T. et Stahl, D.A. (2007). Chapter 12: Molecular approaches for the measurement of density, diversity, and phylogeny. In: Manual of environmental microbiology. Hurst, C.J., Garland, J.L., Lipson, D.A., Mills, A.L. and Stetzenbach, L.D. (eds.). Third. pp. 139-156.
Locas, A., Barthe, C., Barbeau, B., Carrière, A. et Payment, P. (2007). Virus occurrence in municipal groundwater sources in Quebec, Canada. Can. J. Microbiol., 53(6): 688-694.
Locas, A., Barthe, C., Margolin, A.B. et Payment, P. (2008). Groundwater microbiological quality in Canadian drinking water municipal wells. Can. J. Microbiol., 54(6): 472-478.
Maheux, A.F., Huppé, V., Boissinot, M., Picard, F.J., Bissonnette, L., Bernier, J-T. et Bergeron, M.G. (2008). Analytical limits of four ß-glucuronidase and ß-galactosidase-based commercial culture methods used to detect Escherichia coli and total coliforms. J. Microbiol. Methods, 75(3): 506-514.
Maheux, A.F., Boudreau, D.K., Bisson, M., Dion-Dupont, V., Bouchard, S., Nkuranga, M., Bergeron, M.G. et Rodriguez, M.J. (2014). Molecular method for detection of total coliforms in drinking water samples. Appl. Environ. Microbiol., 80(14): 4074-4084.
Maheux, A.F., Dion-Dupont, V., Bouchard, S., Bisson, M., Bergeron, M.G. et Rodriguez, M.J. (2015). Comparison of four ß-glucuronidase and ß-galactosidase based commercial culture methods used to detect Escherichia coli and total coliforms in water. J. Water Health, 13(2): 340-352.
Maheux, A.F., Bouchard, S., Bérubé, E. et Bergeron, M.G. (2017). Comparison of MI, chromocult®coliform, and compass CC chromogenic culture-based methods to detect Escherichia coli and total coliforms in water using 16S rRNA sequencing for colony identification. J. Water Health, 15(3): 353-359.
Maier, A., Krolik, J., Randhawa, K. et Majury, A. (2014). Bacteriological testing of private well water: A trends and guidelines assessment using five years of submissions data from southeastern Ontario. Can. J. Public Health, 105(3): e203-e208.
Marrero-Ortiz, R., Riley, K.R., Karpiscak, M.K. et Gerba, C.P. (2009). Groundwater quality of individual wells in small systems in Arizona. J. Am. Water Works Assoc., 101:89-100.
Martin, R.S., Gates, W.H., Tobin, R.S., Grantham, D., Sumarah, R., Wolfe, P. et Forestall, P. (1982). Factors affecting coliform bacteria growth in distribution systems. J. Am. Water Works Assoc., 74:34-37.
McDaniels, A.E., Bordner, R.H., Gartside, P.S., Haines, J.R. et Kristen, P. (1985). Holding effects on coliform enumeration in drinking water samples. Appl. Environ. Microbiol., 50:755-762.
McMath, S.M., Sumpler, C., Holt, D.M., Delanoue, A. et Chamberlain, A.H.L. (1999). The face of environmental coliforms in a model water distribution system. Lett. Appl. Microbiol., 28:93-97.
Méric, G., Kemsley, E.K., Falush, D., Saggers, E.J. et Lucchini, S. (2013). Phylogenetic distribution of traits associated with plant colonization in Escherichia coli. Environ. Microbiol., 15(2): 487-501.
Messner, M., Shaw, S., Regli, S., Rotert, K., Blank, V. et Soller, J. (2006). An approach for developing a national estimate of waterborne disease due to drinking water and a national estimate model application. J. Water Health, 4(SUPPL. 2): 201-240.
Miles, S.L., Sinclair, R.G., Riley, M.R. et Pepper, I.L. (2011). Evaluation of select sensors for real-time monitoring of Escherichia coli in water distribution systems. Appl. Environ. Microbiol., 77(8): 2813-2816.
Molina, F., López-Acedo, E., Tabla, R., Roa, I., Gómez, A. et Rebollo, J.E. (2015). Improved detection of Escherichia coli and coliform bacteria by multiplex PCR. BMC Biotechnol., 15(1).
Morin, P., Camper, A., Jones, W., Gatel, D. et Goldman, J.C. (1996). Colonization and disinfection of biofilms hosting coliform-colonized carbon fines. Appl. Environ. Microbiol., 62(12): 4428-4432.
Mosher, M. (2011). Coliform bacteria from a drinking water distribution system: Microbial source tracking, characterization and biofilm formation. MSc thesis. Dalhousie University, Halifax, NS.
Murphy, H.M., Thomas, M.K., Schmidt, P.J., Medeiros, D.T., McFadyen, S. et Pintar, K.D. (2016a). Estimating the burden of acute gastrointestinal illness due to Giardia, Cryptosporidium, Campylobacter, E. coli O157 and norovirus associated with private wells and small water systems in Canada. Epidemiol. Infect., 144(7): 1355-1370.
Murphy, H.M., Thomas, M.K., Medeiros, D.T., McFadyen, S. et Pintar, K.D. (2016b). Estimating the number of cases of acute gastrointestinal illness (AGI) associated with Canadian municipal drinking water systems. Epidemiol. Infect., 144(7): 1371-1385.
Nakano, J., Kameyama, T., Venkateswaran, K., Kawakami, J. et Hashimoto, J. (1990). Distribution and characterisation of hemolytic and enteropathogenic motile Aeromonas in aquatic environment. Microbial Immunol., 34:447-458.
Narasimhan, R., Brereton J., Abbaszadegan, M., Alum, A. et Ghatpande, P. (2004). Sample collection procedures and locations for bacterial compliance monitoring. Awwa Research Foundation, Denver, Colorado.
NHMRC (2016). Australian drinking water guidelines 6, 2001 version 3.3 - updated November 2016. National Health and Medical Research Council (NHMRC), National Resource Management Ministerial Council, Commonwealth of Australia, Canberra, Australia.
Niquette, P., Servais, P. et Savoir, R. (2000). Impacts of pipe materials on densities of fixed bacterial biomass in a drinking water distribution system. Water Res., 34(6): 1952-1956.
Nova Scotia Environment (2012). Nova Scotia treatment standards for municipal drinking water systems. Available at : www.novascotia.ca/nse/water/docs/Treatment_Standards_for_Municipal_Drinking_Water_Systems.pdf.
NRC (2006). Drinking water distribution systems: Assessing and reducing risks. National Research Council. The National Academies Press, Washington, DC.
NSF/ANSI (2018a). Standard 58-Reverse osmosis drinking water treatment systems. NSF International, Ann Arbor, Michigan.
NSF/ANSI (2018b). Standard 419-Public drinking water equipment performance - filtration. NSF International, Ann Arbor, Michigan
NSF/ANSI (2018c). Standard 62-Drinking water distillation systems. NSF International, Ann Arbor, Michigan.
NSF/ANSI (2019). Standard 55-Ultraviolet microbiological water treatment systems. NSF International, Ann Arbor, Michigan.
NSF/ANSI/CAN (2018). Standard 60-Drinking water treatment chemicals - health effects. NSF International, Ann Arbor, Michigan.
Nwachuku, M., Craun, G.F. et Calderon, R.L. (2002). How effective is the TCR in assessing outbreak vulnerability? J. Am. Water Works Assoc., 94(9): 88-96.
Nygård, K., Vold, L., Halvorsen, E., Bringeland, E., Røttingen, J.A. et Aavitsland, P. (2004). Waterborne outbreak of gastroenteritis in a religious summer camp in Norway, 2002. Epidemiol. Infect., 132(2): 223-229.
Nygård, K., Wahl, E., Krogh, T., Tveit, O.A., Bøhleng, E., Tverdal, A. et Aavitsland, P. (2007). Breaks and maintenance work in the water distribution systems and gastrointestinal illness: A cohort study. Int. J. Epidemiol., 36(4): 873-880.
O'Dwyer, J., Dowling, A. et Adley, C.C. (2014). Microbiological assessment of private groundwater-derived potable water supplies in the mid-west region of Ireland. J. Water. Health., 12(2): 310-317.
Olstadt, J., Schauer, J.J., Standridge, J. et Kluender, S. (2007). A comparison of ten USEPA approved total coliform/E. coli tests. J. Water Health, 5:267-282.
OMS (1972). Normes internationales pour l'eau de boisson, 3e édition. Organisation mondiale de la Santé, Genève, Suisse. Disponible à : https://apps.who.int/iris/handle/10665/40042
OMS (1977). Surveillance de la qualité de l'eau de boisson. Organisation Mondiale de la Santé, Genève, Suisse (OMS (Série de monographies, no 63). Disponible à : https://apps.who.int/iris/handle/10665/41292
OMS (2004). Guidelines for drinking-water quality, 3rd edition. Vol. 1. Recommendations. Organisation mondiale de la Santé, Genève, Suisse. Disponible à: https://www.who.int/water_sanitation_health/publications/gdwq3/en/
OMS (2011). Sécurité sanitaire de l'eau dans les bâtiments. Éditions de l'OMS. Genève, Suisse. Disponible à: whqlibdoc.who.int/publications/2011/9789242548105_fre.pdf
OMS (2014). Water safety in distribution systems. WHO Document Production Services, Geneva, Switzerland. Disponible à: https://apps.who.int/iris/handle/10665/204422
OMS (2017). Directives de qualité pour l'eau de boisson : 4e éd. intégrant le premier additif, 4e éd.+1er additif. Organisation mondiale de la Santé, Genève, Suisse. Disponible à: https://apps.who.int/iris/handle/10665/258887
ÖNORM (2001). Austrian national standard: ÖNORM M 5873-1E, plants for disinfection of water using ultraviolet radiation: Requirements and testing, part 1: Low pressure mercury lamp plants. Austrian Standards Institute, Vienna, Austria.
ÖNORM (2003). Austrian national standard: ÖNORM 5873-2E, plants for disinfection of water using ultraviolet radiation: Requirements and testing, part 2: Medium pressure mercury lamp plants. Austrian Standards Institute, Vienna, Austria.
Ontario Ministry of Environment (2006). Procedure for disinfection of drinking water in Ontario. Ontario Ministry of Environment, PIBS 4448e01.
O'Reilly, C.E., Bowen, A.B., Perez, N.E., Sarisky, J.P., Shepherd, C.A., Miller, M.D., Hubbard, B.C., Herring, M., Buchanan, S.D., Fitzgerald, C.C., Hill, V., Arrowood, M.J., Xiao, L.X., Hoekstra, R.M., Mintz, E.D., Lynch, M.F., Bannerman, T., Bradley, B., Bratka, L., Carmean, J., Fugitt, R., Golden, S., Koch, E., Murphy, M., Salehi, E., Smith, F., Osborn, N.C., Wertenbach, J.M., Young, S.M., Baker, M., Bowman, C., Kolaz, H., Messer, B., Nabors, S., White, D., Achen, M., Agin, J., Brisker, T., Byrum, B., Flynn, T., Gerhardt, T., Gosnell, C., Kallis, T., Kirchner, C., McDonnell, D., Ott, M., Panico, P., Utter, C., Bopp, C.A. et Browne, L.H. (2007). A waterborne outbreak of gastroenteritis with multiple etiologies among resort island visitors and residents: Ohio, 2004. Clin. Infect. Dis., 44(4): 506-512.
Page, R.M., Scheidler, S., Polat, E., Svoboda, P. et Huggenberger, P. (2012). Fecal indicator bacteria: Groundwater dynamics and transport following precipitation and river water infiltration. Water Air Soil Pollut., 223(5): 2771-2782.
Park, S.R., Mackay, W.G. et Reid, D.C. (2001). Helicobacter sp. recovered from drinking water biofilm sampled from a water distribution system. Water Res., 35(6): 1624-1626.
Payment, P. et Locas, A. (2005). Evaluation et contrôle de la qualité virologique des eaux souterraines. Report to the Ministère de l'Environnement du Québec, programme d'aide à la recherche et au développement en environnement (PARDE).
Payment, P., Franco, E. et Siemiatycki, J. (1993). Absence of relationship between health effects due to tap water consumption and drinking water quality parameters. Water Sci. Technol., 27:137-143.
Payment, P., Waite, M. et Dufour, A. (2003). Chapter 2: Introducing parameters for the assessment of drinking water quality. In: Assessing microbial safety of drinking water. Dufour, A. et al. eds. World Health Organization and The Organization for Economic Co-operation and Development. IWA Publishing, London, UK. pp. 47-77.
Payne, S.J., Besner, M.C., Lavoie, J., Krentz, C., Truelstrup Hansen, L., Friedman, M., LeChevallier, M.W., Prévost, M. et Gagnon, G.A. (2010). Molecular techniques and data integration: Investigating distribution system coliform events. J. Water Supply Res. T., 59(5): 298-311.
Pedersen, K. (1990). Biofilm development on stainless steel and PVC surfaces in drinking water. Water Res., 24(2): 239-243.
Pedley, S., Yates, M., Schijven, J.F., West, J., Howard, G. et Barrett, M. (2006). Pathogens: Health relevance, transport and attenuation. In: Protecting groundwater for health managing the quality of drinking-water systems. Schmoll, O., Howard, G., Chilton, J. and Chorus, I. (eds.). IWA Publishing, London, UK, pp. 49-80.
Poffe, R. et Op de Beeck, E. (1991). Enumeration of Aeromonas hydrophila from domestic wastewater treatment plants and surface waters. J. Appl. Bacteriol., 71: 366-370.
Pope, M.L., Bussen, M., Feige, M.A., Shadix, L., Gonder, S., Rodgers, C., Chambers, Y., Pulz, J., Miller, K., Connell, K. et Standridge, J. (2003). Assessment of the effects of holding time and temperature on Escherichia coli densities in surface water samples. Appl. Environ. Microbiol., 69(10): 6201-6207.
Powell, K.L., Taylor, R.G., Cronin, A.A., Barrett, M.H., Pedley, S., Sellwood, J., Trowsdale, S.A. et Lerner, D.N. (2003). Microbial contamination of two urban sandstone aquifers in the UK. Water Res., 37(2): 339-352.
Prest, E.I., Hammes, F., van Loosdrecht, M.C.M. et Vrouwenvelder, J.S. (2016a). Biological stability of drinking water: Controlling factors, methods, and challenges. Front. Microbiol., 7: 45.
Prest, E.I., Hammes, F., Kötzsch, S., Van Loosdrecht, M.C.M. et Vrouwenvelder, J.S. (2016b). A systematic approach for the assessment of bacterial growth-controlling factors linked to biological stability of drinking water in distribution systems. Water Sci. Technol. Water Supply, 16(4): 865-880.
Prévost, M., Laurent, P., Servais, P. et Joret, J. (2005). Biodegradable organic matter in drinking water treatment and distribution. American Water Works Association, Denver, CO.
Procopio, N.A., Atherholt, T.B., Goodrow, S.M. et Lester, L.A. (2017). The likelihood of coliform bacteria in NJ domestic wells based on precipitation and other factors. Ground Water, doi:10.1111/gwat.12518.
Ptak, D.J., Ginsburg, W. et Willey, B.F. (1973). Identification and incidence of Klebsiella in chlorinated water supplies. J. Am. Water Works Assoc., 65:604-608.
Raina, P.S., Pollari, F.L., Teare, G.F., Goss, M.J., Barry, D.A. et Wilson, J.B. (1999). The relationship between E. coli indicator bacteria in well-water and gastrointestinal illnesses in rural families. Can. J. Public Health, 90(3): 172-175
Reid, D.C., Edwards, A.C., Cooper, D., Wilson, E. et Mcgaw, B.A. (2003). The quality of drinking water from private water supplies in Aberdeenshire, UK. Water Res., 37(2): 245-254.
Revetta, R.P., Gomez‐Alvarez, V., Gerke, T.L., Santo Domingo, J.W. et Ashbolt, N.J. (2016). Changes in bacterial composition of biofilm in a metropolitan drinking water distribution system. J. Appl. Microbiol., 121(1): 294-305.
Richardson, H.Y., Nichols, G., Lane, C., Lake, I.R. et Hunter, P.R. (2009). Microbiological surveillance of private water supplies in England: The impact of environmental and climate factors on water quality. Water Res., 43(8): 2159-2168.
Rompré, A., Servais, P., Baudart, J., de-Roubin, M. et Laurent, P. (2002). Detection and enumeration of coliforms in drinking water: current methods and emerging approaches. J. Microbiol. Methods, 49:31-54.
Rosen, J.S. et Bartrand, T. (2013). Using online water quality data to detect events in a distribution system. J. Am. Water Works Assoc., 105(7): 22-26.
Rosen, J.S., Sobrinho, J.A.H. et LeChevallier, M. (2009). Statistical limitations in the usefulness of total coliform data. J. Am. Water Works Assoc., 101:68-81.
Rutter, M., Nichols, G.L., Swan, A. et De Louvois, J. (2000). A survey of the microbiological quality of private water supplies in England. Epidemiol. Infect., 124(3): 417-425.
Sakyi, P.A., Asare, R., Anani, C. et Dampare, S.B. (2012). Induced growth of coliform and HPC bacteria in drinking-water pipes. J Environ Prot, 3: 508-517.
Samarajeewa, A.D., Glasauer, S.M., Lauzon, J.D., O'Halloran, I.P., Parkin, G.W. et Dunfield, K.E. (2012). Bacterial contamination of tile drainage water and shallow groundwater under different application methods of liquid swine manure. Can. J. Microbiol., 58(5): 668-677.
Samendra, P.S., Masaaki, K., Charles, P.G. et Ian, L.P. (2014). Rapid detection technologies for monitoring microorganisms in water. Biosens J, 3: 109.
Santé et Bien-être social Canada (1993). Principes et techniques de traitement de l'eau : manuel de production d'eau potable. Association canadienne des eaux potables et usées, Ottawa, Ontario
Santé Canada (2012). Recommandations pour la qualité de l'eau potable au Canada : document technique - La turbidité. Bureau de la qualité de l'eau et de l'air, Direction générale de la santé environnementale et de la sécurité des consommateurs, Santé Canada, Ottawa (Ontario). (Numéro de catalogue H144-9/2013F-PDF). Disponible à: https://www.canada.ca/content/dam/canada/health-canada/migration/healthy-canadians/publications/healthy-living-vie-saine/water-turbidity-turbidite-eau/alt/water-turbidity-turbidite-eau-fra.pdf
Santé Canada (2015). Conseils concernant l'émission et l'annulation des avis d'ébullition de l'eau dans les approvisionnements d'eau potable au Canada. Bureau de la qualité de l'eau et de l'air, Direction générale de la santé environnementale et de la sécurité des consommateurs, Santé Canada, Ottawa (Ontario). (N° de catalogue H128-1/09-578-1F-PDF). Disponible à: https://www.canada.ca/content/dam/canada/health-canada/migration/healthy-canadians/publications/healthy-living-vie-saine/water-advisories-avis-eau/alt/water-advisories-avis-eau-fra.pdf
Santé Canada (2016). Recommandations pour la qualité de l'eau potable au Canada : document technique - Le bromate. Bureau de la qualité de l'eau et de l'air, Direction générale de la santé environnementale et de la sécurité des consommateurs, Santé Canada, Ottawa (Ontario). (N° de catalogue H144-37/2017F-PDF). Disponible à: https://www.canada.ca/content/dam/hc-sc/documents/services/publications/healthy-living/guidelines-canadian-drinking-water-quality-guideline-technical-document-bromate/bromate-fra.pdf
Santé Canada (2019a). Recommandations pour la qualité de l'eau potable au Canada : document technique - Les virus entériques. Bureau de la qualité de l'eau et de l'air, Direction générale de la santé environnementale et de la sécurité des consommateurs, Santé Canada, Ottawa (Ontario). (N° de catalogue H129-6/2019F-PDF). Disponible à: https://www.canada.ca/content/dam/canada/health-canada/migration/healthy-canadians/publications/healthy-living-vie-saine/water-enteric-virus-enterique-eau/alt/water-enteric-virus-enterique-eau-fra.pdf
Santé Canada (2019b). Recommandations pour la qualité de l'eau potable au Canada : document technique - Les protozoaires entériques : Giardia et Cryptosporidium. Bureau de la qualité de l'eau et de l'air, Direction générale de la santé environnementale et de la sécurité des consommateurs, Santé Canada, Ottawa (Ontario). (No de catalogue H144-13/10-2018F-PDF). Disponible à: https://www.canada.ca/content/dam/hc-sc/documents/services/environmental-workplace-health/reports-publications/water-quality/enteric-protozoa-giardia-cryptosporidium/pub1-fra.pdf
Santé Canada (2019c). Conseils sur la matière organique naturelle dans l'eau potable. Document aux fins de consultation publique. Bureau de la qualité de l'eau et de l'air. Direction générale de la santé environnementale et de la sécurité des consommateurs, Santé Canada, Ottawa (Ontario). Disponible à: https://www.canada.ca/content/dam/hc-sc/documents/programs/consultation-organic-matter-drinking-water/NOM20190129-fra.pdf
Santé Canada (2020a). Recommandations pour la qualité de l'eau potable au Canada : Document technique - Escherichia coli. Bureau de la qualité de l'eau et de l'air. Direction générale de la santé environnementale et de la sécurité des consommateurs, Santé Canada, Ottawa (Ontario). (https://www.canada.ca/fr/sante-canada/services/publications/vie-saine/recommandations-pour-qualite-eau-potable-canada-document-technique-escherichia-coli.html).
Santé Canada (2020b). Conseils sur la surveillance de la stabilité biologique de l'eau potable dans les réseaux de distribution - Document aux fins de consultation publique. Bureau de la qualité de l'eau et de l'air. Direction générale de la santé environnementale et de la sécurité des consommateurs, Santé Canada, Ottawa (Ontario).
Scandura, J.E. et Sobsey, M.D. (1997). Viral and bacterial contamination of groundwater from on-site sewage treatment systems. Water Sci. Technol., 35(11-12): 141-146
SCC (2019). Directory of accredited product, process and service certification bodies. Standards Council of Canada, Ottawa, Ontario. Accessed December 2019 from: www.scc.ca/en/accreditation/product-process-and-service-certification/directory-of-accredited-clients.
Schoenen, D. et Kolch, A. (1992). Photoreactivation of E. coli depending on light intensity after UV irradiation. Zentralbl. Hyg., 192:565-570.
Schuster, C.J., Ellis, A.G., Robertson, W.J., Charron, D.F., Aramini, J.J., Marshall, B.J. et Medeiros, D.T. (2005). Infectious disease outbreaks related to drinking water in Canada, 1974-2001. Can. J. Public Health, 96 (4):254-255.
Schwartz, T., Hoffmann, S. et Obst, U. (1998). Formation and bacterial composition of young, natural biofilms obtained from public bank-filtered drinking water systems. Water Res., 32(9): 2787-2797.
September, S.M., Els, F.A., Venter, S.N. et Brözel, V.S. (2007). Prevalence of bacterial pathogens in biofilms of drinking water distribution systems. J. Water Health, 5(2): 219-227.
Shaban, A.M., Haroun, B.M., Ali, M.A. et Elras, M.A. (2008). Comparison between conventional membrane filter and PCR methods for detection of coliform, E. coli and Salmonella in drinking water. J Appl Sci Res, 4(12): 1769-1776.
Shurtz, K.M., Jones, S.C., Sowby, R.B., Hill, D.S. et Woodbury, D.K. (2017). Hydraulic modeling finds, fixes chlorine residual gaps. Opflow, 43(6): 28-30.
Simpson, H. (2004). Promoting the management and protection of private water wells. J. Toxicol. Environ. Health Part A, 67(20-22): 1679-1704.
Smeets, P., Rietveld, L., Hijnen, W., Medema, G. et Stenström, T. (2006). Ch.4: Efficacy of water treatment processes. In: MICRORISK (microbiological risk assessment: A scientific basis for managing drinking water safety from source to tap), pp. 4.1-4.64.
Snead, M.C., Olivieri, V.P., Kawata, K. et Krusé, C.W. (1980). The effectiveness of chlorine residuals in inactivation of bacteria and viruses introduced by post treatment contamination. Water Res., 14: 403.
Somaratne, N. et Hallas, G. (2015). Review of risk status of groundwater supply wells by tracing the source of coliform contamination. Water (Switzerland), 7(7): 3878-3905.
Sommer, R., Lhotsky, M., Haider, T. et Cabaj, A. (2000). UV inactivation, liquid-holding recovery, and photoreactivation of Escherichia coli O157 and other pathogenic Escherichia coli strains in water. J. Food Protection, 63(8): 1015-1020.
Speight, V.L., Kalsbeek, W.D. et DiGiano, F.A. (2004). Randomized stratified sampling methodology for water quality in distribution systems. J. Water Resour. Plann. Manag., 130:330-338.
Statistics Canada (2013a). Households and the environment survey (HES) 2011.
Statistics Canada (2013b). Survey of drinking water plants 2011.
Stevens, M., Ashbolt, N. et Cunliffe, D. (2003). Review of coliforms as microbial indicators of drinking water quality - recommendations to change the use of coliforms as microbial indicators of drinking water quality. National Health and Medical Research Council (NHMRC), Biotext Pty Ltd, Biotext Pty Ltd, Canberra, Australia.
Storey, M.V., van der Gaag, B. et Burns, B.P. (2011). Advances in on-line drinking water quality monitoring and early warning systems. Water Res., 45(2): 741-747.
Swistock, B.R., Clemens, S., Sharpe, W.E. et Rummel, S. (2013). Water quality and management of private drinking water wells in Pennsylvania. J. Environ. Health, 75(6): 60-66.
Sworobuk, J.E., Law, C.B. et Bissonnette, G.K. (1987). Assessment of the bacteriological quality of rural groundwater supplies in northern West Virginia. Water Air Soil Pollut., 36(1-2): 163-170.
Szabo, J. et Minamyer, S. (2014). Decontamination of chemical agents from drinking water infrastructure: A literature review and summary. Environ. Int., 72: 119-123.
Tantawiwat, S., Tansuphasiri, U., Wongwit, W., Wongchotigul, V. et Kitayaporn, D. (2005). Development of multiplex PCR for the detection of total coliform bacteria for Escherichia coli and Clostridium perfringens in drinking water. Southeast Asian J. Trop. Med. Public Health, 36(1): 162-169.
Toccalino, P.L. et Hopple, J.A. (2010). Quality of source water from public-supply wells in the United States, 1993-2007. U.S. Geological Survey (USGS), Circular 1346, Washington, DC.
Toranzos, G.A. et McFeters, G.A. (1997). Detection of indicator microorganisms in environmental freshwaters and drinking waters. In: Manual of environmental microbiology. Hurst, C.J., Knudsen, G.R., McInerney, M.J., Stetzenbach, L.D. and Walter, M.V. (eds.). ASM Press, Washington, D.C., pp. 184-194.
Uhlmann, S., Galanis, E., Takaro, T., Mak, S., Gustafson, L., Embree, G., Bellack, N., Corbett, K. et Isaac-Renton, J. (2009). Where's the pump? associating sporadic enteric disease with drinking water using a geographic information system, in British Columbia, Canada, 1996-2005. J. Water Health, 7(4): 692-698.
U.S. EPA (1991). Guidance manual for compliance with the filtration and disinfection requirements for public water systems using surface water sources. U.S. Environmental Protection Agency, Washington, DC.
U.S. EPA (1999). EPA guidance manual: disinfection profiling and benchmarking. U.S. Environmental Protection Agency, Washington, DC (EPA-815-R-99-013).
U.S. EPA (2002). Health risks from microbial growth and biofilms in drinking water distribution systems. Office of Ground Water and Drinking Water, Washington, DC.
U.S. EPA (2003). Ultraviolet disinfection guidance manual (draft). Office of Water, U.S. Environmental Protection Agency, Washington, DC (EPA 815).
U.S. EPA (2006). 40 CFR parts 9, 141 and 142. National primary drinking water regulations: Ground water rule. Final rule. Fed. Regist., 71(216): 65573-65660.
U.S. EPA (2010). Detection of biological suspensions using online detectors in a drinking water distribution system simulator. Office of Research and Development, Cincinnati, OH.
U.S. EPA (2013). National primary drinking water regulations: revisions to the total coliform rule; proposed rule. U.S. Environmental Protection Agency, Washington, DC (EPA-HQ-OW-2008-0878).
U.S. EPA (2017). Analytical methods approved for compliance monitoring under the revised total coliform rule. Office of Water, EPA, EPA 821-F-17-004, Washington, DC.
van der Gaag, B. et Volz, J. (2008). Real-time on-line monitoring of contaminants in water: Developing a research strategy from utility experiences and needs. KIWA Water Research, Nieuwegein.
van der Kooij, D. et van der Wielen, P.W.J.J. (2014). Microbial growth in drinking-water supplies: Problems, causes, control and research needs. IWA Publishing, London, UK.
van Der Kooij, D., Veenendaal, H.R. et Scheffer, W.J.H. (2005). Biofilm formation and multiplication of Legionella in a model warm water system with pipes of copper, stainless steel and cross-linked polyethylene. Water Res., 39(13): 2789-2798.
van Lieverloo, J.H.M., Mesman, G.A.M., Bakker, G.L., Baggelaar, P,K., Hamed, A. et Medema, G. (2007). Probability of detecting and quantifying fecal contamination of drinking water by periodically sampling for E. coli: a simulation model study. Water Res., 41:4299-4308.
Wallender, E.K., Ailes, E.C., Yoder, J.S., Roberts, V.A. et Brunkard, J.M. (2014). Contributing factors to disease outbreaks associated with untreated groundwater. Groundwater, 52(6): 886-897.
Wang, H., Masters, S., Edwards, M.A., Falkinham, J.O.,3rd et Pruden, A. (2014). Effect of disinfectant, water age, and pipe materials on bacterial and eukaryotic community structure in drinking water biofilm. Environ. Sci. Technol., 48(3): 1426-1435.
Wang, H., Bédard, E., Prévost, M., Camper, A.K., Hill, V.R. et Pruden, A. (2017). Methodological approaches for monitoring opportunistic pathogens in premise plumbing: A review. Water Res., 117: 68-86.
Warnecke, M. (2006). Cryptosporidium oocyst interactions with drinking water pipe biofilms. Cooperative Research Center for Water Quality and Treatment, Research report 5, Adelaide, AUS.
White, C., Tancos, M. et Lytle, D.A. (2011). Microbial community profile of a lead service line removed from a drinking water distribution system. Appl. Environ. Microbiol., 77(15): 5557-5561.
Wingender, J. et Flemming, H. (2004). Contamination potential of drinking water distribution network biofilms. Water Sci. Technol., 49(11-12): 277-286.
Wingender, J. et Flemming, H. (2011). Biofilms in drinking water and their role as reservoir for pathogens. Int. J. Hyg. Environ. Health, 214(6): 417-423.
Worakhunpiset, S. et Tharnpoophasiam, P. (2009). Influence of enrichment broths on multiplex PCR detection of total coliform bacteria, Escherichia coli and Clostridium perfringens, in spiked water samples. Southeast Asian J. Trop. Med. Public Health, 40(4): 795-800.
Yang, J., LeChevallier, M.W., Teunis, P.F.M. et Xu, M. (2011). Managing risks from virus intrusion into water distribution systems due to pressure transients. J. Water Health, 9(2): 291-305.
Yoder, J., Roberts, V., Craun, G.F., Hill, V., Hicks, L.A., Alexander, N.T., Radke, V., Calderon, R.L., Hlavsa, M.C., Beach, M.J. et Roy, S.L. (2008). Surveillance for waterborne disease and outbreaks associated with drinking water and water not intended for drinking--United States, 2005-2006. MMWR Surveill Summ, 57(9): 39-62.
Zacheus, O.M., Iivanainen, E.K., Nissinen, T.K., Lehtola, M.J. et Martikainen, P.J. (2000). Bacterial biofilm formation on polyvinyl chloride, polyethylene and stainless steel exposed to ozonated water. Water Res., 34(1): 63-70.
Zhang, Y., Hong, P.Y., LeChevallier, M.W. et Liu, W.T. (2015). Phenotypic and phylogenetic identification of coliform bacteria obtained using 12 coliform methods approved by the U.S. Environmental Protection Agency. Appl. Environ. Microbiol., 81(17): 6012-6023.
Zhang, Y., Oh, S. et Liu, W.T. (2017). Impact of drinking water treatment and distribution on the microbiome continuum: An ecological disturbance's perspective. Environ. Microbiol., 19(8): 3163-3174.
Zhou, X., Li, H., Sun, L., Mo, Y., Chen, S., Wu, X., Liang, J., Zheng, H., Ke, C., Varma, J.K., Klena, J.D., Chen, Q., Zou, L. et Yang, X. (2012). Epidemiological and molecular analysis of a waterborne outbreak of norovirus GII.4. Epidemiol. Infect., 140(12): 2282-2289.
Zimmer, J.L. et Slawson, R.M. (2002). Potential repair of Escherichia coli DNA following exposure to UV radiation from both medium- and low-pressure UV sources used in drinking water treatment. Appl. Environ. Microbiol., 68(7): 3293-3299.
Annexe A : Arbre décisionnel relatif à l'analyse microbiologique régulière des systèmes à l'échelle municipale

Description de la figure 1
Les mesures recommandées si l'analyse microbiologique régulière de l'eau des systèmes publics révèle une contamination par E. coli ou des coliformes totaux sont présentées sous forme d'arbre décisionnel. Les éléments constitutifs de cet arbre sont des cases, reliées par une flèche unidirectionnelle et renfermant chacune une mesure recommandée. Le cheminement le long de l'arbre et, par conséquent, les mesures recommandées dépendent des résultats de l'analyse microbiologique des échantillons. Du côté gauche, se trouvent les mesures à prendre si l'analyse révèle la présence d'E. coli, du côté droit, celles qui s'imposent en présence de coliformes totaux, mais non d'E. coli. Si un avis d'ébullition de l'eau a été diffusé, il faut choisir les mesures du centre.
Du côté gauche de l'arbre décisionnel, si E. coli est trouvé à plusieurs sites lors de l'analyse régulière, la mesure recommandée est de diffuser un avis d'ébullition de l'eau en collaboration avec les autorités compétentes. Si un seul site est contaminé, la mesure recommandée est de prélever d'autres échantillons (1er nouvel échantillonnage) au site positif et aux sites adjacents à la recherche d'E. coli et de coliformes totaux (Note de bas de page *). Si l'analyse révèle de nouveau la présence d'E. coli au site positif, la mesure recommandée est de diffuser un avis d'ébullition de l'eau en collaboration avec les autorités compétentes. Certaines autorités diffusent un tel avis même si la contamination ne concerne qu'un site. Si le 1er nouvel échantillonnage révèle que le site qui était positif est exempt d'E. coli et de coliformes totaux, la mesure recommandée est de prélever d'autres échantillons (2e échantillonnage) à ce site et aux sites adjacents. Si un de ces sites s'avère contaminé par E. coli, la mesure recommandée est de diffuser un avis d'ébullition de l'eau en collaboration avec les autorités compétentes. Si le 2e nouvelle échantillonnage révèle que les sites sont exempts d'E. coli et de coliformes totaux, l'eau est présumée salubre et la mesure recommandée est de s'en tenir ensuite aux échantillonnages systématiques.
Il faut suivre le cheminement du côté droit de l'arbre décisionnel si l'analyse d'un échantillon révèle la présence de coliformes totaux, mais non d'E. coli. Par conséquent, si des coliformes totaux sont trouvés au 1er ou au 2e nouvel échantillonnage à la recherche d'E. coli, ou, si l'analyse régulière révèle la présence de coliformes totaux, mais non d'E. coli, la mesure recommandée est de prélever d'autres échantillons (1er nouvel échantillonnage) au site positif et aux sites adjacents, à la recherche d'E. coli et de coliformes totaux (Note de bas de page **). Si l'analyse révèle la présence d'E. coli, la mesure recommandée est de diffuser un avis d'ébullition de l'eau en collaboration avec les autorités compétentes. Un tel avis peut être diffusé en présence d'une contamination par des coliformes totaux, mais non par E. coli, lorsque les autorités compétentes le jugent nécessaire. Si le site positif et les sites adjacents s'avèrent exempts de coliformes totaux et d'E. coli lors du 1er nouvel échantillonnage, la mesure recommandée est de prélever d'autres échantillons (2e nouvel échantillonnage) à tous ces sites, à la recherche d'E. coli et de coliformes totaux. S'ils s'avèrent une fois de plus exempts d'E. coli et de coliformes totaux, aucune mesure supplémentaire ne s'impose et l'eau est présumée salubre. La mesure recommandée est alors de s'en tenir ensuite aux échantillonnages systématiques. Si l'analyse révèle une contamination par des coliformes totaux, mais non par E. coli, la mesure recommandée est d'enquêter pour trouver la source de contamination et de prendre des mesures correctives, puis de retourner au haut de l'arbre décisionnel, à la case renfermant la mesure « 1er nouvel échantillonnage et analyse du site positif et des sites adjacents » (Note de bas de page ***).
Dans tous les cas où un avis d'ébullition de l'eau s'impose selon l'arbre décisionnel, il faut suivre le cheminement prévu au centre de celui-ci (Note de bas de page ****). Une fois l'avis diffusé, les mesures recommandées sont d'abord d'enquêter pour trouver la source de contamination et de prendre des mesures correctives, puis de prélever d'autres échantillons (1er nouvel échantillonnage) aux sites positifs et aux sites adjacents. Si E. coli est découvert à l'analyse, les flèches renvoient aux étapes antérieures de l'enquête et des mesures correctives. Sinon, il est recommandé de prélever d'autres échantillons (2e nouvel échantillonnage) aux sites positifs et aux sites adjacents. Si l'analyse révèle une contamination par E. coli, les flèches de l'arbre décisionnel renvoient aux étapes antérieures de l'enquête et des mesures correctives. Sinon, l'eau est présumée salubre, et la mesure recommandée est d'annuler l'avis d'ébullition de l'eau en collaboration avec les autorités compétentes et de s'en tenir ensuite aux échantillonnages systématiques.
Notes de bas de page
- Note de bas de page 1
-
Un avis d'ébullition de l'eau peut être diffusé si un seul site est contaminé dépendant de l'autorité compétente.
- Note de bas de page 2
-
Un avis d'ébullition de l'eau peut être diffusé après avoir obtenu un résultat positif pour les coliformes totaux, sans la présence d'E. coli, si l'autorité compétente le juge nécessaire.
- Note de bas de page 3
-
Si l'on détecte la présence de coliformes totaux dans un échantillon au cours d'un nouvel échantillonnage pour E.coli, il faut suivre le processus de décision recommandé lorsqu'un échantillon donne des résultats positifs pour les coliformes totaux en l'absence d'E. coli (côté droit de l'abre décisionnel).
- Note de bas de page 4
-
Dépendant de l'autorité compétente, un "ordre d'ébullition de l'eau" peut être diffusé au lieu de, ou en même temps, qu'un "avis d'ébullition de l'eau".
Annexe B : Arbre décisionnel relatif à l'analyse microbiologique régulière des systèmes à l'échelle résidentielle

Description de la figure 2
Les mesures recommandées si l'analyse microbiologique régulière de l'eau des systèmes à l'échelle résidentielle révèle une contamination par E. coli ou des coliformes totaux sont présentées sous forme d'arbre décisionnel (Note de bas de page *). Les éléments constitutifs de cet arbre sont des cases reliées par une flèche unidirectionnelle et renfermant chacune une mesure recommandée. Le cheminement le long de l'arbre, et, par conséquent, les mesures recommandées, dépendent des résultats de l'analyse microbiologique des échantillons. Du côté gauche, se trouvent les mesures à prendre si l'analyse a révélé la présence d'E. coli et qu'un avis d'ébullition de l'eau a été diffusé (Note de bas de page **), et du côté droit, celles qui s'imposent en présence de coliformes totaux, mais non d'E. coli.
Du côté gauche de l'arbre décisionnel, si l'analyse régulière révèle la présence d'E. coli, la mesure recommandée est de diffuser un avis d'ébullition de l'eau en collaboration avec les autorités compétentes.
Il faut suivre le cheminement du côté droit de l'arbre décisionnel si l'analyse d'un échantillon révèle la présence de coliformes totaux, mais non d'E. coli. Selon ce cheminement, la mesure recommandée est de prélever d'autres échantillons (1er nouvel échantillonnage) au site positif et aux sites adjacents à la recherche d'E. coli et de coliformes totaux (Note de bas de page ***). Si l'analyse révèle la présence d'E. coli, la mesure recommandée est de diffuser un avis d'ébullition de l'eau en collaboration avec les autorités compétentes. Un tel avis peut être diffusé en présence de coliformes totaux, mais non d'E. coli, lorsque les autorités compétentes le jugent nécessaire. Si les sites visés par le nouvel échantillonnage s'avèrent encore exempts de coliformes totaux et d'E. coli, la mesure recommandée est de prélever d'autres échantillons (2e nouvel échantillonnage) aux sites positifs et aux sites adjacents, à la recherche d'E. coli et de coliformes totaux. Si l'analyse révèle la présence d'E. coli, la mesure recommandée est de diffuser un avis d'ébullition de l'eau en collaboration avec les autorités compétentes. S'il n'y a toujours ni E. coli ni coliformes totaux, aucune mesure supplémentaire ne s'impose et l'eau est présumée salubre. La mesure recommandée est alors de s'en tenir ensuite aux échantillonnages systématiques. Si l'analyse révèle la présence de coliformes totaux, mais non d'E. coli dans n'importe lequel des sites où d'autres échantillons ont été prélevés, la mesure recommandée dépend de l'étendue de la contamination, de l'historique du système, des exigences de l'autorité compétente ainsi que de la présence ou de l'absence d'éclosion (Note de bas de page ***). Ce pourra être soit d'enquêter pour trouver la source de contamination et de prendre des mesures correctives, puis de prélever d'autres échantillons (1er nouvel échantillonnage) aux sites positifs et aux sites adjacents, soit de diffuser un avis d'ébullition de l'eau en collaboration avec les autorités compétentes. Dans le premier cas, si l'analyse révèle l'absence d'E. coli et de coliformes totaux, la mesure recommandée est de prélever d'autres échantillons (2e nouvel échantillonnage) à la recherche d'E. coli et de coliformes totaux. Si les résultats d'analyse sont négatifs, l'eau est alors présumée salubre et la mesure recommandée est de s'en tenir aux échantillonnages systématiques. Si au 1er ou au 2e nouvel échantillonnage l'analyse révèle encore la présence d'E. coli ou de coliformes totaux, la mesure recommandée est de diffuser un avis d'ébullition de l'eau en collaboration avec les autorités compétentes.
Dans tous les cas où un avis d'ébullition de l'eau s'impose selon l'arbre décisionnel, les mesures recommandées sont d'abord d'enquêter pour trouver la source de contamination et de prendre des mesures correctives, et, ensuite, de prélever d'autres échantillons (1er nouvel échantillonnage) aux sites positifs et aux sites adjacents. Si E. coli ou des coliformes totaux sont découverts à l'analyse, les flèches renvoient aux étapes antérieures de l'enquête et des mesures correctives. Sinon, il est recommandé de prélever d'autres échantillons (2e nouvel échantillonnage) aux sites positifs et aux sites adjacents à la recherche d'E. coli et de coliformes totaux. Si l'analyse révèle une contamination par E. coli ou des coliformes totaux, les flèches de l'arbre décisionnel renvoient aux étapes antérieures de l'enquête et des mesures correctives. Sinon, l'eau est présumée salubre, et la mesure recommandée est d'annuler l'avis d'ébullition de l'eau en collaboration avec les autorités compétentes et de s'en tenir ensuite aux échantillonnages systématiques.
Notes de bas de page
- Note de bas de page 1
-
Les propriétaires de systèmes privés (p.ex. un puits individuel desservant un foyer rural) sont responsables de la qualité microbiologique de l'eau entrant dans le système. Les autorités sanitaires devraient toutefois être en mesure, le cas échéant, de fournir des conseils concernant des mesures correctives
- Note de bas de page 2
-
Dépendant de l'autorité compétente, un "ordre d'ébullition de l'eau" peut être diffusé au lieu de, ou en même temps, qu'un "avis d'ébullition de l'eau".
- Note de bas de page 3
-
Un avis d'ébullition de l'eau peut être diffusé sur la base d'un seul résultat positif de Ct, si l'autorité compétente le juge nécessaire.
Annexe C : Liste des acronymes
- ANSANSI
- American National Standards Institute
- ATP
- adénosine triphosphate
- AQ
- assurance de la qualité
- COA
- carbone organique assimilable
- CQ
- contrôle de la qualité
- CMA
- concentration maximale acceptable
- EPA
- Environmental Protection Agency (États-Unis)
- ESSIDES
- eaux souterraines sous l'influence directe d'eaux de surface
- FM
- filtration sur membrane
- FMT
- fermentation multitube
- MCL
- niveau maximum de contaminant (États-Unis)
- MCLG
- objectif de niveau maximum de contaminant (États-Unis)
- MGA
- maladie gastro-intestinale aiguë
- NBH
- numération des bactéries hétérotrophes
- NHMRC
- National Health and Medical Research Council
- NPP
- nombre le plus probable
- NSF
- NSF International
- OMS
- Organisation mondiale de la Santé
- P-A
- présence-absence
- RT-PCR
- réaction en chaîne de la polymérase avec transcriptase inverse
- UFC
- unité formant colonie
- UV
- ultraviolet