Processus d'intégration des données économiques dans les recommandations fédérales relatives aux vaccins

Télécharger le format de rechange
(Format PDF, 6.31 MB, 91 pages)

Organisation :
Agence de la santé publique du Canada

Publiée : 22 février, 2021

Commentaires issus de consultation des intervenants

Le Comité consultatif national de l'immunisation (CCNI) donne à l'Agence de la santé publique du Canada (ASPC) des conseils continus et à jour liés à l'immunisation dans le domaine de la médecine, des sciences et de la santé publique.

Alors que le mandat du CCNI se rapportait à l'innocuité, à l'efficacité potentielle ou réelle et à l'immunogénicité des vaccins ainsi qu'au fardeau des maladies, l'ASPC a élargi celui-ci pour inclure la prise en compte systématique de facteurs programmatiques dans l'élaboration de recommandations fondées sur des données probantes afin de faciliter la prise de décisions opportunes concernant les programmes de vaccination financés par l'État à l'échelle provinciale et territoriale. Les autres facteurs que le CCNI doit systématiquement prendre en compte sont l'économie, l'éthique, l'équité, la faisabilité et l'acceptabilité.

Le processus économique du CCNI décrit la manière dont le CCNI intègre les données économiques à ses recommandations et le moment où il le fait.

Le CCNI cherche maintenant à obtenir des commentaires sur l'ébauche du processus économique de la part des intervenants, y compris, mais sans s'y limiter, les suivants :

  • les provinces et les territoires;
  • le Comité canadien sur l'immunisation;
  • le Groupe de travail sur l'innocuité des vaccins;
  • le Conseil des médecins hygiénistes en chef;
  • les groupes techniques consultatifs nationaux sur la vaccination (GTCNV);
  • les groupes techniques consultatifs provinciaux sur la vaccination (GTCPV);
  • les agences d'évaluation des technologies de la santé;
  • des chercheurs;
  • des responsables des politiques;
  • l'industrie;
  • d'autres parties intéressées.

Le questionnaire a été élaboré pour qu'il vous soit plus facile de faire participer vos collègues à l'examen du processus économique et d'exprimer votre position et vos commentaires généraux. Le questionnaire traite de chaque section du processus économique et comporte des questions clés auxquelles vous devez répondre. Modules A, B et J sont obligatoires, alors que modules C à I sont facultatives. Des instructions supplémentaires pour compléter le questionnaire seront fournis lorsque vous cliquez sur le lien ci-dessous.

Tous les commentaires reçus seront pris en compte par le Secrétariat du CCNI lors de son examen final du processus économique avant qu'ils soient présentés pour approbation finale par le CCNI et rendus publiques.

participez maintenant

Sur cette page

Comité consultatif national de l'immunisation (CCNI) : Processus d'intégration des données économiques dans les recommandations fédérales en matière de vaccins
Module A

VERSION PROVISOIRE du Processus économique

Préambule

Le Comité consultatif national de l'immunisation (CCNI) donne à l'Agence de la santé publique du Canada (ASPC) des conseils continus et à jour liés à l'immunisation dans le domaine de la médecine, des sciences et de la santé publique. Grâce au travail de groupes de travail et avec l'appui d'un secrétariat de l'Agence de la santé publique du Canada, le CCNI fait des recommandations sur l'utilisation de vaccins destinés aux humains qui sont actuellement ou nouvellement approuvés au Canada.

Traditionnellement, le CCNI évaluait l'innocuité, l'efficacité théorique, l'immunogénicité, l'efficacité et le fardeau de la maladie. L'ASPC a récemment élargi ce mandat de façon à pouvoir y inclure l'étude systématique des facteurs programmatiques - économie, éthique, équité, faisabilité et acceptabilité des vaccins - dans la formulation de recommandations fondées sur des données probantes. Ce mandat élargi vise à faciliter la prise de décisions en temps opportun en ce qui a trait aux programmes de vaccination financés par des fonds publics à l'échelle provinciale et territoriale.

Au cours des années à venir, le CCNI s'emploiera à peaufiner ses approches méthodologiques dans le but de tenir compte de ces facteurs programmatiques. Les déclarations du CCNI incluront divers degrés d'analyse programmatique visant les programmes de santé publique.

Le Processus économique du CCNI explique à quel moment et de quelle façon le CCNI intègre des données économiques probantes dans ses recommandations de vaccins.

Pour éclairer la mise au point du Processus, l'information présentée a été recueillie auprès d'organismes canadiens et internationaux d'évaluation des technologies de la santé, le Comité de l'industrie des vaccins (CIV) et autres Groupes techniques consultatifs nationaux pour la vaccination (GTCV) de plusieurs pays.

La consultation des intervenants vise à obtenir les commentaires des partenaires et des intervenants pour garantir le produit le plus précis et utile.

Aperçu du processus économique

Types de données économiques

Ce document fait référence aux deux types communs de données économiques : l'évaluation économique et l'analyse de l'impact budgétaire (Figure 1). Il renvoie également à des examens systématiques (d'évaluations économiques) qui sont des synthèses d'analyses existantes coût-utilité, coût-efficacité, coût-avantage, etc.

Figure 1. Deux types de données économiques probantes couramment utilisées dans la prise de décisions

Figure 1. Deux types de données économiques probantes couramment utilisées dans la prise de décisions. Équivalent textuel ci-dessous.
Figure 1 - Description textuelle

Cette figure offre Deux types de données économiques probantes couramment utilisées dans la prise de décisions.

  1. Évaluation économique - Est-ce rentable?
    • Comprend entre autres les analyses coût-utilité, coût-efficacité, coût-avantage.
    • Analyse des résultats pour la santé et des coûts des solutions de rechange en matière d'interventions en santé.
    • Examine le rapport qualité-prix.
  2. Analyse d'impact budgétaire - Combien cela coûtera-t-il?
    • Analyse d'un changement probable dans les dépenses d'un responsable de budget résultant d'une décision de rembourser une nouvelle intervention dans les soins de santé (ou d'une modification de politique) pour l'ensemble d'une population.
    • Examine le budget.

Selon les commentaires reçus des provinces et des territoires (PT) les analyses économiques du CCNI intégreront des considérations relatives au rapport coût-efficacité dans les lignes directrices du CCNI. Les discussions portant sur les analyses d'impact budgétaire seront revues par le CCNI à une date ultérieure. Par conséquent, dans la suite du présent document, le terme « données économiques probantes » renvoie aux évaluations économiques (nouvelles évaluations économiques et examens systématiques des évaluations économiques existantes).

Plan de travail du CCNI

Le plan de travail du CCNI comprend des projets qui ont été priorisés pour un exercice financier donné. Ces projets ne seront pas nécessairement achevés au cours de l'exercice financier. Le plan de travail pourra être réévalué à la lumière des besoins émergents en matière de santé publique. La Figure 2 décrit les raisons possibles menant à la mise sur pied de groupes de travail et à l'élaboration de nouveaux documents d'orientation par le CCNI ou à l'adoption de nouvelles priorités.

Figure 2. Facteurs qui déterminent le plan de travail du CCNI

Figure 2. Facteurs qui déterminent le plan de travail du CCNI. Équivalent textuel ci-dessous.
Figure 2 - Description textuelle

Cette figure illustre les éléments déclencheurs susceptibles de mener à la création de groupes de travail et à l'élaboration de nouveaux documents d'orientation du CCNI ou à l'établissement de nouvelles priorités. Les éléments déclencheurs comprends : nouveau vaccin ou nouvelle indication, nouvelle recommandation d'un organisme canadien faisant autorité (gouvernement ou organisation professionnelle), préoccupations des PT relatives au programme, adoption de recommandations par des organisations internationales réputées (ACIP, OMS), nouveau signe de problème d'innocuité détecté, problèmes liés à l'approvisionnement en vaccins, urgence de santé publique anticipée (p. ex. cas importés de MVE), changements quant à l'épidémiologie de la maladie (y compris les éclosions), revue du chapitre du GCI, ou publication clé (essai majeur). Abréviations : ACIP = Advisory Committee on Immunization Practices (Centers for Disease Control and Prevention des États-Unis); GCI = Guide canadien d'immunisation; MVE = maladie à virus Ebola; PT = provinces et territoires; OMS = Organisation mondiale de la Santé

Il existe plusieurs groupes de travail qui élaborent des versions préliminaires de produits à des fins d'examen et de vote par le CCNI. Les groupes de travail sont composés de membres du CCNI et d'experts externes. Les groupe de travail peuvent exiger les données probantes suivantes pour éclairer les orientations du CCNI :

  1. Données cliniques (y compris l'innocuité, l'efficacité théorique, l'immunogénicité, l'efficacité et le fardeau de la maladie)
  2. Considérations liées à l'éthique, à l'équité, à la faisabilité et à l'acceptabilité (ÉÉFA)
  3. Données économiques probantes

La Figure 3 décrit le processus utilisé pour déterminer la façon dont le CCNI intègre les données économiques dans ses lignes directrices et le moment opportun de les intégrer. Veuillez voir chaque étape dans la section « Processus économique en détail ».

Figure 3. Aperçu du processus économique du CCNI

Figure 3. Aperçu du processus économique du CCNI. Équivalent textuel ci-dessous.
Figure 3 - Description textuelle

Cette figure est un organigramme illustrant le processus économique général du CCNI. La première étape consiste à déterminer s'il est nécessaire d'effectuer une évaluation économique. Si une telle évaluation n'est pas nécessaire, il n'y a pas d'autres étapes à suivre. Si une évaluation est nécessaire, la prochaine étape consiste à déterminer l'approche pour produire des données économiques. Cette approche peut prendre la forme d'un examen systématique des évaluations économiques ou d'un examen systématique et un ou plusieurs modèles. L'approche (ou la décision d'aller de l'avant avec une évaluation économique) peut être réévaluée en fonction de la rétroaction du GT. La dernière étape est un processus itératif d'acquisition de connaissances, de synthèse des données et d'élaboration de recommandations. Abréviations : Q, question; ES, examen systématique; GT, groupe de travail

Processus économique en détail

Le « Processus économique » comprend trois étapes fondamentales :

1. Évaluation des besoins

Une fois qu'un élément du plan de travail du CCNI a été identifié, la première étape du Processus économique consiste à déterminer si des données économiques sont requises pour que le CCNI puisse faire une recommandation de vaccin.

  • Le plan de travail annuel est élaboré grâce à un processus de collaboration entre le CCN et les PT. Ce processus s'effectue sous la forme d'un sondage et/ou des discussions mené auprès des membres du CCNI et les provinces et territoires canadiens (p. ex. le Comité canadien sur l'immunisation (CCI) et/ou le Conseil des médecins hygiénistes en chef (CMHC)). En fonction de ces priorités, quelques éléments clés du plan de travail sont sélectionnés chaque année pour que le CCNI fasse enquête.
Outil de soutien no 1 : Outil d'établissement des priorités économiques

L'Outil d'établissement des priorités économiques est un outil qualitatif qui sert à évaluer le besoin et l'urgence de générer ou de synthétiser des données économiques pour chaque question de politique. L'évaluation se fonde sur l'épidémiologie, l'innocuité, l'économie et les valeurs sociales. Il n'y a pas d'échelle de notation quantitative ni de pondération des critères évalués. L'Outil d'établissement des priorités économiques vise plutôt à fournir une structure et une orientation pour évaluer le besoin d'obtenir des données économiques probantes, et en cas d'urgence, d'obtenir de telles données. L'Outil d'établissement des priorités économiques sera élaboré et fera l'objet de délibérations par le président ou le vice-président du GT, le Secrétariat (y compris au moins un épidémiologiste ou un médecin spécialiste, et un économiste de la santé), et si nécessaire, des experts en la matière supplémentaires du GT.

  • Une fois que le plan de travail annuel du CCNI est finalisé, l'Outil d'établissement des priorités économiques sera appliqué afin d'évaluer le besoin et l'urgence.

Si l'on détermine qu'il y a un besoin, le Secrétariat fera passer le sujet du plan de travail à la deuxième étape du processus économique (section 2). Les preuves économiques ne seront pas incluses pour un sujet de plan de travail qui n'en a pas suffisamment besoin.

2. Détermination de la méthode

La deuxième étape du Processus économique consiste à choisir la méthode à adopter afin de générer des données économiques probantes pour le sujet du plan de travail. Une analyse du contexte de la documentation évaluée par les pairs, de la littérature grise et des commentaires reçus des experts et des intervenants seront utilisés à cette étape.

Plusieurs facteurs seront pris en compte :

  • le type de base de données économiques probantes nécessaire
  • le moment opportun pour la publication des lignes directrices du CCNI
  • les considérations opérationnelles

Voici trois options de « trousse d'information » pouvant constituer la base de données économiques probantes utilisée au cours du processus décisionnel du CCNI :

  • l'examen systématique;
  • l'examen systématique ET l'évaluation économique fondée sur un modèle de novo (c.-à-d. construit sur mesure) ou fondée sur un modèle adapté;
  • l'examen systématique ET la comparaison de plusieurs modèles.

Prenez note que les trois options comprennent un examen systématique pendant lequel la qualité de l'étude sera évaluée et les données seront extraites des évaluations économiques incluses. Dans la deuxième et troisième option, un modèle de novo (ou adapté) supplémentaire et une comparaison de plusieurs modèles seront inclus dans la base de données probantes, respectivement. Ceux-ci sont décrits ci-après. Une fois qu'une approche a été décidée, un modèle de présentation des preuves économiques proposées est disponible pour décrire la justification.

  • Évaluation économique fondée sur un modèle de novo (ou adapté) - Il s'agit soit d'une nouvelle évaluation économique (c.-à-d. construit sur mesure), ou soit d'une évaluation économique existante qui sera mis-à-jour ou adaptée aux fins du CCNI.
    • Selon des consultations distinctes menées auprès du CCNI, des PT et du Groupe consultatif en matière d'éthique en santé publique de l'ASPC, un modèle adapté ne sera pas fondé sur un modèle élaboré par le secteur (c.-à-d. élaboré par des employés du secteur ou par des consultants commandités par le secteur).
    • Pour déterminer l'évaluation économique existante à actualiser ou à adapter de nombreux facteurs seront pris en considération, dont les suivants : i) la capacité de discuter avec les auteurs (c.-à-d. la volonté des auteurs d'actualiser ou d'adapter leur travail pour les besoins du CCNI); ii) la pertinence de l'évaluation économique par rapport aux besoins du CCNI sur le plan de la population, de l'intervention, du comparateur, des résultats, de l'applicabilité (c.-à-d. région, récence, sources de données); iii) la qualité de l'étude; iv) les sources de financement de l'étude et le rôle des bailleurs de fonds.
  • Comparaison de plusieurs modèles - Il s'agit de la comparaison de deux ou plusieurs évaluations économiques fondées sur un modèle. Les structures, les intrants, les hypothèses et les résultats du modèle seront évalués et comparés.
    • L'une des évaluations économiques utilisées dans une comparaison de plusieurs modèles deviendra un modèle de novo/adapté.
    • Les autres évaluations économiques incluses peuvent être élaborées ou financées par d'autres parties intéressées, comme le milieu universitaire, le gouvernement, un organisme de financement reconnu et le secteur.
    • Les fabricants concernés seront invités à soumettre leurs modèles économiques au cas où le CCNI chercherait à effectuer une comparaison multimodèle. Les parties intéressées qui choisissent de soumettre leur modèle économique au CCNI doivent consulter les Critères de soumission des évaluations économiques fondées sur un modèle. Les parties intéressées de l'industrie peuvent obtenir des renseignements à jour sur les sujets du plan de travail du CCNI en consultant le site Web du CCNI.
Outil d'appui no 2 : Critères de soumission des évaluations économiques fondées sur un modèle

Les Critères de soumission des évaluations économiques fondées sur un modèle décrivent les normes à respecter avant de soumettre un modèle économique au CCNI. Les critères comprennent la manière de réaliser l'évaluation économique et de produire un rapport sur celle-ci, les exigences en matière de logiciel et de durée d'exécution, ainsi que la soumission du code modèle.

Outil de soutien no 3 : Modèle de présentation des données économiques probantes proposées

Le Modèle de présentation des données économiques probantes proposées décrit la justification de la méthode proposée. Plus précisément, il décrit les résultats de l'Outil d'établissement des priorités économiques, les résultats de l'analyse du contexte et d'autres considérations.

3. Acquisition de connaissances, synthèse des données, élaboration des lignes directrices

La troisième étape du Processus économique consiste à acquérir des connaissances, à synthétiser les données et à élaborer des lignes directrices du CCNI. Le travail de base consiste à dresser le plan de projet pour le sujet du plan de travail; à générer et à synthétiser des données économiques probantes; examiner et discuter (au sein du GT) les éléments du plan de travail; et à rédiger un rapport économique pouvant être intégré aux lignes directrices du CCNI. Le CCNI a mis au point les cinq outils suivants pour réaliser et présenter des évaluations économiques et des examens systématiques et pour produire des rapports sur ces ceux-ci :

Outil de soutien no 4 : Lignes directrices provisoires pour l'évaluation économique des vaccins : Canada

Ces Lignes directrices provisoires ont pour but de déterminer les pratiques exemplaires à adopter lors des nouvelles évaluations économiques des vaccins au Canada. Il s'agit de s'assurer que les données sur l'économie sont normalisées, crédibles et pertinentes pour les décideurs du système de soins de santé public du Canada.

Les Lignes directrices provisoires doivent être utilisées pendant que les lignes directrices officielles sont élaborées par le Groupe de travail sur les lignes directrices en matière d'économie du CCNI. Le Groupe de travail s'est réuni en janvier 2019 et se compose d'experts internationaux qui ont une expertise en économie, en modélisation, en maladies infectieuses et en vaccins, ainsi qu'une expérience dans des groupes de travail d'élaboration de lignes directrices. En plus d'avoir une représentation provinciale et territoriale parmi ses membres, le Groupe de travail continuera de solliciter d'autres commentaires des PT par l'entremise du CCI et du CMHC. Les commentaires d'autres intervenants, dont le secteur, le milieu de la recherche au Canada, les organismes d'évaluation des technologies de la santé et le public, seront sollicités. De plus amples renseignements au sujet de la consultation publique seront communiqués dès que nous en disposerons. Les lignes directrices officielles ne sont pas prises en compte dans le cadre du présent processus de consultation publique qui porte sur le Processus économique.

Outil de soutien no 5 : Lignes directrices en matière de production de rapports sur les évaluations économiques des vaccins : Canada

Les Lignes directrices en matière de production de rapports fournissent des conseils sur la production de rapports sur les évaluations économiques destinés au CCNI. Les utilisateurs sont notamment le Secrétariat, ses sous-traitants et les parties intéressées de l'industrie qui soumettent des documents au CCNI dans le cadre d'une comparaison de plusieurs modèles.

Outil de soutien no 6 : Procédure opératoire normalisé (PON) pour les examens systématiques des évaluations économiques portant sur des vaccins

Le PON sert à fournir des conseils sur la réalisation et la présentation d'un examen systématique des évaluations économiques destiné au CCNI.

Outil de soutien no 7 : Modèle de présentation des évaluations économiques

Le Modèle de présentation des évaluations économiques sert à garantir l'uniformité de la présentation, la clarté et l'excellente qualité des évaluations économiques présentées aux groupes de travail et au CCNI.

Outil de soutien no 8 : Modèle de présentation des examens systématiques

Le Modèle de présentation des examens systématiques sert à garantir l'uniformité de la présentation, la clarté et l'excellente qualité des examens systématiques présentés aux groupes de travail et au CCNI.

Mot de la fin

En résumé, les données économiques probantes peuvent être une composante des lignes directrices du CCNI. Les autres éléments comprennent les données cliniques probantes (c.-à-d. l'innocuité, l'efficacité théorique, l'immunogénicité, l'efficacité et le fardeau de la maladie) ainsi que les facteurs liés à l'éthique, à l'équité, à la faisabilité et à l'acceptabilité (ÉÉFA). Les lignes directrices du CCNI seront publiées sur le site Web du CCNI et des avis seront envoyés aux parties intéressées et aux abonnés sur le Web, et généralement avec un avis dans le Relevé des maladies transmissibles au Canada (RMTC).

Abréviations

ACIP
Advisory Committee on Immunization Practices (Centers for Disease Control and Prevention des États-Unis)
ACMTS
Agence canadienne des médicaments et des technologies de la santé
ASPC
Agence de la santé publique du Canada
CCI
Comité canadien sur l'immunisation
CCNI
Comité consultatif national de l'immunisation
CMHC
Conseil des médecins hygiénistes en chef
ÉÉFA
Éthique, équité, faisabilité, acceptabilité
GCI
Guide canadien d'immunisation
GT
Groupe de travail
GTCV
Groupes techniques consultatifs nationaux pour la vaccination
MVE
Maladie à virus Ebola
OMS
Organisation mondiale de la Santé
PON
Procédure opératoire normalisé
PT
Provinces et territoires
RMTC
Relevé des maladies transmissibles au Canada

Comité consultatif national de l'immunisation (CCNI) : Outil de soutien no 1
Guide sur l'établissement des priorités relatives aux données économiques
Module B

Préambule

  • Adaptation à partir de l'outil d'établissement des prioritésNote de bas de page 25 de Qualité des services de santé Ontario et révision pour répondre aux besoins propres aux évaluations de vaccins.
  • Collecte de commentaires à itérations multiples auprès de différents intervenants (c.-à-d. Comité canadien sur l'immunisation [CCI], CCNI, Groupe de travail sur l'économie du CCNI) et lors de la mise à l'épreuve au sein du secrétariat du CCNI.

Pour les utilisateurs

  • Objet : Fournir une structure et une orientation pour évaluer le besoin d'obtenir des données économiques et le degré d'urgence de ce besoin.
  • L'outil se veut qualitatif.
  • Aucune évaluation ou pondération quantitative des critères.
  • Destiné à être utilisé pour une question de politique précise (c.-à-d. de préférence avec une question établie avec l'approche PICO).

Guide sur l'établissement des priorités relatives aux données économiques du CCNI

  • Date à laquelle l'outil a été utilisé
  • Liste des utilisateurs et des rôles
  • Question d'intérêt en matière de politique
Tableau 1. Guide sur l'établissement des priorités relatives aux données économiques du CCNI
Critères Sous-critères Évaluation Raison de l'évaluation
Élevé Moyen Faible Inconnu
Fardeau des maladies a) Incidence ou prévalence (niveaux endémiques) et potentiel d'éclosion Incidence ou prévalence moyenne à élevée, ou potentiel d'éclosion moyen à élevé Incidence ou prévalence faible, ou potentiel d'éclosion limité En cours d'éradication ou aucun potentiel d'éclosion Inconnu aucune donnée disponible
b) Gravité de la maladie (manifestations, séquelles) Mortalité ou morbidité importante Certaine mortalité ou morbidité Aucun effet prévu sur la mortalité ou la morbidité Inconnu aucune donnée disponible
c) Besoin non satisfait en matière de santé
(s'il existe des produits disponibles établissant une norme de soins pour des [sous-]populations d'intérêt, c.-à-d. par groupes d'âge)
Besoins non satisfaits importants Certains besoins non satisfaits Aucun besoin non satisfait Inconnu aucune donnée disponible
d) Fardeau économique de la maladie (fardeau direct pour le système de santé) Fardeau économique important Certain fardeau économique Fardeau économique faible Inconnu aucune donnée disponible
Avantage proposé et problèmes de sécurité possibles a) Efficacité : Potentiel d'amélioration des résultats pour la santé par rapport aux autres solutions existantes Avantage possible important Certain avantage Aucun avantage attendu ou avantage inférieur possible Inconnu aucune donnée disponible
b) Modification de la dynamique de la maladie ou des effets indirects du programme Avantage possible important Certain avantage Aucun avantage attendu Inconnu aucune donnée disponible
c) Fardeau possible en raison des problèmes de sécurité (incidence, gravité) Aucune préoccupation liée à la sécurité Certaines préoccupations liées à la sécurité Importantes préoccupations liées à la sécurité Inconnu aucune donnée disponible
Considérations économiques a) Coûts différentiels pour rendre le vaccin disponible (coût par personne complètement vaccinée, vaccin + son administration) Plus de 300 $ De 100 $ à 300 $ Moins de 100 $ Inconnu aucune donnée disponible
b) Effet possible sur le budget (à partir de la mise en œuvre du programme de vaccination) Effet important sur le budget Certain effet sur le budget Peu d'effet sur le budget Inconnu aucune donnée disponible
c) Compensation des coûts pour le système de santé (c.-à-d. en raison de diminutions multiples : consultations médicales, morbidité, mortalité, coûts de traitement, etc.) Compensation importante attendue Certaine compensation attendue Aucune compensation attendue Inconnu aucune donnée disponible
Considérations relatives aux valeurs sociales a) Effet possible sur les valeurs sociales et l'équité (voir le cadre sur l'EEFA [éthique, équité, faisabilité et acceptabilité]) Importants problèmes relatifs aux valeurs sociales et à l'équité Certains problèmes relatifs aux valeurs sociales et à l'équité Aucun effet notable sur les valeurs sociales ou l'équité Inconnu aucune donnée disponible

Quel est le besoin de données économiques? : Élevé, moyen ou faible

Les principales considérations pour cette décision étaient les suivantes :

  • 1 -
  • 2 -

Etc.

Tableau 2. Évaluer l'urgence des données économiques
Critères Sous-critères Évaluation Raison de l'évaluation
Élevé Moyen Faible Inconnu
Urgence a) Recommandation canadienne (p. ex. CCMTMV, SCP, SOGC, provinces/territoires) Trois organisations ou plus
Forte recommandation
Une ou deux organisations
Recommandation moyenne
Aucune organisation
Faible recommandation
Unknown aucune donnée disponible
b) Disponibilité actuelle du vaccin (financement public) Largement disponible
(trois provinces ou plus)
Certaine disponibilité
(une ou deux provinces)
Disponibilité limitée ou inexistante Inconnu aucune donnée disponible
c) Recommandation internationale (p. ex. ACIP, JCVI, ATAGI) Nombreuses régions internationales Une région internationale Aucune Inconnu aucune donnée disponible
d) Préoccupations des provinces/territoires concernant les programmes Forte demande/Trois provinces ou plus Certaine demande/Une ou deux provinces Aucune Inconnu aucune donnée disponible
e) Demande d'intervenants, ce qui comprend le public, les cliniciens, les fabricants, etc. Demande de nombreux intervenants ou d'au moins un intervenant national Demande d'un intervenant ou d'au moins un intervenant provincial Aucune Inconnu aucune donnée disponible

Quelle est l'urgence des données économiques? : Élevée, moyenne ou faible

Les principales considérations pour cette décision étaient les suivantes :

  • 1 -
  • 2 -

Etc.

Abréviations : CCMTMV, Comité consultatif de la médecine tropicale et de la médecine des voyages; SCP, Société canadienne de pédiatrie; SOGC, Société des obstétriciens et gynécologues du Canada; ACIP, US Advisory Committee on Immunization Practices; JCVI, UK Joint Committee on Vaccination and Immunisation; ATAGI, Australian Technical Advisory

Comité consultatif national de l'immunisation (CCNI) : Outil de soutien no 2
Critères de soumission des évaluations économiques fondées sur un modèle
Module C

Les parties intéressées qui soumettent au CCNI des évaluations économiques fondées sur un modèle doivent se conformer aux critères suivants :

  • respecter les Lignes directrices provisoires pour l'évaluation économique des vaccins du CCNI. Ce document décrira les exigences applicables aux évaluations économiques, y compris la perspective, le taux d'actualisation et le comparateur;
  • les Lignes directrices en matière de production de rapports sur les évaluations économiques du CCNI. Ce document décrira les exigences applicables au rapport qui doit être soumis en même temps que l'évaluation économique fondée sur un modèle;
  • fournir un accès complet au code de programmation (p. ex., les macros et le code VBA). Le CCNI doit pouvoir faire varier chacun des paramètres, afficher les calculs et exécuter le modèle afin de générer des résultats. Autrement dit, le modèle doit être entièrement déverrouillé et exécutable;
  • utiliser les logiciels suivants : Excel, TreeAge et R.
    • Avant d'utiliser un autre logiciel spécialisé, il faut d'abord communiquer avec le CCNI pour s'assurer que cet autre logiciel est acceptable. S'il est jugé acceptable, les parties intéressées recevront des instructions sur la façon dont le modèle et le logiciel doivent être fournis dans le cadre de la soumission (p. ex., licences, logiciels). Ces derniers leur seront retournés à la fin du processus d'examen à leurs frais;
  • fournir des renseignements de base sur la façon de modifier les paramètres d'entrée et d'exécuter le modèle;
  • s'assurer que la durée d'exécution du modèle n'est pas trop longue sur un ordinateur personnel (c'est-à-dire qu'elle ne dépasse pas un jour ouvrable ou huit heures sur un ordinateur standard).

Tout écart par rapport à ces exigences doit être mentionné au CCNI et accepté par ce dernier avant la soumission. Veuillez transmettre les données complètes sur les écarts par rapport à ces exigences à phac.naci-ccni.aspc@canada.ca.

Comité consultatif national de l'immunisation (CCNI) : Outil de soutien no 3
Modèle de présentation pour la proposition sur les données économiques
Module D

Diapositive 3-1. Proposition sur les données économiques: Sujet

Diapositive 3-1. Proposition sur les données économiques: Sujet. Équivalent textuel ci-dessous.
Diapositive 3-1 - Description textuelle

Proposition sur les données économiques: Sujet

Diapositive 3-2. Outil d'établissement des priorités économiques : Sommaire

Diapositive 3-2. Outil d'établissement des priorités économiques : Sommaire. Équivalent textuel ci-dessous.
Diapositive 3-2 - Description textuelle
  • Question: [question de recherche selon l'approche PICO]
  • Besoin de données économiques? [Élevé, moyen ou faible]
    • Raison(s)
    • Ex. : Fardeau de la maladie (p. ex., incidence, prévalence ou éclosions; gravité de la maladie; besoin non satisfait), avantage proposé et problèmes de sécurité possibles, considérations économiques (coûts différentiels, effet sur le budget, compensation des coûts), considérations relatives aux valeurs sociales
  • Urgence des données économiques? [Élevée, moyenne ou faible]
    • Raison(s)
    • Ex. : Recommandations canadiennes (p. ex., CCMTMV), disponibilité actuelle du vaccin, recommandation internationale (p. ex., Advisory Committee on Immunization Practices [ACIP], préoccupations liées au programme des provinces et territoires, demande d'intervenants

Diapositive 3-3. Outil d'établissement des priorités économiques: sommaire

Diapositive 3-3. Economic Prioritization Tool: Summary continued. Équivalent textuel ci-dessous.
Diapositive 3-3 - Description textuelle
  • Analyse de la conjoncture :
    • Ex. : Un modèle canadien existant (analyse coût-utilité [ACU]). Les auteurs ont conclu que le programme de vaccination est rentable à 100 $ par année de vie ajustée en fonction de la qualité (AVAQ).
    • Un modèle au Chili (ACU). La population à l'étude était plus vaste que notre population d'intérêt. Les auteurs ont conclu que le programme de vaccination permet des économies.
  • Considérations :
    • Ex. : Étant donné qu'il existe un modèle canadien pertinent, nous souhaitons accorder un contrat pour la mise à jour du modèle. Nous sommes en discussion avec les auteurs.
    • Ex. : Il existe de nombreux modèles économiques, dont cinq études canadiennes pertinentes pour notre approche PICO. Un nouveau modèle économique pourrait s'avérer redondant. Un examen systématique devrait s'avérer suffisant. / Une comparaison de plusieurs modèles pourrait faciliter la compréhension des résultats hétérogènes.
    • Ex. : Il s'agit d'un nouveau vaccin. Un modèle économique est nécessaire pour la prise de décisions.

[Sujet] :
Le GT propose [un examen systématique OU un examen systématique + au moins un modèle économique.]
ou
Aucun données économiques sont proposé sur le sujet pour l'exercice en cours.

Comité consultatif national de l'immunisation (CCNI) : Outil de soutien no 4
Lignes directrices provisoires pour l'évaluation économique des vaccins : Canada
Module E

Objet

Ces Lignes directrices provisoires ont pour but d'informer les pratiques exemplaires à adopter pour effectuer de nouvelles évaluations économiques des vaccins au Canada. Il s'agit de s'assurer que les données sur l'économie sont normalisées, crédibles et pertinentes pour les décideurs du système public de soins de santé du Canada.

Contexte

Traditionnellement, le Comité consultatif national de l'immunisation (CCNI) du Canada évaluait les vaccins en fonction de leur efficacité clinique et de leur innocuité. En 2016, il a élargi son mandat et, depuis, tient compte de considérations liées à l'économie, à l'équité, à l'éthique, à la faisabilité et à l'acceptabilité dans la formulation de ses recommandations sur l'utilisation des vaccins.

Le Canada dispose actuellement de lignes directrices sur l'évaluation économique générale des technologies de la santé. L'Agence canadienne des médicaments et des technologies de la santé (ACMTS) a révisé ces lignes directrices en 2016Note de bas de page 1. Les technologies de la santé comprennent entre autres les médicaments, les instruments médicaux, les produits diagnostiques et les procédures.

Même si les recommandations formulées dans les Lignes directrices de l'ACMTS s'appliquent de manière générale aux vaccins, il a été établi que ces derniers doivent faire l'objet de lignes directrices particulières en raison de leur caractère unique et des maladies infectieuses qu'ils servent à éviter.

Le Groupe de travail sur les lignes directrices en matière d'économie du CCNI élabore actuellement des lignes directrices particulières portant sur les vaccins. D'ici leur publication, le CCNI appliquera les présentes Lignes directrices provisoires à la réalisation des évaluations économiques. Elles sont largement inspirées des Lignes directrices de l'ACMTS, qui ont été modifiées ou auxquelles des commentaires ont été ajoutés en fonction des particularités des vaccins.

Énoncés des lignes directrices

Veuillez vous reporter aux 15 énoncés des lignes directrices figurant dans les Lignes directrices de l'ACMTS.Note de bas de page 1 Les Lignes directrices provisoires sont conformes aux recommandations de l'ACMTS, sauf indication contraire dans le présent document. La lettre « M » dans le tableau ci-dessous indique que l'énoncé provisoire diffère de l'énoncé original de l'ACMTS (et que ce dernier a été modifié). La lettre « A » signifie qu'un commentaire a été ajouté à l'énoncé de l'ACMTS, mais que ce dernier n'a pas été modifié. Les modifications et les commentaires supplémentaires sont présentés dans la section suivante.

Tableau 3. Résumé des différences entre les lignes directrices provisoires du CCNI et les lignes directrices de l'ACMTS
# Sujet Modification? Énoncé
1 Problème de décision - aucune donnée disponible
2 Types d'évaluations - aucune donnée disponible
3 Population cible - aucune donnée disponible
4 Comparateurs - aucune donnée disponible
5 Perspective M

ACMTS :
« Dans l'analyse de référence, la perspective est celle du payeur public des soins de santé. Lorsque d'autres perspectives que celle adoptée dans l'analyse de référence revêtent un intérêt pour le décideur et sont susceptibles d'avoir des effets importants sur les résultats de l'analyse, les intégrer à d'autres analyses. »

Énoncé provisoire :
Dans l'analyse de référence, la perspective est celle du payeur public des soins de santé. S'il y a lieu, une perspective sociétale pourra être adoptée dans le cadre d'analyses complémentaires.

6 Horizon temporel M

ACMTS :
« Dans l'analyse de référence, déterminer un horizon temporel suffisamment long pour détecter toutes les différences pertinentes entre les interventions quant à leurs coûts et à leurs résultats (effets sur la santé) futurs. L'horizon temporel devrait être déterminé en fonction de la maladie et de l'effet probable de l'intervention. »

Énoncé provisoire :
Dans l'analyse de référence, déterminer un horizon temporel individuel suffisamment long pour détecter toutes les différences pertinentes entre les interventions quant à leurs coûts et à leurs résultats (effets sur la santé) futurs. Déterminer l'horizon temporel en fonction de la maladie et de l'effet probable de l'intervention.

Ne pas définir l'horizon temporel à l'échelle de la population avant de procéder à l'analyse, car la modélisation se poursuivra jusqu'à l'atteinte de l'état stable.

7 Actualisation A aucune donnée disponible
8 Modélisation M

ACMTS :
« Justifier le choix de la technique de modélisation. Ne pas complexifier la démarche plus qu'il ne le faut pour s'attaquer au problème de décision. »

Énoncé provisoire :
Justifier le choix de la technique de modélisation. Ne pas complexifier la démarche plus qu'il ne le faut pour s'attaquer au problème de décision. Tenir compte de la dynamique de transmission s'il y a lieu.

9 Efficacité A aucune donnée disponible
10 Mesure et évaluation de la santé A aucune donnée disponible
11 Utilisation et coût des ressources A aucune donnée disponible
12 Analyse M

ACMTS :
« Dans l'analyse de référence, calculer la valeur probable des coûts et des résultats dans le cadre d'une analyse probabiliste, où l'on précise les lois de probabilité des paramètres incertains. »

Énoncé provisoire :
Dans l'analyse de référence des modèles statiques, calculer la valeur probable des coûts et des résultats dans le cadre d'une analyse probabiliste, où l'on précise les lois de probabilité des paramètres incertains.

Dans le cas des modèles dynamiques, faire preuve de jugement pour déterminer si l'analyse probabiliste est appropriée.

Dans le cas des analyses de sensibilité, envisager d'appliquer une analyse déterministe de l'incertitude paramétrique (p. ex. unidirectionnelle, multidirectionnelle, analyse de seuil).

13 Incertitude - aucune donnée disponible
14 Équité - aucune donnée disponible
15 Compte rendu de l'évaluation - aucune donnée disponible
A = commentaire ajouté, mais énoncé de l'ACMTS non modifié; M = modifications de l'énoncé de l'ACMTS. Abréviation : ACMTS = Agence canadienne des médicaments et des technologies de la santé.

Énoncés modifiés ou commentaires supplémentaires

5. Perspective

Énoncé(s) de l'ACMTS :
« 5.1. Dans l'analyse de référence, la perspective est celle du payeur public des soins de santé. La perspective de l'évaluation économique est fonction du problème de décision.
5.3 Lorsque d'autres perspectives que celle adoptée dans l'analyse de référence revêtent un intérêt pour le décideur et sont susceptibles d'avoir des effets importants sur les résultats de l'analyse, les intégrer à d'autres analyses. »
Commentaire du CCNI :

Dans le contexte des vaccins et des maladies infectieuses, la perspective sociétale pourra s'avérer particulièrement intéressante pour le décideur. Aux États-Unis, l'Advisory Committee on Immunization Practices (ACIP) recommande d'adopter une perspective sociétale, à moins qu'il soit fortement justifié de faire autrementNote de bas de page 2. Cette perspective recouvre un large éventail de coûts et d'effets en plus de ceux liés à la santé.

Les coûts non liés à la santé comprennent les coûts assumés par les parties suivantesNote de bas de page 1 :

  1. Gouvernement : services sociaux comme l'aide à domicile ou La Popote roulante;
  2. Assureur privé : services communautaires, les soins en maison de soins;
  3. Patients et aidants : débours personnels (p. ex. la quote-part à payer), coût des déplacements, rémunération des aidants, primes versées à des assureurs privés, temps que le patient consacre aux déplacements et aux traitements;
  4. Coûts liés à la productivité : perte de productivité en raison de périodes d'absence du travail ou des études, temps de travail perdu par le patient ou ses aidants consacrés à du travail non rémunéré (p. ex. à des tâches ménagères), coûts assumés par l'employeur pour l'embauche et la formation de remplaçants.

Effets non liés à la santéNote de bas de page 1,Note de bas de page 3

  • Amélioration du niveau de scolarité
  • Accroissement du rendement au travail
  • Diminution du risque financier pour le ménage
  • Hausse du pouvoir d'attraction touristique
  • Accès à l'information pour les patients
  • Diminution des comportements criminels

Veiller à ne pas comptabiliser en double les coûts et les effets non liés à la santéNote de bas de page 4.

Énoncé provisoire du CCNI :

Dans l'analyse de référence, la perspective est celle du payeur public des soins de santé. S'il y a lieu, une perspective sociétale pourra être adoptée dans le cadre d'analyses complémentaires.

6. Horizon temporel

Énoncé(s) de l'ACMTS :

« 6.1. Dans l'analyse de référence, déterminer un horizon temporel suffisamment long pour détecter toutes les différences pertinentes entre les interventions quant à leurs coûts et à leurs résultats (effets sur la santé) futurs. L'horizon temporel devrait être déterminé en fonction de la maladie et de l'effet probable de l'intervention. »

Commentaire du CCNI :

Dans le cas des maladies chroniques, le modèle économique fait le suivi de personnes atteintes de la maladie en question sur une période donnée, que l'on appelle « horizon temporel ». Dans le cas des maladies infectieuses, le modèle économique peut faire le suivi (i) des personnes atteintes de l'infection uniquement ou (ii) des personnes atteintes de l'infection et de celles qui ne le sont pas, sur une période donnée. Lorsque le suivi ne porte que sur les personnes atteintes, la dynamique de la maladie (c.-à-d. la transmission de pathogènes entre des personnes ou des segments de la population) n'est pas prise en compte. Par conséquent, l'horizon temporel du modèle portant sur une maladie infectieuse peut être très semblable à celui du modèle portant sur une maladie chronique. Cet horizon temporel peut être qualifié d'horizon temporel individuel. Lorsque le suivi porte sur les personnes atteintes de l'infection et sur celles qui ne le sont pas, le modèle tient compte de la dynamique de la maladie. Cet horizon temporel peut être qualifié d'horizon temporel populationnel ou à l'échelle du programme.

Horizon temporel individuel : période de suivi d'une cohorte unique/de personnes. Les chercheurs qui choisissent cet horizon temporel doivent tenir compte des facteurs suivants :

  • durée de l'efficacité du vaccinNote de bas de page 3;
  • réduction des séquelles chroniques (p. ex. de la surdité ou des déficits neurologiques faisant suite à une méningite) attribuables au vaccinNote de bas de page 3;
  • report de l'issue de la maladie (p. ex. du cancer du col de l'utérus ou hépatopathie décompensée) attribuable au vaccinNote de bas de page 3.

Il est souvent recommandé d'adopter un horizon temporel vie entière lorsqu'il est prévu que le vaccin aura une incidence sur la survie ou que ses effets bénéfiques perdureront tout au long de la vie de la personneNote de bas de page 5,Note de bas de page 6. Toutefois, ce type d'horizon temporel vie entière exige presque toujours que les données soient extrapolées au-delà de la période de suivi des essais cliniques ou des études d'observation disponibles. Ce facteur ajoute à l'incertitude de l'analyse. L'utilisation d'un horizon temporel court peut se justifier si la durée de l'efficacité du vaccin et les coûts et effets pertinents sont consignés pendant cette période. Ainsi, l'utilisation d'un horizon temporel court est appropriée dans le cas d'une infection aiguë sans séquelles à long termeNote de bas de page 6. Des analyses de sensibilité doivent être réalisées selon différents horizons temporels.

Horizon temporel populationnel : période requise pour obtenir un effet d'immunité collective après l'instauration d'un programme de vaccination. En d'autres termes, il s'agit du nombre de cohortes modélisées. En général, les modèles dynamiques simulent l'épidémiologie avant l'instauration du programme de vaccination (période d'adaptation et de rodage), après l'instauration du programme (période d'évaluation) et après que les estimations ont atteint un plateau (c.-à-d. après que les estimations épidémiologiques, notamment l'issue de la maladie, se sont stabilisées et ont cessé d'évoluer dans le temps)Note de bas de page 5. Cette dernière étape porte le nom d'« état stable ». Laisser le modèle courir jusqu'à l'atteinte de l'état stable; en d'autres termes, ne pas définir l'horizon temporel populationnel avant d'amorcer l'analyseNote de bas de page 5.

L'horizon temporel peut avoir des effets importants sur les résultats du modèle dynamiqueNote de bas de page 7. C'est pourquoi, en Allemagne, le comité permanent de la vaccination (STIKO) recommande de rendre compte des résultats relatifs au rapport coût/efficacité à l'étape de l'état stable ainsi qu'à différents moments de la période précédant cet étatNote de bas de page 8.

Énoncé provisoire du CCNI :

Dans l'analyse de référence, déterminer un horizon temporel individuel suffisamment long pour détecter toutes les différences pertinentes entre les interventions quant à leurs coûts et à leurs résultats (effets sur la santé) futurs. Déterminer l'horizon temporel en fonction de la maladie et de l'effet probable de l'intervention.

Ne pas définir l'horizon temporel à l'échelle de la population avant de procéder à l'analyse, car la modélisation se poursuivra jusqu'à l'atteinte de l'état stable.

7. Actualisation

Énoncé(s) de l'ACMTS :

« 7.1. Dans l'analyse de référence, actualiser les coûts et les résultats (effets) des interventions pour une période dépassant la première année afin de présenter les valeurs selon un taux de 1,5 % par an.
7.2. Évaluer le retentissement de l'incertitude liée au taux d'actualisation en comparant les résultats de l'analyse de référence à ceux d'analyses complémentaires à l'aide des taux de 0 % et de 3 % par an. »

Commentaire du CCNI :

Contrairement à celui d'autres traitements curatifs, le rapport coût/efficacité des programmes de vaccination variera probablement fortement en fonction de l'actualisationNote de bas de page 9. Ceci parce que les effets bénéfiques ne surviennent pas nécessairement immédiatement après la vaccination, mais plutôt à long terme. Ainsi, un vaccin qui serait administré aujourd'hui pourrait faire effet après plusieurs années (p. ex. le vaccin contre le virus du papillome humain pourra protéger une femme contre le cancer du col de l'utérus plusieurs années après son administration). Ou, les effets bénéfiques des vaccins qui permettent d'éviter un décès prématuré ou une incapacité chronique à un jeune âge (comme le vaccin contre la polio ou le vaccin contre le rotavirus mortel) peuvent se faire sentir pendant la vie entière de la personne vaccinée et même chez les générations suivantesNote de bas de page 9. Le rapport coût/efficacité des programmes de vaccination varie fortement en fonction de l'actualisation des effets bénéfiques à long terme, car il se peut que l'on accorde peu d'importance à ces effets bénéfiques.

C'est pourquoi certains économistes de la santé avancent que les effets sur la santé devraient être actualisés à un taux plus faible que les coûts (actualisation différentielle)Note de bas de page 9. L'actualisation différentielle peut toutefois donner lieu à des situations paradoxales (paradoxe de Keeler-Cretin)Note de bas de page 10. En bref, les meilleurs résultats en matière de coût/efficacité pourraient théoriquement être obtenus en reportant indéfiniment une intervention. La plupart des lignes directrices recommandent d'actualiser les coûts et les résultats au même tauxNote de bas de page 9. Un organisme a suggéré d'étudier l'effet de taux d'actualisation plus faibles dans le cadre de l'analyse de sensibilité lorsque l'horizon temporel est de plus de 30 ansNote de bas de page 11. D'autres ont suggéré d'étudier l'effet de taux d'actualisation non constants (décroissants)Note de bas de page 9.

Les analyses méthodologiques de l'actualisation continueront d'évoluer. Les Lignes directrices provisoires suivront les recommandations de l'ACMTS quant à l'application de taux d'actualisation constants de 1,5 %, 0 % et 3 % aux coûts et aux effets. Les résultats en matière de rapport coût/efficacité actualisés à 0 % (aussi appelés « non actualisés ») et les résultats actualisés à 3 % constituent la fourchette des résultats possibles attribuables à l'actualisation. Les résultats en matière de rapport coût/efficacité obtenus au moyen de taux d'actualisation différentiels et de taux d'actualisation décroissants doivent se situer dans cette fourchette.

Énoncé provisoire du CCNI :

Aucune modification de l'énoncé de l'ACMTS

8. Modélisation

Énoncé(s) de l'ACMTS :

« 8.1. Conceptualiser et élaborer le modèle en fonction du problème de décision.
[p. 33 [Conceptualisation du modèle] Il s'agit de concevoir la structure du modèle en fonction d'états ou d'évènements précis et de leurs interrelations formant le cheminement clinique relatif à l'affection d'intérêt et aux interventions comparées.]
8.4. Justifier le choix de la technique de modélisation. Ne pas complexifier la démarche plus qu'il ne le faut pour s'attaquer au problème de décision.
[p. 33 Le chercheur qui entreprend une évaluation économique a le choix de nombreuses techniques de modélisation décisionnelle, notamment l'arbre de décision, le modèle d'une cohorte en transition entre des états de santé (modèle de Markov), le modèle d'un patient en transition entre des états de santé (microsimulation ou simulation de Monte Carlo du premier ordre), le modèle de la dynamique du système, la simulation d'évènements discrets et le modèle multi-agents.] »

Commentaire du CCNI :

Conceptualisation du modèle : Dans le cas des maladies infectieuses, l'histoire naturelle de l'infection et de la maladie est communément représentée par les structures de modèle suivantes :

  • SIS (susceptible-infectieux-susceptible) : suppose l'absence d'immunité naturelle;
  • SIR (susceptible-infectieux-remis) : suppose que l'hôte ne peut être infecté qu'une seule fois dans le cadre de l'horizon temporel du modèle;
  • SIRS (susceptible-infectieux-remis-susceptible) : suppose que l'hôte est protégé contre une réinfection après guérison jusqu'à ce que son immunité naturelle décline;
  • SEIR (susceptible-exposé-infectieux-remis) : suppose un modèle SIR auquel s'ajoute une période de latence où l'hôte est infecté, mais ne peut transmettre l'infection.

Technique de modélisation : la modélisation permet de prévoir l'effet des vaccins sur l'épidémiologie de la maladie à l'échelle populationnelle plutôt qu'à l'échelle individuelleNote de bas de page 12. Les différents modèles peuvent être décrits sous forme de combinaisons des trois caractéristiques suivantesNote de bas de page 13:

  1. Modèle statique ou modèle dynamique
    • Modèle statique : suppose un risque d'infection (force de l'infection) constant chez les sujets réceptifs. Bien qu'ils ne puissent rendre compte de la transmissibilité des maladies infectieuses, les modèles statiques peuvent malgré tout servir à modéliser l'épidémiologie de la maladie dans les cas suivants :
      • la couverture vaccinale est faible (ce qui signifie que le vaccin est peu susceptible de modifier la force de l'infection)Note de bas de page 14;
      • le groupe ciblé aux fins de la vaccination n'a pas d'incidence sur la transmission globale du pathogène ou ne peut empêcher sa circulation (ce qui signifie que le vaccin est peu susceptible de modifier la force de l'infection); (p. ex. la vaccination contre l'hépatite A de voyageurs qui viennent de pays où l'incidence de la maladie est faible et qui se rendent dans des pays où cette dernière est élevée)Note de bas de page 14;
      • le vaccin n'a pas d'effets négatifs potentiels directs ou indirects sur la santé (p. ex. modification de l'âge moyen des personnes infectées, remplacement du sérotype ou modification de la périodicité des éclosions selon les taux de couverture)Note de bas de page 3;
      • le décideur ne souhaite obtenir qu'une estimation prudente du rapport coût/efficacité d'un vaccin comparativement à l'absence d'interventionNote de bas de page 12. (Par exemple, si le modèle statique indique que le vaccin présente un bon rapport coût/efficacité, le modèle dynamique indiquera probablement que le vaccin présente un rapport coût/efficacité encore meilleur. Ceci parce que le modèle dynamique peut rendre compte de la protection indirecte découlant de l'immunité collective et prévoir une diminution plus rapide du nombre d'infectionsNote de bas de page 12.)
    • Modèle dynamique : suppose que le risque d'infection chez les sujets réceptifs est fonction de la proportion de la population qui est infectée. Les mesures du risque d'infection couramment utilisées sont le taux de reproduction de base et le taux de reproduction effectif. Les modèles dynamiques peuvent rendre compte d'effets indirects, comme ceux liés à l'immunité collective, à l'immunité naturelle et aux modifications dans la répartition selon l'âge. Ces modèles conviennent à la modélisation de l'épidémiologie de la maladie dans les cas suivants :
      • le vaccin a une incidence sur la transmission de la maladie (p. ex. en réduisant la proportion des sujets réceptifs [notamment grâce à une vaccination de masse], les taux de contact entre les personnes [notamment en fermant les écoles pendant les pandémies], la durée de l'infectiosité ou la probabilité de transmission par acte)Note de bas de page 14;
      • lorsque le vaccin exerce des pressions sélectives sur ce pathogène, ce qui donne un avantage concurrentiel à certains autres types de pathogènes (remplacement de la souche)Note de bas de page 14.
      Cependant, des problèmes subsistent, sur le plan de l'informatique et des données, pour ce qui est de certains éléments de modélisation complexes comme la protection croisée (lorsque la protection contre un type de pathogène procure une certaine protection contre d'autres types)Note de bas de page 15. L'Organisation mondiale de la santé (OMS) a créé un diagramme afin d'aider les chercheurs à déterminer, entre le modèle dynamique et le modèle statique, lequel ils devraient choisir (voir la Figure 1 ci-dessous)Note de bas de page 15.
  2. Modèle déterministe ou modèle stochastique
    • Modèle déterministe : les événements se déroulent de manière prédéterminée en fonction des valeurs paramétriques et des conditions initiales du modèleNote de bas de page 13.
    • Modèle stochastique : le déroulement des événements du modèle relève du hasardNote de bas de page 13.
  3. Modèle populationnel ou modèle individuel
    • Modèle populationnel : suivi de groupes. Les personnes sont affectées à différents compartiments (aussi appelés « états de santé ») et l'on suppose que les personnes classées dans chacun forment des groupes homogènes. Elles passent d'un état de santé à un autre en fonction des valeurs paramétriques, au niveau des données regroupées.
    • Modèle individuel : suivi de personnes. Les personnes sont modélisées en tenant compte de leurs propres caractéristiques en tant que patients, ce qui permet de saisir l'hétérogénéité de la population. Elles passent d'un compartiment à un autre en fonction des valeurs paramétriques individuelles et leurs antécédents peuvent faire l'objet d'un suivi. Les modèles individuels sont par nature des modèles stochastiques (non déterministes)Note de bas de page 13.

Les combinaisons d'attributs de modèle suivantes sont courantes dans la modélisation des maladies infectieuses :

  • dynamique, stochastique, populationnel, comme dans le cas du modèle de la dynamique du système, où les groupes de personnes passent d'un état de santé à un autre en fonction d'équations différentielles;
  • dynamique, stochastique, individuel, comme dans le cas du modèle multiagent et de la simulation d'événements discrets, où les personnes (et non les groupes) passent d'un état de santé à un autre. Le modèle multiagent et la simulation d'événements discrets se distinguent principalement par l'unité de modélisation utilisée. Dans le premier cas, les personnes (ou agents) servent d'unités et dans le deuxième, ce sont les événementsNote de bas de page 16;
  • statique, déterministe, populationnel, comme dans le cas de l'arbre de décision, du modèle d'une cohorte en transition entre des états de santé (modèle de Markov) ou d'un modèle hybride issu de la combinaison de ces deux modèlesNote de bas de page 13. Ces modèles sont couramment utilisés dans les évaluations économiques des maladies chroniques;
  • statique, stochastique, individuel, comme dans le cas de la microsimulation de la transition entre des états de santé.
Énoncé provisoire du CCNI :

Justifier le choix de la technique de modélisation. Ne pas complexifier la démarche plus qu'il ne le faut pour s'attaquer au problème de décision. Tenir compte de la dynamique de transmission s'il y a lieu.

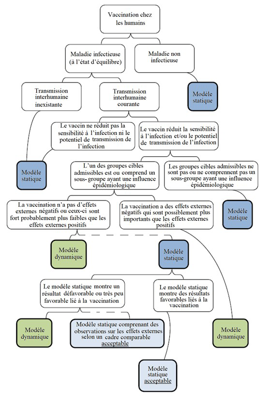
Figure 4. Diagramme d'aide au choix du modèle, Organisation mondiale de la santé adoptée par Ultsch.5

Figure 4. Diagramme d'aide au choix du modèle, Organisation mondiale de la santé adopté par Ultsch. Équivalent textuel ci-dessous.
Figure 4 - Description textuelle

Cette figure est un organigramme élaboré par l'Organisation mondiale de la Santé pour aider les chercheurs à sélectionner le type de modèle (dynamique ou statique). L'organigramme commence en haut, avec le concept de modéliser la vaccination chez les humains. Deux différentes catégories sont possibles pour ce concept : les maladies infectieuses (à l'état d'équilibre), à la gauche, et les maladies non infectieuses, à la droite. Pour une maladie non infectieuse, un modèle statique est recommandé. Pour une maladie infectieuse, l'organigramme se divise selon si la transmission interhumaine est courante (droite) ou si elle est inexistante (gauche). Lorsqu'il n'y a pas de transmission interhumaine, un modèle statique est recommandé. Si la transmission interhumaine est courante, l'organigramme se divise de nouveau selon si un vaccin réduit (droite) ou non (gauche) la sensibilité à l'infection ou le potentiel de transmission de l'infection. Si le vaccin ne réduit pas la sensibilité à l'infection ni le potentiel de transmission de l'infection, un modèle statique est recommandé. Par ailleurs, l'organigramme se divise selon si l'un des groupes cibles admissibles est ou comprend un sous-groupe ayant une influence épidémiologique (gauche) ou non (droite). Si les groupes cibles ne comprennent pas un sous-groupe ayant une influence épidémiologique, un modèle statique est recommandé. Sinon, l'organigramme se divise selon s'il y a des effets externes négatifs qui sont possiblement plus importants que les effets externes positifs (droite) ou non (gauche). S'il y a des effets externes négatifs, un modèle dynamique est recommandé. S'il n'y a pas d'effets externes négatifs, ou si ceux-ci sont fort probablement plus faibles que les effets externes positifs, alors un modèle dynamique est recommandé. Une ligne pointillée indique qu'un modèle statique pourrait également être acceptable selon d'autres considérations. L'organigramme montre ces considérations en séparant le modèle statique selon si le modèle montre un résultat défavorable ou très peu favorable lié à la vaccination (droite) ou non (gauche). Si le modèle statique montre des résultats favorables liés à la vaccination, ce modèle est acceptable. Si le modèle statique ne montre pas un résultat favorable (ou montre un résultat très peu favorable) lié à la vaccination, on recommande un modèle dynamique; un modèle statique comprenant des observations sur les effets externes selon un cadre comparable est acceptable aussi.

9. Efficacité

Énoncé(s) de l'ACMTS :

« 9.1. Effectuer une recherche documentaire exhaustive afin d'appuyer l'estimation de l'efficacité clinique et de l'innocuité des interventions à l'étude. Faire état des études retenues et des méthodes de sélection ou de regroupement des données.
9.3. Évaluer et justifier la validité de tout critère de substitution (indicateur intermédiaire) utilisé aux fins d'estimation d'un paramètre. L'analyse probabiliste de l'analyse de référence prend en compte l'incertitude quant au lien entre le critère de substitution et le critère clinique auquel il se substitue. L'analyse de scénarios appropriés permet également d'étudier cette incertitude. L'analyse de l'incertitude prend en compte l'existence de plusieurs critères de substitution, le cas échéant. Lorsqu'un biomarqueur est choisi à titre d'indicateur de substitution, évaluer et justifier sa validité et la mesure dans laquelle il répond aux critères d'un indicateur de substitution. »

Commentaire du CCNI :

Les données sur l'efficacité potentielle et sur l'efficacité réelle des vaccins proviennent souvent, respectivement, d'essais randomisés contrôlés et d'études de surveillance. L'efficacité potentielle des vaccins est sous-estimée dans les données issues d'essais randomisés contrôlés du fait que leurs effets indirects ne sont pas pris en compteNote de bas de page 14. Les essais étant effectués auprès d'une partie infime de la population, ils ne peuvent rendre compte de la réduction de la force de l'infectionNote de bas de page 14. En outre, les essais portent souvent sur l'évaluation d'indicateurs de substitution, comme la réaction immunitaire. Par conséquent, extrapoler pour obtenir des indicateurs forts comme la mortalité et la morbiditéNote de bas de page 14. Effectuer des analyses de sensibilité à l'égard de différentes hypothèses pour extrapoler les futurs effets bénéfiques des vaccins (effet du traitement ininterrompu, effet ponctuel, effet de rebond, etc.)Note de bas de page 4. Dans l'utilisation de données issues d'études de surveillance, tenir compte du fait que seules les personnes dont les symptômes sont passablement graves font appel au système de soins de santé pour obtenir un diagnostic et des soinsNote de bas de page 14. L'incidence de la maladie peut, par conséquent, être sous-estimée tandis que sa gravité, les hospitalisations qui en découlent et sa létalité peuvent être surestiméesNote de bas de page 14.

Il se peut qu'aucun incident indésirable découlant de l'immunisation ne soit observé pendant les essais cliniques (en raison de leur petite taille, comparativement à celle des programmes de vaccination). Tenir compte des signaux dans l'analyse de sensibilité.

Les autres données nécessaires pour établir des modèles épidémiologiques sont les suivantes :

Énoncé provisoire :

Aucune modification de l'énoncé de l'ACMTS

10. Mesure et évaluation de la santé

Énoncé(s) de l'ACMTS :

« 10.1. Dans l'analyse de référence, exprimer la valeur de l'effet de l'intervention par les années de vie gagnées ajustées en fonction de la qualité (AVAQ). »

Commentaire du CCNI :

Dans la documentation sur la vaccination et dans les évaluations économiques, la santé est souvent évaluée au moyen du nombre d'années de vie ajustées en fonction de l'incapacité (AVAI) évitées, mais également des AVAQ gagnées. L'utilisation de l'une ou l'autre de ces mesures semble reposer sur des motifs historiques plutôt que sur leurs avantages inhérentsNote de bas de page 17. Dans l'étude sur le fardeau mondial de la santé (Global Burden of Disease), l'OMS utilise les AVAI. Les études sur le coût par AVAI sont courantes dans les pays à faible revenu et à revenu moyen/inférieur, tandis que les études sur le coût par AVAQ sont courantes dans les pays à revenu moyen/supérieur et à revenu élevéNote de bas de page 17. Dans les Lignes directrices provisoires, nous utilisons les AVAQ, comme le recommande l'ACMTS.

Évaluer les effets non liés à la santé, dans la mesure du possible et s'il y a lieu, puisque la perspective sociétale revêt souvent de l'intérêt dans le contexte de la vaccination (voir la section 5 : Perspective).

Énoncé provisoire du CCNI :

Aucune modification de l'énoncé de l'ACMTS

11. Utilisation et coût des ressources

Énoncé(s) de l'ACMTS :

« 11.1. Pour les besoins de l'analyse de référence, relever, mesurer et valoriser de manière systématique toutes les ressources pertinentes, et en faire état, conformément à la perspective du payeur public des soins de santé. Dans l'éventualité où diverses perspectives sont pertinentes au problème de décision, classer les ressources et leurs coûts dans des catégories correspondant aux perspectives et présenter séparément les résultats pour la perspective de l'analyse de référence et les autres perspectives. »

Commentaire du CCNI :

La modélisation des vaccins et des maladies infectieuses peut comprendre les coûts directs suivantsNote de bas de page 15 :

  • fournitures (achat de vaccins, seringues et boîtes de sécurité);
  • coûts de programme (coûts de main-d'œuvre et d'administration des vaccins; les coûts peuvent différer selon les provinces/territoires et en fonction des volumes des établissements);
  • coûts liés à la santé publique (coûts de recherche des contacts, de l'intervention en cas d'éclosion);
  • surveillance de la maladie;
  • système de distribution (transport et entreposage au froid);
  • perte de vaccins et gestion des déchets;
  • incidents indésirables découlant de l'immunisation.

Évaluer les coûts non liés à la santé, dans la mesure du possible et s'il y a lieu, puisque la perspective sociétale revêt souvent de l'intérêt dans le contexte de la vaccination (voir la section 5 : Perspective). Prenez en considération « tout effet s'étendant à d'autres personnes que la population à qui sont destinées les interventions. Par exemple, une intervention destinée à des patients peut avoir des répercussions sur les aidants si le niveau de soins requis par les patients changeNote de bas de page 1. »

Il peut y avoir des écarts importants sur le plan de l'épidémiologie (c.-à-d. du fardeau de la maladie) et des coûts d'administration des vaccins entre les provinces/territoires. Envisager d'utiliser des valeurs canadiennes moyennes dans un cas comme dans l'autre. Envisager également la possibilité d'utiliser des estimations propres à chaque province et territoire pour établir différents scénarios et obtenir un éventail des résultats possibles en matière de rapport coût/efficacité.

Énoncé provisoire du CCNI :

Aucune modification de l'énoncé de l'ACMTS

12. Analyse

Énoncé(s) de l'ACMTS :

« 12.4. Dans l'analyse de référence, calculer la valeur probable des coûts et des résultats dans le cadre d'une analyse probabiliste, où l'on précise les lois de probabilité des paramètres incertains. »

Commentaire du CCNI :

Plusieurs des lignes directrices en vigueur recommandent d'effectuer des analyses probabilistes dans le cadre de l'analyse de sensibilitéNote de bas de page 3,Note de bas de page 6,Note de bas de page 15. Les Lignes directrices de l'ACMTS semblent se distinguer à cet égard, puisqu'elles recommandent de réaliser des analyses probabilistes plutôt qu'une analyse de sensibilité, à titre d'analyse de référenceNote de bas de page 1.

En 2012, le groupe de travail sur la modélisation dynamique de l'International Society for Pharmacoeconomics and Outcomes Research (ISPOR) ne mentionne pas l'analyse de dsensibilité probabiliste dans ses recommandations en matière de pratiques exemplairesNote de bas de page 14. Il précise que les modèles dynamiques présentent des défis méthodologiques, puisque plusieurs des paramètres relatifs au mélange et à la transmission sont corrélés et que ces corrélations doivent être préservées pour assurer la sensibilité des modèles et un ajustement raisonnable aux donnéesNote de bas de page 14. En 2018, un autre groupe de travail sur les vaccins de l'ISPOR a recommandé d'exécuter des analyses de sensibilité probabilistes pour générer des courbes d'acceptabilitéNote de bas de page 3.

Énoncé provisoire du CCNI :

Dans l'analyse de référence des modèles statiques, calculer la valeur probable des coûts et des résultats dans le cadre d'une analyse probabiliste, où l'on précise les lois de probabilité des paramètres incertains.

Dans le cas des modèles dynamiques, faire preuve de jugement pour déterminer si l'analyse probabiliste est appropriée.

Dans le cas des analyses de sensibilité, envisager d'appliquer l'analyse déterministe de l'incertitude paramétrique (p. ex. unidirectionnelle, multidirectionnelle, analyse de seuil).

Comité consultatif national de l'immunisation (CCNI) : Outil de soutien no 5
Procédure opératoire normalisée sur la production de rapports sur les évaluations économiques des vaccins au Canada
Module F

Objectif

La procédure opératoire normalisée (PON) a pour objectif de fournir des conseils sur la production des rapports visant les évaluations économiques destinés au Comité consultatif national de l'immunisation (CCNI).

Élaboration de la PON

Le CCNI avons analysé le contexte de la littérature grise pour déterminer les lignes directrices pertinentes sur la manière de produire des rapports sur les évaluations économiques. Nous avons examiné ce qui suit :

  • Matière grise : un outil pratique de recherche de la littérature grise sur la santé de l'Agence canadienne des médicaments et des technologies de la santé (ACMTS) - Ce document contient une liste complète des organismes d'évaluation des technologies de la santé au Canada et à l'étranger;
  • Moteur de recherche Google;
  • EQUATOR Network - Il s'agit d'une base de données en ligne qui publie des lignes directrices en matière de production de rapports;
  • Groupes techniques consultatifs nationaux pour la vaccination (GTCV).

Nous avons examiné des lignes directrices et des éléments regroupés afin de déterminer la norme minimale en matière de rapports :

  1. Consolidated Health Economic Evaluation Reporting Standards (CHEERS)Note de bas de page 18
  2. Méthodologie de l'évaluation économique des technologies de la santé de la part de l'ACMTS - Section 15 - Compte rendu de l'évaluation Note de bas de page 1
  3. WHO guide for standardization of economic evaluations of immunization programmesNote de bas de page 19
  4. Standard Operating Procedure for Economic Evaluation du West Wales Organisation for Rigorous Trials in Health (WWORTH)Note de bas de page 20,
  5. Guidelines for the Economic Evaluation of Health Technologies in Ireland de la Health information and quality authority (HIQA), 2018Note de bas de page 21
  6. European Network for Health Technology Assessment (UNETHTA)Note de bas de page 22
  7. Developing NICE guidelines: the Manual, section Approaches to bespoke economic evaluationNote de bas de page 23
  8. Belgian guidelines for economic evaluations and budget impact analyses: Second editionNote de bas de page 24
  9. Évaluations des technologies de la santé : Guide des méthodes et des processus de Health Quality Ontario (HQO)Note de bas de page 25
  10. Choix méthodologiques pour l'évaluation économique de la Haute Autorité de Santé (HAS), 2012Note de bas de page 26
  11. Guideline for Economic Evaluations in Healthcare du Zorginstituut Nederland, 2016Note de bas de page 27
  12. Methods for Health Economic Evaluation of Vaccines and Immunization Decision Frameworks: A Consensus Framework from a European Vaccine Economics CommunityNote de bas de page 5
  13. Economic evaluation using decision analytical modelling: design, conduct, analysis, and reportingNote de bas de page 28
  14. Increasing the generalizability of economic evaluations: recommendations for the design, analysis, and reporting of studiesNote de bas de page 29
  15. Good Research Practices for Cost-Effectiveness Analysis Alongside Clinical Trials: The ISPOR RCT-CEA Task Force ReportNote de bas de page 30
  16. Economic evaluation alongside randomised controlled trials: design, conduct, analysis, and reportingNote de bas de page 31
  17. U.S. Advisory Committee on Immunization Practices (ACIP) Handbook for Developing Evidence-based RecommendationsNote de bas de page 32
  18. Modelling methods for predicting epidemiological and health economic effects of vaccinations - Guidance for analyses to be presented to the German Standing Committee on Vaccination (STIKO)Note de bas de page 8
  19. Peter J. Neumann, Theodore G. Ganiats, Louise B. Russell, Cost-Effectiveness in health and medicine, Oxford University Press, New York, 2017Note de bas de page 33

Vous trouverez ci-dessous des conseils sous forme de liste de contrôle, ainsi que des modèles types de tableaux et de figures à utiliser dans les rapports présentés au CCNI. Le contenu recommandé peut être inséré dans le rapport principal ou l'annexe technique.

Lignes directrices en matière de production de rapports - Liste de contrôle

Tableau 4. Lignes directrices en matière de production de rapports - Liste de contrôle
Section Recommandations pour la production de rapports
1. Titre
  • Attribuez un nom à l'étude contenant le terme « évaluation économique » ou utilisez des termes plus précis, tels qu'« analyse coût/efficacité » ou « analyse coût/utilité », et décrivez les interventions comparées et l'affection d'intérêtNote de bas de page 18
2. Résumé
  • Présentez un résumé structuré, ainsi que les objectifs (selon l'approche PICO [population, intervention, comparateurs et résultats d'intérêt]), la perspective, le contexte, les méthodes (y compris la conception de l'étude et les intrants), les résultats (y compris les analyses de référence et d'incertitude qui déterminent les résultats) et les conclusionsNote de bas de page 18
  • Utilisez un langage simple et définissez les termes spécialisés ou techniques que le lecteur ou l'utilisateur ne connaît peut-être pasNote de bas de page 1
3. Contexte et problème de décision
  • La question à l'étude est bien définie, énoncée de manière à obtenir une réponse et pertinente pour la décision que doit prendre le public cibleNote de bas de page 19

    Exemple : Quelle est la rentabilité d'une vaccination systématique du groupe d'âge XX contre la maladie Y à l'aide du vaccin Z, en administrant une dose par année pendant trois années consécutives, comparativement à l'approche actuelle A?Note de bas de page 32

  • Précisez les interventions, le milieu, la perspective, les coûts, les résultats, l'horizon temporel et la population cible de l'évaluationNote de bas de page 1
4. Population et sous-groupes cibles
  • Identifiez la ou les populations visées par les interventionsNote de bas de page 1. Identifiez les personnes dont l'état de santé est directement ou indirectement touché par les interventions à l'étude.Note de bas de page 26
  • Décrivez les caractéristiques suivantes ou toute autre caractéristiqueNote de bas de page 25:
    • Données démographiques (p. ex. âge, sexe, statut socioéconomique)
    • Condition particulière
    • Gravité de la maladie
    • Comorbidités
    • Facteurs de risque
  • Justifiez le choix des sous-groupes (le cas échéant)Note de bas de page 18.
5. Interventions et comparateurs
  • Énumérez et décrivez clairement toutes les interventions comprises dans l'analyse, y compris les comparateurs. Déterminez la période visée par les interventionsNote de bas de page 33.

    Exemple : La comparaison la plus pertinente pour les nouveaux vaccins s'effectue généralement avec la pratique courante. Si la pratique courante ne semble pas rentable par rapport aux autres options disponibles, l'analyste doit présenter dans son analyse des solutions de rechange pertinentes, telles que la meilleure solution de rechange disponible, une solution viable peu coûteuse ou le statu quoNote de bas de page 19.

  • Tous les comparateurs préventifs ou curatifs relatifs aux soins de santé utilisés pour déterminer l'indication thérapeutique de la vaccination respective doivent être pris en compte lors de l'élaboration du modèle. S'ils ne sont pas pris en compte, veuillez fournir une justificationNote de bas de page 8.

    Exemple : Les comparaisons préventives ou curatives peuvent comprendre ce qui suitNote de bas de page 8.

    • Aucune vaccination par rapport à une vaccination;
    • Un programme de dépistage par rapport à une vaccination;
    • La stratégie de vaccination existante par rapport à une nouvelle stratégie de vaccination pour la même maladie.
  • Fournissez une justification pour l'inclusion ou l'exclusion des interventionsNote de bas de page 32.

    Exemple : Par exemple, les auteurs d'une analyse de la vaccination des adultes contre la coqueluche indiqueraient les raisons d'inclure ou non une stratégie sélective de vaccination des personnes qui procurent des soins aux nourrissonsNote de bas de page 32.

6. Perspective de l'étude
  • Déterminez si l'analyse est fondée sur les perspectives de l'analyse de référence (consultez les lignes directrices provisoires pour la réalisation d'évaluations économiques du CCNI) et toute autre perspective présentéeNote de bas de page 33.
  • Décrivez la perspective de l'étude et faites le lien entre cette perspective et les coûts et les résultats à évaluerNote de bas de page 18.
7. Horizon temporel
  • La période visée et l'horizon d'analyse doivent être clairement énoncés et justifiés. Décrivez en quoi leur durée respective dépend du type de vaccin évalué, de l'intervention, de la population cible et, conséquemment, du type de modèle élaboréNote de bas de page 19.
  • En modélisation économique des maladies infectieuses, il peut y avoir deux horizons temporels : (i) l'horizon temporel à l'échelle de la personne - durée de suivi d'une cohorte unique/de personnes; (ii) l'horizon temporel à l'échelle de la population - période requise pour obtenir un effet d'immunité collective après l'instauration d'un programme de vaccination. Les deux horizons temporels doivent être décrits.
8. Taux d'actualisation
  • Déterminez si l'analyse utilise le taux d'actualisation de l'analyse de référence (veuillez consulter les lignes directrices provisoires pour la réalisation d'évaluations économiques du CCNI).
  • Décrivez toute autre méthode d'actualisation employée lors des analyses de sensibilité. Indiquez le choix du ou des taux d'actualisation utilisés pour les coûts et les résultats et indiquez pourquoi ils sont appropriésNote de bas de page 18.
9. Choix de résultats sur la santé
  • Présentez et justifiez clairement les résultats sur la santé (p. ex. décès, hospitalisations, consultations à l'hôpital, années de vie ajustées en fonction de la qualité). Les auteurs doivent s'assurer que les résultats sur la santé sont pertinents pour la perspective et la maladieNote de bas de page 18,Note de bas de page 32.
  • Fournissez toutes les définitions de cas normalisées pour les résultats cliniquesNote de bas de page 5.
10. Mesure de l'efficacité
  • Décrivez en détail les méthodes utilisées pour réaliser les études incluses et pour synthétiser les données sur l'efficacité cliniqueNote de bas de page 18. Décrivez les types de données utilisés afin d'obtenir des intrants pour l'analyse (p. ex. données primaires, données secondaires de la littérature publiée, données administratives, données non publiées)Note de bas de page 33.
  • Précisez les couvertures vaccinales systématiques, les non-conformités, l'efficacité du vaccin et les effets indésirables liés à la vaccinationNote de bas de page 19. Décrivez la protection conférée par le vaccin en fonction du degré de protection ou du taux de vaccins administrés. Le degré de protection est la protection conférée par le vaccin chez les personnes qui sont complètement vaccinées. Taux de vaccins administrés représentent le pourcentage de personnes complètement vaccinées bénéficiant d'une protection totale (p. ex. 50 % des personnes complètement vaccinées bénéficient d'une protection de 100 %)Note de bas de page 8.
  • Décrivez les effets négatifs du vaccin, tant sur le plan individuel (effets indésirables) qu'à l'échelle de la population (nouvelles tranches d'âge), et comment ils ont été représentés dans l'analyseNote de bas de page 8 S'ils n'ont pas été décrits, veuillez indiquer pourquoi.
  • La qualité de l'ensemble des sources doit être évaluée et déclaréeNote de bas de page 22.
11. Mesure et évaluation des résultats fondés sur les préférences
  • Le cas échéant, décrivez la population et les méthodes utilisées pour déterminer les préférences en matière de résultatsNote de bas de page 18.
  • Indiquez si tous les résultats pertinents pour la santé sont fondés sur la perspective de l'analyse de référence. Précisez si les préférences en matière de santé reflètent celles de la population du Canada en généralNote de bas de page 1.
12. Utilisation et coût des ressources
  • Présentez un résumé sur l'utilisation prévue des ressources et les coûts unitaires pour chaque solution de rechange. Ce résumé devrait indiquer quelles hypothèses sont à l'origine du calcul des coûtsNote de bas de page 19.
  • Décrivez les démarches et les sources de données employées pour estimer l'utilisation des ressources associées à l'état de santé du modèle. Décrivez les méthodes de recherche principales ou secondaires utilisées pour évaluer chaque élément des ressources sur le plan des unités de coût. Décrivez tout ajustement effectué en vue d'une approximation des coûts d'actualisationNote de bas de page 18.
  • Présentez les valeurs et les sources de données dans un tableauNote de bas de page 32.
  • Indiquez si les données utilisées reflètent le contexte du Canada, ou la/les juridiction(s) d'intérêtNote de bas de page 1. Décrivez les variations potentielles associées à l'utilisation des ressources entre les administrations et au sein de celles-ciNote de bas de page 1.
  • Décrivez les coûts médicaux et non médicaux ou les ressources utilisés lors des processus cliniques de l'intervention, à court et à long termeNote de bas de page 30.
  • Le cas échéant, décrivez les coûts assumés par d'autres secteurs de la société, par exemple, les coûts indirects d'une analyse supplémentaire, le cas échéantNote de bas de page 22.

Exemple : Coûts indirects des aidants, indemnités de maladie, perte de productivitéNote de bas de page 22.

13. Devise, prix, date et conversion
  • Indiquez les coûts en devise locale, idéalement en utilisant l'année la plus récente comme année de référenceNote de bas de page 19.
  • Décrivez les méthodes employées pour rajuster les coûts unitaires estimés selon l'année des coûts déclarés, si nécessaire (c.-à-d. la composante « soins de santé » de l'indice des prix à la consommation de Statistique Canada)Note de bas de page 25). Décrivez les méthodes permettant de convertir les coûts en une devise et un taux de change communsNote de bas de page 18.
14. Modélisation
  • Décrivez - et justifiez - le type de modèle de décision analytique utiliséNote de bas de page 1. Le cas échéant, expliquez pourquoi un modèle dynamique n'a pas été utiliséNote de bas de page 5.
  • Si le modèle épidémiologique a été élaboré indépendamment du modèle économique, fournissez une description du modèle. Décrivez et justifiez les composantes du modèle, par exemple, stochastique ou déterministe, échelle individuelle ou de la population, etc. Les auteurs doivent fournir un diagramme schématique illustrant le modèle. Dans un tel diagramme, les annotations sont faites sans recourir à des notations mathématiques. On demande aux auteurs de veiller à ce que ces diagrammes schématiques soient faciles à comprendre sans lecture exhaustive du texte principal (c.-à-d. qu'ils soient « autonomes »)Note de bas de page 32.
  • Indiquez le pas de temps utilisé dans le modèle épidémiologique. « Pas de temps » désigne l'intervalle de temps associé aux probabilités utilisées dans le modèle. Par exemple, si les auteurs utilisent des probabilités de décès par unité de population et par année, le pas de temps de facto d'un tel modèle serait d'une année. Les probabilités et le pas de temps peuvent être fournis dans presque toutes les unités de temps. Le nombre total associé au pas de temps doit correspondre à la période visée par le modèle économique, à moins qu'une explication soit fournie. Les auteurs doivent noter qu'il ne faut pas simplement mentionner une autre source (p. ex. un renvoi à un article déjà publié)Note de bas de page 32.
15. Paramètres de l'étude
  • Indiquez les sources d'information sur les paramètres d'entrée et justifiez vos choix. Indiquez la valeur d'entrée des paramètres de l'étude ainsi que les sources de référence dans un tableau. Présentez les répartitions de probabilités de tous les paramètres, le cas échéantNote de bas de page 1.
  • Précisez l'incidence de la maladie, l'efficacité du vaccin et la durée de l'immunitéNote de bas de page 32.
  • Précisez les paramètres de l'épidémiologie des maladies infectieuses : 1) le taux de reproduction; 2) l'incidence et la vigueur de l'infection; 3) l'effet de la vaccinationNote de bas de page 1.
  • Ventilez les coûts par intervention liée aux vaccins et par coûts ultérieurs (c.-à-d. traitement de la maladie).
  • Signalez toute baisse ou tout scénario différent de baisse de l'immunité conférée par le vaccin si ce n'est pas bien comprisNote de bas de page 5. Faites état de la couverture vaccinale (varie entre les niveaux souhaitables et indésirables)Note de bas de page 5.
16. Hypothèses
  • Décrivez et justifiez clairement la portée, la structure et les hypothèses. Le modèle doit être validé, y compris l'évaluation de la validité apparente de la structure, des hypothèses, des données et des résultatsNote de bas de page 1.

Exemple : Les hypothèses liées aux vaccins peuvent comprendre ce qui suit :

  • un approvisionnement suffisant en vaccinsNote de bas de page 32;
  • une baisse de l'immunité conférée par la vaccinationNote de bas de page 5;
  • le gaspillage de vaccins (c.-à-d. la somme des vaccins rejetés, perdus, endommagés ou détruits)Note de bas de page 19;
  • les hypothèses formulées lorsqu'un vaccin n'a pas encore été mis au point ou que les données sur l'efficacité d'un vaccin ne font pas partie du domaine publicNote de bas de page 19;
  • le mode d'administration du vaccin (c.-à-d. en milieu scolaire ou en clinique);
  • la conformité, le taux de participation, l'acceptabilité;
  • les différentes stratégies de vaccination (c.-à-d. la mise en œuvre progressive par rapport à la mise en œuvre simultanée; un calendrier de vaccination, un programme de rattrapage).

Les autres hypothèses peuvent comprendre ce qui suit :

  • les hypothèses sur les critères d'admissibilité;
  • les hypothèses nécessaires au transfert des données sur les coûts quand elles sont appliquées à partir d'autres paysNote de bas de page 21;
  • les hypothèses sur le nombre d'infections faisant l'objet d'une intervention médicale;
  • les hypothèses relatives aux effets de la maladie sur différentes sous-populations;
  • les hypothèses sur la variation des coûts selon les sous-populations.
17. Caractérisation de l'hétérogénéité
  • Décrivez les analyses des sous-groupes effectuées pour tous les sous-groupes (prédéfinies ou ponctuelles)Note de bas de page 27.
  • Le cas échéant, indiquez les différences en matière de coûts, de résultats ou de rentabilité économique pouvant être expliqué par des variations entre les sous-groupes de patients présentant différentes caractéristiques initiales ou d'autres variabilités observées dans les effets qui ne sont pas réductibles au moyen d'une plus grande quantité d'informationsNote de bas de page 1.
  • Si les sources de données proviennent d'essais multinationaux, décrivez les méthodes permettant de traiter les différences entre les pays en matière de caractéristiques de la population et de modèles de traitementNote de bas de page 30.
18. Caractérisation de l'incertitude
  • Présentez les analyses de sensibilité dans une section clairement identifiée, complétée par des tableaux et des graphiques pertinents. Les intervalles et les sources des valeurs utilisés dans ces analyses doivent être clairement indiquésNote de bas de page 32.
  • Autant que possible, les auteurs présenteront une liste des variables « les plus influentes » lors de l'analyse de sensibilitéNote de bas de page 32.
  • Déclarez les analyses de sensibilité, y compris :
    • Les analyses de sensibilité unidirectionnelles des variables suivantes : taux d'actualisation, efficacité de la vaccination (inconnue ou incertaine), incidence de la maladie (y compris les taux de complication, lorsque cela est pertinent), taux de mortalité et prix du vaccinNote de bas de page 19. Un graphique en tornade est un moyen utile de présenter les résultatsNote de bas de page 21.
      • Analyses de sensibilité bidirectionnelles. En particulier, pour le coût et l'efficacité du vaccin.
    • Analyses de seuilNote de bas de page 32.
    • Analyses de scénarios : différentes perspectives pertinentes, pires et meilleurs scénarios, etc.Note de bas de page 29.
    • Analyses de sensibilité probabilistes, le cas échéantNote de bas de page 5. Présentez les résultats dans le plan de rentabilité au moyen du diagramme de dispersionNote de bas de page 21.
19. Méthodes d'analyse
  • Précisez le type d'évaluation utilisé (p. ex. une analyse coût/avantages, coût/efficacité ou coût/utilité). La mesure synthétique doit également être définie ou préciséeNote de bas de page 32.
  • Décrivez toutes les méthodes d'analyses employées à l'appui de l'évaluation. Celles-ci pourraient comprendre des méthodes pour traiter les données asymétriques, manquantes ou censurées; méthodes d'extrapolation; méthodes de mise en commun des données; et approches de validation et de rajustement (comme des corrections de demi-cycles) de modèleNote de bas de page 1.
  • Déterminez si les rapports coût/efficacité différentiels (RCED) sont calculés entre deux interventions ou de manière séquentielle.
20. Validation et calage
  • Fournissez des détails sur le processus de validation du modèle. Lorsque les détails de l'exercice sont suffisamment pertinents pour être inclus, envisagez de les présenter dans une annexe à l'évaluation économiqueNote de bas de page 1.
  • Fournissez des détails sur les méthodes de calage du modèleNote de bas de page 5. Il y a lieu de distinguer le calage d'autres sources d'estimation des paramètres, qui reposent sur des processus étrangers au modèle comme tel et qui ne tiennent pas compte de la concordance générale entre les résultats de la modélisation et les données externesNote de bas de page 1.
21. Coûts et résultats différentiels
  • Présentez les résultats cliniques : nombre de cas, nombre de décès, années de vie, AVAQ, coûts et RCED, bénéfice pécuniaire net ou gain de santé (y compris le seuil coût/efficacité utilisé pour calculer le bénéfice net).
  • Pour chaque intervention, indiquez les valeurs moyennes pour les principales catégories de coûts estimés et les résultats d'intérêt, ainsi que les différences moyennes entre les groupes de comparateurs. S'il y a lieu, fournissez les RCEDNote de bas de page 18.
  • Les résultats cumulatifs devraient être rapportés à différents moments de l'horizon décisionnel du modèle, ce qui comprend une perspective longitudinale jusqu'à la fin de l'horizon temporel établi pour le modèleNote de bas de page 5.
  • Présentez les résultats des analyses de sensibilité et de scénario, notamment les suivants :
  • Le rapport prend la forme d'un tableau, sur le plan de la rentabilité, dans une courbe d'acceptabilité du rapport coût/efficacité (CARCE), le cas échéant.
22. Limitations, généralisabilité et principales conclusions
  • Les limitations de l'étude doivent être abordées. Les limitations doivent comprendre l'exactitude de tout modèle épidémiologique et des données d'entréeNote de bas de page 32. Expliquez de quelle manière les limitations peuvent influer sur les conclusions d'une évaluationNote de bas de page 26.
  • Commentez la généralisabilité ou la pertinence des résultats, ainsi que la validité des données et du modèle pour les provinces, territoires et populations concernésNote de bas de page 1.
  • Formulez des commentaires concernant les différences régionales sur le plan de l'épidémiologie des maladies, caractéristiques démographiques, profils de pratiques cliniques, profils d'utilisation des ressources, coûts unitaires et autres facteurs pertinents. En cas de différences, examinez les effets sur les résultats (orientation et ampleur attendues) et les conclusionsNote de bas de page 1.
  • Résumez les principales conclusions de l'étude et décrivez comment elles appuient les conclusionsNote de bas de page 18.
23. Considérations relatives à l'équité
  • Exposez les considérations ayant trait à la répartition (p. ex. les principaux bénéficiaires et les personnes risquant d'être désavantagées)Note de bas de page 1.
  • Énumérez les autres questions relatives à l'éthique ou à l'équité. Par exemple : L'accès à l'intervention variera-t-il selon le lieu ou les caractéristiques des patients? La technologie répond-elle à des besoins non satisfaits de certains groupes défavorisés? La technologie est-elle adaptée aux patients ayant les plus grands besoins et pour lesquels il n'existe aucun autre traitement (p. ex. devoir d'assistance)Note de bas de page 1? Le cas échéant, commentez l'équité horizontale (à personne égale, traitement égal); l'équité verticale (priorité accordée aux personnes les plus vulnérables); caractère adéquat de la demande; et les attitudes et désirs du publicNote de bas de page 19.
24. Sources de financement
  • Décrivez le mode de financement de l'étude et le rôle du bailleur de fonds dans la détermination, la conception, la réalisation et le rapport de l'analyse. Décrivez les autres sources non monétairesNote de bas de page 18.
25. Conflits d'intérêts
  • Tous les auteurs divulgueront leurs affiliations. Une section distincte énumérant tous les conflits d'intérêts potentiels doit être incluse pour chaque auteur. S'il n'y a aucun conflit d'intérêts possible, indiquer-le à l'aide d'un énoncé (p. ex. Auteur A : aucun conflit d'intérêts)Note de bas de page 32.

Lignes directrices en matière de production de rapports - Modèles de tableaux et figures

Vous trouverez ci-dessous des exemples de modèles à consulter :

Exemple de tableau 1 : Tableau X. Sommaire des méthodes
Type d'analyse Analyse coût/utilité
Maladie Maladie pneumococcique (pneumonie, otite moyenne, maladie pneumococcique invasive)
Population Nourrissons (cohorte de naissances)
Intervention PCV13
Comparateurs Aucun vaccin
Résultats Cas, décès, AVAI ou AVAQ, coût
Perspective Payeur des soins de santé
Horizon temporel Vie entière
Actualisation 1,5 %
Analyse de sensibilité Cas de base, scénarios, analyse de sensibilité déterministe
Type de modèle Une seule maladie à multiples manifestations; arbre de décision
Exemple de tableau 2 : Tableau X. Description des variables utilisées dans un modèle
Variable Description Moyenne Intervalle/répartition et paramètres (p. ex. É.-T., IC 95 %, α1, α2, etc.) Source
Analyse de référence : aucune donnée disponible aucune donnée disponible aucune donnée disponible aucune donnée disponible
A. aucune donnée disponible aucune donnée disponible aucune donnée disponible aucune donnée disponible
B aucune donnée disponible aucune donnée disponible aucune donnée disponible aucune donnée disponible
Analyse de scénario : aucune donnée disponible aucune donnée disponible aucune donnée disponible aucune donnée disponible
A. aucune donnée disponible aucune donnée disponible aucune donnée disponible aucune donnée disponible
B aucune donnée disponible aucune donnée disponible aucune donnée disponible aucune donnée disponible
Abréviations : É.-T. = écart-type; IC = intervalle de confiance
Exemple de tableau 3 : Tableau X. Description des variables de coût utilisées dans un modèle
Variable de coût Coût unitaire Nombre d'unités Code de facturation/Description Source
A. aucune donnée disponible aucune donnée disponible aucune donnée disponible aucune donnée disponible
B aucune donnée disponible aucune donnée disponible aucune donnée disponible aucune donnée disponible
C aucune donnée disponible aucune donnée disponible aucune donnée disponible aucune donnée disponible
Exemple de tableau 4 : Tableau X. Résultats d'une évaluation économique
aucune donnée disponible Programme de vaccination A Programme de vaccination B Programme de vaccination C
Résultats cliniques :
Années de vie aucune donnée disponible aucune donnée disponible aucune donnée disponible
Cas évités aucune donnée disponible aucune donnée disponible aucune donnée disponible
Hospitalisations évitées aucune donnée disponible aucune donnée disponible aucune donnée disponible
Décès évités aucune donnée disponible aucune donnée disponible aucune donnée disponible
AVAQ
Coûts :
Liés au vaccin aucune donnée disponible aucune donnée disponible aucune donnée disponible
Ultérieurs aucune donnée disponible aucune donnée disponible aucune donnée disponible
Total aucune donnée disponible aucune donnée disponible aucune donnée disponible
Coût différentiel par gain d'AVAQ (RCED) :
Par rapport au programme A aucune donnée disponible aucune donnée disponible aucune donnée disponible
RCED séquentiel aucune donnée disponible aucune donnée disponible aucune donnée disponible

Le cas échéant, c'est-à-dire si l'intervention n'est ni dominée ni dominante.

Envisagez de signaler les intervalles de confiance et les intervalles de crédibilité.

Abréviations : RCED = rapport coût/efficacité différentiel; AVAQ = année de vie ajustée en fonction de la qualité.

Envisager de rapporter d'autres tables ou figures :

  • esquisse d'une structure de modélisation
  • rapport coût/efficacité
  • courbe d'acceptabilité du rapport coût/efficacité
  • diagramme en tornade
  • analyse de sensibilité bidirectionnelle pour le coût du vaccin et son efficacité

Comité consultatif national de l'immunisation (CCNI) : Outil de soutien no 6
Procédure opératoire normalisée (pon) du comité consultatif national de l'immunisation : examens systématiques des évaluations économiques
Module G

Objectif

La présente procédure opératoire normalisée (PON) décrit les étapes à suivre pour mener un examen systématique des évaluations économiques à l'intention du Comité consultatif national de l'immunisation (CCNI).

Introduction

Le CCNI produit régulièrement des recommandations, des déclarations et des mises à jour concernant l'utilisation de vaccins déjà ou nouvellement approuvés pour usage humain au Canada. Le Centre de l'immunisation et des maladies respiratoires infectieuses (CIMRI) de l'Agence de la santé publique du Canada (ASPC) soutient directement ce travail. Ce soutien comprend la réalisation d'évaluations économiques ou d'examens systématiques d'évaluations économiques portant sur divers vaccins afin de recueillir des données probantes.

Recherche et développement

1.1 Question de recherche, grille PICO(TS)

Tout examen systématique des évaluations économiques doit être mené conformément aux lignes directrices intitulées Preferred Reporting Items for Systematic Reviews and Meta-Analyses (PRISMANote de bas de page 34). Les questions de recherche et les objectifs associés à un examen systématique des évaluations économiques sont définis et comprennent la population, l'intervention, un ou des comparateurs et un ou des résultats visés. S'il y a lieu, les questions de recherche visent également à déterminer si une période précise ou le type d'étude et de milieu sont des éléments d'intérêt (PICO[TS]).

1.2 Critères d'inclusion et d'exclusion

Les critères d'inclusion des examens systématiques doivent comprendre les suivants : population à l'étude, intervention, langue, dates comprises, pays et types d'études; analyse coût/utilité (ACU), analyse coût/efficacité (ACE) et analyse coût/avantages (ACA); et tout autre élément pertinent pour l'examen systématique.

1.3 Enregistrement dans PROSPERO

L'examen systématique des évaluations économiques doit être enregistré dans PROSPERO au cours des étapes initiales du développement de la recherche. PROSPERONote de bas de page 35 est une base de données internationale d'examens systématiques enregistrés dans les domaines de la santé et des services sociaux, du bien-être, de la santé publique, de l'éducation, de la criminalité, de la justice et du développement international, quand il s'agit d'un résultat lié à la santé. Les caractéristiques du protocole sont enregistrées et conservées dans un dossier permanent. PROSPERO est produit par le Centre for Reviews and Dissemination et financé par le National Institute for Health Research (NIHR - Royaume-Uni).

1.4 Élaboration de la stratégie de recherche

La stratégie de recherche doit être élaborée avec un bibliothécaire de recherche (Santé Canada) à l'aide de vedettes-matières médicales (MeSH) et de mots de texte liés aux évaluations économiques, au rapport coût/efficacité et au type de maladie. Le CCNI recommande fortement d'utiliser les filtres de recherche de l'Agence canadienne des médicaments et des technologies de la santé (ACMTS) pour la catégorie « Évaluations économiques/Coût/Modèles économiquesNote de bas de page 36 ». Il est recommandé qu'une recherche soit effectuée au minimum dans les trois bases de données électroniques suivantes : MEDLINE, EMBASE et la Bibliothèque Cochrane. Cette dernière comprend la Health Technology Assessment Database (HTA), l'Economic Evaluation Database (EED) du National Health Service (NHS) et la Database of Abstracts of Reviews of Effects (DARE). Le bibliothécaire de Santé Canada peut effectuer la recherche et fournir les résultats obtenus.

1.5 Stratégie de recherche dans la littérature grise

Le CCNI recommande d'utiliser l'outil de recherche dans la littérature grise de l'ACMTS qui est axé sur les évaluations des technologies de la santé et les évaluations économiquesNote de bas de page 37. (Voir le Tableau 1 de l'extraction de la littérature grise.) De plus, veuillez communiquer directement avec les organismes pour obtenir la littérature grise qui n'est pas accessible au public.

1.6 Organisation des références et DistillerSR

Le CCNI recommande l'utilisation du logiciel DistillerSRNote de bas de page 38 ou d'un logiciel équivalent pour gérer le processus de tri et en faire le suivi, mais il est également possible d'utiliser Excel. DistillerSR est un logiciel d'examen systématique qui permet de gérer, de suivre et de simplifier les processus de tri, d'extraction de données et de préparation de rapport menés dans le cadre d'examens systématiques et de revues de la littérature.

1.7 Révision de la stratégie de recherche proposée, des critères d'inclusion et d'exclusion, de la grille PICO(TS) et de l'enregistrement dans PROSPERO

La stratégie de recherche, les critères d'inclusion et d'exclusion des études, les éléments de la grille PICO(TS) et l'enregistrement dans PROSPERO doivent être déterminés en consultation avec l'ASPC, les groupes de travail (GT) et les bibliothécaires de Santé Canada. Révisez en fonction des commentaires reçus de ces groupes.

TRI, extraction de données et évaluations de la qualité

2.1 Obtenir les résumés et la documentation pertinente

Obtenez les résumés et la documentation pertinente trouvés à la suite de la recherche du bibliothécaire de Santé Canada.

2.2 Effectuer un tri des résumés et des articles en texte intégral

Effectuez un tri des résumés et des articles en texte intégral en fonction des critères d'inclusion et d'exclusion. Au début du processus de tri, effectuez un calibrage à l'aide d'un échantillon du nombre total d'études (taille d'échantillon de 5 % suggérée ou autre proportion raisonnable) entre deux évaluateurs pour assurer l'uniformité. Les deux évaluateurs effectuent un tri de premier niveau des résumés et un tri de deuxième niveau des articles en texte intégral. Les différends doivent être résolus par le dialogue et, au besoin, en faisant appel à un troisième examinateur.

2.3 Recherche manuelle des bibliographies des études incluses

Effectuez une recherche manuelle des bibliographies des études incluses.

2.4 Remplir le modèle d'extraction de données

Les deux évaluateurs remplissent le modèle d'extraction de données en double, puis s'entendent sur les résultats. (Voir les Tableaux 1a, 1b and 1c, qui peuvent être fusionnés en un seul tableau aux fins de l'extraction.) Le CCNI encourage le recours à une méthode adéquate pour consigner l'extraction de données. Les formulaires d'extraction de données doivent être soumis à l'ASPC. Ces données peuvent également être rendues accessibles au public.

2.5 Évaluation de la qualité

Pour évaluer la qualité des études incluses, utilisez l'outil « Critical Appraisal Checklist for Economic Evaluations » du Joanna Briggs Institute (liste de contrôle du JBI)Note de bas de page 39. Les deux évaluateurs mènent chacun une évaluation de qualité, puis s'entendent sur le résultat de l'évaluation. L'évaluation de la qualité peut être effectuée dans le logiciel DistillerSR ou Excel en même temps que l'extraction de données ou après celle-ci. (Voir le Tableau 2 d'extraction de données et Figure 1 du rapport.)

Les évaluateurs doivent collaborer avec l'ASPC et le GT du CCNI afin de décider s'il faut inclure les études de faible qualité ou s'il convient plutôt de les exclure. Par exemple, ils peuvent fournir seulement les « meilleures données probantes » en incluant des études jugées de haute qualité ou acceptables et en excluant les études inacceptablesNote de bas de page 40. Les examinateurs peuvent collaborer avec l'ASPC et le GT du CCNI pour déterminer les questions d'évaluation essentielles. Les études peuvent être jugées « de haute qualité » si elles répondent aux questions d'évaluation essentielles et ne présentent pas de lacunes graves. Les études peuvent être jugées « acceptables » si elles répondent aux questions d'évaluation essentielles, mais présentent quelques lacunes mineures dans d'autres sections de l'évaluation de la qualité. Les études peuvent être jugées « inacceptables » s'il y a des problèmes manifestes qui touchent l'ensemble des questions essentielles de l'évaluation de la qualité. En rejetant ces études de faible qualité, il est possible d'éviter d'introduire un biais dans l'ensemble de données final et de générer des résultats pouvant être trompeurs.

La liste de contrôle du JBI ne fournit pas une note sommaire, mais les diagrammes à barres empilées (Figure 1 du rapport) peuvent donner une représentation visuelle de la qualité des études. Si les évaluateurs souhaitent utiliser d'autres outils d'évaluation de la qualité en fonction de la question de recherche, ils en discuteront avec l'ASPC et le GT du CCNI.

2.6 Évaluation propre au modèle de vaccin

Pour l'évaluation propre au modèle de vaccin, servez-vous du chapitre 6 du guide sur la normalisation des évaluations économiques des programmes d'immunisation de l'Organisation mondiale de la Santé (OMS)Note de bas de page 15. Les deux évaluateurs mènent chacun une évaluation de la qualité, puis s'entendent sur le résultat de l'évaluation. (Voir le Tableau 3 d'extraction de données et la Figure 1 du rapport.)

Remarque : Pour évaluer le modèle, les évaluateurs se pencheront sur des éléments propres au vaccin comme les suivants :

  1. Immunité collective;
  2. Immunité naturelle;
  3. Fournitures (p. ex. vaccins, seringues et boîtes de sécurité);
  4. Coûts liés à la santé publique (p. ex. recherche des contacts);
  5. Surveillance des maladies;
  6. Système de distribution (p. ex. transport et entreposage au froid);
  7. Perte de vaccins et gestion des déchets.

2.7 Évaluation de l'applicabilité et de la transférabilité

Transférabilité des rapports coût/efficacité différentiels (RCED) : Le CCNI recommande d'utiliser un outil d'applicabilité et de transférabilité pour mesurer si une étude s'applique au contexte canadien (voir le Tableau 3 d'extraction de données et la Figure 1 du rapport.)

Les outils recommandés sont soit :

  1. les critères de généralisabilité de Heyland
  2. l'indice de transférabilité d'AntonanzasNote de bas de page 42 (la formule n'est pas nécessaire; servez-vous seulement de la liste de contrôle);
  3. ou une combinaison des deux.

Résumé et résultats

3.1 Inclusion d'études

Les examinateurs préciseront s'ils présentent les résultats de toutes les études ou seulement les résultats d'études sélectionnées en fonction de leur qualité ou de l'absence de conflits d'intérêts.

Pour ce qui est des articles de la littérature grise non accessibles au public, précisez le nom des organismes qui ont été joints, et indiquez si plusieurs tentatives ont été faites pour entrer en communication avec eux et si vous avez réussi à obtenir la littérature grise en question.

Les examinateurs peuvent commenter le biais de publication.

Ils peuvent également envisager de mener une analyse stratifiée si les études présentant des conflits d'intérêts sont exclues de l'analyse.

3.2 Résumé

Préparez un résumé des études incluses. Préparez un diagramme de processus PRISMA, faites le suivi des documents et synthétisez les études qui ont été incluses pour l'ASPC et le ou les groupes de travail pertinents du CCNI afin qu'ils puissent les commenter. Le résumé doit contenir une synthèse de haut niveau de la documentation trouvée et inclure les éléments suivants, sans s'y limiter (utilisez une version des Tableaux 1a, 1b et 1c ou Tableau 1 du rapport):

  • Lieu de l'étude;
  • Année de l'étude;
  • Population et sous-groupes;
  • Tranche d'âge/âge gestationnel;
  • Problème de santé;
  • Intervention/comparateur;
  • Financement;
  • Couverture vaccinale et durée de la protection;
  • Calendrier de vaccination évalué;
  • Conception de l'étude;
  • Type de modèle d'étude et technique d'analyse;
  • Perspective de l'étude;
  • Horizon temporel et taux d'actualisation;
  • Résultats en matière de coûts;
  • Résultats en matière d'efficacité;
  • Résultats, RCED, avantage pécuniaire/avantage pour la santé net, réduction du nombre d'hospitalisations, etc.;
  • Paramètres influents de l'analyse de sensibilité et résultats associés à ces paramètres;
  • Analyse stratifiée excluant les études présentant des conflits d'intérêts.

3.3 Inflation des rapports coût/efficacité différentiels (RCED)

Rajustez les RCED (ou les résultats financiers) à la hausse pour qu'ils soient en dollars canadiens courants en convertissant la devise locale en dollars canadiens à l'aide des taux de parité du pouvoir d'achat de l'Organisation de coopération et de développement économiques (OCDE), puis des taux d'inflation de la Banque du Canada. Remarque : Conservez les RCED rajustés et non rajustés aux fins d'analyse.

3.4 Préparation des tableaux de données probantes et des mesures sommaires

Préparez des tableaux de données probantes et toute mesure sommaire nécessaire pour l'ensemble des études incluses, conformément à la méthodologie précisée par le CCNI. (Voir les Tableaux 1 à 3 du rapport.)

Mettez à jour la revue de la littérature avant de préparer le rapport, puis en tenant compte des commentaires reçus de l'ASPC, du ou des GT pertinents du CCNI et, s'il y a lieu, du CCNI. Le CCNI incite les évaluateurs à bien documenter l'ensemble des tableaux de données probantes et des mesures sommaires. Les tableaux de données probantes et les mesures sommaires doivent tous être soumis à l'ASPC. Ces données peuvent être rendues accessibles au public.

À inclure dans le rapport

4.1 Qu'est-ce qui doit être inclus dans le rapport?

1. Sommaire/résumé
2. Introduction
3. Méthodes du rapport technique détaillé
  1. Méthodes : stratégie de recherche, numéro d'enregistrement dans PROSPERO
  2. Grille PICO(TS), critères d'admissibilité (critères d'inclusion et d'exclusion)
  3. Tri, extraction de données, évaluation de la qualité et évaluation propre au modèle de vaccin
  4. Évaluation critique/analyse prévue (analyse d'un sous-groupe) et synthèse des données probantes (ou rapport descriptif)
  5. Conflits d'intérêts ou sources de financement des évaluateurs
4. Résultats
  1. Diagrammes de processus PRISMA des études sélectionnées et incluses dans l'examen, utilisation des lignes directrices PRISMA1 :Note de bas de page 34
  2. Résumé/aperçu des études incluses (caractéristiques des patients, caractéristiques des études) (Tableau 1 du rapport)
  3. Résumé de la technique d'analyse économique, structure du modèle (le cas échéant), perspective, horizon temporel, taux d'actualisation, résultats pour la santé mesurés, résultats en matière de coûts mesurés et coûts de la vaccination
  4. Principaux résultats et conclusions :
    • Il est préférable que les évaluateurs fournissent à la fois les résultats actualisés et les résultats non actualisés.
    • Poutes les études réalisées à l'extérieur du Canada, indiquez le seuil de rentabilité du pays.
      Il est préférable que les évaluateurs fournissent à la fois les RCED non convertis et les RCED convertis (en dollars canadiens et convertis/rajustés selon l'inflation) dans le tableau des résultats (Tableaux 2 et 3 du rapport).
    • Représentation graphique des RCED (p. ex. diagramme de dispersion ou histogramme) pour illustrer la rentabilité sur un plan coût/efficacité ou par rapport à une autre variable (p. ex. incidence de X, âge des patients).
    • Résultats canadiens et conclusions (Tableau 2 ou 3 du rapport)
      • Les points forts des études canadiennes, résumé des résultats
      • Résumé des RCED
      • Conclusions
      • Comparaison des études canadiennes
  5. Description de l'analyse de sensibilité/analyse des scénarios (c.-à-d. unidirectionnelle, analyse de sensibilité probabiliste, analyse de seuil, etc.; façon dont a été abordée l'incertitude liée à la méthodologie, aux paramètres et à la structure). Décrivez également les conclusions de l'analyse de sensibilité et les variables auxquelles l'analyse était sensible.
  6. Parrainage de l'étude et toute incidence potentielle sur les résultats en matière de rapport coût/efficacité. Analyse stratifiée excluant les études présentant des conflits d'intérêts. Les examinateurs peuvent également fournir un résumé narratif des résultats obtenus par l'industrie par rapport à d'autres résultats.
5. Discussion/conclusions générales
  1. Bref résumé des principales conclusions
  2. Limites et forces de l'examen
  3. Transférabilité des RCED : Il est recommandé d'utiliser un outil d'applicabilité et de transférabilité pour mesurer si une étude s'applique au contexte canadien.
    • Les outils recommandés sont : soit les critères de généralisabilité de Heyland;
    • soit l'indice de transférabilité d'Antonanzas (la formule n'est pas nécessaire; servez-vous seulement de la liste de contrôle);
    • soit une combinaison des deux.

Veuillez répondre aux questions dans le document Excel en indiquant « oui », « non » ou « incertain » et en justifiant votre réponse (voir le Tableau 4 d'extraction de données).

4.2 Tableaux/figures/annexes

  1. Stratégie de recherche complète
  2. Diagramme de processus PRISMA
  3. Tableau 1 d'extraction de la littérature grise
  4. Tableau d'extraction de données : caractéristiques des études examinées (Tableau 1a, 1b, et 1c d'extraction de données)
  5. Tableau du rapport : Caractéristiques détaillées des études incluses (exemples : auteur, année, perspective, type d'étude, comparateurs, population, type de modèle, horizon temporel, taux d'actualisation, seuil de rentabilité, interventions visées et résultats) Tableau 1 du rapport ou une combinaison des Tableaux 1a, 1b, et 1c d'extraction de données)
  6. Tableau/figure : Évaluation critique, évaluation du modèle, évaluation de la transférabilité des études individuelles (Tableaux 2, 3 et 4 d'extraction de données ) et figure sommaire (diagrammes à barres empilées) (Figure 1 du rapport)
  7. Liste/historique de fréquence des paramètres influents associés à l'analyse de sensibilité
  8. Représentation graphique supplémentaire des RCED (p. ex. diagramme de dispersion ou histogramme) pour illustrer la rentabilité sur un plan coût/efficacité ou par rapport à une autre variable (p. ex. incidence de X, âge des patients). Il est possible d'ajouter d'autres graphiques pour des sous-groupes d'intérêt.
  9. Tableau des résultats en matière de rapport coût/efficacité (Tableaux 2 et 3 du rapport)
  10. Analyse stratifiée excluant les études présentant des conflits d'intérêts (Tableau 2 ou 3 du rapport, modifié afin d'exclure les études menées par l'industrie ou les études présentant des conflits d'intérêts)

Définitions

  1. PON : Procédure opératoire normalisée
  2. CCNI : Comité consultatif national de l'immunisation
  3. CIMRI : Centre de l'immunisation et des maladies respiratoires infectieuses
  4. ASPC : Agence de la santé publique du Canada
  5. PRISMA : Preferred Reporting Items for Systematic Reviews and Meta-Analyses
  6. PICO(TS) : Population, intervention, comparateurs et résultats d'intérêt (période précise ou type d'étude et de milieu précis)
  7. ACU : Analyse coût/utilité
  8. ACE : Analyse coût/efficacité
  9. ACA : Analyse coût/avantages
  10. PROSPERO : Base de données internationale d'examens systématiques enregistrés dans les domaines de la santé et des services sociaux, du bien-être, de la santé publique, de l'éducation, de la criminalité, de la justice et du développement international, quand les examens comprennent un résultat lié à la santé. Les caractéristiques du protocole sont enregistrées et conservées dans un dossier permanent. PROSPERO est produit par le Centre for Reviews and Dissemination et financé par le National Institute for Health Research (NIHR).
  11. SC : Santé;Canada
  12. MeSH : Vedettes-matières médicales
  13. ACMTS : Agence canadienne des médicaments et des technologies de la santé
  14. HTA : Health Technology Assessment Database
  15. EED : Economic Evaluation Database du NHS
  16. DARE : Database of Abstracts of Reviews of Effects
  17. DistillerSR est un logiciel d'examen systématique qui permet de gérer, de suivre et de simplifier les processus de tri, d'extraction de données et de préparation de rapport menés dans le cadre d'examens systématiques et de revues de la littérature.
  18. GT : Groupe de travail
  19. OMS : Organisation mondiale de la Santé
  20. RCED : Rapport coût/efficacité différentiel
  21. OCDE : Organisation de coopération et de développement économiques
  22. ASP : Analyse de sensibilité probabiliste
  23. ID : Identifiant
  24. ESSI : Effets secondaires suivant l'immunisation
  25. CE : Coût/efficacité
  26. AG : Âge gestationnel
  27. AVAQ : Année de vie ajustée en fonction de la qualité
  28. CI : Conflit d'intérêts

Modèle de stratégie de recherche dans la littérature grise

Tous les tableaux ne sont que des exemples et des éléments peuvent être modifiés, ajoutés ou supprimés, à votre discrétion et selon l'examen que vous menez. Le CCNI incite les évaluateurs à bien documenter l'ensemble des tableaux de données probantes, des figures et des mesures sommaires. Cette documentation doit être soumise à l'ASPC. Ces données peuvent être rendues accessibles au public.

Tableau 1 d'extraction de la littérature grise
Ressource/site Web Termes de recherche Nombre de résultats triés Nombre de résultats retenus
aucune donnée disponible aucune donnée disponible aucune donnée disponible aucune donnée disponible
aucune donnée disponible aucune donnée disponible aucune donnée disponible aucune donnée disponible
aucune donnée disponible aucune donnée disponible aucune donnée disponible aucune donnée disponible

Modèles d'extraction de données

Tous les tableaux ne sont que des exemples et des éléments peuvent être modifiés, ajoutés ou supprimés, à votre discrétion et selon l'examen que vous menez. Le CCNI encourage le recours à une méthode adéquate pour bien documenter l'extraction de données. Les formulaires d'extraction de données doivent être soumis à l'ASPC. Ces données peuvent également être rendues accessibles au public.

Tableau 1a d'extraction de données : modèle d'extraction de données 1
Auteur, année Tranche d'âge / âge gestationnel Lieu de l'étude Population et sous-groupes Caractéristiques de la population et milieu Problème de santé Intervention / comparateur Effet d'immunité collective Couverture vaccinale et durée de la protection Financement / sa source t
aucune donnée disponible aucune donnée disponible (Pays) aucune donnée disponible aucune donnée disponible aucune donnée disponible aucune donnée disponible (Oui/non) aucune donnée disponible (Oui/non) et source
aucune donnée disponible aucune donnée disponible aucune donnée disponible aucune donnée disponible aucune donnée disponible aucune donnée disponible aucune donnée disponible aucune donnée disponible aucune donnée disponible aucune donnée disponible
aucune donnée disponible aucune donnée disponible aucune donnée disponible aucune donnée disponible aucune donnée disponible aucune donnée disponible aucune donnée disponible aucune donnée disponible aucune donnée disponible aucune donnée disponible

(Tous les tableaux peuvent être subdivisés en un plus grand nombre de catégories, au besoin.)

* Catégories optionnelles : ID de la référence, efficacité directe du vaccin, sources couvertes du vaccin, protection contre les porteurs de maladie et effets secondaires suivant l'immunisation (ESSI).

Tableau 1b d'extraction de données : modèle d'extraction de données 2
Auteur, année Technique d'analyse Conception de l'étude Perspective de l'étude Calendrier de vaccination évalué Horizon temporel et taux d'actualisation Résultats en matière de coûts Coût de l'intervention Résultats en matière d'efficacité Seuil utilisé
aucune donnée disponible (p. ex. ACA, ACE, ACU) (p. ex. analyse des décisions, modèle de Markov, etc.) aucune donnée disponible aucune donnée disponible (Années, %) (Devise, année) aucune donnée disponible ($/AVAQ, nombre d'hospitalisa-tions évitées) aucune donnée disponible
aucune donnée disponible aucune donnée disponible aucune donnée disponible aucune donnée disponible aucune donnée disponible aucune donnée disponible aucune donnée disponible aucune donnée disponible aucune donnée disponible aucune donnée disponible
aucune donnée disponible aucune donnée disponible aucune donnée disponible aucune donnée disponible aucune donnée disponible aucune donnée disponible aucune donnée disponible aucune donnée disponible aucune donnée disponible aucune donnée disponible

(Tous les tableaux peuvent être subdivisés en un plus grand nombre de catégories, au besoin.)

* Catégories optionnelles : ID de la référence, taux d'hospitalisation, taux de mortalité, réduction du nombre d'hospitalisations et réduction de la mortalité.

Tableau 1c d'extraction de données : modèle d'extraction de données 3
Auteur, année Résultats liés au rapport coût/efficacité ou résultats pour la santé Résultats liés au rapport coût/efficacité ou résultats pour la santé
Unités
Contexte des résultats Conclusion tirée à partir des résultats Type d'analyse de sensibilité Paramètres influents de l'analyse de sensibilité Résultats des paramètres influents
aucune donnée disponible (chiffres absolus, coût/AVAQ, réduction du nombre d'hospitalisations, etc.) $/AVAQ aucune donnée disponible (rentable ou non?) (p. ex. unidirection-nelle, ASP) (p. ex. coût/efficacité ou non, et vice versa) aucune donnée disponible
aucune donnée disponible aucune donnée disponible aucune donnée disponible aucune donnée disponible aucune donnée disponible aucune donnée disponible aucune donnée disponible aucune donnée disponible
aucune donnée disponible aucune donnée disponible aucune donnée disponible aucune donnée disponible aucune donnée disponible aucune donnée disponible aucune donnée disponible aucune donnée disponible

(Tous les tableaux peuvent être subdivisés en un plus grand nombre de catégories, au besoin.)

* Catégories optionnelles : ID de la référence, analyse des scénarios et résultats de l'analyse des scénarios.

**Des tableaux de notes peuvent être utilisés pour l'extraction de données ou aux fins d'inclusion dans le rapport.

Tableau 2 d'extraction de données : Évaluation de la qualité - liste de contrôle du Joanna Briggs Institute
Auteur, année Oui/non/incertain Commentaires
Q1 : Y a-t-il une question bien définie? aucune donnée disponible aucune donnée disponible
Q2 : Y a-t-il une description exhaustive des solutions de rechange? aucune donnée disponible aucune donnée disponible
Q3 : Les coûts et les résultats importants et pertinents sont-ils précisés pour chacune des solutions de rechange? aucune donnée disponible aucune donnée disponible
Q4 : L'efficacité clinique a-t-elle été établie? aucune donnée disponible aucune donnée disponible
Q5 : Les coûts et les résultats sont-ils mesurés de façon précise? aucune donnée disponible aucune donnée disponible
Q6 : Les coûts et les résultats sont-ils évalués de façon crédible? aucune donnée disponible aucune donnée disponible
Q7 : Les coûts et les résultats sont-ils rajustés pour tenir compte des différentes périodes visées? aucune donnée disponible aucune donnée disponible
Q8 : Y a-t-il une analyse supplémentaire des coûts et des conséquences? aucune donnée disponible aucune donnée disponible
Q9 : Des analyses de sensibilité ont-elles été menées pour évaluer l'incertitude associée aux estimations des coûts ou des conséquences? aucune donnée disponible aucune donnée disponible
Q10 : Les résultats de l'étude englobent-ils toutes les questions d'intérêt pour les utilisateurs? aucune donnée disponible aucune donnée disponible
Q11 : Les résultats peuvent-ils être généralisés pour qu'ils soient appliqués au milieu concerné par l'examen? aucune donnée disponible aucune donnée disponible
Tableau 3 d'extraction de données : Évaluation propre au modèle du vaccin - chapitre 6 du guide de l'OMS sur la normalisation des évaluations économiques des programmes d'immunisation
Auteur, année Oui/non/incertain Commentaires
Q1 : Structure du modèle et hypothèses aucune donnée disponible aucune donnée disponible
Q2 : Type de modèle aucune donnée disponible aucune donnée disponible
Q3 : Validation (p. ex. vérification et calibrage) aucune donnée disponible aucune donnée disponible
Q4 : Considérations propres au vaccin : aucune donnée disponible aucune donnée disponible
a. Immunité collective aucune donnée disponible aucune donnée disponible
b. Immunité naturelle aucune donnée disponible aucune donnée disponible
c. Fournitures (p. ex. vaccins, seringues et boîtes de sécurité) aucune donnée disponible aucune donnée disponible
d. Coûts liés à la santé publique (p. ex. recherche des contacts) aucune donnée disponible aucune donnée disponible
e. Surveillance des maladies aucune donnée disponible aucune donnée disponible
f. Système de distribution (p. ex. transport et entreposage au froid) aucune donnée disponible aucune donnée disponible
g. Perte de vaccins et gestion des déchets aucune donnée disponible aucune donnée disponible

Questions pour l'évaluation propre au modèle de vaccin

  1. La structure du modèle et les hypothèses implicites ou explicites sont-elles clairement décrites?
  2. Le type de modèle (statique, dynamique ou stochastique) est-il clairement indiqué et justifié compte tenu des changements qui sont susceptibles de toucher la vigueur de l'infection et le rôle du hasard dans le processus de transmission? Les forces et les faiblesses du modèle ont-elles été analysées?
  3. Le modèle a-t-il été validé? Le cas échéant, a-t-il été validé à l'aide du plus grand nombre possible de facettes de validation?
  4. Considérations propres au vaccin :
    1. Immunité collective;
    2. Immunité naturelle;
    3. Fournitures (p. ex. vaccins, seringues et boîtes de sécurité);
    4. Coûts liés à la santé publique (p. ex. recherche des contacts);
    5. Surveillance des maladies;
    6. Système de distribution (p. ex. transport et entreposage au froid);
    7. Perte de vaccins et gestion des déchets.

Veuillez répondre aux questions dans le document Excel en indiquant « oui », « non » ou « incertain » et en justifiant votre réponse pour les critères de généralisabilité de Heyland ou l'indice de transférabilité d'Antonanzas (sans la formule), ou une combinaison des deux.

Exemple : Critères de généralisabilité de Heyland

Tableau 4 d'extraction de données : Évaluation de la transférabilité
Auteur, année Oui/non/incertain Commentaires
Q1 : Généralisabilité clinique; les patients décrits dans l'analyse sont-ils semblables à ceux de votre propre milieu? aucune donnée disponible aucune donnée disponible
Q2 : Généralisabilité des systèmes; le point de vue est-il pertinent pour votre milieu ou situation clinique? aucune donnée disponible aucune donnée disponible
Q3 : L'intervention visée par l'étude peut-elle être généralisée pour l'appliquer à votre milieu? aucune donnée disponible aucune donnée disponible
Q4 : Méthodes d'établissement des coûts applicables aucune donnée disponible aucune donnée disponible
Q4a : Prix unitaire aucune donnée disponible aucune donnée disponible
Q4b : Le mélange de ressources utilisées est-il le même? aucune donnée disponible aucune donnée disponible
Q4c : Le coût moyen par patient est-il similaire d'un système à l'autre? aucune donnée disponible aucune donnée disponible
Q4d : Les bons taux de change ont-ils été appliqués pour convertir les devises d'autres pays? aucune donnée disponible aucune donnée disponible
Q5 : Les résultats mesurés sont-ils pertinents pour votre milieu? aucune donnée disponible aucune donnée disponible
Q5a : La méthode utilisée pour mesurer les résultats est-elle compatible? aucune donnée disponible aucune donnée disponible
Q5B : Les préférences de vos patients sont-elles les mêmes que celles utilisées dans l'analyse? aucune donnée disponible aucune donnée disponible
Q6 : Un taux d'actualisation s'applique-t-il à votre milieu? aucune donnée disponible aucune donnée disponible

Modèles pour le rapport : tableaux et figures

Veuillez vous servir des modèles suivants de tableaux et de figures pour la rédaction du rapport destiné au CCNI. Les éléments des tableaux peuvent être modifiés, ajoutés ou supprimés, à votre discrétion et selon l'examen que vous menez. Conserver toutefois le même format.

Le CCNI incite les évaluateurs à bien documenter l'ensemble des tableaux de données probantes, des figures et des mesures sommaires. Cette documentation doit être soumise à l'ASPC. Ces données peuvent être rendues accessibles au public.

Tableau 1 du rapport : Caractéristiques de l'étude
Problèmes de santé déclarés Nombre d'études*
Naissance prématurée aucune donnée disponible
AG supérieur à 32 semaines aucune donnée disponible
AG de 32 à 35 semaines aucune donnée disponible
Problèmes de santé aucune donnée disponible
Autres facteurs de risque aucune donnée disponible
Non déclarés ou en santé aucune donnée disponible
Pays Nombre d'études
États-Unis aucune donnée disponible
Canada aucune donnée disponible
Royaume-Uni, etc. aucune donnée disponible
Âge (mois) Nombre cumulatif d'estimations provenant de toutes les études*
< 3 mois aucune donnée disponible
< 6 mois aucune donnée disponible
< 12 mois  
< 24 mois aucune donnée disponible
Non déclaré aucune donnée disponible
Résultats Nombre d'études
Coût par cas évité aucune donnée disponible
Coût par hospitalisation évitée aucune donnée disponible
Coût par AVAQ aucune donnée disponible
Autre aucune donnée disponible
Études parrainées par l'industrie Nombre d'études
Oui aucune donnée disponible
Non aucune donnée disponible

* Peut dépasser le total (n) étant donné que certaines études fournissent des données pour plusieurs populations, scénarios et résultats (d'autres résultats peuvent être ajoutés selon les caractéristiques propres à l'étude).

Autre option pour le Tableau 1 du rapport : Caractéristiques des études
Auteurs, année Pays Perspective Technique d'analyse Conception de l'étude Mesure des résultats Population Horizon temporel Financement de l'industrie
aucune donnée disponible aucune donnée disponible aucune donnée disponible aucune donnée disponible aucune donnée disponible aucune donnée disponible aucune donnée disponible aucune donnée disponible aucune donnée disponible
aucune donnée disponible aucune donnée disponible aucune donnée disponible aucune donnée disponible aucune donnée disponible aucune donnée disponible aucune donnée disponible aucune donnée disponible aucune donnée disponible
aucune donnée disponible aucune donnée disponible aucune donnée disponible aucune donnée disponible aucune donnée disponible aucune donnée disponible aucune donnée disponible aucune donnée disponible aucune donnée disponible

* Technique d'analyse = ACU, ACE ou ACA; conception de l'étude = modèle de Markov, étude couplée, etc.

Figure 1a du rapport : Évaluation de la qualité - proportion des éléments de l'évaluation respectés par chaque étude Évaluation propre au modèle de vaccin : proportion des éléments de l'évaluation respectés par chaque étude Évaluation de la transférabilité : proportion des critères jugés généralisables ou applicables dans chaque étude

Figure 1a du rapport : Évaluation de la qualité - proportion des éléments de l'évaluation respectés par chaque étude Évaluation propre au modèle de vaccin : proportion des éléments de l'évaluation respectés par chaque étude Évaluation de la transférabilité : proportion des critères jugés généralisables ou applicables dans chaque étude. Équivalent textuel ci-dessous.
Figure 1a du rapport - Description textuelle

Cette figure générique est un graphique à barres empilées horizontalement. Chaque barre horizontale représente une étude, et son auteur et l'année de publication figurent sur l'axe des y. L'axe des x représente le pourcentage atteint; il varie de 0 à 100 %. Le but de la figure est d'indiquer la proportion des éléments ou des critères atteints par chaque étude. Autrement dit, si on utilise cette figure pour illustrer les résultats de l'évaluation de la qualité, le graphique à barres empilées indiquera combien des éléments d'évaluation de la liste de contrôle ont été atteints ou non atteints, ou si les résultats n'étaient pas clairs. Afin de montrer cette information de façon visuelle, chaque barre horizontale de l'étude est composée d'un maximum de trois barres - le vert représente les objectifs atteints, le rouge, les objectifs non atteints, et le gris indique que les résultats n'étaient pas clairs. Le total des petites barres est toujours de 100 %.

Figure 1b du rapport : Évaluation de la qualité - proportion des études respectant chaque élément de l'évaluation
Évaluation propre au modèle de vaccin - proportion des études respectant chaque élément de l'évaluation
Évaluation de la transférabilité - proportion des études jugées généralisables ou applicables pour chaque critère

Figure 1b du rapport : Évaluation de la qualité - proportion des études respectant chaque élément de l'évaluation Évaluation propre au modèle de vaccin - proportion des études respectant chaque élément de l'évaluation Évaluation de la transférabilité - proportion des études jugées généralisables ou applicables pour chaque critère. Équivalent textuel ci-dessous.
Figure 1b du rapport - Description textuelle

Cette figure générique est un graphique à barres empilées horizontalement. Chaque barre horizontale représente un élément ou un critère de la liste de contrôle, identifié comme « Élément 1 », « Élément 2 » et ainsi de suite sur l'axe des y. L'axe des x représente la proportion des études qui ont atteint chacun des objectifs des éléments ou des critères de la liste de contrôle, et varie de 0 à 100 %. Chaque barre horizontale d'un élément ou d'un critère est composée d'un maximum de trois barres - le vert représente les objectifs atteints, le rouge, les objectifs non atteints, et le jaune, les résultats qui ne sont pas clairs. Le total des petites barres est toujours de 100 %. Il est à noter que cette figure est semblable à celle de la figure 1, mais ses axes sont inversés.

Tableau 2 du rapport : Rapport coût/efficacité (perspective du payeur ou perspective des soins de santé, ou un tableau pour chacune)
aucune donnée disponible Problèmes de santé*
aucune donnée disponible Dysplasie broncho-pulmonaire (DBP) Cardiopathie congénitale En santé Naissance prématurée Naissance prématurée avec DBP Naissance prématurée avec facteurs de risque Autres facteurs de risque*
Nombre d'estimations aucune donnée disponible aucune donnée disponible aucune donnée disponible aucune donnée disponible aucune donnée disponible aucune donnée disponible aucune donnée disponible
RCED (minimum) aucune donnée disponible aucune donnée disponible Dominant aucune donnée disponible aucune donnée disponible aucune donnée disponible Dominant
RCED (maximum) aucune donnée disponible aucune donnée disponible aucune donnée disponible aucune donnée disponible aucune donnée disponible aucune donnée disponible aucune donnée disponible
Proportion de rapports coût/efficacité estimés à 50 000 $/AVAQ aucune donnée disponible aucune donnée disponible aucune donnée disponible aucune donnée disponible aucune donnée disponible aucune donnée disponible aucune donnée disponible
Proportion de rapports coût/efficacité estimés à 100 000 $/AVAQ aucune donnée disponible aucune donnée disponible aucune donnée disponible aucune donnée disponible aucune donnée disponible aucune donnée disponible aucune donnée disponible
Proportion de rapports coût/efficacité estimés à 200 000 $/AVAQ aucune donnée disponible aucune donnée disponible aucune donnée disponible aucune donnée disponible aucune donnée disponible aucune donnée disponible aucune donnée disponible

* Problèmes de santé qui correspondent à votre examen systématique des évaluations économiques

Tableau 3 du rapport : Rapport coût/efficacité
Auteur et année de l'étude Problème de santé AG en semaines Perspective RCED (initial) Année de la devise RCED (dollars canadiens de 2017 par AVAQ)
aucune donnée disponible aucune donnée disponible aucune donnée disponible aucune donnée disponible aucune donnée disponible aucune donnée disponible aucune donnée disponible
aucune donnée disponible aucune donnée disponible aucune donnée disponible aucune donnée disponible aucune donnée disponible aucune donnée disponible aucune donnée disponible
aucune donnée disponible aucune donnée disponible aucune donnée disponible aucune donnée disponible aucune donnée disponible aucune donnée disponible aucune donnée disponible
aucune donnée disponible aucune donnée disponible aucune donnée disponible aucune donnée disponible aucune donnée disponible aucune donnée disponible aucune donnée disponible
aucune donnée disponible aucune donnée disponible aucune donnée disponible aucune donnée disponible aucune donnée disponible aucune donnée disponible aucune donnée disponible

Comité consultatif national de l'immunisation (CCNI) : Outil de soutien no 7
Modèle de présentation pour la présentation des évaluations économiques
Module H

Diapositive 7-1. Titre de l'étude (doit correspondre clairement à la question à l'étude)

Diapositive 7-1. Titre de l'étude (doit correspondre clairement à la question à l'étude). Équivalent textuel ci-dessous.
Diapositive 7-1 - Description textuelle

Diapositive 7-1. Titre de l'étude (doit correspondre clairement à la question à l'étude)
Noms et affiliations des auteurs
Des logos peuvent servir à indiquer l'affiliation des auteurs.

Diapositive 7-2. Conflits d'intérêts et financement

Diapositive 7-2. Conflits d'intérêts et financement. Équivalent textuel ci-dessous.
Diapositive 7-2 - Description textuelle

Diapositive 7-2. Conflits d'intérêts et financement

  • Indiquez tout conflit d'intérêts pour chaque auteur. S'il n'y a aucun conflit d'intérêts possible, il faut l'indiquer à l'aide d'un énoncé (p. ex., Auteur A : Aucun conflit d'intérêts).
  • Décrivez le mode de financement de l'étude et le rôle du bailleur de fonds dans la détermination, la conception, la réalisation et le rapport de l'analyse. Décrivez les autres sources non monétaires.

Diapositive 7-3. Problème soumis à une décision

Diapositive 7-3. Problème soumis à une décision. Équivalent textuel ci-dessous.
Diapositive 7-3 - Description textuelle

Diapositive 7-3. Problème soumis à une décision

  • La question à l'étude est bien définie, énoncée de manière à obtenir une réponse et pertinente pour la décision que doit prendre le public cible.
  • Par exemple : Quel est la rentabilité d'une vaccination systématique du groupe d'âge XX contre la maladie Y à l'aide du vaccin Z comparativement à l'approche actuelle A?

Diapositive 7-4. Méthodes (page de titre)

Diapositive 7-4. Méthodes (page de titre). Équivalent textuel ci-dessous.
Diapositive 7-4 - Description textuelle

Diapositive 7-4. Méthodes (page de titre)

Diapositive 7-5. Méthodes : PICO

Diapositive 7-5. MéthodesMethods: PICO : PICO. Équivalent textuel ci-dessous.
Diapositive 7-5 - Description textuelle

Diapositive 7-5. Méthodes : PICO

  • Énoncé qui précise les interventions incluses, ce qui comprend le ou les facteurs de comparaison. Justifiez le facteur de comparaison.
  • Énoncé qui détermine la ou les populations (ce qui comprend les sous-groupes) visées directement ou indirectement par les interventions à l'étude. Décrivez ce qui suit :
    • les données démographiques (p. ex., âge, sexe, statut socioéconomique), conditions spécifiques, gravité de la maladie, comorbidités, facteurs de risque, etc.
  • Énoncé qui précise les résultats sur la santé mesurés (p. ex., cas, décès, hospitalisation, consultations à l'hôpital, années de vie ajustées en fonction de la qualité).

Diapositive 7-6. Méthodes : conception de l'étude

Diapositive 7-6. Méthodes : conception de l'étude. Équivalent textuel ci-dessous.
Diapositive 7-6 - Description textuelle

Diapositive 7-6. Méthodes : conception de l'étude

  • Énoncé sur le contexte, la perspective, les catégories de coûts et les résultats.
  • L'énoncé sur la période visée et l'horizon d'analyse est clair. Décrivez en quoi leur durée respective dépend du type de vaccin évalué, de l'intervention, de la population cible et, conséquemment, du type de modèle élaboré.
  • Énoncé sur le taux d'actualisation utilisé.

Diapositive 7-7. Méthodes : modèle économique

Diapositive 7-7. Méthodes : modèle économique. Équivalent textuel ci-dessous.
Diapositive 7-7 - Description textuelle

Diapositive 7-7. Méthodes : modèle économique

  • Précisez la méthode d'analyse.
    • Déterminez la mesure synthétique.
      • Il peut s'agir d'une équation formée à l'aide de mots, par exemple :
        • Coût par cas évité = etc.
  • Énoncé simple du modèle économique
  • Schéma de la structure du modèle
  • Décrivez - et justifiez - le type de modèle de décision analytique utilisé. Le cas échéant, expliquez pourquoi un modèle dynamique n'a pas été utilisé.

Diapositive 7-8. Méthodes : modèle dynamique

Diapositive 7-8. Méthodes : modèle dynamique. Équivalent textuel ci-dessous.
Diapositive 7-8 - Description textuelle

Diapositive 7-8. Méthodes : modèle dynamique

  • Utilisez la diapositive qui suit si le modèle dynamique a été élaboré indépendamment du modèle économique.
  • Précisez le type de modèle dynamique utilisé (p. ex., SIR [susceptible-infectieux-remis]).
  • Décrivez le modèle (c.-à-d. combien de temps faut-il pour atteindre l'immunité collective, couverture vaccinale minimale pour atteindre l'immunité collective, etc.).
  • Présentez un diagramme schématique et des annotations pertinentes.
    • Dans un tel diagramme, les annotations sont faites sans recourir à des notations mathématiques. On demande aux auteurs de veiller à ce que ces diagrammes schématiques soient faciles à comprendre sans lecture exhaustive du texte principal.

Diapositive 7-9. Méthodes : hypothèses principales

Diapositive 7-9. Méthodes : hypothèses principales. Équivalent textuel ci-dessous.
Diapositive 7-9 - Description textuelle

Diapositive 7-9. Méthodes : hypothèses principales

  • Énoncé sur les hypothèses principales. Elles peuvent comprendre ce qui suit :
    • des stocks de vaccins adéquats;
    • une baisse de l'immunité conférée par la vaccination;
    • le gaspillage de vaccins (c.-à-d. la somme des vaccins rejetés, perdus, endommagés ou détruits);
    • les hypothèses formulées lorsqu'un vaccin n'a pas encore été mis au point ou que les données sur l'efficacité d'un vaccin ne font pas partie du domaine public;
    • les hypothèses nécessaires au transfert des données sur les coûts quand elles sont appliquées à partir d'autres pays;
    • les hypothèses sur le nombre d'infections faisant l'objet d'une intervention médicale;
    • les hypothèses relatives aux effets de la maladie sur différentes sous-populations;
    • les hypothèses sur la variation des coûts selon les sous-populations.

Diapositive 7-10. Scénario de référence : données d'entrée principales

Diapositive 7-10. Scénario de référence : données d'entrée principales. Équivalent textuel ci-dessous.
Diapositive 7-10 - Description textuelle

Diapositive 7-10. Scénario de référence : données d'entrée principales

Diapositive 7-10. Scénario de référence : données d'entrée principales
Variable Description Moyenne Intervalle ou distribution Source
aucune donnée disponible

Il peut y avoir plus d'une diapositive du genre.

Les données d'entrée qu'il faudrait toujours présenter comprennent ce qui suit :

  • l'incidence de la maladie;
  • l'efficacité du vaccin;
  • la durée de l'immunité;
  • la couverture du vaccin;
  • le coût (divisé par intervention relative au vaccin et les coûts ultérieurs [c.-à-d. traitement de la maladie]).

Diapositive 7-11. Méthodes : analyses de sensibilité

Diapositive 7-11. Méthodes : analyses de sensibilité. Équivalent textuel ci-dessous.
Diapositive 7-11 - Description textuelle

Diapositive 7-11. Méthodes : analyses de sensibilité

  • Une description des analyses de sensibilité réalisées.
    • Type (c.-à-d., probabiliste, analyse de sensibilité à deux critères pour le coût et l'efficacité du vaccin, analyses de seuil, analyses de scénario pour les perspectives pertinentes, pire ou meilleur scénario)
    • Variables incluses
    • Intervalles ou distributions et sources de données

Diapositive 7-12. Sommaire des méthodes

Diapositive 7-12. Sommaire des méthodes. Équivalent textuel ci-dessous.
Diapositive 7-12 - Description textuelle

Diapositive 7-12. Sommaire des méthodes

Type d'analyse
Analyse coût-utilité
Maladie
Maladie pneumococcique (pneumonie, otite moyenne, maladie pneumococcique invasive)
Population
Nourrisson (cohorte de naissances)
Intervention
PCV13
Facteur(s) de comparaison
Aucun vaccin
Résultats
Cas, décès, AVAI ou AVAQ, coût
Perspective
Payeur des soins de santé
Horizon temporel
Vie entière
Actualisation
1,5 %
Analyse de sensibilité
Scénario de base, scénarios, analyse de sensibilité déterministe
Type de modèle
Une seule maladie avec de multiples manifestations; arbre de décision

Slide 7-13. Résultats (page de titre)

Slide 7-13. Résultats (page de titre). Équivalent textuel ci-dessous.
Slide 7-13 - Description textuelle

Slide 7-13. Résultats (page de titre)

Diapositive 7-14. Résultats

Diapositive 7-14. Résultats. Équivalent textuel ci-dessous.
Diapositive 7-14 - Description textuelle

Diapositive 7-14. Résultats

  • Présentez :
    1. les résultats pour la santé;
    2. les coûts;
    3. la ou les mesures synthétiques - combinaison des résultats pour la santé et des coûts.
  • Cette présentation peut prendre la forme d'un tableau ou d'un graphique. (Voir l'exemple de tableau à la diapositive suivante. Voir également les MON pour les figures et tableaux recommandés.)

Diapositive 7-15. Tableau X : Résultats d'une évaluation économique

Diapositive 7-15. Tableau X : Résultats d'une évaluation économique. Équivalent textuel ci-dessous.
Diapositive 7-15 - Description textuelle

Diapositive 7-15. Tableau X : Résultats d'une évaluation économique

Diapositive 7-15. Tableau X : Résultats d'une évaluation économique
aucune donnée disponible Programme de vaccination A Programme de vaccination B Programme de vaccination C
Résultats cliniques :
Années de vie aucune donnée disponible aucune donnée disponible aucune donnée disponible
Cas évités aucune donnée disponible aucune donnée disponible aucune donnée disponible
Hospitalisations évitées aucune donnée disponible aucune donnée disponible aucune donnée disponible
Décès évités aucune donnée disponible aucune donnée disponible aucune donnée disponible
AVAQ
Coûts :
Liés au vaccin aucune donnée disponible aucune donnée disponible aucune donnée disponible
Ultérieurs aucune donnée disponible aucune donnée disponible aucune donnée disponible
Total aucune donnée disponible aucune donnée disponible aucune donnée disponible
Coût différentiel par AVAQ gagnée (rapport coût-efficacité différentiel [RCED]) :
Par rapport au programme A aucune donnée disponible aucune donnée disponible aucune donnée disponible
RCED séquentiel aucune donnée disponible aucune donnée disponible aucune donnée disponible

Diapositive 7-16. Résultats : autres résultats

Diapositive 7-16. Résultats : autres résultats. Équivalent textuel ci-dessous.
Diapositive 7-16 - Description textuelle

Diapositive 7-16. Résultats : autres résultats

  • Un ou deux tableaux ou graphiques qui présentent certains résultats additionnels (voir les MON pour les figures et tableaux recommandés)

Diapositive 7-17. Résultats : analyses de sensibilité

Diapositive 7-17. Résultats : analyses de sensibilité. Équivalent textuel ci-dessous.
Diapositive 7-17 - Description textuelle

Diapositive 7-17. Résultats : analyses de sensibilité

  • Une ou deux diapositives qui présentent des tableaux ou des graphiques illustrant les résultats des analyses de sensibilité

Diapositive 7-18. Résultats : variables influentes

Diapositive 7-18. Résultats : variables influentes. Équivalent textuel ci-dessous.
Diapositive 7-18 - Description textuelle

Diapositive 7-18. Résultats : variables influentes

  • Liste, tableau ou graphique des variables influentes (de trois à cinq en général) (voir les MON pour les figures et tableaux recommandés)
    • Indiquez en quoi elles peuvent modifier les résultats.

Diapositive 7-19. Limitations et généralisabilité

Diapositive 7-19. Limitations et généralisabilité. Équivalent textuel ci-dessous.
Diapositive 7-19 - Description textuelle

Diapositive 7-19. Limitations et généralisabilité

  • Liste des limitations importantes et de leur effet possible sur les conclusions
  • Formulez des commentaires sur la généralisabilité (c.-à-d., différences régionales sur le plan de l'épidémiologie des maladies, caractéristiques démographiques, profils de pratiques cliniques, profils d'utilisation des ressources, coûts unitaires et autres facteurs pertinents. En cas de différences, examinez les effets sur les résultats (orientation et ampleur attendues) et les conclusions.

Diapositive 7-20. Principales conclusions

Diapositive 7-20. Principales conclusions. Équivalent textuel ci-dessous.
Diapositive 7-20 - Description textuelle

Diapositive 7-20. Principales conclusions

  • Faites la synthèse des principales conclusions de l'étude

Diapositive 7-21. Liens avec d'autres études

Diapositive 7-21. Liens avec d'autres études. Équivalent textuel ci-dessous.
Diapositive 7-21 - Description textuelle

Diapositive 7-21. Liens avec d'autres études

  • S'il y a lieu, comparez les résultats aux résultats d'autres études, ce qui comprend un examen approfondi de la comparabilité, des différences et de l'importance. Cela peut prendre la forme d'une liste ou d'un tableau.

Diapositive 7-22. Références

Diapositive 7-22. Références. Équivalent textuel ci-dessous.
Diapositive 7-22 - Description textuelle

Diapositive 7-22. Références

Diapositive 7-23. Documents supplémentaires

Diapositive 7-23. Documents supplémentaires. Équivalent textuel ci-dessous.
Diapositive 7-23 - Description textuelle

Diapositive 7-23. Documents supplémentaires

National Advisory Committee on Immunization (NACI): Outil de soutien no 8
Modèle de présentation pour la présentation des examens systématique
Module I

Diapositive 8-1. Titre de l'examen systématique des évaluations économiques (doit représenter clairement la question étudiée)

Diapositive 8-1. Titre de l'examen systématique des évaluations économiques (doit représenter clairement la question étudiée). Équivalent textuel ci-dessous.
Diapositive 8-1 - Description textuelle

Diapositive 8-1. Titre de l'examen systématique des évaluations économiques (doit représenter clairement la question étudiée)
Noms et affiliations des auteurs
Il est possible d'inclure des logos pour indiquer leur affiliation.

Diapositive 8-2. Conflits d'intérêts et financement

Diapositive 8-2. Conflits d'intérêts et financement. Équivalent textuel ci-dessous.
Diapositive 8-2 - Description textuelle

Diapositive 8-2. Conflits d'intérêts et financement

  • Énumérer les conflits d'intérêts potentiels pour chaque auteur. S'il n'y en a aucun, inclure une déclaration à cet effet (p. ex. Auteur A : aucun conflit d'intérêts).
  • Décrire la façon dont l'étude a été financée et le rôle du bailleur de fonds en ce qui concerne le choix, la conception, la réalisation et le compte rendu de l'analyse. Décrire les autres sources non monétaires.

Slide 8-3. Question de recherche :

Slide 8-3. Question de recherche :. Équivalent textuel ci-dessous.
Slide 8-3 - Description textuelle

Slide 8-3. Question de recherche :

  • Définir la question PICO(TS).
    • Le cas échéant, indiquer le type d'étude et de milieu

Diapositive 8-4. Méthodes [limitez-vous à une ou deux diapositives]

Diapositive 8-4. Méthodes [limitez-vous à une ou deux diapositives]. Équivalent textuel ci-dessous.
Diapositive 8-4 - Description textuelle

Diapositive 8-4. Méthodes [limitez-vous à une ou deux diapositives]

Stratégie de recherche :

  • Indiquer la période couverte par la recherche et fournir une justification (le cas échéant).

Critères d'inclusion et d'exclusion :

  • Les énumérer.

Production du rapport :

  • Les résultats sont présentés en dollars canadiens [année de référence].

Si des méthodes divergent de celles mentionnées dans la PON du CCNI, les décrire brièvement ici (en termes de stratégie de recherche, d'outils d'évaluation utilisés, etc.).

Slide 8-5. Diagramme PRISMA

Slide 8-5. Diagramme PRISMA. Équivalent textuel ci-dessous.
Slide 8-5 - Description textuelle

Slide 8-5. Diagramme PRISMA

  • Cette diapositive marque le début de la section des résultats.
  • Fournir un diagramme.

Diapositive 8-6. Aperçu des études incluses (N = )

Diapositive 8-6. Aperçu des études incluses (N = ). Équivalent textuel ci-dessous.
Diapositive 8-6 - Description textuelle

Diapositive 8-6. Aperçu des études incluses (N = )

Caractéristiques des études

  • Pays/juridictions (n = )
  • Fondées sur un modèle (n = ) ou non fondées sur un modèle (n = )
  • Études financées par l'industrie (n = )
  • Année de publication
  • Etc.

Caractéristiques des patients

  • Pertinence de la question PICO d'intérêt (c.-à-d. âge, affection, comparateur, etc.)

Diapositive 8-7. I. Aperçu des études non fondées sur un modèle (N = ) [telles que celles fondées sur des essais, celles fondées sur des données administratives, etc.]

Diapositive 8-7. I. Aperçu des études non fondées sur un modèle (N = ) [telles que celles fondées sur des essais, celles fondées sur des données administratives, etc.]. Équivalent textuel ci-dessous.
Diapositive 8-7 - Description textuelle

Diapositive 8-7. I. Aperçu des études non fondées sur un modèle (N = ) [telles que celles fondées sur des essais, celles fondées sur des données administratives, etc.]

  • Comparateurs
  • Perspective
  • Types d'analyses de sensibilité
  • Taille du ou des échantillons
  • Horizon(s) temporel(s)
  • Choix des résultats en matière d'efficacité/résultats intermédiaires
  • Analyse : Comparer les soins administrés selon un protocole à la pratique clinique et décrire la façon dont les données manquantes, censurées ou biaisées ont été traitées.
  • Etc.

Diapositive 8-8. II. Aperçu des modèles économiques (N = )

Diapositive 8-8. II. Aperçu des modèles économiques (N = ). Équivalent textuel ci-dessous.
Diapositive 8-8 - Description textuelle

Diapositive 8-8. II. Aperçu des modèles économiques (N = )

  • Types de modèles (p. ex. Markov, multiagent, etc.)
    • Commenter la structure du modèle, si possible (c.-à-d. préciser les affections).
  • Perspective(s) adoptée(s)
  • Horizon(s) temporel(s) utilisé(s)
  • Types d'analyses de sensibilité réalisées
  • Évaluation de la qualité des études
  • Etc.

Diapositive 8-9. II. Modèles économiques Paramètres des modèles principaux

Diapositive 8-9. II. Modèles économiques Paramètres des modèles principaux. Équivalent textuel ci-dessous.
Diapositive 8-9 - Description textuelle

Diapositive 8-9. II. Modèles économiques Paramètres des modèles principaux

  • Fournir la moyenne et l'intervalle de certains des principaux paramètres des modèles.
    • Il est impératif de définir les variables suivantes : coût des vaccins, leur efficacité, épidémiologie (c.-à-d. incidence).
    • Paramètres influents.
    • Etc.
  • Pour la validité apparente.

Diapositive 8-10. Sommaire des résultats

Diapositive 8-10. Sommaire des résultats. Équivalent textuel ci-dessous.
Diapositive 8-10 - Description textuelle

Diapositive 8-10. Sommaire des résultats

  • Indiquer les résultats cliniques, les résultats quant aux coûts et les résultats liés au RCED sous forme de graphique ou de tableau.
    • Envisager d'indiquer les résultats séparément.
    • Préciser si les RCED ont été calculés de manière séquentielle ou en comparant un scénario de référence (préciser le comparateur).
  • Envisager de présenter les principaux paramètres (c.-à-d. prix des vaccins, leur efficacité, épidémiologie, etc.) en même temps que les résultats.
  • Envisager de décrire les analyses de sensibilité (c.-à-d. déterministes, probabilistes).
  • Voir les exemples de tableaux de la PON (c.-à-d. les Tableaux 2 et 3 du rapport ainsi que les deux diapositives suivantes)

Diapositive 8-11. Exemple de premier tableau de présentation des résultats

Diapositive 8-11. Exemple de premier tableau de présentation des résultats. Équivalent textuel ci-dessous.
Diapositive 8-11 - Description textuelle

Diapositive 8-11. Exemple de premier tableau de présentation des résultats

Diapositive 8-11. Exemple de premier tableau de présentation des résultats
Rapports coût/efficacité différentiels
Nombre d'estimations aucune donnée disponible
RCED (minimum) aucune donnée disponible
RCED (maximum) aucune donnée disponible
Proportion des estimations d'économies aucune donnée disponible
Nombre d'estimations du RCE à 50 000 $/AVAQ aucune donnée disponible
Nombre d'estimations du RCE à 100 000 $/AVAQ aucune donnée disponible

Diapositive 8-12. Exemple de second tableau de présentation des résultats

Diapositive 8-12. Exemple de second tableau de présentation des résultats. Équivalent textuel ci-dessous.
Diapositive 8-12 - Description textuelle

Diapositive 8-12. Exemple de second tableau de présentation des résultats

Diapositive 8-11. Exemple de second tableau de présentation des résultats
Auteur, année Étude 1 Étude 2
Population aucune donnée disponible aucune donnée disponible
Intervention aucune donnée disponible aucune donnée disponible
Comparateur aucune donnée disponible aucune donnée disponible
Résultats cliniques aucune donnée disponible aucune donnée disponible
Résultats quant aux coûts aucune donnée disponible aucune donnée disponible
RCED (préciser s'il a été calculé de manière séquentielle ou en comparant un scénario de référence) aucune donnée disponible aucune donnée disponible

Diapositive 8-13. Résultats stratifiés

Diapositive 8-13. Résultats stratifiés. Équivalent textuel ci-dessous.
Diapositive 8-13 - Description textuelle

Diapositive 8-13. Résultats stratifiés

  • Distinguer les résultats de l'industrie de ceux d'une agence de santé publique ou de ceux d'un organisme de financement reconnu.
  • Il est possible d'envisager de présenter la perspective de l'étude, c.-à-d. une perspective axée sur les soins de santé par rapport à une perspective sociétale.
  • Il est possible d'envisager de distinguer les études de qualité médiocre de celles de grande qualité.
  • Il est possible de fournir une gamme de résultats ou une brève description.

Diapositive 8-14. Études canadiennes (N = )

Diapositive 8-14. Études canadiennes (N = ). Équivalent textuel ci-dessous.
Diapositive 8-14 - Description textuelle

Diapositive 8-14. Études canadiennes (N = )

  • Présenter les principales conclusions.
  • Comparer les résultats de ces études aux études non canadiennes.
  • Financement de l'industrie (n = ).
  • Indiquer la qualité des études et leur applicabilité à la question PICO d'intérêt.

Diapositive 8-15. Principales conclusions et analyse

Diapositive 8-15. Principales conclusions et analyse. Équivalent textuel ci-dessous.
Diapositive 8-15 - Description textuelle

Diapositive 8-15. Principales conclusions et analyse

  • Quel est le message à retenir pour les décideurs?
    • Envisager de décrire les résultats d'études les plus pertinentes pour les décideurs (c.-à-d. études d'excellente qualité, études canadiennes de grande qualité);
    • Prendre en considération...
    • Éviter de préciser l'incidence sur les politiques générales et les seuils coût/efficacité explicites ou implicites. Il revient au CCNI de déterminer l'incidence sur les politiques générales;
    • Par exemple, les examinateurs ne peuvent pas dire « D'après l'examen systématique, l'intervention semble être rentable », mais peuvent dire : « D'après le seuil régional utilisé par chaque étude, la plupart des études incluses (n =9) ont conclu que l'intervention est rentable ».
  • A-t-il été possible d'établir un consensus entre les études? Les études étaient-elles trop hétérogènes?
  • Récapitulation : Liste des paramètres les plus influents décrits dans les études incluses.
  • Récapitulation : Commenter la qualité des études.

Slide 8-16. Forces et limites

Slide 8-16. Forces et limites. Équivalent textuel ci-dessous.
Slide 8-16 - Description textuelle

Slide 8-16. Forces et limites

  • Points forts et limités aux études incluses (c.-à-d. la dynamique de la maladie a-t-elle été correctement prise en compte? Les sources de données étaient-elles appropriées?)
  • Points forts et limites de l'examen systématique comme tel.

Diapositive 8-17. Généralisabilité

Diapositive 8-17. Généralisabilité. Équivalent textuel ci-dessous.
Diapositive 8-17 - Description textuelle

Diapositive 8-17. Généralisabilité

  • Commenter la généralisabilité (c.-à-d. différences régionales sur le plan de l'épidémiologie, caractéristiques de la population, modes de pratique clinique, schémas d'utilisation des ressources, coûts unitaires et autres facteurs pertinents. En cas de différences, expliquer leur incidence sur les résultats [direction et ampleur prévues de l'effet] et les conclusions.)
    • Les principaux paramètres à décrire sont le prix des vaccins, leur efficacité ainsi que l'épidémiologie.
  • Envisagez d'utiliser les outils de transférabilité pour orienter l'examen.

Slide 8-18. Références

Slide 8-18. Références. Équivalent textuel ci-dessous.
Slide 8-18 - Description textuelle

Slide 8-18. Références

Diapositive 8-19. Documents complémentaires

Diapositive 8-19. Documents complémentaires. Équivalent textuel ci-dessous.
Diapositive 8-19 - Description textuelle

Diapositive 8-19. Documents complémentaires

Références

Référence 1

Agence canadienne des médicaments et des technologies de la santé. Lignes directrices de l'évaluation économique des technologies de la santé au Canada, 4e édition, Ottawa : ACMTS, mars 2017.

Retour à la première référence 1

Référence 2

Lieu T, Meltzer M, ML M. Guidance for health economics studies presented to the Advisory Committee on Immunization Practices (ACIP). Centers for Disease Control and Prevention. Atlanta, GA. 2008. Accessible à l'adresse : www.cdc.gov/vaccines/recs/acip/economic-studies.htm.

Retour à la référence 2

Référence 3

Mauskopf J, Standaert B, Connolly M, et al. ISPOR Task Force Report: Economic Analysis of Vaccination Programs. Value Health. Oct. 2018;21(10):1133-1149. doi : 1110.1016/j.jval.2018.1108.1005.

Retour à la première référence 3

Référence 4

Drummond MF. Methods for the economic evaluation of health care programmes. Oxford; New York: Oxford University Press; 1997.

Retour à la première référence 4

Référence 5

Ultsch B, Damm O, Beutels P, et al. Methods for Health Economic Evaluation of Vaccines and Immunization Decision Frameworks: A Consensus Framework from a European Vaccine Economics Community. Pharmacoeconomics. Mars 2016;34(3):227-244. doi : 210.1007/s40273-40015-40335-40272.

Retour à la première référence 5

Référence 6

Drummond MF. Methods for the economic evaluation of health care programmes. Oxford; New York: Oxford University Press; 1997.

Retour à la première référence 6

Référence 7

Mauskopf J, Talbird S, Standaert B. Categorization of methods used in cost-effectiveness analyses of vaccination programs based on outcomes from dynamic transmission models. Expert review of pharmacoeconomics & outcomes research. Juin 2012;12(3):357-371.

Retour à la référence 7

Référence 8

STIKO. Modelling methods for predicting epidemiological and health economic effects of vaccinations - Guidance for analyses to be presented to the German Standing Committee on Vaccination (STIKO). Berlin: STIKO; mars 2016.

Retour à la première référence 8

Référence 9

Ungar W. Economic evaluation in child health. Oxford; Toronto: Oxford University Press, 2010.

Retour à la première référence 9

Référence 10

Keeler E, Cretin S. Discounting of life-saving and other nonmonetary effects. Management Science. 1983;29(3):300-306.

Retour à la référence 10

Référence 11

Wilkinson T, Sculpher MJ, Claxton K, et al. The International Decision Support Initiative Référence Case for Economic Evaluation: An Aid to Thought. Value in health : the journal of the International Society for Pharmacoeconomics and Outcomes Research. Déc. 2016;19(8):921-928.

Retour à la référence 11

Référence 12

Jit M, Brisson M. Modelling the epidemiology of infectious diseases for decision analysis: a primer. PharmacoEconomics. Mai 2011;29(5):371-386.

Retour à la première référence 12

Référence 13

Kim S-Y, Goldie SJ. Cost-Effectiveness Analyses of Vaccination Programmes. PharmacoEconomics. 1er mars 2008;26(3):191-215.

Retour à la première référence 13

Référence 14

Pitman R, Fisman D, Zaric GS, et al. Dynamic transmission modeling: a report of the ISPOR-SMDM Modeling Good Research Practices Task Force--5. Value in health : the journal of the International Society for Pharmacoeconomics and Outcomes Research. Sept.-oct. 2012;15(6):828-834.

Retour à la première référence 14

Référence 15

Organisation mondiale de la santé. WHO guide for standardization of economic evaluations of immunization programmes. Genève: Organisation mondiale de la santé. http://www.who.int/iris/handle/10665/69981. 2008.

Retour à la première référence 15

Référence 16

Marshall DA, Burgos-Liz L, MJ IJ, et al. Selecting a dynamic simulation modeling method for health care delivery research-part 2 : report of the ISPOR Dynamic Simulation Modeling Emerging Good Practices Task Force. Value in health : the journal of the International Society for Pharmacoeconomics and Outcomes Research. Mars 2015;18(2):147-160.

Retour à la référence 16

Référence 17

Neumann PJ, Anderson JE, Panzer AD, et al. Comparing the cost-per-QALYs gained and cost-per-DALYs averted literatures. Gates open research. 2018;2:5-5.

Retour à la première référence 17

Référence 18

Husereau D., Drummond M., Petrou S., Carswell C., Moher D., Greenberg D. et al. Consolidated Health Economic Evaluation Reporting Standards (CHEERS), BMJ, 2013, 25 mars 2013;346:f1049.

Retour à la référence 18

Référence 19

Walker DG., Hutubessy R., Beutels P. WHO Guide for Standardization of Economic Evaluations of Immunization Programmes, Vaccine, 2009, 9 juil. 2009; 28(11):2356-9.

Retour à la première référence 19

Référence 20

West Wales Organisation for Rigorous Trials in Health (WWORTH) - the Clinical Trials Unit in Swansea, SOP 26: Standard Operating Procedure for Economic Evaluation, version 2.2, 11 juil. 2014.

Retour à la première référence 20

Référence 21

Health information and quality authority (HIQA). Guidelines for the Economic Evaluation of Health Technologies in Ireland, 17 janv. 2018.

Retour à la première référence 21

Référence 22

Kristensen FB., Mäkelä M., Neikter SA., Rehnqvist N., Håheim LL., Mørland B. et al. European network for health technology assessment, EUnetHTA: planning, development, and implementation of a sustainable European network for health technology assessment, Int J Technol Assess Health Care, 2009; 25(S2):107-16.

Retour à la première référence 22

Référence 23

National Institute for Health and Care Excellence (NICE). Developing NICE guidelines: the Manual, Royaume-Uni, oct. 2014.

Retour à la première référence 23

Référence 24

Centre fédéral d'expertise des soins de santé. Belgian Guidelines for Economic Evaluations and Budget Impact Analyses: second edition, rapport no 183C, 8 déc. 2015.

Retour à la référence 24

Référence 25

Health Quality Ontario (HQO). Évaluations des technologies de la santé : Guide des méthodes et des processus, version 2.0, mars 2018.

Retour à la référence 25

Référence 26

Haute Autorité de Santé (HAS) - Service évaluation économique et santé publique. Choix méthodologiques pour l'évaluation économique, oct. 2012.

Retour à la première référence 26

Référence 27

Zorginstituut Nederland. Guideline for Economic Evaluations in Healthcare, 16 juin 2016.

Retour à la première référence 27

Référence 28

Petrou S., Gray A. Economic evaluation using decision analytical modelling: design, conduct, analysis, and reporting, BMJ, 11 avril 2011; 342:d1766.

Retour à la première référence 28

Référence 29

Drummond M., Manca A., Sculpher M. Increasing the generalizability of economic evaluations: recommendations for the design, analysis, and reporting of studies, Int J Technol Assess Health Care, 2005; 21(2):165-71.

Retour à la première référence 29

Référence 30

Ramsey S., Willke R., Briggs A., Brown R., Buxton M., Chawla A., et al. Good Research Practices for Cost-Effectiveness Analysis Alongside Clinical Trials: The ISPOR RCT-CEA Task Force Report, Value Health, 2005, sept.-oct. 2005; 8(5):521-33.

Retour à la première référence 30

Référence 31

Petrou S., Gray A. Economic evaluation alongside randomised controlled trials: design, conduct, analysis, and reporting, BMJ, 11 avril 2011; 342:d1548.

Retour à la référence 31

Référence 32

Ahmed F. U.S. Advisory Committee on Immunization Practices (ACIP) Handbook for Developing Evidence-based Recommendations, version 1.2, Centers for Disease Control and Prevention (CDC), Atlanta, Géorgie (États-Unis), 1er nov. 2013.

Retour à la première référence 32

Référence 33

Neumann, Peter J., Ganiats, Theodore G., Russell, Louise B., Sanders, Gillian D., Siegel, Joanna E., Oxford University Press. Cost-Effectiveness in health and medicine, Oxford University Press, New York, 2017.

Retour à la première référence 33

Référence 34

Moher, D., Liberati, A., Tetzlaff, J., Altman, D.G., The PRISMA Group. « Preferred Reporting Items for Systematic Reviews and Meta-Analyses: The PRISMA Statement ». PLoS Medicine. 21 juil. 2009; 6(7) : e1000097.

Retour à la première référence 34

Référence 35

PROSPERO [Internet]. Accessible à l'adresse : https://www.crd.york.ac.uk/prospero/.

Retour à la première référence 35

Référence 36

Filtres de recherche des évaluations économiques de l'ACMTS [Internet]; 2016 [mis à jour le 13 nov. 2018]. Accessible à l'adresse : https://www.cadth.ca/fr/ressources/trouver-les-preuves/ficeler-la-recherche#eco.

Retour à la référence 36

Référence 37

Matière grise : un outil pratique de recherche de la littérature grise sur la santé [Internet]. Ottawa : ACMTS; 2018 [mis à jour en août 2018]. Accessible à l'adresse : https://www.cadth.ca/fr/ressources/trouver-les-preuves/matiere-grise.

Retour à la référence 37

Référence 38

DistillerSR [Internet]. Accessible à l'adresse : https://v2dis-prod.evidencepartners.com/Login/Login.php.

Retour à la référence 38

Référence 39

The Joanna Briggs Institute, « Critical Appraisal Checklist for Economic Evaluations » [Internet]. Accessible à l'adresse : http://joannabriggs.org/assets/docs/critical-appraisal-tools/JBI_Critical_Appraisal-Checklist_for_Economic_Evaluations2017.pdf.

Retour à la référence 39

Référence 40

Ting, E.E.K. Systematic Review of the Cost-effectiveness of Influenza Immunization Programs: A Canadian Perspective [dissertation]. Toronto: Institute of Health Policy, Management and Evaluation; 2015.

Retour à la référence 40

Référence 41

Heyland, D.K., Kernerman, P., Gafni, A., Cook, D.J. « Economic evaluations in the critical care literature: do they help us improve the efficiency of our unit? ». Crit Care Medicine. 1er sept. 1996; 24(9) : p. 1591-1598.

Retour à la référence 41

Référence 42

Antonanzas, F., Rodriguez-Ibeas, R., Juarez, C. H.F., Lorente, R., Pinillos, M. « Transferability indices for health economic evaluations: methods and applications ». Health Economics. 7 mai 2009; 18(6) : p. 629-643.

Retour à la référence 42

Détails de la page

2021-06-01