Historique des débuts de la surveillance nationale des maladies chroniques au Canada et rôle majeur du Laboratoire de lutte contre la maladie (LLCM) de 1972 à 2000 - PSPMC: Volume 35-2, avril 2015
Volume 35 · numéro 2 · avril 2015
Rapport d'étape
Historique des débuts de la surveillance nationale des maladies chroniques au Canada et rôle majeur du Laboratoire de lutte contre la maladie (LLCM) de 1972 à 2000
B. C. K. Choi, Ph. D.(1, 2) ; D. T. Wigle, M.D., Ph. D. (2) ; H. Johansen, Ph. D.(2, 4) ; J. Losos, M.D., DECH, FRCP(C), FACPM (2, 3); M. E. Fair, M. Sc.(4) ; E. Napke, M.D., D.H.P.(2) ; L. J. Anderson, B.A. (2, 5) ; J. W. Davies, M.B.B.S., D.H.P., FFPHM(2, 3) ; K. White, B.A., B. Ed.(2, 4) ; A. B. Miller, M.D., FRCP, FRCP(C)(6) ; F. C. K. Li, M.B.B.S., FRCP(C)(2, 7) ; S. Stachenko, M.D. (1, 8) ; J. Lindsay, Ph. D. (2, 3) ; L. A. Gaudette, M. Sc. (1, 4) ; C. Nair, M.A.(4, 9) ; I. Levy, M.B.B.Ch., FRCP(C)(2, 10) ; H. Morrison, Ph. D. (1, 2) ; J. Silins, M.G.S.S.(2, 4) ; F. Bouchard, M.D., FRCP(C) (2, 11) ; L. Tonmyr, Ph. D.(1, 2) ; P. J. Villeneuve, Ph. D.(2, 12); L. McRae, B. Sc.(1, 2) ; K. C. Johnson, Ph. D.(1, 2) ; R. S. D. Lane, M. Sc.; A. Probert, M. Sc. (1, 2)
https://doi.org/10.24095/hpcdp.35.2.02f
Rattachement des auteurs :
- Agence de la santé publique du Canada, Ottawa (Ontario), Canada
- Santé Canada, Ottawa (Ontario), Canada
- Université d'Ottawa, Ottawa (Ontario), Canada
- Statistique Canada, Ottawa (Ontario), Canada
- Consultante à l'édition, Politiques sanitaires et sociales, Ottawa (Ontario), Canada
- Dalla Lana School of Public Health, University of Toronto, Toronto (Ontario), Canada
- Ambassade du Canada, Beijing, Chine
- School of Public Health, University of Alberta, Edmonton (Alberta), Canada
- Health Information Solutions, Ottawa (Ontario), Canada
- Santé publique Ottawa, Ottawa (Ontario), Canada
- Direction de la santé publique, Régie nationale de la santé et des services sociaux du Nunavik, Kuujjuaq (Québec), Canada
- Université Carleton, Ottawa (Ontario), Canada
- Commission canadienne de sûreté nucléaire, Ottawa (Ontario), Canada
Correspondance : Dr Bernard Choi, chercheur scientifique principal, Agence de la santé publique du Canada, 785, avenue Carling, indice de l'adresse 6806B, Ottawa (Ontario), Canada K1A 0K9; tél. : 613-957-1074; téléc. : 613-941-2057; courriel : Bernard.Choi@phac-aspc.gc.ca
Promotion de la santé et prévention des maladies chroniques au Canada
Naviguez cet article
Introduction
La surveillance de la santé consiste en l'utilisation systématique et continue de données sur la santé recueillies régulièrement en vue d'orienter les mesures de santé publique en temps opportun1.
Ce document décrit la création et l'essor des systèmes nationaux de surveillance au Canada et les répercussions de ces systèmes sur la prévention des maladies chroniques et des blessures.
En 2008, les auteurs ont commencé à retracer l'historique des débuts de la surveillance nationale des maladies chroniques au Canada, en commençant à 1960, et ils ont poursuivi leur examen jusqu'en 2000. Une publication de 1967 a retracé l'historique de la création du Laboratoire d'hygiène de 1921 à 19672. Notre étude fait suite à cette publication et décrit l'historique de l'établissement de la surveillance nationale des maladies chroniques au Canada, à la fois avant et après la création du Laboratoire de lutte contre la maladie (LCDC).
Bref historique de la structure des ministères et organismes fédéraux chargés de la surveillance des maladies chroniques au Canada
L'Acte de l'Amérique du Nord britannique de 18673 précise que le recensement et les statistiques relèvent du gouvernement fédéral (tableau 1). Le premier recensement national réalisé sous l'égide de cette loi est effectué en 1871.
Année | Événement |
---|---|
1867 | L'Acte de l'Amérique du Nord britannique3 précise que le recensement et les statistiques relèvent du gouvernement fédéral. |
1871 | Réalisation du premier recensement national sous l'égide de l'Acte de l'Amérique du Nord britannique. |
1918 | La Loi sur la statistique4 fédérale entraîne la création du Bureau fédéral de la statistique (1918-1971), dont le mandat consiste à recueillir et à publier de l'information statistique sur les activités sociales, économiques et générales de la population du Canada. |
1919 | La Loi sur le ministère de la Santé de 1919 entraîne la création du ministère de la Santé (1919-1928)5. |
1921 | Création, au ministère de la Santé, de la Division des laboratoires et de la recherche médicale (1921-1925), qui servira de laboratoire national destiné à la santé publique et à la recherche2. |
1925 | La Division des laboratoires et de la recherche médicale devient le Laboratoire d'hygiène (1925-1971)2. |
1928 | Le ministère de la Santé est rebaptisé ministère des Pensions et de la Santé (1928-1944). |
1937 | La Division de l'épidémiologie est créée, mais est dissoute au cours de la Seconde Guerre mondiale. |
1944 | Création du ministère de la Santé nationale et du Bien-être social (1944-1993)53. Ce ministère a également porté le nom Santé et Bien-être social Canada (SBSC) (1980-1993). |
1945 | La Fondation Rockefeller est mandatée pour évaluer la nécessité d'établir des services d'épidémiologie au Canada. |
1947-1971 | La Division de l'épidémiologie est rétablie (1937-1939, 1947-1971) et ses travaux sont axés sur les maladies infectieuses. |
1954-1961 | Vaste étude cohorte sur les anciens combattants canadiens et le tabagisme5455. |
1959 | Publication d'un article par Newcombe et collab.38 décrivant l'appariement automatique des enregistrements de l'état civil. L'article indiquait qu'on pouvait utiliser les ordinateurs pour la surveillance de la santé des personnes et des familles au moyen des fichiers de données statistiques courantes de l'état civil et les dossiers médicaux, en particulier le registre des troubles invalidants de la Colombie-Britannique (données à partir de 1952), un programme de surveillance des anomalies congénitales en Colombie-Britannique et, ultérieurement, le registre pour enfants ou adultes handicapés, qui a éliminé la limite d'âge de 21 ans à la suite du désastre de la thalidomide en 1961. |
1961 | La thalidomide est commercialisée au Canada pour traiter les nausées en début de grossesse. Elle provoque 115 cas connus de malformations congénitales graves. |
1961 | La Commission royale d'enquête sur les services de santé (Commission Hall) recommande que le Bureau fédéral de la statistique recueille et publie des statistiques nationales sur la morbidité. Pour produire des statistiques comparables à l'échelle nationale, le Bureau fédéral de la statistique crée le programme de morbidité hospitalière. |
1965 | Le ministère de la Santé nationale et du Bien-être social met sur pied le Programme de déclaration volontaire des effets indésirables des médicaments. |
1966 | Le Programme de soins de santé maternelle et infantile lance un projet pilote de système de surveillance des malformations congénitales dans quatre provinces. |
1970 | Compte tenu du succès du projet pilote de système de surveillance des malformations congénitales, le Système canadien de surveillance des anomalies congénitales (SCSAC) est créé. |
1971 | Le Bureau fédéral de la statistique est renommé Statistique Canada (1971-). |
1971 | Le Laboratoire d'hygiène est rebaptisé Centre canadien des maladies transmissibles (1971). |
1972 | La Division de l'épidémiologie est renommée Bureau de l'épidémiologie (1972-1986) et fusionne avec le Centre canadien des maladies transmissibles pour devenir le Laboratoire de lutte contre la maladie (LLCM) (1972-2000). |
1972 | Création de la Direction générale de la protection de la santé (DGPS) (1972-2000), qui comprend six unités organisationnelles : le LLCM, la Direction des aliments, la Direction des médicaments, la Direction de l'hygiène du milieu, la Direction des opérations régionales et les Services administratifs. |
1972 | Le LLCM et Statistique Canada entreprennent l'élaboration de l'infrastructure de données pour surveiller l'incidence des maladies chroniques et de la mortalité à l'échelle nationale. Parmi les outils employés, citons la Base canadienne de données sur la mortalité (BCDM) (données à partir de 1950), un registre national des cas de cancer et un système généralisé d'appariement des dossiers. |
1972 | Création du Système national de déclaration des cas de cancer (SNDCC), qui comprend la Base canadienne de données sur le cancer (BCDC; données à partir de 1969). |
1972-1973 | Le LLCM entreprend la surveillance des cas de cancer et de maladies cardiovasculaires. |
1973 | La responsabilité du SCSAC passe de la Direction de l'hygiène du milieu au LLCM. |
1976 | La Commission Ham (Royal Commission on the Health and Safety of Workers and Mines) publie un rapport en réponse à une grève sauvage par les travailleurs dans les mines au lac Elliot en raison de préoccupations liées à la santé et à la sécurité. |
1978-1979 | Statistique Canada réalise l'Enquête Santé Canada (ESC). |
1979 | Premier atelier sur l'appariement des dossiers tenu à Statistique Canada consacré presque exclusivement à des applications dans le domaine de l'épidémiologie du cancer. |
1980 | Lancement par le LLCM de la revue intitulée Maladies chroniques au Canada (MCC) (1980-2011). La revue a été rebaptisée Maladies chroniques et blessures au Canada (MCBC) en 2011, puis Promotion de la santé et prévention des maladies chroniques au Canada en 2015. |
1981 | Howe et Lindsay40 décrivent le Système itératif général de chaînage d'articles (SIGCA), une invention canadienne qui est maintenant utilisée partout dans le monde. |
1981-1986 | Statistique Canada exploite le Registre canadien de l'insuffisance rénale grâce au financement conjoint de Santé et Bien-être social Canada (SBSC), de Statistique Canada et de la Fondation canadienne du rein. |
1984 | La Loi canadienne sur la santé56 est adoptée. La Loi précise les conditions et les critères auxquels les programmes d'assurance-maladie provinciaux et territoriaux doivent se conformer pour recevoir des paiements de transfert fédéraux en santé. En vertu de ces critères, les programmes doivent fournir une couverture universelle (à toutes les « personnes assurées ») pour tous les services hospitaliers et médicaux « nécessaires du point de vue médical », sans qu'une participation aux coûts ne soit exigée. |
1984 | Parmi les recommandations d'un groupe d'experts scientifiques en épidémiologie de la Direction générale de la protection de la santé (DGPS) figurent : a) la surveillance des risques pour la santé humaine associés aux produits réglementés par la DGPS, b) les nouvelles sources de données, c) la communication, et d) la collaboration entre le personnel ainsi que la coordination des activités au sein de la DGPS et d'autres organismes. |
1984 | Le Bureau de l'épidémiologie instaure des plans pour l'étude de la mortalité par maladie cardiovasculaire en Nouvelle-Écosse et en Saskatchewan, en particulier la validation des données sur les admissions à l'hôpital et sur l'incidence de l'infarctus du myocarde. |
1985 | Le groupe de travail national sur le diabète à Montebello (Québec) recommande l'élaboration et la mise en œuvre d'un programme national afin de lutter contre le diabète. |
1985-1988 | Le LLCM mène l'enquête sur les facteurs de risque communautaires pour évaluer la prévalence des facteurs de risque à l'échelle locale. |
1985-1989 | Le LLCM dirige le Programme national de recherche et de développement en matière de santé, un programme de formation à l'intention des étudiants diplômés en épidémiologie. |
1986 | Le Bureau de l'épidémiologie est scindé en deux : le Bureau de l'épidémiologie des maladies transmissibles et le Bureau d'épidémiologie des maladies non transmissibles (1986). |
1986 | Réalisation de la première enquête provinciale sur la santé cardiovasculaire, dans le cadre de l'Initiative canadienne en santé cardiovasculaire (ICSC) de la Direction de la promotion de la santé, en Nouvelle-Écosse. L'ensemble des 10 provinces finiront par mener des enquêtes sur la santé cardiovasculaire, entre 1986 et 1995. |
1987 | Le Bureau d'épidémiologie des maladies non transmissibles est renommé Bureau de l'épidémiologie des maladies chroniques (BEMC) (1987-1995). |
1987 | Le BEMC entreprend la surveillance de la morbidité et de la mortalité associées à l'asthme à l'aide des bases de données nationales de Statistique Canada. Lerapport17 produit permet la tenue d'un atelier national sur l'asthme au terme duquel on recommande la réalisation d'études descriptives, d'études cas-témoins et d'études de cohorte. Par la suite, plusieurs études sont menées575859. |
1987 | Le Registre canadien sur les cas d'insuffisance rénale est intégré au Registre canadien des insuffisances et des transplantations d'organes (RCITO) et géré par le Hospital Medical Records Institute (HMRI). Il est financé grâce à un partenariat entre le gouvernement fédéral et les gouvernements provinciaux. |
1987 | Le BEMC organise un atelier national sur la maladie d'Alzheimer au terme duquel on recommande la réalisation d'une étude nationale multicentrique. |
1989 | Statistique Canada lance son journal Rapports sur la santé (1989-). |
1989 | Statistique Canada entreprend l'élaboration du Registre canadien du cancer (RCC) (1992-). |
1989 | En collaboration avec la Société canadienne de pédiatrie, le BEMC lance le Programme de recherche et de prévention en matière de traumatismes à l'intention des hôpitaux pour enfants (PRPTHE) (1989-; renommé Système canadien hospitalier d'information et de recherche en prévention des traumatismes en 1991) afin d'assurer la surveillance des blessures chez les enfants. |
1989 | Tenue de la première conférence canadienne sur la recherche épidémiologique et du premier atelier sur l'appariement des dossiers. Ces rencontres donnent lieu à la création de la Société canadienne d'épidémiologie et de biostatistique (SCEB) en 1990. |
1989 | Le BEMC collabore avec l'Université d'Ottawa pour lancer l'Étude sur la santé et le vieillissement au Canada (ESVC), comportant trois phases de collecte de données (1991-1992, 1996-1997 et 2001-2002). |
1990 | Le BEMC entreprend la surveillance active des cancers infantiles, de l'asthme et du diabète chez les enfants, de la maltraitance des enfants ainsi que de la santé périnatale. |
1990 | Réalisation de l'étude sur la mortalité chez les exploitants agricoles de sexe masculin au Canada60, qui représente la première étude de cohorte sur les risques de cancer associés à l'utilisation des pesticides chez les exploitants agricoles et la première étude épidémiologique faisant appel à l'appariement des dossiers du recensement de la population générale et de la population agricole. |
1991 | Santé Canada publie le premier rapport sur le fardeau économique de la maladie au Canada (FEMC) au moyen des données de 198631. Ces analyses des coûts directs et indirects associés à la maladie au Canada comprennent des estimations liées aux grandes catégories de maladies et de blessures. |
1992 | Établissement du Registre canadien du cancer (RCC) (1992-). |
1992 | Une proposition visant à élaborer un programme de lutte contre le cancer chez les enfants est soumise et acceptée dans le cadre de l'initiative fédérale Grandir ensemble. Le financement du programme débute en 1994, tout comme l'inscription dans la base de données nationale du Programme canadien de lutte contre le cancer chez les enfants13. |
1992-1994 | Le Bureau du cancer retient les services de l'Université de Toronto et de la Fondation ontarienne pour la recherche en cancérologie et le traitement du cancer pour mener l'étude d'évaluation des risques de cancer dans le bassin des Grands Lacs1415. |
1993 | Le ministère de la Santé nationale et du Bien-être social fait l'objet d'une restructuration et la composante responsable de la santé est rebaptisée Santé Canada (1993-). |
1993 | On entreprend l'élaboration de la Base canadienne de données sur la natalité (BCDN) et de la Base canadienne de données sur les mortinaissances (BCDMN) (données à partir de 1985) pour étudier les indicateurs liés à la reproduction au moyen de l'appariement des dossiers. |
1993 | Mise sur pied, au BEMC, d'un programme de prise en charge de l'asthme à titre de division distincte en raison de la hausse observée des taux d'hospitalisation et de mortalité attribuables à l'asthme chez les jeunes canadiens. |
1993 | Le BEMC établit la Base de données canadienne sur le dépistage du cancer du sein (BDCDCS) pour surveiller et évaluer les programmes organisés de dépistage du cancer du sein. |
1994 | L'Institut canadien d'information sur la santé (ICIS) (1994-) est établi pour fournir de l'information essentielle sur le système de santé au Canada et la santé des Canadiens. La responsabilité liée aux données sur les congés d'hôpitaux passe de Statistique Canada à l'ICIS. |
1994 | Statistique Canada entreprend l'Enquête nationale sur la santé de la population (ENSP) (1994-). |
1994-1995 | Le LLCM désigne la santé périnatale comme une priorité en matière de surveillance afin de combler le manque d'information disponible. |
1994-1997 | Établissement du Système national de surveillance accrue du cancer grâce à la collaboration fédérale-provinciale. Des renseignements détaillés sur les facteurs de risque sont recueillis à l'aide d'un questionnaire (à compter de 1994) auprès d'un échantillon de patients à l'échelle du Canada ayant reçu récemment un diagnostic de cancer et d'une population témoin. |
1995 | Création de trois bureaux responsables des maladies chroniques au sein du LLCM : le Bureau du cancer (1995-2000), le Bureau de la santé génésique et de la santé de l'enfant (BSGSE) (1995-2000) et le Bureau des maladies cardiorespiratoires et du diabète (BMCD) (1995-2000)8. |
1995 | Création du Système canadien de surveillance périnatale (SCSP) (1995-) pour recueillir et analyser les données sur toutes les grossesses confirmées (quelle que soit leur issue) et sur la santé des nourrissons pendant leur première année de vie. |
1995-1996 | Réalisation de l'Enquête sur la santé pulmonaire des jeunes (ESPJ), une enquête menée en milieu scolaire chez les jeunes de 5 à 19 ans dans neuf unités sanitaires volontaires du Canada. |
1995-2000 | Le LLCM dirige le groupe de travail national sur la lutte contre l'asthme et élabore la stratégie nationale axée sur la prévention et le traitement de l'asthme. |
1996 | Le LLCM lance officiellement son site Web pour fournir des renseignements en ligne sur la santé publique. |
1996 | Lancement du Système national de surveillance du diabète (SNSD) (1996-2009). Le SNSD est intégré au Système canadien de surveillance des maladies chroniques (SCSMC) en 2009. |
1996 | Établissement d'un programme de surveillance de la maltraitance des enfants. En 1998, on entreprend la collecte de données dans le cadre de l'Étude canadienne sur l'incidence des signalements de cas de violence et de négligence envers les enfants (ECI). |
1996-1997 | Le BMCD mène l'Enquête sur le traitement de l'asthme par les médecins pour recenser les pratiques des médecins au Canada. |
1996-1998 | Pour tenir compte des principales composantes de la santé périnatale, on crée dans le cadre du Système canadien de surveillance périnatale (SCSP) le groupe d'étude sur la santé fœtale et infantile, le groupe d'étude sur la santé maternelle et enfin le groupe d'étude sur l'expérience de la maternité. |
1997 | Santé Canada publie le deuxième rapport sur le fardeau économique de la maladie au Canada (FEMC) au moyen des données de 199332. |
1998 | Le LLCM participe à un comité directeur sur la surveillance des facteurs de risque au niveau local. En 1999, un projet pilote est mené pour mettre à l'essai le concept et un prototype du Système rapide de surveillance des facteurs de risque (SRSFR) à l'échelle locale42. On assiste ensuite au lancement du SRSFR, qui est toujours utilisé à l'heure actuelle en Ontario. |
2000 | Le LLCM est dissous et intégré à la Direction générale de la santé de la population et de la santé publique (DGSPSP) (2000-2004) de Santé Canada. Le Centre de prévention et de contrôle des maladies chroniques (CPCMC) (2000-2012, renommé Centre de prévention des maladies chroniques, CPCMC, en 2012) est créé et rassemble les trois bureaux responsables des maladies chroniques de l'ancien LLCM. |
2000 | Statistique Canada amorce l'Enquête sur la santé dans les collectivités canadiennes (ESCC) (2000-). |
2000 | Publication du premier Rapport sur la santé périnatale. |
2002 | Santé Canada publie en ligne le troisième rapport sur le fardeau économique de la maladie au Canada (FEMC) au moyen des données de 199833. |
2004 | La DGSPSP est réorganisée et voit son importance accrue au sein du Ministère, et l'Agence de la santé publique du Canada (ASPC) (2004-) est créée. Le travail de l'ASPC englobe à la fois la surveillance des maladies chroniques et infectieuses et la préparation aux situations d'urgence. Au sein de l'ASPC, la Direction générale de la promotion de la santé et de la prévention des maladies chroniques (DGPSPMC) est créée pour superviser les dossiers liés aux maladies chroniques, ce qui implique d'assurer leur surveillance. |
2004 | Au Centre de prévention et de contrôle des maladies chroniques (CPCMC) de la Direction générale de la promotion de la santé et de la prévention des maladies chroniques (DGPSPMC), la Division de la surveillance des maladies chroniques (DSMC) (2004-2010) assure plus particulièrement la planification, la coordination et la surveillance à l'échelle nationale des maladies chroniques. Elle est renommée Division de la surveillance et du contrôle des maladies chroniques (DSCMC) en 2010, puis Division de la surveillance et de l'épidémiologie (DSE) en 2014 (2014-). |
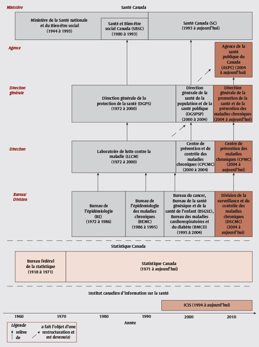
La Loi sur la statistique4 fédérale de 1918 entraîne la création du Bureau fédéral de la statistique (appelé Statistique Canada à partir de 1971) dont le mandat consiste à recueillir et à publier de l'information statistique.
La Loi sur le ministère de la Santé de 1919 entraîne la création du ministère de la Santé5. En 1937, la Division de l'épidémiologie est créée au sein du ministère qui s'appelle alors le ministère des Pensions et de la Santé, mais elle est dissoute au cours de la Seconde Guerre mondiale, puis rétablie en 1947; ses activités sont alors axées sur les maladies infectieuses. Lorsque la Direction générale de la protection de la santé (DGPS) est créée au sein du ministère de la Santé nationale et du Bien-être social en 1972, la Division de l'épidémiologie est rebaptisée Bureau de l'épidémiologie et est intégré au grand Centre canadien des maladies transmissibles (auparavant Division des laboratoires et de la recherche médicale, établie en 1921 et devenue en 1925 le Laboratoire d'hygiène)2 pour former le nouveau Laboratoire de lutte contre la maladie (LLCM). En 1972-1973, le Bureau de l'épidémiologie du LLCM commence à assurer la surveillance du cancer et des maladies cardiovasculaires. On utilise les données des registres provinciaux du cancer pour les activités de surveillance du cancer et les données d'enquêtes et les données sur la mortalité pour les activités de surveillance des maladies cardiovasculaires6,7. En 1995, trois bureaux sont créés au sein du LLCM : le Bureau du cancer, le Bureau de la santé génésique et de la santé de l'enfant (BSGSE) et le Bureau des maladies cardiorespiratoires et du diabète (BMCD)8.
En 2000, Santé Canada fait l'objet d'une restructuration : le LLCM et la Direction générale de la promotion et des programmes de la santé (DGPPS) fusionnent pour former une nouvelle direction générale, la Direction générale de la santé de la population et de la santé publique (DGSPSP)9. En 2004, la DGSPSP fait, à son tour, l'objet d'une restructuration et est intégrée à l'Agence de la santé publique du Canada (ASPC).
La figure 1 présente une synthèse de l'évolution organisationnelle des ministères, des directions générales et des directions dans le domaine de la santé dont le mandat intègre la surveillance nationale des maladies chroniques au Canada.
FIGURE 1
Changements organisationnels au sein des ministères et des organismes du gouvernement fédéral canadien qui assurent la surveillance des maladies chroniques au Canada, 1960 à 2010

[FIGURE 1, Texte équivalent]
La figure 1 présente une synthèse de l’évolution organisationnelle des ministères, des directions générales et des directions dans le domaine de la santé dont le mandat intègre la surveillance nationale des maladies chroniques au Canada, tel que décrite dans le texte.
Outre Santé Canada et l'ASPC, les deux organismes d'envergure qui contribuent à la surveillance nationale des maladies chroniques sont Statistique Canada et l'Institut canadien d'information sur la santé (ICIS).
Bref historique des principales initiatives mises en œuvre pour assurer la surveillance des maladies chroniques au Canada
Maladies cardiovasculaires
L'Étude de la mortalité par maladie cardiovasculaire en Nouvelle-Écosse et en Saskatchewan est un projet de surveillance en collaboration lancé en 1984 par le Bureau de l'épidémiologie. Cette étude permet de produire les premières estimations de l'incidence de l'infarctus aigu du myocarde, du risque de récidive et du taux de survie au Canada10. On a procédé, pour la surveillance, à l'appariement des dossiers à l'aide des ensembles de données administratives existants, en établissant des liens entre les données sur les admissions dans les hôpitaux et les congés d'hôpitaux d'une part et les données sur la mortalité d'autre part, de sorte que, pour la première fois, il a été possible de générer des informations axées sur les personnes11.
D'importants partenariats provinciaux dans le cadre de l'Initiative canadienne santé cardiovasculaire (ICSC) (1986-1995) de la Direction de la promotion de la santé permettent la réalisation d'enquêtes normalisées sur les facteurs de risque dans les provinces, avec des mesures à la fois comportementales et biologiques, et ouvrent ainsi la voie à de nombreux travaux au Canada. En 1986, la première enquête provinciale sur la santé cardiovasculaire est réalisée en Nouvelle-Écosse. Par la suite, entre 1986 et 1995, les 10 provinces participent aux enquêtes sur la santé cardiovasculaire. Par le biais d'entrevues à domicile et de consultations dans des cliniques, les enquêtes sur la santé cardiovasculaire permettent de recueillir des informations et des mesures physiques sur les facteurs de risque cardiovasculaire ainsi que des données sur les causes et les conséquences des maladies cardiovasculaires12.
Cancer
Le Système national de déclaration des cas de cancer (SNDCC) est créé en 1972 par Statistique Canada en collaboration avec l'Institut national du cancer du Canada et Santé et Bien-être social Canada. Au final, les données recueillies à l'aide de l'ensemble des registres provinciaux et territoriaux du cancer remontent jusqu'à 1969. En 1974, le Bureau de l'épidémiologie met sur pied une section en vue d'accélérer l'analyse des données nationales sur l'incidence du cancer et la mortalité par cancer. Le Registre canadien du cancer (RCC) est créé en 1992. Axé sur les personnes, il est élaboré en 10 ans, de 1988 à 1998 et, pour les données de 1992 et des années ultérieures, il offre une fonction de recoupement des données internes qui assure l'élimination des doublons et la confirmation des décès, ce qui permet le calcul des taux de survie. À compter de 1987, les Statistiques canadiennes sur le cancer permettent d'assurer la surveillance nationale annuelle continue des tendances et d'obtenir les estimations du fardeau du cancer pour l'année en cours.
En 1992, le Bureau de l'épidémiologie des maladies chroniques (BEMC) lance le Programme canadien de lutte contre le cancer chez les enfants. Il travaille de concert avec les 21 centres d'oncologie pédiatrique au Canada à la collecte des données sur le cancer chez les enfants, de manière à obtenir de l'information détaillée sur les patients pour renforcer la surveillance et les études sur l'étiologie13.
Entre 1992 et 1994, le Bureau du cancer participe à l'étude d'évaluation des risques de cancer dans le bassin des Grands Lacs en collaboration avec la Direction de l'hygiène du milieu de la Direction générale de la protection de la santé (DGPS) et Environnement Canada. La Division retient alors les services de l'Université de Toronto et de la Fondation ontarienne pour la recherche en cancérologie et le traitement du cancer afin d'étudier les effets de la chloration de l'eau potable sur le développement de cancers de la vessie et de cancers du côlon1415.
En 1993, de concert avec la Direction générale des programmes et des services de santé de Santé Canada, le BEMC établit la Base de données canadienne sur le dépistage du cancer du sein (BDCDCS) pour surveiller et évaluer les programmes organisés de dépistage du cancer du sein.
Entre 1994 et 1997, le LLCM met sur pied le Système national de surveillance accrue du cancer, en collaboration avec les registres provinciaux du cancer, pour recueillir des informations détaillées sur les facteurs de risque, à l'aide d'un questionnaire soumis à un échantillon national de 20 000 patients atteints de l'une des 19 formes de cancers étudiées et à plus de 5 000 sujets témoins issus de la population16. La Base de données sur la qualité de l'environnement est élaborée en parallèle pour établir un lien avec les antécédents résidentiels des sujets et pour faciliter la recherche sur les mesures de l'activité industrielle ainsi que sur la qualité de l'air et de l'eau potable en relation avec le cancer.
Asthme
En 1987, le BEMC amorce la surveillance de la morbidité et de la mortalité associées à l'asthme à l'aide des bases de données nationales de Statistique Canada17.Après avoir détecté une épidémie de décès causés par l'asthme chez les Canadiens de 15 à 34 ans, le BEMC organise en 1987 un atelier national permettant de stimuler la recherche sur l'asthme et faisant ressortir la nécessité d'améliorer le traitement de l'asthme. En 1993, un programme de prise en charge de l'asthme est mis sur pied au BEMC.
En 1995, le BMCD, en partenariat avec des associations médicales nationales et des associations de professionnels de la santé, crée le groupe de travail national sur la lutte contre l'asthme afin de réduire la morbidité et la mortalité associées à l'asthme au Canada. Entre 1995 et 2000, ce groupe élabore une stratégie nationale axée sur la prévention et le traitement de l'asthme. Pour recueillir les données nécessaires à l'élaboration de stratégies d'intervention efficaces contre l'asthme, une enquête complémentaire sur l'asthme est intégrée à l'Enquête nationale sur la santé de la population (ENSP) en 1995.
L'Enquête sur la santé pulmonaire des jeunes (ESPJ; 1995-1996), une enquête menée en milieu scolaire chez les jeunes de 5 à 19 ans dans neuf unités sanitaires volontaires du Canada, fait partie du Système de surveillance par unité de santé sentinelle18. Le BMCD mène l'Enquête sur le traitement de l'asthme par les médecins (1996-1997) pour recenser les pratiques des médecins au Canada19,20
Diabète
Le BMCD lance le Système national de surveillance du diabète (SNSD) en 1996. Le SNSD est le premier système de ce type à utiliser les données provinciales sur les consultations de médecins et les hospitalisations pour calculer la prévalence d'une maladie. Le SNSD est un réseau de systèmes de surveillance du diabète répartis dans les régions qui compilent les données administratives sur les soins de santé concernant le diabète et qui envoient des données regroupées anonymes à Santé Canada pour des analyses à l'échelle nationale. En 2009, le SNSD est intégré au Système canadien de surveillance des maladies chroniques (SCSMC) grâce à l'ajout de la surveillance de l'hypertension, de l'asthme et d'autres maladies chroniques.
Santé maternelle et infantile
Le désastre de la thalidomide en 1961 donne lieu à 115 cas connus de graves malformations congénitales en 1961 et en 196221. En conséquence, le ministère de la Santé nationale et du Bien-être social met sur pied le Programme de déclaration volontaire des effets indésirables des médicaments en 1965. En 1966, le Service d'hygiène maternelle et infantile lance un système pilote de surveillance des malformations congénitales dans quatre provinces (Colombie-Britannique, Alberta, Manitoba et Nouveau-Brunswick)22 et, en 1966, le Système canadien de surveillance des anomalies congénitales (SCSAC) est créé. En 1989, l'Alberta, le Manitoba, l'Ontario, le Nouveau-Brunswick, la Nouvelle-Écosse, l'Île-du-Prince-Édouard et les Territoires du Nord-Ouest font partie du réseau du SCSAC, tandis que la Colombie-Britannique cesse de soumettre des données23. Terre-Neuve se joint au réseau en 200424. Le SCSAC a été le premier système conçu pour assurer la surveillance à l'échelle nationale qui ait utilisé les données statistiques de l'état civil.
En 1989, le BEMC collabore avec la Société canadienne de pédiatrie pour lancer le Programme de recherche et de prévention en matière de traumatismes à l'intention des hôpitaux pour enfants (PRPTHE). En 1991, le PRPTHE est rebaptisé Système canadien hospitalier d'information et de recherche en prévention des traumatismes. En 1995, le Système canadien de surveillance périnatale (SCSP) est créé pour recueillir et analyser les données sur toutes les grossesses confirmées et sur la santé des nourrissons pendant leur première année de vie. Il s'agit d'un programme national de surveillance continue, maintenant offert par l'ASPC. En 1996, le Bureau de la santé génésique et de la santé de l'enfant (BSGSE) met sur pied un programme de surveillance de la violence à l'égard des enfants, l'Étude canadienne sur l'incidence des signalements de cas de violence et de négligence envers les enfants (ECI), qui recueille les données de l'ensemble des provinces et des territoires canadiens25.
À partir de 1993, Statistique Canada alimente la Base canadienne de données sur les naissances (BCDN) et la Base canadienne de données sur les mortinaissances (BCDMN), qui renferment des données à partir de 1985, pour répondre aux besoins liés au Système canadien de surveillance périnatale et à d'autres utilisations2627.
Maladies liées au vieillissement
En 1989, le BEMC collabore avec l'Université d'Ottawa pour le lancement des trois phases de l'Étude sur la santé et le vieillissement au Canada (ESVC), conçue pour mesurer l'incidence et la prévalence de la maladie d'Alzheimer et autres démences ainsi que pour examiner les facteurs de causalité possibles à l'échelle nationale28. L'ESVC est menée dans 18 centres dans l'ensemble des provinces et, en 1991-1992, entraîne le recrutement de plus de 10 000 personnes âgées pour des entrevues de dépistage, pour des questionnaires sur les facteurs de risque et pour des examens et des tests cliniques2930.
Coûts associés aux maladies
Le fardeau économique de la maladie au Canada (FEMC) est une analyse des coûts directs et indirects associés aux maladies au Canada. Le LLCM publie le premier rapport sur le FEMC en 1991 au moyen des données de 198631, puis le deuxième rapport en 1997 au moyen des données de 199332. Les données de 1998 sont publiées en ligne33.
Le premier rapport sur le FEMC fournit des estimations exhaustives qui font autorité sur les coûts associés aux maladies au Canada. Elles sont essentielles pour l'établissement de priorités relatives à la répartition des ressources, limitées, en santé. Le deuxième rapport constitue une nette amélioration par rapport au premier, fournissant des estimations des coûts directs et indirects associés aux maladies au Canada selon l'âge et le sexe. Pour effectuer la recherche et la rédaction du troisième rapport, le personnel du LLCM collabore avec des collègues de Statistique Canada, de l'ICIS et de Santé Canada afin de fournir de l'information par élément de coût (direct et indirect), selon la catégorie de diagnostic, l'âge, le sexe et la province ou le territoire33.Le projet, qui relevait initialement du Bureau du cancer du LLCM, a été confié au Bureau de la politique et de la planification, et est maintenant géré par l'ASPC.
Enquêtes et bases de données administratives
Lors de la création du LLCM en 1972, les enquêtes nationales sur les maladies chroniques en étaient à leurs balbutiements au Canada. Parmi les premières enquêtes réalisées figurent l'Enquête sur la maladie au Canada (1950-1951), l'Enquête sur les habitudes de fumer (suppléments à l'Enquête sur la population active) (1966-1975) et l'Enquête de Nutrition Canada (1970-1972)34.
Durant les années 1970, le LLCM et Statistique Canada mettent au point une infrastructure de données pour surveiller les tendances nationales en matière de maladies chroniques et faciliter la réalisation d'études d'épidémiologie d'envergure (études de cohorte). La Base canadienne de données sur la mortalité (BCDM), informatisée, est lancée pour faciliter l'appariement des dossiers et des données des registres nationaux de décès (à partir de 1950) en vue de la réalisation d'une vaste étude de cohorte35, après l'octroi d'une petite subvention de la part de l'Institut national du cancer du Canada. Le SNDCC (à partir de 1969) est utilisé non seulement pour les activités de surveillance, mais également pour l'évaluation des programmes de dépistage, la réalisation d'études de cohorte ainsi que l'analyse des taux de survie3637. Grâce au processus d'appariement des dossiers mis de l'avant par Newcombe3839, l'utilisation de ces bases de données est facilitée par l'élaboration d'un Système itératif général de chaînage d'articles (SIGCA)4041.
Depuis la tenue de l'Enquête Santé Canada en 1978-1979, d'autres enquêtes ont été réalisées. Parmi les enquêtes menées figurent l'Enquête sociale générale (à partir de 1985), l'Enquête sur la santé et les limitations d'activités (à partir de 1983), l'Enquête canadienne sur la santé cardiovasculaire (1986-1995), l'Enquête nationale sur la santé de la population (à partir de 1994) et l'Enquête longitudinale nationale sur les enfants et les jeunes (à partir de 1995)34. L'Enquête sur la santé dans les collectivités canadiennes (à partir de 2000) et l'Enquête canadienne sur les mesures de la santé (à partir de 2007) sont les enquêtes les plus récentes présentant un intérêt pour la surveillance des maladies chroniques.
En 1998, le LLCM collabore avec Action Cancer Ontario, le ministère de la Santé de l'Ontario et l'autorité régionale de la santé de Durham pour mettre sur pied un comité directeur chargé de la surveillance des facteurs de risque à l'échelle locale. En 1999, un projet pilote est mené dans la région sanitaire de Durham pour mettre à l'essai le concept et pour lancer un prototype du Système rapide de surveillance des facteurs de risque (SRSFR) à l'échelle locale. Ce projet pilote connaît un franc succès42, ce qui conduit à la mise en œuvre du SRSFR, toujours en usage à l'heure actuelle en Ontario.
Appariement des dossiers
L'invention canadienne du premier protocole mondial d'appariement des dossiers informatisés est une réalisation importante dans le domaine scientifique. Les travaux de recherche méthodologique sur l'appariement des dossiers informatisés découlent de la nécessité de relier des dossiers personnels provenant de bases de données distinctes. Le LLCM mène ces travaux de recherche en collaboration avec Statistique Canada et l'Unité d'épidémiologie de l'Institut national du cancer du Canada (INCC) à l'Université de Toronto2638394043444546.Au milieu des années 1970, le SIGCA est élaboré pour faciliter les études de cohorte4041.Entre 1978 et 2000, le LLCM finance plusieurs projets de recherche en santé professionnelle et environnementale faisant appel à l'appariement des dossiers274748.
Bien que l'appariement des dossiers ait servi initialement à évaluer le risque, il est devenu un précieux outil de surveillance. Le SNSD (1996-2009) et, par la suite, le SCSMC (à partir de 2009) s'appuient en grande partie sur l'appariement des dossiers. L'appariement des dossiers informatisés est maintenant largement utilisé au Canada et ailleurs dans le monde.
Diffusion de l'information
En 1980, le LLCM lance la revue Maladies chroniques au canada (MCC) (1980-2011), rebaptisée Maladies chroniques et blessures au Canada (MCBC) en 2011 puis Promotion de la santé et prévention des maladies chroniques au Canada en 2015. En 1989, la Division des statistiques sur la santé de Statistique Canada lance son nouveau périodique, Rapports sur la santé (à partir de 1989). Ces deux revues publient des articles évalués par des pairs sur l'épidémiologie des maladies chroniques, la santé publique, la biostatistique, les sciences du comportement, les services de santé et l'économie de la santé. De nombreuses publications sur les maladies et sur des sujets spécifiques ont également été produites par le LLCM, l'ASPC, Statistique Canada et l'ICIS.
En 1996, le LLCM lance officiellement son site Web pour fournir des renseignements en ligne sur la santé publique. Engagé dans l'ère électronique, le grand public profite grandement des produits d'information en ligne comme les outils Surveillance des maladies en direct et (Surveillance des blessures en direct. Depuis 2000, l'outil Indicateurs de la santé est produit conjointement par Statistique Canada et l'ICIS). Il s'agit d'une publication en ligne qui compile les indicateurs mesurant l'état de santé, les déterminants non médicaux de la santé, la performance du système de santé et les caractéristiques de la collectivité et du système de santé.
Analyse
Le programme national de surveillance des maladies chroniques joue un rôle essentiel dans la détermination des tendances relatives aux maladies chroniques. La surveillance permet aux gouvernements et aux intervenants de mesurer les effets des interventions en santé publique et les exigences en matière de ressources en santé associées aux projets. La question fondamentale à se poser est la suivante : en quoi les informations et les activités de surveillance ont-elles permis d'améliorer la santé de la population canadienne? La surveillance n'est qu'un moyen pour parvenir à une fin. Elle n'est utile que si ses résultats peuvent servir à réduire la morbidité et la souffrance, à sauver des vies et à améliorer la qualité de vie de la population.
Les activités de surveillance des maladies au Canada ont aidé à améliorer la situation à l'égard d'un certain nombre de problèmes de santé. La baisse du nombre de cas de cancer du poumon découle en partie des activités de surveillance et d'épidémiologie sur l'usage du tabac, activités qui ont servi de point de départ pour réaliser de grandes avancées dans la lutte contre le tabagisme. Plusieurs chercheurs du LLCM ont ainsi servi de témoins experts dans des causes liées au tabac portées devant les tribunaux. Les données sur l'incidence du cancer et la mortalité par cancer ont été utilisées pour établir les priorités dans le cadre des programmes de lutte contre le cancer et pour évaluer ces programmes, notamment les programmes de dépistage du cancer du sein et du cancer colorectal. Le registre de surveillance de la santé de la Colombie-Britannique est utilisé depuis longtemps pour évaluer le risque génétique de contracter une maladie4950, et les données qu'il renferme ont été citées dans plusieurs rapports subséquents de comités internationaux officiels préoccupés par les risques pour la santé de l'exposition au rayonnement ionisant5152. Parmi les autres exemples de répercussions sur les politiques et les programmes, on peut citer la diminution de la mortalité due aux maladies cardiovasculaires, à l'asthme et à de nombreuses formes de cancer, l'utilisation accrue de l'acide folique pour prévenir les maladies cardiaques et enfin l'augmentation du recours aux suppléments alimentaires pour prévenir l'hydrocéphalie et le spina bifida. Dans le cadre du programme de surveillance des blessures chez les enfants, la découverte d'événements inhabituels a permis de faire en sorte que des modifications soient apportées aux lits de bébés afin de prévenir d'autres accidents.
Dans l'optique de retracer l'historique des débuts de la surveillance nationale des maladies chroniques au Canada (1960-2004), nous avons décrit les premières étapes du développement et de l'utilisation des systèmes de surveillance nationale de la santé publique. Nous espérons que cet article a bien illustré la nécessité des activités de surveillance et qu'il servira de catalyseur de progrès.
Remerciements
Nous remercions les 126 anciens employés du LLCM de Santé Canada, de Statistique Canada et de l'Institut national du cancer du Canada qui ont pris part aux activités de surveillance nationale des maladies chroniques au Canada de 1960 à 2000 pour leur aide dans le cadre de la collecte des données historiques. Dans de nombreux cas, ces anciens employés ont dû puiser dans leurs archives, faire des recherches dans d'anciennes publications ou dans des documents personnels non publiés et fouiller dans leur mémoire. Nous tenons à remercier sincèrement nos nombreux collègues de l'Agence de la santé publique du Canada qui participent au processus d'évaluation par les pairs et qui formulent des commentaires constructifs.
Références
- Note de bas de page 1
-
Hockin J. Surveillance. Dans : Breslow L (dir.), Encyclopedia of PublicHealth. Woodbridge (CT) : MacMillan Reference USA, 2001;1171-1172. Cité dans Chambers LW, Ehrlich A, O'Connor KS, Edwards P, Hockin J., Health surveillance: an essential tool to protect and promote the health of the public. Can J Public Health. 2006;97:suppl 2-8. PDF (196 Ko) téléchargeable à partir du lien : http://journal.cpha.ca/index.php/cjph/article/download/736/736
- Note de bas de page 2
-
Gibbard J, Bynoe ET. The Laboratory of Hygiene: a history of its development. Med Services J Can. 1967;23:1445-1460.
- Note de bas de page 3
-
The Constitution Act, 1867 (The British North America Act, 1867). Dans : The Solon Law Archive [Internet]; [mise à jour le 4 juin 2009; cité le 9 mai 2014]. Consultable en ligne à la page : http://www.solon.org/Constitutions/Canada/English/ca_1867.html
- Note de bas de page 4
-
The Statistics Act, 8-9 George V, c. 43, assented to May 24, 1918. Dans : Worton D, The Dominion Bureau of Statistics: a history of Canada's central statistical office and its antecedents, 1841-1972. Montréal (QC) : McGill-Queen's University Press; 1998. Appendix H, p. 331-341.
- Note de bas de page 5
-
Musée canadien de l'histoire. La création d'un ministère de la santé fédéral [Internet]. Musée canadien de l'histoire; 31 mars 2010 [mise à jour le 21 avril 2010; cité le 9 février 2014]. Consultable en ligne à la page : http://www.historymuseum.ca/cmc/exhibitions/hist/medicare/medic-1h11f.shtml
- Note de bas de page 6
-
Johansen HL. Hypertension in Canada: risk factor review and recommendations for further work. Can J Public Health. 1983;74: 123-128.
- Note de bas de page 7
-
Nichols ES, Johansen HL. Implications of changing trends in cerebrovascular and ischemic heart disease mortality. Stroke. 1983;14:153-156.
- Note de bas de page 8
-
Wigle DT, McCourt C, Li F. Restructuration du programme des maladies chroniques du Laboratoire de lutte contre la maladie. Maladies chroniques au Canada. 1996;17(2): 79-81.
- Note de bas de page 9
-
Gray C. Health Canada undergoes a shakeup. CMAJ. 2000;163:80-81.
- Note de bas de page 10
-
Gibbons L, Poliquin C, Fair M, Wielgosz A, Mao Y. Patterns of recurrence and survival in AMI patients in Canada. Can J Cardiol. 1993;9:661-665.
- Note de bas de page 11
-
Nova Scotia-Saskatchewan Cardiovascular Disease Epidemiology Group. Estimation of the incidence of acute myocardial infarction using record linkage: a feasibility study in Nova Scotia and Saskatchewan. Can J Public Health. 1989;80:412-417.
- Note de bas de page 12
-
MacLean DR, Petrasovits A, Nargundkar M et collab. Canadian heart health surveys: a profile of cardiovascular risk survey methods and data analysis. CMAJ. 1992;146:1969-1974.
- Note de bas de page 13
-
Gibbons L, Mao Y, Levy IG, Miller AB. The Canadian Childhood Cancer Control Program. CMAJ. 1994;151:1704-1709.
- Note de bas de page 14
-
Marrett LD, King WD. Évaluation des risques de cancer dans le basin des Grands Lacs : Étude cas-témoins du cancer de la vessie, du côlon et du rectum. Ottawa (Ont.) : Laboratoire de lutte contre la maladie, Santé Canada; 1995.
- Note de bas de page 15
-
King WD, Marrett LD, Woolcott CG. Case-control study of colon and rectal cancers and chlorination by-products in treated water. Cancer Epidemiol Biomarkers Prev. 2000;9:813-818.
- Note de bas de page 16
-
Johnson KC, Mao Y, Argo J, Dubois S, Semenciw R, Lava J. The National Enhanced Cancer Surveillance System: a case-control approach to environment-related cancer surveillance in Canada. Environmetrics. 1998;9(5):495-504.
- Note de bas de page 17
-
Mao Y, Semenciw R, Morrison H, MacWilliam L, Davies J, Wigle D. Increased rates of illness and death from asthma in Canada. CMAJ. 1987;137:620-624.
- Note de bas de page 18
-
Mo F, Robinson C, Choi BC, Li FC. Childhood asthma management and control. Analysis of the Student Lung Health Survey (SLHS) database, Canada 1996. Int J Adolescent Med Health. 2004;16:29-40.
- Note de bas de page 19
-
Jin R, Choi BC. The 1996 and 1997 national survey of physician asthma management practices: background and study methodology. Can Respir J. 1999;6:269-272.
- Note de bas de page 20
-
Jin R, Choi BC, Chan BT et collab. Physician asthma management practices in Canada. Can Respir J. 2000;7:456-465.
- Note de bas de page 21
-
Webb JF. Canadian thalidomide experience. CMAJ. 1963;89:987-992.
- Note de bas de page 22
-
Banister P. Congenital malformations: preliminary report of an investigation of reduction deformities of the limbs, triggered by a pilot surveillance system. Can Med Assoc J. 1970;103:466-472. Consultable en ligne à la page : http://www.ncbi.nlm.nih.gov/pmc/articles/PMC1930471/
- Note de bas de page 23
-
Lowry RB, Thunem NY, Anderson-Redick S. Alberta Congenital Anomalies Surveillance System. CMAJ. 1989;141:1155-1159.
- Note de bas de page 24
-
Paquette D, Lowry RB, Sauvé R. Deux à trois pour cent des enfants naissent avec une anomalie congénitale : ça compte! Enquête nationale sur la surveillance des anomalies congénitales au Canada. Maladies chroniques au Canada. 2006;27(1):39-42.
- Note de bas de page 25
-
Phaneuf G, Tonmyr, L. Rapport de situation. Nouvelles initiatives de recherche à la Division de la violence envers les enfants. Maladies chroniques au Canada. 1998;19(2): 81-82.
- Note de bas de page 26
-
Fair ME, Cyr M. La Base de données canadienne sur les naissances : Un nouvel outil de recherche pour étudier l'issue de la grossesse. Rapports sur la santé 1994;5(3): 281-290. (Statistique Canada, n˚ 82-003-X au catalogue)
- Note de bas de page 27
-
Fair ME, Carpenter M, Aylwin H. Occupational and environmental health research projects: a descriptive catalogue, 1978 to 2005. Ottawa (Ont.) : Statistique Canada; 2006. PDF téléchargeable à partir du lien : http://publications.gc.ca/Collection/Statcan/82-581-XIE/82-581-XIE2006001.pdf (Statistique Canada, n˚ 82-581-XIE au catalogue)
- Note de bas de page 28
-
Lindsay J, Sykes E, McDowell I, Verreault R, Laurin D. More than the epidemiology of Alzheimer's disease: contributions of the Canadian Study of Health and Aging. Can J Psychiatry. 2004;49:83-91.
- Note de bas de page 29
-
Gauthier S, McDowell I, Hill G. Canadian Study of Health and Aging (CaSHA). Psychiatr J Univ Ott. 1990;15:227-229.
- Note de bas de page 30
-
McDowell I, Helliwell B, Sykes E, Hill G, Lindsay J. Study organization in the Canadian Study of Health and Aging. Int Psychogeriatr. 2001;13 Suppl 1:41-8.
- Note de bas de page 31
-
Wigle DT, Mao Y, Wong T, Lane R. Le fardeau économique de la maladie au Canada, 1986. Maladies chroniques au Canada. 1991;12(3, Suppl):1-40.
- Note de bas de page 32
-
Moore R, Mao Y, Zhang J, Clarke K. Le fardeau économique de la maladie au Canada, 1993. Ottawa (Ont.) : Santé Canada; 1997. (n˚ H21-136/1993F au catalogue)
- Note de bas de page 33
-
Santé Canada. Le fardeau économique de la maladie au Canada, 1998 [Internet]. Ottawa (Ont.) : Santé Canada, Division de la recherche sur les politiques, Direction de la politique stratégique, Direction générale de la santé de la population et de la santé publique; 2002. (n˚ H21-136/1998F au catalogue). Consultable en ligne à la page : http://www.publications.gc.ca/site/fra/448777/publication.html
- Note de bas de page 34
-
Kendall O, Lipskie T, MacEachern S. Enquêtes canadiennes sur la santé, de 1950 à 1997. Maladies chroniques au Canada. 1997;18(2):79-101.
- Note de bas de page 35
-
Miller AB, Howe GR, Sherman GJ et collab. Mortality from breast cancer after irradiation during fluoroscopic examinations in patients being treated for tuberculosis. New Engl J Med. 1989;321:1285-1289.
- Note de bas de page 36
-
Band P, Gaudette LA, Hill GB et collab. Développement du registre canadien du cancer : incidence du cancer au Canada et dans les régions canadiennes, 1969 à 1988. Ottawa (Ont.) : Statistique Canada; 1993.
- Note de bas de page 37
-
Gaudette LA, Lee JM. L'incidence du cancer au Canada, 1969-1993. Ottawa (Ont.) : Statistique Canada. (n˚ 82-566-XPB au catalogue)
- Note de bas de page 38
-
Newcombe HB, Kennedy JM, Axford SJ, James AP. Automatic linkage of vital records. Science. 1959;130:954-959. PDF téléchargea-ble à partir du lien : http://www.cs.umd.edu/class/spring2012/cmsc828L/Papers/Newcombe59.pdf
- Note de bas de page 39
-
Newcombe HB. Record linking: the design of efficient systems for linking records into individual and family histories. Am J Hum Gen. 1967;19(3, Partie 1):335-359. Consultable en ligne à la page : www.ncbi.nlm.nih.gov/pmc/articles/PMC1706275/
- Note de bas de page 40
-
Howe GR, Lindsay J. A generalized iterative record linkage computer system for use in medical follow-up studies. Comput Biomed Res. 1981;14(4):327-340.
- Note de bas de page 41
-
Smith ME, Newcombe HB. Automated follow-up facilities in Canada for monitoring delayed health effects. Am J Public Health. 1980;70;1261-1268. Consultable en ligne à la page : http://www.ncbi.nlm.nih.gov/pmc/articles/PMC1619645/
- Note de bas de page 42
-
Choi BC, Mowat D. Vision of a rapid, flexible, cost effective, survey-based public health surveillance system. J Epidemiol Community Health. 2001;55:612.
- Note de bas de page 43
-
Newcombe HB. Handbook of record linkage: methods for health and statistical studies, administration, and business. Oxford (England) : Oxford University Press; 1988.
- Note de bas de page 44
-
Howe GR. Use of computerized record linkage in follow-up studies of cancer epidemiology in Canada. Dans : National Cancer Institute Monograph n˚67. Bethesda, MD : National Cancer Institute; 1985. p. 117-121.
- Note de bas de page 45
-
Fair ME. An overview of record linkage in Canada. Dans : Jamerson B, Alvey W (dir.). Turning administrative systems into information systems. Washington (DC) : Statistics of Income, Internal Revenue Services; 1995. p. 139-150.
- Note de bas de page 46
-
Fair ME, Lalonde P, Newcombe HB. Applications of exact ODDS for partial agreements of names in record linkage. Comput Biomed Res. 1991;24(1):58-71.
- Note de bas de page 47
-
Johansen H, Semenciw R, Morrison H et collab. Important risk factors for death in adults: a 10-year follow-up of the Nutrition Canada survey cohort. CMAJ. 1987;136:823-828.
- Note de bas de page 48
-
Semenciw RM, Morrison HI, Mao Y, Johansen H, Davies JW, Wigle DT. Major risk factors for cardiovascular disease mortality in adults: results from the Nutrition Canada Survey cohort. Int J Epidemiol. 1988;17:317-324.
- Note de bas de page 49
-
Trimble BK, Doughty JH. The amount of hereditary disease in human populations. Ann Hum Genet. 1974;38:199-233.
- Note de bas de page 50
-
Trimble BK, Smith ME. The incidence of genetic disease and the impact on man of an altered mutation rate. Can J Genet Cytol. 1977;19:375-385.
- Note de bas de page 51
-
United Nations Scientific Committee on the Effects of Atomic Radiation. Annex H: Genetic effects of radiation. Dans : UNSCEAR 1977 report: sources and effects of ionizing radiation [Internet]. New York : United Nations; 1977. p. 427-429. Télé-chargeable à partir du lien : http://www.unscear.org/docs/reports/1977,%2032nd%20session%20%28Suppl.%20No.40%29/ANNEX-H-1_unscear.pdf
- Note de bas de page 52
-
United Nations Scientific Committee on the Effects of Atomic Radiation. UNSCEAR 1982 report: ionizing radiation: sources and biological effects. New York : United Nations; 1982. p. 543-546. Consultable en ligne à la page : http://www.unscear.org/unscear/en/publications/1982.html
- Note de bas de page 53
-
Vérificateur général du Canada. [Chapitre] 12 - Le ministère de la Santé nationale et du bien-être social. Dans : Rapport du vérificateur général du Canada à la Chambre des communes : exercice financier terminé le 31 mars 1982. Ottawa (Ont.) : Vérificateur général du Canada; 1982.
- Note de bas de page 54
-
Best ER, Josie GH, Walker CB. A Canadian study of mortality in relation to smoking habits. A preliminary report. Can J Public Health. 1961;52:99-106.
- Note de bas de page 55
-
Ministère de la Santé nationale et du Bien-être social. A Canadian study of smoking and health. Ottawa (Ont.) : Ministère de la Santé nationale et du Bien-être social; 1966.
- Note de bas de page 56
-
Gouvernement du Canada. Loi canadienne sur la santé. L.R.C. (1985), ch. C-6. Ottawa (Ont.) : Justice Canada; 1985. Consultable en ligne à la page : http://laws-lois.justice.gc.ca/fra/lois/C-6/TexteComplet.html
- Note de bas de page 57
-
Mao Y, Semenciw R, Morrison H, Wigle DT. Seasonality in epidemics of asthma mortality and hospital admission rates, Ontario, 1979-86. Can J Public Health. 1990;81:226-228.
- Note de bas de page 58
-
Suissa S, Ernst P, Boivin JF et collab. A cohort analysis of excess mortality in asthma and the use of inhaled beta-agonists. Am J Respir Crit Care Med. 1994;149:604-610.
- Note de bas de page 59
-
Tough SC, Green FH, Paul JE, Wigle DT, Butt JC. Sudden death from asthma in 108 children and young adults. J Asthma. 1996;33:179-188.
- Note de bas de page 60
-
Wigle DT, Semenciw RM, Wilkins K et collab. Mortality study of Canadian male farm operators: non-Hodgkin's lymphoma mortality and agricultural practices in Saskatchewan. J Natl Cancer Inst. 1990;82:575-582.