Guidelines for the assessment of alternatives for mine waste disposal: chapter 2
2 Requirements of Alternatives Assessment
- 2.1 Alternatives Assessment Process
 - 2.2 Step 1: Identify Candidate Alternatives
 - 2.3 Step 2: Pre-Screening Assessment
 - 2.4 Step 3: Alternative Characterization
 - 2.5 Step 4: Multiple Accounts Ledger 
  
- 2.5.1 Sub-Accounts
 - 2.5.2 Indicators
 
 - 2.6 Step 5: Value-Based Decision Process 
  
- 2.6.1 Scoring
 - 2.6.2 Weighting
 - 2.6.3 Quantitative Analysis
 
 - 2.7 Step 6: Sensitivity Analysis
 - 2.8 Step 7: Document Results
 
The MMER stipulates that for mine waste to be deposited in a natural, fish-bearing water body, the water body must be listed in Schedule 2 of the Regulations, designating it as a tailings impoundment area (TIA). In the context of these guidelines, a TIA is a natural water body frequented by fish into which tailings, waste rock, low-grade ore, overburden and any effluent that contains any concentration of the deleterious substances specified in the MMER, and of any pH, are disposed.
The alternatives assessment should objectively and rigorously consider all available options for mine waste disposal. It should assess all aspects of each mine waste disposal alternative throughout the project life cycle (i.e., from construction through operation, closure and ultimately long-term monitoring and maintenance). The alternatives assessment should also include all aspects of the project, direct or indirect, that may contribute to the predicted impacts associated with each potential alternative. These may include the design of the mine and ore processing system to the extent that they would impact mine waste production, storage options, water management and water treatment. The assessment will consider the predicted quality and quantity of effluent that would be discharged from each alternative assessed, taking into account the effluent quality limits set in the MMER, and the predicted impacts (inclusive of mitigation measures) associated with the proposed TIA, if any, on surface and groundwater water quality and flow.
The assessment should address environmental, technical and socio-economic aspects of all of the elements as described above for each alternative throughout the project life cycle. A comprehensive economic assessment of the alternatives is also required and should consider the full costs of each alternative throughout the project life cycle. This economic assessment should also consider all costs associated with any compensation agreements that are to be developed, including the habitat compensation plan associated with using the water body as a TIA.
2.1 Alternatives Assessment Process
Selecting the most suitable mine waste disposal alternative from an environmental, technical and socio-economic perspective, and obtaining input and striving to achieve consensus on the decision from a broad stakeholder group is a complex undertaking. From a purely technical perspective, the breadth of concerns and issues involve individuals from many disciplines within engineering, economics, and natural and social sciences. On the other hand, this complicated scientific language needs to be openly communicated such that the broader stakeholder group can meaningfully participate in the decision making process, or, at least when objectively looking in from the outside have confidence that the decision process is unbiased and representative.
This in itself introduces another level of complexity, in that decisions require judgement and cannot solely be based on technical merit. Two types of judgement are inherent in these decisions: technical judgements regarding the likely consequences inherent in the decision, and value judgements regarding the importance or seriousness of those consequences.
To overcome these challenges tools have been developed to facilitate the decision making process and to make them as transparent and reproducible as practicable. The underlying principal is that a successful decision making tool will allow technical specialists to communicate essential technical considerations while allowing stakeholders to establish value judgements for the decision.
The collective term for these decision making tools are multiple criteria decision analysis (MCDA). MCDA approaches can be classified in different ways, but one of the primary classifications distinguishes between multi-objective decision making (MODM) and multi-attribute decision making (MADM). The primary distinction between these methods is the number of alternatives under evaluation. MADM is designed for selecting discrete alternatives such as mine waste disposal alternatives, while MODM methods are designed for multi-objective planning problems when a theoretically infinite number of interdependent alternatives are defined.
Different categories of MCDA methods are found, but the most relevant in the context of assessment of alternatives for mine waste disposal are value measurement models. In these models numerical scores are constructed to represent the degree to which one decision option may be preferred over another. MCDA is a valuable tool to aid decision making, which is a process which seeks to integrate objective measurement with value judgement and make explicit and manage subjectivity which is inherent in all decision making.
Within the general theory of MCDA there is a multitude of specific tools, each tailored for specific applications. Multiple Accounts Analysis (MAA) is one of the tools which have been successfully used to conduct assessments of alternatives for mine waste disposal and other mining related decision processes. A notable example of the use of MAA in this context is that which was conducted as an element of the environmental assessment of the Meadowbank gold mine in Nunavut. The text of this document can be viewed at ftp://ftp.nirb.ca/02-REVIEWS/COMPLETED%20REVIEWS/03MN107-MEADOWBANK%20GOLD%20MINE/02-REVIEW/08-FINAL_EIS/174._051108-CRL-FEIS-MB-ITAE/SUPPORTING_DOCS/004project%20alternative/.
MAA consists of the development of a multiple accounts ledger, which is an explicit list of accounts (and sub-accounts) of the impacts from various alternatives and for each account indicator, which gives a clear understandable measurable description of those impacts. This is followed by a value-based decision process whereby indicator values are scored and weighted in a systematic transparent manner such that the value basis for the effects impacting them is readily apparent.
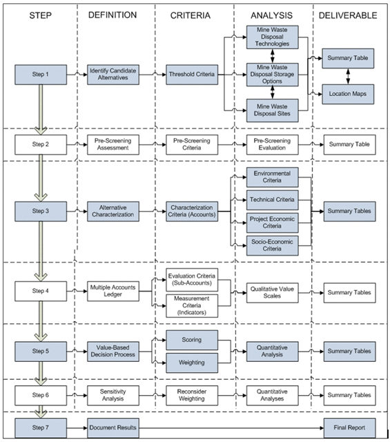
MAA is only part of a larger alternatives assessment process. This process, as it applies to proposed TIA in the context of these guidelines, is illustrated graphically in Figure 1. Each of the seven steps of the process is described in greater detail in subsequent chapters of these guidelines. It should be noted that the MAA as presented in this guideline is slightly modified from the original method first described by Robertson and Shaw (1998, 1999). This modified approach makes the process more transparent and eliminates multiple levels of bias and subjectivity.
Figure 1: Flow diagram of the process of assessing alternatives for mine waste disposal
 
 
2.2 Step 1: Identify Candidate Alternatives
The first step in the alternatives assessment process entails developing a list of all possible (i.e., reasonable, conceivable and realistic) candidate mine waste disposal alternatives for the site. This should include different mine waste disposal technologies, different disposal storage options, and different disposal locations. At this time it is imperative that no a priori judgements be made about any of the alternatives.
It may be appropriate to establish a basic set of threshold criteria to establish the regional boundaries for selecting candidate alternatives. These threshold criteria should be as broad as possible and must be fully described and rationalized to ensure transparency. There is no master list of threshold criteria, but typical examples include:
- Exclusion based on distance: There is sufficient precedent to suggest that at some point the distance between the mill/mine complex and the TIA becomes too great to ensure a positive economic outcome to the project. For any given project this distance may be set.
 - Exclusion based on presence of protected areas: There may be protected areas (e.g., nature reserves or sacred land) within the regional boundaries considered for candidate mine waste disposal alternatives. If it is known that a TIA in these areas would under no circumstances be allowed, these areas can justifiably be excluded from evaluation.
 - Exclusion based on legal boundaries: Areas may be justifiably excluded from evaluation if legal boundaries would preclude mine waste disposal. These may include country borders or cadastral/land use/lease boundaries.
 - Exclusion based on corporate policy: A project proponent may have specific corporate sustainability policies which would eliminate a candidate alternative from consideration. These may include a policy statement limiting consideration of alternatives that would require relocation of local inhabitants.
 
Mine waste deposition technologies and storage options should not be separately evaluated from deposition sites as the impacts linked to an individual site could vary substantially based on the deposition technology or storage option selected. Therefore, if a candidate site justifiably lends itself to more than one mine waste deposition method; these should be considered as candidate alternatives in their own right.
Due to the volume of waste rock associated with most mines, is not uncommon to have a number of different waste rock piles associated with any given project. This is typically not the case for tailings management facilities (TMFs). It is a generally understood fact that for any given project a single consolidated TMF is usually preferred over a series of smaller TMFs. However, there are justifiable reasons why multiple TMFs may be considered for a project, such as:
- Separation of the tailings stream: In some cases separation of the float tailings (which typically represents the largest fraction of the tailings volume) from the leach residue tailings would result in the larger volume of float tailings being geochemically benign, which greatly reduces any potential impacts. This may justify more than one TMF for a site.
 - Using tailings as mine backfill: Mine backfill is often required as part of the mine plan. It may be advantageous to consider tailings as a backfill material to achieve two goals. Firstly, it may offer a logical rationale to separate the leach and float tailings, and secondly, by reducing the volume of tailings that needs to go to the TMF, the potential impacts are reduced.
 
Should more than one TIA facility be considered for a project, the alternatives assessment process described in these guidelines applies equally to each disposal alternative under consideration.
It is recognized that the level of detail available about mine waste disposal alternatives during this stage of the process is highly conceptual. However, each candidate alternative should at least in principle be sufficiently thought through to allow an understanding of the concept. This is best done by developing a summary table which lists each alternative with a concise qualitative statement as to how the alternative would apply through each of the pertinent phases of the project (i.e., the project life cycle). Table 1 provides an example of the level of information that should be targeted during this step. The objective at this step in the process is to demonstrate to an external reviewer that all reasonable mine waste disposal alternatives have been brought forward.
Table 1: Example of the Step 1 summary table to identify candidate TMFalternatives
Project Phase
Alternative A
Construction approach
Construction of two large dams to impound Lake ABC, and an engineered diversion of stream DEF
Operational approach
Subaqueous deposition with discharge of effluent via treatment plant
Closure approach
Draining of water cover and placing a dry cover
Project Phase
Alternative B
Construction approach
Construction of a small dam to impound the stream XYZ valley
Operational approach
Sub aerial deposition of thickened tailings with discharge of effluent via treatment plant
Closure approach
Buttressing of dam and placement of dry cover
Project Phase
Alternative C
Construction approach
Construction of a ring dike on a land saddle at the catchment divide
Operational approach
Sub aerial deposition of un-thickened slurry tailings with discharge of effluent via treatment plant
Closure approach
Buttressing of ring dike and placement of dry cover
The deliverable after completing this step of the alternatives assessment process would be a summary table of candidate alternatives complemented by maps or figures showing the locations of each of the alternatives. Furthermore, any threshold criteria must be properly documented, such that an external reviewer would consider the criteria reasonable.
It should be noted that tailings separation goes against what is currently done at uranium mines where all tailings are placed in one single engineered pit. This is due to the fact that a review of historical practices for uranium mines indicated that tailings separation has caused more long term problems than benefits. Thus, the Canadian Nuclear Safety Commission expects that mine workings be used to the maximum extent possible for tailings disposal.
2.3 Step 2: Pre-Screening Assessment
Generally, it is not too difficult to develop a substantial list of alternatives during Step 1 of the process. However, this list of alternatives should be screened during Step 2 to allow the decision process to be carried out on an appropriate and manageable set of sufficiently detailed alternatives. It is important to note that the objective of this step is not to “make less work” for the proponent, but rather to “optimize the decision making process” by not evaluating alternatives that have obvious deficiencies.
The process of screening, called the pre-screening assessment in these guidelines, entails excluding those alternatives that are “non-compliant” in that they do not meet certain unique minimum specifications which have been developed for the project. This process is often referred to as a “fatal-flaw analysis” in the context of mine waste disposal alternatives assessments. A fatal flaw is defined as any site characteristic that is so unfavourable or severe that, if taken singly, it would eliminate that site as a candidate mine waste disposal alternative. In simple terms, these would be considered the “show-stoppers”.
There is not a “master list” that qualifies as pre-screening criteria. These criteria need to be uniquely developed for each project, and a thorough qualification and justification of the rationale must be provided. The selection of pre-screening criteria and its rationale needs to be carefully considered since the objective at this time is to provide a transparent process for potentially eliminating the majority of alternatives from detailed analysis and assessment. Therefore, it should be clear to external reviewers that the pre-screening criteria, when evaluated singly, are sufficiently important to eliminate an alternative from further consideration. The level of detail required to support that conclusion has to be evaluated on a case-by-case basis, and it may have to be extensive to be sufficiently supportive.
Pre-screening criteria should be formulated such that there is a simple “YES” or “NO” response to whether the alternative complies with the set criteria. Most importantly, it must be clear to the external reviewer that there would be no reasonable mitigation strategy that would convert a “YES” into a “NO”.
Examples of pre-screening criteria and the possible associated rationale are presented below. It is important to note that these criteria are provided as examples and should not be considered as practices that would be acceptable in all circumstances. It is incumbent on the proponent to consider and examine criteria according to these guidelines in order to determine which would provide the best practicable manner to manage mine waste and provide for acceptable protection of the environment.
- Would the TIA preclude future exploration or mining of a potential resource? A TIA located over an area where there are proven indicators of mineralization, or a reasonable indication of possible mineralization based on regional trends, may be one possible reason to exclude it from further consideration. Under this scenario, it may not be reasonable to expect the proponent to conduct a lengthy exploration program to prove out whether an economically viable resource does exist in the area.
 - Is any part of the mine waste disposal system unproven technology? If a specific disposal method relies on technology that has not been demonstrated to be effective in the context of the site under consideration, then it could justifiably be argued that the alternative should be excluded from further consideration. It would not be reasonable to expect the proponent to conduct lengthy fundamental or applied research to prove whether the technology may be successful.
 - Will the TMF capacity be too small to store the proposed upper limit of tailings? Unless there is good rationale to have more than one TMF for any given project site (e.g., due to separation of tailings streams), it can justifiably be argued that if a site does not have sufficient capacity using reasonable technically viable containment strategies then it can be excluded from consideration.
 - Will the TIA result in negative life of project economics? It is justifiable to exclude TIA from further consideration if they would result in negative life of project total (overall) economics. When using project economics as pre-screening criteria, the proponent needs to be careful to not evaluate the mine waste disposal economics in isolation of the total project economics. It is conceivable that a more expensive mine waste disposal alternative could result in improved project economics.
 
Furthermore, it must be recognized that specific legal requirements may preclude the possibility of pursuing some potential alternatives. For example, the requirements of the Species at Risk Act could preclude the development of a TIA if the TIA was to be located in an area that would impact the habitat of specific endangered species.
Results of the pre-screening assessment are best presented in the form of a summary table that lists each alternative against the pre-screening criteria (and associated rationale) set for the project. Table 2 provides an example of what this summary table would look like. This table, complete with all applicable supporting information, will be the deliverable for this step.
| Pre-Screening Criteria | Rationale | Alternative A | Alternative B | Alternative C | 
|---|---|---|---|---|
| Would the TIA sterilize a potential resource? | A TIA located over an area where there are proven indicators of mineralization, or a reasonable indication of possible mineralization based on regional trends may be excluded from further consideration. | NO | YES | NO | 
| Is any part of the mine waste disposal system unproven technology? | If a specific deposition method relies on unproven technology at the project site, then it could justifiably be argued that the alternative should be excluded from further consideration. | YES | NO | NO | 
| Should alternative be excluded from further assessment? | YES | YES | NO | |
2.4 Step 3: Alternative Characterization
At this stage in the alternatives assessment process, there should be a reduced number of alternatives remaining. However, there will have to have been sufficient justifiable pre-screening undertaken to ensure that any of the remaining alternatives could prove to be the preferred alternative. There is no “ideal number” of alternatives that should be carried through at this stage, but a general rule-of-thumb is that there would be at least three or more alternatives remaining and determined to be worthy of detailed assessment. At least one of these alternatives should not impact a natural water body that is frequented by fish, unless it can be demonstrated that this possibility does not reasonably exist based on site-specific circumstances.
These remaining alternatives need to be thoroughly characterized, and this serves two purposes:
- Firstly, complete characterization of each alternative ensures that every aspect and nuance of the alternative is properly considered, and;
 - Secondly, the provision of a thorough characterization in a clear and concise format that directly compares alternatives, ensuring complete transparency of the alternatives assessment process.
 
Site specific characterization criteria should be developed for each project. To facilitate smooth transition towards the next more rigorous steps of the evaluation process these criteria should be categorized into four broad categories, or “accounts” in the context of these guidelines, that consider the entire project life cycle. This means that both short and long term environmental, technical and socio-economic aspects associated with construction through operation, mine closure and ultimately post-closure maintenance and monitoring need to be considered. The “accounts” can be summarized as follows:
- Environmental characterization: This account focuses on characterizing the local and regional environment surrounding the proposed TIA. These include elements such as climate, geology, hydrology, hydrogeology, water quality and potential impacts on aquatic, terrestrial and bird life.
 - Technical characterization: This focuses on characterization of the engineered elements of each alternative such as storage capacity, dam size and volume, diversion channel size and capacity, dumping techniques, haul distances, sedimentation and pollution control dam requirements, tailings discharge methods, pipeline grades and routes, closure design, discharge and/or water treatment infrastructure and supporting infrastructure such as access roads.
 - Project economic characterization: The focus of this account is to characterize life of project economics. All aspects of the mine waste management plan need to be considered including investigation, design, construction (inclusive of borrow development and royalties where applicable), operation, closure, post closure care and maintenance, water management, associated infrastructure (including transport and deposition systems), compensation payments and land use or lease fees.
 - Socio-economic characterization: This account focuses on how a proposed TIA may influence local and regional land users. Elements that are considered here include characterization and valuation of land use, cultural significance, presence of archaeological sites and employment and/or training opportunities.
 
It is essential that the characterization remain factual, or where statements of judgement, risk or uncertainty are made, that they be explicitly defined and qualified. As previously stated, it should be clear to any external reviewer what the basis is for the characterization criteria stipulated for any alternative. In most cases there needs to be supporting information for these criteria in the form of technical reports completed by appropriately qualified specialists. In populating the characterization criteria, care must be taken to not make a priori judgement about any criteria or alternative. It is also important to note that characterization of the alternatives in this step does not entail evaluating impacts. Impact evaluation is left to Step 4 of the assessment process when a thorough characterization of each alternative is readily available. The level of detail at which a project is characterized and subsequently documented should be evaluated based on project specific needs.
Selecting and documenting characterization criteria should be done by a multidisciplinary team with representatives from all four accounts. In some cases multiple representatives may be required from a single account, for example a person familiar with the aquatic habitat in an area may not be familiar with the bird or terrestrial life. There is no prescribed way as to how these teams should be solicited to set and populate the characterization criteria for a project. However, clearly documenting the process that was followed throughout this step can greatly help to instill confidence of the external reviewer that all alternatives have been thoroughly characterized.
Every project is unique, and as a result it is not appropriate to provide a standardized list of characterization criteria against which to document alternatives. The lists provided in Tables 3 through 6 offer a reasonable sampling of characterization criteria that are likely to be required for the majority of projects. Naturally, the selection of criteria would also depend to some extent on the type of mine waste under consideration, i.e., a TMF or waste rock pile.
When deciding upon characterization criteria, it may be useful to pose the following question: “What would be reasonable questions that a stakeholder, regulator or technical reviewer may ask about any of the proposed mine waste disposal alternatives?” By anticipating the response to this question, a reasonable basis for setting characterization criteria can be established. During this step of populating the characterization criteria table, it is conceivable that elements are “double-counted”, i.e., the footprint size of the TIA may be listed under technical characterization criteria, with the goal of differentiating physical size, and again as an environmental characterization criteria, but with the goal of demonstrating loss of habitat. This apparent double-counting is not relevant at this time, as Step 4 is designed to address this issue. Notwithstanding, it does help the external reviewer if the logic behind the inclusion of all characterization criteria is immediately apparent through extensive documentation.
Table 3: Sampling of environmental characterization criteria
Geochemical characterization of wastes (e.g., acid rock drainage and/or metal leaching, weatherability)
Geochemical characterization of all construction materials and associated excavation waste (i.e., unsuitable soils stripped from foundations, quarries, or other borrow sources)
Geographical boundaries (e.g., country/provincial/territorial/municipal boundaries, land claim/land use/cadastral/other re-defined boundaries)
Topography (e.g., relief, complexity of topography)
Geotechnical and seismic conditions (e.g., geological setting, depth of overburden and/or permafrost, fault/fracture zones)
Hydrology (e.g., surface water features, size of streams/rivers/lakes/wetlands, catchment boundaries, flood lines)
Hydrogeology (e.g., depth to groundwater, perched water tables, presence of springs/artesian wells)
Climate (e.g., prevalent wind strength and direction, snow drifting, precipitation and/or temperature inversions)
Climate change projections (e.g., predicted changes in precipitation patterns and extreme precipitation events, warming impacts in permafrost areas)
Atmospheric issues (e.g., particulates, heavy metals)
Overall affected land footprint size of impoundment (including secondary/polishing ponds), related infrastructure (e.g., dams, saddle dykes), and access road
Water quality (e.g., surface water, groundwater, impacted waters)
Water quantity and storage issues
Special features (e.g., seismicity, avalanches, permafrost, radioactivity)
Vegetation (e.g., types, rarity/uniqueness, coverage)
Aquatic life and habitat (e.g., species variation/uniqueness, habitat suitability)
Terrestrial life and habitat (e.g., species variation/uniqueness, habitat suitability)
Bird life and habitat (e.g., species variation/uniqueness, habitat suitability)
Table 4: Sampling of technical characterization criteria
Physical characterization of wastes (e.g., grain size distribution, settlement rate, consolidation parameters)
TIA design (e.g., overall affected land footprint size of impoundment (including secondary/polishing ponds), related infrastructure (e.g., dams, saddle dykes), access and haul roads)
Containment structure design (e.g., size, hydraulic capacity, artificial materials, substrate, possible use of impermeable or geo-textile liner for impoundment)
Diversion structure designs (e.g., size, hydraulic capacity, construction materials, substrate)
Supporting infrastructure design (e.g., type, size, construction materials, substrate)
Borrow source and quarry design (e.g., size, volumes extracted, development methods, water management, rehabilitation)
Tailings delivery and deposition system design (e.g., type, capacity, location, containment)
Water management system design (e.g., water balance, discharge strategy, water treatment strategy, recycle strategy)
Closure design (e.g., approach, construction materials)
Flexibility (e.g., ability to handle upset conditions (chemical/volumetric/physical), expansion capacity, variable discharge strategies)
Precedent (e.g., new technologies, case studies - should include thickened, paste or dry stacking alternatives)
Design and construction of impermeable covers over wastes
Technical risks and benefits (e.g., variable foundation conditions, water balance)
Constructability (e.g., seasonality, access)
Table 5: Sampling of project economic characterization criteria
Capital cost (e.g., investigations, design, borrow development, construction, supervision, commissioning)
Operational cost (e.g., sustaining capital such as dam raises, deposition, monitoring, maintenance, water treatment)
Closure cost (e.g., bonding, investigations, design, borrow development, construction, supervision, commissioning)
Post-closure cost (e.g., monitoring, maintenance, inspections, water treatment)
Fish habitat compensation (e.g., bonding, construction, monitoring)
Land use cost (e.g., land use fees, lease rates, royalties on borrow materials)
Economic risks and benefits (e.g., permitting timelines, construction seasonality, design certainty, post-closure timeline)
Table 6: Sampling of socio-economic characterization criteria
Archaeology (e.g., location, size, type, importance, risk of unidentified sites such as burial sites)
Community/Aboriginal land/mineral use rights (e.g., formal/informal agreements, grandfathered agreements)
Maintenance of traditional lifestyle (e.g., loss of hunting, fishing or natural food harvesting, loss of access)
Ecological/cultural values (e.g., value of land, value of water, value of aquatic, bird or terrestrial species, value of lifestyle)
Perception (e.g., apparent acceptance or distrust, nature of communication)
Previous and existing land use (e.g., recreation/tourism, spiritual well being, mining, industry, hunting, fishing)
Aesthetics (e.g., line of sight, landform engineering, re-vegetation)
Employment (e.g., short and long-term opportunities, “boom-and-bust” cycles)
Capacity building (e.g., training opportunities, contracting opportunities, community infrastructure)
Economic benefits (e.g., partnerships, royalties, lease payments, compensation and benefit agreements)
Community safety (e.g., construction methods, operational management of TIA, closure state of TIA)
Overall perceived socio-economic consequences, benefits and relative preferences
The deliverable for this step should ideally be a series of summary tables that list the selected characterization criteria for each account for each of the alternatives under consideration. The table should include a concise summary of the rationale behind each criterion. This format allows an external reviewer to easily compare the factual characteristics across alternatives. Table 7 provides an example of what this summary table may look like.
Table 7: Example of the characterization criteria summary table
Account: Technical Characterization
Characterization Criteria
Rationale
Alternative A
Alternative B
Alternative C
Dam size
Larger dams are more complex, pose greater risk, require more construction materials, require a larger footprint
One dam, 300 m long, 20 m total height, final dam footprint of 2 ha
Two dams; first is 150 m long, 30 m high with a footprint of 1 ha; second is 200 m long, 15 m high with a footprint of 2 ha
Two dams; first is 400 m long, 30 m high with a footprint of 3 ha; second is 50 m long, 20 m high with a footprint of 0.5 ha
Dam foundation conditions
Dams constructed on poor foundation conditions are more complex, pose greater seepage and stability risk
Shallow (3 m thick) glacio-fluvial soil overlying competent intact bedrock
Shallow (0.5 m thick) organic layer overlying 5-8 m thick bouldery till, overlying fractured bedrock
Shallow (3 m thick) glacio-fluvial soil overlying competent intact bedrock
Supporting infrastructure
More supporting infrastructure results in greater demand on construction material, occupy larger footprint
5 kmaccess road, and 4 km service road for discharge spigots
3 kmaccess road and 8 km ring road to service discharge spigots
10 kmaccess road and 7 km service road for discharge spigots
2.5 Step 4: Multiple Accounts Ledger
Up to this point in the process, the emphasis has been on identifying and characterizing alternatives. In order to evaluate alternatives using the MAA decision making tool, it is necessary to develop a multiple accounts ledger. This ledger seeks to identify those elements that differentiate alternatives, and provides the basis for scoring and weighting as described in Step 5, which is necessary to complete the evaluation. The multiple accounts ledger consists of the following two elements:
- Sub-accounts, known as evaluation criteria, and;
 - Indicators, known as measurement criteria.
 
Complete definitions and procedures for developing sub-accounts and indicators are described in the following sections.
2.5.1 Sub-Accounts
Sub-accounts (evaluation criteria) are developed using the characterization criteria selected during Step 3. The fundamental difference between these sets of criteria is that characterization criteria are factual and have been developed with no a priori judgements being made regarding any of the alternatives being considered, while evaluation criteria consider only the material impact (i.e., benefit or loss) associated with any of the alternatives being evaluated.
The choice of sub-accounts must be carefully considered so that only those sub-accounts that truly differentiate mine waste disposal alternatives are presented for evaluation. To facilitate this, sub-accounts should comply with the following guidelines:
- Impact driven: The evaluation criteria must, as far as practicable, be linked to an impact as opposed to merely being a factual element. For example, the size of an impacted lake in itself is not a relevant sub-account, but if the size of the lake is linked to its value or potential habitat loss, then the sub-account is appropriate.
 - Differentiating: The sub-account must define an aspect which distinctly differentiates one alternative from another, and that difference is expected to have a material effect on the final selection of an alternative. For example, land ownership may be an important evaluation criterion, if different alternatives fall on ground with different ownership. Conversely, if all the mine waste disposal alternatives under consideration were on land belonging to a single owner, then there really is no need to consider this sub-account in the analysis.
 - Value relevance: A sub-account must be relevant in the context of the alternatives being evaluated. For example, the size of dams in itself is not a relevant sub-account unless it is linked to a relevant context such as increased long-term risk of failure or increased maintenance and inspection requirements.
 - Understandability: Sub-accounts must be unambiguously defined, such that two external reviewers cannot interpret the outcome differently. For example, distance between the TIA and the mill complex may be a sub-account with the understanding that greater distances pose greater technical and environmental risk. However, someone may assume that because there is a significant dust hazard associated with a proposed alternative, a greater distance could be advantageous due to reduced worker health and safety risks.
 - Non-redundancy: There should not be more than one sub-account that measures the same evaluation criteria. If individual sub-accounts measure similar criteria, consideration should be given to combining those criteria.
 - Judgemental independence: Sub-accounts should be judgementally independent, which means that preferences with respect to a single criteria, or trade-offs between criteria, cannot depend on the value of another. For example, assume “traditional land use” is one sub-account and another is “landowner perception”. It may be concluded that for one alternative “hunting” will be impacted which would result in a negative impact on “traditional land use”. However, if “landowner perception” is influenced by a decrease in hunting then judgemental independence does not exist.
 
As with all the other criteria mentioned throughout this alternatives assessment process, there is no “master list” of evaluation criteria applicable to all projects and there is no ideal number of evaluation criteria. These should be defined on a project specific basis by a multi-disciplinary team with input from stakeholders. This helps instill confidence in the process in the eyes of an external reviewer, and ensures transparency which is an integral part of the success of the alternatives evaluation process.
The deliverable at this stage in the process will be a summary table which lists the sub-accounts complete with the rationale behind each. Appropriate supporting documentation will likely have to be clearly referenced. Table 8 provides an example of what this summary table may consist of.
Table 8: Example of the sub-account (evaluation criteria) summary table for a TMF
Account
Sub-account
Rationale
Environmental
Distance from mill site
A longer distance implies that the risk of an accidental spill of tailings along the pipeline is greater. Greater distance further implies more linear infrastructure which negatively affects Caribou migration.
Value of aquatic life affected
A lake with larger species diversity has been deemed to carry greater value from a traditional use perspective.
Post-closure land use
Alternatives that would most closely return land use to pre-mining conditions would be more palatable to the landowner.
Technical
Containment structure design
Larger or more complex containment structures are generally less desirable due to uncertainty associated with long term integrity particularly if the area is seismically active.
Water management system
Long term water treatment is not desirable due to long term risks associated with treatment sludge handling and storage.
Complete system flexibility
Waste characteristics are expected to change over the life of the project, affecting physical stability and water management strategies. Alternatives that are least susceptible to risks associated with these changes are preferred.
Project economics
Capital cost
Greater pre-production expenditure affects early cash flow and the ability to generate capital to execute the project.
Operational (and sustaining capital) cost
The project has a short lifespan and therefore benefits of delaying sustaining capital are not easily realized. Higher operational costs are less desirable as the ore grade reduces rapidly over the life of the mine.
Closure and post closure cost
Due to the short life of mine, capital intensive closure costs directly affect the internal rate of return.
Socio-economic
Archaeology
The prevalence of archaeological sites in the region implies complete avoidance will be impossible. Sites which would minimize the impact would be more amenable.
Society and Culture
A regulatory proposal may have impacts or implications on people’s way of life, culture, community and well being. Special consideration should be given to vulnerable social and economic groups such as Aboriginal peoples.
Traditional land use value
It would be less desirable to impact areas which have direct use values (e.g., agriculture, recreation, tourism and functional ecosystem benefits) as well as passive values such as the existence value of the natural habitat and ecosystem.
Perception
Tailings, irrespective of their geochemical composition, are generally perceived to be highly toxic by the local communities. Therefore, TMFs where animals and/or birds could have direct contact with tailings are less desirable.
2.5.2 Indicators
To allow qualitative or quantitative measurement of the impact (i.e., benefit or loss) associated with each alternative for any given sub-account, the sub-account needs to be measurable. Sub-accounts by nature are often not directly measurable, and need to be sufficiently decomposed to allow measurability. This decomposition takes the form of sub-sub-accounts, which in the language of MAA are called indicators, or measurement criteria.
The concept of indicators is best described by examples:
- Example 1: The sub-account “traditional land use” may have a list of indicators including “effects on hunting”, “effects on fishing” and “effects on harvesting berries”.
 - Example 2: The sub-account “water quality” may have a list of indicators including “pH”, “conductivity”, “TDS”, etc.
 
These indicators may be different for the different life-cycle stages of the project (i.e., construction, operation and closure) and, where appropriate, may be divided into separate time periods.
When selecting indicators thought should be given to the parameter that will be used to define measurability. This measurability is required in order to continue to Step 5, which is the value-based decision process. Assigning measurability is relatively simple for sub-accounts that readily lend themselves to parametric terms such as “water quality” or “capital costs”. The challenge comes when measurability needs to be assigned to sub-accounts that do not readily lend themselves to parametric terms such as “traditional land use” which must be supplemented by indicators such as “effects on hunting”.
This problem can be overcome by constructing qualitative value scales. Common examples of such qualitative value scales are the Apgar score used to quickly and summarily assess the health of newborn children immediately after birth (Apgar, 1953), and the Beaufort scale used by mariners to measure the strength of wind (Huler, 2004). For illustration, the Beaufort scale has been reproduced in Table 9. The Beaufort scale was developed because mariners could not actually measure the strength of wind, and they needed to communicate their sailing conditions in a fashion that could readily be understood by all. By taking factual information about how the sea state changes as the wind strength changes, a qualitative value scale was developed, and to this day it remains valid and is used in weather forecasts. Similar qualitative value scales can be developed for indicators where precise measurability is not immediately apparent.
| Force | Wind Speed (kts) | Descriptor | Sea Condition | 
|---|---|---|---|
| 0 | 0-1 | Calm | Sea like a mirror | 
| 1 | 1-3 | Light air | Ripples with the appearance of scales are formed, but without foam crests. | 
| 2 | 4-6 | Light Breeze | Small wavelets, still short, but more pronounced. Crests have a glassy appearance and do not break. | 
| 3 | 7-10 | Gentle Breeze | Large wavelets. Crests begin to break. Foam of glassy appearance. Perhaps scattered white horses. | 
| 4 | 11-16 | Moderate Breeze | Small waves, becoming larger; fairly frequent white horses. | 
| 5 | 17-21 | Fresh Breeze | Moderate waves, taking a more pronounced long form; many white horses are formed. Chance of some spray. | 
| 6 | 22-27 | Strong Breeze | Large waves begin to form; the white foam crests are more extensive everywhere. Probably some spray. | 
| 7 | 28-33 | Near Gale | Sea heaps up and white foam from breaking waves begins to be blown in streaks along the direction of the wind. | 
| 8 | 34-40 | Gale | Moderately high waves of greater length; edges of crests begin to break into spindrift. The foam is blown in well-marked streaks along the direction of the wind. | 
| 9 | 41-47 | Severe Gale | High waves. Dense streaks of foam along the direction of the wind. Crests of waves begin to topple, tumble and roll over. Spray may affect visibility. | 
| 10 | 48-55 | Storm | Very high waves with long over-hanging crests. The resulting foam, in great patches, is blown in dense white streaks along the direction of the wind. On the whole the surface of the sea takes on a white appearance. The 'tumbling' of the sea becomes heavy and shock-like. Visibility affected. | 
| 11 | 56-63 | Violent Storm | Exceptionally high waves (small and medium-size ships might be for a time lost to view behind the waves). The sea is completely covered with long white patches of foam lying along the direction of the wind. Everywhere the edges of the wave crests are blown into froth. Visibility affected. | 
| 12 | 64-71 | Hurricane | The air is filled with foam and spray. Sea completely white with driving spray; visibility very seriously affected | 
In order to develop a qualitative value scale it is necessary to define at least two points on the scale (usually the end points). The points on the scale are defined descriptively and draw on multiple concepts in the definition of the indicator. The number of points on the scale will be determined by the indicator definition, and in the context of MAA for mine waste disposal alternatives, a good rule of thumb would be to target a six-point scale. This provides for sufficient capacity to differentiate, without being overly onerous, and also by providing an even number scale, the tendency to select the “middle-of-the road” value is eliminated. Qualitative value scales should be developed to have the following characteristics:
- Operational: The decision maker should be able to rate alternatives that were not specifically used to define the scale, i.e., should another TIA be added for evaluation at a later time, the scale developed previously should still be relevant.
 - Reliable: Different external reviewers should be able to rate an alternative according to the value scale and assign the same score.
 - Value relevant: The value scale must be directly relevant to the indicator being scored.
 - Justifiable: Any external reviewer should reach the conclusion that the value scale is reasonable and representative.
 
The deliverable for this part of the process will be the expansion of the sub-accounts summary table to include indicators. As previously stated, this collective information is also known as the multiple accounts ledger, and Table 10 provides an example of what this may look like. Within Table 10, the indicator “fishing impact” and “ARDpotential” are examples where indicator parameters are based on a qualitative value scale. This qualitative value scale must be documented, and Table 11 provides an example of what this may look like.
| Account | Sub-account | Indicator | Indicator Parameter | Unit | Indicator Quantity | 
|---|---|---|---|---|---|
| Environmental | Effect on traditional land use during construction | Hunting impact | Time | Yr | 2 years | 
| Fishing impact | Value | # | 3 | ||
| Berry harvesting impact | Area | ha | 400 ha | ||
| Mine waste geochemistry | ARD potential | Value | # | 2 | |
| Metal leaching potential | Value | # | 6 | ||
| Technical | Containment design | Dam height | Height | m | 25 m | 
| Foundation conditions | Value | # | 4 | ||
| Diversion design | Channel length | Length | km | 3.8 km | |
| Catchment size | Area | ha | 134 ha | ||
| Project economics | Life of mine cost | Capital cost | Cost | $ | 10 million | 
| Operational cost | Cost | $ | 2 million/yr | ||
| Closure cost | Cost | $ | 3 million | ||
| Economic risk | Capital | Value | # | 2 | |
| Operational | Value | # | 3 | ||
| Closure | Value | # | 5 | ||
| Socio-economic | Landowner perception | Land owner perception | Value | # | 4 | 
| Archaeological sites | Presence of immovable sites | Quantity | # | 2 | |
| Presence of mitagable sites | Quantity | # | 33 | 
Table 11: Example of qualitative value scale for the indicator “fishing impact” listed in Table 10
Score
Descriptor
6 (Best)
No impact
5
Short term temporary loss of fishing. During construction fishing in the area will be prohibited for health and safety reasons
4
Loss of fishing for foraging species for at least 10 years
3
Loss of fishing for foraging species and 1 large bodies specie for at least 10 years
2
Loss of fishing for foraging species and 2 large bodies species for at least 10 years
1 (Worst)
Complete and permanent loss of all fishing for the life of the project and into perpetuity
2.6 Step 5: Value-Based Decision Process
At the conclusion of Step 4, the multiple accounts evaluation is complete and the value-based decision process begins. This process entails taking the list of accounts, sub-accounts and indicators and assessing the combined impacts for each of the alternatives under review. This entails scoring and weighting of all indicators, sub-accounts and accounts and quantitatively determining merit ratings for each alternative. These three processes are described in the following sections.
2.6.1 Scoring
Traditionally, MAA scoring is done through a process of ranking and scaling. This process is not inherently transparent, and for this reason these guidelines present a modification to the process that improves transparency.
Scoring is done by developing qualitative value scales for every indicator, including those which appear to be readily measurable. An example of such a qualitative value scale is presented in Table 12. The process of how these are developed has been described in Step 4. By following this procedure, it is abundantly obvious to the external reviewer why a particular indicator score has been assigned to an alternative, and since the qualitative value scale has been developed collaboratively, with input from stakeholders, there is built in confidence that the scoring is appropriate.
Table 12: Example of qualitative value scale for an indicator which at first glance would appear to be measurable, such as “capital cost”
Score
Descriptor
6 (Best)
Less than $10M
5
Between $10 and $20M
4
Between $20 and $30M
3
Between $30 and $40M
2
Between $40 and $50M
1 (Worst)
Greater than $50M
2.6.2 Weighting
At this time the analyst, with input from stakeholders, needs to have the ability to introduce their value bias between individual indicators. This is done by applying a weighting factor to each indicator. Weighting factors allow the analyst to assign relative importance of one indicator as compared to another, and this weighting factor is most likely to reflect the analyst’s bias or value basis. Essentially what this means is that an indicator with a weighting factor of 2 is twice as important as an indicator with a weighting factor of 1.
It is important to bracket the weighting factor, and in the context of these guidelines, it is recommended that the weighting factors range from 1 through 6. This means that any one indicator can be considered to be up to 6 times more significant than another. If the multiple accounts evaluation has been rigorously carried out, then this range of weighting factors should be sufficient to satisfy an external reviewer. Further consideration of weighting factors can be conducted during the sensitivity analysis (Step 6).
Weighting factors should be constant for any given indicator, sub-account or account across all alternatives. This is best illustrated through the quantitative analysis procedure.
Considering the inherent subjectivity of weighting, there is a natural tendency to want to standardize or prescribe weighting factors. This would result in a fixed value bias, which reflects the value bias of the imposing guidelines with no consideration of site specific conditions, rather than allowing the analyst with input from stakeholders, to set value bias relevant to their project. Notwithstanding this, within the framework of these guidelines, it is proposed that the Base Case of the alternatives assessment use the following weightings for accounts (refer to Table 15 of the quantitative analysis section):
- Environment - 6
 - Technical - 3
 - Project Economics - 1.5
 - Socio-Economic - 3
 
The analyst is still encouraged to assign other weightings to accounts and demonstrate their effect on the assessment outcome, as described in Step 6.
Recognizing that for an external reviewer it may not be immediately apparent how the chosen weighting factors effects the outcome of the alternatives assessment, it is recommended that in all cases the analyst produce a sensitivity analysis run (see Step 6) where all weighting factors are assigned equal value (i.e., a weighting of 1).
2.6.3 Quantitative Analysis
The quantitative analysis is relatively simple, and given the potentially large amount of accounts, sub-accounts, and indicators this analysis is well suited to using a spreadsheet type approach. For each indicator, the indicator value (S) of each alternative is listed in one column. The weighting factor (W) is listed in another column and the combined indicator merit score (S × W) is calculated as the product of these values. An example of this analysis is presented in Table 13.
Indicator merit scores can be directly compared across alternatives, and likewise sub-account merit scores (Σ{S × W}) can be directly compared across alternatives. However, to allow comparison of these values against values for other sub-accounts, the scores must be normalized to the same six-point scale used to score each indicator value. This is achieved by dividing the sub-account merit score by the sum of the weightings (ΣW) to yield a sub-account merit rating (Rs = (Σ{S×W}/ ΣW). This will again be a value between 1 and 6. This normalization is necessary to balance out different numbers of indicators and sub-accounts for each account. Without this normalization, the number of indicators associated with each sub-account, and the number of sub-accounts associated with each account, would have to be identical, otherwise the analysis will be skewed by accounts with more sub-accounts or indicators.
| Account: Socio-Economic | |||||
|---|---|---|---|---|---|
| Sub-Account: Effect on traditional land use during construction | |||||
| Indicator | Indicator Weight (W) | Alternative A | Alternative B | ||
| Indicator Value (S) | Indicator Merit Score (S × W) | Indicator Value (S) | Indicator Merit Score (S × W) | ||
| Hunting impact | 2 | 6 | 12 | 1 | 2 | 
| Fishing impact | 5 | 3 | 15 | 4 | 20 | 
| Berry harvesting impact | 1 | 5 | 5 | 2 | 2 | 
| Sub-account merit score (Σ{S × W}) | 32 | 24 | |||
| Subaccount merit rating (Rs = Σ{S×W}/ ΣW) | 4 | 3 | |||
The same procedure of weighting and normalization is followed to determine account merit scores (Σ{Rs×W}), and account merit ratings (Ra = Σ(Rs×W)/ ΣW). This is illustrated in Table 14. This process is repeated one final time, and an alternative merit score (Σ{Ra×W}), and an alternative merit rating (A = Σ(Ra×W)/ ΣW), is determined for each of the alternatives, as illustrated in Table 15.
| Account: Socio-Economic | |||||
|---|---|---|---|---|---|
| Sub-Account | Indicator Weight (W) | Alternative A | Alternative B | ||
| Sub-account Merit Rating (Rs) | Sub-Account Merit Score (Rs × W) | Sub-account Merit Rating (Rs) | Sub-Account Merit Score (Rs × W) | ||
| Effect on traditional land use during construction | 6 | 4 | 24 | 3 | 18 | 
| Archaeology | 1 | 6 | 6 | 6 | 6 | 
| Aesthetics | 3 | 5 | 15 | 3 | 9 | 
| Account merit score (Σ{Rs × W}) | 45 | 33 | |||
| Account merit rating (Ra = Σ{Rs×W}/ ΣW) | 4.5 | 3.3 | |||
| Account | Indicator Weight (W) | Alternative A | Alternative B | ||
|---|---|---|---|---|---|
| Account Merit Rating (Ra) | Account Merit score (Ra × W) | Account Merit Rating (Ra) | Account Merit score (Ra × W) | ||
| Socio-economic | 6 | 4.5 | 27.0 | 3.3 | 19.8 | 
| Technical | 4 | 5.1 | 20.4 | 4.5 | 18.0 | 
| Project economics | 3 | 3.4 | 10.2 | 5.6 | 16.8 | 
| Environment | 5 | 4.4 | 22.0 | 3.8 | 19.0 | 
| Alternative merit score (Σ{Ra × W}) | 79.6 | 73.6 | |||
| Alternative merit rating (A = Σ{Ra×W}/ ΣW) | 4.4 | 4.1 | |||
At this time it is possible to compare alternative merit ratings for all mine waste disposal alternatives evaluated and the preferred option will be the one which has the highest merit rating.
The deliverable at this point in the process will be summary tables much like the examples presented in this section. It is, however, very important that justification is provided for all the weightings used along every step of the process. An external reviewer should be able to review the weightings, and conclude that they are reasonable, even though he may not agree with them.
2.7 Step 6: Sensitivity Analysis
The alternatives assessment and subsequent value based decision making process described in these guidelines is specifically tailored to be transparent, and to the extent practicable eliminate bias and subjectivity. However, the reality is that any decision making process is subject to bias and subjectivity, and the goal is to manage that bias and subjectivity to the point where an external reviewer would agree that the decision is justifiable and reasonable, irrespective of their own value system.
MAA as described in these guidelines uses weighting factors to encourage stakeholders to scale the importance of indicators according to their own value system. If the assignment of weighting has been done collaboratively with the appropriate stakeholders, then it is probably reasonable to assume that those weightings suggest general consensus. However, it is to be expected that some indicators would expose diametrically opposing value systems, and as a result general agreement on individual weightings may not be reached. At this point, the entire decision making process can come apart, as considerable effort may be exerted on discussing one or more problem indicators, whereas, potentially, irrespective on what value is adopted, those problem indicators may not be the ultimate deciding indicators.
The way to test the sensitivity of the value based decision making process is to assign different weightings to those indicators, sub-accounts and accounts according to a range of value systems representative of the perceived disparity.
The level and type of sensitivity analysis that should be carried out is not set, and should not be prescriptive. It is entirely project specific and to a large extent will be based on feedback received from stakeholders throughout the alternatives assessment process.
Table 16 presents an example of sensitivity analysis runs completed on the example dataset presented in Tables 13 through 15. The merit rating of each alternative is compared to the base case analysis to determine if the results of the sensitivity analysis are likely to lead to a different decision about which alternative may be the preferred option. In this example, all but the last case would have resulted in a different alternative having a higher merit rating.
It is conceivable that specific stakeholders may have completely biased opinions about how weightings should be evaluated, which may unfairly skew the assessment results. Sensitivity analysis is not intended to resolve this disparity. It does, however, provide a platform for presenting these opinions in a transparent manner where any stakeholder or external reviewer can make their own value judgements about all interpretations of the case.
| Analysis ID | Scenario Description | Merit Rating | |
|---|---|---|---|
| Alternative A | Alternative B | ||
| Base | Base case as per Tables 13, 14 and 15 | 4.4 | 4.1 | 
| #1 | Change weighting of indicator "berry harvesting impact" in Table 13 from 1 to 5 | 4.5 | 4.0 | 
| #2 | Change weighting of sub-account "Aesthetics" in Table 14 from 3 to 1 | 4.4 | 4.1 | 
| #3 | Change weighting from account "Project economics" in Table 15 from 1.5 to 0 | 4.6 | 3.9 | 
| #4 | Apply all the changes from cases #1, #2 and #3 simultaneously | 4.6 | 3.8 | 
| #5 | Change weighting of all indicators in Table 13 as follows; "hunting impact" from 2 to 0; "fishing impact” from 5 to 6; and "berry harvesting impact” from 1 to 0 | 4.3 | 4.2 | 
| #6 | Change all weighting factors to 1 in Tables 13, 14 and 15 | 4.5 | 4.4 | 
The deliverable for this step would be a well documented summary of the sensitivity analysis that was carried out. This may be presented in summary tables similar to those presented in Step 5 and Table 16.
2.8 Step 7: Document Results
The final step in the alternatives assessment process entails thorough documentation of the results. This is best done through a comprehensive technical report, which systematically describes the outcome of each of the steps as recommended in these guidelines. The primary technical alternatives assessment report should be a concise summary of the findings of each step, using comparative summary tables and descriptive definitions which make the results immediately apparent to the external reviewer. Detailed supporting information related to elements such as cost estimate breakdowns, or geochemical assessment should be presented in appendices, or if stand-alone reports have been produced, these should be properly referenced and made available for review.