Guide sur l'évaluation des solutions de rechange pour l'entreposage des déchets miniers : chapitre 2
2 Exigences relatives à l’évaluation des solutions de rechange
- 2.1 Processus d’évaluation des solutions de rechange
- 2.2 Étape 1 : Identification des solutions de rechange possibles
- 2.3 Étape 2 : Présélection des solutions de rechange
- 2.4 Étape 3 : Caractérisation des solutions de rechange
- 2.5 Étape 4 : Registre des comptes multiples
- 2.5.1 Comptes auxiliaires
- 2.5.2 Indicateurs
- 2.6 Étape 5 : Processus décisionnel fondé sur la valeur
- 2.6.1 Pointage
- 2.6.2 Pondération
- 2.6.3 Analyse quantitative
- 2.7 Étape 6 : Analyse de sensibilité
- 2.8 Étape 7 : Documentation des résultats
Le REMM stipule que pour que les déchets miniers soient déposés dans un plan d’eau naturel où vivent des poissons, le plan d’eau en question doit être inscrit à l’annexe 2 du REMM en le désignant comme dépôt de résidus miniers (DRM). Dans le cadre de ce guide, un DRM fait référence à un plan d’eau naturel où vivent des poissons dans lequel sont rejetés des résidus miniers, des stériles, du minerai à basse teneur, du mort-terrain et tout effluent contenant une substance nocive indiquée dans le REMM, quel que soit le pH de l’effluent ou sa concentration en substances nocives.
L’évaluation des solutions de rechange devrait prendre en considération, de manière objective et rigoureuse, toutes les options d’entreposage des déchets miniers possibles. Elle devrait évaluer tous les aspects de chaque solution de rechange pour l’entreposage des déchets miniers, et ce, pour tout le cycle de vie du projet (p. ex., construction, exploitation, fermeture et, finalement, surveillance et entretien à long terme). L’évaluation des solutions de rechange devrait également inclure tous les aspects directs ou indirects du projet pouvant contribuer aux impacts qui sont associés à chacune des options. Il peut s’agir de la conception de la mine et du système de traitement du minerai, dans la mesure où ils auraient un impact sur la production des déchets miniers, des options d’entreposage, de la gestion de l’eau et des eaux usées. L’évaluation prendra en considération la qualité et la quantité prévue d’effluent qui serait rejeté pour chaque solution de rechange évaluée, en tenant compte des limites relatives au rejet de substances nocives établies dans le REMM et en considérant les impacts prévus (mesures d’atténuation incluses) associés au DRM proposé, le cas échéant, sur la qualité et le débit des eaux de surface et des eaux souterraines.
L’évaluation devrait examiner les aspects environnementaux, techniques et socioéconomiques de tous les éléments, comme il est indiqué ci-dessus, pour chaque solution de rechange pendant tout le cycle de vie du projet. Il faut également réaliser une évaluation économique complète des solutions de rechange, laquelle devrait aussi prendre en considération le coût total de chacune de celles-ci, et ce, pour tout le cycle de vie du projet. Cette évaluation économique devrait également tenir compte de tous les coûts reliés aux ententes compensatoires devant être élaborées, notamment le plan compensatoire pour la perte de l’habitat du poisson associé à l’utilisation d’un plan d’eau comme DRM.
2.1 Processus d’évaluation des solutions de rechange
Le choix de la solution de rechange pour l’entreposage des déchets miniers convenant le mieux d’un point de vue environnemental, technique et socioéconomique, ainsi que la démarche en vue d’obtenir des commentaires et d’atteindre un consensus au sein d’un large groupe d’intervenants sur la prise de décisions est une opération complexe. D’un point de vue purement technique, l’ampleur des enjeux et des préoccupations exige l’implication d’intervenants provenant de nombreuses disciplines, notamment de l’ingénierie, de l’économie et des sciences naturelles et sociales. Toutefois, ce langage scientifique complexe doit être communiqué ouvertement afin de permettre à un large groupe d’intervenants de participer de façon constructive au processus de prise de décisions ou, au moins, d’avoir l’assurance que le processus de décisions est impartial et représentatif lorsqu’il est examiné d’un point de vue externe.
Cette démarche ajoute un degré de complexité au processus puisque les décisions sont également basées sur le jugement et ne peuvent pas être uniquement fondées sur des considérations techniques. Deux types de jugement sont inhérents à ces décisions : les jugements d’ordre technique qui concernent les conséquences probables inhérentes à la prise de décisions, et les jugements de valeur relatifs à l’importance ou à la gravité de ces conséquences.
Pour surmonter ces défis, des outils ont été conçus afin de faciliter le processus décisionnel et pour rendre ces décisions aussi transparentes et reproductibles que possible. Le principe sous-jacent est qu’un outil de prise de décisions efficace permettra aux spécialistes techniques de communiquer les considérations techniques essentielles tout en permettant aux intervenants d’établir des jugements de valeur pour cette décision.
Le terme générique qui désigne ces outils décisionnels est l’« analyse décisionnelle multicritères ». Les approches d’analyse décisionnelle multicritères peuvent être classées de différentes façons, mais l’une des principales classifications fait la distinction entre la prise de décisions multi-objectifs (PDMO) et la prise de décisions multi-attributs (PDMA). La principale différence entre ces méthodes est le nombre de solutions de rechange évaluées. La prise de décisions multi-attributs est conçue pour choisir des solutions de rechange bien distinctes telles que les solutions de rechange pour l’entreposage des déchets miniers, tandis que les prises de décisions multi-objectifs sont conçues pour les problèmes de planification liés à plusieurs objectifs lorsqu’un nombre théoriquement infini de solutions de rechange interdépendantes est défini.
On trouve différentes catégories de méthodes d’analyse décisionnelle multicritères, mais les plus pertinentes dans le contexte de l’évaluation des solutions de rechange pour l’entreposage des déchets miniers sont les modèles de mesure de la valeur. Dans ces modèles, la notation numérique est établie de manière à représenter dans quelle mesure une option de décision peut être privilégiée par rapport à une autre. L’analyse décisionnelle multicritères est un outil précieux pour aider à prendre des décisions; il s’agit d’un processus qui vise à intégrer la mesure objective et le jugement de valeur et qui rend explicite et gère la subjectivité qui est inhérente dans tous les processus décisionnels.
Au sein de la théorie générale d’analyse décisionnelle multicritères, il existe une foule d’outils qui sont chacun adaptés à des utilisations spécifiques. L’analyse des comptes multiples (ACM) est l’un des outils qui a été utilisé avec succès pour effectuer des évaluations des solutions de rechange pour l’entreposage des déchets miniers et d’autres processus décisionnels en matière d’exploitation minière. Un bon exemple de l’utilisation de l’ACM dans ce contexte est celle qui a été réalisée dans le cadre de l’évaluation environnementale pour le projet de la mine aurifère Meadowbank au Nunavut. Le texte de ce document est accessible par l’entremise du lien suivant : ftp://ftp.nirb.ca/02-REVIEWS/COMPLETED%20REVIEWS/03MN107-MEADOWBANK%20GOLD%20MINE/02-REVIEW/08-FINAL_EIS/174._051108-CRL-FEIS-MB-ITAE/SUPPORTING_DOCS/004project%20alternative/.
L’analyse des comptes multiples consiste à établir un registre des comptes multiples, qui est en somme une liste explicite des comptes (et comptes auxiliaires) des impacts des différentes solutions de rechange. Elle inclut, pour chaque indicateur de compte, une description claire, compréhensible et mesurable de ces impacts. Cette étape est suivie par un processus de décisions fondé sur la valeur dans le cadre duquel la valeur des indicateurs est notée selon un système de pointage et pondérée d’une façon systématique et transparente, de sorte que la valeur de base des effets ayant une incidence sur la valeur des indicateurs devient évidente.
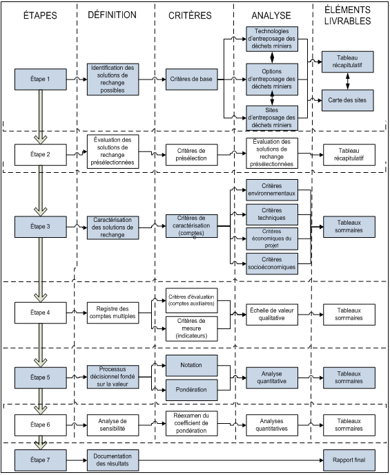
L’analyse des comptes multiples ne représente qu’une partie d’un plus vaste processus d’évaluation des solutions de rechange. Ce processus, qui s’applique aux DRM proposés dans le contexte du présent guide, est illustré à la figure 1 sous forme graphique. Chacune des sept étapes du processus est décrite de façon plus détaillée dans les sections subséquentes de ce guide. Il convient de noter que l’analyse des comptes multiples présentée dans le présent guide a légèrement été modifiée par rapport à la méthode d’origine décrite en premier lieu par Robertson et Shaw (1998, 1999). Cette approche modifiée rend le processus plus transparent et élimine les différents niveaux de partialité et la subjectivité.
Figure 1 : Organigramme du processus d’évaluation des solutions de rechange pour l’entreposage des déchets miniers
2.2 Étape 1 : Identification des solutions de rechange possibles
La première étape du processus d’évaluation des solutions de rechange comporte l’élaboration d’une liste de toutes les solutions de rechange possibles (c.-à-d. raisonnables, concevables et réalistes) pour l’entreposage des déchets miniers sur le site. Cette liste devrait inclure différentes technologies d’entreposage des déchets miniers, différentes options de stockage et d’entreposage, et différents sites d’entreposage. À ce stade, il est impératif qu’aucun jugement a priori ne soit fait concernant l’une ou l’autre des solutions de rechange.
Il peut être pertinent d’établir un ensemble de critères de base afin d’établir les limites régionales pour la sélection des solutions de rechange. Ces critères de base devraient être aussi généraux que possible et doivent être décrits en détail et simplifiés pour garantir la transparence. Il n’y a aucune liste préétablie énumérant les critères de base, mais en voici des exemples types :
- Exclusion en fonction de la distance : Il y a suffisamment de précédents laissant croire que dans certains cas, la distance entre l’usine de traitement/le complexe minier et le DRM devient trop grande pour garantir un résultat économique positif pour le projet. Pour tout projet donné, cette distance peut être définie.
- Exclusion fondée sur la présence d’aires protégées : Il peut y avoir des aires protégées (p. ex., des réserves naturelles ou des terres sacrées) à l’intérieur des limites régionales envisagées comme solution de rechange pour l’entreposage des déchets miniers. Si on sait qu’un DRM dans ces zones ne serait en aucun cas autorisé, il peut être justifié que ces aires soient exclues de l’évaluation.
- Exclusion fondée sur les limites juridiques : Des zones pourraient être exclues des évaluations si des limites juridiques y interdisent l’entreposage de déchets miniers. Cela peut inclure les frontières du pays ou différentes limites (cadastre, utilisation des terres, location).
- Exclusion fondée sur la politique d’entreprise : Le promoteur du projet peut avoir des politiques d’entreprise particulières en matière de durabilité qui empêcheraient qu’une solution de rechange soit envisagée. Il peut notamment s’agir d’un énoncé de politique qui limite la prise en compte des solutions de rechange qui exigeraient la relocalisation des habitants locaux.
Les technologies et les options d’entreposage de déchets miniers ne devraient pas être évaluées séparément des sites d’entreposage. En effet, les impacts associés à un site peuvent varier considérablement selon la technologie ou la solution d’entreposage choisie. Par conséquent, si un site se prête à plus d’une méthode d’entreposage des déchets miniers, celles-ci devraient toutes être considérées comme des solutions de rechange.
En raison du volume de stériles généré par la plupart des sites miniers, il n’est pas rare d’avoir un certain nombre de haldes à stériles différentes pour un projet donné. Habituellement, ce n’est pas le cas pour les installations de gestion des résidus miniers. Il est généralement convenu que pour un projet donné, on privilégie habituellement une seule installation de gestion des résidus miniers consolidée plutôt qu’une série de plusieurs petites installations. Cependant, plusieurs raisons peuvent justifier que plusieurs installations de gestion des résidus miniers soient envisagées dans le cadre d’un projet, notamment :
- La séparation des différents groupes de résidus miniers : Dans certains cas, la ségrégation des résidus miniers générés à partir du circuit de flottation (représentant généralement la majorité du volume des résidus) de ceux générés lors de la lixiviation permettrait de réduire considérablement les impacts potentiels étant donné que le plus gros volume de résidus, c.-à-d. ceux du circuit de flottation, sont bénin du point de vue géochimique. Dans un tel cas, il pourrait être justifié d’avoir plus d’une installation de gestion des résidus miniers pour un site.
- L’utilisation de résidus miniers comme remblayage minier : Le remblayage minier est souvent nécessaire dans le cadre du plan de la mine. Il peut être avantageux de penser à utiliser les résidus miniers comme matériaux de remblayage en vue d’atteindre deux objectifs. Premièrement, il pourrait s’agir d’une justification logique à la séparation du lixiviat et des résidus du circuit de flottation et, deuxièmement, en réduisant le volume des résidus miniers qui doit passer par l’installation de gestion des résidus miniers, les impacts potentiels sont réduits.
Si on envisage d’avoir plus d’un DRM dans le cadre d’un projet, le processus d’évaluation des solutions de rechange décrit dans le présent guide s’applique de façon égale à chaque solution d’entreposage à l’étude.
Il est admis que les détails connus sur les solutions de rechange pour l’entreposage des résidus miniers à cette étape du processus sont très théoriques. Cependant, chaque solution de rechange possible devrait en principe être suffisamment détaillée pour permettre la compréhension du concept. Pour ce faire, il faut élaborer un tableau sommaire qui répertorie chaque solution de rechange, assortie d’un énoncé qualitatif concis indiquant comment celle-ci s’appliquerait au cours de chacune des phases pertinentes du projet (c.-à-d. le cycle de vie du projet). Le tableau 1 présente un exemple du niveau de détail qui devrait être recherché à cette étape. L’objectif à cette étape du processus vise à démontrer à un examinateur externe que toutes les solutions de rechange raisonnables pour l’entreposage des déchets miniers ont été considérées.
Tableau 1 : Exemple d’un tableau sommaire de l’étape 1 permettant d’identifier les solutions de rechange pour les installations de gestion des résidus miniers
Phase du projet
Solution de rechange A
Construction
Construction de deux grands barrages visant à retenir le lac ABC, et détournement du cours d’eau DEF
Exploitation
Dépôt subaquatique avec rejet d’effluents par l’intermédiaire des usines de traitement
Fermeture
Drainage de la couverture aqueuse et mise en place d’une couverture sèche
Phase du projet
Solution de rechange B
Construction
Construction d’un petit barrage pour retenir le cours d’eau de la vallée XYZ
Exploitation
Dépôt subaérien de résidus miniers épaissis avec rejet des effluents par l’intermédiaire des usines de traitement
Fermeture
Étayement du barrage et mise en place d’une couverture sèche
Phase du projet
Solution de rechange C
Construction
Construction d’un filon annulaire sur un passage en terre à la ligne de séparation du bassin versant
Exploitation
Dépôt subaérien de résidus miniers boueux non épaissis avec rejet des effluents par l’intermédiaire des usines de traitement
Fermeture
Étayement du filon annulaire et mise en place d’une couverture sèche
Après avoir complété cette étape du processus d’évaluation des solutions de rechange, le résultat attendu serait la présentation d’un tableau sommaire des solutions de rechange, accompagné de cartes ou de figures indiquant l’emplacement de chaque site considéré. De plus, tous les critères de base doivent être bien documentés, de sorte qu’un examinateur externe puisse reconnaître la validité de ceux-ci.
Il est à noter que la ségrégation des résidus miniers n’est pas une pratique actuellement utilisée par les mines d’uranium, où tous ces derniers sont entreposés dans une seule fosse aménagée à cet effet. D’après une revue des pratiques utilisées dans le passé par les mines d’uranium, il semblerait que la ségrégation des résidus miniers a causé plus de problèmes que d’avantages à long terme. Alors, la Commission canadienne de sureté nucléaire s’attend à ce que les chantiers miniers soient utilisés au maximum pour l’entreposage des résidus miniers.
2.3 Étape 2 : Présélection des solutions de rechange
En général, il n’est pas trop difficile de dresser une liste exhaustive des solutions de rechange au cours de la première étape du processus. Toutefois, cette liste devrait être réduite au cours de l’étape 2, de façon à ce que le processus décisionnel soit mené à partir d’un ensemble approprié et gérable de solutions de rechange suffisamment détaillées. Il est important de noter que l’objectif de cette étape ne consiste pas à « réduire le travail » du promoteur, mais plutôt à « optimiser le processus décisionnel » en évitant d’évaluer des solutions de rechange qui ont des lacunes évidentes.
Cette étape, appelée dans ce guide présélection des solutions de rechange, entraîne l’exclusion de celles qui sont « non conformes », c’est-à-dire qu’elles ne respectent pas certains critères minimaux et uniques imposés dans le cadre du projet. Ce processus est souvent considéré comme une « analyse de faille fatale », dans le contexte de l’évaluation des solutions de rechange pour l’entreposage des déchets miniers. Une faille fatale est une caractéristique d’un site qui est si défavorable ou grave qu’elle écarterait, à elle seule, ce site de la liste des solutions de rechange pour l’entreposage des déchets miniers. En termes simples, elle serait considérée comme un « problème majeur ».
Il n’y a pas de « liste préétablie » qui énumère l’ensemble des critères de présélection. Ces critères doivent être établis de façon unique pour chaque projet. Une justification détaillée de chaque critère et de sa pertinence dans le contexte du projet doit être fournie. Leur sélection et leur justification doivent être soigneusement prises en compte puisque l’objectif à ce moment-ci est d’assurer la transparence du processus, lequel permettra peut-être d’exclure la majorité des solutions de rechange de l’analyse détaillée et de leur évaluation. Par conséquent, il devrait être clair pour les examinateurs externes que les critères de présélection, lorsqu’ils sont évalués individuellement, sont suffisamment importants pour annuler l’examen plus approfondi d’une solution de rechange. Le niveau de détail nécessaire pour justifier une telle conclusion doit être évalué au cas par cas, et pourrait même être exhaustif afin de mieux l’appuyer.
Les critères de présélection devraient être formulés de manière à obtenir une réponse simple (« oui » ou « non ») à savoir si la solution respecte ou non les critères établis. Plus important encore, il doit être clair pour l’examinateur externe qu’aucune stratégie d’atténuation raisonnable ne pourra transformer un « oui » en un « non ».
Des exemples de tels critères et leurs justifications possibles sont présentés ci-après. Il est important de noter que ces critères sont fournis à titre d’exemple et ne devraient pas être considérés comme des pratiques qui seraient acceptables dans toutes les situations. Il incombe au promoteur de considérer et d’examiner les critères conformément à ce guide afin de déterminer ceux qui conviendraient le mieux à la gestion des déchets miniers et à la protection adéquate de l’environnement dans le cadre de son projet.
- Le DRMempêcherait-il à l’avenir l’exploration ou l’exploitation minière d’une ressource potentielle? Un DRM situé dans une zone où se trouvent des indices de minéralisation, ou une indication raisonnable de minéralisation d’après les tendances régionales, peut être une raison plausible pour l’exclure. Selon ce scénario, il ne serait pas raisonnable de s’attendre à ce que le promoteur mène un long programme d’exploration visant à prouver qu’il existe des ressources viables sur le plan économique dans la zone concernée.
- Est-ce qu’une quelconque partie du système d’entreposage des déchets miniers repose sur une technologie non éprouvée? Si une méthode d’entreposage précise s’appuie sur une technologie dont l’efficacité n’a pas été démontrée dans le contexte du site à l’étude, il serait possible de faire valoir que la solution de rechange devrait être éliminée. Il ne serait pas raisonnable de s’attendre à ce que le promoteur effectue de longues recherches fondamentales ou appliquées pour prouver que la technologie peut être efficace.
- La capacité de l’installation de gestion des résidus miniers sera-t-elle trop petite pour entreposer la quantité maximale proposée de résidus miniers? À moins qu’il n’y ait de bonnes raisons d’avoir plus d’une installation de gestion des résidus miniers pour un projet de site donné (p. ex., en raison de la ségrégation des résidus), on peut arguer que si le site n’a pas la capacité suffisante en utilisant des stratégies de confinement raisonnables et viables sur le plan technique, il peut être éliminé.
- Le DRMentraînera-t-il des effets néfastes pour l’économie du projet? Il est justifiable d’exclure les DRM qui pourraient entraîner des effets néfastes pour l’économie (globale) du projet. Lorsqu’il utilise les aspects économiques du projet comme critères de présélection, le promoteur doit prendre soin de ne pas évaluer les aspects économiques de l’entreposage des résidus miniers séparément de l’aspect économique de l’ensemble du projet. Il est concevable qu’une solution d’entreposage des déchets miniers plus coûteuse puisse entraîner une amélioration des aspects économiques du projet.
De plus, on doit reconnaître que des exigences légales précises pourraient empêcher de poursuivre plus loin l’évaluation de certaines solutions de rechange. Par exemple, les exigences de la Loi sur les espèces en périlpourraient empêcher la construction d’un DRM dans une zone qui aurait des répercussions sur l’habitat de certaines espèces en voie de disparition.
Il est préférable de présenter les résultats de l’évaluation de la présélection des solutions de rechange sous la forme d’un tableau sommaire présentant la liste de chacune des solutions en fonction des critères de présélection (et justification connexe) qui ont été établis dans le cadre du projet. Le tableau 2 présente un exemple de ce à quoi devrait ressembler ce tableau sommaire. Ce tableau, lorsque toutes les données à l’appui applicables y seront inscrites, sera l’élément livrable pour cette étape.
| Critère de présélection | Justification | Solution de rechange A | Solution de rechange B | Solution de rechange C |
|---|---|---|---|---|
| Un DRMentraînerait-il l’exclusion d’une ressource potentielle? | Un DRM situé dans une zone où se trouvent des indicateurs de minéralisation, ou une indication raisonnable de minéralisation d’après les tendances régionales, peut être une raison pour l’exclure. | NON | OUI | NON |
| Est-ce qu’une quelconque partie du système d’entreposage des déchets miniers repose sur une technologie non éprouvée? | Si une méthode de dépôt précise repose sur des technologies non éprouvées sur le site du projet, il serait justifié de faire valoir que la solution de rechange devrait être exclue. | OUI | NON | NON |
| La solution de rechange devrait-elle être exclue? | OUI | OUI | NON | |
2.4 Étape 3 : Caractérisation des solutions de rechange
À cette étape du processus d’évaluation des solutions de rechange, le nombre de solutions de rechange retenues devrait être réduit. Cependant, il faudra que le tri préliminaire de l’étape précédente ait été réalisé de façon suffisamment rigoureuse afin de s’assurer que chacune des solutions de rechange retenues puisse être considérée comme la solution de rechange privilégiée. Il n’y a pas de « nombre idéal » de solutions de rechange qui devraient faire l’objet d’une étude plus poussée à ce stade, mais en règle générale, il devrait rester trois solutions de rechange ou plus méritant de faire l’objet d’une évaluation détaillée. Parmi celles-ci, il devrait y avoir au moins une solution de rechange qui ne devrait pas avoir de répercussion sur un plan d’eau naturel où vivent des poissons sauf s’il est possible de démontrer que cette possibilité ne peut être raisonnablement envisagée à cause de conditions propres au site.
Les solutions de rechange retenues doivent être caractérisées de façon exhaustive, et ce, pour les deux raisons suivantes :
- Tout d’abord, la caractérisation exhaustive de chaque solution de rechange permet de s’assurer que tous les aspects et nuances de celle-ci sont correctement pris en compte;
- Ensuite, la présentation d’une caractérisation approfondie dans un format concis et clair qui permet de comparer directement les solutions de rechange entre elles, assure la transparence totale du processus d’évaluation de celles-ci.
Des critères de caractérisation propres au site devraient être mis en place pour chaque projet. Afin de faciliter la transition vers les prochaines étapes plus rigoureuses du processus d’évaluation, ces critères devraient être classés en quatre grandes catégories, appelées « comptes » dans le contexte de ce guide, lesquelles tiennent compte de l’ensemble du cycle de vie du projet. Cela signifie que les aspects environnementaux, techniques et socioéconomiques à court et à long terme associés à la construction, l’exploitation de la mine, sa fermeture et, finalement, l’entretien et la surveillance post-fermeture, doivent être pris en considération. Les « comptes » peuvent être décrits comme suit :
- Caractérisation environnementale : Ce compte met l’accent sur la caractérisation de l’environnement local et régional avoisinant le DRM proposé. Cela comprend des éléments tels que le climat, la géologie et l’hydrologie, l’hydrogéologie, la qualité de l’eau et les impacts potentiels sur la vie aquatique, la vie terrestre et la vie des oiseaux.
- Caractérisation technique : Elle met l’accent sur la caractérisation des éléments d’ingénierie de chaque solution, notamment la capacité d’entreposage, la taille et le volume du barrage, la taille et la capacité du chenal de dérivation, les techniques de rejet, les distances de transport, les exigences relatives au barrage en matière de contrôle de la pollution et de la sédimentation, les méthodes de rejet des résidus, les catégories et les tracés des pipelines, la conception de la fermeture, l’infrastructure de déversement ou de traitement de l’eau et les infrastructures de soutien telles que les routes d’accès.
- Caractérisation des aspects économiques du projet : L’objectif de ce compte consiste à caractériser les facteurs économiques liés à la vie du projet. Tous les aspects du plan de gestion des déchets de la mine doivent être pris en considération, notamment l’enquête, la conception, la construction (y compris le développement de l’emprunt et les redevances, le cas échéant), l’exploitation, la fermeture, l’entretien et la surveillance post-fermeture, la gestion de l’eau, les infrastructures associées (y compris les transports et les systèmes de dépôt), les paiements d’indemnités et l’utilisation des terres ou les frais de location.
- Caractérisation socioéconomique : Ce compte se concentre sur la façon dont un DRM peut avoir un impact sur les utilisateurs des terres à l’échelle locale et régionale. Les éléments qui sont pris en compte ici comprennent la caractérisation et l’évaluation de l’utilisation des terres, l’importance culturelle, la présence de sites archéologiques et les possibilités d’emploi et/ou de formation.
Il est essentiel que la caractérisation des solutions de rechange soit factuelle. Lorsque des déclarations de jugement, de risque ou d’incertitude sont effectuées, elles devraient être clairement définies et qualifiées. Tel qu’il a été mentionné précédemment, il faudra indiquer clairement aux examinateurs externes le fondement des critères de caractérisation retenus pour toutes les solutions de rechange. Dans la plupart des cas, il est nécessaire de fournir des renseignements justificatifs pour ces critères sous la forme de rapports techniques réalisés par des spécialistes dûment qualifiés. Au moment de choisir les critères de caractérisation, il faut veiller à ne pas faire de jugement a priori en ce qui a trait aux critères ou aux solutions de rechange. Il est également important de noter que la caractérisation des solutions de rechange à cette étape ne comporte pas l’évaluation des impacts. L’évaluation des impacts sera réalisée à l’étape 4 du processus d’évaluation, quand une caractérisation approfondie de chaque solution sera facilement accessible. Le niveau de détail relatif à la caractérisation du projet puis à sa documentation devrait être évalué en fonction des besoins particuliers du projet.
La sélection et la documentation des critères de caractérisation devraient être effectuées par une équipe pluridisciplinaire composée de personnes représentant chaque discipline associée à chacun des quatre comptes. Dans certains cas, il peut être nécessaire de faire appel à plusieurs représentants pour un même compte, par exemple une personne connaissant bien l’habitat aquatique dans une zone n’est peut-être pas familière avec les oiseaux ou la vie terrestre. Il n’y a aucune façon prédéterminée de former ces équipes qui définiront et évalueront les critères de caractérisation d’un projet. Toutefois, le fait de consigner clairement le processus qui a été suivi tout au long de cette étape peut grandement contribuer à donner confiance à l’examinateur externe sur le fait que toutes les solutions de rechange ont été caractérisées de façon exhaustive.
Chaque projet est unique et, par conséquent, il n’est pas approprié de fournir une liste normalisée des critères de caractérisation qui serait utilisée pour documenter ceux retenus pour chaque solution de rechange. Les listes fournies dans les tableaux 3 à 6 présentent des exemples raisonnables de critères de caractérisation qui sont susceptibles d’être requis pour la majorité des projets. Naturellement, la sélection de critères dépendrait également, dans une certaine mesure, du type d’entreposage des déchets miniers envisagé, c’est-à-dire une installation de gestion des résidus miniers ou des haldes de stériles.
Au moment de décider des critères de caractérisation, il peut être utile de poser la question suivante : « Quelles sont les questions raisonnables qu’un intervenant, un organisme de réglementation ou un examinateur technique pourrait poser à propos des solutions de rechange proposées pour l’entreposage des déchets miniers? » En anticipant la réponse à cette question, il est possible d’établir un fondement raisonnable pour l’établissement des critères de caractérisation. Au cours de cette étape où l’on définit les différents éléments du tableau des critères de caractérisation, il est concevable que des éléments soient « comptés plus d’une fois »; par exemple, la taille de l’empreinte du DRM peut être inscrite dans les critères de caractérisation technique, et ce, dans le but de bien distinguer la taille physique, de même qu’elle peut être inscrite de nouveau en tant que critère de caractérisation de l’environnement, mais cette fois-ci dans le but de démontrer la perte d’habitat. Cette redondance apparente n’est pas problématique à ce stade, puisque l’étape 4 est conçue pour traiter cette dualité. Néanmoins, la tâche de l’examinateur externe est facilitée si la logique sous-jacente de l’inclusion de tous les critères de caractérisation est mise en évidence grâce à une documentation bien détaillée.
Tableau 3 : Exemples de critères de caractérisation de l’environnement
Caractérisation géochimique des déchets (p. ex., drainage minier acide et/ou lixiviation des métaux, résistance aux intempéries)
Caractérisation géochimique de tous les matériaux de construction et des déchets de déblaiement associés (p. ex., sols non convenables sans fondations, carrières, ou autres sources d’emprunt)
Frontières géographiques (p. ex., limites nationales/provinciales/territoriales/municipales, revendication territoriale/utilisation des terres/cadastre/autres limites redéfinies)
Topographie (p. ex., relief, complexité de la topographie)
Conditions géotechniques et sismiques (p. ex., paramètres géologiques, profondeur des morts-terrains et/ou du pergélisol, zones de faille/de fracture)
Hydrologie (p. ex., caractéristiques des eaux de surface, taille des ruisseaux/rivières/lacs/milieux humides, limites du bassin versant, laisses de crue)
Hydrogéologie (p. ex., profondeur de l’eau souterraine, nappes phréatiques perchées, présence de sources/puits artésiens)
Climat (p. ex., force et orientation des vents courants, banc de neige, précipitations et/ou inversions de température)
Projections relatives aux changements climatiques (p. ex., changements prévus de la configuration des précipitations et épisodes de précipitations extrêmes, impacts du réchauffement sur les zones de pergélisol)
Enjeux atmosphériques (p. ex., particules, métaux lourds)
Superficie totale de l’empreinte terrestre de l’ouvrage de retenue (incluant les étangs secondaires/lagunes tertiaires), des infrastructures qui y sont rattachées (p. ex., barrages, digues de col), et des routes d’accès
Qualité de l’eau (p. ex., eaux de surface, eaux souterraines, eaux contaminées)
Quantité d’eau et facteurs en lien avec le stockage
Caractéristiques spéciales (p. ex., activité sismique, avalanches, pergélisol, radioactivité)
Végétation (p. ex., type de végétation, rareté/caractère unique, couverture)
Vie aquatique et habitat (p. ex., variation des espèces/caractère unique, adéquation de l’habitat)
Vie terrestre et habitat (p. ex., variation des espèces/caractère unique, adéquation de l’habitat)
Vie et habitat des oiseaux (p. ex., variation des espèces/caractère unique, adéquation de l’habitat)
Tableau 4 : Exemples de critères de caractérisation technique
Caractérisation physique des déchets (p. ex., granulométrie, taux de sédimentation, paramètres de consolidation)
Conception du DRM (p. ex., superficie totale de l’empreinte terrestre de l’ouvrage de retenue [y compris les étangs secondaires/lagunes tertiaires], des infrastructures connexes [p. ex., barrages, digues de col], et des chemins d’accès et de transport)
Conception de la structure de confinement (p. ex., taille, capacité hydraulique, matériaux artificiels, substrat, utilisation possible de membrane géotextile ou de revêtement d’étanchéité imperméable pour l’ouvrage de retenue)
Conception des ouvrages de dérivation (p. ex., taille, capacité hydraulique, matériaux de construction, substrat)
Conception de l’infrastructure de soutien (p. ex., type, taille, matériaux de construction, substrat)
Source d’emprunt et conception de carrières (p. ex., taille, volumes extraits, méthodes d’élaboration, gestion de l’eau, réhabilitation)
Conception du système d’acheminement et de dépôt des résidus miniers (p. ex., type, capacité, emplacement, confinement)
Conception du système de gestion de l’eau (p. ex., bilan hydrique, stratégie de rejet, stratégie de traitement de l’eau, stratégie de recyclage)
Conception de la fermeture (p. ex., approche, matériaux de construction)
Souplesse (p. ex., capacité à intervenir lors de situations inattendues [produits chimiques/volumétrie/physique], capacité d’expansion, stratégies de rejet variable)
Précédent (p. ex., nouvelles technologies, études de cas - devrait inclure les solutions de rechange reliées aux résidus épaissis, aux résidus en pâte ou à l’empilage à sec)
Conception et construction de couverts imperméables par-dessus les déchets
Risques et avantages techniques (p. ex., état variable des fondations, bilan hydrique)
Constructibilité (p. ex., cycle saisonnier, accès)
Tableau 5 : Exemples de critères de caractérisation économique du projet
Coûts des investissements (p. ex., enquêtes, conception, élaboration de l’emprunt, construction, supervision, mise en service)
Coûts opérationnels (p. ex., investissement de maintien, notamment élévation de barrage, dépôts, surveillance, entretien, traitement de l’eau)
Coûts liés à la fermeture du site (p. ex., entreposage, enquêtes, conception, élaboration de l’emprunt, construction, supervision, mise en service)
Coûts post-fermeture (p. ex., surveillance, entretien, inspections, traitement de l’eau)
Plan compensatoire pour la perte de l’habitat du poisson (p. ex., entreposage, construction, surveillance)
Coûts liés à l’utilisation des terres (p. ex., frais d’utilisation des terres, tarifs de location, redevances sur les matériaux d’emprunt)
Risques et avantages économiques (p. ex., calendrier de délivrance de permis, saisons de construction, certitude liée à la conception, calendrier post-fermeture)
Tableau 6 : Exemples de critères de caractérisation socioéconomique
Archéologie (p. ex., emplacement, taille, type, importance, risque de sites non désignés comme des sites d’enfouissement)
Droits d’utilisation liés aux collectivités/terres autochtones/minéraux (p. ex., accords officiels et non officiels, accords bénéficiant de droits acquis)
Maintien du mode de vie traditionnel (p. ex., perte de la chasse, de la pêche ou de récolte alimentaire naturelle, perte d’accès)
Valeurs écologiques et culturelles (p. ex., valeur des terres, valeur de l’eau et valeur des espèces aquatiques, des oiseaux et des espèces terrestres, valeur du style de vie)
Perception (p. ex., acceptation apparente ou méfiance, nature de la communication)
Utilisation passée et actuelle des terres (p. ex., loisirs/tourisme, bien-être spirituel, exploitation minière, industrie, chasse, pêche)
Esthétique (p. ex., ligne visuelle, forme du relief, restauration de la végétation)
Emploi (p. ex., possibilités à court et à long terme, cycles d’expansion et de ralentissement)
Renforcement des capacités (p. ex., occasions de formation, possibilités de passation de marchés, infrastructures communautaires)
Avantages économiques (p. ex., partenariats, redevances, paiement de location, ententes relatives à la rémunération et aux avantages sociaux)
Sécurité de la collectivité (p. ex., méthodes de construction, gestion opérationnelle des DRM, état de fermeture des DRM)
Conséquences socio-économiques globales perçues, bénéfices et préférences relatives
Le résultat visé pour cette étape devrait idéalement être la production d’une série de tableaux sommaires qui énumèrent les critères de caractérisation sélectionnés pour chaque compte, pour chacune des solutions de rechange à l’étude. Le tableau devrait comporter un résumé concis de la justification de chaque critère. Ce format permet à l’examinateur externe de comparer facilement les caractéristiques factuelles de l’ensemble des solutions de rechange. Le tableau 7 illustre un exemple de ce à quoi peut ressembler ce tableau sommaire.
Tableau 7 : Exemple d’un tableau sommaire des critères de caractérisation
Compte : Caractéristiques techniques
Critère de caractérisation
Justification
Solution de rechange A
Solution de rechange B
Solution de rechange C
Taille du barrage
Les grands barrages sont plus complexes, ils posent un plus grand risque, ils nécessitent plus de matériaux de construction, et ils occupent une plus grande empreinte.
Un barrage, 300 m de longueur, 20 mde hauteur totale, empreinte finale du barrage de 2 ha
Deux barrages : le premier mesure 150 m de long, 30 m de hauteur, et il présente une empreinte d’un hectare; le second mesure 200 m de long, 15 m de hauteur, et il présente une empreinte de 2 ha
Deux barrages : le premier mesure 400 m de long, 30 m de hauteur, et il présente une empreinte de 3 ha; le second mesure 50 m de long, 20 m de hauteur, et il présente une empreinte de 0,5 ha
État des fondations du barrage
Les barrages construits sur des fondations en mauvais état sont plus complexes, et posent un plus grand risque d’infiltration et d’instabilité.
Sol fluvioglaciaire peu profond (3 m d’épaisseur) recouvrant un substrat rocheux compétent intact
Couche organique peu profonde (0,5 m d’épaisseur) recouvrant 5 à 8 m d’épaisseur de till pierreux, recouvrant un substrat rocheux fracturé
Sol fluvioglaciaire peu profond (3 m d’épaisseur) recouvrant un substrat rocheux compétent intact
Infrastructure de soutien
Un plus grand nombre d’infrastructures de soutien requiert davantage de matériaux de construction, et occupe une plus grande empreinte.
Chemin d’accès de 5 km et route de service de 4 km pour les tuyaux de décharge
Chemin d’accès de 3 km et rocade de 8 km pour desservir les tuyaux de décharge
Chemin d’accès de 10 km et voie de service de 7 km pour les tuyaux de décharge
2.5 Étape 4 : Registre des comptes multiples
Jusqu’à cette étape du processus, l’accent a été mis sur l’identification et la caractérisation des solutions de rechange. Afin d’évaluer les solutions de rechange au moyen de l’outil de prise de décisions consistant en l’analyse des comptes multiples, il est essentiel de créer un registre des comptes multiples. Ce registre sert à déterminer les éléments qui différencient les solutions de rechange, et il sert de base au pointage et à la pondération décrits à l’étape 5, qui sont nécessaires pour effectuer l’évaluation. Le registre des comptes multiples est constitué de deux éléments :
- les comptes auxiliaires, appelés « critères d’évaluation »;
- les indicateurs, appelés « critères de mesure ».
Les définitions et les procédures complètes pour élaborer des comptes auxiliaires et des indicateurs sont décrites dans les sections suivantes.
2.5.1 Comptes auxiliaires
Les comptes auxiliaires (critères d’évaluation) sont élaborés à l’aide des critères de caractérisation sélectionnés au cours de l’étape 3. La différence fondamentale entre ces deux séries de critères est que les critères de caractérisation sont factuels et ont été élaborés sans jugement a priori concernant l’une ou l’autre des solutions de rechange considérées, tandis que les critères d’évaluation prennent uniquement en considération l’impact matériel (p. ex., avantage ou perte) associé à l’une ou l’autre des solutions de rechange évaluées.
Le choix des comptes auxiliaires doit être soigneusement étudié afin que seuls ceux qui distinguent réellement les solutions de rechange pour l’entreposage des déchets miniers soient présentés aux fins d’évaluation. Pour faciliter la réalisation de ce choix, les comptes auxiliaires devraient respecter les lignes directrices suivantes :
- Critère axé sur les impacts : Les critères d’évaluation doivent, dans la mesure du possible, être liés à un impact plutôt que simplement être des éléments factuels. Par exemple, la taille d’un lac contaminé ne représente pas, à elle seule, un compte auxiliaire pertinent, mais si la taille du lac est liée à sa valeur ou à une perte d’habitat potentielle, alors le compte auxiliaire est pertinent.
- Différenciation : Le compte auxiliaire doit définir un aspect qui distingue clairement une solution de rechange d’une autre, de façon à produire un effet concret sur la sélection finale d’une solution de rechange. Par exemple, la propriété des terres peut être un important critère d’évaluation, si différentes solutions de rechange dépendent de différents propriétaires. À l’inverse, si l’ensemble des solutions de rechange pour l’entreposage des déchets miniers à l’étude s’applique à des terres appartenant à un seul et même propriétaire, alors il n’est pas nécessaire de prendre en considération ce compte auxiliaire dans l’analyse.
- Pertinence de la valeur : Un compte auxiliaire doit être pertinent dans le contexte des solutions de rechange évaluées. Par exemple, la taille des barrages ne représente pas, à elle seule, un compte auxiliaire pertinent, sauf si elle est liée à un contexte pertinent tel qu’un risque accru de défaillance à long terme, ou une augmentation des exigences liées à l’entretien et aux inspections.
- Compréhensibilité : Les comptes auxiliaires doivent être définis sans équivoque, de telle sorte que deux examinateurs externes ne peuvent interpréter les résultats différemment. Par exemple, la distance entre le dépôt de résidus miniers et l’usine de traitement du minerai peut constituer un compte auxiliaire en ne perdant pas de vue qu’une plus grande distance représente un plus grand risque environnemental et technique. Toutefois, une personne peut supposer que parce qu’il y a un danger potentiel important associé à la poussière liée à une solution proposée, une plus grande distance pourrait être avantageuse en raison de la réduction des risques pour la santé et la sécurité des travailleurs.
- Non-redondance : Un critère d’évaluation ne devrait pas être mesuré dans plus d’un compte auxiliaire. Si des comptes auxiliaires différents mesurent des critères semblables, il faudrait songer à combiner ces critères.
- Indépendance de jugement : Les comptes auxiliaires devraient être indépendants du point de vue du jugement, ce qui signifie que les préférences en ce qui a trait à un seul critère, ou les compromis entre les critères, ne peuvent pas dépendre de la valeur d’un autre. Par exemple, supposons que l’« utilisation traditionnelle des terres » est un compte auxiliaire et qu’un autre compte auxiliaire est intitulé « perception du propriétaire ». On peut conclure que pour l’une des solutions de rechange, « la chasse » sera touchée, ce qui entraînera une incidence négative sur le facteur « utilisation traditionnelle des terres ». Toutefois, si la « perception du propriétaire » est influencée par une diminution de la chasse, alors l’indépendance en ce qui a trait au jugement n’existe pas.
Comme pour tous les autres critères mentionnés tout au long de ce processus d’évaluation des solutions de rechange, il n’y a pas de « liste préétablie » des critères d’évaluation qui s’applique à tous les projets, et il n’y a pas de nombre idéal de critères d’évaluation. Ils devraient être définis en fonction du projet par une équipe multidisciplinaire à l’aide des commentaires formulés par les intervenants. Cette façon de faire inspirera confiance à l’examinateur externe face au processus et assurera la transparence du processus, ce qui est indispensable au succès du processus d’évaluation des solutions de rechange.
L’élément livrable à cette étape du processus sera un tableau sommaire qui dresse la liste des comptes auxiliaires ainsi que la justification pour chacun. Les références aux documents justificatifs pertinents devront également être clairement citées. Le tableau 8 présente un exemple de ce que peut comprendre ce tableau sommaire.
Tableau 8 : Exemple d’un tableau sommaire de comptes auxiliaires (critères d’évaluation) pour une installation de gestion des résidus miniers
Compte
Compte auxiliaire
Justification
Volet environnemental
Distance par rapport à l’usine de traitement du minerai
Une plus longue distance suppose que le risque d’un déversement accidentel de résidus miniers le long de la canalisation d’amenée est plus important. Une plus grande distance implique une infrastructure plus longue, laquelle a des effets néfastes sur la migration des caribous.
Valeur de la vie aquatique perturbée
Un lac accueillant une plus grande diversité d’espèces est considéré représenter une valeur plus élevée du point de vue des utilisations traditionnelles.
Utilisation des terres post-fermeture
Les solutions de rechange qui auraient pour objectif de remettre le site dans son état original seraient plus acceptables pour le propriétaire foncier.
Volet technique
Conception de la structure de confinement
Des structures de confinement plus importantes ou plus complexes sont généralement moins souhaitables en raison de l’incertitude liée à leur intégrité à long terme, en particulier si la zone est active du point de vue sismique.
Système de gestion de l’eau
Le traitement de l’eau à long terme n’est pas souhaitable, en raison des risques à long terme associés à la manipulation et au stockage des boues de traitement.
Flexibilité de l’ensemble du système
Les caractéristiques des déchets peuvent changer au cours du cycle de vie du projet. Ces changements peuvent avoir un impact sur la stabilité physique et les stratégies de gestion de l’eau. Les solutions de rechange qui sont les moins sensibles aux risques associés à ces changements sont privilégiées.
Volet économique du projet
Coût des investissements
Des dépenses de pré-production plus importantes ont une incidence sur la trésorerie de départ et sur la capacité à produire du capital pour exécuter le projet.
Coûts opérationnels (et investissement de maintien)
Le projet a une courte durée de vie et, par conséquent, les avantages liés au délai d’investissement de maintien ne sont pas faciles à réaliser. Les coûts d’exploitation plus élevés sont moins souhaitables étant donné que la teneur de minerai réduit rapidement au cours du cycle de vie de la mine.
Coûts de fermeture et de post-fermeture
En raison de la courte durée de vie de la mine, les coûts de fermeture nécessitant beaucoup d’investissements ont une incidence directe sur le taux de rendement interne.
Volet socioéconomique
Archéologie
La prédominance des sites archéologiques dans la région implique qu’il sera impossible de les éviter complètement. Les sites qui permettraient de réduire l’impact seraient plus adaptés.
Société et culture
Un projet réglementaire pourrait avoir des répercussions ou des conséquences sur la collectivité ainsi que sur le mode de vie, la culture et le bien-être des gens. Il faut porter une attention particulière aux groupes socio-économiques vulnérables comme les Autochtones.
Valorisation reliée à l’utilisation traditionnelle des terres
Il serait souhaitable de minimiser les impacts sur les zones qui ont une valeur d’utilisation directe (p. ex., agriculture, loisir, tourisme et avantages fonctionnels d’écosystèmes), aussi bien que des valeurs passives telles que celles reliées à l’existence d’habitats naturels et d’écosystèmes.
Perception
Les résidus miniers, quelle que soit leur composition géochimique, sont généralement considérés comme étant très toxiques par les collectivités locales. Par conséquent, les installations de gestion des résidus miniers où les animaux et/ou les oiseaux qui risquent d’être en contact direct avec les résidus miniers sont moins souhaitables.
2.5.2 Indicateurs
Tout compte auxiliaire doit être mesurable pour permettre la mesure quantitative ou qualitative de l’impact (c.-à-d., avantage ou perte) associé à chacune des solutions de rechange. Les comptes auxiliaires par nature ne sont souvent pas directement mesurables et doivent être suffisamment décomposés pour pouvoir être soumis à une mesure. Cette décomposition prend la forme de sous-comptes auxiliaires, qui, dans la langue d’analyse des comptes multiples, sont appelés indicateurs ou critères de mesure.
Le concept des indicateurs est mieux décrit par les exemples ci-dessous :
- Exemple 1 : Le compte auxiliaire « utilisation traditionnelle des terres » peut être associé à une liste d’indicateurs comportant les « effets sur la chasse », les « effets sur la pêche » et les « effets sur la récolte des baies ».
- Exemple 2 : Le compte auxiliaire « qualité de l’eau » peut être associé à une liste d’indicateurs comportant le « pH », la « conductivité », les « matières dissoutes totales », etc.
Ces indicateurs peuvent être différents selon les étapes du cycle de vie du projet (c.-à-d., construction, exploitation et fermeture) et, s’il convient de le faire, ils peuvent être divisés en périodes distinctes.
Lors de la sélection des indicateurs, il faudrait être attentif aux paramètres qui seront utilisés pour définir le caractère mesurable. Ce caractère mesurable est nécessaire afin que l’on puisse poursuivre, à l’étape 5, le processus décisionnel qui est fondé sur la valeur. L’attribution du caractère mesurable est relativement simple pour les comptes auxiliaires qui se prêtent facilement aux termes paramétriques comme « qualité de l’eau » ou « coûts des investissements ». La difficulté survient lorsque le caractère mesurable doit être attribué à des comptes auxiliaires qui ne se prêtent pas facilement à des termes paramétriques comme « utilisation traditionnelle des terres », qui doivent être complétés par des indicateurs tels que « effets sur la chasse ».
Ce problème peut être résolu grâce à l’établissement d’échelles de valeur qualitative. Parmi les exemples communs d’échelles de valeur qualitative, on compte notamment l’indice d’Apgar utilisé pour évaluer rapidement et sommairement la santé des nouveau-nés immédiatement après leur naissance (Apgar, 1953), et l’échelle de Beaufort utilisée par les marins pour mesurer la force du vent (Huler, 2004). À titre d’exemple, l’échelle de Beaufort a été reproduite dans le tableau 9. L’échelle de Beaufort a été élaborée car les marins ne pouvaient pas réellement mesurer la force du vent, et ils devaient communiquer leurs conditions de navigation d’une manière pouvant être facilement comprise de tous. En prenant des renseignements concrets sur la façon dont l’état de la mer change en fonction de la force du vent, une échelle de valeur qualitative a été établie, et jusqu’à ce jour, elle demeure valide et est utilisée dans les prévisions météorologiques. Des échelles de valeur qualitative semblables peuvent être élaborées pour les indicateurs lorsque leur caractère mesurable précis n’est pas apparent.
| Force | Vitesse du vent (nœuds) | Descripteur | Effets observés sur la mer |
|---|---|---|---|
| 0 | 0-1 | Calme | La mer ressemble à un miroir. |
| 1 | 1-3 | Très légères brises | Il se forme des rides ressemblant à des écailles de poissons, mais sans écume. |
| 2 | 4-6 | Légères brises | Vaguelettes, courtes encore, mais plus accusées. Leur crête a une apparence vitreuse, mais elles ne déferlent pas. |
| 3 | 7-10 | Petite brise | Très petites vagues. Les crêtes commencent à déferler. Écume d’aspect vitreux. Parfois quelques moutons épars. |
| 4 | 11-16 | Jolie brise | Petites vagues devenant plus longues. Présence évidente de moutons. |
| 5 | 17-21 | Bonne brise | Vagues modérées prenant une forme nettement plus allongée; formation importante de moutons. Parfois quelques embruns. |
| 6 | 22-27 | Vent frais | Des lames commencent à se former; les crêtes d’écume blanche sont plus étendues partout. Les embruns sont habituellement présents. |
| 7 | 28-33 | Grand frais | La mer grossit et l’écume blanche qui provient des lames déferlantes commence à être soufflée en traînées qui s’orientent dans la direction du vent. |
| 8 | 34-40 | Coup de vent | Lames de hauteur moyenne et plus allongées; de la crête commencent à se détacher des tourbillons d’embruns. Nettes traînées d’écume orientées dans la direction du vent. |
| 9 | 41-47 | Fort coup de vent | Grosses lames. Épaisses traînées d’écume dans la direction du vent. La crête des lames commence à vaciller, s’écrouler et déferler en rouleaux. Les embruns peuvent réduire la visibilité. |
| 10 | 48-55 | Tempête | Très grosses lames à longues crêtes en panache. L’écume produite s’agglomère en larges bancs et est soufflée en épaisses traînées dans la direction du vent. La surface des eaux semble blanche. Le déferlement en rouleaux devient intense et brutal. Visibilité réduite. |
| 11 | 56-63 | Violente tempête | Lames exceptionnellement hautes (les navires de petite et moyenne taille pourraient disparaître un moment derrière les vagues). La mer est complètement recouverte de longs bancs d’écume blanche dérivant dans la direction du vent. Partout les crêtes des lames sont soufflées et donnent de la mousse. Visibilité réduite. |
| 12 | 64-71 | Ouragans | L’air est plein d’écume et d’embruns. La mer est complètement blanche en raison des bancs d’écume dérivants; la visibilité est très fortement réduite. |
Pour établir une échelle de valeur qualitative, il est nécessaire de définir au moins deux points sur l’échelle (habituellement les points d’extrémité). Les points sur l’échelle sont définis de façon descriptive et s’appuient sur de multiples concepts en ce qui concerne la définition de l’indicateur. Le nombre de points sur l’échelle sera déterminé par la définition de l’indicateur, et dans le contexte de l’analyse des comptes multiples des solutions de rechange pour l’entreposage des déchets miniers, une bonne règle pratique consisterait à cibler une échelle à six points. On dispose alors d’une capacité suffisante pour établir une distinction, sans engager trop de frais. De plus, en établissant une échelle constituée d’un nombre pair de points, on élimine la tendance à sélectionner la valeur « intermédiaire ». Les échelles de valeur qualitative devraient être conçues de façon à présenter les caractéristiques suivantes :
- Opérationnelle : Le décideur devrait être en mesure d’évaluer les solutions de rechange qui n’ont pas été spécifiquement utilisées pour définir l’échelle; ainsi, si un autre DRM est ajouté à une date ultérieure à des fins d’évaluation, l’échelle élaborée précédemment devrait toujours être pertinente.
- Fiable : Différents examinateurs externes devraient être en mesure d’évaluer une solution de rechange en fonction de l’échelle de valeur et d’attribuer le même pointage.
- Pertinence de la valeur : L’échelle de valeur doit s’appliquer directement à l’indicateur évalué.
- Justifiable : Tout examinateur externe devrait arriver à la conclusion que l’échelle de valeur est raisonnable et représentative.
L’élément livrable pour cette partie du processus sera l’intégration des indicateurs dans le tableau sommaire des comptes auxiliaires. Tel qu’il a été mentionné précédemment, ces renseignements colligés sont également appelés « registre des comptes multiples », et le tableau 10 présente un exemple de ce à quoi cela pourrait ressembler. Dans ce même tableau, les indicateurs « impact sur la pêche » et « potentiel de drainage minier acide » sont des exemples de cas où les paramètres de l’indicateur sont basés sur une échelle de valeur qualitative. Cette échelle de valeur qualitative doit être documentée, et le tableau 11 présente un exemple de ce à quoi cela pourrait ressembler.
| Compte | Compte auxiliaire | Indicateur | Paramètre de l’indicateur | Unité | Indicateur - Quantité |
|---|---|---|---|---|---|
| Volet environnemental | Effet sur l’utilisation traditionnelle des terres pendant les travaux de construction | Impact sur la chasse | Durée | An | 2 ans |
| Impact sur la pêche | Valeur | No | 3 | ||
| Impact sur la récolte des baies | Superficie | ha | 400 ha | ||
| Géochimie des déchets miniers | Potentiel de drainage minier acide | Valeur | No | 2 | |
| Potentiel de lixiviation des métaux | Valeur | No | 6 | ||
| Volet technique | Conception de la structure de confinement | Hauteur du barrage | Hauteur | m | 25 m |
| État des fondations | Valeur | No | 4 | ||
| Conception des ouvrages de dérivation | Longueur du chenal | Longueur | km | 3,8 km | |
| Taille du bassin de captage | Superficie | ha | 134 ha | ||
| Volet économique du projet | Cycle de vie des coûts de la mine | Coût des investissements | Coût | $ | 10 millions |
| Coûts opérationnels | Coût | $ | 2 million/an | ||
| Coûts liés à la fermeture | Coût | $ | 3 millions | ||
| Risques économiques | Immobilisations | Valeur | No | 2 | |
| Opérations | Valeur | No | 3 | ||
| Fermeture | Valeur | No | 5 | ||
| Volet socioéconomique | Perception du propriétaire foncier | Perception du propriétaire foncier | Valeur | No | 4 |
| Sites archéologiques | Présence de sites immeubles | Quantité | Nbre | 2 | |
| Présence de sites pouvant bénéficier d’une atténuation | Quantité | Nbre | 33 |
Tableau 11 : Exemple d’une échelle de valeur qualitative pour l’indicateur « impact sur la pêche » figurant au tableau 10
Pointage
Descripteur
6 (meilleur pointage)
Aucun impact
5
À court terme, perte temporaire de la pêche. Pendant les travaux de construction, la zone de pêche sera interdite pour des raisons de santé et de sécurité.
4
Perte de la pêche pour les espèces fourragères pendant au moins 10 ans.
3
Perte de la pêche pour les espèces fourragères et une espèce répandue pendant au moins 10 ans.
2
Perte de la pêche pour les espèces fourragères et deux espèces répandues pendant au moins 10 ans.
1 (pire pointage)
Perte totale et permanente de toutes les activités de pêche pendant la durée de vie du projet et à perpétuité.
2.6 Étape 5 : Processus décisionnel fondé sur la valeur
À la fin de l’étape 4, l’évaluation des comptes multiples est achevée et le processus décisionnel fondé sur la valeur commence. Ce processus nécessite de prendre en considération la liste des comptes, des comptes auxiliaires et des indicateurs, et d’évaluer les impacts combinés pour chacune des solutions de rechange à l’étude. Il inclut une évaluation par pointage et par pondération de tous les indicateurs, comptes auxiliaires et comptes afin de déterminer quantitativement le mérite de chaque solution de rechange. Ces trois processus sont décrits dans les sections suivantes.
2.6.1 Pointage
Traditionnellement, l’analyse des comptes multiples est effectuée par l’intermédiaire d’un processus de classement et de graduation. Ce processus n’est pas intrinsèquement transparent, et c’est pour cette raison que ce guide présente une modification du processus qui améliore la transparence.
Le pointage est attribué selon des échelles de valeur qualitative, qui auront été conçues pour chaque indicateur, y compris pour ceux qui semblent facilement mesurables. Un exemple d’échelle de valeur qualitative est présenté au tableau 12. Le processus d’élaboration de ces échelles a été décrit à l’étape 4. En suivant cette procédure, l’examinateur externe comprendra tout à fait pourquoi le pointage d’un indicateur en particulier aura été attribué à une solution de rechange, et comme l’échelle de valeur qualitative aura été élaborée avec la contribution des parties prenantes, il y aura une plus grande assurance que le pointage est approprié.
Tableau 12 : Exemple d’une échelle de valeur qualitative pour un indicateur qui, au premier coup d’œil, semble être mesurable, tel que le « coût des investissements »
Pointage
Descripteur
6 (meilleur pointage)
Moins de 10 M$
5
Entre 10 M$ et 20 M$
4
Entre 20 M$ et 30 M$
3
Entre 30 M$ et 40 M$
2
Entre 40 M$ et 50 M$
1 (pire pointage)
Plus de 50 M$
2.6.2 Pondération
À ce stade, l’analyste, à l’aide des commentaires des intervenants, doit être capable de présenter l’écart de valeur entre les indicateurs individuels. Pour ce faire, il faut appliquer un facteur de pondération à chaque indicateur. Les facteurs de pondération permettent à l’analyste d’attribuer une importance relative à un indicateur comparativement à un autre. Aussi, ces facteurs de pondération sont susceptibles de refléter la partialité ou les valeurs de l’analyste. Essentiellement, cela signifie qu’un indicateur avec un facteur de pondération de 2 est deux fois plus important qu’un indicateur avec un facteur de pondération de 1.
Il est important d’encadrer les facteurs de pondération, et dans le cadre de ce guide, il est recommandé que ceux-ci s’échelonnent sur une échelle de 1 à 6. Cela signifie qu’un indicateur peut être considéré jusqu’à six fois plus important qu’un autre. Si l’évaluation des comptes multiples a été effectuée avec rigueur, alors cette gamme de facteurs de pondération devrait suffire à satisfaire un examinateur externe. Il est possible d’examiner davantage les facteurs de pondération au cours de l’analyse de sensibilité (étape 6).
Les facteurs de pondération devraient être constants pour chaque indicateur, compte auxiliaire ou compte lié à toutes les solutions de rechange. Ce fait est mieux illustré dans la procédure d’analyse quantitative.
Si l’on tient compte de la subjectivité intrinsèque de la pondération, il y a une tendance naturelle à vouloir normaliser ou prescrire des facteurs de pondération. Cela se traduirait par un biais fixe reflétant le biais des lignes directrices sans tenir compte des conditions particulières du site, plutôt que de permettre à l’analyste, à l’aide des commentaires formulés par les intervenants, d’établir le biais pertinent dans le cadre de leur projet. Malgré cela, dans le cadre de ce guide, il est proposé de conclure que le scénario de référence de l’évaluation des solutions de rechange utilise les coefficients de pondération suivants pour les comptes (consulter le tableau 15 de la section sur l’analyse quantitative) :
- Volet environnemental - 6
- Volet technique - 3
- Volet économique du projet - 1,5
- Volet socioéconomique - 3
On encourage l’analyste à attribuer d’autres coefficients de pondération aux comptes et à démontrer leur effet sur les résultats de l’évaluation, tel qu’il est décrit à l’étape 6.
On reconnaît que pour un examinateur externe, il n’est peut-être pas évident de savoir de quelle façon les facteurs de pondération choisis influencent les résultats de l’évaluation des solutions de rechange; on recommande que, dans tous les cas, l’analyste produise une analyse de sensibilité (voir l’étape 6) où tous les facteurs de pondération ont une valeur égale (c.-à-d. une pondération de 1).
2.6.3 Analyse quantitative
L’analyse quantitative est relativement simple, et étant donné le nombre potentiellement important de comptes, de comptes auxiliaires et d’indicateurs, cette analyse est bien adaptée à l’utilisation d’une feuille de calcul. Pour chaque indicateur, la valeur de l’indicateur (S) de chaque solution est inscrite dans une colonne. Le facteur de pondération (P) est inscrit dans une autre colonne et le pointage combiné attribué au mérite de l’indicateur (S × P) est calculé en tant que produit de ces valeurs. Un exemple de cette analyse est présenté au tableau 13.
On peut comparer directement les pointages de mérite des indicateurs de même que les pointages de mérite des comptes auxiliaires (Σ{S × P}) pour les différentes solutions de rechange. Toutefois, pour pouvoir comparer ces valeurs aux valeurs liées à d’autres comptes auxiliaires, les pointages doivent être normalisés selon la même échelle à six points utilisée pour chaque valeur de l’indicateur. Pour ce faire, on divise le pointage de mérite du compte auxiliaire par la somme des coefficients de pondération (ΣP) pour obtenir le coefficient d’évaluation de mérite du compte auxiliaire (Rs = (Σ{S × P}/ΣP). Ce sera à nouveau une valeur comprise entre 1 et 6. Cette normalisation est nécessaire afin de rééquilibrer les différents nombres d’indicateurs et de comptes auxiliaires pour chaque compte. Sans cette normalisation, le nombre d’indicateurs associés à chaque compte auxiliaire et le nombre de comptes auxiliaires associés à chaque compte devraient être identiques; dans le cas contraire, l’analyse serait faussée par les comptes associés à davantage de comptes auxiliaires ou d’indicateurs.
| Compte : Volet socioéconomique | |||||
|---|---|---|---|---|---|
| Compte auxiliaire : Effet sur l’utilisation traditionnelle des terres pendant les travaux de construction | |||||
| Indicateur | Pondération de l’indicateur (P) | Solution de rechange A | Solution de rechange B | ||
| Valeur de l’indicateur (S) | Pointage de mérite de l’indicateur (S × P) | Valeur de l’indicateur (S) | Pointage de mérite de l’indicateur (S × P) | ||
| Impact sur la chasse | 2 | 6 | 12 | 1 | 2 |
| Impact sur la pêche | 5 | 3 | 15 | 4 | 20 |
| Impact sur la récolte des baies | 1 | 5 | 5 | 2 | 2 |
| Pointage de mérite du compte auxiliaire (Σ{S × P}) | 32 | 24 | |||
| Coefficient d’évaluation de mérite du compte auxiliaire (Rs = Σ{S × P}/ΣP) |
4 | 3 | |||
La même procédure de pondération et de normalisation est suivie pour déterminer les pointages de mérite du compte (Σ{Rs × P}), et les coefficients d’évaluation de mérite du compte (Ra = Σ(Rs × P)/ΣP). Cette procédure est illustrée au tableau 14. Ce processus est répété une dernière fois, ce qui permet de déterminer pour chacune des solutions de rechange un pointage de mérite (Σ{Ra × P}) et un coefficient d’évaluation de mérite de la solution de rechange (A = Σ(Ra × P)/ΣP), comme l’illustre le tableau 15.
| Compte : Volet socioéconomique | |||||
|---|---|---|---|---|---|
| Compte auxiliaire | Pondération de l’indicateur (P) | Solution de rechange A | Solution de rechange B | ||
| Évaluation de mérite du compte auxiliaire (Rs) | Pointage de mérite du compte auxiliaire (Rs × P) | Évaluation de mérite du compte auxiliaire (Rs) | Pointage de mérite du compte auxiliaire (Rs × P) | ||
| Effet sur l’utilisation traditionnelle des terres pendant les travaux de construction | 6 | 4 | 24 | 3 | 18 |
| Archéologie | 1 | 6 | 6 | 6 | 6 |
| Esthétique | 3 | 5 | 15 | 3 | 9 |
| Pointage de mérite du compte (Σ{Rs × P}) | 45 | 33 | |||
| Coefficient d’évaluation de mérite du compte (Ra = Σ{Rs × P}/ΣP) |
4,5 | 3,3 | |||
| Compte | Pondération de l’indicateur (P) | Solution de rechange A | Solution de rechange B | ||
|---|---|---|---|---|---|
| Évaluation de mérite du compte (Ra) | Pointage de mérite du compte (Ra × P) | Évaluation de mérite du compte (Ra) | Pointage de mérite du compte (Ra × P) | ||
| Volet socioéconomique | 6 | 4,5 | 27,0 | 3,3 | 19,8 |
| Volet technique | 4 | 5,1 | 20,4 | 4,5 | 18,0 |
| Volet économique | 3 | 3,4 | 10,2 | 5,6 | 16,8 |
| Volet environnemental | 5 | 4,4 | 22,0 | 3,8 | 19,0 |
| Pointage de mérite de la solution de rechange (Σ{Ra × P}) | 79,6 | 73,6 | |||
| Coefficient d’évaluation de mérite de la solution de rechange (A = Σ{Ra × P}/ΣP) | 4,4 | 4,1 | |||
À ce stade, il est possible de comparer les coefficients d’évaluation de mérite pour toutes les solutions de rechange évaluées pour l’entreposage des déchets miniers, et l’option privilégiée sera celle qui affichera le coefficient d’évaluation de mérite le plus élevé.
L’élément livrable à cette étape du processus sera la production de tableaux sommaires semblables aux exemples présentés dans cette section. Il est toutefois très important d’indiquer une justification pour tous les coefficients de pondération utilisés à chaque étape du processus. Un examinateur externe devrait être en mesure d’examiner les coefficients de pondération et de conclure qu’ils sont raisonnables, même s’il peut ne pas être d’accord avec eux.
2.7 Étape 6 : Analyse de sensibilité
L’évaluation des solutions de rechange et, par la suite, le processus décisionnel fondé sur la valeur décrits dans ce guide sont précisément conçus pour être transparents et, dans la mesure du possible, pour éliminer tous les partis pris et la subjectivité. Dans les faits cependant, tout processus de prise de décisions est sujet à la partialité et à la subjectivité. Ce biais et cette subjectivité doivent être gérés de manière à ce qu’un examinateur externe puisse convenir que la décision est justifiable et raisonnable, quelles que soient ses propres valeurs.
L’analyse des comptes multiples, telle qu’elle est décrite dans le présent guide, utilise les facteurs de pondération pour encourager les intervenants à évaluer l’importance des indicateurs en fonction de leurs propres valeurs. Si l’affectation des coefficients de pondération a été effectuée en collaboration avec les intervenants appropriés, alors il serait raisonnable de présumer que ces coefficients de pondération ont été obtenus par consensus. Cependant, on s’attend à ce que certains indicateurs exposent des systèmes de valeurs diamétralement opposés. Par conséquent, un accord général sur les divers coefficients de pondération pourrait ne pas être atteint. Dans une telle situation, l’ensemble du processus décisionnel pourrait être remis en question et avoir pour conséquence qu’un ou plusieurs indicateurs fassent l’objet d’une discussion intensive afin d’obtenir un consensus, alors que ces derniers ne pourraient avoir qu’une incidence relative sur la prise de décisions ultime, quelle que soit la valeur adoptée.
La meilleure façon d’évaluer la sensibilité de la valeur en fonction du processus décisionnel est d’attribuer différents coefficients de pondération à ces indicateurs, comptes auxiliaires et comptes selon une variété de systèmes de valeurs représentatifs de la disparité perçue.
Le niveau et le type d’analyse de sensibilité qui devrait être effectuée ne sont pas définis et ne devraient pas être trop normatifs. Ils sont propres au projet et, dans une large mesure, ils seront basés sur les commentaires reçus des intervenants tout au long du processus d’évaluation des solutions de rechange.
Le tableau 16 présente un exemple d’analyse de sensibilité effectuée sur l’ensemble des données présentées aux tableaux 13 à 15. L’évaluation du mérite de chaque solution de rechange est comparée à celle du scénario de référence pour déterminer si les résultats de l’analyse de sensibilité sont susceptibles de mener à une décision différente de l’option privilégiée. Dans cet exemple, pour tous les cas, sauf le dernier, une autre solution de rechange aurait obtenu une évaluation du mérite plus élevée.
Il est concevable que certains intervenants puissent avoir des opinions divergentes sur la façon dont les coefficients de pondération devraient être évalués. Ces divergences de vue pourraient modifier sans justification appropriée les résultats de l’évaluation. L’analyse de sensibilité n’est pas destinée à résoudre ces divergences d’opinions. Elle offre cependant un moyen de présenter ces opinions de manière transparente et par lequel tout intervenant ou examinateur externe peut exercer son propre jugement de valeur sur toutes les interprétations du cas.
| Identification de l’analyse | Description du scénario | Évaluation du mérite | |
|---|---|---|---|
| Solution de rechange A | Solution de rechange B | ||
| Référence | Scénario de référence selon les tableaux 13, 14 et 15 | 4,4 | 4,1 |
| no 1 | Changer le coefficient de pondération de l’indicateur « impact sur la récolte des baies » dans le tableau 13, pour passer de 1 à 5. | 4,5 | 4,0 |
| no 2 | Changer le coefficient de pondération du compte auxiliaire « Esthétique » dans le tableau 14, pour passer de 3 à 1. | 4,4 | 4,1 |
| no 3 | Changer le coefficient de pondération du compte « Volet économique du projet » dans le tableau 15, pour passer de 1,5 à 0. | 4,6 | 3,9 |
| no 4 | Appliquer toutes les modifications des cas nos 1, 2 et 3 simultanément. | 4,6 | 3,8 |
| no 5 | Changer le coefficient de pondération de tous les indicateurs dans le tableau 13 comme suit : « impact sur la chasse » de 2 à 0; « impact sur la pêche » de 5 à 6; « impact sur la récolte des baies » de 1 à 0. | 4,3 | 4,2 |
| no 6 | Changer tous les facteurs de pondération pour « 1 » dans les tableaux 13, 14 et 15. | 4,5 | 4,4 |
L’élément livrable pour cette étape serait un résumé bien documenté de l’analyse de sensibilité qui a été effectuée. Il peut être présenté à l’aide de tableaux sommaires semblables à ceux présentés à l’étape 5 et au tableau 16.
2.8 Étape 7 : Documentation des résultats
La dernière étape du processus d’évaluation des solutions de rechange comporte une documentation complète des résultats. Pour ce faire, le meilleur moyen consiste à rédiger un rapport technique complet décrivant systématiquement le résultat de chacune des étapes comme il est recommandé dans ce guide. Le rapport technique principal portant sur l’évaluation des solutions de rechange devrait être un sommaire concis des résultats de chaque étape, présenté sous forme de tableaux sommaires comparatifs et de définitions comparatives, dans l’optique de rendre les résultats évidents pour l’examinateur externe. Les renseignements détaillés appuyant les différents éléments tels que la ventilation des coûts estimés ou l’évaluation géochimique devraient être présentés en annexe. Si des rapports indépendants ont été produits, ils devraient être adéquatement cités en référence et être accessibles pour fins d’examen.