2018-2019 Rapport annuel au Parlement — Administration de la Loi sur la protection des renseignements personnels - MDN
1. Présentation
Le ministère de la Défense nationale (MDN) et les Forces armées canadiennes (FAC) sont heureux de présenter au Parlement leur rapport annuel sur l’application de la Loi sur la protection des renseignements personnels. L’article 72 de la Loi précise que, à la fin de chaque année financière (AF), le responsable de chaque institution fédérale doit présenter au Parlement un rapport annuel sur l’application de cette loi. Ce rapport décrit les activités menées par la Défense nationale pour assurer la conformité aux dispositions de la Loi sur la protection des renseignements personnels au cours de l’année financière allant du 1er avril 2018 au 31 mars 2019.
1.1. Objet de la Loi sur la protection des renseignements personnels
La Loi sur la protection des renseignements personnels a pour objet de compléter la législation canadienne en matière de protection des renseignements personnels relevant des institutions fédérales et de droit d’accès des individus aux renseignements personnels qui les concernent.
Ces droits de protection et d’accès sont conformes aux principes selon lesquels chaque personne doit avoir le droit de savoir pour quelles raisons ses renseignements sont recueillis par le gouvernement, comment ils seront utilisés, combien de temps ils seront conservés et qui y aura accès.
2. Accès à l’information et protection des renseignements personnels à la Défense nationale
2.1. Mandat de la Défense nationale
À propos de nous
Le ministère de la Défense nationale (MDN) et les Forces armées canadiennes (FAC) constituent le plus important ministère fédéral canadien. Grâce à la politique de défense du Canada, l’Équipe de la Défense augmentera, passant à plus de 125 000 employés. Notamment les membres de la Force régulière passeront de 68 000 à 71 500, les membres de la Force de réserve passeront de 27 000 à 30 000, et les employés civils passeront de 24 000 à 25 000.
Ce que nous faisons
Le MDN et les FAC jouent des rôles complémentaires en offrant des conseils et du soutien au ministre de la Défense nationale, et appliquant les décisions du gouvernement concernant la défense des intérêts de la population canadienne au pays et à l’étranger.
À tout moment, le gouvernement du Canada peut faire appel aux FAC afin qu’elles prennent part à des missions pour assurer la protection du Canada et de la population canadienne et pour maintenir la paix et la stabilité.
La politique de défense du Canada présente une vision stratégique en matière de défense : Protection, Sécurité, Engagement. La politique prévoit ce qui suit pour le Canada :
Protection au pays, à l’aide de forces armées prêtes et aptes à défendre la souveraineté canadienne, à apporter une aide en cas de catastrophe naturelle, à appuyer les opérations de recherche et sauvetage ou à répondre à d’autres urgences.
Sécurité en Amérique du Nord, active au sein du partenariat de défense renouvelé avec le Commandement de la défense aérospatiale de l’Amérique du Nord (NORAD) et les États-Unis afin de surveiller et de défendre l’espace aérien continental et les zones océaniques.
Engagement dans le monde, avec les Forces armées canadiennes participant à la stabilité et à la paix mondiale grâce à des opérations de soutien et de maintien de la paix.
En vertu de la Loi sur la défense nationale (LDN), le MDN et les FAC sont deux entités distinctes travaillant ensemble au Quartier général de la Défense nationale à s’acquitter de leur responsabilité principale qui consiste à assurer la défense du Canada et des Canadiens.
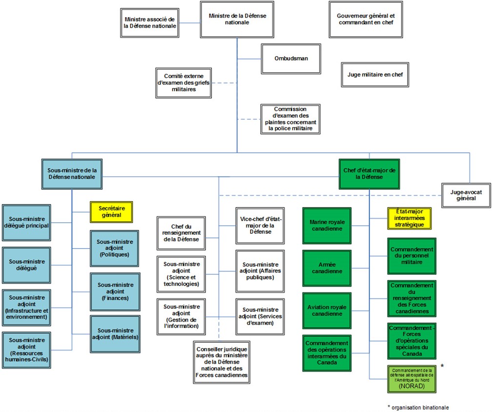
2.2. Organisation de la Défense nationale
Haute direction
Le gouverneur général du Canada est le commandant en chef du Canada. Le MDN est dirigé par le ministre de la Défense nationale. Le ministre associé de la Défense nationale appuie le ministre de la Défense nationale. La sous-ministre de la Défense nationale est la plus haute fonctionnaire du Ministère. Les FAC sont sous les ordres du chef d’état-major de la défense, l’officier le plus haut gradé au Canada. Chacun possède des responsabilités qui lui sont propres :
- La gouverneure générale est responsable de nommer le chef d’état-major de la défense sur la recommandation du premier ministre, de remettre les honneurs militaires, de présenter les couleurs des régiments des FAC, d’approuver les nouveaux emblèmes et insignes militaires et de signer les parchemins de commission;
- Le ministre de la Défense nationale dirige l’ensemble du Ministère et est responsable de tous les enjeux touchant la défense nationale;
- Le ministre associé est aussi responsable des dossiers de la défense, conformément au mandat que le premier ministre lui a confié, et il doit tout particulièrement veiller à ce que les membres des FAC reçoivent l’équipement dont ils ont besoin pour faire leur travail;
- La sous-ministre est responsable des politiques, des ressources, de la coordination interministérielle et des relations internationales en matière de défense;
- Le chef d’état-major de la défense est responsable du commandement, du contrôle et de l’administration des Forces armées canadiennes ainsi que de la stratégie, des plans et des besoins militaires.
Organisation de la Défense
La structure organisationnelle du MDN et des FAC est représentée par le diagramme suivant. Des renseignements supplémentaires au sujet de l’organisation de la Défense nationale peuvent être consultés en ligne.

2.3. La Direction de l’Accès à l’information et protection des renseignements personnels
Délégation de pouvoirs
Conformément à l’article 73 de la Loi sur l’accès à l’information et de la Loi sur la protection des renseignements personnels, une délégation des pouvoirs, signée par le ministre, confère au titulaire du poste de sous-ministre, de secrétaire général, de directeur – Accès à I’information et protection des renseignements personnels (AIPRP), et de directeur adjoint – Accès à l’information et protection des renseignements personnels le droit d’exercer tous les pouvoirs et de remplir toutes les fonctions confiées au ministre à titre de responsable de l’institution en vertu des lois en cause. Ceci permet en outre de déléguer d’autres pouvoirs et des fonctions particulières aux employés de la Direction – Accès à l’information et protection des renseignements personnels (DAIPRP).
Relevant du secrétaire général, de la Directrice – Accès à l’information et protection des renseignements personnels applique et coordonne la Loi sur l’accès à l’information et la Loi sur la protection des renseignements personnels en plus d’agir comme coordonnateur de l’AIPRP pour le Ministère. Dans l’application des lois, la DAIPRP sollicite au besoin l’avis d’autres organisations et spécialistes sur les affaires juridiques et publiques ainsi que sur les questions d’ordre politique et de sécurité des opérations.
Un exemplaire de l’arrêté sur la délégation en vertu de la Loi sur l’accès à l’information et de la Loi sur la protection des renseignements personnels se trouve à l’annexe A.
Organisation du DAIPRP
La DAIPRP est responsable des questions relatives à l’accès à l’information et à la protection des renseignements personnels liées au portefeuille de la Défense nationale, sauf dans le cas des organisations suivantes : le Centre de la sécurité des télécommunications, le Bureau du Commissaire du Centre de la sécurité des télécommunications, la Commission d’examen des plaintes concernant la police militaire, le Comité externe d’examen des griefs militaires, le Bureau de l’Ombudsman de la Défense nationale et des Forces canadiennes et les Services de bien-être et moral des Forces canadiennes.
La DAIPRP a apporté des changements organisationnels en 2018-2019 dans le but d’intégrer et de rationaliser les principaux processus de réception des demandes. Les activités de soutien des opérations générales et les fonctions d’assignation des tâches liées à l’accès à l’information (AAI) ont été regroupées pour être confiées à une seule équipe de réception des demandes, et un poste de chef d’état-major a été créé pour gérer cette unité et deux entités déjà en place, à savoir l’équipe des systèmes de liaison et le Bureau de la gestion des activités.
Sur le plan fonctionnel, l’effectif de gestion du programme d’AIPRP du DAIPRP est divisé en quatre grands domaines et reçoit le soutien des officiers de liaison de l’organisation de la Défense, comme le montre le diagramme présenté à la figure 2. Le nombre d’employés indiqué correspond au nombre d’équivalents temps plein remplis à la fin de la période visée par le rapport.

Figure 2 : Longue description
Effectif opérationnel de l’AIPRP de la Défense nationale
Réception des demandes d’AIPRP : recevoir les demandes provenant de l’extérieur du Ministère, envoyer des avis d’attribution des tâches pour demander des documents aux organismes de la Défense nationale, et préparer les documents aux fins d’examen.
Opérations de l’accès à l’information : traiter les demandes d’accès à l’information, examiner les documents ligne par ligne, consulter d’autres parties pour obtenir des recommandations sur la communication, et appliquer les dispositions de la Loi sur l’accès à l’information.
Officiers de liaison de l’accès à l’information : rôle exercé dans chacune des organisations figurant dans l’organigramme de la Défense nationale et dont la fonction est d’appuyer le programme de l’AIPRP en coordonnant les activités d’accès à l’information pour leur groupe respectif.
Opérations de protection des renseignements personnels : traiter les demandes de renseignements personnels, examiner les documents ligne par ligne, appliquer les dispositions de la Loi sur la protection des renseignements personnels, traiter les demandes de communication de renseignements personnels pour des raisons l’intérêt public, et conserver les traces des communications aux organismes d’enquête.
Politique et gouvernance : donner des conseils stratégiques et du soutien sur la gestion des enjeux, créer des instruments de politique, offrir un programme de formation et de sensibilisation, réaliser des analyses de données et rendre compte du rendement du programme, gérer le processus d’intervention en cas d’incident relatif à la vie privée, et mener des évaluations des risques d’atteinte à la vie privée.
Officiers de liaison de la protection des renseignements personnels : rôle exercé dans chacune des organisations figurant dans l’organigramme de la Défense nationale et dont la fonction est d’appuyer le programme de l’AIPRP en coordonnant les activités d’intervention en cas d’incident relatif à la vie privée pour leur groupe respectif.
La DAIPRP reçoit aussi le soutien d’une équipe des systèmes de liaison, qui s’occupe de la base de données et du système de demandes d’AIPRP, et d’un Bureau de la gestion des activités, qui est responsable de la planification des activités, de l’établissement du budget, des ressources humaines, de la sécurité matérielle et de toute autre tâche administrative.
De plus, en réponse à une grande priorité de la Défense nationale, la DAIPRP a mis sur pied une nouvelle équipe de soutien au contentieux. Montée à l’automne 2018, cette unité effectue un examen des documents, un peu comme dans les cas d’AIPRP, en vue du recours collectif, comme le recours collectif concernant la purge LGBT.
3. Faits saillants du rapport statistique
Le rapport statistique à l’annexe B est constitué de données présentées par la Défense dans le cadre de la collecte annuelle de statistiques sur l’accès à l’information et la protection des renseignements personnels (AIPRP) du Secrétariat du Conseil du Trésor (SCT). Ce qui suit est une analyse des sections du rapport statistique qui contiennent des données significatives du point de vue de la Défense.
3.1. Demandes reçues
Au cours de la période visée par le rapport, la Défense nationale a reçu 6 637 demandes de communication de renseignements personnels aux termes de la Loi sur la protection des renseignements personnels, comparativement à 7 393 au cours de l’AF 2017-2018, ce qui représente une diminution de 10 pour cent. Il s’agissait certes de la deuxième année consécutive où les demandes étaient à la baisse, mais en raison du nombre important de dossiers reportés dans la période visée (4 183 demandes), la charge de travail globale continue d’augmenter. La charge de travail totale de 10 820 demandes est la plus imposante que la Défense nationale ait connue en plus de dix ans.

(cing dernières années)
Figure 3 : Longue description
Charge de travail relative aux demandes des renseignements personnels
En 2014-2015, 7000 demandes ont été reçues et 1366 demandes ont été reportées du rapport précédent. Une charge de travail totale de 8366 demandes.
En 2015-2016, 6978 demandes ont été reçues et 2156 demandes ont été reportées du rapport précédent. Une charge de travail totale de 9134 demandes.
En 2016-2017, 8244 demandes ont été reçues et 1465 demandes ont été reportées du rapport précédent. Une charge de travail totale de 9709 demandes.
En 2017-2018, 7393 demandes ont été reçues et 2659 demandes ont été reportées du rapport précédent. Une charge de travail totale de 10,052 demandes.
En 2018-2019, 6637 demandes ont été reçues et 4183 demandes ont été reportées du rapport précédent. Une charge de travail totale de 10,820 demandes.
De plus, au cours de la dernière décennie, la Défense nationale s’est classée parmi les cinq institutions fédérales connaissant le plus grand volume de demandes de renseignements personnels reçues, d’après les statistiques annuelles compilées par le SCT.
Il est à noter qu’une grande partie des demandes de communication de renseignements personnels reçues par la Défense nationale provient des membres des FAC souhaitant obtenir leur dossier médical et leur dossier personnel au moment de leur libération des Forces. La politique de défense du Canada s’est consacrée à améliorer le processus de transition des militaires afin de mieux les préparer à passer de la vie militaire à la vie civile. Par cette nouvelle façon de faire, les dossiers médicaux et dentaires pertinents sont remis aux militaires dans le cadre du processus de libération pour que la transition du système de santé militaire vers un médecin civil se déroule bien.
La diminution du nombre de demandes reçues tient probablement en grande partie de cette communication proactive des dossiers médicaux aux militaires libérés.
3.2. Demandes traitées
Au cours de la période visée par le rapport, la Défense nationale a traité 9 006 demandes de renseignements personnels, soit plus que 3 000 demandes de plus qu’en 2017-2018, ce qui représente une augmentation de 53 pour cent de la productivité.

Figure 4 : Longue description
Résultats des demandes traitées et nombre total de demandes traitées
En 2014-2015, 1447 communications totale, 3277 communications partielle, 40 non communiqués, 1055 transmises à une autre institution ou ne visant pas de dossiers existants et 391 abandonnées par le demandeur. Un total de 6210 demandes fermées.
En 2015-2016, 1792 communications totale, 4472 communications partielle, 37 non communiqués, 979 transmises à une autre institution ou ne visant pas de dossiers existants et 389 abandonnées par le demandeur. Un total de 7669 demandes fermées.
En 2016-2017, 1727 communications totale, 3649 communications partielle, 56 non communiqués, 1257 transmises à une autre institution ou ne visant pas de dossiers existants et, and 365 abandonnées par le demandeur. Un total de 7054 demandes fermées.
En 2017-2018, 1722 communications totale, 2525 communications partielle, 38 non communiqués, 1223 transmises à une autre institution ou ne visant pas de dossiers existants et 362 abandonnées par le demandeur. Un total de 5871 demandes fermées.
En 2018-2019, 2492 communications totale, 4685 communications partielle, 35 non communiqués, 1301 transmises à une autre institution ou ne visant pas de dossiers existants et 493 abandonnées par le demandeur. Un total de 9006 demandes fermées.
Pages examinées
Le volume de pages examinées au cours de l’AF 2018-2019 a plus que doublé comparativement à la période visée par le rapport précédent et dépasse les 3 millions de pages traitées. Il s’agit d’une augmentation de 129 pour cent par rapport au 1,3 million de pages traitées en 2017-2018.

Figure 5 : Longue description
Nombre de pages examinées pour les demandes traités, lorsque les documents existaient
En 2016-2017, 2 111 559 pages examinées pour 5797 demandes traitées
En 2017-2018, 1 323 272 pages examinées pour 4648 demandes traitées
En 2018-2019, 3 034 777 pages examinées pour 7705 demandes traitées
Le nombre de pages examinées correspond au nombre total de pages des demandes traitées et ne comprend pas le nombre de pages traitées pour les demandes reportées à la période suivante.
La Défense nationale est systématiquement l’organisation qui traite le plus grand nombre de pages en réponse aux demandes de renseignements personnels comparativement aux autres institutions du gouvernement fédéral.
Exceptions et exclusions
Dans la suite logique des périodes d’établissement de rapport précédentes, l’exception la plus souvent invoquée, qui a été appliquée dans 3 653 demandes, est celle prévue à l’article 26 de la Loi sur la protection des renseignements personnels. Cet article de la Loi protège les renseignements personnels des personnes autres que l’auteur de la demande.
Aucun renseignement n’a été exclu en application de la Loi sur la protection des renseignements personnels pour les demandes traitées au cours de l’AF 2018-2019.
Délai de traitement
La figure 6 illustre le délai de traitement des demandes de renseignements personnels. Malgré l’augmentation de la charge de travail totale, la Défense a traité 4 134 demandes dans un délai de 30 jours. Ce chiffre correspond à 46 pour cent du volume total de demandes traitées et à une hausse de 60 pour cent des dossiers fermés dans un délai de 30 jours par rapport à la période visée par le dernier rapport.
Il y a également eu une augmentation de 75 pour cent du nombre de demandes dont le traitement a pris 121 jours ou plus; cependant, ce fait résulte des efforts ciblés pour réussir à réduire l’arriéré de dossiers.

Figure 6 : Longue description
Délai de traitement des demandes
En 2014-2015, 2944 demandes ont été fermées en 30 jours ou moins, 383 demandes ont été fermées de 31 à 60 jours, 408 demandes ont été fermées de 61 à 120 jours et, 2475 demandes ont été fermées en 121 jours et plus.
En 2015-2016, 3574 demandes ont été fermées en 30 jours ou moins, 369 demandes ont été fermées de 31 à 60 jours, 367 demandes ont été fermées de 61 à 120 jours et, 3359 demandes ont été fermées en 121 jours et plus.
En 2016-2017, 4020 demandes ont été fermées en 30 jours ou moins, 642 demandes ont été fermées de 31 à 60 jours, 619 demandes ont été fermées de 61 à 120 jours et, 1773 demandes ont été fermées en 121 jours et plus.
En 2017-2018, 2576 demandes ont été fermées en 30 jours ou moins, 546 demandes ont été fermées de 31 à 60 jours, 667 demandes ont été fermées de 61 à 120 jours et, 2052 demandes ont été fermées en 121 jours et plus.
En 2018-2019, 4134 demandes ont été fermées en 30 jours ou moins, 717 demandes ont été fermées de 31 à 60 jours, 518 demandes ont été fermées de 61 à 120 jours et, 3637 demandes ont été fermées en 121 jours et plus.
Les dossiers dont le traitement a pris plus de 30 jours n’étaient pas nécessairement en retard, car des prorogations légales pourraient avoir été appliquées.
Respect des délais prescrits
À l’AF 2018-2019, 4 567 demandes ont été traitées après le délai prescrit. Il s’agit d’une augmentation de 49 pour cent par rapport à l’année précédente qui est principalement attribuable aux efforts ciblés qui ont été déployés pendant la période visée pour éliminer l’arriéré de dossiers. La Défense nationale a répondu à 49 pour cent des demandes dans les délais prescrits par la Loi.
La charge de travail demeurait le motif le plus courant des présomptions de refus, celle-ci étant citée dans plus de 75 pour cent des demandes traitées en retard durant la période visée. Certains facteurs qui influencent le rendement de la Défense et les taux de présomption de refus comprennent :
- Perte d’efficacité due au roulement du personnel : Le roulement du personnel continue à se faire sentir à tous les niveaux en raison du marché du travail concurrentiel et d’autres facteurs. Les nouveaux employés ont besoin d’une période d’apprentissage et d’adaptation pour réaliser leur potentiel de rendement. L’embauche et la formation de nouveaux employés ont également créé une charge de travail supplémentaire pour la gestion de l’AI et les services de soutien.
3.3. Consultations reçues et effectuées
Pendant la période visée, la Défense a reçu neuf demandes de consultation, tout de la part d’autres institutions du gouvernement du Canada. Aucune demande de consultation n’a été reçue de la part d’autres organismes durant l’AF 2018-2019.
Les neuf demandes de consultation reçues ont été traitées au cours de la période de référence.
4. Protection et gestion des renseignements personnels
4.1. Divulgations faites dans l’intérêt public
L’alinéa 8(2)m) de la Loi sur la protection des renseignements personnels autorise la communication de renseignements personnels sans le consentement de l’individu qu’ils concernent dans les cas où des raisons d’intérêt public justifieraient nettement une éventuelle violation de la vie privée, ou lorsque l’individu concerné en tirerait un avantage certain.
Pendant la période visée, 48 demandes de communication de renseignements personnels reposant sur l’alinéa 8(2)m) ont été reçues. Les communications justifiées par des raisons d’intérêt public contenaient des renseignements relatifs aux commissions d’enquête ou aux enquêtes sommaires portant sur la mort de membres des FAC ou sur des blessures graves qu’ils avaient subies, tandis que d’autres portaient sur la communication de renseignements contenus dans des dossiers médicaux du personnel des FAC, des dossiers personnels ou des rapports de la police militaire. Dans tous les cas, les renseignements ont été communiqués aux membres de la famille ou au représentant.
Le Commissariat à la protection de la vie privée a été avisé au préalable des 48 communications justifiées par des raisons d’intérêt public faites au cours de l’AF 2018-2019.
4.2. Atteintes à la vie privée
Le droit à la vie privée est une préoccupation publique constante. En ce qui concerne les articles 4 à 8 de la Loi sur la protection des renseignements personnels, qui gouvernent la gestion des renseignements personnels, le Directeur – Accès à l’information et de la protection des renseignements personnels (DAIPRP) a reçu 104 plaintes pour infraction à l’une ou plusieurs des dispositions qui y sont prévues, soit une augmentation de 20 pour cent par rapport à la période visée par le rapport précédent.
L’équipe d’intervention en cas d’incident relatif à la vie privée du DAIPRP s’est affairée à résoudre 84 plaintes concernant une atteinte alléguée à la vie privée, dont 33 se sont avérées fondées.
Atteintes substantielles à la vie privée
Le SCT définit l’atteinte substantielle à la vie privée comme une violation de renseignements personnels de nature sensible et qui pourrait raisonnablement causer un préjudice ou un dommage sérieux à une personne ou à un nombre élevé de personnes touchées.
La Défense n’a signalé aucune nouvelle atteinte substantielle à la vie privée pour cette période de référence.
4.3. Évaluations des facteurs relatifs à la vie privée
La Défense nationale recueille, utilise et communique des renseignements personnels dans la prestation de programmes et services dont elle est chargée. Conformément à la politique du Conseil du Trésor, le MDN et les FAC procèdent à des évaluations des facteurs relatifs à la vie privée (EFVP) pour déterminer les répercussions sur la vie privée que peut avoir l’administration de ces activités. Une EFVP offre un cadre de travail permettant de connaître le degré de conformité de propositions données relativement à la Loi sur la protection des renseignements personnels et aux politiques pertinentes en la matière, d’aider les responsables des programmes à éviter ou à atténuer les risques d’atteinte à la vie privée ainsi que de promouvoir les choix éclairés dans la conception de programmes et de systèmes.
La Défense nationaleNote de bas de page 1 a réalisé une EFVP pendant l’AF 2018‑2019 relativement au programme décrit ci‑après. Le Ministère est sur le point d’en publier le résumé sur son site Web.
De plus, la DAIPRP continue de prêter conseil et d’apporter son soutien aux organisations de la Défense nationale pour la préparation d’EFVP.
Programme d’examen des agressions sexuelles
À l’appui de l’opération HONOUR, qui vise à éliminer l’inconduite sexuelle au sein des FAC, le ministère de la Défense nationale a lancé le Programme d’examen des agressions sexuelles (PEAS) pour examiner les dossiers d’agression sexuelle jugés non fondés qui ont fait l’objet d’une enquête de la Police militaire. Une équipe d’examen externe (EEE), formée d’intervenants et de représentants de la communauté civile et des FAC, est chargée de mener un examen annuel des dossiers d’enquête jugés non fondés au cours de l’année précédente. L’EEE fait rapport de ses conclusions au Grand Prévôt des Forces canadiennes, formule des recommandations concernant le déroulement des enquêtes et propose des politiques, de la formation ou des pratiques exemplaires pour examen.
5. Plaintes, Vérifications et Examens
5.1. Plaintes provenant du Commissariat à la protection de la vie privée
Au cours de l’AF 2018‑2019, la Défense nationale a reçu en tout 77 plaintes de la part du Commissariat à la protection de la vie privée (CPVP), ce qui correspond à moins de 1 pour cent des demandes traitées durant la période visée.
Pour faire suite à la partie 8 du rapport statistique, qui mentionne les plaintes reçues et traitées aux termes des articles suivants :
- Article 31 : Le CPVP émet un avis officiel lorsqu’il a l’intention d’enquêter sur une plainte concernant le traitement d’une demande présentée en vertu de la Loi. La Défense a reçu 77 de ces avis pendant l’AF 2018‑2019.
- Article 33 : Le CPVP demande aux institutions de présenter des observations supplémentaires dans le cadre d’une enquête en cours sur une plainte. La Défense n’a pas eu à fournir ce genre d’observations officielles par écrit au CPVP pendant la période visée.
- Article 35 : Le CPVP publie un rapport présentant les conclusions de son enquête dans le cas d’une plainte fondée. Pendant la période visée, 61 plaintes se sont avérées avoir un bien‑fondé. Il est à noter que ces plaintes ne font pas nécessairement partie des 77 qui ont été reçues pendant la période visée.
Les décisions concernant les 61 plaintes qui se sont avérées fondées représentent 66 pour cent des conclusions publiées pendant l’AF 2018‑2019. La majorité (56) de ces plaintes étaient de nature administrative (à propos des retards accusés dans le traitement des demandes et des prorogations) et cinq portaient sur un refus (concernant l’application des exceptions ou des documents potentiellement manquants). La Figure 7 montre les motifs de plaintes pour lesquelles des conclusions ont été formulées au cours de la période visée.

Figure 7 : Longue description
Reasons for Complaint
15 plaintes abandonnées, réglées ou résolues
61 plaintes bien fondées, 56 de ces plaintes étaient de nature administrative (à propos des retards accusés dans le traitement des demandes et des prorogations), et 5 portaient sur un refus (concernant l’application des exceptions ou des documents potentiellement manquants)
17 plaintes étaient non fondées
Au cours de la période visée, aucune enquête significative n’a été signalée relativement au traitement des demandes de communication de renseignements personnels.
5.2. Court decisions
Au cours de l’AF 2018-2019, aucune action en justice n’a été intentée à l’égard des demandes traitées par la Défense nationale.
5.3. Examen du programme de l’AIPRP
Pour faire suite à l’examen du programme d’AIPRP entrepris à l’automne 2017, la Défense nationale continue de saisir les occasions d’améliorer la conception, l’efficacité opérationnelle et l’efficience des principaux processus d’AIPRP au sein du Ministère. Des comptes rendus des progrès ont été remis au Comité de vérification de la Défense tout au long de la période visée par le présent rapport. Des réalisations notables ont été faites dans les domaines de la formation et de la sensibilisation ainsi que de la gouvernance de l’AIPRP. Elles sont soulignées dans les sections suivantes.
Les efforts et les améliorations se poursuivront durant la période visée par le prochain rapport. Pour d’autres renseignements au sujet de l’Examen du Programme d’accès à l’information et de protection des renseignements personnels, consulter le site Web de la Défense nationale.
6. Politiques et Procédures
6.1. Politiques ministérielles
Les directives administratives ministérielles du MDN et des FAC sont décrites dans la série de Directives et ordonnances administratives de la Défense (DOAD), produites sous l’autorité du sous ministre et du chef d’état-major de la Défense.
Au cours de la période visée, le MDN et les FAC ont rédigé et révisé plusieurs DOAD qui décrivent les pouvoirs, les responsabilités et les exigences concernant la gestion appropriée des renseignements personnels au sein de l’institution. Ces DOAD devraient être publiées au début de la prochaine année financière.
6.2. Procédures internes
La DAIPRP continue de revoir et d’actualiser les procédures régissant le traitement des demandes de renseignements personnels et la gestion des incidents liés à la vie privée, de consigner les améliorations apportées aux processus et de voir à ce que ces procédures soient alignées sur les politiques et directives du Conseil du Trésor.
Préservations de la preuve en cas de litige et ordonnances de conservation
En plus d’améliorer continuellement les procédures propres à l’AIPRP, la DAIPRP a établi des consignes internes pour faciliter les activités de gestion de l’information dans le cas des demandes visées par une ordonnance de conservation.
Les préservations de la preuve en cas de litige, aussi appelées ordonnances de conservation, sont émises par les services juridiques ministériels à l’endroit des organisations de la Défense lorsqu’un litige touchant de l’information de la Défense nationale est imminent ou en cours. Ces ordonnances indiquent en détail les obligations juridiques à remplir pour préserver les documents pertinents aux fins d’une communication possible, comme l’action en justice peut l’exiger.
D’après les procédures du DAIPRP en ce qui a trait aux préservations de la preuve en cas de litige, des mesures sont prises pour éviter l’élimination habituelle des documents une fois la période de conservation normale échue.
7. Formation et Sensibilisation
7.1. Programme de formation à l’AIPRP de la Défense
La formation ministérielle en matière d’AIPRP a augmenté au cours de cette période de rapport et comprenait la création d’une équipe dévouée de formation et de sensibilisation à l’AIPRP. Une approche en trois volets a été adoptée, dans le cadre de laquelle les ressources en formation du DAIPRP ont servi à la création et à la prestation des éléments suivants :
- des cours d’introduction (soit sur l’AIPRP en général ou sur les notions de base de la protection des renseignements personnels);
- des cours avancés (soit sur l’AIPRP en général ou sur du contenu propre à l’organisation);
- des activités de mobilisation et de sensibilisation relativement à l’AIPRP auprès des diverses branches et directions.
Les cours d’introduction qui avaient été offerts dans les années précédentes ont été à nouveau offerts, de concert avec de nouveaux cours de niveau avancé. Des formations régionales ont aussi été données pendant la période visée à la Base des Forces armées canadiennes Kingston.
7.2. Activités de formation et de sensibilisation
Un total de 90 séances de formation a été offert à environ 1 500 employés de la Défense et membres des FAC sur l’application de la Loi sur l’accès à l’information et de la Loi sur la protection des renseignements personnels, ainsi que sur la gestion adéquate des renseignements personnels relevant de l’institution. Cette formation a été offerte dans le cadre de séances d’AIPRP 101 (cours d’introduction) et d’AIPRP 201 (cours avancés), d’une formation sur GCDocs axée sur la protection des renseignements personnels et de séances de formation ciblées pour des organisations précises de la Défense. La plupart des séances de formation ont été présentées par le personnel du DAIPRP, mais quelques organisations ont également offert leurs propres cours et séances individuelles. Les employés de la Défense et les membres des FAC étaient aussi encouragés à suivre le Cours de base sur l’accès à l’information et la protection des renseignements personnels, offert par l’École de la fonction publique du Canada.
Faisant suite aux efforts de sensibilisation, les employés du DAIPRP ont donné des conseils à des tiers et à des auteurs de demandes au sujet des exigences relatives à la Loi sur l’accès à l’information et à la Loi sur la protection des renseignements personnels, des politiques et directives du SCT et, au besoin, des procédures institutionnelles connexes.
Consultation des officiers de liaison
Au cours de l’AF 2018‑2019 deux assemblées générales sur l’AIPRP ont eu lieu. Les membres du personnel du DAIPRP, les officiers de liaison de l’AIPRP de l’organisation et d’autres représentants ministériels y ont assisté en vue de saluer les réalisations et de discuter de leurs expériences et solutions à diverses questions. L’assemblée a fait l’objet de commentaires positifs, et l’expérience sera répétée tous les ans.
Formation intégrée sur la protection des renseignements personnels
La DAIPRP continue de collaborer avec d’autres organisations de la Défense pour intégrer aux formations qu’elles offrent pour des programmes précis le contenu complémentaire sur les concepts de protection de la vie privée et les pratiques de gestion des renseignements personnels. Au cours de l’AF 2018‑2019, la DAIPRP a participé aux cours suivants :
- Cours de gestion intégrée des conflits et des plaintes (trois séances)
- Cours de conseiller en matière de harcèlement (une séance)
- Cours d’intégration de GCDocs pour les spécialistes de la gestion de l’information (19 séances)
Formation des Services de santé des Forces canadiennes
Les Services de santé des Forces canadiennes (Svc S FC) opèrent un bureau de la vie privée responsable de fournir des conseils et un soutien au Groupe des Services de santé des Forces canadiennes (Gp Svc S FC) au sujet des politiques et des activités touchant les renseignements personnels sur la santé. Conformément à son mandat, le bureau de la vie privée des Svc S FC offre des modules de formation visant à instruire le personnel sur les principes de « Vie privée, Confidentialité et Sécurité » pour favoriser l’utilisation appropriée du Système d’information sur la santé des Forces canadiennes.
Au cours de la période visée, des membres du Gp Svc S FC ont suivi ces modules, et plus de 200 membres du personnel de ce groupe ont assisté à des formations offertes spécialement à l’organisation des Svc S FC.
8. Initiatives et Projets
8.1. Dialogue avec les organisations de la Défense
Au cours de la période visée, une initiative a été mise en œuvre pour nouer le dialogue avec les organisations de la Défense dans le but d’améliorer le rendement et de consolider les relations avec les partenaires au sein du MDN. Les structures, niveaux de dotation, processus et systèmes actuels relatifs aux activités d’AIPRP ont été abordés, de même que les possibilités pour la DAIPRP de prêter son assistance au moyen d’outils de travail, de recherches, de formations et d’autres formes de soutien. À la suite de chaque évaluation, des rapports ont été produits pour chaque organisation, ce qui a fourni au DAIPRP un cadre de détails lui permettant de repérer les économies possibles et les domaines de soutien sur lesquels fonder la planification pour l’année financière suivante.
9. Surveillance de la conformité
La Direction de l’AIPRP surveille régulièrement un certain nombre de paramètres de l’AIPRP et en fait rapport. Au cours de l’AF 2018-2019, on a élaboré un nouveau tableau de bord de rendement dans le but de sensibiliser les dirigeants de la Défense au rendement et aux paramètres de l’AIPRP. En outre, le Ministère reçoit des rapports statistiques sur demande. Le rendement est également comparé à celui des années financières précédentes afin de dégager des tendances. Cette surveillance permet aux équipes des opérations de l’AIPRP de gérer la charge de travail et de déterminer les aspects à améliorer. Les statistiques sur l’AIPRP sont également fournies au secrétaire général sur demande et elles sont souvent accompagnées d’autres éléments clés comme des données sur les ressources humaines.
Actuellement, le délai de traitement des demandes de correction des renseignements personnels ne fait pas l’objet d’un suivi officiel étant donné qu’il est généralement très court. Durant l’AF 2018-2019, la DAIPRP a reçu seulement deux demandes de correction.
10. Coûts d'exploitation relatifs à la protection des renseignements personnels
Le coût annuel d’application du programme de protection des renseignements personnels de la Défense nationale a grimpé de 27 pour cent pour atteindre quelque 3,27 millions de dollars au cours de l’AF 2018-2019.
Il est à noter que le coût de fonctionnement comprend les salaires, les heures supplémentaires, les biens et services, les contrats et toutes les autres dépenses engagées dans les bureaux d’accès à l’information et protection des renseignements personnels. Les coûts associés au temps consenti par les domaines de programme pour chercher et examiner des documents ne sont pas indiqués dans le présent rapport.
L’augmentation globale des coûts d’exploitation s’explique en grande partie par la hausse des dépenses relatives au personnel opérationnel en 2018‑2019 :
- Un montant supplémentaire de 299 500 $ (environ) a été dépensé dans les contrats de services professionnels.
- Un montant supplémentaire de 476 000 $ (environ) a été versé en coûts salariaux.
Grâce à l’attribution de ressources dans ces deux sphères, la Défense nationale a pu traiter 5 000 demandes de plus pendant l’AF 2018‑2019, et ce, malgré le fait que le Ministère ait connu le plus grand nombre total de demandes depuis au moins les dix dernières années.
Défense nationale et les Forces armées canadiennes
Arrêté sur la délégation en vertu de la Loi sur l’accès à l’information et la Loi sur la protection des renseignements personnels
- En vertu de l’article 73 de la Loi sur l’accès à l’information et la Loi sur la protection des renseignements personnels, le ministre de la Défense nationale, à titre de responsable d’une institution fédérale aux termes desdites lois, délègue par les présentes l’autorité d’exercer les attributions d’un responsable d’une institution fédérale que lui confèrent les lois en question aux titulaires des postes indiqués ci-après, ou aux personnes occupant ces postes à titres intérimaire :
- le sous-ministre;
- le Secrétaire général;
- le Directeur - Accès à l’information et protection des renseignements personnels;
- les Directeurs adjoints - Accès à l’information et protection des renseignements personnels.
- En vertu de l’article 73 des lois susmentionnées, le ministre délègue aussi :
- aux titulaires d’un poste de chef d’équipe de l’accès à l’information, ou aux personnes occupant un tel poste à titre intérimaire, l’autorité d’exercer les attributions relatives à ce qui suit :
- L’application de certaines dispositions de la Loi sur l’accès à l’information, à savoir l’article 9; les paragraphes 11(2), 11(3), 11(4), 11(5) et 11(6); les articles 19, 20, 23 et 24; les paragraphes 27(1) et 27(4); l’alinéa 28(1) b), et les paragraphes 28(2) et 28(4);
- La réponse fournie aux demandes présentées en vertu de la Loi sur l’accès à l’information, lorsqu’il existe aucun dossier.
- aux titulaires d’un poste de chef d’équipe des renseignements personnels, ou aux personnes occupant un tel poste à titre intérimaire, l’autorité d’exercer les attributions du responsable d’une institution fédérale aux termes de la Loi sur la protection des renseignements personnels, sauf celles prévues aux alinéas 8(2) j) et m);
- aux titulaires d’un poste d’analyste principal, ou aux personnes occupant ces postes à titre intérimaire, l’autorité d’exercer les attributions relatives à l’application de l’article 26 de la Loi sur la protection des renseignements personnels
- aux titulaires d’un poste de chef d’équipe de l’accès à l’information, ou aux personnes occupant un tel poste à titre intérimaire, l’autorité d’exercer les attributions relatives à ce qui suit :
Copie originale signée par
L’honorable Harjit S. Sajjan, c.p., OMM, MSM, CD, député
Ministre de la Défense nationale
Date 2016-01-12
Annexe B : Rapport statistique sur la Loi sur la protection des renseignements personnels pour 2018-2019
Governement du Canada
Rapport statistique sur la Loi sur la protection des renseignements personnels
Nom de l'institution : Défense nationale
Période d'établissement de rapport : 2018-04-01 au 2019-03-31
Partie 1 : Demandes en vertu de la Loi sur la protection des renseignements personnels
1.1 Nombre de demandes
| Nombre de demandes | |
|---|---|
| Reçues pendant la période d'établissement de rapport | 6 637 |
| En suspens à la fin de la période d'établissement de rapport précédente |
4 183 |
| Total | 10 820 |
| Fermées pendant la période d'établissement de rapport | 9 006 |
| Reportées à la prochaine période d'établissement de rapport | 1 814 |
Partie 2 : Demandes fermées pendant la période d'établissement de rapport
2.1 Disposition et délai de traitement
| Disposition | Délai de traitement | |||||||
|---|---|---|---|---|---|---|---|---|
| 1 à 15 Days |
16 à 30 jours |
31 à 60 jours |
61 à 120 jours |
121 à 180 jours |
181 à 365 jours |
Plus de 365 jours |
Total | |
| Communication totale | 351 | 768 | 288 | 220 | 52 | 141 | 672 | 2 492 |
| Communication partielle | 60 | 1 333 | 336 | 257 | 108 | 316 | 2 275 | 4 685 |
| Exception totale | 17 | 12 | 2 | 0 | 1 | 1 | 2 | 35 |
| Exclusion totale | 0 | 0 | 0 | 0 | 0 | 0 | 0 | 0 |
| Aucun document n'existe | 984 | 219 | 60 | 14 | 8 | 10 | 6 | 1 301 |
| Demande abondonnée | 331 | 59 | 31 | 27 | 6 | 7 | 32 | 493 |
| Ni confirmé ni infirmée | 0 | 0 | 0 | 0 | 0 | 0 | 0 | 0 |
| Total | 1 743 | 2 391 | 717 | 518 | 175 | 475 | 2 987 | 9 006 |
2.2 Exemptions
| Article | Nombre de demandes |
|---|---|
| 18(2) | 0 |
| 19(1) a) | 4 |
| 19(1) b) |
0 |
| 19(1) c) |
28 |
| 19(1) d) |
14 |
| 19(1) e) |
0 |
| 19(1) f) |
0 |
| 20 | 0 |
| 21 | 29 |
| 22(1) a)(i) | 120 |
| 22(1) a)(ii) |
2 |
| 22(1) a)(iii) |
0 |
| 22(1) b) |
15 |
| 22(1) c) |
0 |
| 22(2) | 0 |
| 22.1 | 0 |
| 22.2 | 0 |
| 22.3 | 4 |
| 23(a) | 2 |
| 23(b) |
0 |
| 24(a) |
0 |
| 24(b) |
0 |
| 25 | 0 |
| 26 | 4 679 |
| 27 | 65 |
| 28 | 0 |
2.3 Exclusions
| Article | Nombre de demandes |
|---|---|
| 69(1) a) |
0 |
| 69(1) b) |
0 |
| 69.1 | 0 |
| 70(1) | 0 |
| 70(1) a) |
0 |
| 70(1) b) |
0 |
| 70(1) c) |
0 |
| 70(1) d) |
0 |
| 70(1) e) |
0 |
| 70(1) f) |
0 |
| 70.1 |
0 |
2.4 Support des documents communiqués
| Disposition | Papier | Électronique | Autres |
|---|---|---|---|
| Communication totale | 708 | 1 784 | 0 |
| Communication partielle | 302 | 4 383 | 0 |
| Total | 1 010 | 6 167 | 0 |
2.5 Complexité
2.5.1 Pages pertinentes traitées et communiquées
| Disposition des demandes |
Nombre de pages traitées |
Nombre de pages communiquées |
Nombre de demande |
|---|---|---|---|
| Communication totale | 754 985 | 721 800 | 2 492 |
| Communication partielle | 2 277 773 | 2 240 770 | 4 685 |
| Exception totale | 627 | 0 | 35 |
| Exclusion totale | 0 | 0 | 0 |
| Demande abandonnée | 1 392 | 0 | 493 |
| Ni confirmée ni infirmée | 0 | 0 | 0 |
| Total | 3 034 777 | 2 962 570 | 7 705 |
2.5.2 Pages pertinentes traitée et communiquées en fonction de l'ampleur des demandes
| Disposition | Moins de 100 pages traitées | 101-500 pages traitées |
501-1 000 pages traitées |
1 001-5 000 pages traitées |
Plus de 5 000 pages traitées |
|||||
|---|---|---|---|---|---|---|---|---|---|---|
| Nombre de demandes | Pages communi-quées | Nombre de demandes |
Pages communi-quées |
Nombre de demandes |
Pages communi-quées |
Nombre de demandes |
Pages communi-quées |
Nombre de demandes |
Pages communi-quées |
|
| Communication totale |
1 281 | 27 643 | 611 | 157 283 | 392 | 264 699 | 208 | 272 175 | 0 | 0 |
| Communication partielle | 1 053 | 46 452 | 2 030 | 585 850 | 966 | 696 748 | 635 | 905 727 | 1 | 5 993 |
| Exception totale | 34 | 0 | 1 | 0 | 0 | 0 | 0 | 0 | 0 | 0 |
| Exclusion totale | 0 | 0 | 0 | 0 | 0 | 0 | 0 | 0 | 0 | 0 |
| Demande abandonnée | 486 | 0 | 7 | 0 | 0 | 0 | 0 | 0 | 0 | 0 |
| Ni confirmée ni infirmée | 0 | 0 | 0 | 0 | 0 | 0 | 0 | 0 | 0 | 0 |
| Total | 2 854 | 74 095 | 2 649 | 743 133 | 1 358 | 961 447 | 843 | 1 177 902 | 1 | 5 993 |
2.5.3 Autres complexités
| Disposition | Consultation requise | Estimation des frais | Avis juridique | Autres | Total |
|---|---|---|---|---|---|
| Communication totale | 1 | 1 | 0 | 3 | 5 |
| Communication partielle | 3 | 7 | 0 | 2 | 12 |
| Exception totale | 0 | 3 | 0 | 0 | 3 |
| Exclusion totale | 0 | 0 | 0 | 0 | 0 |
| Demande abandonnée | 0 | 1 | 0 | 0 | 1 |
| Ni confirmée ni infirmée | 0 | 0 | 0 | 0 | 0 |
| Total | 4 | 12 | 0 | 5 | 21 |
2.6. Présomptions de refus
2.6.1 Motifs du non respect du délai statutaire
| Nombre de demandes fermées après le délai statutaire |
Motif prinicipal | |||
|---|---|---|---|---|
| Charge de travail | Consultation externe | Consultation interne | Autres | |
| 4 567 | 3 475 | 1 | 0 | 1 091 |
2.6.2 Nombre de jours de retard
| Nombre de jours de retard |
Nombre de demandes en retard où le délai n'a pas été prorogé |
Nombre de demandes en retard où le délai a été prorogé |
Total |
|---|---|---|---|
| 1 à 15 jours | 224 | 0 | 224 |
| 16 à 30 jours | 204 | 0 | 204 |
| 31 à 60 jours |
380 | 0 | 380 |
| 61 à 120 jours |
225 | 0 | 225 |
| 121 à 180 jours |
142 | 0 | 142 |
| 181 à 365 jours |
584 | 0 | 584 |
| Plus de 365 jours |
2 808 | 0 | 2 808 |
| Total | 4 567 | 0 | 4 567 |
2.7 Demandes de traduction
| Demandes de traduction | Acceptées | Refusées | Total |
|---|---|---|---|
| De l'anglais au français | 0 | 0 | 0 |
| Du français à l'anglais | 0 | 0 | 0 |
| Total | 0 | 0 | 0 |
Partie 3 – Communications en vertu des paragraphes 8(2) et 8(5)
| Alinéa 8(2)e) |
Alinéa 8(2)m) |
Paragraphe 8(5) |
Total |
|---|---|---|---|
| 108 | 48 | 48 | 204 |
Partie 4 – Demandes de correction de renseignements personnels et mentions
| Disposition des demandes de correction reçues |
Nombre |
|---|---|
| Mentions annexées | 0 |
| Demandes de correction acceptées |
2 |
| Total | 2 |
Partie 5 : Prorogations
5.1 Motifs des prorogations et disposition des demandes
| Disposition des demandes où le délai a été prorogé |
15 a) i) Entrave au fonctionnement |
15 a) ii) Consultation |
15 b) Traduction ou conversion |
|
|---|---|---|---|---|
| Article 70 | Autres | |||
| Communication totale | 3 | 0 | 0 | 0 |
| Communication partielle | 9 | 0 | 0 | 0 |
| Exception totale | 0 | 0 | 0 | 0 |
| Exclusion totale | 0 | 0 | 0 | 0 |
| Aucun document n'existe | 0 | 0 | 0 | 0 |
| Demande abandonnée | 1 | 0 | 0 | 0 |
| Total | 13 | 0 | 0 | 0 |
5.2 Durée des prorogations
| Durée des prorogations | 15 a) i) Entrave au fonctionnement |
15 a) ii) Consultation |
15 b) Traduction ou conversion |
|
|---|---|---|---|---|
| Article 70 | Autres | |||
| 1 à 15 jours |
0 | 0 | 0 | 0 |
| 16 à 30 jours | 13 | 0 | 0 | 0 |
| Total | 13 | 0 | 0 | 0 |
Partie 6 : Demandes de consultation reçues d'autres institutions et organisations
6.1 Demandes de consultation reçues d'autres institutions du gouvernement du Canada et organisations
| Consultations | Autres institutions du gouvernement du Canada | Nombre de pages à traiter | Autres organisations | Nombre de pages à traiter |
|---|---|---|---|---|
| Reçues pendant la période d'établissement de rapport | 9 | 225 | 0 | 0 |
| En suspens à la fin de la période d'établissement de rapport précédente | 0 | 0 | 0 | 0 |
| Total | 9 | 225 | 0 | 0 |
| Fermées pendant la période d'établissement de rapport |
9 | 255 | 0 | 0 |
| Reportées à la prochaine période d'établissement de rapport |
0 | 0 | 0 | 0 |
6.2 Recommendations et délai de traitement pour les demandes de consultation reçues d'autres institutions du gouvernement du Canada
| Recommendations | Nombre de jours requis pour traiter les demandes de consultation | |||||||
|---|---|---|---|---|---|---|---|---|
| 1 à 15 jours | 16 à 30 jours | 31 à 60 jours | 61 à 120 jours | 121 à 180 jours | 181 à 365 jours | Plus de 365 jours | Total | |
| Communication totale | 8 | 0 | 0 | 0 | 0 | 0 | 0 | 8 |
| Communication partielle | 0 | 1 | 0 | 0 | 0 | 0 | 0 | 1 |
| Exemption totale | 0 | 0 | 0 | 0 | 0 | 0 | 0 | 0 |
| Exclusion totale | 0 | 0 | 0 | 0 | 0 | 0 | 0 | 0 |
| Consulter une autres institution | 0 | 0 | 0 | 0 | 0 | 0 | 0 | 0 |
| Autre | 0 | 0 | 0 | 0 | 0 | 0 | 0 | 0 |
| Total | 8 | 1 | 0 | 0 | 0 | 0 | 0 | 9 |
6.3 Recommendations et délai de traitement pour les demandes de consultation reçues d'autres organisations
| Recommendations | Nombre de jours requis pour traiter les demandes de consultation | |||||||
|---|---|---|---|---|---|---|---|---|
| 1 à 15 jours | 16 à 30 jours | 31 à 60 jours | 61 à 120 jours | 121 à 180 jours | 181 à 365 jours | Plus de 365 jours | Total | |
| Communication totale | 0 | 0 | 0 | 0 | 0 | 0 | 0 | 0 |
| Communication partielle | 0 | 0 | 0 | 0 | 0 | 0 | 0 | 0 |
| Exemption totale | 0 | 0 | 0 | 0 | 0 | 0 | 0 | 0 |
| Exclusion totale | 0 | 0 | 0 | 0 | 0 | 0 | 0 | 0 |
| Consulter une autre institution | 0 | 0 | 0 | 0 | 0 | 0 | 0 | 0 |
| Autre | 0 | 0 | 0 | 0 | 0 | 0 | 0 | 0 |
| Total | 0 | 0 | 0 | 0 | 0 | 0 | 0 | 0 |
Partie 7 : Délais de traitement des demandes de consultation sur les renseignements confidentiels du Cabinet
7.1 Demande auprès des services juridiques
| Nombre de jours | Moins de 100 pages traitées | De 101 à 500 pages traitées |
De 501 à 1 000 pages traitées |
De 1 001 à 5 000 pages traitées |
Plus de 5 000 pages traitées |
|||||
|---|---|---|---|---|---|---|---|---|---|---|
| Nombre de demandes | Pages communi-quées | Nombre de demandes | Pages communi-quées | Nombre de demandes | Pages communi-quées | Nombre de demandes | Pages communi-quées | Nombre de demandes | Pages communi-quées | |
| 1 à 15 | 0 | 0 | 0 | 0 | 0 | 0 | 0 | 0 | 0 | 0 |
| 16 à 30 | 0 | 0 | 0 | 0 | 0 | 0 | 0 | 0 | 0 | 0 |
| 31 à 60 | 0 | 0 | 0 | 0 | 0 | 0 | 0 | 0 | 0 | 0 |
| 61 à 120 | 0 | 0 | 0 | 0 | 0 | 0 | 0 | 0 | 0 | 0 |
| 121 à 180 | 0 | 0 | 0 | 0 | 0 | 0 | 0 | 0 | 0 | 0 |
| 181 à 365 | 0 | 0 | 0 | 0 | 0 | 0 | 0 | 0 | 0 | 0 |
| Plus de 365 jours | 0 | 0 | 0 | 0 | 0 | 0 | 0 | 0 | 0 | 0 |
| Total | 0 | 0 | 0 | 0 | 0 | 0 | 0 | 0 | 0 | 0 |
7.2 Demandes auprès du Bureau du Conseil privé
| Nombre de jours | Moins de 100 pages traitées | De 101 à 500 pages traitées | De 501 à 1 000 pages traitées | De 1 001 à 5 000 pages traitées | Plus de 5 000 pages traitées | |||||
|---|---|---|---|---|---|---|---|---|---|---|
| Nombre de demandes | Pages communi-quées | Nombre de demandes | Pages communi-quées | Nombre de demandes | Pages communi-quées | Nombre de demandes | Pages communi-quées | Nombre de demandes | Pages communi-quées | |
| 1 à 15 | 0 | 0 | 0 | 0 | 0 | 0 | 0 | 0 | 0 | 0 |
| 16 à 30 | 0 | 0 | 0 | 0 | 0 | 0 | 0 | 0 | 0 | 0 |
| 31 à 60 | 0 | 0 | 0 | 0 | 0 | 0 | 0 | 0 | 0 | 0 |
| 61 à 120 | 0 | 0 | 0 | 0 | 0 | 0 | 0 | 0 | 0 | 0 |
| 121 à 180 | 0 | 0 | 0 | 0 | 0 | 0 | 0 | 0 | 0 | 0 |
| 181 à 365 | 0 | 0 | 0 | 0 | 0 | 0 | 0 | 0 | 0 | 0 |
| Plus de 365 jours | 0 | 0 | 0 | 0 | 0 | 0 | 0 | 0 | 0 | 0 |
| Total | 0 | 0 | 0 | 0 | 0 | 0 | 0 | 0 | 0 | 0 |
Partie 8 : Plaintes et enquêtes
| Article 31 | Article 33 | Article 35 | Article Recours judiciaire | Total |
|---|---|---|---|---|
| 77 | 0 | 61 | 0 | 138 |
Partie 9 : Évaluations des facteurs relatifs à la vie privée (ÉFVP)
Nombre d’ÉFVP terminées : 1
Partie 10 : Ressources liées à la Loi sur la protection des renseignements personnels
10.1 Coûts
| Dépenses | Montant | |
|---|---|---|
| Salaires | 2 622 604 $ | |
| Heures supplémentaires | 38 308 $ | |
| Bien et services | 604 503 $ | |
|
459 468 $ | |
|
145 035 $ | |
| Total | 3 265 415 $ | |
10.2 Ressources humaines
| Ressources | Années-personnes consacrées aux activités liées à la protection des renseignements personnels |
|---|---|
| Employés à temps plein | 35,50 |
| Employés à temps partiel et occasionnels | 0,88 |
| Employés régionaux | 0,00 |
| Experts-conseils et personnels d'agence | 2,25 |
| Étudiants | 1,88 |
| Total | 40,50 |
Tableaux des nouvelles exceptions : Loi sur l’accès à l’information
| Article | Nombre de demandes |
|---|---|
| 22.4 Comité sur la sécurité nationale et le renseignement |
0 |
| 27.1 Loi sur les brevets ou la Loi sur les marques de commerce | 0 |
