Structure organisationnelle – Défense nationale et les Forces armées canadiennes
Sur cette page
- Haute direction
- Fonctions se rapportant au ministre de la Défense nationale
- Fonctions se rapportant au sous-ministre de la Défense nationale et au chef d’état-major de la Défense
- Fonctions se rapportant au sous-ministre de la Défense nationale
- Fonctions se rapportant au chef d’état-major de la Défense
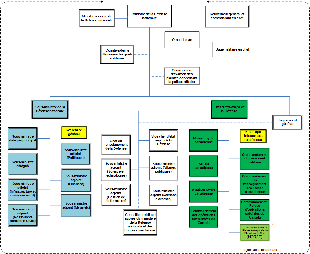
- Structure hiérarchique de haut niveau du ministère de la Défense nationale
Haute direction
Le gouverneur général du Canada est le commandant en chef du Canada. Le MDN est dirigé par le ministre de la Défense nationale, un ministre fédéral. La ministre associée de la Défense nationale est un ministre fédéral qui appuie le ministre de la Défense nationale.
Le sous-ministre de la Défense nationale est le plus haut fonctionnaire du Ministère. Les FAC sont sous les ordres du chef d’état-major de la défense, l’officier le plus haut gradé au Canada. Chacun possède des responsabilités qui lui sont propres :
- Le gouverneur général est responsable de nommer le chef d’état-major de la défense sur la recommandation du premier ministre, de remettre les honneurs militaires, de présenter les couleurs des régiments des FAC, d’approuver les nouveaux emblèmes et insignes militaires et de signer les parchemins de commission.
- Le ministre de la Défense nationale dirige l’ensemble du Ministère et est responsable de tous les enjeux touchant la défense nationale.
- Le ministre associé est aussi responsable des dossiers de la défense, conformément au mandat que le premier ministre lui a confié, et il doit tout particulièrement veiller à ce que les membres des FAC reçoivent l’équipement dont ils ont besoin pour faire leur travail.
- Le sous-ministre est responsable des politiques, des ressources, de la coordination interministérielle et des relations internationales en matière de défense.
- Le chef d’état-major de la défense est responsable du commandement, du contrôle et de l’administration des Forces armées canadiennes ainsi que de la stratégie, des plans et des besoins militaires.
Indépendamment de cette hiérarchie, le Juge militaire en chef, est considéré comme faisant partie du portefeuille de la Défense.
Fonctions se rapportant au ministre de la Défense nationale
- Centre de la sécurité des télécommunications (considéré comme faisant partie du portefeuille de la Défense)
- Chef d’état-major de la Défense
- Comité externe d’examen des griefs militaires (considéré comme faisant partie du portefeuille de la Défense)
- Commission d’examen des plaintes concernant la police militaire (considéré comme faisant partie du portefeuille de la Défense)
- Juge-avocat général (fournit des services juridiques au sous-ministre et au chef d’état-major de la Défense, mais relève du ministre de la Défense nationale pour l’exécution de ses tâches)
- Ministre associée de la Défense nationale
- Ombudsman
- Sous-ministre de la Défense nationale
Fonctions se rapportant au sous-ministre de la Défense nationale et au chef d’état-major de la Défense
- Chef de Renseignement de la Défense
- Chef du personne militaire
- Conseiller juridique du Ministere de la Défense Nationale / Force Canadienne
- Sous-ministre adjoint (Affaires publiques) et Dirigeant principal de la protection de la vie privée
- Sous-ministre adjoint (Recherche et développement pour la défense Canada)
- Sous-ministre adjoint (Services d'examen)
- Sous-ministre adjoint (Services Numériques) et Dirigeant principal - Numérique de la Défense
- Vice-chef d’état-major de la Défense
Fonctions se rapportant au sous-ministre de la Défense nationale
- Centre de soutien et de ressources sur l'inconduite sexuelle
- Chef, Conduite professionnelle et culture
- Garde côtière canadienne
- Secrétaire général
- Sous-ministre adjoint (Finances) et Dirigeant principal des finances
- Sous-ministre adjoint (Infrastructure et environnement)
- Sous-ministre adjoint (Matériels)
- Sous-ministre adjoint (Politiques)
- Sous-ministre adjoint (Ressources humaines – Civils)
- Sous-ministre déléguée de la Défense nationale
- Sous-Ministre délégué principale de la Défense nationale
Fonctions se rapportant au chef d’état-major de la Défense
- Armée canadienne
- Aviation royale canadienne
- Commandement de forces interarmées du Canada
- Commandement de la défense aérospatiale de l'Amérique du Nord (NORAD)
- Commandement des Forces d’opérations spéciales du Canada
- Commandement des opérations interarmées du Canada
- Commandement du personnel militaire
- Commandement du renseignement des Forces canadiennes
- État-major interarmées stratégique
- Marine royale canadienne
Illustration de la structure hiérarchique de haut niveau du ministère de la Défense nationale, allant du ministre de la Défense nationale aux échelons supérieurs de l’organisation.

