Examen systémique des options d’indemnisation pour les réservistes malades et blessés-Rapport

Mandat

Le Bureau de l’Ombudsman (ci-après appelé le Bureau) a été créé en 1998 par un décret en conseil pour accroître la transparence au sein du ministère de la Défense nationale et des Forces armées canadiennes, en plus d’assurer un traitement équitable des préoccupations soulevées par les membres des Forces armées canadiennes, les employés du Ministère et leur famille.
 

L’Ombudsman est indépendant de la chaîne de commandement militaire et des cadres supérieurs civils et relève directement du ministre de la Défense nationale. Le Bureau est une source directe d’information, d’orientation et d’éducation. Il est également chargé d’effectuer des examens et des enquêtes sur les plaintes formulées par les personnes pouvant avoir recours à ses services qui estiment avoir été traitées de façon injuste ou inappropriée par le ministère de la Défense nationale ou les Forces armées canadiennes.

Sommaire  

Le rôle de la Force de réserve a évolué de façon dramatique depuis quelques années, les réservistes devenant de plus en plus une composante critique des Forces armées canadiennes.  Dans toutes les facettes de l’instruction ou de leur travail, les réservistes et les membres de la Force régulière risquent de subir des blessures qui peuvent mettre en péril leur santé et leur emploi futurs.
 

Les enjeux reliés à la question d’indemnités pour les réservistes malades ou blessés ne sont pas nouveaux. En 2008, le Bureau a publié son rapport Des soins sous toutes réserves : une enquête sur le traitement des réservistes blessés, dans lequel sont soulevées les préoccupations quant à l’efficacité et l’uniformité des soins et avantages fournis aux réservistes blessés.
 

Le ministre de la Défense nationale, en réponse au rapport, a émis une lettre dans laquelle il appuyait pleinement les recommandations et donnait son assurance que des initiatives pour régler les préoccupations étaient en cours.
 

En 2012, le Bureau a publié Des soins sous toutes réserves : une enquête de suivi sur le traitement des réservistes blessés, qui soulevait de nouvelles préoccupations quant aux politiques et à l’administration de l’indemnisation de la Force de réserve. Ces nouvelles préoccupations incluent : un processus compliqué, des délais à obtenir une indemnisation, et un manque de sensibilisation vis-à-vis les versements disponibles par le biais de la Loi sur l’indemnisation des agents de l’État.
 

Suivant la parution de ces rapports et, en réponse aux plaintes continues émanant de l’indemnisation de la Force de réserve, le Bureau a lancé, en 2013, son Examen systémique des options d’indemnisation pour les réservistes malades et blessés.
 

Aux fins de ce rapport, l’examen a porté sur trois composantes principales – la gouvernance et l’administration des indemnités de la Force de réserve; ses processus et procédures de déclaration; et le niveau de connaissance et de sensibilisation des réservistes quant à leurs droits relatifs aux indemnités de la Force de réserve et à la Loi sur l’indemnisation des agents de l’État.
 

Lors de l’examen il est devenu apparent :
 

  • Qu’il y a des incohérences au moment de la cessation d’emploi lorsqu’un réserviste est malade ou blessé. En raison de l’absence d’orientation claire sur la façon de faire ou le moment, certains réservistes sont traités injustement.
     
  • Que le processus de demande complexe a entraîné de la confusion, de même que des retards. D’autres retards peuvent se produire compte tenu de l’absence de suivi et de normes de service pour le processus, ce qui complique la tâche du Directeur – Gestion du soutien aux blessés s’il veut s’assurer que les demandes sont réglées en temps opportun. Les conséquences de ces retards peuvent avoir d’importantes répercussions financières, non seulement pour les militaires, mais également pour leurs familles.
     
  • Que les réservistes et les membres de la direction ignorent souvent leurs rôles et responsabilités, les politiques ou les procédures entourant les options d’indemnisation offertes aux réservistes. Cela peut avoir une incidence sur le fait qu’un réserviste présente ou non une demande d’indemnités pour des blessures, mais également sur le délai possible pour avoir accès à l’indemnisation pour les réservistes admissibles.
     

Dans cette optique, le Bureau a mis de l’avant deux recommandations au ministre de la Défense nationale :

  1. Que le ministère de la Défense nationale et les Forces armées canadiennes améliorent la gouvernance et l’administration du processus d’indemnisation de la Force de réserve; et
     
  2. Que le ministère de la Défense nationale et les Forces armées canadiennes prennent des mesures concrètes pour sensibiliser et mieux faire connaître les options d’indemnisation offertes aux réservistes malades et blessés.
     

Table des matières
 

Introduction 

Les réservistes jouent un rôle important au sein des Forces armées canadiennes, tant en sol canadien que sur la scène internationale. Leur instruction et leur emploi, dans toutes leurs facettes, exposent les membres des Forces armées canadiennes à un risque élevé de blessures et de maladies.
 

Au cours des sept dernières années, le Bureau a publié deux rapports sur la prestation de soins aux réservistes blessés. Dans les deux rapports, la question de la complexité associée au processus d’obtention d’indemnités de la Force de réserve était abordée par le biais de la Force de réserve – Indemnité pendant une période de blessure ou maladie (ci-après appelé indemnités de la Force de réserve).
 

Les indemnités de la Force de réserve remplacent les pertes de salaire des réservistes admissibles blessés ou malades en raison d’un incident attribuable au service militaire] et qui perdure au-delà de la période de service pendant laquelle la blessure ou maladie est survenue.1
 

En 2008, le Bureau a publié le rapport Des soins sous toutes réserves : une enquête de suivi sur le traitement des réservistes blessés, qui soulevait des préoccupations relativement à l’efficacité et à l’uniformité des soins et avantages fournis aux réservistes blessés. En 2012, le Bureau a publié le rapport intitulé Des soins sous toutes réserves : une enquête de suivi sur le traitement des réservistes blessés, qui soulevait de nouvelles préoccupations relativement à la politique sur l’indemnisation de la Force de réserve et son administration. Celles-ci portaient sur des allégations d’un processus complexe, des retards dans le traitement des indemnités et un certain degré d’ignorance quant aux droits prévus en vertu de la Loi sur l’indemnisation des agents de l’État.
   

Le rapport de suivi de 2012 réitérait également une recommandation antérieure selon laquelle les évaluations de santé périodiques devaient être offertes aux membres de la Première réserve tout comme à ceux de la Force régulière. Le Bureau a ainsi publié en 2015 l’étude Faisabilité de mener des examens médicaux périodiques pour tous les membres de la Première réserve. Cette étude a été menée en collaboration avec le ministère de la Défense nationale et les Forces canadiennes et est le fruit d’un partenariat avec le Groupe des Services de santé des Forces canadiennes. Le Groupe des Services de santé examine les options afin de répondre à la demande d’évaluation de l’aptitude médicale des membres de la Première réserve afin de savoir s’ils répondent aux exigences opérationnelles. L’approvisionnement des évaluations de santé périodiques aux membres de la Première réserve permettrait aux Forces armées canadiennes de maintenir une condition de base sur la santé de la Force de réserve. Sans les évaluations de santé périodiques, il y a un risque que les réservistes ne soient pas en mesure de déployer rapidement lors d’opérations domestiques, ce qui pourrait entraîner des répercussions sur l’état de préparation opérationnelle. D’autre part, le risque de blessure est très réel si des réservistes malades sont envoyés en opérations domestiques.
 

Le Bureau continue de recevoir des plaintes au sujet de l’indemnisation de la Force de réserve. Ces plaintes, au même titre que les préoccupations antérieures soulevées précisément sur les indemnités de la Force de réserve, ont suscité la création d’un « Examen systémique des options d’indemnisation pour les réservistes malades et blessés » en 2013. L’ancien chef d’état-major de la défense2 a appuyé l’initiative dans une communication à notre bureau.
 

Parallèlement à l’examen des options d’indemnisation offertes aux réservistes malades et blessés, le Bureau a également lancé une enquête à propos des réservistes et des blessures de stress opérationnel. La publication de l’« Examen systémique de la Force de réserve du Canada et des blessures de stress opérationnel » est prévue en 2016.
  

De plus, en 2014, le Bureau a mis en train un projet conjoint avec le Bureau de l’ombudsman des vétérans afin de se pencher sur le processus de transition pour les militaires libérés pour des raisons médicales, y compris les réservistes. Le projet schématisera le processus de transition pour les membres de la Force régulière et de la Force de réserve du moment où ils se voient attribués une catégorie médicale permanente jusqu’à leur intégration au système d’Anciens combattants Canada et ce, après leur libération des Forces armées canadiennes. Le projet devrait être complété en 2016.
   

Table des matières
 

Portée et méthodologie 

Compte tenu des préoccupations soulevées dans les plaintes individuelles ainsi que de celles mentionnées dans le cadre des enquêtes systémiques précédentes, le Bureau a procédé à un examen des options d’indemnisation offertes aux réservistes qui souffrent d’une maladie ou d’une blessure attribuable au service militaire.
  
Le Bureau a effectué un examen :

  • de la gouvernance et de l’administration des indemnités de la Force de réserve;
      
  • du processus et des procédures de déclaration;
     
  • du niveau de connaissance et de sensibilisation des réservistes quant à leurs droits relatifs aux indemnités de la Force de réserve et à la Loi sur l’indemnisation des agents de l’État.
     

L’enquête a commencé en novembre 2013 et incluait un examen des dossiers du Bureau et de l’information recueillie dans le cadre des enquêtes systémiques précédentes. L’équipe a réalisé 51 entrevues auprès de membres de la direction des Forces armées canadiennes dans les trois éléments et d’employés des organisations du Directeur – Réserve des Services de santé, du Directeur général – Rémunération et avantages sociaux et du Directeur – Gestion du soutien aux blessés ainsi que de diverses unités interarmées de soutien au personnel, du Chef – Réserves et cadets, des Anciens Combattants Canada et des commissions provinciales des accidents du travail.
 

Le terme « réservistes » utilisé dans le présent rapport désigne les membres de la Première réserve, à moins d’indication contraire.

Contexte

Classes de service de la Première réserve 

La Force de réserve3 est un élément essentiel des Forces armées canadiennes se composant d’officiers et de militaires du rang qui se consacrent à leurs fonctions surtout à temps partiel et qui peuvent choisir de participer à des tâches et des missions.4 La Force de réserve comporte quatre sous-composantes, dont la plus grande est la Première réserve. Ses membres peuvent être employés dans l’une des trois classes de service de Réserve : classe « A », classe « B » et classe « C ».5
 

Il est important d’établir une distinction entre les classes de service, car les indemnités des réservistes reposeront en grande partie sur la classe de service dans laquelle ils étaient employés au moment où leur maladie ou blessure s’est produite.
 

  • Classe « A » : Courtes périodes de service d’une durée continue maximale de 12 jours civils consécutifs. La majorité des membres de la Première réserve sont en classe « A », servant normalement une soirée par semaine et une fin de semaine par mois.
      
  •  Classe « B » : Périodes de service de 13 jours consécutifs ou plus. Cette classe est utilisée pour des périodes d’emploi temporaires à temps plein, tel que des membres qui entreprennent une formation ou dispensent une formation dans un établissement d’instruction, en appui d’activités de formation ou pour des postes à temps plein au sein d’une unité. Le ministère de la Défense nationale et les Forces armées canadiennes divisent le service de classe « B » en périodes allant jusqu’à 180 jours et plus de 180 jours.6
     
  • Classe « C » : Périodes de service utilisées lorsqu’un membre occupe à temps plein un poste au sein de la Force régulière ou remplit des fonctions opérationnelles approuvées par le chef d’état-major de la défense ou en son nom. 


o   Un militaire peut également être employé dans la classe « C » en service spécial7 lorsqu’il sert dans une zone de service spécial ou au cours d’une opération de service spécial. Le ministre de la Défense nationale peut désigner ces zones ou opérations exposant ou pouvant exposer les militaires à des risques élevés. Ces réservistes peuvent être admissibles à une prolongation du service de classe « C » pour les militaires ayant subi une blessure ou contracté une maladie pendant le service spécial.

Options d’indemnisation offertes aux réservistes blessés

Il y a une panoplie de politiques et de directives qui sont applicables, incluant celles portant sur l’indemnisation, lorsqu’un réserviste est blessé. Une liste détaillée se trouve à l’annexe A.

Les réservistes qui subissent une blessure ou souffrent d’une maladie attribuable au service militaire peuvent avoir droit à des indemnités. Ils peuvent demander une prolongation du service de Réserve classe « C » pour les militaires dont les blessures ou maladies ont été contractées pendant le service spécial, des indemnités de la Force de réserve ou des indemnités au titre de la Loi sur l’indemnisation des agents de l’État.8

 

Il est important de noter que les réservistes ne peuvent être indemnisés par plus d’un programme à la fois. Ils doivent choisir entre les indemnités de la Force de réserve et celles au titre de la Loi sur l’indemnisation des agents de l’État.  

Prolongation du service de Réserve classe « C » pour les militaires dont les blessures ou maladies ont été contractées pendant le service spécial : peut être autorisée pour les militaires déjà employés dans la classe « C » en service spécial, par période de 3 mois, jusqu’à un maximum de 24 mois, ou jusqu’à ce que le militaire9 :

  • soit déclaré physiquement apte au service militaire; 
     
  • reprenne son service actif dans la Force de réserve;
     
  • reprenne son emploi civil occupé avant sa participation dans une zone de service spécial;
     
  • soit en mesure, s’il était étudiant à plein temps avant son déploiement, de recommencer à fréquenter une institution d’enseignement.
     

Pendant une prolongation du service de Réserve classe « C » pour les militaires dont les blessures ou maladies ont été contractées pendant le service spécial, les réservistes sont considérés comme admissibles aux soins médicaux continus fournis par les Forces armées canadiennes.
  

Si le service dans la classe « C » en service spécial a déjà pris fin, les réservistes n’ont plus droit à une prolongation. Même s’ils peuvent être admissibles aux indemnités de la Force de réserve ou aux prestations au titre de la Loi sur l’indemnisation des agents de l’État, ils n’ont plus droit aux soins médicaux complets des Forces armées canadiennes. Ils demeurent cependant admissibles à recevoir des soins pour leurs blessures liées au service.
 

Les indemnités de la Force de réserve indemnisent les réservistes des classes de service de Réserve « A », « B » et « C » dont la blessure ou la maladie est attribuable au service militaire et qui perdure au-delà de la période de service pendant laquelle la blessure ou maladie est survenue.10 Elles remplacent en entier les pertes de salaire militaire et donnent droit aux soins fournis par les Forces armées canadiennes, mais seulement pour la blessure liée au service.
 

L’indemnisation peut continuer, à la discrétion du Ministre, mais ne peut pas être prolongée au-delà de11 :

  • la date de libération, ou
     
  • la date à laquelle le traitement pour la blessure ou la maladie est complété. Un traitement est considéré comme étant complet lorsque le membre est en mesure de reprendre une participation active au sein de la Force de réserve, reprendre l’emploi occupé avant la blessure ou la maladie ou est apte à se trouver un emploi civil, quel que soit celui qui a lieu en premier.

 

 La Loi sur l’indemnisation des agents de l’État indemnise les employés du gouvernement fédéral, y compris les réservistes,12 qui ont subi une blessure au travail. Les commissions provinciales des accidents du travail administrent les demandes et statuent sur celles-ci en conformité avec les lois de leur province respective pour le compte d’Emploi et Développement social Canada. Les prestations offertes au titre de la Loi sur l’indemnisation des agents de l’État peuvent couvrir les pertes de salaire pour les emplois au civil et militaires, jusqu’à un montant maximal établi par chaque province. Elles couvrent également les frais médicaux liés à la blessure au travail.

 

Table des matières
 

Constatations et recommandations

Gouvernance et administration

Il n’existe aucune orientation claire sur la façon de mettre dûment fin aux périodes de service de réserve pour les membres malades ou blessés.
 
L’Instruction du personnel militaire des Forces canadiennes 20/04, Politique administrative pour le service de réserve de classe « A », de classe « B » et de classe « C », est une directive interne visant à uniformiser la gestion de tous les réservistes. La politique fournit des directives générales sur le moment auquel une période de service peut prendre fin. Cependant, elle ne précise pas comment ou quand mettre fin aux périodes de service lorsqu’un réserviste est malade ou blessé.
 

Cela donne lieu à des incohérences dans la façon dont l’unité d’emploi met fin à une période de service. Le Bureau a constaté que, dans certains cas, l’unité d’emploi continuait d’employer le militaire jusqu’à l’expiration de la période de service pour ensuite présenter une demande d’indemnités de la Force de réserve ou au titre de la Loi sur l’indemnisation des agents de l’État. Dans d’autres cas, l’unité d’emploi mettait un terme à la période de service avant sa date de fin. Le militaire risquait ainsi de perdre certains droits. Par exemple, les réservistes en service de classe « B » pendant plus de 180 jours bénéficient du même accès à la gamme complète de soins que les membres de la Force régulière, tant qu’ils sont employés. Toutefois, lorsque leur période de service expire, les réservistes n’ont accès qu’aux soins se limitant à leur blessure ou maladie attribuable au service.
  

Les processus de demande et d’examen relatifs à l’indemnisation de la Force de réserve sont lourds et retardent les décisions relatives aux dossiers.
 
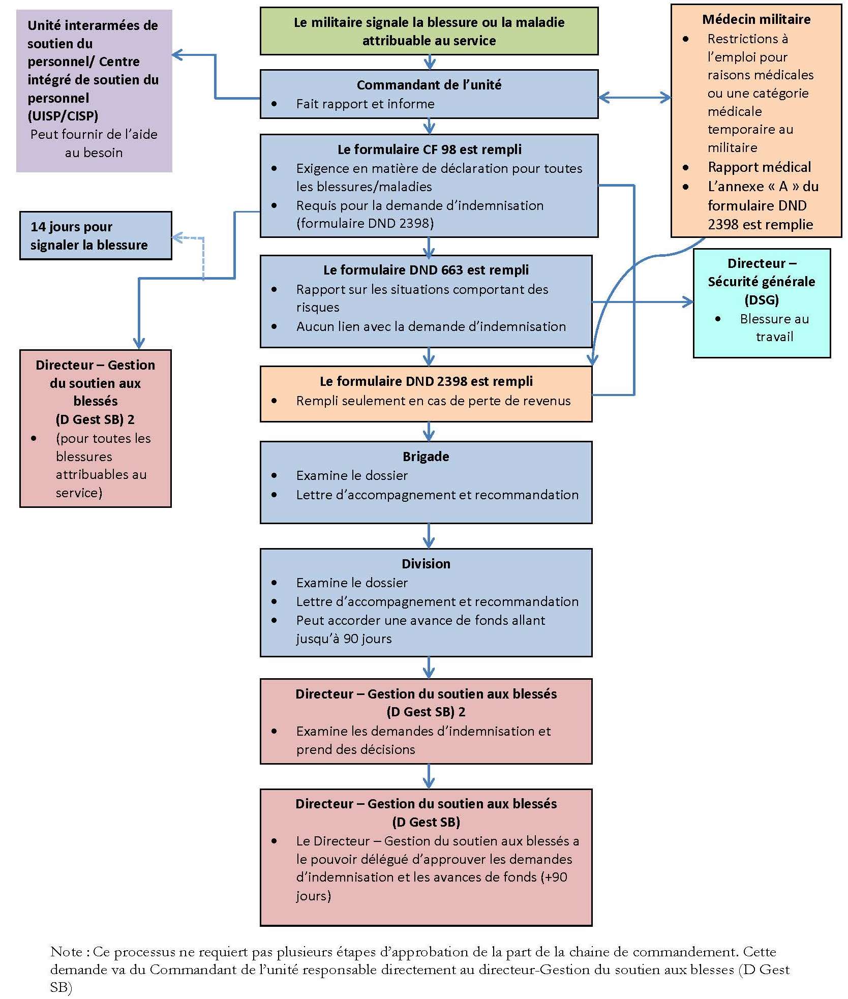
Pour déclarer des blessures attribuables au service ou présenter une demande pour l’une des options d’indemnisation, plusieurs formulaires doivent être remplis (voir l’annexe B pour de plus amples renseignements). Les formulaires varient en fonction du type d’indemnités, de l’élément auquel le réserviste est rattaché (c.-à-d. Armée de terre, Marine ou Force aérienne) ainsi que de la classe de service au moment de la blessure. En raison de la complexité du processus de demande, le Bureau a constaté que des demandes incomplètes sont souvent présentées et que parfois des formulaires sont carrément absents.
 

 

En outre, le processus d’examen des indemnités de la Force de réserve est très long. Lorsqu’un réserviste présente une demande à l’unité, celle-ci est examinée à de multiples échelons au sein de la chaîne de commandement qui émettent chacun des recommandations non contraignantes. Le processus d’examen diffère selon l’élément auquel appartient le membre. La demande est ensuite envoyée à l’organisation du Directeur – Gestion du soutien aux blessés, qui statue sur toutes les demandes d’indemnisation de la Force de réserve.
 

D’autre part, les demandes de prolongation pour un service de Réserve en classe « C » pour les membres dont la blessure ou la maladie est survenue en service spécial ne nécessitent pas le même niveau d’examen. Les demandes pour ce processus passent de l’officier-commandant de l’unité d’emploi directement au Directeur – Gestion du soutien aux blessés. De plus amples renseignements sur le processus de demande pour chaque élément et pour chaque type d’indemnisation se trouvent aux annexes C à G.
 

Compte tenu des divers niveaux d’examen, le traitement des demandes d’indemnisation de la Force de réserve peut accuser un retard allant jusqu’à six mois. En revanche, une demande au titre de la Loi sur l’indemnisation des agents de l’État est traitée dans les 14 à 30 jours approximativement après avoir été reçue de la commission provinciale des accidents du travail désignée.
 

Aucun suivi ni aucune mesure du rendement ne sont en place pour vérifier l’efficacité du processus d’indemnisation de la Force de réserve.
 
Selon une directive du Directeur – Gestion du soutien aux blessés,13 une demande d’indemnisation de la Force de réserve devrait être acheminée à l’organisation pour une prise de décision « dans les meilleurs délais possible et au plus tard dans les trois mois suivant la fin du service de classe de réserve pendant lequel la maladie ou la blessure s’est produite ».
 

La norme de service interne n’est pas accessible facilement ni bien communiquée au sein de la Force de réserve, et le Directeur – Gestion du soutien des indemnités n’a pas la capacité d’en assurer l’application. Après la présentation de la demande, celle-ci doit passer par plusieurs niveaux de la chaîne de commandement; le Directeur – Gestion du soutien aux blessés n’en prend connaissance que lorsqu’elle parvient à son organisation.
 

Qui plus est, la norme de service énoncée dans la directive indique seulement lorsqu’une demande devrait être acheminée au Directeur – Gestion du soutien aux blessés. Elle n’établit pas l’efficacité et l’efficience du processus d’indemnisation de la Force de réserve.

Recommandation 1

Il est recommandé que le ministère de la Défense nationale et les Forces armées canadiennes améliorent la gouvernance et l’administration du processus d’indemnisation de la Force de réserve en :

  • créant une autorité fonctionnelle responsable du processus d’indemnisation de la Force de réserve qui peut renforcer les politiques et les directives applicables qui sont en place;
      
  • modifiant l’Instruction du personnel militaire des Forces canadiennes 20/04 pour assurer la clarté et l’uniformité quant à la cessation de service en raison de blessures et de maladies attribuables au service;
     
  • en harmonisant le processus d’indemnisation de la Force de réserve en : 
    • uniformisant et simplifiant les formulaires;
       
    • s’assurant que les unités transmettent les demandes directement au Directeur – Gestion du soutien aux blessés aux fins de décision, dans les 30 jours suivant la présentation de la demande;

 

  • établissant une directive et ordonnance administrative de la défense afin de codifier le processus d’indemnisation de la Force de réserve comprenant des normes de service ou une stratégie de mesure du rendement pour confirmer l’efficacité du processus en entier.

 

Table des matières
 

Connaissance et sensibilisation

Les options d’indemnisation à la disposition des réservistes malades et blessés sont mal connues.
 
Il est important que les réservistes comprennent les différentes options à leur disposition lorsqu’ils souffrent d’une maladie ou d’une blessure attribuable au service afin qu’ils soient pleinement informés, choisissent la meilleure option pour leur situation et obtiennent une indemnisation financière en temps opportun. De plus, les réservistes doivent savoir que lorsqu’ils reçoivent des indemnités de la Force de réserve ou des indemnités en vertu de la Loi sur l’indemnisation des agents de l’État, ils ont droit seulement aux soins médicaux pour la blessure attribuable au service.

 

Évaluez vos options! Indemnités de la Force de réserve ou Loi sur l’indemnisation des agents de l’État?

L’option qui vous convient le mieux n’est pas fonction de votre grade ou de votre salaire. Que vous soyez caporal ou lieutenant, les deux options sont à votre disposition. Votre décision sera fondée sur votre propre situation d’emploi.

Si vous tirez la majeure partie de vos revenus d’un emploi au civil, vous devriez sans doute présenter une demande au titre de la Loi sur l’indemnisation des agents de l’État. Si vous travaillez à temps plein pour les Forces armées canadiennes, vous pourriez envisager les indemnités de la Force de réserve.

Souvenez-vous, il ne s’agit que de lignes directrices! Si vous avez de la difficulté à prendre une décision sur la meilleure option pour votre situation, demandez de l’aide auprès de votre chaîne de commandement ou de la commission des accidents du travail de votre province.

Voici quelques exemples :

Un réserviste en service de classe « A » occupant un emploi au civil à temps plein peut choisir de présenter une demande au titre de la Loi sur l’indemnisation des agents de l’État puisqu’il obtiendra une couverture pour les deux revenus, civil et de la Force de réserve. Si le même réserviste demande une indemnisation de la Force de réserve, il ne recevra des indemnités que pour le revenu du service de classe « A », qui ne représente généralement que quelques jours par mois.

Un réserviste (en service de classe « A » ou « B ») sans emploi au civil peut choisir de présenter une demande d’indemnisation de la Force de réserve, qui couvrirait la totalité de son revenu du service de classe « A ». Une demande au titre de la Loi sur l’indemnisation des agents de l’État pourra également couvrir son revenu du service militaire. Par contre, selon la province, l’indemnisation pourrait correspondre à 75 à 90 % de son salaire.

Le Bureau a été informé par la direction des unités que les réservistes possèdent des connaissances limitées sur les indemnités de la Force de réserve et la prolongation du service de classe « C » pour les militaires dont les blessures ou maladies ont été contractées pendant le service spécial. Les rôles et responsabilités associés à de tels types d’indemnités sont entre autres mal connus, tant des membres que de la direction, en ce qui a trait à l’accès à ce type d’indemnisation.
 

D’après la direction des unités, les connaissances des réservistes sur la Loi sur l’indemnisation des agents de l’État sont encore plus limitées. Certains membres de la direction des unités ont fait savoir qu’ils estimaient ne pas posséder les outils et la formation nécessaires pour informer adéquatement les réservistes sur les options d’indemnisation offertes.
 

Fait à souligner, la majorité des réservistes a un accès limité ou n’a pas accès au réseau d’information de la Défense interne où se trouvent de nombreuses politiques et procédures internes.

 

« Les commandants d’unités et les superviseurs doivent aussi avoir une connaissance de base du cadre de soins s’ils veulent s’acquitter correctement de leurs responsabilités pour le bien-être de leurs subalternes. Les séances officielles de formation et d’instruction pour le personnel administratif, les articles publiés dans les journaux, les revues, les précis et les guides militaires, les numéros sans frais, les sites Web et autres produits électroniques ou sur support papier, font tous partie des efforts déployés par les FC pour passer le message de manière efficace. »

 – Forces armées canadiennes, Prendre soin des nôtres : une démarche globale pour les soins des militaires malades et blessés des FC et de leurs familles, première publication en mai 2012, page 13, Ottawa. 

Recommandation 2

Il est recommandé que le ministère de la Défense nationale et les Forces armées canadiennes prennent des mesures concrètes pour mieux faire connaître les options d’indemnisation offertes aux réservistes malades et blessés en :

  • rendant les documents, politiques, procédures et formulaires pertinents facilement accessibles sur Internet et sur le réseau d’information de la Défense;
     
  • affectant les ressources nécessaires à l’élaboration et la mise en œuvre d’un plan de communications. Ceci inclurait des activités, produits de communication, calendriers et mesures   pour sensibiliser les réservistes et les informer des options d’indemnisation à leur disposition;
      
  • officialisant la formation sur les indemnités de la Force de réserve et la Loi sur l’indemnisation des agents de l’État et en définissant les rôles et responsabilités pour tous les réservistes, y compris la direction au sein de ces processus.
     

Conclusion

La présente enquête a relevé des incohérences relativement à la cessation d’emploi lorsqu’un réserviste est malade ou blessé. En raison de l’absence d’orientation claire sur la façon de faire ou le moment de cesser l’emploi, certains réservistes sont traités injustement. Les réservistes dont le service prend fin avant l’échéance peuvent perdre la possibilité de demander des prestations et d’avoir accès aux services.
 

La présente enquête a également relevé plusieurs préoccupations relativement à l’administration des indemnités de la Force de réserve. Le processus de demande diffère d’un élément à l’autre. Il inclut plusieurs niveaux d’examen avant d’être statuées par le Directeur – Gestion du soutien aux blessés. Ceci a entraîné de la confusion, de même que des retards. Il est aussi à l’opposé du processus simplifié pour les demandes de prolongation d’un service de classe « C » pour le personnel ayant subi une blessure ou une maladie, lesquelles demandes passent de l’officier-commandant de l’unité d’emploi directement au Directeur – Gestion du soutien aux blessés.
 

D’autres retards peuvent se produire compte tenu de l’absence de suivi et de normes de service pour le processus, ce qui complique la tâche du Directeur – Gestion du soutien aux blessés s’il veut s’assurer que les demandes sont réglées en temps opportun. Les conséquences de ces retards peuvent avoir d’importantes répercussions financières, non seulement pour les militaires, mais également pour leurs familles.
 

Enfin, les réservistes et les membres de la direction ignorent souvent leurs rôles et responsabilités, les politiques ou les procédures entourant les options d’indemnisation offertes aux réservistes. Cela peut avoir une incidence sur le fait qu’un réserviste présente ou non une demande d’indemnités pour des blessures, mais également sur le délai possible pour avoir accès à l’indemnisation pour les réservistes admissibles.
 

Table des matières

 

Annexe A : Politiques et directives

Certaines des directives suivantes sont accessibles seulement sur le réseau d’information de la Défense interne. Si vous ne pouvez obtenir de plus amples renseignements par d’autres sources, veuillez communiquer avec le Bureau pour obtenir de l’aide.

Lois

  •  Loi sur l’indemnisation des agents de l’État (LIAE)
  •  Loi d’indemnisation des militaires ayant subi des blessures
  •  Loi sur les mesures de réinsertion et d’indemnisation des militaires et vétérans des Forces canadiennes
  •  Loi sur les pensions
     

Ordonnances et règlements royaux applicables aux Forces canadiennes (ORFC)

  •     Chapitre 9 des ORFC, Service de réserve
  •     Chapitre 21 des ORFC, Enquêtes sommaires et commissions d’enquête
  •     Chapitre 34 des ORFC, Services de santé
  •     Chapitre 35 des ORFC, Services dentaires

 

Directives sur la rémunération et les avantages sociaux (DRAS)

  • Chapitre 210, Prestations et subventions diverses
  • Chapter 210.72 – Force de réserve – Indemnité pendant une période de blessure ou de maladie

Defence Administrative Orders and Directives (DAOD):

  • DAOD 2020-0, Force de réserve
  • DAOD 5018-0, Militaires blessés et pertes militaires
  • DAOD 5018-2, Rapport en cas de blessures et d’exposition à des substances toxiques
  • DAOD 7002-0, Commissions d’enquête et enquêtes sommaires
  • DAOD 7002-2, Enquêtes sommaires

Ordonnances administratives des Forces canadiennes (OAFC)

  • CFAO 24-1, Pertes – Rapports et mesures administratives

Messages généraux des Forces canadiennes (CANFORGEN):

  • CANFORGEN 074/14 – Force de réserve – Indemnité pendant une période de blessure ou de maladie en vertu de la Loi sur l’indemnisation des agents de l’État (LIAE)
  • CANFORGEN 024/12 – Force de réserve – Indemnité pendant une période de blessure ou de maladie
  • CANFORGEN 213/11 – Rapport sur les situations comportant des risques – Formulaire DND 663
  • CANFORGEN 175/11 – Admissibilité des réservistes aux soins de santé des FC
  • CANFORGEN 114/11 – Affectation à l’Unité interarmées de soutien du personnel/LEPND
  • CANFORGEN 174/07 – Prolongation du service de réserve de classe C pour les militaires ayant subi une blessure ou contracté une maladie pendant le service spécial
  • CANFORGEN 137/07 – Instruction admissible à titre de service spécial
  • CANFORGEN 089/03 – Zones de service spécial (ZSS) et opérations de service spécial (OSS)

Directives et procédures du Directeur – Gestion du soutien aux blessés (D Gest SB)

  • Manuel d’administration des pertes, Prendre soin des nôtres
  • Directive et procédure du D Gest SB 2.01,  Indemnités de la Force de réserve
  • Directive et procédure du D Gest SB 2.02,  Prolongation du service de réserve de classe C pour les militaires ayant subi une blessure ou contracté une maladie pendant le service spécial
  • Directive et procédure du D Gest SB 2.03,  Loi sur l’indemnisation des agents de l’État (LIAE)
  • Directive temporaire, Congé pour voyage à l’extérieur de la zone géographique pendant le versement d’indemnités d’invalidité (indemnités de la Force de réserve)

Directives diverses

  • 6610-2 (D Rés) Lettre du vice-chef d’état-major de la défense « Accès aux soins médicaux – personnel de la réserve », datée du 2 novembre 2011.
  • Instruction du Groupe des services de santé des Forces canadiennes 4090-02, Directive provisoire relative à la prestation de soins de santé au personnel de la Force de réserve
  • Instruction du personnel militaire des Forces canadiennes 20/04, Politique administrative pour le service de réserve de classe « A », de classe « B » et de classe « C »
  • Instruction du personnel militaire des Forces canadiennes 07/03, Zones de service spécial/Opérations de service spécial

 

Annexe B: Formulaires expliqués

Glossaire des formulaires

CF 98 – Rapport de blessure ou de maladie

Le formulaire doit être rempli pour signaler les blessures individuelles subies par des membres de la Force régulière et de la Force de réserve. Une fois rempli, le formulaire est conservé dans les dossiers personnels et médicaux des militaires. Le Directeur – Gestion du soutien aux blessés garde la copie originale en cas de prestations d’Anciens Combattants Canada.

DND 663 – Rapport sur les situations comportant des risques

Le formulaire est utilisé pour signaler les situations comportant des risques qui touchent des membres des Forces armées canadiennes ainsi que des employés civils du ministère de la Défense nationale. L’officier de la sécurité générale utilise ce formulaire pour prévenir et signaler les incidents comportant des risques.

DND 2398 – Force de réserve – Indemnité pendant une période de blessure ou de maladie et DND 2346 – Demande de prolongation du service de réserve de classe « C » pour les militaires ayant subi une blessure ou contracté une maladie pendant le service spécial

Les deux formulaires recueillent des renseignements similaires et sont envoyés au Directeur – Gestion du soutien aux blessés aux fins d’approbation, bien que par des processus différents. Le Directeur – Gestion du soutien aux blessés utilise les formulaires pour établir l’admissibilité d’un réserviste blessé aux indemnités de la Force de réserve ou à la prolongation du service de réserve de classe « C » pour les militaires ayant subi une blessure ou contracté une maladie pendant le service spécial. Les deux formulaires de demande contiennent des déclarations des services médicaux, du militaire et de l’employeur civil.

Utilisation des formulaires

Indemnités de la Force de réserve

Les formulaires suivants doivent être remplis.

  • CF 98 – Rapport de blessure ou de maladie
  • DND 663 – Rapport sur les situations comportant des risques
  • DND 2398 – Force de réserve – Indemnité pendant une période de blessure ou de maladie

Prolongation du service de réserve de classe « C » pour les militaires ayant subi une blessure ou contracté une maladie pendant le service spécial

Les formulaires suivants doivent être remplis.

  • CF 98 – Rapport de blessure ou de maladie
  • DND 663 – Rapport sur les situations comportant des risques
  • DND 2346 – Demande de prolongation du service de réserve de classe « C » pour les militaires ayant subi une blessure ou contracté une maladie pendant le service spécial

Loi sur l’indemnisation des agents de l’État

The following forms are to be completed:

  • CF 98 – Rapport de blessure ou de maladie
  • DND 663 – Rapport sur les situations comportant des risques
  • Documents de la commission des accidents du travail de la province, qui diffèrent d’une province à l’autre

Annexe C : Schéma du processus de prolongation du service de réserve de classe « C » pour les militaires ayant subi une blessure ou contracté une maladie pendant le service spécial

Process May Class C extension

Texte alternatif 
 

 

Annexe D : Schéma du processus de demande d’indemnités de la Force de réserve

Proces Map Army

Texte alternatif
 

Annexe E : Schéma du processus de demande d’indemnités de la Force de réserve – Marine

Process Map Navy

Texte alternatif
 

Annexe F : Schéma du processus de demande d’indemnités de la Force de réserve

Process Map Air Force


 Texte alternative

Annexe G : Schéma du processus de demande au titre de la Loi sur l’indemnisation

GECA Process Map

Texte alternatif
 

Notes de fin de document

[1] Le chapitre 210.72(1) des Directives sur la rémunération et les avantages sociaux stipule qu’« attribuable au service militaire signifie que la blessure ou la maladie doivent être consécutives ou être directement liées au service militaire. Cette signification sera également employée en tenant compte de l’aggravation de la blessure ou de la maladie ».
 

[2] Chef d’état-major de la défense (2012-2015), le général Lawson.
 

[3] De plus amples renseignements sur la Force de réserve se trouvent dans les Directives et ordonnances administratives de la défense 2020-0, Force de réserve.
 

[4] Une mission représente une « activité confiée à une personne, unité ou force par une autorité qui détient le commandement intégral, le commandement opérationnel ou le contrôle opérationnel ». Une tâche est définie comme étant une « activité qui contribue à la réalisation d’une mission ». (Banque de terminologie de la Défense : http://terminology.mil.ca/index-fra.asp#) 

[5] Ordonnances et règlements royaux applicables aux Forces canadiennes, Chapitre 9, Service de réserve et Instruction du personnel militaire des Forces canadiennes 20/04,  Politique administrative pour le service de réserve de classe « A », de classe « B » et de classe « C ». 

[6] La ligne de partage du service de classe « B » autour de 180 jours est un seuil récurrent pour les avantages des réservistes en service de classe « B ». La Loi d’indemnisation des militaires ayant subi des blessures l’énonce comme étant de plus de 180 jours et 180 jours ou moins. Par contre, les politiques et les règlements des Forces armées canadiennes divergent. Certains font état de plus de 180 jours et jusqu’à 180 jours, sans faire mention des durées de service de 180 jours exactement. D’autres politiques et règlements des Forces canadiennes ne disent rien sur la durée des périodes de service de classe « B ». 

[7] Le service spécial est mentionné dans la Loi sur les pensions et est défini dans la Loi sur les mesures de réinsertion et d’indemnisation des militaires et vétérans des Forces canadiennes. Consulter également le CANFORGEN 089/03, Zones de service spécial (ZSS)/Opérations de service spécial (OSS), et l’Instruction du personnel militaire des Forces canadiennes 07/03, Zones de service spécial/Opérations de service spécial. 

[8] Directives sur la rémunération et les avantages sociaux 210.72 (14), Force de réserve – Indemnité en période de blessure ou de maladie. 

[9] Directives sur la rémunération et les avantages sociaux 210.72 (13), Force de réserve – Indemnité en période de blessure ou de maladie, et CANFORGEN 174/07, Prolongation du service de réserve de classe C pour les militaires ayant subi une blessure ou contracté une maladie pendant le service spécial.  

[10] Directives sur la rémunération et les avantages sociaux 210.72 (2), Force de réserve – Indemnité en période de blessure ou de maladie.  

[11] Ibid.
 

[12] Loi sur l’indemnisation des agents de l’État, section 3(1). Cette compensation serait disponible aux réservistes de classe « A », classe « B » ou classe « C » en service de Réserve. 

[13] Directive et procédure du Directeur – Gestion du soutien aux blessés 2.01, Indemnités de la Force de réserve.
 

 Table des matières

Détails de la page

2022-06-23