Modèle d'arbre décisionnel pour la préservation numérique servant à déterminer si les ressources numériques doivent être préservées
Révisé par Ern Bieman
Avis de non-responsabilité
Les renseignements contenus dans ce document sont basés sur la compréhension actuelle des problèmes soulevés. Ils ne s’appliquent pas nécessairement à toutes les situations, et aucune des activités décrites n’assure une protection complète. Bien que des efforts raisonnables aient été faits pour s’assurer que les renseignements sont exacts et à jour, l’éditeur, le Réseau canadien d’information sur le patrimoine (RCIP), n’offre aucune garantie à cet égard et n’assume aucune responsabilité en cas de perte, de réclamation ou de revendication pouvant résulter, directement ou indirectement, de l’utilisation des renseignements ou de la confiance qui leur est accordée. Le RCIP ne cautionne aucun des produits, services ou matériaux indiqués dans ce document ou sur les sites Web externes auxquels ce document pourrait renvoyer. Par ailleurs, il ne fait aucune déclaration à leur sujet. Ces produits, services ou matériaux sont donc utilisés à vos propres risques.
Sur cette page
- Introduction
- Arbre décisionnel pour déterminer si une ressource numérique existante devrait être préservée
- Sous-arbre décisionnel sur la faisabilité technique de préserver des ressources numériques existantes
- Glossaire
- Bibliographie
Introduction
Cet arbre décisionnel sur la préservation numérique aide les établissements du patrimoine culturel à déterminer, parmi les ressources numériques existantes, celles qui devraient être préservées à long terme. L’arbre peut servir à élaborer la politique de préservation numérique de l’établissement (un document clé qui contribue à établir le plan d’action pour la préservation numérique de l’établissement et qui l’appuie) ou à appuyer une politique existante en ce qui a trait aux ressources qui n’y sont pas déjà abordées.
La version de 2021 de cet arbre diffère des versions précédentes puisqu’il comprend un sous-arbre détaillé pour les considérations techniques. Ces considérations sont un condensé des enjeux cernés et enseignés par Joe Iraci et Ern Bieman lors des ateliers régionaux « Supports d’information modernes et préservation numérique » de l’Institut canadien de conservation ayant eu lieu entre 2017 à 2019.
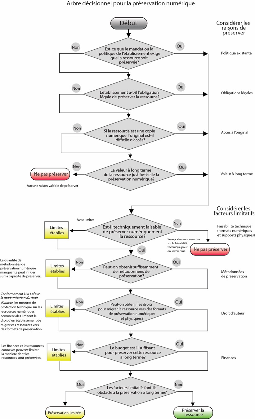
Arbre décisionnel pour déterminer si une ressource numérique existante devrait être préservée

Figure 1. Arbre décisionnel principal pour déterminer si une ressource numérique existante devrait être préservée.
Lorsque les utilisateurs se servent de cet arbre, ils doivent tout d’abord considérer les raisons pour lesquelles une ressource devrait être préservée, c’est-à-dire :
- Politique existante : Une politique de préservation numérique existe peut-être déjà, selon laquelle des ressources numériques de cette nature doivent être préservées. Un document d’orientation connexe (tel le mandat de l’établissement) pourrait aussi suggérer de préserver la ressource.
- Obligations légales : Une entente relative à un don ou à un document semblable pourrait prévoir une condition qui oblige légalement l’établissement à préserver la ressource.
- Accès à l’original : L’objet original (physique) pourrait être difficile d’accès en raison des mesures de préservation, d’un prêt à d’autres établissements ou d’un retrait d’inventaire.
- Valeur à long terme : La valeur à long terme de la ressource pour l’établissement peut justifier à elle seule de la préserver.
Si la réponse est « non » à ces quatre questions, il n’est pas nécessaire de procéder à la préservation, puisqu’il n’existe aucune raison valable de préserver la ressource. En revanche, si la réponse à l’une de ces quatre questions est affirmative, la ressource doit être préservée.
Le reste de l’arbre indique les facteurs limitatifs, et même si aucun d’eux ne devrait empêcher la préservation, ils pourraient déterminer dans quelle mesure une ressource peut être préservée. Les facteurs limitatifs sont les suivants :
- Faisabilité technique : Cet encadré a été élargi en sous-arbre dans lequel trois facteurs techniques sont pris en compte : l’accès à la technologie pour les supports physiques, l’état des supports et l’accès au format numérique et la méthode de migration vers ce format.
- Métadonnées de préservation : Ce terme désigne toute l’information sur la ressource numérique préservée. Elle peut être détaillée et complexe (et comprendre une norme telle que PREMIS [en anglais, Preservation Metadata: Implementation Strategies] pour la mise en place de stratégies de préservation des métadonnées), ou elle peut se limiter à l’essentiel (et n’inclure que les dates de création et de modification et les renseignements sur l’auteur indiqués généralement par les systèmes d’exploitation et les applications utilisées pour créer un fichier). La quantité d’information offerte déterminera le degré d’accès garanti à long terme.
- Droit d’auteur : Cela comprend tous les enjeux liés à l’affranchissement des droits d’auteur. Par exemple, si la ressource numérique est produite de façon commerciale et qu’elle s’accompagne d’une mesure technique de protection pour empêcher la copie, il est illégal, en vertu de la Loi sur la modernisation du droit d’auteur (loi canadienne), de copier la ressource (même aux fins de préservation) sans avoir préalablement obtenu une injonction de la cour. Le cas échéant, il pourrait être logique d’acquérir une seconde copie de préservation, ou de tout simplement limiter l’accès à la copie actuelle. Dans les deux cas, la capacité de garantir un accès à long terme à la ressource sera limitée.
- Finances : Cela comprend les dépenses en espèces pour toutes les ressources ou les activités nécessaires aux activités de préservation. Quand un plan et la technologie de préservation sont déjà en place, les « finances » se rapporteront aux coûts variables (heures de travail supplémentaires, espace disque, etc.) relatifs à la préservation d’une ressource numérique. Par contre, si l’arbre est utilisé pour élaborer une politique de préservation (et le plan subséquent), les « finances » viseront alors les coûts variables et les coûts fixes (technologie choisie, personnel, formation, etc.) et seront un facteur déterminant dans le plan et la technologie choisis. Consulter le diagramme du déroulement des activités qui se trouve sur la page Comment utiliser la Boîte à outils de la préservation numérique pour en savoir plus sur l’ordre des étapes à suivre pour créer des politiques et des plans de préservation.
Si les limitations sont surmontables, l’objectif de la préservation est d’avoir un accès à long terme à la ou aux ressources. À défaut de quoi, il faut les préserver le mieux possible ou établir des priorités de travail en ce qui concerne les autres ressources nécessitant une préservation.
Sous-arbre décisionnel sur la faisabilité technique de préserver des ressources numériques existantes
Un sous-arbre sur la faisabilité technique a été inclus pour illustrer les détails de niveau inférieur dans l’évaluation des enjeux techniques liés à la préservation d’une ressource numérique. Ce sous-arbre, qui est une extension de l’encadré sur la faisabilité technique de l’arbre décisionnel principal, comprend trois enjeux principaux : l’accès à la technologie pour lire un support physique (par exemple, pour lire un disque optique, une bande magnétique ou un support physique similaire), l’état des supports (par exemple, si un support peut être lu en entier ou en partie) et la possibilité de migrer du format actuel à un format de préservation. Ces considérations ne doivent pas être confondues avec les processus techniques qui ont lieu lors de la préservation d’une ressource (il y a d’autres processus, comme la régénération des médias physiques plus vieux ou la création de copies de préservation et d’accès). Ces processus font partie du déroulement des activités au sens large, tandis que les enjeux mentionnés doivent être pris en considération lors du choix de préserver ou non une ressource.

Figure 2. Sous-arbre décisionnel sur la faisabilité technique de préserver des ressources numériques existantes.
Accès à la technologie pour le support
La lecture du sous-arbre commence par l’évaluation des technologies existantes pour avoir accès au support physique dans son format actuel. Un lecteur de bande magnétique, un lecteur de disque laser et un lecteur de disquette sont des exemples de matériel informatique qui deviennent de plus en plus rares. Vous pouvez avoir accès à ce matériel informatique au sein de votre établissement, ou grâce à une source extérieure, comme un organisme partenaire ou un entrepreneur. Si le matériel informatique est inaccessible, il s’agit d’une limite pour la préservation. Dans de telles situations, les supports physiques peuvent souvent être mis en réserve jusqu’à ce que la technologie nécessaire soit accessible, et la considération des autres enjeux de faisabilité technique peut être retardée.
État du support
Si la technologie nécessaire est accessible, l’état du support est ensuite déterminé, d’abord par inspection visuelle, puis par une tentative de lire le support. Si la lecture du support par la méthode habituelle échoue, plusieurs solutions sont tentées selon le type de support et son état. Si le support peut être lu, ou si toute l’information peut être extraite par une solution, alors le prochain enjeu (la migration vers des formats de préservation) peut être considéré. Inversement, si toutes les méthodes d’extraction de l’information (y compris celles tentées par l’aide extérieure) échouent, alors les objets numériques contenus sur le support doivent être considérés comme perdus. Ils ne peuvent être préservés et le support est habituellement jeté. Plus aucune étape du sous-arbre ou de l’arbre décisionnel principal n’est alors nécessaire. Enfin, si une partie de l’information a pu être extraite, alors il s’agit d’une limite, et seule cette partie peut être préservée.
Accès et méthode de migration vers le format numérique
Le dernier enjeu technique porte sur la question de savoir si la ressource peut être sauvegardée dans un format de préservation ou pas. Si le format existant de la ressource numérique n’est pas déjà un format de préservation recommandé, alors il faut établir une méthode de migration. Les méthodes de migration pour les formats plus répandus sont relativement simples, mais les formats exclusifs d’applications plus vieilles et moins connues peuvent être difficiles à accéder et à convertir. Parmi les solutions autres qu’essayer d’ouvrir les fichiers en utilisant les logiciels actuels, nommons l’utilisation d’outils de conversion en ligne, le chargement d’anciennes applications sur des émulateurs ou le chargement d’anciens logiciels sur des machines virtuelles. Si le financement est suffisant et que les détails sur le format des fichiers sont accessibles (habituellement, ils ne le sont pas pour les vieux formats plus rares), ou si le format est assez simple pour être décodé par une inspection, un programmeur professionnel pourrait vous donner un accès partiel ou complet à la ressource.
Une fois ces aspects sur la faisabilité pris en compte (et qu’il a été déterminé que la ressource peut être préservée), l’arbre original devrait être réexaminé pour prendre en compte les facteurs limitants restants.
Glossaire
- accès
- La libération des droits qui permet de numériser une ressource ou de faire une copie d’une ressource numérique existante à des fins de préservation ne donne pas automatiquement à un établissement du patrimoine culturel le droit d’en permettre l’accès. L’utilisation du contenu préservé doit faire l’objet d’une entente préalable avec le détenteur des droits d’auteur.
- affranchissement des droits d’auteur
- L’affranchissement des droits d’auteur comprend l’obtention du droit de faire des copies numériques d’une ressource (si nécessaire et si ce droit n’a pas déjà été accordé), de faire des copies en différents formats et sur différents supports physiques à des fins de préservation numérique, et de donner un accès à cette ressource conformément à la politique de préservation numérique de l’établissement.
- faisabilité technique
- Certains documents sont stockés sur des supports physiques dépassés ou susceptibles de le devenir. Les formats de fichiers (en particulier les formats propriétaires moins fréquemment utilisés) posent aussi problème. Ils sont susceptibles de devenir dépassés et impossibles à lire avec les nouvelles versions des logiciels. Des spécifications techniques (par exemple, les formats de fichiers et les types de supports qui peuvent être utilisés) doivent être établies afin d’assurer que le contenu puisse être converti en un format adapté à la préservation à long terme et que cela puisse être fait de manière à prévenir ou à limiter la perte d’information.
- finances
-
En règle générale, les coûts associés à la préservation d’une ressource numérique en particulier sont inclus dans le projet de numérisation de votre établissement. Cependant, la préservation de certaines ressources particulières peut entraîner des coûts importants (coûts de numérisation quand la ressource n’a pas encore été numérisée, recours aux services d’un programmeur dans le cas d’un logiciel propriétaire complexe, etc.). Les coûts d’entretien des supports physiques et de migration des formats de fichiers inhérents au processus de préservation nécessitent une planification financière à long terme, ils doivent donc aussi être pris en compte.
- métadonnées de préservation numérique
- Ce type de métadonnées sert à décrire les ressources numériques préservées. Les métadonnées de préservation numérique comprennent généralement des fichiers contenant la date de préservation, le nom des personnes qui ont conçu la ressource et assuré sa préservation, le matériel utilisé pour la numérisation, l’historique des changements apportés à la ressource pendant l’étape de la gestion des données, etc. En l’absence de ces renseignements, le contenu peut perdre de son sens et sa préservation peut revêtir un intérêt moindre.
- obligations légales
- Le contenu qui doit être préservé à des fins légales peut comprendre les données financières (relatives à un point de vente, aux revenus, aux dépenses, etc.), les courriels relatifs à des accords, à des ententes ou à des avis et toutes autres données administratives. Il peut aussi comprendre les métadonnées des collections, particulièrement quand elles font l’objet d’obligations légales de préservation et quand aucun autre document relatif à ces métadonnées n’est disponible. Enfin, il peut aussi comprendre des ressources créées en format numérique (par exemple, des ressources qui n’existent sous aucune autre forme) si elles ont été acquises par l’établissement dans une perspective de préservation.
- plan d’action pour la préservation numérique
Le plan d’action pour la préservation numérique est un document de base qui permet d’intégrer toutes les questions relatives aux caractéristiques et aux objectifs d’un établissement dans le domaine de la préservation numérique et de concevoir une stratégie. Le plan doit tenir compte des objectifs en matière de politiques de l’établissement, de ses obligations légales, des finances, des infrastructures organisationnelles et techniques, ainsi que des besoins des utilisateurs. Du plan découlent un certain nombre de stratégies qui, après avoir été évaluées, permettront la recommandation d’un plan d’action contenant :
- une série de mesures visant à assurer la préservation des ressources numériques;
- la désignation des responsables de ces mesures et des ressources nécessaires;
- la méthode et les conditions dans lesquelles ces mesures seront prises.
- politique de préservation numérique
- Votre établissement devrait se doter d’une politique de préservation numérique portant sur des enjeux comme les objectifs qui sous-tendent les activités de préservation numérique, les participants au processus et leurs responsabilités, le type de matériel à préserver, etc. Les Lignes directrices sur l'élaboration d'un cadre stratégique pour la préservation numérique – Version 2.1, utilisées pour concevoir ce genre de politiques, sont présentées dans la Boîte à outils de la préservation numérique du RCIP.
- support
- L’objet physique sur lequel la ressource numérique est stockée, par exemple un disque dur, une disquette, un disque optique ou un ruban d’enregistrement numérique.
- valeur à long terme
- La question de la valeur à long terme est souvent soulevée dans le cadre de la politique de préservation numérique d’un établissement. Si certaines ressources sont exclues en vertu d’une politique, il se pourrait qu’elles méritent tout de même d’être préservées en raison de leur valeur à long terme, que ce soit pour l’établissement ou pour ses parties intéressées.
Bibliographie
British Library. Planning Digital Preservation (en ligne) [page consultée en janvier 2013]. Sur Internet : http://www.bl.uk/blpac/pdf/digitalstartglaspeach.pdf (ce contenu n’est plus accessible).
Conseil canadien des archives. Arbre de décision pour des projets de numérisation, Ottawa (Ontario), Comité de conservation du Conseil canadien des archives, 2002.
Digital Preservation Coalition. « Interactive Assessment: Selection of Digital Materials for Long-term Retention » (en anglais seulement), Digital Preservation Handbook, 2e édition, Glasgow (Écosse), Digital Preservation Coalition, 2015.
Jones, M., et N. Beagrie. Preservation Management of Digital Materials: A Handbook, Londres (Royaume-Uni), The British Library, 2001.
McGovern, N. Y. Lignes directrices sur l’élaboration d’un cadre stratégique pour la préservation numérique – Version 2.1, Réseau canadien d’information sur le patrimoine, s. d. Cet ouvrage est visé par la licence Attribution – Pas d’Utilisation Commerciale – Partage dans les Mêmes Conditions 3.0 non transposé de Creative Commons.
Parliamentary Archives. Digital Preservation Decision Tree (en ligne), Londres (Royaume-Uni), Parliamentary Archives, 2008 (page consultée en janvier 2013). Sur internet : http://www.parliament.uk/documents/upload/digital-preservation-decision-tree.pdf (ce contenu n’est plus accessible).
© Gouvernement du Canada, Réseau canadien d’information sur le patrimoine, 2021
Publié par :
Réseau canadien d’information sur le patrimoine
Ministère du Patrimoine canadien
1030, chemin Innes
Ottawa ON K1B 4S7
Canada
Édition revue et corrigée
Première date de publication : 2013
No de catalogue : CH57-4/25-2021F-PDF
ISBN 978-0-660-40474-5