Demonstrating Aircraft E3 Tolerance to Portable Electronic Devices

Effective Date: 12 April 2016

Reference: TAM Part 2, Chapter 3 and Part 3, Chapter 2, Section 3

OAM, Chapter 3, Para 314

OPI / Telephone: DTAES 6-2 / 819-939-4698

Alternate format



1. Purpose

1.1. This Technical Airworthiness Authority (TAA) Advisory provides guidance on demonstrating that an aircraft can tolerate flight crew and cabin crew use of Non-Transmitting Portable Electronic Devices (PEDs) and Transmitting Portable Electronic Devices (T-PEDs) without adverse electromagnetic interference (EMI) to aircraft systems. Guidance is provided for evaluating the immunity of existing aircraft types and models against broad families of PEDs and T-PED technologies and for making E3 findings of compliance for aircraft certification.

1.2. This TAA Advisory is intended to address:

  1. certification of new aircraft as Tolerant to known PED and T-PED technologies (as part of the Type Certification Process); and
  2. the Process for on-board operation of PED and T-PED technologies, for aircraft not Certified as PED Tolerant.

1.3. This advisory describes a means acceptable to the TAA, but not the only means, to demonstrate compliance with the regulations for aircraft Electro-Magnetic Compatibility (EMC). If you choose to use the means described in this TAA Advisory, then all aspects of it must be followed. An applicant has the right to propose other means of compliance to the TAA for consideration.

Top of page

2. Applicability

2.1. This TAA Advisory applies to both T-PEDs and PEDs, herein collectively referred to as “PEDs”, unless specifically stated, used on Canadian Armed Forces (CAF) aircraft.

2.2. Telecommunication licencing authorities may not authorize cellphone use in aircraft because of adverse effects on the ground network. Civil Regulations regarding the use of cellular services should be considered when addressing operational approval for the use T-PEDs. These regulations fall under the jurisdiction of Industry Canada (IC) and, in the US, the Federal Communications Commission (FCC); they are outside of the scope of this advisory.

2.3. This TAA Advisory complements TAA Advisory 2012-01 – Portable Electronic Devices as Electronic Flight Bags (regulatory reference 3.3.2.e.) and AEPM Procedure EMT04.059 – Certification, Qualification and Technical Airworthiness Clearance of Non-Installed Equipment (regulatory reference 3.3.2.j.), by providing guidance on how to obtain Electromagnetic Environmental Effect (E3) airworthiness certification for PEDs used for all purposes on CAF aircraft, including PEDs used as Electronic Flight Bags (EFBs) and other purposes.

2.4. This TAA Advisory applies to the airworthiness certification process, by providing guidance to verify that equipment used on board aircraft does not cause electromagnetic interference to fleet-specific aircraft systems.

2.5. For other certification requirements which may be applicable, depending on the intended use of the PED, refer to TAA Advisory 2006-04 – Installation of Miscellaneous Non-required Equipment (regulatory reference 3.3.2.k.).

2.5.1. The Operational Airworthiness Manual (OAM), Chapter 3, Paragraph 314, states the following requirement for PEDs:

If a PED is required for use during critical or tactical phases of flight, on the flight deck, for navigation, and/or for transmitting, the PED must be cleared for use IAW the airworthiness clearance process (as if it was an aeronautical product).”

2.5.2. Technical and Operational Airworthiness requirements apply to all PEDs that will be used on board an aircraft as mission equipment, based on: the phase of flight, the location in the aircraft, whether intentionally transmitting Radio Frequency (RF) signals or not; or for other purposes as described in Paragraph 314, Chapter 3 – Portable Electronic Devices of the OAM.

2.6. The Electromagnetic evaluation of PEDs must account for the specific concerns of military aircraft, including: susceptibility to HIRF environments, use in proximity to ordnance and EEDs, specific CNS applications and frequencies and Emissions Security (EMSEC).

2.7. EMSEC is a component of Information Security (IS) and must be considered where a T-PED will be used on CAF aircraft with classified information processing or communication systems. DTAES is required to ensure the security posture of critical IM/IT on CAF aircraft. EMSEC requirements for T-PED use on board aircraft are not addressed in this advisory. The applicant is advised to consult regulatory reference 3.3.3.d, DND/CAF Security Assessment and Authorization Guideline (SAAG). Consideration of EMSEC is required by regulatory reference 3.3.3.b, DND/CAF Security Orders and Directives for Classified Information Systems.

2.7.1. Assessment of ordnance and EED safety margins, with respect to the anticipated electromagnetic field environment of an aircraft resulting from all known sources (including T-PEDs) must be addressed. Assessment for Hazards of Electromagnetic Radiation to Ordnance (HERO) from all on-board RF Transmitters, including T-PEDs, is not addressed in this advisory. The applicant is advised to consult regulatory reference 3.3.2.i, AEPM Division Electromagnetic Environmental Effects (E3) Regulatory and Engineering Services. Assessment of aircraft for HERO is required by regulatory reference 3.3.2.d., Electromagnetic Environmental Effects (E3) Control Within the Canadian Forces (Air).

Top of page

3. Related Material

3.1. Acronyms:

AEPM Aerospace Equipment Program Management

AFM Approved Flight Manual

ALSE Aviation Life Support Equipment

ANSI American National Standards Institute

AOI Aircraft Operating Instructions

CAF Canadian Armed Forces

DTAES Directorate of Technical Airworthiness and Engineering Support

E3 Electromagnetic Environmental Effects

EFB Electronic Flight Bag

EMC Electromagnetic Compatibility

EMI Electromagnetic Interference

EMSEC Emissions Security

HERO Hazards of Electromagnetic Radiation to Ordnance

HIRF High Intensity Radiated Fields

IEC International Electrotechnical Commission

IPL Interference Path Loss

MEF Multiple Equipment Factor

OAA Operational Airworthiness Authority

OAM Operational Airworthiness Manual

OPI Office of Primary Interest

PED Portable Electronic Device

RF Radio Frequency

RFID Radio Frequency Identification

RTCA Radio Technical Commission for Aeronautics

SAAG Security Assessment and Authorization Guideline

TAA Technical Airworthiness Authority

TAC Technical Airworthiness Clearance

TAM Technical Airworthiness Manual

T-PED Transmitting Portable Electronic Device

UWB Ultra-Wide Band

VHF Very High Frequency

VOR VHF Omni Range

WLAN Wireless Local Area Network

WPAN Wireless Personal Area Network

Top of page

3.2. Definitions

3.2.1. The terms used in this advisory are defined according to the current editions of ANSI C63.14 and IEC 60050-161, except as otherwise noted.

  1. Allowance Process. In this advisory, the term “allowance” is used specifically in the context of certification of PEDs and T-PED technologies for use onboard specific aircraft models and configurations. The compliance process outlined in this advisory based on RTCA/DO-294C that is used to demonstrate compliance with the regulations for aircraft EMC is called the “Allowance Process” in order to align with the terminology used in document RTCA/DO-294C (regulatory references 3.3.2.b. and 3.3.2.c.).
  2. Back Door Coupling. RF energy radiated from the PED and coupled directly into the aircraft electrical and electronic equipment or into the wiring that connects to this equipment. This includes directly conducted RF energy from the PED, where there is a direct wired connection from the PED to aircraft power, data, or control system (regulatory reference 3.3.2.b.).
  3. Electromagnetic Compatibility (EMC). The capability of electrical and electronic systems, equipment and devices to operate in their intended electromagnetic environment within a defined margin of safety and at design levels of performance, without suffering or causing unacceptable degradation as a result of EMI (regulatory references 3.3.2.a. and 3.3.1.b.).
  4. Electromagnetic Interference (EMI). Degradation of the performance of an equipment, transmission channel, or system caused by an electromagnetic disturbance (regulatory references 3.3.2.a. and 3.3.2.g.).
  5. Front Door Coupling. RF energy radiated from the PED and coupled directly into the aircraft radio receiver antennas, by means of propagation through aircraft apertures, such as doors and windows. Front door coupling applies only to aircraft radio receivers (regulatory references 3.3.2.b. and 3.3.2.c.).
  6. Interference Path Loss (IPL). The ratio of the power measured at the aircraft radio receiver input to the power measured at the output of the transmitter reference antenna terminals (regulatory reference 3.3.2.b.).
  7. Multiple Equipment Factor (MEF). A multiplying factor, associated with “front door coupling”, which accounts for cumulative effects on the interference level of many PEDs operating simultaneously. It includes the effects of PEDs operating in multiple locations and safety margin (regulatory references 3.3.2.b. and 3.3.2.c.).
  8. Portable Electronic Device (PED). Any piece of lightweight, electrically-powered equipment. These devices are typically consumer electronics devices functionally capable of communications, data processing and/or utility. The definition of PEDs is intended to encompass transmitting PEDs (T-PEDs) (regulatory reference 3.3.2.g.).

Top of page

3.3. Regulatory References:

3.3.1. Military airworthiness regulations:

  1. C-05-005-001/AG-001, Technical Airworthiness Manual (TAM), Part 2, Chapter 3 and Part 3, Chapter 2, Section 3;
  2. B-GA-104-000/FP-001, Operational Airworthiness Manual (OAM), Chapter 3, Para 314.

3.3.2. Other military and civilian airworthiness regulations/advisories:

  1. ANSI C63.14-1998, American National Standard Dictionary for Technologies of Electromagnetic Compatibility;
  2. RTCA/DO-307 (Incorporating CHG 1, 16-Dec-2008), Aircraft Design and Certification for Portable Electronic Device (PED) Tolerance, dated October 11, 2007;
  3. RTCA/DO-294C, Guidance on Allowing Transmitting Portable Electronic Devices (T-PEDs) on Aircraft, dated December 16, 2008;
  4. C-05-055-044/AG-001, Electromagnetic Environmental Effects (E3) Control Within The Canadian Forces (Air);
  5. TAA Advisory 2012-01e, Portable Electronic Devices as Electronic Flight Bags, dated June 2012;
  6. EUROCAE/ED-118, Report on electromagnetic compatibility between passenger carried PEDs and aircraft systems, From EUROCAE WG-58, November 2003;
  7. EUROCAE/ED-130, Guidance for the Use of Portable Electronic Devices (PEDs) on Board Aircraft, From EUROCAE WG-58, December 2006;
  8. IEC 60050-161 International Electrotechnical Vocabulary, Chapter 161: Electromagnetic Compatibility (1990-09);
  9. AEPM AF9000 Procedure EMT04.022, AEPM Division Electromagnetic Environmental Effects (E3) Regulatory and Engineering Services;
  10. AEPM AF9000 Procedure EMT04.059 – Certification, Qualification and Technical Airworthiness Clearance of Non-Installed Equipment;
  11. TAA Advisory 2006-04 – Installation of Miscellaneous Non-required Equipment.

3.3.3. Other Regulations, Policy and Procedures

  1. Policy on Government Security;
  2. A-IM-100-000/AG-001 – DND/CAF Security Orders and Directives for Classified Information Systems;
  3. AEPM AF9000 Procedure EMT09.056, EMSEC Certification and Accreditation for Tactical Air Platforms; *(under review)
  4. DND/CAF Security Assessment and Authorization Guideline (SAAG), Director Information Management – Security, March 1, 2014.

Top of page

4. Discussion

4.1. Background

4.1.1. This advisory describes processes acceptable to the TAA for assessing the EMC of PED technologies against aircraft types and models with the goal of providing EMC certification for the operation of broad families of PEDs and PED technologies, without limitations on the aircraft phase of flight or the operational modes of the PED.

4.1.2. Documents RTCA/DO-307 and RTCA/DO-294C (regulatory references 3.3.2.b. and 3.3.2.c.) provide information and recommendations for the design and evaluation of aircraft for tolerance to interference from PEDs and T-PED technologies.

4.1.3. Document RTCA/DO-294C considers near-term T-PED technologies, such as existing devices enabled with cellular technologies, wireless local area networks (WLANs) and wireless personal networks (WPANs), as well as emerging T-PED technologies, such as active RF identification (RFID) tags, Aviation Life Support Equipment (ALSE), ultra wide band (UWB), transmitting medical devices and picocells for devices enabled by cellular technologies for use on board the aircraft.

4.1.4. RTCA/DO-294C describes processes for evaluating intentionally transmitted T-PED RF communication signals and references RTCA/DO-307 for the processes necessary to evaluate non-intentionally generated RF Radiated Emissions.

4.1.5. The applicant is advised to verify Frequency Band and Range capabilities of the T-PEDs being evaluated and the Frequency bands authorized for carrier use in the intended location(s) of aircraft operations. This is because Frequency Ranges used by T-PEDs are continuing to change and expand, as spectrum allocated to older technologies is released and more spectrum is allocated to newer technologies.

4.1.6. The outputs of the processes described by RTCA/DO-307 are to be compatible, in format and content, with existing certification documentation required to show compliance to regulations that require critical environmental conditions and foreseeable operating conditions be considered in ensuring that equipment, systems and installations perform their intended functions:

  1. a detailed Test or Compliance Certification Report;
  2. appropriate sections of the Maintenance Manual identifying the aircraft PED tolerance level(s);
  3. continued Airworthiness Instructions required to maintain the certified level of PED tolerance;
  4. a Service Letter (Tech Note) with appropriate instructions, denoting the PED tolerance allowances along with special considerations such as references to Maintenance Manual and AFM Supplement information;
  5. the Approved Flight Manual/Supplement (AFM/S), and/or Aircraft Operating Instructions (AOI) should provide appropriate instructions regarding any operational limitations on the use of PEDs, and the PED tolerance allowances of the aircraft.

4.1.7. The outputs of the processes described by RTCA/DO-307 are to be compatible with the existing certification documentation, for the aircraft/fleet being evaluated, which are required to show compliance to regulations that require critical environmental conditions and foreseeable operating conditions be considered in ensuring that equipment, systems and installations perform their intended functions. The outputs of the Certification Process described by RTCA/DO-307 are produced in support of E3 certification for the use of PEDs as mission equipment on aircraft types and models. These, or equivalent, deliverable documents are:

  1. PED Tolerance Assessment Report, including detailed results from Testing and Analyses performed and references to supporting E3 certification evidence for the aircraft, its equipment and systems (as available);
  2. Tech Note, based on the PED Tolerance Assessment, including:

(1) the aircraft’s Level of PED and T-PED Technology Tolerance,

(2) E3 recommendations and conclusions for PED usage, limitations and restrictions;

(3) information and/or instructions for incorporation into applicable airworthiness documentation, such as Aircraft Maintenance Manual(s), Aircraft Flight Manual/Supplement(s) (AFM/S), Aircraft Operating Instructions (AOI); and

  1. continued Airworthiness Instructions, required to maintain the certified level of PED tolerance;

4.1.8. The outputs of the processes described by RTCA/DO-294C are to be compatible with existing certification documentation required to show compliance to regulations that require critical environmental conditions and foreseeable operating conditions be considered in ensuring that equipment, systems and installations perform their intended functions. The outputs of the Allowance Process described by RTCA/DO-294C are produced in support of E3 certification for the use of PEDs as mission equipment. These deliverables are the:

  1. “Allowance Plan Document”; and
  2. T-PED Technology Report Document”.

4.1.9. Alternate advisory material developed by a TAA-recognized Foreign Airworthiness Authority, based on the European guidance documents EUROCAE/ED-188 and EUROCAE/ED-130, may also describe a means acceptable to the TAA to demonstrate compliance with the regulations for aircraft EMC. This will be considered on a case-by-case basis.

4.1.10. EUROCAE documents ED-118 and ED-130 (regulatory references 3.3.2.f. and 3.3.2.g.) provide procedures, recommendations, information and guidance compatible with RTCA documents DO-307 and DO-294C (regulatory references 3.3.2.b. and 3.3.2.c.).

4.1.11. Any of the recommended assessment processes may identify specific restrictions that are required in order to prevent interference with aircraft systems caused by the use of specific features, frequencies, etc., of PED on an aircraft type. Where the EMC TAC of a PED requires restrictions be placed on the operation of the PED or restrictions be placed on operation of aircraft systems or equipment, during use of the PED on the aircraft, include these restrictions in the AFM and/or AOI as appropriate.

4.1.12. The TAA maintains a database of EMI-evaluated items titled: “Carry-On Equipment (Including PEDs, T-PEDs and Mission Kit Devices) Guidance for Use on CF Aircraft”, which defines allowable usage of specified PEDs that have been determined to be acceptable, with restrictions or conditions, for use on CAF aircraft based on aircraft class (i.e., rotary wing, small fixed wing, large fixed wing). This database includes PEDs for all applications, including EFB use. Contact the OPI of this advisory for assistance with PEDs that have been assessed.

Top of page

4.2. Certification Process for PED Tolerant Aircraft

4.2.1. Guidance for achieving Type Certification of an aircraft as PED Tolerant to known PED technologies, via aircraft design and certification activities, is provided in RTCA/DO-307.

4.2.2. Apply the guidance provided in RTCA/DO-307 to the following aircraft design and certification activities:

  1. New aircraft Type Certification;
  2. Modifications to aircraft previously Certified as PED Tolerant;
  3. To aircraft not previously Certified as PED Tolerant; and
  4. Instructions for Continued Airworthiness.

Top of page

4.3 Overview of the Aircraft PED Tolerance Certification Process

4.3.1. The Certification process has two fundamental technical activities summarized below:

  1. Identify the RF Susceptibility levels of aircraft systems and equipment:

(1) Define aircraft system and/or equipment RF Susceptibility requirements necessary to provide tolerance to RF from intentionally transmitting PEDs (back door Interference);

(2) Use the test approaches recommended in RTCA/DO-307 for evaluation of aircraft system RF Susceptibility;

(3) Verify the new aircraft system and/or equipment complies with the defined RF Susceptibility requirements.

  1. Identify the Interference Path Loss parameters for each PED/aircraft system set:

(1) Determine the IPL required between aircraft radio receivers and PEDs that emit spurious RF (front door interference);

(2) Use manufacturer’s data and/or lab test results on EMI Source and Victim equipment to determine the IPL requirements;

(3) Alternately, use the IPL targets provided in RTCA/DO-307 for the applicable aircraft systems to determine the IPL requirements;

(4) Use the test methods recommended in RTCA/DO-307 for measurement of aircraft IPL levels; and

(5) Verify that the measured aircraft IPL is more than the identified IPL requirement.

4.3.2. Consider the following criteria and methods from RTCA/DO-307 and seek agreement on the approaches planned for demonstrating compliance to aircraft design certification regulations early in the requirements definition and design phases for new and modified aircraft:

  1. Front Door MEF;
  2. Target IPL by Receiver;
  3. Aircraft IPL measurement technique;
  4. Test approaches for verifying PED back door aircraft system RF susceptibility; and
  5. PED front door coupling interference path loss test methods.

4.4. Allowance Process for T-PED Usage Aboard Aircraft

4.4.1. Follow this process to allow the use of PEDs and T-PEDs as mission equipment, for aircraft not Type Certified as PED Tolerant, when initial aircraft certification data is insufficient to meet the requirements for TAA E3 Certification. Consider the effects of both intentionally generated RF Emissions and non-intentionally generated RF Emissions in the allowance process for on-board operation of PEDs and T-PEDs.

4.4.2. RTCA/DO-294C provides guidance for determining if on-board operation of T-PED technologies, for aircraft not Type Certified as PED Tolerant, may be allowed. The process is described in RTCA/DO-294C as “Allowance”, as opposed to “Certification” (see definition 3.2.1.a.).

4.4.3. Follow the steps listed in this section, from RTCA/DO-294C’s “Allowance Process”, to demonstrate compliance with the regulations for aircraft EMC in order to support certification of PEDs and T-PED technologies for use onboard aircraft models and configurations.

4.4.4. Use the process outputs identified by RTCA/DO-294C as the “Allowance Plan” and the “T-PED Technology Report” as the project deliverables which are produced to support the E3 aspects of Airworthiness Approval and Certification.

4.4.5. Develop separate “Allowance Plans” for each significantly different aircraft configuration and logical grouping of T-PED Technologies. Ensure that both technical and operational aspects of T-PED use on aircraft are addressed.

Top of page

4.5 Overview of the RTCA/DO-294C T-PED Allowance Process

4.5.1. Develop the Project Plan using the following outline as a guide to the T-PED Allowance Process recommended in RTCA/DO-294C. The outputs of the Allowance Process are the “Allowance Plan” and the “T-PED Technology Report”.

  1. Gather “Input” Information:

(1) Define and characterize T-PED Technologies for evaluation:

(a) Cellular RF technologies and frequency bands, various WiFi and other wireless network interface technologies and frequency bands, low power EM interfaces such as Bluetooth and near field communication.

(2) Define and characterize aircraft models for evaluation:

(a) One aircraft model can have derivatives that vary in overall length and width, door and antenna locations, and aircraft equipment component design;

(b) Technical information related to aircraft configuration should include the IPL’s, when available, and the aircraft equipment list and associated electrical interfaces – wiring, installation and interior configuration.

(3) Document planned aircraft-specific T-PED usage scenarios:

(a) Usage allowance per phase of flight;

(b) Number of on-board devices and active users;

(c) On-board network access points or hubs;

(d) Locations of T-PEDs in aircraft.

(4) Identify and obtain applicable existing data:

(a) Existing IPL, aircraft configuration or T-PED data may be available for previously evaluated aircraft to support an acceptable paper analysis;

  1. Develop the “Allowance Plan”, including:

(1) T-PED characterization matrix;

(2) Airplane model/sub-model identification and characteristics;

(3) Aircraft specific T-PED usage, crew training, and cabin and flight crew notification procedures;

(4) EMC and IPL determination approach;

(5) Schedule; and

(6) Description of the content and format for the T-PED technology report.

  1. Coordinate with regulatory authorities for agreement:

(1) Seek agreement with the TAA on the content of, and processes defined in the “Allowance Plan”, prior to proceeding with analysis and testing.

  1. Perform EMC and IPL Analysis and/or Testing:

(1) Perform an EMC analysis between the T-PED’s intentionally radiated RF Emissions and the required performance of aircraft systems, including analysis of the IPL, using any existing applicable data;

(2) Conduct lab and/or aircraft testing for combinations of T-PED’s and Aircraft Systems.

(3) Determine the on-aircraft IPL, where the analysis data indicates a potential susceptibility or is insufficient to clearly show tolerance to the T-PED Technology.

  1. Perform Analyses:

(1) Evaluate aircraft system performance in terms of front-door and back-door susceptibility;

(2) Perform analyses using the methods described in RTCA/DO-294C;

(3) Analysis should be used, where prudent to do so, in order to limit the amount of laboratory and on-aircraft testing that is required by the allowance process;

(4) For situations of particular concern, or where paper analysis would be insufficient, perform onaircraft measurements using the procedures described in RTCA/DO-294C.

  1. Conduct Testing:

(1) Use laboratory testing when it is necessary to establish the intentionally radiated RF emissions profile of a new T-PED Technology;

(2) Use laboratory testing to establish the unintentionally radiated RF emissions profile of new T-PED/PEDs (or where not otherwise available);

(3) Use the recommendations of RTCA/DO-294C to produce the detailed test procedures, for combinations of T-PED Technology and aircraft systems, that require the evaluation of aircraft system performance by means of on-aircraft front-door and back-door EMC testing;

(4) Perform on-aircraft IPL testing and measurements where laboratory testing has established the RF radiated emissions profiles of new PEDs and T-PED Technologies.

  1. Perform Risk/Safety Assessment and Mitigation:

(1) Perform a risk analysis on any identified electromagnetic interference or susceptibility issues that have been identified by the analyses and tests conducted;

(2) Use the risk analysis to establish if:

(a) the risk of adverse effects is negligible and therefore does not require any mitigation;

(b) the risk of adverse effects is not negligible, but may be manageable;

(c) the risk of interference-induced adverse effects to aircraft system(s) is significant and not manageable.

(3) For manageable risks, develop and document the procedures by which the risk(s) will be managed, and provide assessment for any residual risk(s).

(4) For significant risks that are not manageable, clearly document the prohibition for the use of the T-PED Technology under consideration;

(5) Where the risk of adverse E3 resulting from the use of T-PEDs on-board has been assessed as manageable, include in the AFM and/or AOIs all instructions, limitations and restrictions on the allowable use of T-PEDs on-board, which may relate to use during particular aircraft phases of flight or to the operation of functions and features of the T-PED;

  1. Prepare the “T-PED Technology Report”, Containing:

(1) Justification of any deviations from the regulatory approved allowance plan;

(2) Aircraft systems identification;

(3) Aircraft IPL;

(4) Aircraft HIRF characteristics;

(5) Determination of MEF;

(6) Analysis;

(7) Laboratory Testing;

(8) Airplane testing;

(9) Similarity to other tail numbers;

(10) Risk and mitigation;

(11) Operational Procedures; and,

(12) Aircraft Certification and Operational Authority's (1 CAD, DTAES) position to allow or prohibit.

  1. Coordinate with Regulatory Authorities:

(1) The project deliverables, consisting of the “Allowance Plan”, the “T-PED Technology Report” and any necessary supporting documentation, reports and/or information, should be delivered to the TAA and OAA for evaluation in order to satisfy the requirements of the CAF Airworthiness Process.

  1. Establish Policy to “Allow” or “Prohibit”:

(1) Technical and Operational Airworthiness authorities have the mandate to issue the required Technical and Operational Approval(s) to allow the use of T-PED(s) and/or T-PED Technologies on CAF Aircraft.

(2) The project deliverables only support the E3 aspects of Airworthiness Approval and Certification.

  1. Initiate Long Term Data Collection:

(1) Following any granting of allowance for on-board operation of T-PEDs it is recommended that any case of observed in-flight EMI, which is suspected to be caused by the on-aircraft use of an approved PED, be documented by the flight crew by recording the information listed in para 4.7. – Reporting Interference from a PED.

Top of page

4.6. Other Considerations

4.6.1. Human Factors requirements, such as stowage of a loose item, also need to be addressed in the context of onboard PED usage, however they are not related to the assessment of electromagnetic compatibility. Although they are discussed in RTCA/DO-249C, these factors are not the subject of this advisory.

Top of page

4.7. Reporting Interference from a PED

4.7.1. In the case of observed in-flight EMI, which is suspected to be caused by the on-aircraft use of an approved PED, document the incident by recording the following information as a minimum:

  1. Flight Information: aircraft type, aircraft registration number (tail number), time of incident, aircraft location (VOR bearing/DIST/LAT/LONG), altitude, weather conditions, pilot name;
  2. Description of the interference: effects on indicators, audio systems, duration and severity, affected system and operating frequency/channel;
  3. Action(s) taken by crew to identify the source of interference;
  4. Identification of the PED suspected of causing the interference: description, make, model, serial number, manufacturer, mode(s) of operation (or use of PED), location of PED in aircraft, connections to other equipment (aircraft power, remote antenna, avionics equipment/system); and
  5. Any other pertinent information.

Top of page

4.8. Technical Airworthiness Process Overview

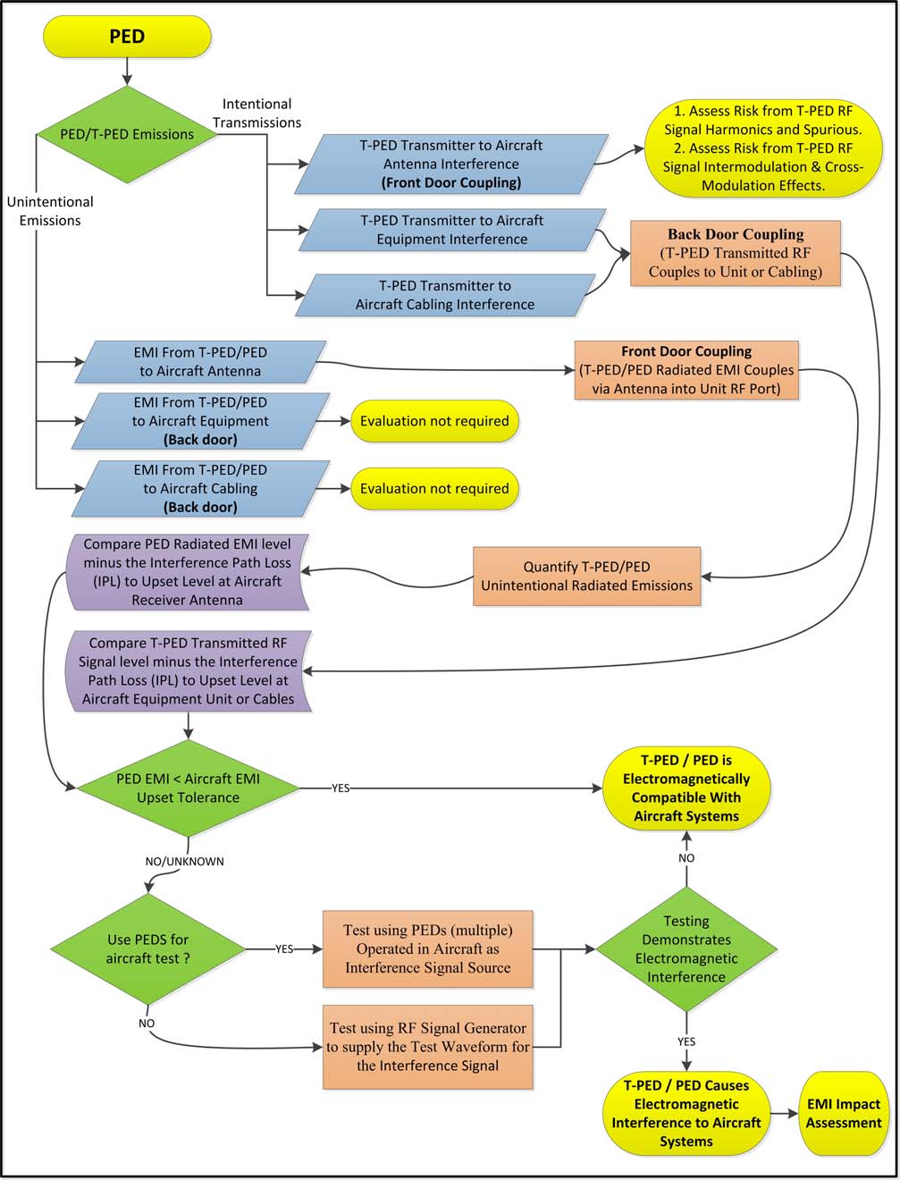
4.8.1. A graphic overview of the process for PED EMC Safety of Flight is illustrated in Figure 1: PED E3 Clearance Process Flowchart.

4.8.2. The process flowchart is applicable to each aircraft make and model for PED use.

Graphic overview of the process for Portable Electronic Devices Electromagnetic Environmental Effects Clearance

The flowchart provides a graphical representation of the activities to be performed in order to demonstrate Aircraft E3 Tolerance to PEDs, as described within the text of this Advisory. The process as illustrated applies to all aircraft and PED types, identifies when evaluation is not required, when risk assessments and impact assessments are required, whether back door and/or front door coupling are to be evaluated, what type of testing is required and states the decision criteria for certification of aircraft as E3 Tolerant to PEDs.

Figure 1. PED E3 Clearance Process Flowchart

Top of page

Page details

2016-04-28