Comment bâtir un programme de gestion de l'incapacité : Les étapes
Obtenir de la direction et des syndicats un engagement de longue durée à l'égard du Programme de gestion de l'incapacité. Pour mettre en place un tel programme, il y aurait lieu de constituer une équipe de mise en œuvre à laquelle participeront activement les intervenants.
Étape 2 : Évaluation–Établir un profil du milieu de travail afin de faciliter la prise de décisions
Analyser le milieu de travail afin de dresser l'historique des accidents ou des maladies et de déterminer les pratiques actuelles de retour au travail. Utiliser les résultats pour déterminer le niveau de soutien nécessaire à la mise en œuvre du programme, cerner les secteurs préoccupants et établir un niveau de référence permettant de surveiller les résultats du programme.
La réussite du programme de gestion de l'incapacité repose sur les ressources qui lui sont réservées. Il est souvent utile et recommandé de consulter l'équipe de mise en œuvre quand vient le moment de choisir les ressources humaines appropriées. Voir les descriptions de travail à l'égard de la gestion de l'incapacité élaborées pour une gamme d'organisations de taille variable.
Étape 4 : Élaboration d'un cadre
Un cadre décrira l'approche du ministère en matière de gestion de l'incapacité. Plus particulièrement, il fera état des politiques et des obligations juridiques, définira clairement les rôles et les responsabilités et précisera les attentes à l'égard du programme. Il est important que ce cadre établisse les moyens à prendre pour assurer une disponibilité uniforme des services de prévention, d'adaptation et d'aide au rétablissement.
Étape 5 : Gestion faite de collaboration
Une équipe intégrée a besoin de mécanismes de soutien adéquats pour faciliter la gestion efficace de l'incapacité.
Les modèles varient selon la taille de l'organisation et son emplacement. Les membres de l'équipe doivent comprendre la gamme de services disponibles et y avoir accès facilement.
Étape 6 : Renforcement des capacités
Formation
- Il est essentiel de donner de la formation à la direction, aux employés et au comité.
Sensibilisation
- L'accès est amélioré lorsque les programmes et les services disponibles sont connus de tous. Des plans de communications adéquats font partie intégrante de la gestion de l'incapacité.
Étape 7 : Mesure des résultats
Des mécanismes ministériels internes doivent être mis en place afin de recueillir des données à jour, pertinentes et fiables sur l'amélioration continue des résultats.
Grâce à une surveillance et une évaluation constantes, l'amélioration continue peut rendre le programme plus souple et plus efficace.
« Le gouvernement du Canada s'est donné pour objectif d'avoir un effectif renouvelable et abordable au fil du temps. »
—Composante du Cadre de responsabilisation de gestion liée aux personnes, résultat 11.3
Étape 1 : Engagement
Engagement à long terme
Le Dix-huitième rapport annuel au Premier ministre sur la fonction publique du Canada du greffier du Conseil privé établit ce qui suit : « Un milieu de travail moderne et sain favorise la productivité, un effectif plus mobilisé et l'atteinte de meilleurs résultats pour les Canadiens. Les administrateurs généraux et les gestionnaires ont la responsabilité de créer un milieu de travail qui favorise le mieux-être, le bien-être et la productivité de nos employés. »
La gestion de l'incapacité est un engagement à long terme. Elle doit être soutenue par la direction, qui montre ainsi son engagement envers la santé, le bien-être et la productivité des employés (voir Principes de base de la gestion de la santé et du mieux-être des employés).
Obtenir la participation des syndicats
Au gouvernement fédéral, les programmes de gestion de l'incapacité qui ont produit les résultats attendus ont nécessité la participation active des syndicats.
Pratiques prometteuses
Le ministère de la Défense nationale (MDN) a publié une déclaration conjointe
Le MDN et les syndicats ont signé une déclaration nationale conjointe dans laquelle ils s'engagent à atteindre des cibles et des objectifs.
Soutien visible
La réussite de la gestion de l'incapacité repose sur l'engagement de tous les intervenants, et elle est plus susceptible de se réaliser lorsque les cadres supérieurs manifestent leur engagement en assistant aux événements, en exprimant leur soutien par l'entremise de lettres d'information ou de bulletins internes, en discutant régulièrement de la gestion de l'incapacité aux éunions de la direction et, de façon générale, en l'intégrant à la culture de l'organisation :
- Plan d'activités
- L'intégration de la gestion de l'incapacité au plan d'activités ministériel permet de faire avancer le dossier et de lui donner plus de visibilité au moment où les ressources sont connues et où l'engagement de l'organisation a été confirmé.
- Directives, politiques et stratégies
- Service correctionnel Canada (SCC)
- La Directive du commissaire du SCC confirme le soutien ministériel à la gestion rapide et active de tous les cas de retour au travail. Programme de retour au travail du SCC.
- Service correctionnel Canada (SCC)
- Conférer une autorité véritable au processus
- Un groupe, par exemple, un groupe directeur, qui a l'autorité nécessaire pour prendre des décisions et qui a un accès direct aux décideurs de niveau supérieur confirme, pour l'ensemble de l'organisation, que c'est bien ainsi que le ministère fonctionne.

Figure 1 - Version textuelle
Cette image est la reproduction d'une affiche faisant la promotion du retour au travail au ministère de la Défense nationale, qui se lit comme suit :
Votre équipe manque-t-elle un joueur clé à cause d'une blessure ou d'une maladie? Contactez votre conseiller du Programme de retour au travail pour plus d'information. Un retour au travail réussi est basé sur : la communication – restez en contact; la collaboration – développez une solution gagnant-gagnant; la confiance – compatissez avec la personne.
Étape 2 : Évaluation –Établir un profil du milieu de travail pour faciliter la prise de décisions
En évaluant les besoins d'un ministère ou d'un organisme et en établissant un profil du milieu de travail, il est important d'examiner les statistiques sur les accidents, les blessures ou les maladies, notamment :
- le nombre d'accidents par année (sur une période de trois à cinq ans);
- les types d'accidents et de maladies;
- les journées perdues à cause d'accidents ou de maladies;
- le nombre d'employés touchés;
- le nombre de demandes présentées entraînant ou non une perte de temps :
- l'approche visant à faciliter la réintégration des employés qui retournent au travail à la suite d'un accident ou d'une maladie;
- l'aide au rétablissement actuellement offerte aux employés qui retournent au travail;
- les renseignements sur les accidents du travail et les maladies professionnelles, y compris la nature et la source.
«Pour créer un milieu de travail sain, une entreprise doit examiner les zones d'influence les plus propices à l'intervention et les processus d'intervention les plus efficaces pour les employeurs et les travailleurs. » [traduction]
—Healthy Workplaces:
A Model for Action(version anglaise seulement), Organisation mondiale de la Santé
Profil du milieu de travail
Dans le but de préparer un plan d'activités ou un cadre pour un programme de gestion de l'incapacité, il faut d'abord savoir quels sont les enjeux pour un ministère ou un organisme.
Questions d'ordre général
- Qui sont les intervenants?
- Quelles sont les données sur les maladies ou les accidents? La tendance est-elle à la hausse ou à la baisse?
- Combien d'employés sont en congé de maladie?
- Combien d'employés sont en congé de maladie non payé?
- Combien d'employés sont en congé pour accident du travail ou reçoivent des indemnités d'accident du travail?
- Quelle est la durée moyenne d'un congé de maladie?
- Quelle est la durée moyenne d'un congé de maladie non payé?
- En moyenne, combien de temps les employés sont-ils en congé pour accident du travail ou reçoivent-ils des indemnités d'accident du travail?
- À quel problème faut-il s'attaquer en premier?
- Quels sont les mécanismes déjà en place?
- Existe-t-il des activités de prévention?
- L'approche est-elle centralisée ou régionale?
- La prestation des services de gestion de l'incapacité présente-t-elle des difficultés d'ordre géographique?
Questions relatives à l'intégration de la gestion de l'incapacité
- La gestion de l'incapacité est-elle intégrée aux plans d'activités de notre ministère?
- La gestion de l'incapacité est-elle au nombre de nos objectifs en matière d'amélioration continue de l'environnement de travail pour la santé et le mieux-être des employés?
- Notre ministère a-t-il un programme de santé et de sécurité?
- Notre ministère s'est-il doté de procédures claires pour la déclaration et la consignation des incidents, des accidents et des maladies, et quels résultats obtient-il?
- Les employés malades et accidentés sont-ils encouragés à demeurer au travail ou à retourner au travail en temps opportun?
- Existe-t-il une politique de gestion de l'incapacité? Une politique pour un milieu de travail sain?
- Les gestionnaires ont-ils reçu de la formation pour traiter les cas d'incapacité des employés?
Questions relatives à la déclaration des accidents ou des blessures
- Les circonstances dans lesquelles l'accident s'est produit sont-elles examinées?
- À la suite de l'incident, apporte-t-on les modifications recommandées aux tâches, au contenu ou au lieu de travail?
- Le ministère prend-il l'initiative d'offrir des mesures d'adaptation aux employés malades et accidentés, par exemple, un plan de travail temporaire ou modifié et d'autres possibilités d'emploi?
- Le ministère a-t-il une stratégie de communication pour mobiliser le personnel soignant relativement au travail modifié et aux autres possibilités d'emploi?
- Une personne-ressource est-elle désignée en permanence pour venir en aide aux employés malades ou accidentés?
- Existe-t-il un processus temporaire de planification du travail modifié? Est-il utilisé?
- Les employés en congé de maladie payé ou non payé ont-ils des plans de retour au travail?
- Quel pourcentage des employés retourne au travail de façon progressive?
Questions relatives aux employés absents
- Le ministère maintient-il des contacts réguliers avec tous les travailleurs accidentés et malades?
- À quel moment demande-t-on à un employé de présenter une vérification de la maladie ou de l'accident par le médecin?
- Le ministère utilise-t-il des pratiques de gestion des cas?
- Comment le ministère offre-t-il des mesures d'adaptation aux employés accidentés et blessés?
- Quelle démarche les gestionnaires suivent-ils pour assurer la continuité des opérations en cas d'absence prolongée?
- L'organisation a-t-elle une stratégie de gestion de l'absentéisme et des cas d'incapacité lui permettant de s'assurer que tous les employés sont disponibles pour répondre aux besoins opérationnels?
Possibilités en matière d'évaluation
Les ministères ont utilisé les ressources suivantes pour effectuer leurs évaluations :
- vérifications internes;
- vérificateurs externes :
- fournisseurs de services à but lucratif;
- fournisseurs de services sans but lucratif;
- vérification de la gestion de l'incapacité fondée sur un consensus (Consensus Based Disability Management AuditMC) :
- évaluation de la gestion des incapacités en milieu de travail (Workplace Disability Management AssessmentMC);
- enquêtes sur la santé et la sécurité au travail :
- outils d'évaluation organisationnels;
- examen des systèmes de ressources humaines;
- rapports annuels sur les situations dangereuses :
- rapports sur les situations dangereuses;
- gestion de la santé des employés : fiche de rendement des pratiques exemplaires (Best Practice Score CardMC).
L'outil d'évaluation des besoins
Santé Canada
L'Enquête sur les besoins et les risques liés à la santé en milieu de travail est conçue pour être utilisée dans le contexte plus large d'une stratégie de santé au travail. Cette stratégie est décrite dans le Guide d'élaboration et de réalisation du système de promotion de la santé en milieu de travail pour les moyennes et les grandes entreprises. De plus, on trouve dans un document intitulé La santé en milieu de travail – un défi à relever d'autres renseignements et des conseils sur la façon de distribuer le questionnaire dans un milieu de travail.
Ressources en matière d'information et de données
Les ministères et les organismes ont besoin de données à trois échelons :
- l'ensemble de l'organisation par l'entremise du tableau de bord ministériel de la gestion des ressources humaines;
- les sous-ministres adjoints ou les directeurs généraux des ressources humaines;
- les conseillers en gestion de l'incapacité.
La qualité des données produit les résultats suivants :
- gestion efficace des cas;
- analyse des tendances permettant de surveiller la situation et de prendre des mesures pour réduire l'incidence et la durée des absences pour cause d'incapacité;
- renseignements financiers permettant d'évaluer avec exactitude les retombées totales de l'adoption de pratiques proactives en matière de gestion de l'incapacité.
Les principales sources de données sur les maladies ou accidents et l'incapacité pour le gouvernement du Canada comprennent notamment :
- les assureurs des régimes d'assurance de gestion de l'incapacité, c'est-à-dire la Financière Sun Life pour le Régime d'assurance-invalidité et l'Industrielle Alliance pour le Régime d'assurance pour les cadres de gestion de la fonction publique – Invalidité de longue durée, le Secteur des pensions et des avantages sociaux, le Bureau du dirigeant principal des ressources humaines, Secrétariat du Conseil du Trésor du Canada;
- le Régime de soins de santé de la fonction publique, Secteur des pensions et des avantages sociaux, Bureau du dirigeant principal des ressources humaines, Secrétariat du Conseil du Trésor du Canada;
- le Programme d'aide aux employés, Santé Canada;
- les coûts d'indemnisation et données sur les accidents du travail du Programme du travail, Ressources humaines et Développement des compétences Canada (RHDCC);
- les données sur la santé et la sécurité au travail, Programme du travail, RHDCC;
- les systèmes centralisés de ressources humaines dans les ministères et les organismes :
- congé de maladie payé;
- congé de maladie non payé avec ou sans de prestations d'invalidité ou d'accident du travail;
- retraite pour raisons de santé;
- licenciement pour cause d'incapacité médicale.
Étape 3 : Ressources
Les ressources réservées au programme sont essentielles à la gestion efficace de l'incapacité. Il faut examiner trois domaines de connaissanceNote de bas de page 1 au moment de déterminer les ressources qu'un ministère ou un organisme doit allouer à la gestion de l'incapacité :
- gestion des cas d'incapacité;
- prévention de l'incapacité et intervention en milieu de travail;
- élaboration, gestion et évaluation du programme.
Les ressources nécessaires dépendent de la taille et de la complexité du ministère ou de l'organisme. Le tableau ci-dessous montre les types de postes habituellement affectés à la gestion de l'incapacité dans une organisation. Ce modèle est fondé sur le rapport de Corbett et Rushby intitulé : Analysis of the Costs and Benefits of Implementing an Effective Disability Management Program for the Federal Public Service.
Taille de l'organisation | Grand ministère | Ministère de taille moyenne | Petit ministère ou organisme | Micro-organisme | Fournisseur de services |
---|---|---|---|---|---|
Fonctions | |||||
Gestionnaire de programme | Gestionnaire de programme, gestion de l'incapacité | Gestionnaire de centre de services | |||
Mise en œuvre du programme | Conseiller en gestion de l'incapacité | Conseiller en gestion de l'incapacité | Conseiller en gestion de l'incapacité | Fournisseur de servicesNote de bas de page 2 | Conseiller en gestion de l'incapacité |
Coordonnateur de la gestion de l'incapacité | Coordonnateur de la gestion de l'incapacité | Coordonnateur de la gestion de l'incapacité | |||
Administration interne | Soutien administratif |
« La qualité essentielle des employés est leur attitude. Il faut que les gens leur tiennent vraiment à cœur et qu'ils soient prêts à se montrer créatifs dans la recherche de solutions. »
– Citation d'un groupe de réflexion sur la gestion de l'incapacité, juillet 2010
- Descriptions de travail – Grand ministère
- Descriptions de travail –Ministère de taille moyenne
- Descriptions de travail – Petit ministère ou organisme
Descriptions de travail– Grand ministère
Voici les descriptions de travail d'un programme complet et proactif de gestion de l'incapacité dont la prestation se fait par l'entremise de l'élaboration, de la mise en œuvre et de l'exécution de programmes de retour au travail et d'adaptation en milieu de travail (AMT). Des conseils sur les politiques et les programmes sont formulés et une gamme de cas de retour au travail et d'adaptation en milieu de travail découlant d'accidents, d'incapacités ou de maladies liées ou non au travail sont coordonnés. Un soutien est donné afin de s'assurer que les gestionnaires remplissent leurs responsabilités en matière de prévention et de gestion de l'incapacité et réduisent les facteurs de risque en milieu de travail, que des liens sont établis avec les responsables de la santé et la sécurité au travail et que des milieux de travail sains sont créés.
- Gestionnaire de programme, Gestion de l'incapacité
- Conseiller en gestion de l'incapacité - Grand ministère
- Coordonnateur de la gestion de l'incapacité - Grand ministère
Gestionnaire de programme, Gestion de l'incapacité
- Donner des conseils et formuler des recommandations relativement à l'élaboration et à la mise en œuvre des politiques et des programmes ministériels en matière de gestion de l'incapacité. Interpréter et expliquer les lois et les politiques, programmes et initiatives des organismes centraux et du ministère aux clients et aux gestionnaires de la haute direction. Veiller à ce que les initiatives ministérielles soient conformes aux lois, aux cadres réglementaires et au précédent jurisprudentiel.
- Gérer les projets de recherche et d'analyse et élaborer des cadres pour la collecte de données et la production de rapports, ainsi que des modèles analytiques pour soutenir l'élaboration des politiques et des programmes et les activités d'examen et de gestion, notamment la production de rapports et l'examen des tendances, le volume de demandes et les taux de réussite.
- Élaborer, mettre en œuvre et coordonner l'exécution des activités d'AMT et des programmes de promotion du retour au travail et de gestion des cas du ministère, définir les objectifs et établir les rôles, les responsabilités et les processus, ainsi que les mécanismes de surveillance et de production de rapports. Superviser les activités de gestion du rendement, de surveillance et d'évaluation afin d'évaluer adéquatement les programmes d'AMT et de retour au travail. Rendre compte de la mise en œuvre et de l'application des exigences des programmes en vue de recommander et de mettre en œuvre des améliorations.
- Accroître les capacités du personnel et des gestionnaires afin d'assurer la prestation efficace des services de gestion des cas. Fournir des conseils et des orientations aux coordonnateurs du programme de retour au travail. Élaborer et mettre en œuvre des plans de communications qui établissent les priorités des programmes en matière de communications, y compris l'élaboration de différents produits de communications. Concevoir des séances de formation et des campagnes de publicité visant à sensibiliser les gestionnaires et les employés du ministère au programme d'adaptation en milieu de travail et au programme de retour au travail.
- Élaborer et gérer les rapports de consultation et de collaboration entre les représentants des employés, les tiers fournisseurs de services, les cadres supérieurs et intermédiaires, les comités ministériels, les gestionnaires et les employés, d'une part, et les organismes centraux, les organismes de réglementation fédéraux et provinciaux et les autres ordres de gouvernement, d'autre part, en ce qui a trait aux éléments et aux enjeux se rapportant aux programmes de gestion de l'incapacité. Diriger les consultations interministérielles et les initiatives d'élaboration des politiques.
- Intervenir dans les conflits relatifs aux programmes ou aux cas et chercher des solutions; élaborer des réponses et formuler des conseils au sujet des cas complexes à l'intention des gestionnaires, du personnel et des tiers fournisseurs de services.
- Élaborer, recommander, mettre en œuvre et garder à jour les stratégies et initiatives de communications et les autres documents qui font connaître le programme de gestion de l'incapacité, ainsi que les procédures, règles, lignes directrices et processus réglementaires connexes touchant la gestion de l'incapacité, les programmes de réadaptation, les demandes d'indemnisation, l'administration des cas et les programmes et services de retour au travail.
- Gérer une unité organisationnelle qui élabore des plans stratégiques et opérationnels; gérer les ressources humaines, financières et matérielles; superviser le travail des consultants afin d'évaluer leur rendement; et fournir de l'encadrement et du mentorat au personnel.
Conseiller en gestion de l'incapacité
- Formuler des conseils et des recommandations relativement à la mise en œuvre et à la mise à jour des politiques et programmes ministériels de prévention et de gestion de l'incapacité. Interpréter et expliquer les lois et les politiques, programmes et initiatives des organismes centraux et du ministère à la haute direction et aux clients internes qui ont des responsabilités déléguées liées à la responsabilisation du sous-ministre en matière de gestion des ressources humaines et d'adaptation en milieu de travail.
- Obtenir toute l'information pertinente sur les cas en effectuant des recherches et en consultant divers spécialistes et personnes-ressources (p. ex., les sociétés d'assurance, les spécialistes de l'information sur la santé, le personnel des ressources humaines ou les conseillers en santé et sécurité au travail) et relever les problèmes qui peuvent nuire au retour du travail d'un employé. Chercher des solutions à ces problèmes en collaboration avec les parties concernées et prendre les mesures appropriées, au besoin.
- Appuyer l'élaboration, la mise en œuvre et la prestation des programmes de gestion de l'incapacité du ministère, faire des recommandations concernant les objectifs et les cadres de responsabilité, surveiller l'efficacité des programmes de gestion de l'incapacité et leur conformité aux lois et politiques applicables, faire rapport à ce sujet et recommander des améliorations.
- Coordonner les cas de retour au travail liés à l'incapacité professionnelle ou non professionnelle et les cas d'AMT en adoptant une approche proactive axée sur la collaboration et la multidisciplinarité afin de répondre aux besoins des clients et du ministère; effectuer l'évaluation des besoins, recommander des plans d'action aux gestionnaires sur la gestion des cas individuels, établir l'ordre de priorité des questions et aider les clients à prendre des décisions proactives et éclairées.
- Faciliter et promouvoir le retour au travail rapide et ses avantages auprès des employés et des gestionnaires en les informant de leurs obligations, des ressources disponibles, des coûts financiers et des coûts de productivité, ainsi que des autres incidences et résultats du retour au travail rapide au moyen de discussions, de présentations, de communications et publications officielles et d'activités et de matériel de formation.
- Participer aux travaux des équipes de projets et des comités ministériels et interministériels dans le but d'acquérir, d'analyser, d'échanger et d'évaluer de l'information sur les grandes mesures législatives et les politiques, programmes et initiatives des organismes centraux, ainsi que des résultats et des expériences.
Coordonnateur de la gestion de l'incapacité
- Mettre à jour et diffuser de l'information au sujet des politiques et programmes ministériels en matière de gestion de l'incapacité à l'intention du personnel et des clients internes.
- Recueillir l'information pertinente sur les cas en effectuant des recherches et en consultant divers spécialistes et personnes-ressources (p. ex., les sociétés d'assurance, les spécialistes de la santé, le personnel des ressources humaines, les représentants syndicaux, les gestionnaires ou les personnes à charge) en s'assurant que tous les renseignements pertinents pouvant avoir une incidence sur le retour au travail de l'employé sont disponibles et accessibles pour les coordonnateurs et les gestionnaires du programme de retour au travail, le cas échéant, notamment les analyses des exigences physiques, les plans de retour au travail et les recommandations des médecins.
- Fournir les renseignements essentiels aux agents de gestion de l'incapacité pour les aider à élaborer des plans d'action en matière de retour au travail. Donner des conseils aux gestionnaires et de l'orientation aux employés qui ont besoin de plans d'adaptation et d'intégration au milieu de travail.
- Assurer une surveillance continue des plans individuels de retour au travail et d'intégration afin de relever les problèmes et de veiller à ce que les ententes soient respectées et de fournir de l'information sur l'efficacité des programmes de gestion de l'incapacité et la conformité du ministère aux lois et politiques applicables. Faire des recommandations quant aux modifications et améliorations à apporter aux méthodes et outils de surveillance et à la base de données du programme.
- Soutenir les activités faisant la promotion du retour au travail rapide et de ses avantages en participant à la production des documents, en diffusant l'information, en prêtant main-forte lors des présentations et en veillant à ce que les ressources documentaires soient disponibles et accessibles.
- Participer aux travaux des équipes de projets et des comités ministériels afin d'améliorer les méthodes et les outils du programme, participer aux initiatives et activités de la communauté de pratique et maintenir des relations avec l'ensemble du réseau des spécialistes en gestion de l'incapacité.
Descriptions de travail – Ministère de taille moyenne
Dans un ministère ou un organisme de taille moyenne, l'unité responsable de la gestion de l'incapacité relève habituellement d'un spécialiste en ressources humaines de niveau supérieur ou intermédiaire, et elle fait partie d'une équipe de fournisseurs de services et de conseillers et administrateurs spécialisés. Des services spécialisés sont dispensés aux employés afin de les aider et d'appuyer leurs décisions et d'aider les gestionnaires à s'acquitter de leurs responsabilités en matière de gestion de l'incapacité, notamment le programme de retour au travail et le programme d'adaptation en milieu de travail (AMT). Des conseils sur les politiques et les programmes sont dispensés et divers cas de retour au travail et d'AMT sont coordonnés, y compris les cas découlant d'une incapacité, d'une maladie ou de besoins spéciaux.
- Conseiller en gestion de l'incapacité - Ministère de taille moyenne
- Coordonnateur de la gestion de l'incapacité - Ministère de taille moyenne
Conseiller en gestion de l'incapacité
- Recueillir et examiner toute l'information pertinente sur les cas en effectuant des recherches et en consultant divers spécialistes et personnes-ressources (p. ex., les sociétés d'assurance, les spécialistes de l'information sur la santé, le personnel des ressources humaines et les représentants de l'agent négociateur), relever les problèmes qui peuvent nuire au retour au travail d'un employé; procéder à des interventions et tenter de résoudre ces problèmes en collaboration avec les parties concernées.
- Élaborer une ébauche des programmes de gestion de l'incapacité du ministère et les recommander et mettre en œuvre, proposer des objectifs et des cadres de responsabilité, concevoir des instruments de surveillance et des mécanismes de collecte de données, faire rapport sur l'efficacité des programmes, leur conformité aux lois et politiques applicables et recommander des améliorations.
- Coordonner les cas de retour au travail liés à l'incapacité professionnelle ou non professionnelle et les cas d'AMT en adoptant une approche proactive axée sur la collaboration et la multidisciplinarité afin de répondre aux besoins des clients et du ministère; effectuer l'évaluation des besoins, recommander des plans d'action aux gestionnaires sur la gestion des cas individuels, établir l'ordre de priorité des questions et aider les clients à prendre des décisions proactives et éclairées.
- Recommander, élaborer mettre en œuvre et exécuter des activités en vue de faciliter et promouvoir le retour au travail rapide et ses avantages auprès des employés et des gestionnaires en les informant de leurs obligations, des ressources disponibles, des coûts financiers et des coûts de productivité, ainsi que des autres incidences et résultats du retour au travail rapide au moyen de discussions, de présentations, de communications et publications officielles et d'activités et matériel de formation.
- Participer aux travaux des équipes de projets interministérielles dans le but d'acquérir, d'analyser, d'échanger et d'évaluer des renseignements sur les résultats et les expériences des mesures législatives et les politiques, programmes et initiatives des organismes centraux.
- Surveiller les budgets du programme, obtenir des services contractuels et superviser les services prévus aux contrats qui soutiennent la prestation du programme de gestion de l'incapacité.
- Fournir des conseils, de l'orientation et de l'encadrement aux coordonnateurs de la gestion de l'incapacité.
Coordonnateur de la gestion de l'incapacité
- Mettre à jour et diffuser de l'information au sujet des politiques et programmes ministériels en matière de gestion de l'incapacité à l'intention du personnel du programme et des clients internes.
- Recueillir l'information pertinente sur les cas en effectuant des recherches et en consultant divers spécialistes et personnes-ressources (p. ex., les sociétés d'assurance, les spécialistes de l'information sur la santé, le personnel des ressources humaines, les conseillers en santé et sécurité au travail, les représentants syndicaux, les gestionnaires et les personnes à charge), relever les problèmes qui peuvent nuire au retour au travail et veiller à ce que tous les renseignements pertinents soient disponibles et accessibles pour les conseillers en gestion de l'incapacité et les gestionnaires, le cas échéant, notamment les analyses des exigences physiques, les plans de retour au travail et les recommandations des médecins.
- Fournir les renseignements essentiels aux agents de gestion de l'incapacité pour les aider à élaborer des plans d'action en matière de retour au travail. Donner des conseils aux gestionnaires et de l'orientation aux employés qui ont besoin de plans d'adaptation et d'intégration au milieu de travail.
- Assurer une surveillance continue des plans individuels de retour au travail et d'intégration afin de relever les problèmes et de veiller à ce que les ententes soient respectées et pour fournir de l'information sur l'efficacité des programmes de gestion de l'incapacité et la conformité du ministère aux lois et politiques applicables. Faire des recommandations quant aux modifications et améliorations à apporter aux méthodes et outils de surveillance et à la base de données du programme.
- Soutenir les activités faisant la promotion du retour au travail rapide et de ses avantages en participant à la production des documents, en diffusant l'information, en prêtant main-forte lors des présentations et en veillant à ce que les ressources documentaires soient disponibles et accessibles.
- Participer aux travaux des équipes de projets et des comités ministériels dans le but d'améliorer les méthodes et outils du programme, participer aux initiatives et aux activités de la communauté de pratique et maintenir des relations avec l'ensemble du réseau des spécialistes en gestion de l'incapacité.
Descriptions de travail – Petits ministères ou organismes
Dans un petit ministère ou organisme, la gestion de l'incapacité relève habituellement d'un cadre supérieur (comme le directeur, le directeur général ou l'administrateur en chef des opérations) et ses ressources consistent en un seul fournisseur de services ou conseiller expert. Des services spécialisés sont fournis afin d'aider les gestionnaires à s'acquitter de leurs responsabilités en matière de gestion de l'incapacité, notamment le programme de retour au travail et le programme d'adaptation en milieu de travail (AMT). Des conseils sur les politiques et les programmes sont dispensés et divers cas de retour au travail et d'AMT découlant d'une incapacité, d'un accident, d'une maladie ou de besoins spéciaux sont coordonnés.
- Conseiller en gestion de l'incapacité - Petits ministères ou organismes
- Gestionnaire de centre de services (fournisseur de services)
- Conseiller en gestion de l'incapacité (fournisseur de services)
- Coordonnateur de la gestion de l'incapacité (fournisseur de services)
- Soutien administratif (fournisseur de services)
Conseiller en gestion de l'incapacité
- Formuler des conseils d'expert et des recommandations relativement à l'élaboration et à la mise en œuvre des politiques et programmes ministériels en matière de gestion de l'incapacité. Interpréter et expliquer les nouvelles lois et les politiques, programmes et initiatives des organismes centraux et du ministère et en évaluer l'incidence à l'intention des clients internes de la haute direction.
- Élaborer, mettre en œuvre et coordonner les programmes de gestion de l'incapacité du ministère en définissant les objectifs et les cadres de responsabilité, en surveillant l'efficacité des programmes de gestion de l'incapacité et leur conformité aux lois et politiques applicables, en faisant rapport à ce sujet et en recommandant des améliorations.
- Gérer et coordonner les cas de retour au travail liés à l'incapacité professionnelle ou non professionnelle et les cas d'AMT en adoptant une approche proactive axée sur la collaboration et la multidisciplinarité afin de répondre aux besoins des clients et du ministère. Effectuer l'évaluation des besoins et recommander des plans d'action aux gestionnaires sur la gestion des cas individuels. Établir l'ordre de priorité des questions et aider les employés à prendre des décisions proactives et éclairées.
- Recueillir toute l'information pertinente sur les cas en effectuant des recherches et en consultant divers spécialistes et personnes-ressources (p. ex., les sociétés d'assurance, les spécialistes de l'information sur la santé, le personnel des ressources humaines, les conseillers en santé et sécurité au travail ou le syndicat) et relever les problèmes qui peuvent nuire au retour ou au maintien au travail d'un employé. Rechercher des solutions à ces problèmes en collaboration avec toutes les parties concernées et prendre les mesures appropriées, au besoin.
- Faciliter et promouvoir le retour au travail rapide et ses avantages auprès des employés et des gestionnaires en les informant de leurs obligations, des ressources disponibles, des coûts financiers et des coûts de productivité, ainsi que des autres incidences et résultats du retour au travail rapide au moyen de discussions, de présentations, de communications et publications officielles et d'activités et de matériel de formation.
- Participer aux travaux des équipes de projets et comités interministériels dans le but d'acquérir, d'analyser, d'échanger et d'évaluer de l'information sur les résultats et les expériences des mesures législatives et des politiques, programmes et initiatives des organismes centraux.
Gestionnaire de centre de services (fournisseur de services)
- Concevoir, mettre sur pied et gérer un centre de services ayant pour mission de dispenser des conseils d'expert et des recommandations afin d'élaborer et de mettre en œuvre les politiques et programmes en matière de gestion de l'incapacité.Note de bas de page 3 Élaborer des plans stratégiques et opérationnels pour le centre de services en établissant des normes de service et des modèles d'établissement des coûts, en gérant les ressources humaines, financières et matérielles, en supervisant le travail des consultants, en évaluant le rendement et en fournissant de l'encadrement et du mentorat au personnel.
- Négocier et gérer les relations contractuelles au moyen de la consultation et de la collaboration avec les représentants des ministères clients et avec les organismes centraux, les organismes de réglementation fédéraux et provinciaux et les autres ordres de gouvernement en ce qui a trait aux divers éléments et enjeux concernant les programmes de gestion de l'incapacité. Participer aux consultations interministérielles et aux initiatives d'élaboration des politiques.
- Gérer des projets de recherche et l'élaboration de collectes de données standard et de cadres et outils de production de rapports, ainsi que des modèles d'analyse afin d'appuyer l'élaboration, l'examen et la gestion des politiques et des programmes des ministères clients ainsi que les activités de production de rapports.
- Élaborer, mettre en œuvre et coordonner l'exécution du programme de retour au travail, la promotion de l'AMT et la prestation de services de gestion des cas à un grand nombre de petits ministères et organismes, et négocier des ententes de service. Clarifier les rôles, les responsabilités et les processus en ce qui a trait aux mécanismes de prestation des services, de surveillance et de production de rapports. Établir et surveiller la gestion du rendement.
- Élaborer et gérer l'exécution d'activités de surveillance et d'évaluation au nom des ministères et des organismes clients afin d'évaluer adéquatement une vaste gamme de programmes de gestion de l'incapacité en mettant l'accent sur l'AMT et le retour au travail. Rendre compte de la mise en œuvre et de l'application des exigences des programmes en vue de formuler et de mettre en œuvre des recommandations sur les améliorations à apporter dans les organisations clientes.
- Renforcer les capacités à l'interne (centre de services) afin d'assurer la prestation efficace des services de gestion des cas en fournissant des conseils et de l'orientation aux coordonnateurs du programme de retour au travail.
- Superviser l'élaboration et la mise en œuvre de plans établissant les priorités des programmes en matière de communications pour les organisations clientes, y compris l'élaboration de divers produits de communications. Concevoir des séances de formation et des campagnes publicitaires visant à sensibiliser les gestionnaires et les employés ministériels au programme d'adaptation en milieu de travail et au programme de retour au travail.
- Intervenir et aider les gestionnaires des ministères clients qui cherchent des solutions aux conflits liés aux programmes ou aux cas. Élaborer des réponses et formuler des conseils à l'intention des cadres supérieurs au sujet des cas complexes pour lesquels les conseillers en gestion de l'incapacité ont besoin d'aide supplémentaire.
Conseiller en gestion de l'incapacité (fournisseur de services)
- Formuler des conseils et des recommandations sur la mise en œuvre et la mise à jour des politiques et programmes de gestion de l'incapacité. Interpréter et expliquer les lois et les politiques, programmes et initiatives des organismes centraux et du ministère à plusieurs ministères et organismes clients externes.
- Examiner l'information pertinente sur les cas et consulter divers spécialistes et personnes-ressources (p. ex. les sociétés d'assurance, les spécialistes de l'information sur la santé, le personnel des ressources humaines, les conseillers en santé et sécurité au travail ou le syndicat) en décelant les problèmes qui peuvent nuire au retour du travail d'un employé, en cherchant des solutions à ces problèmes en collaboration avec toutes les parties concernées et en prenant les mesures appropriées, au besoin.
- Soutenir l'élaboration, la mise en œuvre et la prestation des programmes de gestion de l'incapacité des ministères clients en formulant des recommandations sur les objectifs et les cadres de responsabilité, en surveillant l'efficacité des programmes de gestion de l'incapacité, leur conformité aux lois et aux politiques applicables, en faisant rapport à ce sujet et recommandant des améliorations aux programmes.
- Concevoir des communications normalisées et des outils d'information à l'intention des clients dans le cadre d'une approche cohérente et pangouvernementale en matière de gestion de l'incapacité.
- Coordonner les cas de retour au travail liés à l'incapacité professionnelle ou non professionnelle et les cas d'AMT en adoptant une approche proactive axée sur la collaboration et la multidisciplinarité afin de répondre aux besoins des clients et du ministère; effectuer l'évaluation des besoins, recommander des plans d'action aux gestionnaires sur la gestion des cas individuels, établir l'ordre de priorité des questions et aider les clients à prendre des décisions proactives et éclairées.
- Faciliter et promouvoir le retour au travail rapide et ses avantages auprès des employés et gestionnaires des ministères clients en les informant de leurs obligations, des ressources disponibles, des coûts financiers et des coûts de productivité, ainsi que des autres incidences et résultats du retour au travail rapide au moyen de discussions, de présentations, de communications et de publications officielles et d'activités et de matériel de formation.
- Participer aux travaux des équipes de projets et comités interministériels dans le but d'acquérir, d'analyser, d'échanger et d'évaluer de l'information sur les politiques, programmes et initiatives législatives d'envergure des organismes centraux, ainsi que des résultats et des expériences.
Coordonnateur de la gestion de l'incapacité (fournisseur de services)
- Conserver et mettre à jour l'information concernant les politiques et programmes de gestion de l'incapacité des ministères clients à l'intention du personnel du centre de services et des organisations clientes.
- Recueillir l'information pertinente sur les cas en effectuant des recherches et en consultant divers spécialistes et personnes-ressources (p. ex., les sociétés d'assurance, les spécialistes de l'information sur la santé, le personnel des ressources humaines ou le syndicat), s'assurer que toute l'information pertinente pouvant avoir une incidence sur le retour au travail est disponible et accessible pour les conseillers en gestion de l'incapacité et les gestionnaires hiérarchiques des ministères clients, le cas échéant, notamment les analyses des exigences physiques, les plans de retour au travail et les recommandations des médecins.
- Administrer et mettre à jour l'information en gérant les dossiers, en recueillant et en analysant les données, en vérifiant la qualité des données et en produisant des rapports.
- Fournir les renseignements essentiels aux agents de gestion de l'incapacité pour les aider à élaborer des plans d'action en matière de retour au travail. Donner des conseils aux gestionnaires et de l'orientation aux employés qui ont besoin de plans d'adaptation et d'intégration au milieu de travail.
- Surveiller constamment les cas individuels pour relever les problèmes et veiller à ce que les engagements soient respectés et pour fournir de l'information sur l'efficacité des programmes de gestion de l'incapacité et la conformité du ministère client aux lois et politiques applicables, ainsi que le respect des modalités des contrats par le centre de services. Faire des recommandations sur les modifications et les améliorations à apporter aux méthodes et aux outils de surveillance, ainsi qu'à la base de données du programme.
- Soutenir les activités faisant la promotion du retour au travail rapide et de ses avantages en participant à la production des documents, en diffusant l'information, en prêtant main-forte lors des présentations et en veillant à ce que les ressources documentaires soient pertinentes pour chacun des clients tout en étant disponibles et accessibles.
- Participer aux travaux des équipes de projets et comités ministériels afin d'améliorer les méthodes et outils du programme, participer aux initiatives et aux activités de la communauté de pratique et maintenir des relations avec l'ensemble du réseau des spécialistes en gestion de l'incapacité.
Soutien administratif (fournisseur de services)
- Utiliser la description de travail générique pour les postes de soutien administratif du ministère.
Étape 4 : Élaboration d'un cadre
Un cadre adéquat décrit l'approche du ministère en matière de gestion de l'incapacité et établit clairement les rôles et responsabilités. Il devrait comprendre les éléments suivants :
- l'énoncé de politique;
- les buts et les objectifs;
- les rôles et responsabilités;
- Responsabilités de gestion liées à l'obligation d'adaptation :
- détails ou procédures d'administration du programme;
- les méthodes d'évaluation du programme.
Le cadre comprend les mécanismes visant à créer un milieu de travail sain, lesquels sont essentiels à la gestion de l'incapacité, et ce, à chaque étape de l'engagement d'un employé envers la fonction publique fédérale. Il contient également des mesures d'adaptation (conformes aux exigences juridiques) ainsi que des mesures de maintien ou de retour au travail. Il décrit les rôles et responsabilités et traite des politiques et procédures (voir le document Gestion du mieux-être – Guide de gestion de l'incapacité à l'intention des gestionnaires de la fonction publique fédérale) en ce qui concerne les éléments suivants :

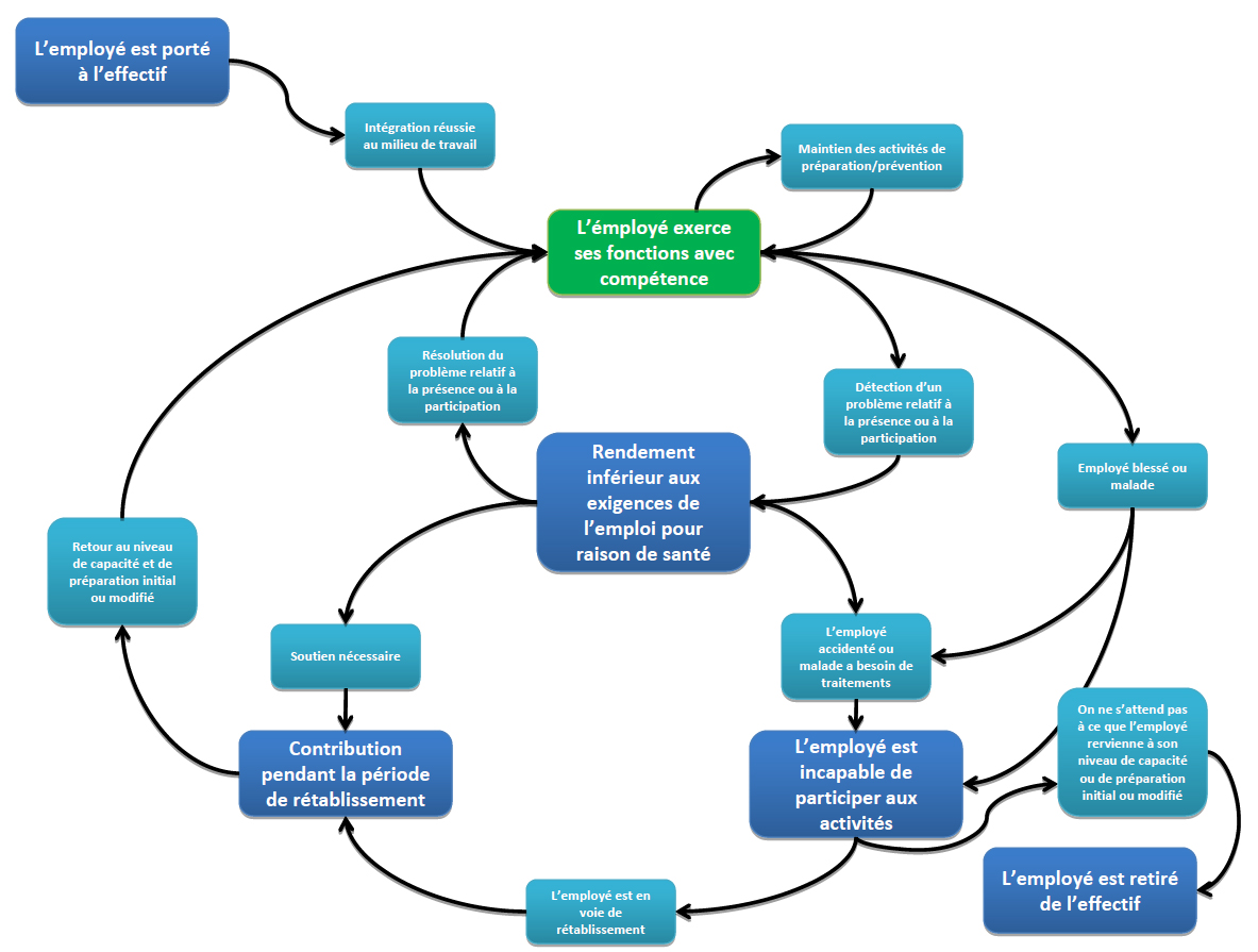
Figure 2 - Version textuelle
Un employé est embauché, ou « porté à l'effectif », et est intégré au milieu de travail avec succès. L'employé exerce ses fonctions avec compétence, et des activités sont en place à l'appui d'un environnement de travail sain, du maintien du niveau de préparation de l'employé au travail et de la prévention des accidents ou des maladies. Si un employé commence à afficher un rendement inférieur aux exigences de l'emploi (c.-à -d. un problème relatif à la présence ou à la participation est détecté), on prend des mesures qui permettent de corriger le problème afin que l'employé soit de nouveau en mesure d'exercer ses fonctions avec compétence. Par ailleurs, si un employé commence à afficher un rendement inférieur aux exigences de l'emploi pour des raisons de santé (accident ou maladie) et a besoin de traitements, et qu'il n'est ensuite plus en mesure de travailler et de reprendre son poste initial ou modifié, il peut àªtre « retiré de l'effectif », mettant ainsi fin à son emploi. Il se peut également qu'un employé qui a besoin de traitements ou de soutien se rétablisse et soit en mesure de revenir au travail, ou soit en mesure de contribuer pendant sa période de rétablissement. L'employé occupe à son retour le màªme poste ou un poste modifié, et peut de nouveau exercer ses fonctions avec compétence.
Rôles et responsabilités en matière de gestion de l'incapacité
Un cadre devrait décrire les responsabilités particulières des intervenants en matière de gestion de l'incapacité.
Responsabilités des gestionnaires
- Promouvoir un milieu de travail sécuritaire et sain pour tous les employés.
- Veiller à ce que les employés connaissent le Programme d'aide aux employés et la façon d'en tirer avantage.
- Connaître le processus de gestion de l'incapacité et les politiques et lignes directrices pertinentes.
- S'assurer que tous les employés savent qu'ils ont droit à des mesures d'adaptation, à condition que celles-ci ne constituent pas une contrainte excessive.
- Adhérer aux principes directeurs de la gestion de l'incapacité (approche intégrée, prévention et intervention précoce, communication efficace et confidentialité).
- Répondre de façon proactive aux besoins des employés et les aider à participer de façon substantielle au milieu de travail.
Responsabilités des employés
- Informer leur gestionnaire des capacités, des limitations fonctionnelles et des restrictions susceptibles de nuire à l'exécution de leurs fonctions, le cas échéant.
- Conformément à leur obligation de participer au processus d'adaptation, fournir les renseignements, notamment les documents sur leurs limitations obtenus auprès d'un professionnel de la santé qualifié.
- Participer aux discussions portant sur les solutions d'adaptation et aider à déterminer et mettre en œuvre des options d'adaptation raisonnables.
- Informer leur gestionnaire des changements dans leur situation qui peuvent avoir une incidence sur leur besoin d'adaptation.
- Participer activement à la protection et au maintien de leur santé et de leur bien-être personnel.
Responsabilités du syndicat
- Collaborer avec l'employeur pour faciliter la mise en place de mesures d'adaptation raisonnables.
- Le cas échéant, soutenir l'employé pendat tout le processus
Responsabilités du comité ou du représentant en matière de santé et de sécurité au travail
- Se conformer à la partie II du Code canadien du travail, « Santé et sécurité au travail ».
- Participer à toutes les demandes de renseignements, enquêtes, études et inspections relatives à la santé et à la sécurité des employés.
- Faire des recommandations quant aux modifications à apporter aux procédures et aux processus de travail existants et à l'utilisation de l'équipement, des dispositifs et des vêtements de protection individuels.
- Conserver des dossiers adéquats sur les accidents et les maladies en milieu de travail et exercer une surveillance pour s'assurer que les mesures correctives approuvées ont été prises.
Continuum de servicesNote de bas de page 4
Les services jouent un rôle essentiel, car ils permettent d'intervenir rapidement pour prévenir les maladies, les accidents et l'incapacité et pour aider les employés malades, accidentés et handicapés à se rétablir. Si l'employé doit prendre un congé, les services peuvent l'aider à revenir au travail aussi rapidement qu'il peut le faire en toute sécurité. Un cadre présuppose la compréhension des services qui doivent être offerts, ceux qui sont disponibles et des lacunes à corriger, le cas échéant.
Services pouvant être offerts aux employés
- Services professionnels et services de réadaptation, y compris les services de conditionnement au travail
- Services de santé et de bien-être : programmes de santé mentale, services de prévention et de soutien pour les problèmes psychologiques, sensibilisation et formation en santé mentale, services de gestion des maladies chroniques, programmes de renoncement au tabac, services d'information sur le mieux‑être, salons de la santé, services de contrôle de la santé et évaluation des risques en matière de santé.
- Programme d'aide aux employés : services d'orientation de courte durée pour les employés ayant des problèmes personnels qui nuisent à leur rendement au travail
- Services de conditionnement physique : salles d'entraînement sur place, subventions ou remboursement de l'adhésion à un centre de conditionnement physique ou de l'équipement de conditionnement physique, conseils sur le conditionnement physique, douches et vestiaires, soutien ou parrainage à la création d'équipes ou de clubs sportifs (p. ex.,, pour la marche, le vélo ou la randonnée). Pour plus d'information, consulter la politique du Programmes de conditionnement physique en milieu de travail du Conseil du Trésor.
- Services médicaux : cliniques d'immunisation, soins médicaux sur place, service téléphonique assuré par une infirmière 24 heures sur 24, examens médicaux (p. ex., avant l'embauche ou après un accident)
- Services et pratiques en matière de nutrition : conseils ou séminaires, programmes de perte de poids, aliments sains au travail (p. ex., dans les cafétérias ou les machines distributrices)
- Services de santé et de sécurité au travail : formation en RCR et premiers soins, analyse ergonomique et mise en œuvre des recommandations subséquentes
Services pouvant être offerts aux gestionnaires et aux spécialistes des ressources humaines
- Encadrement et formation en gestion de l'incapacité et de la santé
- Interprétation des politiques
- Services de consultation (p. ex., sur l'indemnisation des accidents du travail)
- Programme d'aide aux employés : service d'orientation de courte durée pour les employés ayant des problèmes personnels qui nuisent à leur rendement au travail
- Vérification des capacités en gestion de l'incapacité
- Coordination de la gestion des cas et services de soutien
- Services de soutien à la gestion des absences (p. ex., mécanisme de déclaration des absences en ligne ou au moyen d'un système de réponse vocale permettant de faire le suivi des absences et d'analyser les tendances)
- Centre de psychologie du personnel de la Commission de la fonction publique du Canada
- Services organisationnels spécialisés à l'intention des gestionnaires
Pratiques prometteuses
Ressources humaines et Développement des compétences Canada (RHDCC)
La figure ci-dessous est tirée du Cadre de santé, de sécurité et de gestion de l'incapacité de RHDCC :
- SST :
- Santé et sécurité au travail
- GI :
- Gestion de l'incapacité
Figure 3 : Cadre de santé, de sécurité et de gestion de l'incapacité

Figure 3 - Version textuelle
Le cadre de gestion de l'incapacité va de la prévention – au moyen d'une intervention rapide, de l'aide aux employés, et du maintien en poste de ceux-ci grâce à des options qui leur permettent de rester au travail – aux services offerts en vue d'aider les employés accidentés à retourner au travail. De tels services font partie d'un continuum qui comprend la santé et la sécurité au travail, les Programmes d'aide aux employés et la gestion de l'incapacité.
La prévention peut consister à :
- améliorer les connaissances et accroître les capacités afin de prévenir les accidents, les maladies et les affections invalidantes;
- promouvoir les pratiques qui favorisent le mieux-être physique et psychologique des employés.
L'aide aux employés peut englober :
- les politiques, lignes directrices et outils à l'intention des gestionnaires et des employés;
- le contact ou l'intervention rapide auprès des employés;
- l'adaptation en milieu de travail;
- les services de soutien actif aux personnes et aux équipes.
Le retour au travail des employés nécessite :
- une gestion active des cas;
- une planification et exécution d'une réintégration sécuritaire et souple au milieu de travail en temps opportun;
- des solutions transitoires.
La Division de la santé, de la sécurité et de la gestion de l'incapacité de Ressources humaines et Développement des compétences Canada (RHDCC) a été créée à partir du cadre de référence de l'International Disability Management Standards Council.
Figure 4 - Cadre de référence de l'International Disability Management Standards Council
Politiques et ressources en milieu de travail | Prévention | Intervention rapide et retour au travail au moment opportun |
---|---|---|
|
|
|
Ce cadre composé de 16 éléments constitue une stratégie exhaustive, intégrée et de classe mondiale en matière de conception et de prestation des services qui repose sur 3 piliers : la prévention, l'aide et le retour au travail.
Cette initiative a permis d'élaborer l'infrastructure nécessaire à la mise en œuvre d'un programme intégré de gestion de l'incapacité fondé sur un seul rapport hiérarchique. Il a donc été possible de regrouper la gestion et l'exécution de quatre fonctions liées aux ressources humaines afin d'uniformiser les procédures et les normes de service, d'améliorer la prestation des services et de centraliser la gestion des coûts :
- Santé et sécurité au travail;
- Obligation d'adaptation;
- Coordination ministérielle du Programme d'aide aux employés;
- Gestion de l'incapacité.
La Division de la santé, de la sécurité et de la gestion de l'incapacité (DSSGI) de RHDCC a été créée pour gérer de façon impartiale les services aux clients et les mesures prises pour répondre à leurs besoins en matière de gestion de l'incapacité. La Division s'assure que les intérêts des employés sont protégés et soutenus à toutes les étapes du processus de gestion de l'incapacité.
Le Programme de gestion de l'incapacité de la DSSGI aide les gestionnaires en exécutant les fonctions suivantes :
- relever, examiner, évaluer et résoudre les cas de maladie, d'accident et d'incapacité où les employés sont en congé de maladie non payé depuis plus de deux ans;
- collaborer activement au règlement des cas actuels de maladies, d'accidents ou d'incapacité où les employés sont demeurés au travail ou revenus au travail;
- gérer la collecte des données, la production de rapports et l'analyse des cas d'incapacité;
- présenter des séances d'information sur la gestion de l'incapacité aux gestionnaires et aux comités.
Ce modèle s'appuie sur le continuum de services de RHDCC et sur les trois piliers, soit la prévention, l'aide et le retour au travail. Il a été créé en complément au èle de RHDCC axé sur la gestion intégrée de l'incapacité dans le continuum de services.

Figure 5 - Version textuelle
Ce modèle logique donne d'abord un aperçu des activités, puis précise les extrants qui y sont rattachés. On énumère ensuite les quatre catégories de résultats immédiats, lesquels sont suivis des résultats intermédiaires et des résultats finaux.
Les activités sont les outils et services intégrés de santé, de sécurité et de gestion de l'incapacité offerts à tous les employés de RHDCC, notamment :
- planification axée sur la collaboration et les partenariats;
- soutien aux politiques et aux programmes;
- mesures et services de prévention exhaustifs;
- mesures et services de soutien intégrés/coordonnés et plans d'action personnalisés.
Les extrants de ces activités sont les services de santé, de sécurité et de gestion de l'incapacité offerts è tous les employés de RHDCC :
- santé et sécurité au travail;
- obligation de prendre des mesures d'adaptation
- gestion de l'incapacité
Il y a quatre résultats immédiats :
- baisse de la fréquence et de la durée des absences liées à l'incapacité en milieu de travail;
- baisse du nombre d'incidents et d'accidents liés à la santé et à la sécurité au travail;
- hausse du nombre d'employés capables de retourner au travail;
- meilleure connaissance du programme de santé, de sécurité et de gestion de l'incapacité.
Le résultat intermédiaire est la réduction des coûts humains, financiers et sociaux de l'incapacité.
Le résultat final est un milieu de travail et un environnement physique sains et sécuritaires, et un effectif durable qui se renouvelle et qui demeure abordable au fil du temps.
Société canadienne des postes
La structure de la Société canadienne des postes expose les lois qui encadrent son programme de gestion de l'incapacité et la configuration de la gouvernance du programme.

Figure 6 - Version textuelle
Le programme de gestion de l'incapacité de la Société canadienne des postes est régi par plusieurs lois :
- la Loi canadienne sur les droits de la personne qui est réglementée et appliquée par la Commission canadienne des droits de la personne;
- la Loi sur la protection des renseignements personnels qui est réglementée et appliquée par le Commissaire à la protection de la vie privée du Canada;
- la Loi sur l'indemnisation des agents de l'êtat (LIAE) dont la réglementation de l'étendue de son application aux employés visés par celle-ci est assurée par Ressources humaines et Développement des compétences Canada et les commissions des accidents du travail provinciales;
- des conventions collectives, de la jurisprudence, des meilleures pratiques du secteur privé, des politiques et procédures ministérielles, des fournisseurs de services externes, des vérificateurs.
Le Programme de gestion de l'incapacité comporte quatre principaux comités :
- le Conseil d'administration, qui est responsable de l'ensemble de la politique de gestion de l'incapacité de la Société canadienne des postes;
- le Comité directeur exécutif de gestion de l'incapacité, qui est responsable du leadership et de l'administration de l'ensemble du programme;
- le Centre d'excellence en gestion de l'incapacité, qui est responsable de l'administration, de l'application et de l'amélioration continue du programme de gestion de l'incapacité;
- le Comité des directeurs généraux, qui est responsable de la résolution des problèmes liés à la gestion de l'incapacité.
Trois groupes rendent des comptes au Centre d'excellence en gestion de l'incapacité :
- le Comité consultatif sur les avantages sociaux, qui examine les enjeux et les processus administratifs des régimes d'avantages sociaux (invalidité de longue durée – Sun Life);
- le Comité consultatif national sur la gestion de l'incapacité, qui examine les modifications au modèle, les communications, l'évaluation du programme et les modifications législatives;
- le Comité consultatif national mixte syndical-patronal, qui examine le fonctionnement général du programme, cerne les préoccupations et mène des consultations sur les modifications au programme.
Les Services de gestion de l'incapacité, qui relèvent du Centre d'excellence en gestion de l'incapacité et se chargent de la gestion de l'incapacité au quotidien (gestionnaire des capacités professionnelles), travaillent avec les deux comités suivants :
- le Comité consultatif régional mixte syndical-patronal, qui examine les préoccupations relatives au programme régional et mène des consultations sur les modifications au programme;
- le comité de retour au travail local, qui examine les programmes de retour au travail et en facilite l'utilisation pour les employés.
Étape 5 : Gestion intégrée de l'incapacité
Pour être efficace, la gestion de l'incapacité doit créer une culture organisationnelle qui encourage tous les intervenants concernés (y compris les représentants syndicaux, les employés, les gestionnaires et le personnel des ressources humaines) à travailler ensemble avec efficacité. Des comités de coordination ou des groupes directeurs sont souvent constitués; ces équipes interdisciplinaires devraient se voir confier des rôles et des responsabilités importants. Une approche intégrée se traduit par un plan plus complet, des communications écrites coordonnées et moins de confusion pour l'employé.
Les principaux participants sont l'employé et le gestionnaire, ainsi que les intervenants suivants :
- le facilitateur, c'est-à-dire le gestionnaire de l'incapacité ou du cas :
- Programme d'aide aux employés;
- services organisationnels spécialisés;
- services de gestion informelle des conflits;
- Programme d'aide aux employés;
- le représentant de l'employé :
- représentant syndical;
- tiers agissant à titre de représentant (p. ex., la famille ou les amis);
- le médecin :
- médecin praticien;
- médecin de Santé Canada (lorsqu' applicable);
- médecin chargé de l'évaluation médicale indépendante;
- professionnel de la santé autorisé;
- équipe médicale interne;
- les assureurs (pour les maladies et les accidents non professionnels) :
- la compagnie d'assurance-vie Sun Life pour l'assurance-invalidité et le Régime de soins de santé de la fonction publique
- la compagnie Industrielle alliance assurance et services financier du Canada pour l'invalidité de longue durée en vertu du Régime d'assurance pour les cadres de gestion de la fonction publique
- les commissions des accidents du travail (pour les maladies professionnelles et les accidents du travail) :
- Disciplines des ressources humaines :
- obligation d'adaptation;
- santé et sécurité au travail;
- dotation/renouvellement de l'effectif;
- classification;
- relations de travail;
- rémunération et avantages sociaux;
- services à la haute direction;
- équité en emploi;
- mieux-être en milieu de travail;
- Finances :
- approvisionnement;
- stationnement;
- gestion des installations.

Figure 7 - Version textuelle
Un programme de gestion de l'incapacité en milieu de travail comporte plusieurs intervenants. Les principaux sont l'employé et les intervenants traitants, ainsi que les intervenants suivants :
- le fournisseur de l'assurance-invalidité de longue durée;
- le gestionnaire de l'employé;
- le médecin de l'employé;
- le Programme du travail de Ressources humaines et Développement des compétences Canada;
- les commissions des accidents du travail;
- les directions des ressources humaines du ministère;
- les comités sur la gestion de la capacité et la stratégie en matière de santé, et les comités de santé et sécurité au travail locaux et divisionnaires;
- les représentants des employés;
- la haute direction.
Les ressources internes et externes peuvent comprendre :
- un comité d'ergonomie ou des ergothérapeutes;
- des agents ou conseillers patronaux en matière d'avantages sociaux;
- des comités de sécurité ou des spécialistes en sécurité;
- des Programmes d'aide aux employés;
- des conseillers syndicaux;
- des agents d'équité en matière d'emploi;
- des professionnels paramédicaux;
- des sources publiques et privées en éducation;
- des programmes d'aide du gouvernement;
- des associations;
- des organismes communautaires.
Pratiques prometteuses
Ministère de la Défense nationale (MDN)
Le MDN s'est employé à élargir son équipe interdisciplinaire en demandant la participation et l'appui de la collectivité médicale qui sert ses employés; il a conçu un formulaire d'évaluation de l'aptitude physique au travail qui :
- renseigne mieux la collectivité médicale sur la capacité de travail requise (physique et non‑physique);
- est proactif en proposant des possibilités de travail modifié au professionnel de la santé.
Statistique Canada
Statistique Canada a une unité d'assurance-invalidité composée d'un coordonnateur et de deux adjoints qui travaille en collaboration avec les fournisseurs d'assurance-invalidité et les employés. L'organisme est appuyé par le Programme d'aide aux employés, dont un représentant est sur place pour aider les employés à remplir les formulaires nécessaires. De plus, un ancien employé de l'organisme travaille à temps partiel pour préparer les estimations de prestations de retraite pour les employés qui sont en congé non payé depuis longtemps.
Le système de gestion des congés de Statistique Canada envoie aux gestionnaires un courriel pour leur rappeler d'intervenir quand les demandes de congé de leurs employés arrivent à échéance.
Étape 6 : Renforcement des capacités
Pour gérer efficacement l'incapacité, un ministère ou un organisme doit investir dans les connaissances, les ressources et les outils dont les gestionnaires, les employés, le personnel de soutien des ressources humaines et les comités ont besoin.
Certains ministères, notamment le ministère de la Défense nationale, Ressources humaines et Développement des compétences Canada, Santé Canada et Service correctionnel Canada, donnent de la formation en gestion de l'incapacité aux gestionnaires, aux spécialistes des ressources humaines, aux employés et aux comités.
Sensibilisation
Une campagne de communication efficace doit être élaborée; elle comprend les éléments suivants :
- une campagne, réalisée avec l'appui des syndicats, qui donne à tous les employés des renseignements qu'ils peuvent comprendre facilement;
- des renseignements généraux sur l'incapacité en milieu de travail communiqués à tous les employés dans le cadre des activités d'orientation;
- le soutien des intervenants, obtenu grâce à l'échange d'information;
- un soutien visible et actif de la haute direction qui manifeste constamment son engagement;
- des ressources financières et humaines réservées.
Renseignements à communiquer aux intervenants :
- les éléments du programme de gestion de l'incapacité d'un ministère ou organisme;
- ce à quoi on peut s'attendre d'un programme de gestion de l'incapacité et quand l'utiliser.
Un programme de gestion de l'incapacité devrait :
- publiciser les stratégies relatives aux questions d'incapacité et donner des renseignements sur la mise en œuvre des politiques de gestion de l'incapacité;
- encourager l'adoption de bonnes pratiques dans toutes les politiques et procédures;
- promouvoir l'échange de renseignements avec les professionnels de la santé au sein du ministère et la formation à l'intention des intervenants concernés.
Il ne faut pas oublier d'évaluer l'efficacité de la campagne :
- évaluer l'efficacité à intervalles réguliers et apporter les modifications nécessaires.
- faire participer les agents négociateurs au processus d'évaluation.
- La confidentialité et la protection des renseignements personnels sont des éléments essentiels.
Éléments nécessaires à la sensibilisation des employés :
- séances d'orientation;
- outils en ligne;
- affiches et matériel publicitaire;
- bulletins;
- séances de formation en service;
- amélioration de la compréhension des rôles et responsabilités;
- réunions ministérielles;
- réseaux informels : clubs de café, groupes qui pratiquent le yoga au déjeuner, Toastmasters;
- réunions syndicales.
Éléments qui concernent les gestionnaires :
- les comités de gestion supérieurs;
- les réunions de la direction (point permanent à l'ordre du jour);
- la formation obligatoire pour les gestionnaires;
- la formation obligatoire sur l'obligation d'adaptation;
- la répartition des rôles et responsabilités des gestionnaires, notamment en ce qui concerne le retour au travail;
- la gestion de l'incapacité comme composante de la gestion des personnes;
- le Programme d'apprentissage mixte de l'Alliance de la fonction publique du Canada;
- GCPEDIA : Projet de gestion de l'incapacité.

Figure 8 - Version textuelle
Cette image est la reproduction d'une affiche faisant la promotion du retour au travail au ministère de la Défense nationale, qui se lit comme suit :
Votre équipe manque-t-elle un joueur clé à cause d'une blessure ou d'une maladie? Contactez votre conseiller du Programme de retour au travail pour plus d'information. Un retour au travail réussi est basé sur : la communication – restez en contact; la collaboration – développez une solution gagnant-gagnant; la confiance – compatissez avec la personne.
Pratiques prometteuses
Service correctionnel du Canada (SCC)
SCC a rendu sa séance de formation d'une demi-journée sur la gestion de l'incapacité obligatoire pour tous ses gestionnaires.
Ressources humaines et Développement des compétences Canada (RHDCC)
La Division de la santé, de la sécurité et de la gestion de l'incapacité (DSSGI) a consacré des ressources à la formation et au perfectionnement des conseillers en gestion de l'incapacité par l'entremise des modules du programme de gestion de l'incapacité et de retour au travail de l'Institut national de recherche et de gestion de l'incapacité au travail. Le Ministère examine actuellement d'autres possibilités de formation pour améliorer la formation et le perfectionnement continus de ses conseillers en gestion de l'incapacité.
Ministère de la Défense nationale (MDN) / Forces canadiennes
Le MDN offre des séances de formation personnalisées sur le retour au travail à trois groupes cibles dans toutes ses bases au pays.
- La première est une séance d'une demi-journée à l'intention des employés. Elle est donnée par le conseiller local de la politique de retour au travail et par le représentant syndical local afin d'informer les employés de la politique de retour au travail du Ministère, de leurs rôles et responsabilités et de l'application du processus de retour au travail au niveau local.
- La deuxième est une séance d'une journée à l'intention des gestionnaires des employés civils qui est donnée par des consultants externes embauchés au bureau de santé et de sécurité du Ministère. Les gestionnaires sont informés de la politique nationale du MDN en matière de retour au travail et de leurs rôles et responsabilités. Le conseiller local de la politique de retour au travail informe les gestionnaires de la façon d'appliquer le processus de retour au travail à l'échelle locale. Le MDN présente environ 14 de ces séances chaque année. Le cours sera donné en ligne vers la fin du présent exercice afin d'atteindre un plus grand nombre de gestionnaires.
- La troisième est un cours de trois jours à l'intention des membres du comité de retour au travail (personnel des ressources humaines, syndicat, conseiller de la politique de retour au travail). Cette formation est donnée par le coordonnateur national de la santé et du retour au travail des employés civils. Elle a pour but d'aider les bases militaires à maintenir, à développer et à améliorer leurs capacités en ce qui concerne les services de retour au travail en utilisant les meilleures pratiques du secteur privé et en mettant l'accent sur des stratégies de communications efficaces. Cette collaboration permet de trouver des solutions avantageuses pour tous et de maintenir des relations fondées sur la confiance au sein d'une équipe.
Les bases qui ont obtenu les meilleurs résultats sont celles qui ont pu donner cette formation de façon régulière afin que toutes les parties connaissent leurs rôles et responsabilités. Par ailleurs, un comité de retour au travail fait la promotion du programme auprès de tous les employés. Ses méthodes sont proactives et fondées sur la collaboration entre les membres de l'équipe.
Santé Canada
Santé Canada mène ses activités de formation et de sensibilisation dans le cadre de son Programme de débouchés des personnes handicapées, qui accroît la mobilité professionnelle des personnes qui se sont déclarées elles‑mêmes handicapées en leur offrant des és d'affectation. Le programme vise avant tout à leur permettre d'acquérir les compétences nécessaires pour obtenir de l'avancement dans leur domaine de préférence.
Santé Canada a constitué un réseau d'agents de changement qui offre des programmes et des réseaux visant à améliorer les capacités des employés :
- Programme de perfectionnement des cadres autochtones;
- Programme d'affectations de Santé Canada;
- Programme de perfectionnement des gestionnaires scientifiques de Santé Canada.
Par ailleurs, on trouve à Santé Canada un certain nombre de réseaux d'employés et de bénévoles qui offrent à leurs membres un forum leur permettant de discuter des idées et des enjeux, d'échanger des conseils et de s'aider mutuellement tout en aidant les employés et les gestionnaires. Ces réseaux servent également d'organismes de consultation à l'égard des politiques et des programmes au sein du Ministère. En voici la liste (À propos de Santé Canada - Diversité):
- Réseau des employés autochtones;
- Réseau des agents de changement;
- Réseau des gais, lesbiennes, bisexuels, transgenres et bispirituels (Réseau GLBTB);
- Réseau des gestionnaires de Santé Canada;
- Réseau des personnes handicapées
- Réseau des membres de minorités visibles;
- Réseau des jeunes professionnels.
Dans le cadre de son Programme d'aide aux employés (PAE), l'Agence du revenu du Canada (ARC) fait appel à un réseau d'agents d'orientation bénévoles pour aider leurs collègues qui en ont besoin. Ce réseau repose sur le principe que chaque milieu de travail compte déjà des employés en qui leurs collègues ont confiance et à qui ils n'hésitent pas à se confier lorsqu'ils ont un problème personnel ou professionnel. Le Programme d'aide aux employés (PAE) canalise cette précieuse ressource en choisissant soigneusement ces agents d'orientation, en leur donnant de la formation et en les supervisant afin qu'ils puissent à leur tour aider leurs collègues tout en respectant les valeurs de confidentialité et d'impartialité du PAE. Les agents d'orientation aident les employés qui demandent de l'aide en les écoutant, en les renseignant sur les ressources disponibles au sein de l'ARC ou dans la collectivité et en les encourageant à s'adresser aux conseillers du PAE. L'un des principaux avantages de ce réseau est que les agents d'orientation constituent souvent une première étape pour des personnes qui n'osent pas s'adresser immédiatement à des conseillers professionnels, ce qui permet d'élargir le filet du soutien qui peut être donné pour assurer le mieux-être des employés. De plus, les agents d'orientation font la promotion du PAE en présentant des séances d'orientation et en organisant d'autres activités d'information ou de bien-être et en siégeant aux comités consultatifs locaux du PAE, souvent à tour de rôle. Ce réseau compte habituellement 1 agent d'orientation pour 250 à 300 employés.
L'employé | L'agent d'orientation doit | ||
---|---|---|---|
prendre soin | Il doit également | ||
en premier lieu | et ensuite | ||
|
d'écouter attentivement | de mentionner la disponibilité des conseillers du Programme d'aide aux employés | selon la nature du problème, mentionner éventuellement d'autres ressources :
|
Ne sait pas quoi faire ni par quoi commencer (problème personnel ou professionnel) | d'écouter attentivement | de diriger l'employé vers les conseillers du Programme d'aide aux employés qui peuvent l'aider à mettre de l'ordre dans ses idées | selon la nature du problème, parler des autres ressources qui peuvent être utiles à l'employé au sein de l'ARC (problème professionnel) |
Détermine un besoin particulier pour une ressource dans la collectivité | d'écouter attentivement | de mentionner la disponibilité des conseillers du Programme d'aide aux employés | sur demande, faire une recherche dans les ressources de la collectivité et communiquer l'information |
Étape 7 : Mesure des résultats
La mesure du rendement en ce qui a trait à la gestion des maladies, des accidents et de l'incapacité dans la fonction publique fédérale repose sur les sources d'information suivantes :
- les assureurs pour les régimes d'assurance-invalidité – la compagnie d'assurance-vie Sun Life pour le Régime d'assurance invalidité, le Régime de soins de santé de la fonction publique et l'Industrielle Alliance pour le Régime d'assurance pour les cadres de gestion de la fonction publique (invalidité de longue durée); Secteur des pensions et des avantages sociaux, Bureau du dirigeant principal des ressources humaines, Secrétariat du Conseil du Trésor du Canada;
- le Programme d'aide aux employés de Santé Canada;
- les coûts d'indemnisation et les données sur les accidents du travail du Programme du travail, Ressources humaines et Développement des compétences Canada (RHDCC);
- les données sur la santé et la sécurité au travail du Programme du travail, RHDCC;
- les systèmes centralisés d'information sur les ressources humaines dans les ministères et organismes :
- congé de maladie payé;
- congé de maladie non payé dans les situations où l'employé reçoit ou non des prestation d'invalidité ou d'accident du travail;
- retraite pour raisons de santé;
- licenciement pour incapacité médicale.
Les deux principaux groupes d'utilisateurs se serviront de cette information différemment, en fonction de leurs besoins opérationnels :
- les conseillers en gestion de l'incapacité l'utiliseront au niveau opérationnel afin d'identifier l'employé. Pour faciliter la gestion des cas d'incapacité, les conseillers devront examiner et utiliser les données fournies par le système centralisé d'information sur les ressources humaines de leur ministère ou organisme (p. ex. les données sur les congés de maladie payés, les données sur les congés de maladie non payés, les rapports sur les accidents du travail et les données sur l'indemnisation). Ils devront aussi intégrer cette information aux autres données disponibles auprès de sources externes, par exemple, les données des compagnies d'assurance‑invalidité et les données et coûts liés aux accidents du travail.
- les Ressources humaines et les cadres supérieurs l'utilisent pour faciliter la prise de décisions en procédant à des regroupements importants (exploration de données, analyse et analytique) dans le but de combler leurs besoins d'information sur le temps perdu, l'utilisation des régimes (assurance-invalidité, soins de santé), la démographie des employés et le rendement. Pour prendre des décisions qui favorisent une meilleure gestion des maladies, des accidents et de l'incapacité, les analystes doivent produire des rapports qui regroupent les données du système d'information centralisé sur les ressources humaines de leur ministère ou organisme (p. ex., les données sur les congés de maladie payés, les données sur les congés de maladie non payés, les rapports sur les accidents du travail et les données sur l'indemnisation) intégrées à diverses sources externes, comme les données des compagnies d'assurance pour les régimes d'assurance‑invalidité, les données sur les accidents du travail, le Régime de soins de santé de la fonction publique et le Programme d'aide aux employés, ainsi que les données sur la santé et la sécurité au travail.
Pratiques prometteuses
Ressources humaines et Développement des compétences Canada (RHDCC)
L'ancienne Division du mieux-être de RHDCC a établi l'Indice de la culture d'entreprise en matière de santé (ICES) dans l'organisation.
L'ICES est un outil qui permet de connaître l'état de santé d'une organisation et de ses employés en évaluant la mesure dans laquelle la « culture en matière de santé » s'inscrit dans l'atteinte des objectifs de l'organisation ou va à l'encontre de ceux-ci. Cet outil a été conçu par le Dr Martin Shain, du Centre for Addiction and Mental Health, en collaboration avec Santé Canada. Le Dr Shain est l'un des meilleurs spécialistes des sciences sociales au Canada dans le domaine du mieux‑être au travail.
On calcule l'ICES en mesurant les quatre plus importants facteurs de stress et de satisfaction au travail :
- la demande (le temps disponible pour faire le travail);
- le contrôle (l'influence sur la façon d'effectuer le travail);
- l'effort (la fatigue mentale causée par le travail);
- la récompense (la reconnaissance du travail accompli).
L'Agence du revenu du Canada élabore actuellement de nouveaux outils afin de promouvoir l'importance de créer des milieux de travail sains. Ces outils seront fondés sur les recherches les plus récentes, notamment le document du Dr Martin Shain intitulé Une bataille juridique tout à fait légitime, et l'étude de Jean Pierre Brun.
Santé Canada a préparé, à l'intention des petites entreprises, un guide intitulé La santé, on y travaille qui contient des outils utiles.
Parcs Canada a conçu un logiciel complémentaire à PeopleSoft pour le traitement de l'information sur la gestion des cas d'accidents professionnels et non professionnels.