Programme intégré canadien de surveillance de la résistance aux antimicrobiens (PICRA) : Au sujet du PICRA

Télécharger le format de rechange
(Format PDF, 240 Ko, 1 page)
Organisation : Agence de la santé publique du Canada
Sur cette page
- Aperçu
- Objectifs du programme
- Les 20 ans du PICRA et au-delà
- Activités de surveillance
- Résistance aux antimicrobiens
- Avez-vous trouvé ce que vous cherchiez?
Aperçu
Le Programme intégré canadien de surveillance de la résistance aux antimicrobiens (PICRA) travaille en collaboration avec des partenaires fédéraux, des partenaires provinciaux et des partenaires du secteur privé. Le PICRA est coordonné par :
- le Centre des maladies infectieuses d'origine alimentaire, environnementale et zoonotique (CMIOAEZ) de la Direction générale des programmes sur les maladies infectieuses et de la vaccination (DGPMIV), Agence de la santé publique du Canada (ASPC)
- la Division « Une seule santé » et la Division des maladies entériques de la Direction générale du Laboratoire national de microbiologie (LNM), ASPC
Le PICRA recueille, analyse et communique les tendances en matière d'utilisation des antimicrobiens (UAM) et de résistance aux antimicrobiens (RAM) pour certaines bactéries provenant des humains, des animaux et de la viande vendue au détail au Canada. Les bactéries qui font l'objet de la surveillance sont connues sous le nom de bactéries entériques (présentes dans les intestins des humains et des animaux) et peuvent être transmises entre les animaux et les humains. Les renseignements obtenus par le PICRA appuient les mesures visant à contenir l'émergence et la propagation des bactéries résistantes entre les animaux, les aliments et les humains, dans le but de prolonger l'efficacité des antimicrobiens.
Le programme repose sur plusieurs composantes de surveillance représentatives et méthodologiquement unifiées qui peuvent être reliées pour examiner la relation entre les antimicrobiens utilisés chez les animaux destinés à l'alimentation et les humains, ainsi que les impacts relatifs sur la santé. Ces informations soutiennent : (i) la création de politiques fondées sur des données probantes pour contrôler l'utilisation des antimicrobiens dans les hôpitaux, dans la communauté et les milieux agricoles, et ainsi prolonger l'efficacité de ces médicaments, et (ii) l'identification de mesures appropriées pour contenir l'émergence et la propagation de bactéries résistantes entre les animaux, les aliments et les humains au Canada.
Le PICRA communique chaque année de nouvelles données de surveillance par le biais d'activités et de produits de communication ciblés tels que des présentations lors de la réunion annuelle des intervenants, des visualisations de données, des rapports de surveillance et des publications scientifiques.
Objectifs du programme
- Offrir une approche intégrée pour surveiller les tendances de la résistance aux antimicrobiens (RAM) et de l'utilisation des antimicrobiens (UAM) chez les humains et les animaux
- Aider à déterminer les mesures appropriées pour contenir l'émergence et la propagation de bactéries résistantes entre les animaux, les aliments et les personnes au Canada
- Faciliter l'évaluation de l'impact sur la santé publique des antimicrobiens utilisés chez les humains et l'agriculture pour soutenir la création de politiques fondées sur des preuves pour contrôler l'UAM dans les milieux hospitaliers, communautaires et agricoles
- Fournir une analyse et une diffusion opportunes des données de surveillance aux intervenants et faciliter l'application des connaissances par l'entremise de produits de communication ciblés
- Permettre des comparaisons précises avec d'autres pays qui utilisent des systèmes de surveillance similaires tels que le National Antimicrobial Resistance Monitoring System (NARMS) et le Danish Integrated Antimicrobial Resistance Monitoring and Research Programme (DANMAP)
- Fournir des données à la Direction des médicaments vétérinaires de Santé Canada pour les processus d'approbation des nouveaux médicaments antimicrobiens et la surveillance suite à l'approbation
Les 20 ans du PICRA et au-delà
EN 2022, le PICRA a célébré ses 20 ans en tant que programme. Lorsque le PICRA a débuté en 2002, après des années de recherche, il a commencé avec trois composantes de surveillance de la résistance aux antimicrobiens (RAM), la surveillance de l'utilisation des antimicrobiens (UAM) chez les humains et plusieurs projets de recherche ciblés. Vingt ans plus tard, le PICRA est devenu une grande équipe multidisciplinaire dotée de multiples composantes de surveillance de la RAM et de l'UAM et a étendu son engagement à plus de 900 intervenants, contributeurs et collaborateurs. Les intervenants du PICRA utilisent les données du PICRA pour éclairer les initiatives menées par l'industrie et pour suivre de près les activités de bonne gestion des antimicrobiens. Depuis 2002, les activités du PICRA font une différence dans la lutte contre la RAM!
Au-delà de 2022, le PICRA envisage d'élargir le programme en y ajoutant de nouvelles composantes de surveillance et l'application du séquençage du génome entier, ainsi que l'innovation et l'optimisation des moyens de communications tels que des visualisations de données interactives supplémentaires.
La résistance aux antimicrobiens constitue un problème de santé publique mondial urgent et menace la santé humaine et animale. Depuis le lancement du programme, l'objectif du PICRA est de travailler à la préservation d'antimicrobiens efficaces pour les humains et les animaux grâce à la surveillance des tendances en matière d'UAM et de RAM. L'une des clés du succès du PICRA depuis 2002 réside dans les relations solides établies entre le PICRA et ses intervenants et collaborateurs. Leurs contributions au PICRA sont inestimables.
Pour en savoir plus sur les 20 ans du PICRA et au-delà, veuillez consulter les infographies suivantes :
- Retour sur les 20 dernières années
- Surveillance au fil des années (de 2002 à 2021)
- PICRA : travailler avec les autres
Activités de surveillance
Le PICRA surveille les tendances de l'UAM et de la RAM chez certaines espèces bactériennes d'origine humaine, animale et alimentaire au Canada. Les analystes et les épidémiologistes du PICRA analysent et intègrent les données sur la RAM et l'UAM. Les activités de surveillance sont résumées à la figure 1.
Surveillance de la résistance aux antimicrobiens chez les humains, les animaux et dans les aliments
Le PICRA s'appuie sur des activités de surveillance active et passive chez les humains, les animaux et dans les aliments.
Surveillance passive chez les humains
Les données de surveillance passive se rapportent à des cas humains de Salmonella et de Campylobacter. Les cas humains de salmonellose et de campylobactériose sont des maladies à déclaration obligatoire à l'échelle nationale.
Les échantillons sont prélevés lors d'une visite médicale et sont analysés dans un laboratoire local aux fins d'identification des bactéries. L'isolat bactérien identifié par le laboratoire local sera envoyé au laboratoire de santé publique provincial (ou territorial) qui soumettra le matériel au LNM de l'ASPC pour des tests de RAM.
Le PICRA obtient des données de laboratoire sur les isolats de Salmonella par l'intermédiaire du LNM. Le Réseau aliments Canada (auparavant appelé FoodNet Canada) obtient des données de laboratoire sur les isolats de Campylobacter par l'intermédiaire du LNM et les communique au PICRA dans le cadre d'une entente interne.
Surveillance passive chez les animaux
Les données de surveillance passive proviennent d'isolats de Salmonella prélevés chez des animaux malades. Les espèces animales concernées sont les :
- porcs
- chevaux
- dindons
- poulets
- bovins de boucherie
- bovins laitiers
Les échantillons prélevés chez des animaux sont envoyés à des laboratoires provinciaux de santé animale, à des laboratoires universitaires ou à des laboratoires privés. L'isolement des bactéries (également applicable à la composante de surveillance active) et les tests de RAM sont effectués au LNM ou dans un laboratoire universitaire ou privé.
Surveillance active chez les animaux
Les données de surveillance active proviennent d'isolats de Salmonella, d'E. coli et de Campylobacter prélevés chez des bovins de boucherie, des bovins laitiers, des porcs, des poulets et des dindons en santé. La surveillance a lieu tout au long de la chaîne agroalimentaire, à la ferme, à l'abattoir et dans les commerces de détail.
Surveillance de l'utilisation des antimicrobiens chez les humains, les animaux et dans les cultures
Le PICRA s'appuie sur diverses sources pour recueillir des données sur l'utilisation des antimicrobiens, notamment les ventes d'antimicrobiens et les renseignements sur l'utilisation des antimicrobiens à la ferme.
Données sur les ventes d'antimicrobiens : Humains
Les données sur les ventes d'antimicrobiens à usage humain sont fournies par le Système canadien de surveillance de la résistance aux antimicrobiens (SCSRA) de l'ASPC par l'intermédiaire de l'entreprise IQVIA Canada. Les données sont fondées sur les :
- ventes en pharmacie
- achats des hôpitaux
Données sur les ventes d'antimicrobiens : Animaux
Depuis 2017, le Règlement de Santé Canada exige que les fabricants, les importateurs et les préparateurs déclarent les ventes annuelles d'antimicrobiens importants sur le plan médical et destinés à être utilisés chez les animaux.
Le système de rapports sur les ventes de médicaments vétérinaires antimicrobiens recueille des données sur les volumes d'antimicrobiens et les quantités vendues ou préparées par :
- province ou territoire
- espèce animale, y compris les animaux de compagnie et les animaux d'élevage
Le système de rapports sur les ventes de médicaments vétérinaires antimicrobiens est le fruit d'une collaboration entre la Direction des médicaments vétérinaires de Santé Canada et le PICRA du CMIOAEZ, au sein de l'ASPC.
Données sur les ventes d'antimicrobiens : Cultures
L'Agence de réglementation de la lutte antiparasitaire de Santé Canada recueille des données sur les ventes d'antimicrobiens destinés à être utilisés comme pesticides sur les cultures vivrières et communique ces données au PICRA.
Données sur l'utilisation d'antimicrobiens : Aquaculture
Dans le cadre du Règlement sur les activités d'aquaculture, en vertu de la Loi sur les pêches, Pêches et Océans Canada exige que les propriétaires et les exploitants de l'industrie soumettent des rapports sur l'utilisation d'antimicrobiens dans les fermes aquacoles. Les quantités d'antimicrobiens se trouvent sur la page intitulée Données nationales sur l'information publique en aquaculture, sous forme de données ouvertes.
Données sur l'utilisation d'antimicrobiens : Fermes sentinelles
Le PICRA (CMIOAEZ, ASPC) recueille des données sur l'utilisation d'antimicrobiens à la ferme au moyen de questionnaires remplis sur une base volontaire auprès de fermes sentinelles pour les poulets de chair, les porcs en croissance-finition, les dindons, les bovins de boucherie et les bovins laitiers. Les vétérinaires ou les membres du personnel désignés remplissent les questionnaires et les envoient au PICRA aux fins d'analyse.
Analyse et intégration des données
L'analyse et l'intégration des données par le PICRA comprennent l'évaluation et l'interprétation :
- des tendances de l'UAM et de la RAM
- des tendances de la RAM parmi les espèces bactériennes, parmi les populations animales et au sein de chaque population, ainsi que de la RAM chez les humains
- des liens potentiels entre l'UAM et la RAM
- de la détection de nouvelles résistances, avec un accent sur les antimicrobiens d'importance critique
Engagement et rapports
L'engagement des intervenants du PICRA et la communication des résultats de la surveillance se font au moyen de plusieurs activités et produits de communication, notamment des :
- fiches d'information
- infographies
- rapports du SCSRA
- visualisations de données
- publications dans des revues
- rapports sur les points saillants des ventes d'antimicrobiens vétérinaires
- rapports sur les résultats intégrés
- webinaires annuels des parties prenantes
- rapports techniques de surveillance à la ferme, y compris les données sur la santé et la biosécurité

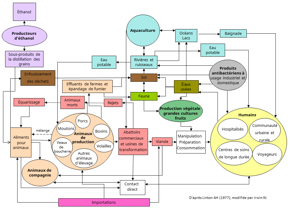
Figure 1. Composantes du Programme intégré canadien de surveillance de la résistance aux antimicrobiens (PICRA) : Description textuelle
Cette figure montre la façon dont le PICRA réunit des données provenant de diverses sources sur la résistance aux antimicrobiens et sur l'utilisation des antimicrobiens chez les humains, les animaux et les cultures. La figure est séparée en 2 sections principales reliées par une section centrale, elle-même divisée en 2. Une des 2 parties est intitulée « Analyse et intégration des données » et l'autre est intitulée « Engagement et rapports ».
La première section principale, intitulée « Résistance aux antimicrobiens (RAM) », montre la façon dont le PICRA obtient les données de surveillance sur la résistance aux antimicrobiens. Cette section est divisée en 2, la population humaine et la population animale. Des symboles indiquent les bactéries incluses dans la surveillance de la RAM pour chaque espèce. Des flèches illustrent également le flux de données à partir de l'individu jusqu'à l'analyse et l'intégration des données pour chaque espèce.
Les données de surveillance passive de la population humaine se rapportent aux cas humains de Salmonella et de CampylobacterNote de bas de page 1 Note de bas de page 8. Le flux de données commence à la visite médicale. Il va ensuite au laboratoire local, au laboratoire provincial ou territorial, puis au Laboratoire national de microbiologie (LNM)Note de bas de page 2 avant d'aboutir à l'analyse et à l'intégration des données.
Les données de surveillance passive des animaux se rapportent à des cas de Salmonella chez les animaux malades. Les espèces animales concernées sont les :
- porcs
- chevaux
- dindons
- poulets
- bovins de boucherie
- bovins laitiers
Le flux de données commence par les animaux malades. Il va ensuite au laboratoire provincial de santé animale ou à un autre laboratoireNote de bas de page 3, et peut aller directement à la section « Analyse et d'intégration des données »Note de bas de page 1. Les données peuvent également partir du laboratoire provincial ou d'un autre laboratoireNote de bas de page 3 vers le LNM ou un autre laboratoireNote de bas de page 3 avant d'aboutir à l'analyse et l'intégration des données.
La surveillance active des animaux comprend des données d'animaux sains échantillonnés à la ferme, à l'abattoir et provenant de viandes vendues au détail.
Les animaux visés par la surveillance active à la fermeNote de bas de page 1 sont les :
- porcs
- dindons
- poulets
- bovins de boucherie
- bovins laitiers
Les espèces bactériennes détectées sont Campylobacter, Escherichia coli et Salmonella. Le flux de données commence par les animaux à la ferme. Il passe ensuite au laboratoire provincial de santé animale ou à un autre laboratoireNote de bas de page 3, et peut aller directement à la section « Analyse et intégration des données »Note de bas de page 1. Les données peuvent également partir du laboratoire provincial de santé animale ou d'un autre laboratoireNote de bas de page 3 vers le LNMNote de bas de page 2 ou à un autre laboratoireNote de bas de page 3. Les données peuvent également passer directement des animaux à la ferme au LNMNote de bas de page 2 ou à un autre laboratoireNote de bas de page 3, avant d'aboutir à l'analyse et l'intégration des donnéesNote de bas de page 1.
La surveillance active à l'abattoirNote de bas de page 1 comprend la détection de Campylobacter, Escherichia coli et Salmonella chez les bovins de boucherie, les porcs et les poulets.
Le flux de données part de l'abattoir et va directement au LNMNote de bas de page 2 ou à un autre laboratoireNote de bas de page 3 avant d'aboutir à la section « Analyse et intégration des données »Note de bas de page 1.
La surveillance active de la viande vendue au détailNote de bas de page 1 comprend la détection :
- d'Escherichia coli dans la viande de bœuf et de porc
- d'Escherichia coli et de Salmonella dans la viande de dindon
- de Campylobacter, d'Escherichia coli et de Salmonella dans la viande de poulet
Le flux de données part de la viande vendue au détail et va directement au LNMNote de bas de page 2 ou à un autre laboratoireNote de bas de page 3 avant d'aboutir à la section « Analyse et intégration des données »Note de bas de page 1.
La deuxième section principale, intitulée « Utilisation des antimicrobiens (UAM) », montre comment le PICRA obtient les données sur l'utilisation des antimicrobiens. Cette section est divisée en 3 :
- ventes d'antimicrobiens pour les humainsNote de bas de page 4
- ventes d'antimicrobiens pour les animaux et les culturesNote de bas de page 5 Note de bas de page 6
- utilisation d'antimicrobiens en aquacultureNote de bas de page 7 et dans les fermes sentinellesNote de bas de page 1
La figure montre que le flux de données sur les ventes ou l'utilisation d'antimicrobiens provenant de toutes les sources d'information va directement à la section « Analyse et intégration des données »Note de bas de page 1.
Dans la section du centre, on montre que l'analyse et l'intégration des données pointent vers l'engagement et les rapportsNote de bas de page 9. Inversement, on voit que l'engagement et les rapports pointent aussi vers l'analyse et l'intégration.
Résistance aux antimicrobiens
La résistance aux antimicrobiens (également connue sous le nom de résistance aux antibiotiques) est un problème urgent de santé publique mondiale et menace la santé humaine et animale. Les antimicrobiens sont des médicaments utilisés pour traiter les infections bactériennes. La résistance aux antimicrobiens se produit lorsque les bactéries deviennent résistantes à ces médicaments et que ces derniers ne sont plus efficaces pour traiter ces infections, ce qui peut entraîner des infections résistantes aux antimicrobiens potentiellement mortelles ou mortelles. La résistance aux antimicrobiens menace également les soins de santé modernes. Les antimicrobiens sont des médicaments importants pour la prévention et le traitement des infections à la suite d'interventions chirurgicales telles que les arthroplasties et les interventions cardiaques, ou pendant les traitements tels que les thérapies anticancéreuses. La résistance aux antimicrobiens peut conduire à des situations où ces procédures ou traitements et d'autres ne peuvent pas être effectués.
Bien que les antimicrobiens soient des médicaments qui sauvent des vies, toute utilisation d'antimicrobiens peut entraîner une résistance aux antimicrobiens. L'utilisation d'antimicrobiens est largement considérée comme un contributeur majeur au développement de la résistance aux antimicrobiens. Cependant, l'épidémiologie ou les causes de la résistance aux antimicrobiens sont complexes impliquant de nombreux hôtes (animaux, humains), l'environnement et de nombreuses voies de transmission directes et indirectes.
Le PICRA travaille à la préservation d'antimicrobiens efficaces pour les humains et les animaux en surveillant les tendances de l'utilisation des antimicrobiens et de la résistance aux antimicrobiens.
Avez-vous trouvé ce que vous cherchiez?
Pour obtenir des informations supplémentaire, veuillez nous contacter par courriel : cipars-picra@phac-aspc.gc.ca
Note de bas de page
- Note de bas de page 1
-
Centre des maladies infectieuses d'origine alimentaire, environnementale et zoonotique (CMIOAEZ), Direction générale des programmes sur les maladies infectieuses et de la vaccination (DGPMIV), Agence de la santé publique du Canada (ASPC)
- Note de bas de page 2
-
Division Une seule santé et Division des maladies entériques, Direction générale du Laboratoire national de microbiologie, ASPC
- Note de bas de page 3
-
Laboratoire universitaire ou laboratoire privé
- Note de bas de page 4
-
Système canadien de surveillance de la résistance aux antimicrobiens (SCSRA), ASPC. Source des données : IQVIA
- Note de bas de page 5
-
Agence de réglementation de la lutte antiparasitaire, Santé Canada
- Note de bas de page 6
-
Rapports sur les ventes de médicaments vétérinaires antimicrobiens (RVMVA), Direction des médicaments vétérinaires, Santé Canada et le CMIOAEZ, ASPC
- Note de bas de page 7
-
Pêches et océans Canada
- Note de bas de page 8
-
FoodNet Canada, CMIOAEZ, DGPMIV, ASPC
- Note de bas de page 9
-
Engagement et rapports du PICRA y compris : webinaires annuels des parties prenantes, rapports sur les résultats intégrés, visualisations de données, rapports techniques de surveillance à la ferme (y compris les données sur la santé et la biosécurité), fiches d'information, infographies, publications dans des revues, rapports sur les points saillants des ventes de médicaments antimicrobiens vétérinaires et rapports du SCSRA.