Lignes directrices provisoires concernant les réunions sur les instruments médicaux : Annexes
Sur cette page
- Renseignements instruments se rapportant aux instruments médicaux : Schéma du processus de réunion
- Modèle de compte rendu des décisions d'une réunion d'information sur des produits innovants
- Modèle de compte rendu des décisions d'une réunion préclinique
- Modèle de compte rendu des décisions d'une réunion préalable à la demande
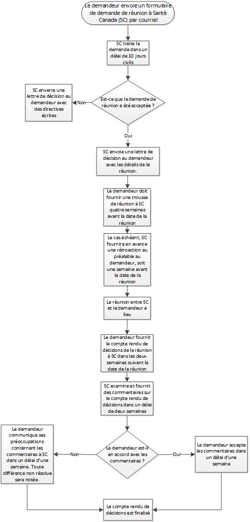
Renseignements instruments se rapportant aux instruments médicaux : Schéma du processus de réunion
Ce schéma décrit les étapes du Programme de réunions de Renseignements instruments se rapportant aux instruments médicaux.

Figure 1 - Équivalent textuel
Étape 1 : Le demandeur envoie un formulaire de demande de réunion à Santé Canada par courriel.
Étape 2 : Santé Canada traite la demande dans un délai de 10 jours civils.
Étape 3 : Est-ce que la demande de réunion a été acceptée par Santé Canada ?
- Non : Si la demande de réunion n'a pas été acceptée, Santé Canada enverra une lettre de décision concernant la réunion au demandeur avec des directives écrites. Le processus prend fin ici.
- Oui : Si la demande de réunion est acceptée, le processus se poursuit à l'étape 4.
Étape 4 : Santé Canada envoie une lettre de décision concernant la réunion au demandeur avec les détails de la réunion.
Étape 5 : Le demandeur doit fournir une trousse de réunion, en fonction du type de réunion, à Santé Canada quatre semaines avant la date de la réunion.
Étape 6 : Le cas échéant, Santé Canada fournira en avance une rétroaction au préalable au demandeur, soit une semaine avant la date de la réunion.
Étape 7 : La réunion entre Santé Canada et le demandeur a lieu.
Étape 8 : Le demandeur fournit le compte rendu de décisions de la réunion à Santé Canada dans les deux semaines suivant la date de la réunion.
Étape 9 : Santé Canada examine et fournit des commentaires sur le compte rendu de décisions dans un délai de deux semaines.
Étape 10 : Le demandeur est-il en accord avec les commentaires de Santé Canada sur le compte rendu de décisions ?
- Oui : Le demandeur accepte les commentaires de Santé Canada sur le compte rendu de décisions dans un délai d'une semaine.
- Non : Le demandeur communique ses préoccupations concernant les commentaires sur le compte rendu de décisions à Santé Canada par courriel dans un délai d'une semaine. Toute différence non résolue sera notée sur le compte rendu de décision par Santé Canada.
Étape 11 : Le compte rendu de décisions est finalisé.
Modèle de compte rendu des décisions d'une réunion d'information sur des produits innovants
Réunion d'information sur des produits innovants - [JJ-MM-AAAA]
Compte rendu des décisions
Nom du fabricant :
Nom de l'instrument :
Lieu :
Heure :
Participants
Participants de Santé Canada : (Nom, titre, bureau)
Participants représentants le fabricant : (Nom, titre, organisme)
Autres participants : (Nom, titre, organisme)
Compte rendu des décisions
Présentation : Questions soulevées par Santé Canada pendant la présentation et points clés correspondants abordés (le cas échéant) :
Mesures de suivi (le cas échéant) :
Question no 1 (concernant les documents associés à la réunion d'information sur des produits innovants, le cas échéant) :
Principaux points de discussion et résumé de l'avis :
Mesures de suivi (le cas échéant) :
Question no 2 (concernant les documents associés à la réunion d'information sur des produits innovants, le cas échéant) :
Discussion et résumé de l'avis :
Mesures de suivi (le cas échéant) :
Question no 3 (concernant les documents associés à la réunion d'information sur des produits innovants, le cas échéant) :
Discussion et résumé de l'avis :
Mesures de suivi (le cas échéant) :
Remarque : Répétez le tableau ci-dessus au besoin pour toute autre question.
Modèle de compte rendu des décisions d'une réunion préclinique
Réunion préclinique - [JJ-MM-AAAA]
Compte rendu des décisions
Nom du fabricant :
Nom de l'instrument :
Lieu :
Heure :
Participants
Participants de Santé Canada : (Nom, titre, bureau)
Participants représentants le fabricant : (Nom, titre, organisme)
Autres participants : (Nom, titre, organisme)
Compte rendu des décisions
Présentation : Questions soulevées par Santé Canada pendant la présentation et points clés correspondants abordés (le cas échéant) :
Mesures de suivi (le cas échéant) :
Question no 1 (concernant les documents associés à la réunion préclinique) :
Principaux points de discussion et résumé de l'avis :
Mesures de suivi (le cas échéant) :
Question no 2 (concernant les documents associés à la réunion préclinique) :
Discussion et résumé de l'avis :
Mesures de suivi (le cas échéant) :
Question no 3 (concernant les documents associés à la réunion préclinique) :
Discussion et résumé de l'avis :
Mesures de suivi (le cas échéant) :
Remarque : Répétez le tableau ci-dessus au besoin pour toute autre question.
Modèle de compte rendu des décisions d'une réunion préalable à la demande
Réunion préalable à la demande - [JJ-MM-AAAA]
Compte rendu des décisions
Nom du fabricant :
Nom de l'instrument :
Lieu :
Heure :
Participants
Participants de Santé Canada : (Nom, titre, bureau)
Participants représentants le fabricant : (Nom, titre, organisme)
Autres participants : (Nom, titre, organisme)
Compte rendu des décisions
Présentation : Questions soulevées par Santé Canada pendant la présentation et points clés correspondants abordés (le cas échéant) :
Mesures de suivi (le cas échéant) :
Question no 1 (concernant les documents associés à la réunion préalable à la demande) :
Principaux points de discussion et résumé de l'avis :
Mesures de suivi (le cas échéant) :
Question no 2 (concernant les documents associés à la réunion préalable à la demande) :
Discussion et résumé de l'avis :
Mesures de suivi (le cas échéant) :
Question no 3 (concernant les documents associés à la réunion préalable à la demande) :
Discussion et résumé de l'avis :
Mesures de suivi (le cas échéant) :
Remarque : Répétez le tableau ci-dessus au besoin pour toute autre question.