Ordres de la Force Aérienne 5000-8 Conduite haineuse

Article de nouvelles / Le 16 octobre 2020

Date de publication : 2020-10-16

Le présent ordre s’applique aux membres des Forces armées canadiennes (FAC) et employés civils du ministère de la Défense nationale (MDN) qui sont en poste, en déploiement, affectés ou détachés dans des postes de l’effectif de l’Aviation royale canadienne et auprès du chef d’état-major de la Force aérienne.

Le présent Ordre de la Force aérienne (OFA) est publié par le commandant (cmdt) de l’ARC, en vertu de l’article 4.12 des Ordonnances et règlements royaux applicables aux Forces canadiennes (ORFC), et de l’Ordonnance d’organisation des Forces canadiennes (OOFC) 9954, et par le chef d’état-major de la Force aérienne (CEMFA) en vertu de l’article 3.20 des ORFC.

Le Directeur – Gestion du personnel (Air) (D Gest Pers Air) pour les militaires, et Officier de la planification des ressources humaines et des programmes civils pour les employés du MDN.

Le MDN et les FAC définissent un incident haineux comme toute allégation de conduite haineuse signalée à la chaîne de commandement ou documentée par celle-ci.

Acte ou conduite, y compris l’affichage ou la communication de mots, symboles ou images, par un militaire qui savait ou aurait raisonnablement dû savoir qu’il constituerait, favoriserait, justifierait ou promouvrait la violence ou la haine d’une personne ou des personnes appartenant à un même groupe identifiable en raison de leur origine nationale ou ethnique, leur race, leur couleur, leur religion, leur âge, leur sexe, leur orientation sexuelle, leur identité ou expression de genre, leur état matrimonial, leur situation de famille, leurs caractéristiques génétiques ou leur déficience.

Le MDN et les FAC définissent le harcèlement comme un comportement inopportun qui offense une autre personne en milieu de travail, et dont l’auteur savait ou aurait raisonnablement dû savoir qu’un tel comportement pouvait offenser ou causer préjudice. Il comprend tout acte, propos ou exhibition qui diminue, rabaisse, humilie ou embarrasse une personne, ou tout acte d’intimidation ou de menace. Il comprend également le harcèlement au sens de la Loi canadienne sur les droits de la personne.

Préjugé, discrimination ou hostilité à l’égard d’une ou de plusieurs personnes en raison de leur appartenance à un groupe racial ou ethnique en particulier, généralement un groupe minoritaire ou marginalisé.

Action ou décision qui a pour effet de traiter de manière négative une personne ou un groupe, notamment en raison de sa race, de son âge ou de sa déficience. Ces raisons, aussi appelées motifs, sont protégées en vertu de la Loi canadienne sur les droits de la personne.

Affirmation, action ou incident considéré comme un cas de discrimination ou de préjugé indirect, subtil ou non intentionnel à l’endroit des membres d’un groupe marginalisé, par exemple une minorité raciale.

L’équipe de l’ARC s’appuie sur la confiance, le soutien et le respect mutuels envers la dignité et les droits de chacun pour réussir, quelle que soit la mission. Afin d’offrir un milieu de travail respectueux qui nous permet d’assurer la disponibilité opérationnelle et la capacité de déploiement, nous devons éliminer le racisme, la discrimination, le harcèlement et la conduite haineuse de nos rangs, de nos pratiques et de nos biais. Au sein des FAC, la conduite haineuse va à l’encontre de l’éthos militaire, érode la crédibilité de notre institution, met en doute la capacité des FAC d’agir au nom de la population canadienne ainsi que sa pertinence, et brise la confiance du public.

L’ARC est résolue à fournir à l’équipe de la Force aérienne un milieu de travail exempt de harcèlement et de discrimination; au sein de notre équipe, toute forme de conduite haineuse est exclue. Il incombe aux commandants, aux gestionnaires et aux dirigeants de s’assurer que l’ARC se caractérise par une confiance, un soutien et un respect mutuels envers la dignité de chacun et chacune dans le milieu de travail. Nous devons unir nos efforts et indiquer clairement que le racisme, l’intimidation, la discrimination et tout autre comportement irrespectueux ne seront pas tolérés. Notre institution gagne en force lorsque nous nous soutenons les uns les autres.

La direction de l’ARC est résolue à diriger le changement dans l’ensemble de la Force aérienne. En tenant compte des biais qui sont intégrés dans nos systèmes et nos politiques, nous centrons nos efforts sur l’introduction de changements importants à court et long termes. Notre objectif est de nous assurer que tous les membres de notre équipe, qu’ils soient civils ou militaires, ont l’occasion de s’épanouir et de réaliser leur plein potentiel dans un environnement diversifié, inclusif et respectueux. Notre puissance aérienne repose sur la dignité et le respect fondamentaux de tout notre personnel.

L’élimination de la conduite haineuse dans l’ARC repose sur les éléments suivants :

La conduite personnelle doit respecter le Code de valeurs et d’éthique du MDN et des FAC ainsi que la publication Servir avec honneur dans l’ARC. Le fait de ne pas prévenir tout acte, démonstration ou commentaire haineux qui diminue, rabaisse, humilie ou embarrasse une personne, ou tout acte d’intimidation ou de menace a un effet néfaste et dévastateur sur l’organisation et ses membres. La lutte contre cette conduite et ces comportements inappropriés est la responsabilité de la chaîne de commandement, qui a besoin d’un effort concerté de l’ensemble de l’équipe de l’ARC. La section de l’éducation et de la formation professionnelle aidera la chaîne de commandement à développer la connaissance de la situation à l’égard de la conduite haineuse, à communiquer les attentes ainsi qu’à souligner les rôles et responsabilités des membres de l’ARC afin de redresser rapidement les situations. À cette fin, il faut engager et maintenir le dialogue, assurer une sensibilisation et renforcer la formation à l’intention des témoins pour prévenir la conduite haineuse.

La conduite haineuse nuit considérablement au moral et mène à une atmosphère de travail négative qui a des répercussions sur le bien-être des employés et l’efficacité des équipes. Des mesures décisives seront prises par la chaîne de commandement pour régler et éliminer ces types de comportement et conduite quand ils se produisent et tenir les militaires responsables de leurs comportements et de leur conduite. Les militaires de tous les niveaux sont tenus au signalement ou à l’intervention en cas d’incident.

Une attention particulière sera accordée à l’identification des membres des FAC vulnérables et à risque qui sympathisent ou pourraient sympathiser avec une idéologie haineuse ou qui ont une conduite troublante, laquelle pourrait indiquer une intensification selon la hiérarchie de la conduite haineuse.

L’inaction devant une conduite haineuse est considérée comme une complicité de cette conduite. Les réponses à tous les incidents haineux seront rapides, justes et conformément à l’application régulière de la loi tout en veillant toujours la prestation d’un soutien approprié aux personnes touchées.

La réponse dépendra des faits et circonstances particuliers à chaque situation. L’annexe A contient un guide pour aider à la détermination des comportements interdits.

Les dirigeants doivent fournir un soutien approprié et faciliter les services aux militaires touchés par une conduite haineuse. Lorsqu’un militaire est touché par un incident haineux, il est essentiel d’apporter un soutien et de régler la situation rapidement.

Afin de régler une situation, on encourage les militaires à demander des conseils ou du soutien aux personnes ou groupes suivants :

  • La chaîne de commandement;
  • L’officier d’administration ou le capitaine-adjudant de l’unité;
  • Les coordonnateurs de l’éthique de l’unité;
  • Services de gestion des conflits et des plaintes (SGCP);
  • Le représentant de la Direction des ressources humaines;
  • Un représentant syndical;
  • Le conseiller en relations conflictuelles au travail de votre choix;
  • Le Centre d’intervention sur l’inconduite sexuelle;
  • Le Programme d’aide aux membres des FAC;
  • Les professionnels de la santé;
  • Le site Web de l’ARC sur la prévention du harcèlement et de la conduite haineuse;
  • Les ambassadeurs d’Espace positif.

Parallèlement, la chaîne de commandement s’assurera de consigner les incidents à l’aide de mécanismes de communication de l’ensemble des FAC servant à surveiller, à suivre et à évaluer ces types d’incidents. Ces mécanismes sont essentiels au façonnement d’un changement culturel et institutionnel menant à l’élimination de la conduite haineuse.

Un leadership fort et une compréhension approfondie, combinés à des efforts soutenus pour prévenir et surveiller les incidents et y répondre, donneront à l’ARC les moyens d’agir et l’orienteront vers l’élimination de la conduite haineuse, ce qui en retour accroîtra l’efficacité opérationnelle.

Responsable d’un point de vue global de la prévention et de l’élimination de la conduite haineuse dans l’ARC.

Responsabilités :

  • Promouvoir la prévention et la surveillance de la conduite haineuse et la sensibilisation à celle-ci dans leur champ de compétence;
  • Communiquer au cmdt l’état des incidents haineux au sein de leurs commandements respectifs conformément au présent Ordre de la Force aérienne (OFA);
  • Veiller à ce que l’éducation et l’instruction concernant la conduite haineuse soient incorporées dans toute formation professionnelle, tout cours de leadership et dans toute instruction préalable au déploiement pour les membres de l’ARC et dans toute conversation annuelle de perfectionnement professionnel (en personne ou en ligne);
  • Tenir compte des principes selon lesquels il faut traiter les militaires avec dignité et respect au premier plan de toute communication de la direction et assemblée (en personne ou en ligne).

Responsabilités :

  • Assurer l’administration stratégique et la gestion de la mise en œuvre du programme;
  • Fournir les outils, l’éducation, l’instruction et les documents de soutien à l’escadre ou à l’unité;
  • Tenir à jour le site Web de l’ARC sur la prévention du harcèlement et de la conduite haineuse, et assurer l’administration de la base de données nationale pour le système de suivi des incidents liés à une conduite haineuse (SSICH);
  • Assurer la liaison avec le DFCPA Air pour veiller à ce que la prévention de la conduite haineuse dans L’ARC soit rmentionnée chaque année dans le plan d’activités.

Responsabilités :

  • Coordination, supervision et mise en œuvre quotidiennes des dossiers de conduite haineuse de l’ARC;
  • Préparer et établir les rapports annuels sur l’évolution des dossiers de conduite haineuse de l’ARC;
  • Fournir des outils, des documents de soutien et des conseils aux coordonnateurs de l’escadre ou de l’unité.

Responsabilités :

  • Répondre rapidement aux incidents haineux d’une façon appropriée et décisive;
  • Assurer le suivi des cas qui ont été renvoyés devant les autorités policières ou obtenir des mises à jour à leur sujet;
  • Promouvoir l’élimination de la conduite haineuse dans l’escadre ou l’unité en faisant mieux connaître les comportements qui constituent une conduite haineuse ainsi que les signaux d’alarme;
  • Assurer la disponibilité des ressources administratives appropriées pour gérer les programmes et les plaintes;
  • Communiquer leurs propres attentes en matière de comportement en milieu de travail et aviser les membres de l’ARC de leurs responsabilités en vertu du présent ordre;
  • Établir et maintenir un environnement de travail dans lequel la conduite et les comportements haineux sont relevés et éliminés. À cette fin, donner de l’instruction et de l’éducation au moins une fois par année à l’aide des ressources de formation de la direction du Programme d’éthique de la Défense;
  • Faciliter l’accès aux ressources connexes;
  • Encourager le signalement et un environnement sans représailles;
  • Tenir compte des principes selon lesquels il faut traiter les militaires avec dignité et respect au premier plan de toute communication de la direction et assemblée (en personne ou en ligne).

Responsabilités :

  • Contribuer à un milieu de travail harmonieux et éthique en évitant d’adopter tout comportement inapproprié et en signalant sans délai toute conduite haineuse subie ou observée;
  • Participer activement à l’instruction, à l’éducation et à la conversation;
  • Être respectueux de la diversité en milieu de travail (motifs de discrimination illicite énoncés dans la Loi canadienne sur les droits de la personne);
  • Connaître les politiques sur la conduite haineuse et s’y conformer;
  • Intervenir dans le cas d’incidents de conduite haineuse, y répondre et les signaler;
  • Fournir une rétroaction et des suggestions à leur chaîne de commandement.

Tous les incidents de conduite haineuse seront signalés sans délai et feront l’objet d’une enquête rigoureuse conformément à toutes les politiques et procédures. L’arbre décisionnel pour la gestion des incidents de conduite haineuse se trouve à l’annexe B.

Conformément à l’article 19.56 – Rapport d’arrestation par une autorité civile, à l’alinéa 4.02(1)e – Responsabilités générales des officiers et à l’alinéa 5.01e – Responsabilités générales des militaires du rang des ORFC, chaque membre des FAC est tenu de signaler à l’autorité concernée, selon le cas :

  • un incident haineux impliquant un autre membre de l’ARC ou des FAC, à titre individuel ou en association avec un groupe haineux;
  • sa propre arrestation par une autorité civile.

Les membres de l’ARC peuvent se conformer à cette exigence en communiquant avec :

  • la chaîne de commandement;
  • la police militaire;
  • le sous-ministre adjoint (Services d’examen), le directeur - Enquêtes et examens spéciaux, selon le cas

Conformément à l’Instr Pers Mil FC 01/20 en référence, toute chaîne de commandement qui est avisée d’un incident haineux doit intervenir de façon proactive. Par conséquent, la chaîne de commandement n’est pas tenue de recevoir une plainte écrite avant d’examiner et de recueillir des preuves liées aux préoccupations. Dès qu’un militaire est témoin ou avisé d’un incident présumé, la chaîne de commandement est chargée de réunir les faits, et si l’on juge qu’une enquête est requise, elle doit communiquer avec le conseiller juridique afin de recevoir des conseils sur le type d’enquêtes qui doivent être réalisées.

Tous les incidents haineux seront signalés et suivis. Peu importe la façon dont la chaîne de commandement est mise au courant de l’incident, les mesures suivantes doivent être prises :

  • Dès que possible quand elle est avisée d’un incident haineux, la chaîne de commandement doit signaler cette conduite, présumée ou confirmée, au Centre multinational d’opérations aérospatiales (CMOA) en précisant qui, quoi, où, quand et pourquoi (selon l’information dont elle dispose) et qu’un rapport d’incident d’importance (RII) pourrait suivre selon la nature de l’incident, comme il est décrit au paragraphe suivant. Cette information peut être communiquée par téléphone ou par courriel; la transmission de la notification initiale passe en priorité. Le CMOA peut être joint par courriel, à AOCDWO@forces.gc.ca, ou par téléphone, au 204-833-2500, poste 2650. À moins qu’un accusé de réception soit produit par le CMOA dans les 10 minutes suivant l’envoi, un message vocal ou un courriel n’est pas considéré comme ayant respecté l’intention de la notification, et l’échelon supérieur de la chaîne de commandement doit être avisé. Le CMOA veillera à acheminer l’information au cmdt ARC
  • Dès que possible et dans un délai de 24 heures la chaîne de commandement doit remettre un RII au Centre de commandement intégré des Forces canadiennes, au Directeur – Conduite militaire professionnelle (Opération HONOUR), et au DACM 2, comme le précise la DOAD 2008-3, lorsque l’incident haineux implique :
    • les commandants de formation, les commandants d’unité et leurs adjudants-chefs;
    • un militaire qui a été mis en état d’arrestation ou contre qui des accusations ont été portées;
    • des incidents qui pourraient susciter un grand intérêt de la part des médias, ce qui pourrait jeter le discrédit sur l’ARC ou les FAC;
    • une infraction à cette politique qui empêche les commandants de mener à bien leur mission.

Tous les incidents haineux seront consignés dans le système de suivi des incidents liés à une conduite haineuse (SSICH) dans un délai de 48 heures et seront continuellement mis à jour à mesure que de nouveaux renseignements sont obtenus. L’instruction permanente d’opérations de l’ARC sur le SSICH est jointe à l’annexe C. REMARQUE : À l’heure actuelle, seul le personnel de N1 a accès au SSICH. Par conséquent, les N2 doivent communiquer avec le personnel de N1 pour coordonner le suivi requis dans le SSICH.

Lorsqu’un incident haineux est clos ou réglé, le cmdt doit s’assurer que tous les documents concernant la conduite du militaire sont placés dans son dossier personnel. Il est important que le dossier du personnel militaire rende compte avec exactitude de toutes les mesures disciplinaires, juridiques et administratives liées à la conduite haineuse.

Les FAC ne doivent recueillir que les renseignements personnels dont elles ont un besoin vérifiable. Toutes les parties participant au traitement des renseignements personnels liés à une conduite haineuse doivent limiter la discussion et la dissémination de cette information aux personnes qui ont besoin de savoir. Si possible, les renseignements personnels doivent être recueillis directement auprès de la personne qu’ils concernent. Tous les renseignements personnels recueillis, utilisés, divulgués et conservés par les FAC doivent être gérés conformément à la Loi sur la protection des renseignements personnels. Les commandants de tous les niveaux doivent traiter l’information concernant la conduite haineuse avec discrétion et délicatesse et conformément au traitement adéquat des renseignements personnels, en vertu de la DOAD 1002-0, Application de la Loi sur la protection des renseignements personnels.

Lorsque le signalement initial a été fait, le cmdt ou la chaîne de commandement doit s’assurer que l’incident haineux fait l’objet d’une enquête appropriée d’un point de vue disciplinaire et administratif. L’annexe B contient un arbre décisionnel complet pour la gestion des incidents de conduite haineuse, lequel doit être suivi pour assurer la bonne gestion de la situation. Les facteurs suivants doivent être pris en considération pour la gestion de toute situation :

  • Les cmdt d’unité doivent s’assurer que le service de police ayant compétence a refusé de mener une enquête avant d’entreprendre une enquête d’unité;
  • Les mesures administratives se fondent sur la prépondérance des probabilités alors que les mesures disciplinaires se fondent sur le doute raisonnable, et elles sont indépendantes les unes des autres. L’annexe D comprend les options de mesures disciplinaires et administratives pour les cmdt d’unité;
  • Les chaînes de commandement doivent consulter les conseillers juridiques et les conseillers en matière de ressources humaines, au besoin, pour obtenir des conseils tout au long du processus;
  • Les chaînes de commandement doivent assurer la santé et la sécurité de tous les membres de l’équipe touchés. À cette fin, elles doivent envisager des réaffectations temporaires, la nécessité de relever les militaires de fonctions de supervision, d’instruction ou de commandement, en faisant attention à ce qu’aucune autre marginalisation ne se produise;
  • Les chaînes de commandement doivent s’assurer que les membres de l’équipe qui sont affectés disposent du soutien nécessaire (aumônerie, services de santé, Groupe consultatif de la Défense [GCD], etc.);
  • Les chaînes de commandement doivent prévenir les représailles conformément à l’article 19.15 – Interdiction de représailles des ORFC. Par conséquent, un cmdt d’unité doit réaliser une enquête sur tout signalement de comportement menaçant, intimidant, ostracisant ou discriminatoire adopté en réponse au signalement d’un incident haineux. Tout membre des FAC qui adopter un tel comportement fera l’objet de mesures administratives ou disciplinaires.

Compte tenu de la gravité de ces incidents et de leurs répercussions sur les personnes touchées et sur la cohésion de l'unité, conformément aux articles 19.75 et 101.09 des ORFC, l'autorité désignée peut envisager de relever un membre des FAC de ses fonctions militaires. Ce faisant, l'autorité désignée ne devrait envisager de relever un membre qu'après avoir conclu que d'autres mesures administratives sont inadéquates dans les circonstances. Pour déterminer si elle doit relever un militaire, l'autorité doit trouver un équilibre entre l'intérêt public, y compris l'effet sur l'efficacité opérationnelle et le moral, et les intérêts du militaire. Un cmdt doit suivre chaque cas pour s’assurer de prendre les mesures qui s’imposent advenant des changements aux circonstances qui ont mené à la décision de relever un militaire de ses fonctions.

Conformément aux articles 19.75 et 101.09 des ORFC, avant de décider de retirer la personne mise en cause de ses fonctions militaires pendant qu'une enquête est en cours, l’autorité :

  • informera le militaire des motifs pour lesquels le retrait est envisagé;
  • lui donnera l’opportunité de présenter ses observations.

L'autorité qui relève un officier ou un militaire du rang de l'exercice de ses fonctions militaires doit, dans les 24 heures suivant le retrait, lui communiquer par écrit les motifs de sa décision.

Si un membre des FAC est accusé d’une infraction relative à un incident haineux, le cmdt doit obtenir et conserver dans son dossier, dans le cadre de son enquête, à l’issue de la procédure du tribunal militaire ou de la cour pénale, les documents énumérés ci-après :

Si le militaire… Le cmdt doit obtenir ….
est reconnu coupable

Toute ordonnance documentée délivrée par le tribunal, qui peut comprendre, sans s’y limiter, les éléments suivants :

  • l’ordonnance de condamnation ou la transcription du tribunal;
  • l’ordonnance de probation;
  • l’ordonnance d’interdiction;
  • le certificat de condamnation et la fiche de conduite (voir l’article 19.61 des ORFC, Certificat de condamnation, et l’article 19.62 des ORFC, Mesures à prendre après condamnation par une autorité civile).
reçoit une absolution ou est reconnu non coupable
  • la transcription du tribunal;
  • la décision du tribunal.

Nonobstant toute autre disposition de la DOAD 5019-2 ou 5019-4 et afin d’assurer une application cohérente de l’Instr Pers Mil FC 01/20 à l’échelle des FAC, le cmdt de tout membre reconnu coupable d’une infraction motivée par la haine, soit par un procès sommaire, une cour martiale ou une cour criminelle, doit consulter le DACM 2, à l’adresse ++DMCA 2 - 2 DACM@CMP DMCA@Ottawa-Hull, pour déterminer si un avis d’intention (AI) recommandant la libération doit être émis par le cmdt de l’unité. Le DACM 2 effectuera un EA conformément à la DOAD 5019-2 si un AI recommandant la libération est délivré.

Si le militaire a été reconnu non coupable d’une accusation, a été libéré, ou si les accusations n’ont pas été poursuivies, un examen des faits du cas est toujours requis par la chaîne de commandement pour déterminer s’il existe des preuves fiables qui établissent selon la prépondérance des probabilités qu’une conduite haineuse a eu lieu. Une déclaration de culpabilité n’est pas nécessaire pour recommander une libération ou imposer d’autres mesures administratives.

Quiconque n’est pas satisfait des résultats dans une affaire de conduite haineuse peut déposer un grief. Les membres de l’ARC peuvent présenter une demande de redressement de grief conformément aux lois, aux ordonnances et aux politiques et directives appropriés. Les civils peuvent déposer un grief conformément à la Procédure de règlement des griefs en relations de travail.

Afin d'assurer la réussite des efforts de l'ARC visant à éliminer la conduite et les comportements haineux et à favoriser une culture d'inclusion et de respect, il est nécessaire de pouvoir mesurer objectivement et présenter des rapports sur des domaines précis liés aux conduites haineuses. Il s'agit notamment des mesures suivantes :

  • Culture;
  • Intervention en cas d’incident;
  • Soutien des militaires touchés;
  • Rapport d’incident et suivi; et
  • Amélioration continue.

Chaque N2/commandant de division doit faire rapport chaque année au cmdt par l’entremise du D Gest Pers Air de l’état de sa stratégie sur la conduite haineuse au sein de sa division respective, notamment sur les cinq domaines précis des mesures de rendement.

Les mesures de rendement se feront dans le cadre du rapport annuel du Programme d’éthique de la Force aérienne (annexe C de l’OFA 5000-5).

Le rapport annuel comprendra des renseignement sur les outils utilisés pendant l’année, les statistiques du SSICH, les activités prévues pour la prochaine année en vue d’accroître la sensibilisation à la prévention, et des suggestions en vue d’améliorer les politiques, les processus et les procédures de même que pour guider l’élaboration des politiques habilitantes du CPM.

Examens annuels et mises à jour, au besoin.

On encourage les utilisateurs du présent OFA à porter toutes les erreurs, les omissions ou les suggestions d’ordonnances à l’attention du Directeur – Gestion du personnel (Air) 3-5.

Voici des exemples de ce qui peut ou non constituer une conduite haineuse. Veuillez noter que ce type de comportement ne sera pas toléré. Chaque membre de l'équipe de l'Armée de l'air sera tenu de respecter les normes éthiques les plus élevées, en espérant que des décisions éthiques intelligentes et éclairées seront prises. Le commandant de l'ARC s'attend à ce que tous les dirigeants de l'ARC s'assurent de condamner les comportements haineux sous toutes leurs formes, encouragent la voix morale légitime de chaque membre de l'équipe de l'ARC et exigent et soutiennent pleinement un environnement de travail sans représailles.

Il ne faut pas oublier que chaque cas est unique et doit être examiné dans le contexte dans lequel il s’inscrit et compte tenu des circonstances pertinentes dans leur ensemble.

L’Instr Pers Mil FC 01/20, Conduite haineuse, fournit des exemples concrets de comportements qui constituent une conduite haineuse, notamment :

  • Se livrer à des infractions de propagande haineuse telles que définies dans le Code criminel du Canada;
  • Accéder à des renseignements qui encouragent la haine sur l’infrastructure de TI de la défense, sauf en cas de nécessité dans le cadre du travail à titre de membre de l’ARC;
  • Faire partie ou participer de quelconque manière aux activités de toute organisation ou de tout groupe dont le membre des FAC sait ou devrait savoir qu’il encourage ou favorise la violence ou la haine à l’égard d’une personne ou d’un groupe identifiable sur la base d’un motif de discrimination interdit;
  • Faire des déclarations, partager ou approuver de l’information verbalement, par écrit ou en ligne, de façon à promouvoir la violence ou la haine contre une personne ou tout groupe identifiable sur la base d’un motif de discrimination interdit;
  • Commettre des actes de violence ou d’intimidation découlant de la haine à l’égard d’une personne ou de tout groupe identifiable sur la base d’un motif de discrimination interdit;
  • Afficher des tatouages qui communiquent, reflètent, encouragent, justifient ou promeuvent la violence ou la haine envers une personne ou un groupe identifiable sur la base d’un motif de discrimination interdit.

Groupes et organisations. Pour des précisions supplémentaires concernant les comportements liés à des groupes ou à des organisations, voici des exemples d’activités considérées comme de la conduite haineuse :

  • Être membre ou devenir membre du groupe ou de l’organisation;
  • Encourager l’adhésion ou la participation au groupe ou à l’organisation;
  • Produire, publier, distribuer, afficher, partager ou diffuser des communications du groupe ou de l’organisation (y compris en ligne);
  • Faire ou recueillir des dons à l’intention du groupe ou de l’organisation;
  • Parler ou communiquer au nom du groupe ou de l’organisation;
  • Fournir de l’aide au groupe ou à l’organisation sous forme de biens, de services, d’équipement ou d’installations;
  • Transporter des personnes ou du matériel au nom du groupe ou de l’organisation;
  • Afficher dans un établissement de la défense ou dans un lieu public tout signe, emblème, symbole, tatouage ou autre attirail représentatif du groupe ou de l’organisation;
  • Assister à des réunions ou à des rassemblements dans le but de soutenir le groupe ou l’organisation;
  • Se porter candidat à un poste ou occuper un poste au sein du groupe ou de l’organisation.

Cette liste n’est pas complète, mais elle est plus qu’adéquate pour permettre aux membres de l’ARC de comprendre quels types de comportements sont interdits. La conduite haineuse n’est aucunement tolérée au sein de l’ARC.

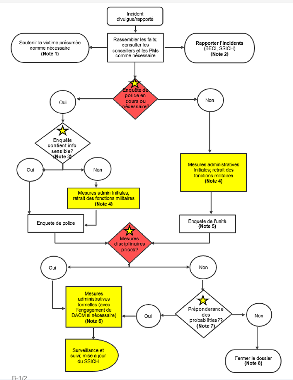
Représentation des choix de décision pour les incidents de conduit haineuse (PNG, 244 kbo)

  • Incident divulgué/rapporté
    • Rapporter l’incidents (BECI, SSICH) (note 2)
    • Soutenir la victime présumée comme nécessaire (note 1)
    • Rassembler les faits; consulter les conseillers et les PMs comme nécessaire
      • Enquête de police en cours ou nécessaire?
        • Oui : Enquête contient info sensible? (note 3)
          • Oui : Enquete de police
            • Mesures disciplinaires prises?
              • Oui : Mesures administratives formelles (avec l’engagement du DACM si nécessaire) (note 6)
                • Surveillance et suivi; mise a jour du SSICH
              • Non : Préponderance des probabilities? (note 7)
                • Oui : Mesures administratives formelles (avec l’engagement du DACM si nécessaire) (note 6)
                  • Surveillance et suivi; mise a jour du SSICH
                • No: Close case (note 8)
          • Non : Mesures admin Initiales; retrait des fonctions militaires (note 4)
            • Enquete de police
              • Mesures disciplinaires prises?
                • Oui : Mesures administratives formelles (avec l’engagement du DACM si nécessaire) (note 6)
                • Surveillance et suivi; mise a jour du SSICH
                • Non : Préponderance des probabilities? (note 7)
                  • Oui : Mesures administratives formelles (avec l’engagement du DACM si nécessaire) (note 6)
                  • Surveillance et suivi; mise a jour du SSICH
                  • Non : Fermer le dossier (note 8)
        • Non : Mesures administratives Initiales; retrait des fonctions militaires (note 4)
          • Enquete de l’unité (note 5)
            • Mesures disciplinaires prises?
              • Oui : Mesures administratives formelles (avec l’engagement du DACM si nécessaire) (note 6)
              • Surveillance et suivi; mise a jour du SSICH
              • Non : Préponderance des probabilities? (note 7)
                • Oui: Mesures administratives formelles (avec l’engagement du DACM si nécessaire) (note 6)
                • Surveillance et suivi; mise a jour du SSICH
                • Non: Fermer le dossier (note 8)

Note 1 – En plus du soutien général de la chaîne de commandement et des pairs, les victimes présumées doivent être informées des autres ressources de soutien à leur portée. Une liste complète des ressources est accessible sur le site Web sur la conduite haineuse à http://cmp-cpm.mil.ca/assets/CMP_Intranet/docs/fr/soutien/personnel-militaire/help-for-hc-incident-fr.docx.

Note 2 – Le SSICH doit être mis à jour de manière proactive par les N1 tout au long du processus à mesure que nouvelles informations sont rendues disponibles.

Note 3 – Si le militaire concerné par la plainte fait partie d'une enquête plus vaste du SNEFC, de l’UNCIFC ou d’un autre service de police, le fait de prendre des mesures contre un militaire peut compromettre cette enquête. Si c’est le cas, la chaîne de commandement devrait surveiller discrètement le militaire pour assurer la sécurité des autres.

Note 4 – Les mesures administratives initiales devraient être prises afin d’assurer la santé, la sûreté et la sécurité des membres de l'unité, y compris celle de l’auteur présumé, ainsi qu'à assurer l'intégrité de l'enquête. Les chaînes de commandement devraient considérer la nécessité de recommander ou d'appliquer le retrait temporaire des fonctions militaires de l'auteur présumé jusqu'à ce que les enquêtes ou le suivi approprié soient terminés. Cela inclut l'obligation de relever le militaire de ses fonctions de supervision, d'instruction ou de commandement, afin d'assurer la sécurité de l'unité. Il faut également envisager de présenter un changement de circonstances pour répondre à toute préoccupation qui pourrait mettre en doute la capacité d'un militaire à protéger les informations, les biens et les ressources dont il dispose dans le cadre de ses fonctions.

Note 5 – La nature des faits qui constituent la situation va contribuer à influencer le type d'enquête approprié. Il peut s'agir d'une enquête disciplinaire, informelle, en harcèlement ou sommaire. Les chaînes de commandement devraient consulter leurs conseillers juridiques, en matière de ressources humaines, de harcèlement, de relations de travail civiles ou autre, s’ils sont incertains quant au type d'enquête à mener.

Note 6 – Toutes les mesures administratives doivent être appliquées et surveillées conformément aux DOAD applicables.

Note 7 – Que des mesures disciplinaires aient été prises ou non, y compris lorsque l'auteur présumé a été déclaré non coupable, que les accusations aient été suspendues, qu’on n’y ait pas donné suite ou qu'elles aient été rejetées, la chaîne de commandement doit prendre une décision administrative fondée sur la « prépondérance des probabilités » afin de déterminer si l'auteur présumé s'est livré à un comportement haineux.

Note 8 – Plusieurs options sont offertes à quiconque n'est pas satisfait du résultat, notamment porter la plainte au niveau suivant de la chaîne de commandement, déposer une plainte de harcèlement, déposer un grief, contacter un centre local de gestion intégrée des conflits et des plaintes (GICP), ou contacter l’ombudsman des FAC.

Les incidents de conduite haineuse seront désormais consignés et suivis à l’aide de l’application (SSICH). Cette application est accessible par l'entremise du système de suivi et d'analyse de l'opération Honneur (SSAOPH). Le SSICH n'en étant qu'à ses débuts, le présent document fournit une orientation provisoire.

Conformément aux instructions du COMPERSMIL, l'accès au SSICH sera limité au niveau 1. Il est entendu que ce n'est pas une situation idéale et des discussions sont en cours avec le COMPERSMIL pour décentraliser l'application.

Une fois qu'un BECI ou un RIS a été lancé, l'unité où l'incident est signalé pour la première fois est responsable de soumettre le formulaire SSICH et devient le principal responsable du dossier. Bien que ce soit généralement l'unité responsable de l'incident, l'incident peut également être signalé par la chaîne de commandement du défendeur, qui peut être différente de celle de l'unité responsable de l'incident. Les incidents signalés aux organismes d'enquête qui ne soumettent pas de rapports / mises à jour du SSICH (police militaire, police civile, DGGICP) seront consignés par la première unité à être informée de la situation.

Le premier rapport de cas du SSICH sera complété et envoyé au D Gest Pers Air 3-5 dans les 48 heures en utilisant le formulaire fourni sur le site web de sensibilisation et de prévention du harcèlement et des comportements haineux de l'ARC : http://rcaf.mil.ca/fr/harassment/harassment-main.page (lien accessible uniquement sur le réseau de la Défense nationale)

REMARQUE – CE FORMULAIRE DOIT ÊTRE TRANSMIS PAR COURRIEL CHIFFRÉ.

Sur réception des informations requises, le D Gest Pers Air 3-5 créera le dossier SSICH et transmettra le numéro de dossier SSICH.

Dans le cadre de la diffusion des informations sur les cas SSICH, une attention particulière doit être accordée aux champs de notification de la chaîne de commandement. Bien qu'il soit obligatoire de signaler dans le SSICH l'identité de l'auteur présumé et de la victime présumée s'ils sont connus et âgés de 18 ans ou plus, il y aura des circonstances où la chaîne de commandement de ces personnes ne sera pas notifiée, ou ne sera pas notifiée immédiatement. En particulier, l'organisme d'enquête peut ne pas vouloir que l'auteur présumé, la victime ou leur chaîne de commandement soient informés avant que certaines étapes de l'enquête ne soient terminées. Il est essentiel que la notification à la chaîne de commandement soit remplie avec précision et utilisée pour déterminer quelles organisations seront informées de l'affaire.

REMARQUE – SI L’AUTEUR PRÉSUMÉ OU LA VICTIME PRÉSUMÉE ONT MOINS DE 18 ANS, NE PAS FAIRE CIRCULER LEURS INFORMATIONS.

Tous les incidents de conduite haineuse doivent être activement suivis et signalés à la chaîne de commandement et par l'entremise du SSICH. Les cas DOIVENT être mis à jour à mesure que de nouvelles informations sont disponibles, jusqu'à ce que la situation soit résolue (soit une détermination que l'allégation n'était pas fondée, soit la mise en œuvre de mesures administratives ou disciplinaires). Afin de maintenir la connaissance de la situation dans un système non visible pour les organisations de N2 à N4, toutes les mises à jour seront diffusées par l'unité responsable du dossier, qui enverra les mises à jour aux représentants N1 par l'entremise de leur chaîne de commandement. Ces mises à jour seront soumises en renvoyant le modèle de rapport initial avec les informations supplémentaires incluses. Comme les nouvelles informations du formulaire ne peuvent pas être mises en évidence, le courriel indiquera les sections qui ont été mises à jour.

_____________________________________________________________________

Exemple :

Bonjour,

Vous trouverez ci-joint un formulaire SSICH mis à jour, pour le dossier 1234. Les sections suivantes ont été mises à jour :

-Résultats de l’enquête;

-Mesure administrative.

Bien à vous,

____________________________________________________________________

Les cas de comportement criminel présumé ou de procédure à des procès militaires ou civils peuvent rester actifs pendant plusieurs années. Il est essentiel que ces affaires fassent partie du transfert lors d'un changement de personnel concerné au sein de l'unité du détenteur afin de garantir que le suivi est effectué comme il se doit.

Il convient de souligner que le SSICH est un outil de consignation, et non un outil de rapport. Il est conçu pour recueillir des informations statistiques sur les occurrences de conduite haineuse afin de mieux orienter nos dirigeants, nos futures directives, ordres et politiques. L'enregistrement d'un cas dans le SSICH ne remplace pas les notifications normales de la chaîne de commandement, ni les mesures administratives ou disciplinaires, le cas échéant. Les informations contenues dans la base de données seront utilisées au N0 pour produire des rapports statistiques agrégés sans aucune information permettant d'identifier les personnes concernées. En particulier, le SSICH ne sera pas utilisé pour prendre des mesures, formelles ou informelles, à l'encontre d'un plaignant ou d'un défendeur présumé.

Toutes les demandes de confidentialité et d'accès à l'information concernant les informations saisies dans le SSICH seront transmises au COMPERSMIL en vue d'obtenir une réponse.

Jusqu'à ce que des directives supplémentaires soient fournies par le COMPERSMIL, tout incident ayant un lien à la fois avec l'opération Honneur et la conduite haineuse doit être consigné à la fois dans le SSAOPH et le SSICH, le numéro de cas approprié étant enregistré dans la section des notes de l'autre base de données.

D Gest Pers Air 3-5

La chaîne de commandement peut appliquer une ou plusieurs des options suivantes, selon le cas :

Options Mesure à prendre par le cmdt
Mesures administratives
  • Entamer un EA en vertu de la DOAD 5019-2
  • Imposer des mesures correctives conformément à la DOAD 5019-4
  • Lorsqu’un cmdt recommande la libération, le dossier doit être transmis au DACM pour que celui-ci achève l’EA
  • Selon le contexte, transmettre les besoins essentiels du commandant en information (BECI) à l’agent de vérification de la sécurité du personnel (AVSP)

Mesures disciplinaires

  • Communiquer avec la police militaire au besoin
  • Mener une enquête disciplinaire à l’échelle de l’unité, conformément au chapitre 106 des ORFC, Enquête sur les infractions d’ordre militaire

Enquêtes criminelles

  • Communiquer avec la police militaire.

Détails de la page

2024-04-10